ECEL中每个函数代表的含义
- 格式:doc
- 大小:54.50 KB
- 文档页数:18
Excel工作表中11个逻辑函数应用技巧解读,中文解读,动图演示!逻辑函数,简单的理解就是返回结果为TRUE或FALSE的函数。
TRUE,代表判断后的结果是真的,正确的,也可以用1表示;FALSE,代表判断后的结果是假的,错误的,也可以用0表示。
在Excel工作表中,共有11个逻辑函数,你确定都掌握吗?一、Excel工作表逻辑函数:And。
功能:检查所有的参数是否为TRUE,如果所有的参数均为TRUE,则返回TRUE。
语法结构:=TRUE(逻辑值1,[逻辑值2],[逻辑值3]……)目的:如果员工“婚姻”状况为“未婚”、“学历”为“大专”,则返回“是”,否则返回空值。
方法:在目标单元格中输入公式:=IF(AND(E3="未婚",F3="大专"),"是","")。
解读:And函数时长和If函数配合使用,公式的意思为,如果公共的“婚姻”状态为“未婚”,而且“学历”为“大专”,则返回“是”,两个条件必须同时成立。
二、Excel工作表逻辑函数:FALSE。
功能:返回逻辑值FALSE。
语法结构:=False()。
目的:返回逻辑值FALSE。
方法:在目标单元格中输入公式:=FALSE()。
三、Excel工作表逻辑函数:If。
功能:判断是否满足某个条件,如果满足则返回一个值,如果不满足则返回另外一个值。
语法结构:=If(判断条件,条件为真时的返回值,条件为假时的返回值)。
目的:判断员工的“婚姻”状态和“学历”,如果“婚姻”状态为“未婚”、“学历”为“大专”,则返回“是”,否则返回空值。
方法:在目标单元格中输入公式:=IF(AND(E3="未婚",F3="大专"),"是","")。
四、Excel工作表逻辑函数:Iferror。
功能:判断指定的表达式是否有错误,如果有错误,返回指定的值,否则返回表达式本身的值。
excel常用函数及含义
1. SUM:求和函数,表示选中一定范围的单元格的总和。
2. AVERAGE:平均值函数,表示选中一定范围的单元格的平均值。
3. MAX:最大值函数,表示选中一定范围的单元格中的最大值。
4. MIN:最小值函数,表示选中一定范围的单元格中的最小值。
5. COUNT:计数函数,表示选中一定范围的单元格中包含数字的数量。
6. CONCATENATE:合并函数,将多个文本合并为一个单元格。
7. LEFT:左截取函数,表示从一个单元格中截取左侧的字符。
8. RIGHT:右截取函数,表示从一个单元格中截取右侧的字符。
9. MID:中间截取函数,表示从一个单元格中截取中间某段字符。
10. IF:条件判断函数,根据条件判断输出不同的结果。
11. VLOOKUP:垂直查找函数,根据某一单元格的值在另一表格中查找
匹配结果。
12. HLOOKUP:水平查找函数,与VLOOKUP类似,只是查找方向不同。
13. INDEX:索引函数,用于查找某一单元格在数组中的位置。
14. MATCH:匹配函数,用于查找某一值在数组中的位置。
15. ROUND:四舍五入函数,用于对数字进行四舍五入处理。
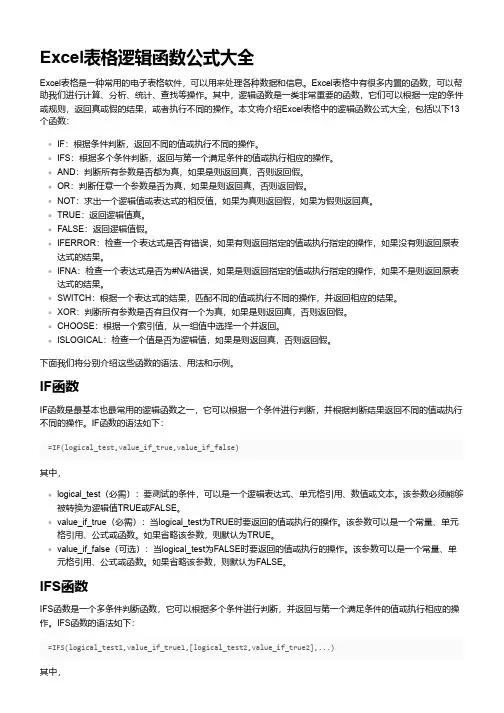
Excel表格逻辑函数公式大全Excel表格是一种常用的电子表格软件,可以用来处理各种数据和信息。
Excel表格中有很多内置的函数,可以帮助我们进行计算、分析、统计、查找等操作。
其中,逻辑函数是一类非常重要的函数,它们可以根据一定的条件或规则,返回真或假的结果,或者执行不同的操作。
本文将介绍Excel表格中的逻辑函数公式大全,包括以下13个函数:IF:根据条件判断,返回不同的值或执行不同的操作。
IFS:根据多个条件判断,返回与第一个满足条件的值或执行相应的操作。
AND:判断所有参数是否都为真,如果是则返回真,否则返回假。
OR:判断任意一个参数是否为真,如果是则返回真,否则返回假。
NOT:求出一个逻辑值或表达式的相反值,如果为真则返回假,如果为假则返回真。
TRUE:返回逻辑值真。
FALSE:返回逻辑值假。
IFERROR:检查一个表达式是否有错误,如果有则返回指定的值或执行指定的操作,如果没有则返回原表达式的结果。
IFNA:检查一个表达式是否为#N/A错误,如果是则返回指定的值或执行指定的操作,如果不是则返回原表达式的结果。
SWITCH:根据一个表达式的结果,匹配不同的值或执行不同的操作,并返回相应的结果。
XOR:判断所有参数是否有且仅有一个为真,如果是则返回真,否则返回假。
CHOOSE:根据一个索引值,从一组值中选择一个并返回。
ISLOGICAL:检查一个值是否为逻辑值,如果是则返回真,否则返回假。
下面我们将分别介绍这些函数的语法、用法和示例。
IF函数IF函数是最基本也最常用的逻辑函数之一,它可以根据一个条件进行判断,并根据判断结果返回不同的值或执行不同的操作。
IF函数的语法如下:=IF(logical_test,value_if_true,value_if_false)其中,logical_test(必需):要测试的条件,可以是一个逻辑表达式、单元格引用、数值或文本。
该参数必须能够被转换为逻辑值TRUE或FALSE。
Excel中的数据库函数详解一、概述Excel是一款功能强大的电子表格软件,除了常见的计算和数据分析功能外,还内置了多种数据库函数,用于处理和分析大量数据。
本文将详细介绍Excel中的数据库函数,包括函数的语法、作用和示例运用。
二、DSUM函数DSUM函数用于在数据库中执行求和运算。
它的语法如下:DSUM(database, field, criteria)其中,database指定要进行汇总的数据库区域;field指定要汇总的字段;criteria为可选参数,用于指定筛选条件。
示例:假设我们有一个销售数据的数据库,其中包括产品名称、销售数量和销售额等字段。
要计算销售额大于1000的产品的销售总额,可以使用以下公式:=DSUM(A1:C10, "销售额", ">1000")三、DAVERAGE函数DAVERAGE函数用于在数据库中执行平均值运算。
它的语法如下:DAVERAGE(database, field, criteria)其中,database、field和criteria的含义与DSUM函数相同。
示例:在上述销售数据的数据库中,要计算销售数量大于100的产品的销售平均值,可以使用以下公式:=DAVERAGE(A1:C10, "销售数量", ">100")四、DCOUNT函数DCOUNT函数用于在数据库中计数满足条件的记录数量。
它的语法如下:DCOUNT(database, field, criteria)其中,database、field和criteria的含义与前两个函数相同。
示例:如果要统计销售数量大于100的产品数量,可以使用以下公式:=DCOUNT(A1:C10, "销售数量", ">100")五、DGET函数DGET函数用于在数据库中提取满足条件的唯一一条记录。
EXCEL中每个函数代表的含义第2章日期和时间函数25日期和时间函数基础26TODAY返回当前日期30NOW返回当前的日期和时间33DATB返回特定日期的年、月、日35DATEVALU返回文本字符串所代表的日期序列号39Y EAR返回某日期对应的年份42MONT返回某日期对应的月份44DAY返回某日期对应当月的天数46TIME返回某一特定时间的小数值49TIMEVALU返回文本字符串所代表的时间小数值52HOU返回时间值的小时数55MINUTE返回时间值中的分钟58SECOND回时间值的秒数61WEEKDA返回某日期为星期几63WEEKNU返回代表一年中第几周的一个数字66EDAT返回指定月数之前或之后的日期69EOMONTH回指定日期之前或之后月份的最后一天的日期71WORKDAY回某日期之前或之后相隔指定工作日的某一日期的日期值73NETWORKDA返回开始日期和结束日期之间完整的工作日数值76 DAYS360按照一年360天计算,返回两日期间相差的天数79Y EARFRA返回开始日期和结束日期之间的天数占全年天数的百分比81第3章逻辑函数84IF根据指定的条件返回不同的结果85AND判定指定的多个条件是否全部成立87OR判定指定的任一条件是为真,即返回真90NOT对其参数的逻辑值求反93TRUE返回逻辑值TRUE 95FALSE返回逻辑值FALSE 96IFERRO捕获和处理公式中的错误97第4章信息函数99CELL返回引用单元格信息100ERROR.T YP返回对应错误类型数值103INFO返回与当前操作环境有关的信息106N返回转换为数字后的值109NA返回错误值110TYPE返回表示值的数据类型的数字112ISERR判断# N/A以外的错误值114ISERRO判断错误值115ISEVEN(偶数判断117ISLOGICAL判断逻辑值119ISNA# N/A错误值判断121ISNONTEX非文本判断122ISNUMBE判断值是否为数字124ISODD奇数判断126ISREF引用值判断128ISTEXT文本判断129第5章数学和三角函数131ABS返回数字的绝对值132SUM返回某一单元格区域中所有数字之和133 SUMIF按条件对指定单元格求和135PRODUC返回所有参数乘积值137SUMPRODL返回数组间对应的元素乘积之和139 SUMS返回参数的平方和141SUMX2PY返回两数组中对应数值的平方和之和143 SUMX2MY返回两数组中对应数值的平方差之和144 SUMXMY返回两数组中对应数值之差的平方和145 SUBTOTA返回列表或数据库中的分类汇总146 QUOTIEN返回两数相除的整数部分148MODS回两数相除的余数149SIGN返回数值的符号151GCD返回参数的最大公约数153LCM返回参数的最小公倍数154SERIESSU返回幕级数近似值156INT返回参数的整数部分157TRUN返回数值去尾取整后的值159ROUN返回按指定位数取整后的数字立161 ROUNDU返回向上舍入的数值162ROUNDDOW回向绝对值减小的方向舍入数字164 CEILING返回沿绝对值增大的方向的舍入值165 FLOO返回向零方向的舍入值167MROUN返回参数按指定基数舍入后的数值169 EVEN返回沿绝对值增大方向取整后最接近的偶数170 ODD返回沿绝对值增大方向取整后最接近的奇数172 RADIAN骆角度转换为弧度174DEGREE将弧度转换为角度值175SIN返回角度的正弦值176COS返回角度余弦值177TAN返回角度正切值178ASIN返回参数反正弦值立179ACOSS回参数的反余弦值181ATAN返回参数的反正切值183ATAN2返回给定的X及Y坐标值的反正切值185 SIN H返回参数的双曲正弦值187COSI返回参数的双曲余弦值189TANH返回参数的双曲正切值191ASINH返回参数的反双曲正弦值193ACOS返回参数的反双曲余弦值194ATANH返回参数的反双曲正切值195POWE返回给定数字的乘幕196EXP返回e的n次幕197LOG返回一个数的对数199LN返回一个数的自然对数200LOG10返回以10为底的对数201RANDS回一个随机值202RANDBETWE返回指定区间内的随机值203PI返回数学常量n的近似值204SQRT返回正平方根205的乘积的平方根206二SQRTP返回某数与MDETER返回一个数组的矩阵行列式的值207MINVERS返回数组中存储的矩阵的逆矩阵209MMUL返回两个数组的矩阵乘积211FACT返回某数的阶乘213FACTDOUB返:回数字的双倍阶乘214COMBI返回指定对象集合中提取若干对象的组合数216218MULTINOMIA返回参数和的阶乘与各参数阶乘乘积的比值ROMA将阿拉伯数字转换为文本形式的罗马数字220218第6章查找和引用函数222ADDRES按照指定的行号和列标,返回单元格引用地址223COLUM返回引用的列标226ROW返回引用的行号229AREA返回引用中包含的区域个数231COLUMN返回数组或引用的列数233ROW返回数组或引用的行数235CHOOS返回指定数值参数列表中的数值237MATCI返回指定方式下与指定数值匹配的元素位置240LOOKU从单行或单列区域返回值(向量形式)243LOOKU从数组中返回一个值(数组形式)247HLOOKU在数据表的首行查找指定的数值,并在数据表中指定行的同一列中返回一个数值251VLOOKU在数据表的首列查找指定的值,并返回数据表当前行中指定列的值255INDEX返回指定单元格或单元格数组的值(数组形式)259INDEX返回指定行与列交叉处的单元格引用(引用形式)263 INDIRECT返回由文本字符串指定的引用266OFFSETS指定引用为参照系,通过给定偏移量得到新的引用269 TRANSPOSE回转置单元格区域273HYPERLIN创建一个快捷方式,打开存储在网络服务器、Intranet或In ternet 中的文件276312RTD 从支持COM !动化的程序中检索实时数据279第7章文本函数281FIND 查找字符串字符起始位置(区分大小写) 282 FINDB 查找字符串字节起始位置(区分大小写) 285 SEARC 查找字符串字符起始位置(不区分大小写) 287 SEARCH 查找字符串字节起始位置(不区分大小写) 289 LOWE 将文本转换为小写291UPPERS 文本转换为大写形式293PROPE 将文本值的每个字的首字母大写 294CHARS 回由代码数字指定的字符296COD 返回文本字符串中第一个字符的数字代码 298 TEXT 设置数字格式并将其转换为文本300VALUE 各文本参数转换为数值303BAHTTEX 将数字转换为泰语文本304DOLLA 将数字转换为$ (美元)货币格式的文本305 RMB 各数字转换为Y (人民币)货币格式的文本 307 PHONETI 提取文本字符串中的日文拼音字符 308 CLEAN 删除文本中所有非打印字符309CONCATENA 将几个文本项合并为一个文本项TRIM 删除文本中的空格 315ASC 将全角字符更改为半角字符318WIDECHA将半角字符转换为全角字符320312SUBSTITUTE S文本字符串中用新文本替换旧文本321LEN返回文本字符串中的字符个数324LENB返回文本字符串中用于代表字符的字节数327EXAC比较两个字符串是否相同328FIXED将数字按指定的小数位数显示,并以文本形式返回330 REPLAC替换字符串中的部分字符(根据字符数)333 REPLACE替换字符串中的部分字符(根据字节数)335LEFT返回文本值中最左边的字符336LEFTB艮据所指定的字节数返回文本字符串中最左边的字符338 MID从文本字符串中的指定位置起返回特定个数的字符339 MIDB从文本字符串中的指定位置起返回特定个数的字符341 REPT按给定次数重复文本343T将参数转换为文本345RIGHT返回文本值中最右边的字符346RIGHTB返回文本值中最右边的字符348第8章数据库函数349DAVERAG返回所选数据库条目的平均值350DCOUN计算数据库中包含数字的单元格的数量352DCOUNT计算数据库中非单元格的数量354DGET从数据库中提取符合指定条件的单个记录356DMAXS回最大数字358DMIN返回最小数字360DPRODUCT回数值的乘积362DSTDE返回基于样本总体标准偏差364DSTDEV返回总体标准偏差366DSUM返回记录字段(列)的数字之和368DVARg回估算样本总体方差370DVAR返回样本总体方差372第9章多维数据集函数374CUBEKPIMEMBEJ回重要性能指示器(KPI)的属性376 CUBEMEMB返回多维数据集中的成员或元组378 CUBEMEMBERPROP S回多维数据集中成员属性的值380 CUBERANKEDME M BE集合中的第n个成员或排名成员382 CUBESE定义成员或元组的计算集384CUBESETCOU计算集合中的项目数386CUBEVALU从多维数据集中计算汇总值387第10章外部函数389CALL调用动态链接库或代码源中的过程390EUROCON VE转换欧洲各国货币391第11章统计函数395COUN S回参数列表中的数字个数396COUNT返回参数列表中非空值的单元格个数398 COUNTBLANK算指定单元格区域中空白单元格个数400 COUNTI计算区域中满足给定条件的单元格的个数401FREQUENCE—个垂直数组403AVERAG返回参数的平均值405AVERAGE计算参数列表中数值的平均值407TRIMMEA返回数据集的内部平均值408GEOMEAN回正数数组或区域的几何平均值410MEDIAN返回给定数值的中值411MOD返回在某一数组或数据区域中频率最高的数值412 HARMEA返回数据集合的调和平均值414MAX返回一组值中的最大值415MAXAS回参数列表中的最大值416MIN返回参数中最小值417MINA返回参数列表中的最小值418QUARTILES回数据集的四分位数419PERCENTIL返回区域中数值的第K个百分点的值421 PERCENTRA返回特定数值在一个数据集中的百分比排位423 VAR计算基于给定样本的方差424VARA计算基于给定样本的方差426VARP计算基于整个样本总体的方差427VARPAf算基于整个样本总体的方差428STDEN估算基于样本的标准偏差429STDEV估算基于样本的标准偏差431STDEV返回以参数形式给出的整个样本总体的标准偏差433STDEVP返回以参数形式给出的整个样本总体的标准偏差,包含文本和逻辑值435AVEDE返回一组数据与其均值的绝对偏差的平均值437DEVS返回数据点与各自样本平均值偏差的平方和438SKEW返回分布的不对称度440KURT返回数据集的峰值442CHIDIST返回X2分布的单尾概率444CHIINV返回X2分布单尾概率的反函数值446CHITEST返回独立性检验值448FDIST返回F概率分布450FINV返回F概率分布的反函数值451FTEST返回F检验的结果452TDIST返回学生t分布的百分点(概率)454TINV返回作为概率和自由度函数的学生t分布的t值456TTEST返回与学生t检验相关的概率457ZTEST返回z检验的单尾概率值459COVA返回协方差461CORRE返回单元格区域之间的相关系数463PEARS0NPEARSO S Pearson (皮尔生)乘积矩相关系数465FISHER S回点x 的Fisher 变换467FISHERRINV返回Fisher变换的反函数值468PERMU计算从给定数目的对象集合中选取的若干对象的排列数469 BINOMDES计算一元二项式分布的概率值470CRITBINOMt算二项式累积分布大于等于临界值的最小值473 NEGBINOMDIS计算负二项式分布475PROB+算区域中的数值落在指定区间内的概率477 HYPGEOMDIST算超几何分布479POISSO计算泊松分布482NORMDIS计算指定平均值和标准偏差的正态分布函数484 NORMIN计算指定平均值和标准偏差的正态累积分布函数的反函数486NORMSDIS计算标准正态累积分布函数488NORMSIN计算标准正态累积分布函数的反函数489 STANDARDIZE*算正态化数值490LOGNORMDIST算x的对数累积分布492LOGINV计算x的对数累积分布反函数的值494EXPONDIS计算指数分布495WEIBUL计算韦伯分布497GAMMADIS计算伽玛分布499GAMMAIN计算伽玛累积分布的反函数值501GAMMAL计算伽玛函数的自然对数503 BETADIS■计算B累积分布函数505 BETAINV计算累积(3分布函数的反函数值507 CONFIDENC E算总体平均值的置信区间508SLOPE计算线性回归直线的斜率510INTERCEP计算线性回归直线的截距511LINEST计算线性回归直线的参数513FORECAS根据现有的数据计算或预测未来值516TREN计算一条线性回归拟合线的值518STEY)计算预测值的标准误差521RSQ计算Pearson (皮尔生)乘积矩相关系数的平方522 GROWTH据现有的数据计算或预测指数增长值524 LOGES计算指数回归曲线的参数526RANK返回一组数字的排列顺序529LARGER—组数值中第k个最大值532SMALL S—组数值中第k个最小值533第12章财务函数536IRR返回由数值代表的一组现金流的内部收益率537 MIRR返回某一连续期间内现金流的修正内部收益率541XIRR返回一组现金流的内部收益率,这些现金流不一定定期发生DB使用固定余额递减法计算折旧值547DDB使用双倍余额递减法或其他指定方法计算折旧值549VDB使用双倍余额递减法或其他指定的方法返回资产折旧值551 AMORLIN返回每个结算期间的折旧值,为法国会计系统提供556 SLN返回某项资产在一个期间中的线性折旧值558SYD按年限总和折旧法计算指定期间的折旧值560544AMORDEGJ 每个结算期间的折旧值(法国会计专用)553PV返回投资的现值562NPV通过使用贴现率以及一系列现金流返回投资的净现值564XNPV返回不定期发生的一组现金流的净现值567FV基于固定利率及等额分期付款方式返回某项投资的未来值569 NPER基于固定利率及等额分期付款方式返回某项投资的总期数571 COUPNUM回在结算日和到期日之间的付息次数573RATE返回年金的各期利率575EFFECT返回有效的年利率577NOMINA返回名义年利率579CUMIPM返回一笔贷款在给定的start_period 到end_period期间累计偿还的利息数额581CUMPRIN返回一笔贷款在给定的start_period 到end_period期间累计偿还的本金数额583FVSCHEDU基于一系列复利返回本金的未来值585PMT基于固定利率及等额分期付款方式,返回贷款的每期付款额:587PPM■基于固定利率及等额分期付款方式,返回投资在某一给定期间内的本金偿还额589IPMT基于固定利率及等额分期付款方式,返回给定期数内对投资的利息偿还额592ISPMT计算特定投资期内要支付的利息594PRICEMA返回到期付息的面值Y 100的有价证券的价格596 YIELDMAT返回到期付息的有价证券的年收益率599ACCRINTI返回到期一次性付息有价证券的应计利息602PRICE返回定期付息的面值Y 100的有价证券的价格605YIELD返回定期付息有价证券的收益率,函数YIELD用于计算债券收益率608ACCRINT返回定期付息证券的应计利息611PRICEDISC返回定期付息证券的应计利息614RECEIVE返回定期付息证券的应计利息617DISC返回有价证券的贴现率620INTRATE返回一次性付息证券的利率623YIELDDISC返回折价发行的有价证券的年收益率626COUPPC S回表示结算日之前的付息日的数字629COUPNC返回一个表示在结算日之后下一个付息日的数字632 COUPDAY 回当前付息期内截止到结算日的天数635COUPDA YS返回从结算日到下一付息日之间的天数638COUPDAY返回结算日所在的付息期的天数641ODDFPRIC返回首期付息日不固定(长期或短期)的面值Y 100的有价证券价格644ODDF YIEL返回首期付息日不固定的有价证券(长期或短期)的收益率648ODDLPRIC返回末期付息日不固定的面值Y 100的有价证券(长期或短期)的价格651ODDL YIELD!回末期付息日不固定的有价证券(长期或短期)的收益率654DURATIO返回假设面值Y 100的定期付息有价证券的修正期限657 MDURATIO返回假设面值Y 100的有价证券的Macauley修正期限659TBILLEQ返回国库券的等效收益率661TBILLPRICE返回面值$100的国库券的价格663TBILL YIELD返回国库券的收益率665DOLLARD将美元价格从分数形式转换为小数形式667DOLLARF将美元价格从小数形式转换为分数形式669第13章工程函数671BESSEL返回修正的贝赛尔函数IN(X) 672BESSEL返回修正的贝赛尔函数Kn(x) 675BESSEL返回贝赛尔函数Jn(x) 677BESSELY返回贝赛尔函数Yn(x) 679BIN2DEC各二进制数转换为十进制数681BIN2HEX各二进制数转换为十六进制数683BIN2OCT将二进制数转换为八进制数684DEC2BIN将十进制数转换为二进制数685DEC2HE将十进制数转换为十六进制数687 DEC20C将十进制数转换为八进制数689 HEX2BIN各十六进制数转换为二进制数691 HEX2DE将十六进制数转换为十进制数694 HEX2OC将十六进制数转换为八进制数696 0CT2BIN将八进制数转换为二进制数698 OCT2DE将八进制数转换为十进制数700 OCT2HE将八进制数转换为十六进制数701 COMPLE将实系数和虚系数转换为复数703 ERF返回误差函数705ERFC返回互补错误函数706IMABS返回复数的绝对值(模数)708 IMAGINARY返回复数的虚系数710 IMARGUME返回以弧度表示的角711 IMCONJUGATE回复数的共轭复数713 IMCOSS回复数的余弦715IMDIV返回两个复数的商718IMEXP返回复数的指数719IMLN返回复数的自然对数720IMLOG10返回复数的以10为底的对数722 IMLOG2返回复数的以2为底的对数723IMPOWE返回复数的整数幕725IMPRODUC S回从2到29的复数的乘积726IMREAL返回复数的实系数728IMSIN返回复数的正弦729IMSQRT返回复数的平方根731CONVERT数字从一种度量系统转换为另一种度量系统733 DELTA佥验两个值是否相等735GESTE佥验数字是否大于阈值737IMSUB返回两个复数的差739IMSUM返回多个复数的和740。
常用Excel函数说明1、自动编号函数:=MAX($A$1:A1)+1含义:如果A1编号为1,那么A2=MAX($A$1:A1)+1。
假设A1为1,那么在A2中输入“=MAX($A$1:A1)+1”,回车。
然后用填充柄将公式复制到其他单元格即可。
2、统计某一区域某一数据出现的次数函数:=COUNTIF(K4:K60,”新开”)含义:统计K4到K60单元格中“新开”出现的次数。
假设在K61中输入“新开”,在K62中输入“=COUNTIF(K4:K60,”新开”)”后回车,即可统计出K4至K60单元格中“新开”出现的次数。
3、避免输入相同的数据函数:=COUNTIF(A:A,A2)=1含义:在选定的单元格区域中保证输入的数据的唯一性。
假设在A列中避免输入重复的姓名,先选中相应的单元格区域,如A2至A500,依次选中“数据-有效性-设置”,在“允许”下拉栏中选“自定义”,在“公式”栏中输入“=COUNTIF(A:A,A2)=1”。
单击“确定”完成。
4、在单元格中快速输入当前日期函数:=today()含义:快速输入当前日期,并可随系统时间自动更新。
方法:在选中单元格中输入“=today()”回车,即可输入当前日期。
5、在单元格中快速输入当前日期及时间函数:=now()含义:快速输入当前日期及时间,并可随系统时间自动更新。
方法:在选中单元格中输入“=now()”回车,即可输入当前日期及时间。
6、缩减小数点后的位数函数:=TRUNC(A1,1)含义:将两位小数点变为一位小数点。
方法:例如,A1的数值为“36.99”,需要在B1中显示A1数值小数点后的一位,则在B1中直接输入函数表达式“=TRUNC(A1,1)”,而后将在B1中显示“36.9”。
7、将数据合二为一函数:=CONCATENATE(A1,B1)含义:将Excel中的两列数据合并至一列中。
方法:如果要将Excel中的两列数据合并至一列中,可以使用文本合并函数。
Excel常用的80个统计函数及用法1. AVERAGE:计算数字列表的平均值2. COUNT:计算数字列表的数量3. COUNTA:计算非空单元格的数量4. MAX:返回数字列表的最大值5. MIN:返回数字列表的最小值6. SUM:计算数字列表的总和7. ABS:返回数字的绝对值8. EXP:返回一个数的指数值9. LN:返回一个数的自然对数10. LOG:返回一个数的对数值11. LOG10:返回一个数的以10为底的对数值12. SQRT:返回一个数的平方根13. CEILING:将数字向上取整到指定的位数14. FLOOR:将数字向下取整到指定的位数15. ROUNDDOWN:向下舍入一个数字到指定的位数16. ROUNDUP:向上舍入一个数字到指定的位数17. FACT:返回一个数的阶乘18. PERCENTILE:返回数字列表中的第n个百分位数19. PERCENTRANK:根据数字列表中的百分位数计算每个数字的百分位等级20. PROB:返回数字列表中落在指定区间的数字的概率21. RANK:计算数字列表中的每个数字的排名22. STDEV:返回数字列表的标准偏差23. VAR:返回数字列表的方差24. CORREL:计算两个数字列表之间的相关系数25. COVAR:计算两个数字列表之间的协方差26. FREQUENCY:计算数字列表中每个数字的频率分布27. GEO_MEAN:返回数字列表的几何平均数28. HARMEAN:返回数字列表的调和平均数29. PRODUCT:计算数字列表中所有数字的乘积30. QUARTILE:返回数字列表中第1、第2和第3个四分位数31. STDEVP:返回数字列表的总体标准偏差32. VARP:返回数字列表的总体方差33. ZTEST:计算一个样本在总体中的Z值34. FTEST:比较两个数据集的方差是否相等35. TTEST:比较两个数据集的平均值是否相等36. CONFIDENCE:计算数据集的置信区间37. BINOMDIST:计算二项式分布的概率38. CHIDIST:计算卡方分布的概率密度分布39. GAMMADIST:计算伽马分布的概率密度函数40. BETADIST:计算Beta分布的概率密度函数41. NORMDIST:计算正态分布的概率密度函数42. LOGNORMDIST:计算对数正态分布的概率密度函数43. POISSON:计算泊松分布的概率密度函数44. TINV:根据自由度和置信水平计算学生t分布的反函数45. CHISQINV:根据自由度和置信水平计算卡方分布的反函数46. GAMMAINV:根据概率和形参计算伽马分布的反函数47. BINOMINV:根据概率和试验次数计算二项式分布的反函数48. PERMUT:计算从n个项目中取出k个项目排列的数量49. COMBIN:计算从n个项目中取出k个项目组合的数量50. DEVSQ:计算数字列表中每个数字与平均值的差的平方之和51. INTERCEPT:计算线性回归方程的截距52. SLOPE:计算线性回归方程的斜率53. FORECAST:预测给定自变量值下的因变量值54. GROWTH:使用指数回归模型计算指定点的因变量值55. LINEST:计算线性回归方程的各项参数56. LOGEST:计算对数回归方程的各项参数57. TREND:使用线性、指数或多项式回归模型预测未来的值58. COUNTBLANK:计算空单元格的数量59. IF:根据条件返回指定值60. SUMIF:根据条件返回数字列表中符合条件的值的总和61. AVERAGEIF:根据条件返回数字列表中符合条件的值的平均值62. COUNTIF:根据条件计算数字列表中符合条件的单元格的数量63. MEDIAN:返回数字列表的中位数64. MODE:返回数字列表中出现次数最多的值65. LARGE:返回数字列表中第n个最大值66. SMALL:返回数字列表中第n个最小值67. RANK.AVG:计算数字列表中的每个数字的平均排名68. PERCENTILE.EXC:返回数字列表中的第n个百分位数(不包含0%和100%)69. PERCENTILE.INC:返回数字列表中的第n个百分位数(包含0%和100%)70. VAR.P:返回数字列表的总体方差(与VAR函数用法相同,但计算公式不同)71. VAR.S:返回数字列表的样本方差72. STDEV.P:返回数字列表的总体标准偏差(与STDEV函数用法相同,但计算公式不同)73. STDEV.S:返回数字列表的样本标准偏差74. FISHER:将x值转换为Fisher变量75. FISHERINV:将Fisher变量转换为x值76. RADIANS:将角度转换为弧度77. DEGREES:将弧度转换为角度78. SUMSQ:计算数字列表中每个数字的平方之和79. AVEDEV:计算数字列表中每个数字与平均值的绝对偏差之和80. CONFIDENCE.NORM:计算正态分布的置信区间(与CONFIDENCE函数用法相同,但计算公式不同)用法:1. AVERAGE:用法:AVERAGE(number1, [number2], …)计算数字列表的平均值。
excel中一列分两列的函数Excel是一款强大的办公软件,其中的函数功能更是使其成为了处理数据的利器。
在Excel中,有一列数据需要分成两列的情况经常出现,本文将介绍几种常用的函数来实现这一功能。
一、文本函数1. LEFT函数:LEFT函数可以从左边开始截取指定长度的文本。
假设我们要将A列的数据分成两列,第一列为B列,第二列为C列。
我们可以在B1单元格中输入以下公式:=LEFT(A1,LEN(A1)/2)这个公式的含义是从A1单元格中截取长度为A1单元格长度的一半的文本。
然后将该公式拖动到B列的其他单元格即可。
同样道理,我们可以在C1单元格中输入公式:=RIGHT(A1,LEN(A1)/2)这个公式的含义是从A1单元格中截取长度为A1单元格长度的一半的文本,但是是从右边开始截取。
然后将该公式拖动到C列的其他单元格即可。
2. MID函数:MID函数可以从指定的位置开始截取指定长度的文本。
假设我们要将A列的数据分成两列,第一列为B列,第二列为C列。
我们可以在B1单元格中输入以下公式:=MID(A1,1,LEN(A1)/2)这个公式的含义是从A1单元格中截取从第一个字符开始,长度为A1单元格长度的一半的文本。
然后将该公式拖动到B列的其他单元格即可。
同样道理,我们可以在C1单元格中输入公式:=MID(A1,LEN(A1)/2+1,LEN(A1)/2)这个公式的含义是从A1单元格中截取从长度为A1单元格长度的一半加1的位置开始,长度为A1单元格长度的一半的文本。
然后将该公式拖动到C列的其他单元格即可。
二、数学函数1. ROUND函数:ROUND函数可以将一个数值四舍五入到指定的位数。
假设我们要将A列的数据分成两列,第一列为B列,第二列为C列。
我们可以在B1单元格中输入以下公式:=ROUND(A1,0)这个公式的含义是将A1单元格中的数值四舍五入到整数位。
然后将该公式拖动到B列的其他单元格即可。
同样道理,我们可以在C1单元格中输入公式:=A1-B1这个公式的含义是用A1单元格中的数值减去B1单元格中的数值,得到差值。
excel函数的意思名词解释Excel是一款广泛使用的电子表格软件,它具备强大的计算和分析功能,其中的函数更是为用户提供了极大的便利。
在日常使用Excel时,我们经常会遇到各种函数,这些函数的名称可能听起来很陌生,但它们在实际应用中扮演着重要的角色。
本文将对一些常见的Excel函数进行解释,以帮助读者更好地理解其含义和用途。
1. SUM函数SUM函数是Excel中最常使用的函数之一,它用于对一系列数字进行求和。
例如,如果我们有一列数字分别为A1,A2,A3,那么可以使用SUM(A1:A3)来求它们的和。
SUM函数的用法非常简单,但在处理大量数据时非常实用。
2. AVERAGE函数AVERAGE函数用于计算一系列数字的平均值。
与SUM函数类似,我们可以使用AVERAGE函数来计算一组数据的平均值。
例如,AVERAGE(A1:A3)将计算A1、A2和A3的平均值。
通过使用AVERAGE函数,我们可以快速得到一组数据的平均值,从而更好地进行数据分析。
3. VLOOKUP函数VLOOKUP函数用于在指定的数据范围中查找某个值,并返回与之对应的值。
在实际应用中,VLOOKUP函数常用于将不同表格之间的数据进行匹配。
例如,假设我们有两张表格,一张是员工信息表格,包含员工姓名和对应的工资;另一张是销售额表格,包含员工姓名和对应的销售额。
我们可以使用VLOOKUP函数将销售额表格中的员工姓名与员工信息表格匹配,从而得到每个员工的工资信息。
4. IF函数IF函数是一种条件判断函数,用于根据某个条件的结果返回不同的值。
该函数通常用于进行逻辑判断和分支处理。
例如,假设我们要根据学生成绩判断该学生是否及格,可以使用IF函数进行判断。
IF函数的语法为:IF(条件,结果1,结果2)。
如果条件为真,则返回结果1;如果条件为假,则返回结果2。
5. CONCATENATE函数CONCATENATE函数用于将多个文本字符串合并为一个字符串。
在Excel 2010中,函数是一种非常重要的功能,它可以帮助用户在数据处理和分析中节省大量的时间和精力。
本文将重点介绍Excel 2010中常用的函数以及它们的相关含义,以帮助读者更好地理解并使用这些功能。
一、基本概念1. 函数的定义函数是Excel中的一种预定义公式,用于执行特定的计算操作或返回特定的值。
它们通常被用来简化复杂的计算过程,提高工作效率。
2. 函数的语法函数通常具有自己的语法规则,包括函数名、参数和参数值等。
在使用函数时,需要严格按照其语法要求进行输入,以确保函数能够正确执行。
二、常用的函数及其含义1. SUM函数SUM函数用于对指定单元格范围内的值进行求和计算,其语法为:=SUM(数字1, 数字2, …),参数可以是单个单元格、单元格范围或数字。
2. AVERAGE函数AVERAGE函数用于计算指定单元格范围内的平均值,其语法为:=AVERAGE(数字1, 数字2, …),参数同样可以是单个单元格、单元格范围或数字。
3. MAX函数和MIN函数MAX函数用于返回指定单元格范围内的最大值,其语法为:=MAX(数字1, 数字2, …),而MIN函数则用于返回最小值,语法为:=MIN(数字1, 数字2, …)。
4. IF函数IF函数是一个逻辑函数,用于根据指定的条件返回不同的值。
其语法为:=IF(条件, 值1, 值2),当条件成立时返回值1,否则返回值2。
5. VLOOKUP函数VLOOKUP函数用于在指定的数据范围内进行垂直查找,并返回相关的数值。
其语法为:=VLOOKUP(查找值, 表格范围, 返回列数, 排序方式),其中查找值是要查找的数值,表格范围是要查找的数据范围,返回列数是要返回的数据所在列数,排序方式表示是否进行精确匹配。
6. CONCATENATE函数CONCATENATE函数用于将多个单元格中的文本值合并为一个单元格,其语法为:=CONCATENATE(文本1, 文本2, …)。
Excel 财务应用 FV函数Excel 财务应用: FV函数在Excel中,FV函数是一种用于计算未来价值的函数。
它可以帮助我们在投资决策和财务分析中进行预测和规划。
FV函数的语法FV函数的语法如下:=FV(rate, nper, pmt, [pv], [type])其中,各个参数的含义如下:- rate: 投资的利率。
- nper: 投资的期数,即投资的年限。
- pmt: 每期的定期支付金额。
如果定期支付金额是固定的话,可以在每期支付金额前加负号,表示支出。
- pv (可选): 投资的现值,即现在的价值。
- type (可选): 付款类型,0或省略为期末支付,1为期初支付。
FV函数的功能FV函数可以根据给定的投资利率、投资期数、每期的定期支付金额和投资现值,计算出投资在未来的价值。
它可以应用在以下几个方面:1. 退休规划:可以计算在特定的存款利率下,每年存入一定金额,到退休时的未来价值是多少。
2. 贷款计划:可以计算在贷款利率和贷款期限下,每月偿还一定金额,还清贷款后的未来价值是多少。
3. 投资分析:可以根据投资收益率、投资期限和定期投资金额,计算出未来投资的价值,从而评估是否值得进行投资。
示例以下是一个简单的使用FV函数的示例:假设现在你打算每年存入10,000元,存满20年,利率为5%。
你想知道20年后的未来价值是多少。
你可以使用以下公式来计算:=FV(5%, 20, )根据计算,20年后的未来价值是$383,829.93。
注意事项1. 在使用FV函数时,投资期限和利率需要使用相同的单位。
例如,如果利率为年利率,那么投资期限也应为年数。
2. 如果存在期初支付,需要在函数中设置type参数为1。
3. FV函数的计算结果是未来的价值,如果需要得到现值,可以在计算结果上再次应用FV函数,将nper参数设为负数。
总结FV函数是Excel中一个强大的财务函数,可以帮助我们进行投资分析和未来价值的计算。
excel的各个函数的意义AND“与”运算,返回逻辑值,仅当有参数的结果均为逻辑“真(TRUE)”时返回逻辑“真(TRUE)”,反之返回逻辑“假(FALSE)”。
条件判断AVERAGE求出所有参数的算术平均值。
数据计算COLUMN显示所引用单元格的列标号值。
显示位置CONCATENATE将多个字符文本或单元格中的数据连接在一起,显示在一个单元格中。
字符合并COUNTIF统计某个单元格区域中符合指定条件的单元格数目。
条件统计DATE给出指定数值的日期。
显示日期DATEDIF计算返回两个日期参数的差值。
计算天数DAY计算参数中指定日期或引用单元格中的日期天数。
计算天数DCOUNT返回数据库或列表的列中满足指定条件并且包含数字的单元格数目。
条件统计FREQUENCY以一列垂直数组返回某个区域中数据的频率分布。
概率计算IF根据对指定条件的逻辑判断的真假结果,返回相对应条件触发的计算结果。
条件计算INDEX返回列表或数组中的元素值,此元素由行序号和列序号的索引值进行确定。
数据定位INT将数值向下取整为最接近的整数。
数据计算ISERROR用于测试函数式返回的数值是否有错。
如果有错,该函数返回TRUE,反之返回FALSE。
逻辑判断LEFT从一个文本字符串的第一个字符开始,截取指定数目的字符。
截取数据LEN统计文本字符串中字符数目。
字符统计MATCH返回在指定方式下与指定数值匹配的数组中元素的相应位置。
匹配位置MAX求出一组数中的最大值。
数据计算MID从一个文本字符串的指定位置开始,截取指定数目的字符。
字符截取MIN求出一组数中的最小值。
数据计算MOD求出两数相除的余数。
数据计算MONTH求出指定日期或引用单元格中的日期的月份。
日期计算NOW给出当前系统日期和时间。
显示日期时间OR仅当所有参数值均为逻辑“假(FALSE)”时返回结果逻辑“假(FALSE)”,否则都返回逻辑“真(TRUE)”。
逻辑判断RANK返回某一数值在一列数值中的相对于其他数值的排位。
excel常用函数及含义Excel是一款功能强大的电子表格软件,广泛应用于数据分析、数据处理、统计等领域。
在Excel中,常用函数可以帮助我们快速计算、处理和分析数据,提高工作效率。
本文将介绍一些常用函数及其含义,帮助读者更好地利用Excel进行工作和学习。
1. SUM函数:求和函数,用于计算一系列数值的总和。
例如,SUM(A1:A5)表示计算A1到A5这五个单元格中数值的总和。
2. AVERAGE函数:平均值函数,用于计算一系列数值的平均值。
例如,AVERAGE(A1:A5)表示计算A1到A5这五个单元格中数值的平均值。
3. COUNT函数:计数函数,用于统计一系列数值的个数。
例如,COUNT(A1:A5)表示统计A1到A5这五个单元格中数值的个数。
4. MAX函数:最大值函数,用于找出一系列数值中的最大值。
例如,MAX(A1:A5)表示找出A1到A5这五个单元格中的最大值。
5. MIN函数:最小值函数,用于找出一系列数值中的最小值。
例如,MIN(A1:A5)表示找出A1到A5这五个单元格中的最小值。
6. IF函数:条件函数,用于根据指定的条件返回不同的值。
例如,IF(A1>0,"正数","负数")表示如果A1大于0,则返回"正数",否则返回"负数"。
7. VLOOKUP函数:垂直查找函数,用于在一个区域中查找某个值,并返回该值所在行的指定列的值。
例如,VLOOKUP(A1,A1:B5,2,FALSE)表示在A1到B5这个区域中查找A1的值,并返回该值所在行的第二列的值。
8. CONCATENATE函数:连接函数,用于将多个文本字符串连接在一起。
例如,CONCATENATE(A1," ",B1)表示将A1和B1单元格中的文本字符串连接在一起,并用空格隔开。
9. LEFT函数:左截取函数,用于从一个文本字符串中截取指定长度的左侧字符。
excel price函数Excel中的PRICE函数是一种金融函数,它主要用于计算固定收益证券的价格。
这个函数的作用是确定某一固定收益投资的现值,它与YIELD和DURATION等函数一样,在金融分析和投资决策中非常重要。
使用PRICE函数可以计算出某一个指定登记日期和清算日期下的固定收益证券的价格。
具体参数包括贴现率,票面利率,每年的利息支付率,到期日等等。
PRICE函数会返回一个不带符号的数字,这个数字代表了投资者购买该固定收益证券时需要支付的金额,也就是其清算价值。
下面我们来逐一解释下每个参数的含义:settlement: 证券的结算日期。
结算日期指定的是你购买该证券的日期,也是该证券到期日之前的最后一次利息支付日。
maturity: 固定收益证券的最终到期日。
rate: 固定收益证券的票面利率。
票面利率指的是该证券的年度利率,它表示的是资产负债表上的负债金额。
yld: 证券的贴现率。
贴现率是用来衡量某个证券未来现金流的贴现率,因此有时也称为折现率。
freq: 固定收益证券每年付息次数。
取值可以是1、2或4,分别对应年付息,半年付息,或季度付息等。
basis: 计算价格时采用的日历基数。
可以选用0、1、2、3或4。
0表示实际天数法,1表示美国1/30法,2表示欧洲30/360法,3表示欧洲实际天数法,4表示英国30/360法。
在使用PRICE函数计算固定收益证券价格时,需要满足如下几个条件:1. 证券的结算日期必须早于或等于其到期日。
2. 证券的贴现率必须有效。
对于国债和公司债券,贴现率一般是可以找到的,而对于其他类似的债券或证券,可能需要进行实际的市场调查。
PRICE函数的返回值可以作为其他金融函数的一个输入值。
比如说,我们可以使用该函数来计算债券的期限DURATION,也可以通过日均成本YIELD函数来推导出申购该固定收益证券的实际利率。
如果你需要在日常的金融分析、投资决策中,计算某个固定收益证券的价格和清算价值,那么PRICE函数将是一个非常实用的工具。
EXCEL的函数及含义SUM:返回单元格区域中所有数据的和;A VERAGE: 计算参数的算术平均数:参数可以是数值或包含数值的名称、数组或引用;IF: 执行真假值判断,根据对指定条件进行逻辑评价的真假而返回不同的结果;HYPERLINK: 创建快捷方式,以便打开文档或网络驱动器,或连接Internet;COUNT: 计算机数表中的数字参数和包含数字的单元格的个数;AMX: 返回一组数值中的最大值,忽略逻辑值及文本字符;SIN: 返回给定角的正弦值;SUMIF: 根据指定条件对若干单元格求和;PMT: 返回在固定利率下,投资或贷款的等额分期偿还额;财务:DB: 用固定余额递减法,计算指定期间内某项固定资产的折旧值;DDB 用双倍余额递减法或其它指定方法,计算指定期间内某项固定资产的折旧值;FV: 基于固定利率及等额分期付款方式,返回某项投资的未来值;IPMT: 返回在给定期次内某项投资回报(或贷款偿还)的利息部分;IRR: 返回一组现金流的内部报酬率;ISPMT: 计算普通(无担保)贷款的利息偿还;MIRR: 返回在不同利率水平下一组正负现金流的内部报酬率;NPER: 基于固定利率和等额分期付款方式,返回一项投资或贷款的期数;NPV: 基于一系列收(正值)支(负值)现金流和固定的各期贴现率,返回一项投资伯净现值; PMT: 返回在固定利率下,投资或贷款的等额分期偿还额;PPMT: 返回在给定期次内某项投资回报(或贷款偿还)的本金部分;PV: 返回某项投资的一系列等额分期偿还额的当前值之和(或一次性偿还额的现值);PA TE: 基于等额分期付款(或一次性付款)方式,返回投资或贷款的实际偿还率;SLN: 返回某项固定资产的每期线性折旧费;SYD: 返回某项固定资产按年限总和折旧法计算的每期折旧金额;VDB: 返回某项固定资产用余额递减法计算的特定式部分时期的折旧额;日期和时间:DA TE: 返回某一指定日期的序列数;DA TEV ALUE: 将日期值从字符串转化为序列数;DAY: 将某一日期的表示方法,从日期序列数形式,转换成它所在月份中的序数(即某月第几天);DAYS360: 按每年360天计算返回两个日期间相差的天数(每月30天);HOUR: 转换序列值为小时数,小时数的范围在0 (12: 00 AM)到23 (11: 00 PM)之间; MINUTE: 将序列数转换为分钟数, 大小为0到59;MONTH: 将序列数转换为对应的月份数;NOW: 返回计算机系统内部时钟的当前时期与时间;SECOND: 将系统时钟是的序列数转换为秒数,在0与59之间的整数;TIME: 返回特定时间的序列数, 其值为0到0.99999999, 代表0:00:00(凌晨12:00:00)到23:59:59(午夜11:59:59);TIMEV ALUE: 将文本形式表示的时间转换成序列数;TODA Y: 返回计算机系统内部时钟的当前日期(形式为Microsoft Execl 的日期-代码);WEEKDAY: 将日期序列数转换成它所在周中的第几天;YEAR: 返回日期序列数对应的年份数(1990-9999);数学与三角函数:ABS: 返回给定数值的绝对值,即不带符号的数值;ACOS: 返回数值的反余弦值,其值为弧度,大小在0到pi之间,反余弦值是指余弦值为Number的角度;ACOSH: 返回数值的反双曲余弦值;ASIN: 计算值的反正弦值,其值为弧度,大小在-pi/2到pi/2之间;ASINH: 计算数值的反曲正弦值;A TAN: 返回给定角度的反正切值,以弧度表示、大小在-pi/2到pi/2之间;A TAN2: 根据给定的轴及轴坐标值计算反正切值,返回值在-pi到pi之间(不包括-pi);A TANH: 计算数值的反双曲正切值;CEILING: 将参数向上舍入为最接近的整数,或最接近的指定基数的倍数;COMBIN: 计算从给定元素数目的集合中提取若干元素的组合数;COS: 返回给定角度的余弦值;COSH: 计算数值的双曲余弦值;DEGREES: 将弧度转换成角度;EVEN: 将参数向上舍入到最近的偶数,负数向下舍入;EXP: 按给定值返回e 的乘幂;FACT: 返回某数的阶乘,一个数的阶乘等于1*2*……*Number;FLOOR: 按给指定基数进行向下舍入计算;INT: 将数值向下取整为最接近的整数;LN: 返回给指定数值的自然对数;LOG: 根据给定底数返回数字的对数;LOG10: 返回定数值以10为底的对数;MDETERM: 返回一数组所代表的矩阵列式的值;MINVERSE: 返回一数组所代表的矩阵的逆;MMULT: 返回一数组矩形阵的乘积,其中Arral的行数与Array2的列数相等;MOD: 返回两数相除后的余数;ODD: 将正(负)数向上(下)舍入到最接近的奇数;PI: 返回圆周率pi 3.14159265358979的值,精确到15位;POWER: 计算某数的乘幂;PRODUCT: 返回所有参数相乘的乘积;RADIANS: 将角度转为弧度;RAND: 返回一个大于0与且小于1的随机数;OUND: 按指定的位数对数值进行四舍五入;ROUNDDOWN: 向下舍入数字;ROUNDUP: 向上舍入数字;SIGN: 返回数字的正负号: 数值为正时, 返回1; 数值为零时, 返回0; 数值为负时, 返回-1; SIN: 返回给定角度的正弦值;SINH: 返回数值的双曲正弦值;SQRT: 返回数值的平方根;SUBTOTAL: 返回数据库清单或数据库的分类汇总;SUM: 返回单元格区域中所有数值的和;SUMIF: 根据指定条件对若干单元格求和;SUMPRODRCT: 返回若干数组中彼此对应元素的乘积的和;SUNSQ: 返回所有参数的平方和.参数可以是数字,或者是涉及数字的数组、名称或引用;SNMX2MY2;返回两数组中对应数值平方差的和;SUMX2PY2: 返回两数组中对应数值平方和的和.有关方程式的信息,请查看”帮助”; SUMXMY2: 返回两数组中对应数值差的平方和;TAN: 返回给定角度的正切值;TANH: 返回数值的双曲正切值;TRUNC: 将数字截为整数或保留指定位数的小数;统计:A VEDEV:返回一组数据点到其均值的绝对偏差的平均值,参数可以是数字或名称,数组或包含数字的引用;A VERAGEA: 计算参数的算术平均数;参数可以是数值或包含数值的名称、数组或引用;A VERAGEA: 返回所有参数的平均值,字符串和FALSE相当于0;TRUE相当于1,参数可以是数值、名称、数据或引用;BETADIST: 返回累积beta分布的概率密度;BEAINV:返回具有给定概率的累积beta分布的区间点;BINOMDIST: 返回一元二项式分布的概率;CHIDIST: 返回2分布的收尾概率;CHIINV: 返回具有给定概率的收尾2分布的区间点;CHITEST: 返回相关性检验值;CONFIDENCE: 返回总体平均值的置信区间;CORREL: 返回两组数值的相关系数;COUNT: 计算参数表中的数字参数和包含数字的单元格的个数;COUNTA:计算参数表所包含的数值个数以及非空单元格的数目;COUNTBLANK: 计算某个区域中空白单元格的数目;COUNTIF: 计算某个区域中满足给定条件单元格的数目;COV AR: 返回协方差,即每对变量的偏差乘积的均值;CRITBNOM: 返回一数值,它是使累积二项式分布的函数值大于等于临界a 的最小整数; DEVSQ: 返回各数据点与数据均值点之差(数据偏差)的平方和;EXPONDIST: 返回指数分布;FDIST: 为两组数据返回F概率分布;FINV: 返回具有给定概率的F分布区间点,如果P=FDIST(x,…),那么FDIST(p,…)=x; FISHER:返回Fisher变换值;FISHERINV:返回Fisher逆变换值,如果y=FISHER(x),那么FISHERINV(y)=x; FORECAST: 通过一条线性回归拟合线返回一个预测值;FREQUENCY: 以一列垂直数组返回一组数据的频率分布;FTEST: 返回F检验的结果,F检验返回的是当Array1和Array2的方差无明显异时的单尾概率;GAMMADIST:返回γ分布函数;GAMMAINV: 返回具有给定概率的γ累积颁的区间点;GAMMALN: 返回γ函数的自然对数;GEOMEAN: 返回一正数数组或数值区域的几何平均数;GROWTH: 返回一条指数回归拟合曲线的一组纵坐标值(y值);HARMEAN:返回一组正数的调和平均数:所有参数倒数均值的倒数;HYPGEMODIST:返回超几何分布;INTERCEPT:返回线性回归拟合线方程的截矩;KURT:返回一组数据的峰值;LARGE:返回数据组中第K个最大的值点;LINEST:返回一线性回归方程的参数;LOGEST:返回一指数回归拟合曲线方程的参数;LOGINV:返回具有给定概率的对数正态分布函数的区间点;LOGNORMDIST:返回对数正态分布;MAX:返回一组数值中的最大值,忽略逻辑值及文本字符;MAXA:返回一组参数中的最大值(不忽略逻辑值和字符串);MEDIAN:返回一组数的中值;MIN:返回一组数值中的最小值,忽略逻辑值及文本字符;MINA:返回一组参数中的最小值(不忽略逻辑值和字符串);NEGBINOMDIST:返回负二项式分布函数值;NORMDIST:返回正态分布函数值;NORMINV:返回具有给定概率正态分布的区间点;NORMSDIST:返回标准正态分布函数值;NORMSINV:返回标准正态分布的区间点;PEARSON:返回皮尔生(Pearson)积矩法的相关系数r; PERCENTILE: 返回数组的K百分比数值点;PERCENTRANK:返回特定数值在一组数中的百分比排位;。
01. ABS 函数函数名称:ABS主要功能:求出相应数字的绝对值。
使用格式:ABS(number)参数说明:number 代表需要求绝对值的数值为引用的单元格。
应用示例:如果在B2 单元格中输入公式:=ABS(A2),则在A2 单元格中无论输入正数(如100)还是负数(如-100),B2 中均显示出正数(如100)。
特别提醒:如果number 参数不是数值,而是一些字符(如A 等),则B2 中返回错值“#VALUE!”。
02. AND 函数函数名称:AND主要功能:返回逻辑值:如果所有参数值均为逻辑“真(TRUE)”,则返回逻辑“真(TRUE)”,反之返回逻辑“假(FALSE)”。
使用格式:AND(logical1,logical2, …)参数说明:Logical1,Logical2,Logical3……:表示待测试的条件值为表达式,最多返30 个。
应用示例:在C5 单元格输入公式:=AND(A5>=60,B5>=60),确认。
如果C5 中返回TRUE,说明A5 和B5 中的数值均大于等于60,如果返回FALSE,说明A5 和B5 中的数值至少有一个小于60。
特别提醒:如果指定的逻辑条件参数中包含非逻辑值时,则函数返回错误值“#VALUE!”为“#NAME”。
03. AVERAGE 函数函数名称:AVERAGE主要功能:求出所有参数的算术平均值。
使用格式:AVERAGE(number1,number2,……)参数说明:number1,number2,……:需要求平均值的数值为引用单元格(区域),参数不超过30 个。
应用示例:在B8 单元格中输入公式:=AVERAGE(B7:D7,F7:H7,7,8),确认后,即可求出B7 至D7 区域、F7 至H7 区域中的数值和7、8 的平均值。
特别提醒:如果引用区域中包含“0”值单元格,则计算在内;如果引用区域中包含空白为字符单元格,则不计算在内。
E X C E L中每个函数代表的含义第2章日期和时间函数25日期和时间函数基础26TODAY返回当前日期30NOW返回当前的日期和时间33DATE返回特定日期的年、月、日35DATEVALUE返回文本字符串所代表的日期序列号39YEAR返回某日期对应的年份42MONTH返回某日期对应的月份44DAY返回某日期对应当月的天数46TIME返回某一特定时间的小数值49TIMEVALUE返回文本字符串所代表的时间小数值52HOUR返回时间值的小时数55MINUTE返回时间值中的分钟58SECOND返回时间值的秒数61WEEKDAY返回某日期为星期几63WEEKNUM返回代表一年中第几周的一个数字66EDATE返回指定月数之前或之后的日期69EOMONTH返回指定日期之前或之后月份的最后一天的日期71 WORKDAY返回某日期之前或之后相隔指定工作日的某一日期的日期值73NETWORKDAYS返回开始日期和结束日期之间完整的工作日数值76 DAYS360按照一年360天计算,返回两日期间相差的天数79 YEARFRAC返回开始日期和结束日期之间的天数占全年天数的百分比81第3章逻辑函数84IF根据指定的条件返回不同的结果85AND判定指定的多个条件是否全部成立87OR判定指定的任一条件是为真,即返回真90NOT对其参数的逻辑值求反93TRUE返回逻辑值TRUE95FALSE返回逻辑值FALSE96IFERROR捕获和处理公式中的错误97第4章信息函数99CELL返回引用单元格信息100ERROR.TYPE返回对应错误类型数值103INFO返回与当前操作环境有关的信息106N返回转换为数字后的值109NA返回错误值110TYPE返回表示值的数据类型的数字112ISERR判断#N/A以外的错误值114ISERROR判断错误值115ISEVEN偶数判断117ISLOGICAL判断逻辑值119ISNA#N/A错误值判断121ISNONTEXT非文本判断122ISNUMBER判断值是否为数字124ISODD奇数判断126ISREF引用值判断128ISTEXT文本判断129第5章数学和三角函数131ABS返回数字的绝对值132SUM返回某一单元格区域中所有数字之和133 SUMIF按条件对指定单元格求和135PRODUCT返回所有参数乘积值137 SUMPRODUCT返回数组间对应的元素乘积之和139 SUMSQ返回参数的平方和141SUMX2PY2返回两数组中对应数值的平方和之和143 SUMX2MY2返回两数组中对应数值的平方差之和144 SUMXMY2返回两数组中对应数值之差的平方和145 SUBTOTAL返回列表或数据库中的分类汇总146 QUOTIENT返回两数相除的整数部分148MOD返回两数相除的余数149SIGN返回数值的符号151GCD返回参数的最大公约数153LCM返回参数的最小公倍数154SERIESSUM返回幂级数近似值156INT返回参数的整数部分157TRUNC返回数值去尾取整后的值159ROUND返回按指定位数取整后的数字立161 ROUNDUP返回向上舍入的数值162ROUNDDOWN返回向绝对值减小的方向舍入数字164 CEILING返回沿绝对值增大的方向的舍入值165 FLOOR返回向零方向的舍入值167MROUND返回参数按指定基数舍入后的数值169 EVEN返回沿绝对值增大方向取整后最接近的偶数170 ODD返回沿绝对值增大方向取整后最接近的奇数172 RADIANS将角度转换为弧度174DEGREES将弧度转换为角度值175SIN返回角度的正弦值176COS返回角度余弦值177TAN返回角度正切值178ASIN返回参数反正弦值立179ACOS返回参数的反余弦值181ATAN返回参数的反正切值183ATAN2返回给定的X及Y坐标值的反正切值185 SINH返回参数的双曲正弦值187COSH返回参数的双曲余弦值189TANH返回参数的双曲正切值191ASINH返回参数的反双曲正弦值193ACOSH返回参数的反双曲余弦值194ATANH返回参数的反双曲正切值195POWER返回给定数字的乘幂196EXP返回e的n次幂197LOG返回一个数的对数199LN返回一个数的自然对数200LOG10返回以10为底的对数201RAND返回一个随机值202RANDBETWEEN返回指定区间内的随机值203PI返回数学常量π的近似值204SQRT返回正平方根205的乘积的平方根206 SQRTPI返回某数与MDETERM返回一个数组的矩阵行列式的值207MINVERSE返回数组中存储的矩阵的逆矩阵209MMULT返回两个数组的矩阵乘积211FACT返回某数的阶乘213FACTDOUBLE返回数字的双倍阶乘214COMBIN返回指定对象集合中提取若干对象的组合数216 MULTINOMIAL返回参数和的阶乘与各参数阶乘乘积的比值218ROMAN将阿拉伯数字转换为文本形式的罗马数字220第6章查找和引用函数222ADDRESS按照指定的行号和列标,返回单元格引用地址223 COLUMN返回引用的列标226ROW返回引用的行号229AREAS返回引用中包含的区域个数231COLUMNS返回数组或引用的列数233ROWS返回数组或引用的行数235CHOOSE返回指定数值参数列表中的数值237MATCH返回指定方式下与指定数值匹配的元素位置240LOOKUP从单行或单列区域返回值(向量形式)243LOOKUP从数组中返回一个值(数组形式)247HLOOKUP在数据表的首行查找指定的数值,并在数据表中指定行的同一列中返回一个数值251VLOOKUP在数据表的首列查找指定的值,并返回数据表当前行中指定列的值255INDEX返回指定单元格或单元格数组的值(数组形式)259INDEX返回指定行与列交叉处的单元格引用(引用形式)263 INDIRECT返回由文本字符串指定的引用266OFFSET以指定引用为参照系,通过给定偏移量得到新的引用269 TRANSPOSE返回转置单元格区域273HYPERLINK创建一个快捷方式,打开存储在网络服务器、Intranet或Internet中的文件276RTD从支持COM自动化的程序中检索实时数据279第7章文本函数281FIND查找字符串字符起始位置(区分大小写)282FINDB查找字符串字节起始位置(区分大小写)285SEARCH查找字符串字符起始位置(不区分大小写)287 SEARCHB查找字符串字节起始位置(不区分大小写)289LOWER将文本转换为小写291UPPER将文本转换为大写形式293PROPER将文本值的每个字的首字母大写294CHAR返回由代码数字指定的字符296CODE返回文本字符串中第一个字符的数字代码298TEXT设置数字格式并将其转换为文本300VALUE将文本参数转换为数值303BAHTTEXT将数字转换为泰语文本304DOLLAR将数字转换为$(美元)货币格式的文本305RMB将数字转换为¥(人民币)货币格式的文本307PHONETIC提取文本字符串中的日文拼音字符308CLEAN删除文本中所有非打印字符309CONCATENATE将几个文本项合并为一个文本项312TRIM删除文本中的空格315ASC将全角字符更改为半角字符318WIDECHAR将半角字符转换为全角字符320SUBSTITUTE在文本字符串中用新文本替换旧文本321LEN返回文本字符串中的字符个数324LENB返回文本字符串中用于代表字符的字节数327EXACT比较两个字符串是否相同328FIXED将数字按指定的小数位数显示,并以文本形式返回330 REPLACE替换字符串中的部分字符(根据字符数)333 REPLACEB替换字符串中的部分字符(根据字节数)335LEFT返回文本值中最左边的字符336LEFTB根据所指定的字节数返回文本字符串中最左边的字符338 MID从文本字符串中的指定位置起返回特定个数的字符339 MIDB从文本字符串中的指定位置起返回特定个数的字符341 REPT按给定次数重复文本343T将参数转换为文本345RIGHT返回文本值中最右边的字符346RIGHTB返回文本值中最右边的字符348第8章数据库函数349DAVERAGE返回所选数据库条目的平均值350DCOUNT计算数据库中包含数字的单元格的数量352 DCOUNTA计算数据库中非单元格的数量354DGET从数据库中提取符合指定条件的单个记录356DMAX返回最大数字358DMIN返回最小数字360DPRODUCT返回数值的乘积362DSTDEV返回基于样本总体标准偏差364DSTDEVP返回总体标准偏差366DSUM返回记录字段(列)的数字之和368DVAR返回估算样本总体方差370DVARP返回样本总体方差372第9章多维数据集函数374CUBEKPIMEMBER返回重要性能指示器(KPI)的属性376 CUBEMEMBER返回多维数据集中的成员或元组378 CUBEMEMBERPROPERTY返回多维数据集中成员属性的值380 CUBERANKEDMEMBER返回集合中的第n个成员或排名成员382 CUBESET定义成员或元组的计算集384CUBESETCOUNT计算集合中的项目数386CUBEVALUE从多维数据集中计算汇总值387第10章外部函数389CALL调用动态链接库或代码源中的过程390 EUROCONVERT转换欧洲各国货币391第11章统计函数395COUNT返回参数列表中的数字个数396COUNTA返回参数列表中非空值的单元格个数398COUNTBLANK计算指定单元格区域中空白单元格个数400 COUNTIF计算区域中满足给定条件的单元格的个数401 FREQUENCY返回一个垂直数组403AVERAGE返回参数的平均值405AVERAGEA计算参数列表中数值的平均值407TRIMMEAN返回数据集的内部平均值408GEOMEAN返回正数数组或区域的几何平均值410MEDIAN返回给定数值的中值411MODE返回在某一数组或数据区域中频率最高的数值412 HARMEAN返回数据集合的调和平均值414MAX返回一组值中的最大值415MAXA返回参数列表中的最大值416MIN返回参数中最小值417MINA返回参数列表中的最小值418QUARTILE返回数据集的四分位数419PERCENTILE返回区域中数值的第K个百分点的值421 PERCENTRANK返回特定数值在一个数据集中的百分比排位423 VAR计算基于给定样本的方差424VARA计算基于给定样本的方差426VARP计算基于整个样本总体的方差427VARPA计算基于整个样本总体的方差428STDEV估算基于样本的标准偏差429STDEVA估算基于样本的标准偏差431STDEVP返回以参数形式给出的整个样本总体的标准偏差433 STDEVPA返回以参数形式给出的整个样本总体的标准偏差,包含文本和逻辑值435AVEDEV返回一组数据与其均值的绝对偏差的平均值437DEVSQ返回数据点与各自样本平均值偏差的平方和438SKEW返回分布的不对称度440KURT返回数据集的峰值442CHIDIST返回X2分布的单尾概率444CHIINV返回X2分布单尾概率的反函数值446CHITEST返回独立性检验值448FDIST返回F概率分布450FINV返回F概率分布的反函数值451FTEST返回F检验的结果452TDIST返回学生t分布的百分点(概率)454TINV返回作为概率和自由度函数的学生t分布的t值456TTEST返回与学生t检验相关的概率457ZTEST返回z检验的单尾概率值459COVAR返回协方差461CORREL返回单元格区域之间的相关系数463 PEARSONPEARSON返回Pearson(皮尔生)乘积矩相关系数465 FISHER返回点x的Fisher变换467FISHERRINV返回Fisher变换的反函数值468PERMUT计算从给定数目的对象集合中选取的若干对象的排列数469 BINOMDEST计算一元二项式分布的概率值470CRITBINOM计算二项式累积分布大于等于临界值的最小值473 NEGBINOMDIST计算负二项式分布475PROB计算区域中的数值落在指定区间内的概率477 HYPGEOMDIST计算超几何分布479POISSON计算泊松分布482NORMDIST计算指定平均值和标准偏差的正态分布函数484 NORMINV计算指定平均值和标准偏差的正态累积分布函数的反函数486NORMSDIST计算标准正态累积分布函数488NORMSINV计算标准正态累积分布函数的反函数489 STANDARDIZE计算正态化数值490LOGNORMDIST计算x的对数累积分布492LOGINV计算x的对数累积分布反函数的值494EXPONDIST计算指数分布495WEIBULL计算韦伯分布497GAMMADIST计算伽玛分布499GAMMAINV计算伽玛累积分布的反函数值501GAMMALN计算伽玛函数的自然对数503BETADIST计算β累积分布函数505BETAINV计算累积β分布函数的反函数值507CONFIDENCE计算总体平均值的置信区间508SLOPE计算线性回归直线的斜率510INTERCEPT计算线性回归直线的截距511LINEST计算线性回归直线的参数513FORECAST根据现有的数据计算或预测未来值516TREND计算一条线性回归拟合线的值518STEYX计算预测值的标准误差521RSQ计算Pearson(皮尔生)乘积矩相关系数的平方522GROWTH根据现有的数据计算或预测指数增长值524LOGEST计算指数回归曲线的参数526RANK返回一组数字的排列顺序529LARGE求一组数值中第k个最大值532SMALL求一组数值中第k个最小值533第12章财务函数536IRR返回由数值代表的一组现金流的内部收益率537MIRR返回某一连续期间内现金流的修正内部收益率541XIRR返回一组现金流的内部收益率,这些现金流不一定定期发生544 DB使用固定余额递减法计算折旧值547DDB使用双倍余额递减法或其他指定方法计算折旧值549VDB使用双倍余额递减法或其他指定的方法返回资产折旧值551 AMORDEGRC返回每个结算期间的折旧值(法国会计专用)553AMORLINC返回每个结算期间的折旧值,为法国会计系统提供556 SLN返回某项资产在一个期间中的线性折旧值558SYD按年限总和折旧法计算指定期间的折旧值560PV返回投资的现值562NPV通过使用贴现率以及一系列现金流返回投资的净现值564XNPV返回不定期发生的一组现金流的净现值567FV基于固定利率及等额分期付款方式返回某项投资的未来值569 NPER基于固定利率及等额分期付款方式返回某项投资的总期数571 COUPNUM返回在结算日和到期日之间的付息次数573RATE返回年金的各期利率575EFFECT返回有效的年利率577NOMINAL返回名义年利率579CUMIPMT返回一笔贷款在给定的start_period到end_period期间累计偿还的利息数额581CUMPRINC返回一笔贷款在给定的start_period到end_period期间累计偿还的本金数额583FVSCHEDULE基于一系列复利返回本金的未来值585PMT基于固定利率及等额分期付款方式,返回贷款的每期付款额:587 PPMT基于固定利率及等额分期付款方式,返回投资在某一给定期间内的本金偿还额589IPMT基于固定利率及等额分期付款方式,返回给定期数内对投资的利息偿还额592ISPMT计算特定投资期内要支付的利息594PRICEMAT返回到期付息的面值¥100的有价证券的价格596 YIELDMAT返回到期付息的有价证券的年收益率599ACCRINTM返回到期一次性付息有价证券的应计利息602PRICE返回定期付息的面值¥100的有价证券的价格605YIELD返回定期付息有价证券的收益率,函数YIELD用于计算债券收益率608ACCRINT返回定期付息证券的应计利息611PRICEDISC返回定期付息证券的应计利息614RECEIVED返回定期付息证券的应计利息617DISC返回有价证券的贴现率620INTRATE返回一次性付息证券的利率623YIELDDISC返回折价发行的有价证券的年收益率626COUPPCD返回表示结算日之前的付息日的数字629COUPNCD返回一个表示在结算日之后下一个付息日的数字632 COUPDAYBS返回当前付息期内截止到结算日的天数635 COUPDAYSNC返回从结算日到下一付息日之间的天数638 COUPDAYS返回结算日所在的付息期的天数641ODDFPRICE返回首期付息日不固定(长期或短期)的面值¥100的有价证券价格644ODDFYIELD返回首期付息日不固定的有价证券(长期或短期)的收益率648ODDLPRICE返回末期付息日不固定的面值¥100的有价证券(长期或短期)的价格651ODDLYIELD返回末期付息日不固定的有价证券(长期或短期)的收益率654DURATION返回假设面值¥100的定期付息有价证券的修正期限657 MDURATION返回假设面值¥100的有价证券的Macauley修正期限659 TBILLEQ返回国库券的等效收益率661TBILLPRICE返回面值$100的国库券的价格663TBILLYIELD返回国库券的收益率665DOLLARDE将美元价格从分数形式转换为小数形式667DOLLARFR将美元价格从小数形式转换为分数形式669第13章工程函数671BESSELI返回修正的贝赛尔函数IN(X)672BESSELK返回修正的贝赛尔函数Kn(x)675BESSELJ返回贝赛尔函数Jn(x)677BESSELY返回贝赛尔函数Yn(x)679BIN2DEC将二进制数转换为十进制数681BIN2HEX将二进制数转换为十六进制数683BIN2OCT将二进制数转换为八进制数684DEC2BIN将十进制数转换为二进制数685DEC2HEX将十进制数转换为十六进制数687DEC2OCT将十进制数转换为八进制数689HEX2BIN将十六进制数转换为二进制数691 HEX2DEC将十六进制数转换为十进制数694 HEX2OCT将十六进制数转换为八进制数696 OCT2BIN将八进制数转换为二进制数698 OCT2DEC将八进制数转换为十进制数700 OCT2HEX将八进制数转换为十六进制数701 COMPLEX将实系数和虚系数转换为复数703 ERF返回误差函数705ERFC返回互补错误函数706IMABS返回复数的绝对值(模数)708 IMAGINARY返回复数的虚系数710 IMARGUMENT返回以弧度表示的角711 IMCONJUGATE返回复数的共轭复数713 IMCOS返回复数的余弦715IMDIV返回两个复数的商718IMEXP返回复数的指数719IMLN返回复数的自然对数720IMLOG10返回复数的以10为底的对数722 IMLOG2返回复数的以2为底的对数723 IMPOWER返回复数的整数幂725 IMPRODUCT返回从2到29的复数的乘积726 IMREAL返回复数的实系数728IMSIN返回复数的正弦729IMSQRT返回复数的平方根731CONVERT将数字从一种度量系统转换为另一种度量系统733 DELTA检验两个值是否相等735GESTEP检验数字是否大于阈值737IMSUB返回两个复数的差739IMSUM返回多个复数的和740。