T业务操作手册
- 格式:doc
- 大小:2.14 MB
- 文档页数:30
仓库门店操作手册一、
双击桌面的
输入自己的操作ID
二、仓库入库操作:
1、无订单的模式:
录入入库单信息:
2、有订单的模式:
A:录入订单
录入订单信息;
B:采购入库单参照采购订单生成:
点生单的时候弹出选择订单对话框:
生成入库单:
审核就可以了。
入库业务完成
3、入库单的修改,删除。
在没有审核的情况下,直接点修改或删除。
在有审核的情况下,在先弃审,才能进行修改或删除的操作。
三、门店销售业务操作:
1、无销售订单模式:
直接打开发货单;
录入发货单内容:
录入完成之后保存。
2、有销售订单模式:
A、录入销售订单:
录入订单内容:
录入完订单后要“审核”。
B:根据销售订单生成发货单
就完成了发货单的录入。
四、仓库审核发货单确认出库;
仓库根据客户的发货单在:
这步确定后存货就正式出库了。
五、报表的查询:
1、库存账:
2、销售账的查询。
一、采购业务1.外购材料或产品第一步::采购进货单材料入库后,库房在系统中手工录入进货单(采购管理——进货单),业务类型为普通采购并在表头录入仓库,保存后,由财务审核。
第二步:采购发票库房根据进货单参照选单生成采购发票(采购管理——采购发票),保存并由财务审核。
注意:进货单审核后,才能参照进货单生成发票。
2.采购退货流程2.1采购未开票退货第一步:录入红字进货单。
由库管录入红字进货单(采购管理—进货单),业务类型为采购退货,数量为负数。
保存后由财务审核。
2.2采购已经开票后退货第一步:录入红字进货单。
由库管录入红字进货单(采购管理—进货单),业务类型为采购退货,数量为负数。
保存后由财务审核。
第二步:录入红字采购发票由财务录入发票类型(红字专用发票),再参照红字进货单生成红字采购发票(采购管理——采购发票)保存后由财务审核。
4.相关报表查询4.1查询哪些订单没有发货,没有开票,没有付款。
采购管理—业务执行表—采购订单执行表4.2查询本月每种材料或产品的购进数量及金额。
采购管理—统计分析表——进货单统计表,可根据供应商来统计,也可根据材料统计。
二、销售业务1.正常销售业务第一步:销售订单由销售部门录入销售订单(销售管理—销售订单),保存并审核。
第二步:销售发货发货时由库房依据销售订单生成销售发货单(销售管理—销货单)业务类型为普通销售并在表头录入仓库,保存后,由财务审核。
注意:销货单审核后,才能参照销货单生成发票。
第三步:销售开票财务根据销货单选单参照生成销售发票(销售管理——销售发票)2.销售退货业务2.1未开票退货第一步:做红字销货单由库管录入红字销货单(销售管理—销货单),业务类型为销售退货,数量为负数。
保存并有财务审核。
2.2销售已经开票后退货第一步:做红字销货单由库管录入红字销货单(销售管理—销货单),业务类型为销售退货,数量为负数。
保存并由财务审核。
第二步:录入红字销售发票由财务录入发票类型(红字专用发票),再参照红字销货单生成红字销售发票(销售管理——销售发票,保存并审核。
T+操作手册一、基本信息(一)、常用信息设置1、部门、员工的添加基础设置→常用信息设置→部门、员工的添加①、点击部门→填写部门编码和名称→点击保存并新增②、点击员工→填写相应的编码和名称及所属部门→点击保存并新增2、往来单位的添加基础设置→常用信息设置→客户、供应商的添加→添加往来单位分类→再添加往来单位(客户、供应商添加方法一致)注意:带*为必录项3、存货的添加基础设置→常用信息设置→存货→存货分类添加→存货档案添加 存货分类的添加注意:存货属性要必须选上②、存货档案的添加(新增、录入存货的档案、填写好存货属性、保存即可)4、仓库、计量单位的添加基础设置→常用信息设置→仓库、计量单位的添加①计量单位的添加仓库档案的添加二、采购管理进货单相关操作进货单增加进货单是根据供应商送来的存货,按着发货清单及质量检验结果填制的单据单击上图红色部分进入进货单,单击下图增加按钮增加进货单进货单保存未审核的进货单允许修改操作进货单的删除未审核的进货单允许删除操作进货单审核后自动生成采购入库单并且生成库存现存数量进货单弃审未领料的进货单可弃审操作如果此进货单中任一存货都领料且库存量小于任一存货的进货数量,点击弃审会提示小于库存数量错误如图可以按照存货或单据日期查询进货单单据列表采购发票相关操作采购发票用于记录收到真实发票的情况;发票类型分为:普通发票(默认税率0)、专用发票(默认税率17%)、农副产品发票(默认税率13%)、红字专用发票、红字普通发票、红字农副产品发票;红字票默认税率与非红字票相同。
发票可以参照进货单生成,也可以手工填写。
采购发票的生成保存成功后会有相应提示,且菜单未带*号采购发票的修改未审核的采购发票可修改,已审核的采购发票不能修改,要先弃审才可改采购发票的审核审核后的状态如图采购发票的弃审采购发票的查找材料出库单相关操作材料出库单是工业企业领用材料时,所填制的出库单据。
是工业企业出库单据的主要部分,在本系统中,材料出库单也是进行日常业务处理和记账的主要原始单据之一。
采购管理操作手册模板一、部门职责:采购部门的日常工作在ERP系统处理中主要工作有:1、开发新的供应商,进行供应商资料的维护和更改,加强供应商资源管理。
2、及时根据销售订单录入采购订单。
3、根据供应商到货情况在采购系统中录入到货单,并通知质检部门验货。
4、收到采购发票后,在系统中录入采购发票,并通知财务部进行采购结算。
5、作好各种采购统计,为决策层提供分析数据。
二、部门岗位划分:采购员:系统内供应商分类、供应商档案、采购订单的制定采购部经理:审核订单,采购管理工作完成情况跟踪。
采购业务员:进行订单录入、采购到货单录入、采购发票录入。
仓管人员:采购入库单录入、材料出库单录入,调拨业务处理三、系统业务处理流程:采购流程图1、采购员根据销售订单或请购情况,结合库存情况,分解生成采购订单;2、采购部经理对采购订单进行调整\审核,安排采购。
3、采购业务员根据到货情况,在采购系统中参照采购订单生成进货单。
4、业务员通知检验部门质检,仓管员根据到货到办理入库手续;5、采购发票到后,采购员在系统中录入采购发票,并通知财务进行采购结算四、部门日常业务系统处理:1、日常业务类型的界定:供应商档案维护、请购单、采购订单、进货单(退货单)、采购发票、采购入库单,采购结算2、采购业务日常处理:1)采购进货单采购进货是采购订货和采购入库的中间环节,一般由采购业务员根据供方通知或送货单填写,确认对方所送货物、数量、价格等信息,以入库通知单的形式传递到仓库作为保管员收货的依据。
➢【菜单路径】:采购管理-进货单➢单击【增加】在表体位置,点击【选采购订单】➢过滤出已审核的采购订单,已执行完毕的采购订单不会再出现,选择对的记录,生成采购到货单,返回。
➢生成的进货单,可修改,保存,退出。
打印给仓管部门。
一、采购相关业务流程图:请购单——〉采购订单--〉采购入库单——〉进货单——〉采购发票-—>付款1、正常采购:1)企业根据部门内实际请购、根据预测、根据门店要货或销售产生的需求分析等,结合请购单、要货单、采购分析、销售订单、目前的库存量以及销售预测等因素,制定采购计划;2)根据制定的计划,在系统中可以手工填制“请购单”,也可以根据销售订单或采购需求分析,生成“请购单”,主管审核;3)根据制定的采购计划,在系统中可以手工填制“采购订单”,也可以根据销售订单、请购单、采购需求分析,生成“采购订单”,主管审核。
4)采购员将审核过的采购订单打印或导出文件,通过传真或电子邮件等方式传递给供应商;5)供应商按采购订单准备货物,并按照要求发货;6)企业核对并检验所采购的货物,验收入库(验收入库时,可采用扫描枪,扫描存货的条码);7)根据采购订单号,生成采购入库单;8)审核并打印“采购入库单”,签字后一份给供应商做结账凭证,一份留底备查,一份财务报销;9)货物收到入库后,供应商将开具发票或收据。
收到发票或收据以后,企业人员将发票与“采购入库单”进行核对存货以及存货数量,核对正确以后,采购员、库管员在发票上签字,并把发票和采购入库单送到财务;10)采购过程中发生的运费,如果需要同采购单据同单显示的话,可以在采购单据上录入“劳务费用"属性的存货行,用来记录运费。
劳务费用行金额可正可负,支撑不同场景;如果不需要同采购单据同单显示的话,可做“费用分摊单”,将费用分摊到相应入库单;11)配比采购或请购单流转到采购订单后,可按存货档案的默认供应商自动将采购订单拆单保存,以解决自动将货物按默认供应商采购.操作:1)采购需求分析:采购员在【采购管理】中,可根据销售订单或预测单的需求情况,通过分析现存量,进行填制采购需求分析,完成后根据采购建议生成采购订单。
2)请购单:采购员在【采购管理】中,通过手工录入或选销售订单生成请购单,请购人、存货、数量为必填项,完成后由采购主管审核。
T+操作手册-生产管理T+操作手册-生产管理1、介绍1.1 系统概述在本文档中,我们将详细介绍T+操作手册中的生产管理部分,以帮助用户了解如何使用T+系统进行生产管理,提高生产效率和管理水平。
1.2 目标读者本文档适用于企业的生产管理人员和使用T+系统的员工。
2、生产计划管理2.1 生产计划制定2.1.1 新建生产计划2.1.2 编辑生产计划2.1.3 删除生产计划2.2 生产计划排程2.2.1 生产任务分配2.2.2 生产进度跟踪2.2.3 生产任务调度3、物料管理3.1 物料分类管理3.1.1 新建物料分类3.1.2 编辑物料分类3.1.3 删除物料分类3.2 物料档案管理3.2.1 新建物料档案3.2.2 编辑物料档案3.2.3 删除物料档案3.3 物料库存管理3.3.1 物料入库管理3.3.2 物料出库管理3.3.3 物料库存调整4、生产订单管理4.1 新建生产订单4.2 编辑生产订单4.3 删除生产订单4.4 生产订单排程4.5 生产订单进度跟踪5、资源管理5.1 设备管理5.1.1 设备档案管理5.1.2 设备维护计划5.1.3 设备维修记录5.2 人力资源管理5.2.1 岗位管理5.2.2 人员档案管理5.2.3 人员培训记录6、生产报表分析6.1 产能报表6.2 生产质量报表6.3 生产效率报表7、附件本文档涉及以下附件:- 物料分类代码表8、法律名词及注释- 生产计划制定:指根据企业的生产需求和资源情况,制定生产计划。
- 生产进度跟踪:指对生产任务的进度进行实时监控和跟踪。
- 生产订单排程:指根据生产计划和资源情况,安排生产任务的时间和顺序。
- 物料档案管理:指对企业所使用的物料进行详细记录和管理。
- 资源管理:指对企业的设备和人力资源进行管理和优化。
操作手册手册名称:T+应用操作手册适用部门:财务部编写人员: 武汉科情ERP1 田壮编写日期2014—05目录一.总账 (3)1.1填制凭证 (3)1.2审核凭证 (5)1.3记账 (7)1.4期间损益结转 (8)1.5财务结账 (9)1.6修改(删除)凭证 (10)1.6.1取消结账 (10)1.6.2取消记账 (11)1.6.3取消审核 (12)1.6.4删除凭证 (13)二.现金银行 (15)2.1现金银行账录入 (15)2.2银行对账 (16)三.存货核算 (18)3.1出入库 (18)3.2调拨单 (19)3.3盘点单 (20)3.4业务结账 (21)四. 业务系统生成凭证 (22)4.1生成凭证 (22)4.2删除凭证 (23)一.总账1。
1填制凭证打开:总账→填制凭证点击新增录入相应的凭证信息在填写挂有辅助核算的科目时,系统会自动弹出对话框选择相应的往来单位,借贷方向和金额会自动带出,点击确定保存即可。
当录入的科目为现金流量科目时,需点击上方的流量,系统弹出现金流量录入,在下方填写对方科目,选择相应的流量项目和项目方向后点击确定.凭证相关信息填写完毕后点击上方的保存(诺要连续填写凭证点击保存右边的保存新增)。
1。
2审核凭证点击审核凭证选择审核凭证的期间,点击确定勾选需要审核的凭证,点击左上方的审核审核成功后系统会自动显示出审核人的名字1。
3记账同上操作进入总账界面选择记账,选择需要记账的会计期间,点击确定点击右下方记账1.4期间损益结转选择期间损益结转在本年利润科目选择本年利润,点击右下方的生成凭证.系统会自动生成期间损益结转的凭证,将这张凭证保存后进行审核和记账处理。
1.5财务结账点击下一步点击下一步点击结账。
备注:财务结账前必须完成业务结账1.6修改(删除)凭证在日常操作中,难免会做错凭证需要修改凭证或是在账务调整时需要删除凭证,已结账的月份完成上述操作是需要取消结账→取消记账→取消审核具体操作如下1.6.1取消结账点击财务结账,选择左下方的取消结账1。
操作手册目录一.总账错误!未定义书签。
填制凭证错误!未定义书签。
1.2审核凭证错误!未定义书签。
记账错误!未定义书签。
期间损益结转错误!未定义书签。
财务结账错误!未定义书签。
修改(删除)凭证错误!未定义书签。
取消结账错误!未定义书签。
取消记账错误!未定义书签。
取消审核错误!未定义书签。
删除凭证错误!未定义书签。
二.现金银行错误!未定义书签。
现金银行账录入错误!未定义书签。
银行对账错误!未定义书签。
三.存货核算错误!未定义书签。
出入库错误!未定义书签。
调拨单错误!未定义书签。
盘点单错误!未定义书签。
业务结账错误!未定义书签。
四. 业务系统生成凭证错误!未定义书签。
生成凭证错误!未定义书签。
删除凭证错误!未定义书签。
总账填制凭证打开:总账→填制凭证点击新增录入相应的凭证信息在填写挂有辅助核算的科目时,系统会自动弹出对话框选择相应的往来单位,借贷方向和金额会自动带出,点击确定保存即可。
当录入的科目为现金流量科目时,需点击上方的流量,系统弹出现金流量录入,在下方填写对方科目,选择相应的流量项目和项目方向后点击确定。
凭证相关信息填写完毕后点击上方的保存(诺要连续填写凭证点击保存右边的保存新增)。
审核凭证点击审核凭证选择审核凭证的期间,点击确定勾选需要审核的凭证,点击左上方的审核审核成功后系统会自动显示出审核人的名字记账同上操作进入总账界面选择记账,选择需要记账的会计期间,点击确定点击右下方记账期间损益结转选择期间损益结转在本年利润科目选择本年利润,点击右下方的生成凭证。
系统会自动生成期间损益结转的凭证,将这张凭证保存后进行审核和记账处理。
财务结账点击下一步点击下一步点击结账。
备注:财务结账前必须完成业务结账修改(删除)凭证在日常操作中,难免会做错凭证需要修改凭证或是在账务调整时需要删除凭证,已结账的月份完成上述操作是需要取消结账→取消记账→取消审核具体操作如下取消结账点击财务结账,选择左下方的取消结账取消记账打开总账→凭证→取消记账选择取消记账的会计期间点击确定点击右下方的取消记账按钮取消审核点击审核凭证选择需要取消审核凭证的期间勾选需要弃审的凭证点击弃审备注:弃审人必须是审核人弃审后在填制凭证的界面找到需要修改的凭证直接修改即可删除凭证删除凭证分为两个步骤,作废凭证和整理凭证作废凭证:打开:总账→凭证→凭证管理选择需要删除凭证的期间勾选需要删除的凭证,依次点击操作→作废整理凭证:打开:总账→凭证→凭证整理选择会计期间勾选删除作废凭证,点击整理。
委外管理
一、委外加工单(委外订单)
1、选单选择销售订单(或者手工录入)
选择委外商以及修改委外数量(填写单价金额这个金额是委外费用)-保存-审核
分析需要购买的材料采购需求分析—执行采购需求分析-选择加工单-委外加工单—下一步
这里会分析出库存不够需要购买的东西—点击生单(可以选择请购或者采购订单)--可以批量录入供应商—点击生单
这样会生成一张采购订单—审核(接下来就行采购流程采购入库开发票付款)
二、委外领料
材料买进来后需要发到委外商手工进行加工
做委外发料单—选单选择委外加工单—选择的单子中的数量根据实际发料来填写—保存—审核
三、委外补料
委外的过程中发现需要补料的新增一张委外发料单—业务类型选择委外补料
选单选择委外加工单—填写补料数量—保存—审核
四、委外退料
新增委外发料单—业务类型选择委外退料—选单选择委外发料单—填写要退料的数量—保存—审核
五、委外入库
新增委外入库单—选单—选择委外加工单—填写入库数量—保存审核
新增委外入库单—业务类型选择委外退库—选单委外入库单—填写退库数量—保存审核
七、委外费用单
支付给委外商的费用—新增一张委外费用单—选单委外入库单—保存—审核(之后是付款,和原来一样做付款单选单付款)
八、成本分配
新增产成品分配单—选单委外入库单—点击去直接材料—取委外费用—保存—审核
新增委外加工单—业务类型选择返工—选择委外商—填写返工数量—返工金额—保存—审核
十、接下来的流程一样。
T+操作手册(总9页) -CAL-FENGHAI.-(YICAI)-Company One1-CAL-本页仅作为文档封面,使用请直接删除T+操作手册一、基本信息 (4)(一)、常用信息设置 (4)1、部门、员工的添加 (4)2、往来单位的添加 (4)3、存货的添加 (4)4、仓库、计量单位的添加 (4)(二)、收付结算设置、财务信息设置、 (5)1、账号、及会计科目的添加 (5)1、科目期初余额的录入 (5)二、总账 (6)1、总账操作流程 (6)2、凭证的填制 (6)3、期间损益结转 (6)三、固定资产 (6)1、固定资产原始卡片的录入 (6)3、计提固定资产折旧 (7)4、固定资产生成凭证 (7)四、采购管理 (8)(一)、采购流程图 (8)1、下采购订单、进货单、采购发票 (8)2、进货单生成凭证 (8)五、库存核算 (8)(一)、库存核算流程图 (8)1、采购入库单 (8)2、材料领用出库 (9)3、产成品入库单 (9)六、销售管理模块 (9)(一)、根据业务流程设置销售可以先出库后销货、也可以先销货后出库。
(9)1、销货单填制 (9)2、销货单生成凭证 (10)七、业务往来 (10)(一)、业务往来主要进行收付款的核销以及收入费用单的填制往来对账等。
(10)1、收付款单的具体操作 (10)八、现金银行 (10)1、现金银行日记账的录入 (10)2、现金银行日记账生成凭证 (10)九、UFO报表 (10)1、报表模板的设置 (10)2、生成报表数据 (11)十、账簿、单据查询、月末结账。
(11)十一、登陆软件 (12)1、登陆方法(点击桌面图标) (12)2、进入登陆界面(点击进入登陆界面) (12)3、填写操作员登录信息(用户、密码、账套及日期)点击登陆。
(12)4、进入软件界面(操作信息见第一页) (12)一、基本信息(一)、常用信息设置1、部门、员工的添加基础设置→常用信息设置→部门、员工的添加、点击部门→填写部门编码和名称→点击保存并新增、点击员工→填写相应的编码和名称及所属部门→点击保存并新增2、往来单位的添加基础设置→常用信息设置→客户、供应商的添加→添加往来单位分类→再添加往来单位(客户、供应商添加方法一致)注意:带*为必录项3、存货的添加基础设置→常用信息设置→存货→存货分类添加→存货档案添加存货分类的添加注意:存货属性要必须选上、存货档案的添加(新增、录入存货的档案、填写好存货属性、保存即可)4、仓库、计量单位的添加基础设置→常用信息设置→仓库、计量单位的添加计量单位的添加仓库档案的添加(二)、收付结算设置、财务信息设置、1、账号、及会计科目的添加、基本信息设置→收付结算设置、财务信息设置→账号(填好账号名称,选择好账号类型,开户银行录入账号,保存即可)、会计科目的新增→基本信息设置→财务信息设置→勾选一级科目然后新增二级科目保存新增即可。
T+操作手册一、基本信息..................................... 错误!未定义书签。
(一)、常用信息设置........................... 错误!未定义书签。
1、部门、员工的添加........................ 错误!未定义书签。
2、往来单位的添加.......................... 错误!未定义书签。
(二)、收付结算设置、财务信息设置、 ........... 错误!未定义书签。
1、账号、及会计科目的添加 .................. 错误!未定义书签。
2、科目期初余额的录入...................... 错误!未定义书签。
二、总账......................................... 错误!未定义书签。
1、总账操作流程............................ 错误!未定义书签。
2、凭证的填制.............................. 错误!未定义书签。
3、期间损益结转............................ 错误!未定义书签。
三、UFO报表...................................... 错误!未定义书签。
1、报表模板的设置.......................... 错误!未定义书签。
2、生成报表数据............................ 错误!未定义书签。
四、账簿、单据查询、月末结账。
................... 错误!未定义书签。
1、总账科目账的查询........................ 错误!未定义书签。
操作:在总账下→科目账→科目明细账(科目总账、科目日记账、多栏账、余额表、汇总表)→可以选择相应的科目(勾上包含未记账、显示无余额无发生累计有发生。
用友T6管理软件操作手册一、 总账日常业务处理日常业务流程总帐报表作废凭证直接记账1、进入用友企业应用平台。
双击桌面上的 在登录界面如设置有密码,输入密码。
没有密码就直接确定。
2、填制凭证进入系统之后打开总账菜单下面的填制凭证。
如下图直接双击填制凭证,然后在弹出凭证框里点增加。
制单日期可以根据业务情况直接修改,输入附单据数数(可以不输),凭证摘要(在后面的可以选择常用摘要),选择科目直接选择(不知道可以选按F2或点击后面的),输入借贷方金额,凭证完后如需继续作按增加自动保存,按保存也可,再按增加。
3.修改凭证没有审核的凭证直接在填制凭证上面直接修改,改完之后按保存。
(审核、记帐了凭证不可以修改,如需修改必须先取消记帐、取消审核)。
4.作废删除凭证只有没有审核、记帐的凭证才可以删除。
在“填制凭证”第二个菜单“制单”下面有一个“作废\恢复”,先作废,然后再到“制单”下面“整理凭证”,这样这张凭证才被彻底删除。
5.审核凭证双击凭证里的审核凭证菜单,需用具有审核权限而且不是制单人进入审核凭证才能审核(制单单人不能审核自己做的凭证)选择月份,确定。
再确定。
直接点击“审核”或在第二个“审核”菜单下的“成批审核”6.取消审核如上所述,在“成批审核”下面有一个“成批取消审核”,只有没有记帐的凭证才可以取消审核。
7.凭证记账所有审核过的凭证才可以记帐,未审核的凭证不能记账,在“总帐——凭证——记账”然后按照提示一步一步往下按,最后提示记帐完成。
8.取消记帐在“总帐”—“期末”—“对帐”菜单按“Ctrl+H”系统会提示“恢复记帐前状态已被激活”。
然后按“总帐”——“凭证”——“恢复记帐前状态”。
最后选“月初状态”,按确定,有密码则输入密码,再确定。
10、月末结转收支当本月所有的业务凭证全部做完,并且记账后,我们就要进行当月的期间损益结转。
点击:月末转账并选择期间损益结转。
选择要结转的月份,然后单击“全选”。
点击确定后点确定后,会自动做出一张结转到本年利润的凭证,这个凭证一定要保存。
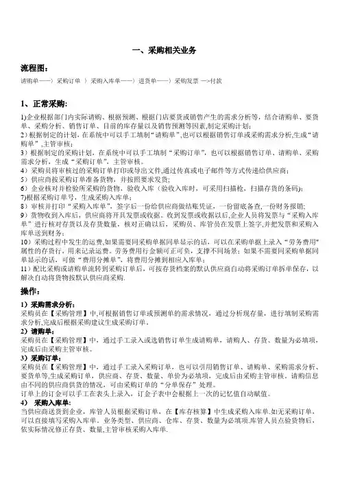
一、采购相关业务流程图:请购单——〉采购订单——〉采购入库单——〉进货单——〉采购发票——〉付款1、正常采购:1)企业根据部门内实际请购、根据预测、根据门店要货或销售产生的需求分析等,结合请购单、要货单、采购分析、销售订单、目前的库存量以及销售预测等因素,制定采购计划;2)根据制定的计划,在系统中可以手工填制“请购单”,也可以根据销售订单或采购需求分析,生成“请购单”,主管审核;3)根据制定的采购计划,在系统中可以手工填制“采购订单”,也可以根据销售订单、请购单、采购需求分析,生成“采购订单”,主管审核。
4)采购员将审核过的采购订单打印或导出文件,通过传真或电子邮件等方式传递给供应商;5)供应商按采购订单准备货物,并按照要求发货;6)企业核对并检验所采购的货物,验收入库(验收入库时,可采用扫描枪,扫描存货的条码);7)根据采购订单号,生成采购入库单;8)审核并打印“采购入库单”,签字后一份给供应商做结账凭证,一份留底备查,一份财务报销;9)货物收到入库后,供应商将开具发票或收据。
收到发票或收据以后,企业人员将发票与“采购入库单”进行核对存货以及存货数量,核对正确以后,采购员、库管员在发票上签字,并把发票和采购入库单送到财务;10)采购过程中发生的运费,如果需要同采购单据同单显示的话,可以在采购单据上录入“劳务费用”属性的存货行,用来记录运费。
劳务费用行金额可正可负,支撑不同场景;如果不需要同采购单据同单显示的话,可做“费用分摊单”,将费用分摊到相应入库单;11)配比采购或请购单流转到采购订单后,可按存货档案的默认供应商自动将采购订单拆单保存,以解决自动将货物按默认供应商采购。
操作:1)采购需求分析:采购员在【采购管理】中,可根据销售订单或预测单的需求情况,通过分析现存量,进行填制采购需求分析,完成后根据采购建议生成采购订单。
2)请购单:采购员在【采购管理】中,通过手工录入或选销售订单生成请购单,请购人、存货、数量为必填项,完成后由采购主管审核。
T3总账+报表操作手册建立帐套双击系统管理系统---注册-----用户名admin确定帐套----建立---帐套名称写自己单位的账的名称-------启用会计期启用帐套时间下一步行业性质选择你帐套所需要的(现在来讲一般都是2007新会计准则)下一步下一步下一步完成可以创建帐套吗?------是科目编码级次和部门编码级次根据自己单位的要求设定-------确定点击确定点击是根据帐套启用日期,选择什么时间启用。
(启用的那个月的1号)操作员和权限的设定选择权限下面的操作员点击增加加操作员,点击权限下面的权限赋予权限以加的操作员登录软件选择基础设置--财务---会计科目在银行存款下面增加二级科目。
点击确定点击会计科目里面的编辑----指定科目现金总账科目选择现金银行总账科目选择银行存款凭证类别增加-------选择记账凭证-------确定基础档案填制完以后录入期初余额上面的总账-----设置-----期初余额期初余额填写完整以后----点上面的试算。
一、总账业务流程填制凭证—记账—月末转账(期间损益结转)—记账—月末结账1填制凭证:1.1操作步骤总账—凭证—填制凭证—增加—凭证编号:记字0001(系统自动编号)—制单日期—附单据数—摘要(手工填入或使用常用摘要)—科目名称—借贷方金额2.1应用技巧a.填制凭证时按空格为自动转换凭证借贷方向b.填制凭证时按“=”为自动借贷平衡;c.任何地方有…的位置F2参照/查找d.填制凭证界面F6保存e.填制凭证界面F5增加f.填制凭证中联查科目余额及明细账g.填制凭证时新增会计科目或辅助核算档案时可以不用退出,在参照界面点击编辑按钮直接切换到对应的填制界面,保存退出后即可以选择h.修改凭证,在未审核记账结账状态下,通过填制凭证直接修改,可以利用上一张、下一张或查询按钮来查找要修改的凭证i.打印凭证,在填制凭证或查询凭证状态下可直接打印,在凭证打印和查询凭证状态下可进行连打。
T+操作手册
一、基本信息
(一)、常用信息设置
1、部门、员工的添加
基础设置→常用信息设置→部门、员工的添加
①、点击部门→填写部门编码和名称→点击保存并新增
②、点击员工→填写相应的编码和名称及所属部门→点击保存并新增
2、往来单位的添加
基础设置→常用信息设置→客户、供应商的添加→添加往来单位分类→再添加往来单位(客户、供应商添加方法一致)
注意:带*为必录项
3、存货的添加
基础设置→常用信息设置→存货→存货分类添加→存货档案添加 存货分类的添加
注意:存货属性要必须选上
②、存货档案的添加(新增、录入存货的档案、填写好存货属性、保存即可)
4、仓库、计量单位的添加
基础设置→常用信息设置→仓库、计量单位的添加
①计量单位的添加
仓库档案的添加
二、采购管理
进货单相关操作
进货单增加
进货单是根据供应商送来的存货,按着发货清单及质量检验结果填制的单据
单击上图红色部分进入进货单,单击下图增加按钮增加进货单
进货单保存
未审核的进货单允许修改操作
进货单的删除
未审核的进货单允许删除操作
进货单审核后自动生成采购入库单并且生成库存现存数量
进货单弃审
未领料的进货单可弃审操作
如果此进货单中任一存货都领料且库存量小于任一存货的进货数量,点击弃审会提示小于库存数量错误如图
可以按照存货或单据日期查询进货单单据列表
采购发票相关操作
采购发票用于记录收到真实发票的情况;发票类型分为:普通发票(默认税率0)、专用发票(默认税率17%)、农副产品发票(默认税率13%)、红字专用发票、红字普通发票、红字农副产品发票;红字票默认税率与非红字票相同。
发票可以参照进货单生成,也可以手工填写。
采购发票的生成
保存成功后会有相应提示,且菜单未带*号
采购发票的修改
未审核的采购发票可修改,已审核的采购发票不能修改,要先弃审才可改
采购发票的审核
审核后的状态如图
采购发票的弃审
采购发票的查找
材料出库单相关操作
材料出库单是工业企业领用材料时,所填制的出库单据。
是工业企业出库单据的主要部分,在本系统中,材料出库单也是进行日常业务处理和记账的主要原始单据之一。
按业务类型划分为:直接领料、直接退料、自制领料、自制退库
材料出库单的增加
材料出库单的保存
保存后的状态如图提示与不带*号
材料出库单的修改
已审核的材料出库单不能修改必须执行弃审操作
材料出库单的审核
审核后的状态如图提示与已审标志
材料出库的弃审
材料出库单的查找
或者
产成品入库单相关操作
对于工业企业,产成品入库单一般指产成品验收入库时,所填制的入库单据。
按业务类型划分为:自制加工、自制退库。
产成品入库单的增加
保存后状态如图
产成品入库单的修改
已审核的产成品入库单不能修改必须弃审后方可修改
产成品入库单的审核
审核后的状态如图:
产成品入库单弃审
产成品入库单弃审时仓库必须有库存,没有库存不能弃审
弃审后的状态在左上角没有字样
或者
销售订单相关操作
销售订单是企业为销售货物或劳务,与客户之间签订的单据,主要内容包括销售什么货物、销售数量、发货给谁,什么时间送货、送货地点、运输方式、价格、收款方式等。
它可以是企业销售合同中关于货物的明细内容,也可以是一种订货的协议。
销售订单的增加
销售订单的保存
保存后状态显示如图不带*号,并提示
销售订单的修改
未审核的订单可直接修改,已审核订单必须弃审后方可修改
销售订单的审核
审核后状态如图并提示
销售订单的弃审
弃审后的状态如图没有并提示销售订单的查找
或者
销货单的相关操作
按业务类型划分可以分为:普通销售、销售退货;可以处理普通销售销货的业务,也可以处理因为损坏、积压、换货等因素而产生的退货业务
销货单的选单生成
保存后的状态如图不带*号并提示
销货单的手工增加方式(个别企业不做销售订单采用此种方式,参见进货单相关操作)
销货单的修改
未审核的销货单可直接修改,已审核的销货单必须弃审后方可修改
销货单的审核
审核后状态如图并提示
销货单的弃审
弃审后的状态没有并提示销货单的打印
销货单的查找
或者
销售发票的相关操作
销售发票用于记录收到真实发票的情况;发票类型分为:普通发票(默认税率0)、专用发票(默认税率17%)、红字专用发票、红字普通发票;红字票默认税率与非红字票相同。
发票可以参照销货单生成
销售发票的生成
生成后的状态如图不带*号并提示
销售发票的修改
未审核的销售发票可直接修改,已审核的销售发票必须弃审后才能修改
销售发票的审核
审核后的状态如图并提示销售发票的弃审
销售发票的查找
或者。