激光粒度分析仪相对误差不确定度评定
- 格式:doc
- 大小:60.28 KB
- 文档页数:2
激光粒度分析仪仪器测量相对误差不确定度分析1.校准方法:根据JJF1211-2008 激光粒度分析仪校准规范制订,采用球形粒度标准物质对激光粒度分析仪的示值进行校准。
使用激光粒度分析仪测量粒度标准物质粒度中位直径D50,得到测量值D m。
按公式(1)计算该粒度标准物质测量平均值与标准值间的相对误差。
我们以GBW(E)120039 粒度标准物质校准英国MALVERN 公司生产的M2000 激光粒度仪为例,对激光粒度分析仪校准不确定度进行分析。
2. 数学模型:公式(1)式中:D s—每种粒度标准物质体积中位直径标准值,µmD m—粒度标准物质中位直径测量的平均值,µm—示值相对误差3. 方差和灵敏系数依据:得到:4. 标准不确定度分量分析与计算4.1 校准使用的粒度标准物质引入的标准不确定度u (D s) 。
例使用GBW09701粒度标准物质进行校准,由其标准物质证书得知:其标准值为D s4.9µm,不确定度U 为0.2µm,k=2。
u (D s) = U/2 =0.10µm标准物质D s不确定度U u (D s)GBW09701 4.9 0.2 0.10GBW09702 10.2 0.3 0.15GBW(E)120025 15.0 0.3 0.15GBW(E)120025 25.0 0.6 0.304.2 激光粒度仪测量过程引入的标准不确定度u(D m)4.2.1 根据规范中重复性引入的标准不确定度u1(D m)测量重复性引入的标准不确定度u1(T ms),可按极差法公式计算:使用性能稳定重复性好的英国MALVERN 公司生产的M2000 激光粒度仪,对GBW(E) 09701粒度标准物质独立测量3次,以极差法计算标准差,C为极差系数1.64。
测量数据如下:4.79 、4.83、4.94µm;u1(D m)= 0.0915µm。
双光束激光测速仪模拟测速误差测量不确定度的评定
为了评估双光束激光测速仪模拟测速误差的不确定度,需要结合不确定度分析方法,
包括误差传递、合成和扩展等内容进行综合评估。
其具体过程可以分为如下步骤:
1. 确定测量误差来源和类型
双光束激光测速仪的误差来源包括系统误差和随机误差,其中系统误差主要包括激光
入射角度误差、探头位置偏差和激光束宽度等因素,随机误差主要受到环境噪声、光束反
射等因素的影响。
针对不同的误差来源和类型,需要采用不同的不确定度分析方法进行处理。
2. 对误差进行评定和分析
针对双光束激光测速仪的误差来源和类型,需要对其进行评定和分析,包括通过测试
平台或标准器对其进行分析检验、通过模拟计算和数据拟合等方法,对误差进行定量分析
和精度评定。
3. 误差传递分析
误差传递分析是指将系统误差和随机误差通过数学模型传递到最终测量结果中的过程。
在双光束激光测速仪中,误差传递主要受到激光入射角度、光束宽度等因素的影响,需要
通过相应的数学模型进行传递分析。
合成误差分析是指将系统误差和随机误差合成为总误差的过程,其合成方式根据误差
来源和类型的不同,可以采用加法、减法、求和平方根等不同的方法进行合成。
5. 不确定度扩展分析
不确定度扩展分析是指将测量结果的不确定度通过数学模型进行扩展,得出最终的测
量不确定度和置信水平。
在双光束激光测速仪中,不确定度扩展主要受到误差传递和合成
误差的影响,需要结合相应的不确定度分析方法进行扩展计算。
综合以上步骤,可以得出双光束激光测速仪模拟测速误差的不确定度评定结果,这对
于提高测量精度和保证数据可靠性具有重要意义。
激光粒度分析仪性能评价指标介绍以往的粒度分析方法通常采用筛分或沉降法。
常用的沉降法存在着检测速度慢(尤其对小粒子)、重复性差、对非球型粒子误差大、不适用于混合物料、动态范围窄等缺点。
随着激光衍射法的发明,粒度丈量完全克服了沉降法所带来的弊端,大大减轻了劳动强度及加快了样品检测速度(从半小时缩短到了1分钟)。
激光衍射法丈量粒度大小基于以下事实:即小粒子对激活的散射角大,大粒子对激光的散射角小。
通过散射角的大小丈量即可换算出粒子大小。
其依据的光学理论为米氏理论和弗朗霍夫理论。
其中弗霍理论为大颗粒米多理论的近似,即忽略了米氏理论的虚数子集,并且假定颗粒不透明;并忽略光散射系统和吸收系统,即设定所有分散剂和分散质参数均为1,因此数学处理上要简单得多,对有色物质和小粒子误差也大得多。
同样,近似的米氏理论对乳化液也不适用。
另外,根据瑞利散射定律,散射光的光强与颗粒直径的六次方成正比,与散射光的光源波长的四次方成反比,这意味着颗粒直径减少10倍,散射光强将减弱100万倍。
而光源波长越短,散射光强度越高。
再者,由于小粒子散射角大,而主检测器面积有限,一般只能接受到最多45度角的散射光(即大于0.5微米的料子)。
那么,如何检测小粒子,如何克服小粒子光散射能量低,超出主检测器范围的问题,就成为评价激光分析技术的关键。
所以,判定激光粒度分析仪的优劣,主要看其以下几个方面:1.粒度丈量范围粒度范围宽,适合的应用广。
不仅要看仪器所报出的范围,而是看超出主检测面积的小粒子散射(<0.5μm)如何检测。
最好的途径是全范围直接检测,这样才能保证本底扣除的一致性。
不同方法的混合测试,再用计算机拟合成一张图谱,肯定会带来误差。
2.激光光源一般选用2mW激光器,功率太小则散射光能量低,造成灵敏度低;另外,气体光源波的稳定性小于固体光源。
3.检测器由于激光衍射光环半径越大,光强越弱,极易造成小粒子信噪比降低而漏栓,所以对小粒子的分布检测能体现仪器的好坏。
双光束激光测速仪模拟测速误差测量不确定度的评定随着科技的发展,双光束激光测速仪已成为目前测量速度的先进工具,其测量精度及稳定性越来越高。
然而,在实际应用中,由于外界因素及设备自身因素的影响,会导致测量误差。
因此需要对测量误差进行评定,以保证测量结果的准确性和可靠性。
在双光束激光测速仪中,测量误差主要包括随机误差和系统误差。
随机误差是由外界因素及设备自身因素引起的,不能通过调整或校正消除;而系统误差是由设备自身的设计或使用方法引起的,可以通过校正来消除或最小化。
评定测速误差的不确定度是一项非常重要的任务。
根据GUM指南,评估不确定度是通过评价每个误差源的不确定性贡献,并将它们结合起来,得出一个总体的不确定性值。
在双光束激光测速仪中评估误差的不确定度,可以通过模拟实验测量来实现。
模拟实验测量步骤如下:1.对双光束激光测速仪进行标定。
这可以通过使用标准库或参照技术文件来完成,在此过程中需要注意测速仪的测量范围和参数的准确性。
2.进行多次实验,记录每次测量结果。
在实验中需要注意对每个变量进行控制,例如测量速度的区间范围、温度、湿度等等因素,以确保实验的准确性和可靠性。
3.计算测量值之间的偏差。
这将有助于确定每个误差源的大小,以及它们对总体不确定度的贡献。
4.评估每个误差源的不确定度贡献。
这可以通过使用数学公式将每个误差源的随机误差和系统误差进行分解并计算。
5.通过加权平均值的方法,计算出总体误差不确定度。
通过以上步骤完成模拟实验测量,可以评估双光束激光测速仪的测量误差和不确定度,从而提高测量结果的准确性和可靠性。
同时,对于测量结果的可靠性要求较高的应用领域,建议进行多次实际测量并验证所得结果的准确性。
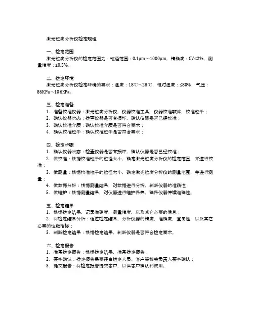
激光粒度分析仪检定规程
一、检定范围
激光粒度分析仪的检定范围为:粒径范围:0.1μm~1000μm,精确度:CV≤2%,测量精度:≤0.5%。
二、检定环境
激光粒度分析仪检定环境的要求:温度:18℃~28℃,相对湿度:≤80%,气压:86KPa~106KPa。
三、检定准备
1.准备校准仪器:激光粒度分析仪,仪器校准工具,仪器校准软件,校准粒子; 2.确认仪器状态:检查仪器是否有损坏,确认仪器是否已经校准;
3.确认校准介质:确认校准介质是否符合要求;
4.确认校准粒子:确认校准粒子是否符合要求;
四、检定步骤
1.确认仪器状态:检查仪器是否有损坏,确认仪器是否已经校准;
2.做校准:根据校准粒子的粒径大小,确定激光粒度分析仪的检定范围,并进行校准;
3.做测量:根据校准粒子的粒径大小,确定激光粒度分析仪的测量范围,并进行测量;
4.做数据分析:根据测量结果,对数据进行分析,判断仪器的准确性;
5.做维护:根据测量结果,对仪器进行维护保养,确保仪器持续准确性。
五、检定结果
1.根据检定结果,记录准确度,测量精度,以及其它必要的信息;
2.将检定结果分析:通过检定结果,分析仪器的精度,准确度,重复性,以及其它必要的性能指标;
3.判断检定结果:根据检定结果,判断仪器是否符合检定要求。
六、检定报告
1.准备检定报告:根据检定结果,准备检定报告;
2.签字确认:检定报告需要经由检定人员、客户等相关负责人签字确认;
3.提交报告:将检定报告提交客户,以供客户确认和使用。
粒度分析仪测量不确定度评估1 概述粒度分析仪是通过测量颗粒粒群的散射谱经计算机进行处理来分析其颗粒粒度分布的。
它可以用来测量各种固态颗粒、 乳液、 气泡及任何二相悬浮颗粒状物质的粒度分布。
1.1 测量方法:JJG902-95《光透沉降粒度测定仪》。
1.2 环境条件:温度( 10~ 30)℃,湿度不大于85%RH 。
1.3 被测对象:JL9200 粒度分析仪1.4 测量过程:将已知粒度标准物质,其标准值为(39.7±2.1)μm 的颗粒以适当的浓度分散于液体介质中,一单色连续的光束照射到此悬浮液,被颗粒散射的光在90o 被检测器记录,并传送到相关器。
累计分析法依据散射光强度自相关函数的衰减率计算给出平均粒径。
3次测量所得示值的算术平均值与标准物质标准值的差值就是仪器的示值误差。
1.5 评定结果的使用:在符合上述条件下的测量,,一般可直接使用本不确定度的评定结果。
2 数学模型标x PCS x d -=式中:d —平均粒径的示值误差。
PCS x —平均粒径示值的算术平均值;标x —标准物质的粒径值3 输入量x 标的标准不确定度u ( x 标)分项的评定3.1 输入量x 标的标准不确定度u ( x 标)的评定输入量x 标的不确定度主要来源于标准物质定值的不确定度,可根据标准物质证书给出的不确定度采用 B 类评定方法进行评定。
标准物质定值的不确定度U=2.1μm 包含因子 k =2,输入量x 标的不确定度为:m 05.121.2)(μ==标x u 3.2 输入量PCS x 的标准不确定度u(PCS x )的评定输入量u(PCS x )的不确定度主要由测量方法、测量不重复性等来源,采用A 类评定,可通过连续测量得到。
我们在重复性条件下对一台仪器连续测量10 次,测量值分别为(m μ):39.5、39.4、38.9、39.2、39.6、38.8、39.5、39.4、39.7、39.2计算单次测量的平均值和标准偏差为:∑==ni i x PCS x 1n 1=39.32m μ m 294.01)(12μ=--=∑=n PCS x x s n i i实际测量是3次,因此:m 17.03)(μ==sPCS x u 4合成标准不确定度的评定4.1 灵敏系数数学模型:标x PCS x d -=灵敏系数:c 1= 1,c 2= -14.2 标准不确定度汇总表(见表2)表2标准不确定度不确定度来源 c i ︱ci ︱·u(x i ) u(PCS x )测量方法、 测量不重复性引入 的不确定度分项 1 0.17μmu (x 标) 标准物质引入的不确定度分项 -1 1.05μm 4.3 合成标准不确定度的计算上述分项彼此独立不相关, 用激光粒度仪采用衍射法对平均粒径测量结果的标准不确定度 u(x)为:)(06.117.005.1)()()(2222nm PCS x u x u s u c =+=+=标5、 扩展不确定度的评定取置信概率p = 95%,包含因子 k = 2,扩展不确定度为m x u k U c μ2.2)(=⨯=6、粒度分析仪的测量不确定度评估通过以上分析可以看出,影响不确定度的分量中只有标准物质定值的影响,因此该项目的CMC 可表示为:m U μ2.2= (39.7m μ点)。
激光粒度分析仪相对误差不确定度评定一、概述1.1 测量方法:JJF1211-2008《激光粒度分析仪校准规范》 1.2 环境条件:温度25℃ ,湿度不大于65%RH 。
1.3 被测对象:Mastersizer 30001. 4 溯源标准:粒度标准物质(GBW (E )120039, GBW (E )120025,GBW (E )120046 GBW (E )120051) 二、 数学模型%100⨯-=∆s sm D D D 1-=∆smD D式中:m D -粒度标准物质D 503次测量平均值,μms D -粒度标准物质D 503次标准值,μm三、各输入量标准不确定度分项的评定以测量D 50=5.46μm ,U rel =4, k =2粒度标准物质为例,对该标物测量10次,3次平均值作为测量结果。
1、 m D 引起不确定度分量是测量的重复性,A 类评定,测量结果及评定如下%67.0)(=m rel D u2、s D 引起的不确定度分量是标准物质定值不确定度,U rel =4, k =2%0.2)(=s rel D u四、不确定度合成根据传播率,由数学模型得出合成标准不确定度)()(smD D u u =∆ 根据数学模型中自变量均为乘积形式,可用相对标准不确定度进行合成。
)()()(222s rel m rel sm rel D u D u D D u += %5.4*)()()(===∆sm s m rel s m D DD D u D D u u 数据如下表:五、扩展不确定度:U rel =4.5%,k =2六、依据上述方法进行评定,全范围不确定度如下表。
如何看粒度仪的品质好坏及选购技巧粒度仪技术指标激光粒度仪在医药行业具有紧要应用,能够保障不由于药剂微粒的物理属性而影响药物品质。
可依据粒度仪以下特点来选购:(1)灵敏度:指两个粒度相差很小(如激光粒度仪在医药行业具有紧要应用,能够保障不由于药剂微粒的物理属性而影响药物品质。
可依据粒度仪以下特点来选购:(1)灵敏度:指两个粒度相差很小(如D50 相差1μm)时,分析结果的变化量。
(2)辨别力:辨别力指在认定误差遵奉并服从正态分布条件下,在给定置信度(通常取 99.7%,有时也取 95%)下能检出被测物质的最小量值。
(3)重复性(又称精度 Precision),是指多次重复测量同一样品时各次测定值之间彼此相互一致的程度。
(4)精准度(Accuracy),是指确定试验条件下测定的结果平均值与真值相符合的程度。
这里的“真值”指有证标准物质证书上给出的标称值,实际上任何定值方法包括确定法都有误差,这个标准值只是真值的较为牢靠的貌似值。
选择精准度和重复性好的选激光粒度仪,以确保测试数据的精准明确和客观。
1、选用合适的粒度测量范围,粒度范围宽适合的应用广。
看超出主检测器面积的小粒子散射如何检测能够帮忙你挑到更好的仪器,而全范围直接检测也能供应良好的参考。
2、选择激光器时应关注起功率,功率过小会造成散射光能量低,降低灵敏度。
气体光源稳定性较固体光源更好。
3、激光衍射光环半径越小越好,才能避开小粒子信/噪比降低而漏检的几率。
4、应接受完全的米氏理论,而不是貌似的米氏理论,才能避开因适用范围受限制造成的漏检几率增大等。
5、接受NIST标准粒子检测仪器的精准性和重复性指标。
6、循环扫描测试次数越多,平均结果的精准性越好,因此扫描速度越高越好。
7、仪器是否符合国际标准,仪器的拆卸、清洗是否便利等,都应在选购中进行考虑。
颗粒测试基础学问实际测试中,精准性是相对的,重复性是确定的:在实际颗粒测试中,激光粒度仪测试的结果我们无法评价其“精准”或“不精准”,由于样品都是不规定形状体,与其对比的测试结果也只是另外一种仪器测试所得,因此,我们只能说A仪器的测试结果相对于B仪器来说是精准的,而不能说A仪器测试结果就是精准或不精准,很多测试人员总是喜好与马尔文的来对比,只要符合就是精准,不符合就是不精准,这其实是个误区。
201信息记录材料 2018年3月 第19卷第3期管理在信息化大背景下进行改革是大势所趋。
【参考文献】[1]许长春.信息化背景下传统档案管理工作的改革研究[J].中国战略新兴产业,2017.[2]李小平.基于互联网竹信用档案管理体系研究[C].四川大学,2004.作者简介:李晓辉(1982-),女,汉族,河北南宫,大学本科,助理馆员,研究方向:档案管理。
1 验光仪的简述1.1 验光仪的基本含义验光仪是用来检查光线进入眼球之后反映出来的情况,它是用人们正面相看得到的眼球的结果为准则的,因此,测量结果容易受到测量仪器与眼球角度之间的影响,反应了将要检测的眼睛与正面测量之间的聚散关系。
1.2 验光仪的基本内容验光是用验光仪对眼角膜的可诊断性操作,是为了配出合适的镜片。
因此,这种操作不仅可以方便的测量出近视度数,而且还不用瞳孔的散光。
此外,验光仪能够自动打印结果,而不再换算病历结果,一般情况下几分钟就能诊断一个患者,并且能够迅速测定出患者的度数,并且提供较为精确屈光矫正和瞳孔间正常距离。
1.3 验光仪准确性的影响因素影响验光仪准确性的因素有很多,如当患者的眼睛和头部不能合作得很好,总是无意识地动作,眼睛不能够集中地聚焦在验光仪内的目标,这样就导致需要放松调节的程度是不够的,那么就会影响眼部检查结果的程度,甚至重复检查的度数差异比较大。
尤其是小孩子和眼睛散光程度比较高的患者,电脑验光仪测试得出的结果存在较大误差,甚至不能够得到应得到的正确度数。
因此,电脑验光仪得到的度数不能够作为配眼镜的独有依据。
2 验光仪示值误差测量的不确定度评定2.1 人为操作中的不确定性评定首先,由于电脑验光是由人来进行的,因此最后的测量结果具有不确定性。
可能是由于人的头部并不是固定不变的,只要头部与验光仪之间出现一点点小小的偏误就可能造成极其大的误差。
其次,在电脑验光仪初始化仪器的参数中,由于人与人之间的眼睛的不同,因此在设置参数中则需要考虑到测量过程中的初始参数是否相同。
仪器仪表测量不确定度评定方法发表时间:2019-08-15T14:49:11.250Z 来源:《防护工程》2019年10期作者:郭鑫浩[导读] 测量不确定度指对测量结果的可信性、有效性的不能确定的程度,用来表征测量结果与真值的接近程度。
天津同阳科技发展有限公司天津 300384摘要:测量不确定度指对测量结果的可信性、有效性的不能确定的程度,用来表征测量结果与真值的接近程度。
以计量校准中常用的示值误差型仪器仪表为例,结合其计量过程中使用的数学模型进行理论推导,得到其相对不确定度的计算模型。
以数字多用表代表同类型被检仪器仪表,以多功能校准仪为校准装置,进行计量校准试验、数据处理及不确定度评定。
关键词:仪器仪表;测量;不确定引言实际调查发现,用5720A型多功能校准源检定2000型数字多用表(设定为5位半显示模式)的直流电流10mA量程的10mA点时,扩展不确定度U95=0.0004mA,有效自由度νeff=69。
1.测量仪器的准确度我国以及国际上对于测量仪器准确度的划分,从来是既有“级”,也有“等”。
而且在测量不确定度的估算中,针对不同的等与级有不同的估算方法。
但是对测量器的定性评定中,往往还必须使用“等”和“级”的概念,因为这样十分方便、实用。
等与级之间的原则区别在于“级”根据示值误差确定,表明示值误差的档次;“等”根据扩展不确定度确定,表明测出的实际值扩展不确定度的档次。
所谓按等使用即按该计量器具检定证书上给出的实际值使用。
这时其系统误差最大的可能值为实际值的扩展不确定度。
所谓按级使用,即按该计量器具的标称值使用。
这时其系统误差最大的可能值为该级的标称值偏离其实际值的允许误差。
“等”与“级”的给出能反映计量器具计量学性能的总的水平,但不能用它直接表示使用该计量器具进行测量的准确度。
因此测量结果的不确定度中,其不确定度分量绝不止这一项,而往往还有其他的分量要与之合成。
例如:量块的要求中有中心长度的偏差,测量面的平面度及平行度,工作面的研合性,中心长度的稳定性;衡器要求水平误差,鉴别力,灵敏度。
激光粒度分析仪粒径示值误差的测量结果不确定度评定
李士林;张力
【期刊名称】《计量与测试技术》
【年(卷),期】2010(037)009
【摘要】本文详细介绍激光粒度分析仪颗粒平均粒径示值误差的测量不确定度来源及合成、扩展不确定度的评定方法.
【总页数】2页(P71-72)
【作者】李士林;张力
【作者单位】安徽省皖淮机械厂,安徽,淮南,232072
【正文语种】中文
【中图分类】TH74
【相关文献】
1.水中油分浓度分析仪示值误差测量结果不确定度评定 [J], 王穆涵;李淼
2.水中油份浓度分析仪示值误差测量结果不确定度评定 [J], 唐静
3.烟气分析仪示值误差测量结果不确定度评定 [J], 韦小华
4.氰化物水质分析仪示值误差测量结果不确定度评定 [J], 郭知明;王志鹏;常子栋;白玉洁
5.雾滴粒径测量技术及激光粒度分析仪测量不确定度评定 [J], 陈彬;张井超;于庆旭;谭本垠;夏敏;刘燕
因版权原因,仅展示原文概要,查看原文内容请购买。
双光束激光测速仪模拟测速误差测量不确定度的评定1. 引言1.1 背景介绍为了提高双光束激光测速仪的测速准确性,需要对其误差进行分析和评定。
通过模拟测速误差分析和不确定度计算,可以更加准确地评定测速仪的测量精度,为工程实践提供可靠的数据支持。
本文旨在利用双光束激光测速仪模拟测速误差,通过不确定度计算方法,评定其测速误差的大小和影响因素,为相关领域的研究和实践提供参考依据。
通过深入探讨激光测速仪的原理、误差分析和不确定度计算方法,可以有效提升双光束激光测速仪的测速精度,推动其在各领域的广泛应用和发展。
1.2 研究意义对双光束激光测速仪的模拟测速误差进行评定,有助于优化其测量方法和提高测量精度。
通过分析误差来源和计算不确定度,可以为用户提供更为精准的测量结果,减小测量误差,提高测量的可靠性和准确性。
这对于需要高精度速度测量的领域来说具有重要的实用意义,可以帮助用户降低测量风险,提高工作效率,减少成本。
进行双光束激光测速仪模拟测速误差测量不确定度的评定,具有重要的应用价值和推动意义。
2. 正文2.1 双光束激光测速仪原理双光束激光测速仪是一种常用的精密测速设备,其原理基于多普勒效应和光电探测技术。
当双光束激光测速仪工作时,通过发射两束激光束射到目标物体上,其中一束激光被目标反射回来后再被激光测速仪接收,另一束激光则是用来作为参考信号。
通过比较两束激光的频率差异,可以计算出目标物体的速度。
双光束激光测速仪的工作原理可以简单分为几个步骤:激光器产生激光束;然后,激光束经过光学系统聚焦成束斑,射到目标上并被目标反射回来;接收器接收反射回来的激光束,并将其转换成电信号;电信号经过处理得到目标速度信息。
通过双光束激光测速仪原理的理解,可以更好地分析模拟测速误差和计算不确定度,为实验设计和数据处理提供理论基础。
这对于提高测速仪的测量精度和可靠性具有重要意义。
2.2 模拟测速误差分析双光束激光测速仪是一种常用于测量车辆速度的仪器,通过测量被测对象反射回来的激光束来计算其速度。
如何科学评判激光粒度仪一、用科学的方式去评判激光粒度仪十分重要。
国际标准ISO13320-1(第一部份:通用法那么)是仪器评估的科学的参照。
二、评判激光粒度分析系统时最普遍利用的参数Repeatability 重现性Accuracy 精准性Resolution & Sensitivity 解析度与灵敏度〈1〉重现性两个方面的阻碍因素:➢仪器本身的重现性-----在同一台仪器上做同一个样品分析的变异性➢仪器间的重现性-----同一个样品在不同仪器上分析的变异性〈2〉何样的重现性才是令人中意的呢? ISO 13320-1 发布了以下的数值作为重现性中意度的评判:➢关于平均粒径(mean size)大于10µm的样品.Median Size (x50)中位径应有一个小于3%的变异系数。
这也能适用在散布中任何选定的中心值。
散布两边的值,例如x10 与x90 其变异系数应不超过5%。
➢关于平均粒径(mean size)小于10µm的样品.关于小于10µm范围的样品,以上的值应加倍。
〈3〉关键的阻碍重现性的因素:➢高度稳固可不能飘移的光源➢光源校直➢样品处置系统➢高度精准的光学系统➢高度精准的检测器排列当关于任何的光学系统的要求而言,会对其校直有具体的要求。
因此,拥有一些确保校直的简易而具有可重复性的方式就显得超级重要。
在Beckman Coulter LS™ series仪器上,利用的是十字线的方式校直。
该标线片是一块带有钻孔的金属片,但当一个“理想颗粒”的角色。
由“理想颗粒”形成的散射用于使激光校直到检测器列阵上。
整个进程完全自动,无需操作员调剂,这是确保重现性的相当重要的校直方式。
该校直程序对大颗粒而言是相当重要的,这是因为在低的角度上带有特点的、离散的和能良好判定的大颗粒的散射与光路是有关联的(详情请参阅:解析度与灵敏度)。
离开了“角度校直”的进程将不可能精准重现粒度的散布。
专利名称:一种激光粒度分析仪测量结果不确定度评定方法专利类型:发明专利
发明人:梁晓冬,张晓晨,王敏,张钰嵩,陈洁,周波,王本龙
申请号:CN201610178470.6
申请日:20160328
公开号:CN105717006A
公开日:
20160629
专利内容由知识产权出版社提供
摘要:本发明属于计算测量与统计领域,具体涉及一种激光粒度分析仪测量结果不确定度评定方法。
包括以下步骤:(1)选取三个粒度不同的国家微粒标准物质,用激光粒度分析仪进行粒度分析;(2)统计影响测量结果的各项不确定度分量,由偶然误差引起的不确定度U;由仪器系统误差引起的不确定度U;由标准物质引入的不确定度U;由激光粒度分析仪中的传感器布局引起的不确定
度U;(3)进行不确定度分析。
本发明为评价激光粒度仪测量结果的可靠性提供了一种科学规范的方法;不同用户使用的激光粒度仪可以采用本发明提供的方法进行评估,以评价分析结果的可靠性;同时,使不同用户的分析结果具有了可比性。
申请人:河南省人造金刚石微粉质量监督检验中心
地址:476200 河南省商丘市柘城县广州路6号
国籍:CN
代理机构:郑州大通专利商标代理有限公司
代理人:陈勇
更多信息请下载全文后查看。
激光粒度分析仪不确定度评定激光粒度分析仪仪器测量相对误差不确定度分析1.校准方法:根据JJF1211-2008 激光粒度分析仪校准规范制订,采用球形粒度标准物质对激光粒度分析仪的示值进行校准。
使用激光粒度分析仪测量粒度标准物质粒度中位直径D50,得到测量值D m。
按公式(1)计算该粒度标准物质测量平均值与标准值间的相对误差。
我们以GBW (E)120039 粒度标准物质校准英国MALVERN 公司生产的M2000 激光粒度仪为例,对激光粒度分析仪校准不确定度进行分析。
2. 数学模型:公式(1)式中:D s—每种粒度标准物质体积中位直径标准值,μmD m—粒度标准物质中位直径测量的平均值,μm—示值相对误差3. 方差和灵敏系数依据:得到:4. 标准不确定度分量分析与计算4.1 校准使用的粒度标准物质引入的标准不确定度u (D s) 。
例使用GBW09701粒度标准物质进行校准,由其标准物质证书得知:其标准值为D s4.9μm,不确定度U 为0.2μm,k=2。
u (D s) = U/2 =0.10μm4.2 激光粒度仪测量过程引入的标准不确定度u(D m)4.2.1 根据规范中重复性引入的标准不确定度u1(D m)测量重复性引入的标准不确定度uT ms),可按极差法公式计算:1(使用性能稳定重复性好的英国MALVERN 公司生产的M2000 激光粒度仪,对GBW(E) 09701粒度标准物质独立测量3次,以极差法计算标准差,C为极差系数1.64。
测量数据如下:4.79 、4.83、4.94μm;u1(D m)= 0.0915μm。
则各标准物质重复测量引入不确定度见下表:单位(μm)4.2.2 粒度样品透明度(加样浓度)引入的标准不确定度u2(D m)测量时,样品池中颗粒浓度越大,散射光越强,实际散射光强将偏离理论值。
5 根据美国NIST 颗粒粒度特性量研究推荐指南(Particle Size Characterization)及我们的实验结果证明:当进样浓度吸光度控制在7%-13%范围内时,其对颗粒粒度测量结果的影响在±0.5%以内。
激光粒度分析仪相对误差不确定度评定
一、概述
1.1 测量方法:JJF1211-2008《激光粒度分析仪校准规范》 1.2 环境条件:温度25℃ ,湿度不大于65%RH 。
1.3 被测对象:Mastersizer 3000
1. 4 溯源标准:粒度标准物质(GBW (E )120039, GBW (E )120025,GBW (E )120046 GBW (E )120051) 二、 数学模型
%100⨯-=
∆s s
m D D D 1-=
∆s
m
D D
式中:
m D -粒度标准物质D 503次测量平均值,μm
s D -粒度标准物质D 503次标准值,μm
三、各输入量标准不确定度分项的评定
以测量D 50=5.46μm ,U rel =4, k =2粒度标准物质为例,对该标物测量10次,3次平均值作为测量结果。
1、 m D 引起不确定度分量是测量的重复性,A 类评定,测量结果及评定如下
%67.0)(=m rel D u
2、s D 引起的不确定度分量是标准物质定值不确定度,U rel =4, k =2
%0.2)(=s rel D u
四、不确定度合成
根据传播率,由数学模型得出合成标准不确定度
)(
)(s
m
D D u u =∆ 根据数学模型中自变量均为乘积形式,可用相对标准不确定度进行合成。
)()()(
2
22s rel m rel s
m rel D u D u D D u += %5.4*)()(
)(===∆s
m s m rel s m D D
D D u D D u u 数据如下表:
五、扩展不确定度:
U rel =4.5%,k =2
六、依据上述方法进行评定,全范围不确定度如下表。