最新病房及ICU迎三甲检查标准及细则.8修订
- 格式:doc
- 大小:184.50 KB
- 文档页数:12
一、医院设臵、功能和任务符合区域卫生规划和医疗机构设臵规划的定位和要求(一)医院的功能、任务和定位明确 ,规模适宜。
(二) 医院有承担服务区域内急危重症和疑难疾病诊疗的设施设备技术梯队与处臵能力医学影像与介入诊疗部门可提供 24 小时急诊诊疗服务。
(三)临床科室一、二级诊疗科目设臵、人员梯队与前列。
力达到省级卫生行政部门规定;重点科。
二、医院内部管理机制科学规范(一)坚持医院公益性,把维护人民群众健康权益放在第一位。
(二)按照规范开展住院医师规范化培训工作,做到制度、师资与经费落实,做好培训基地建设。
(三)将推进规范诊疗、临床路径管理和单病种质量控制作为推动医疗质量持续改进的重点项目。
(四)提高工作绩效,优化医疗服务系统与流程,缩短平均住院日、缩短患者诊疗等候时间。
(五)按照《国家基本药物临床应用指南》、《国家基本药物处方集》及医疗机构药品使用管理有关规定,规范医师处方行为,确保基本药物得到优先合理使用(六)控制公立医院特需服务规模。
三、承担公立医院与基层医疗机构对口协作等政府指令性任务(一) 将对口支援县医院和乡镇卫生院 (以下简称受援医院) 和支援社区卫生。
(二) 承担政府分配的为社区、农村培养人材的指令性任务,制定相关的制度、培训方案,并有具体措施予以保障。
(三)根据《中华人民共和国传染病防治法》和《突发公共卫生事件应急条例》等相关法律法规承担传染病的发现、救治、报告、预防等任务。
(四)建立院前急救与院内急诊“绿色通道”。
(五)开展健康教育、健康咨询等多种形式的公益性社会活动。
在基本医疗保障制度框架内,医院应当建立与实施双向转诊制度及相关服务流程。
(七)根据《统计法》及卫生行政部门规定,完成医院基本运行状况、医疗技术、诊疗信息和临床用药监测信息等相关数据报送工作,数据真实可靠。
四、应急管理(一)遵守国家法律、法规,严格执行各级政府制定的应急预案。
服从指挥,(二)加强领导,成立医院应急工作领导小组,落实责任,建立并不断完善医院应急管理机制(三) 制定和完善各类应急预案,提高快速反应能力。
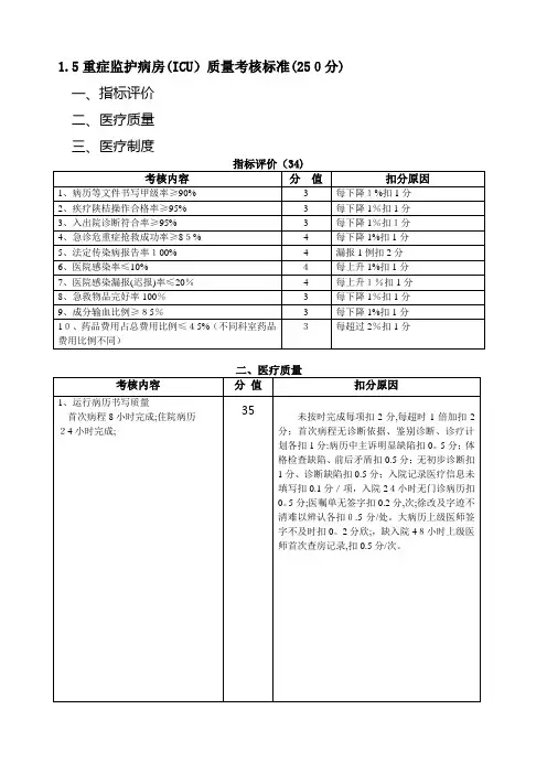
医院重症监护病房(ICU)基本标准一、ICU设置基本原则㈠ICU床位一般按全院总床位的3~5%设置。
㈡ICU设置应与各医院功能要求相一致。
一级医院不设ICU;二级医院设置综合性ICU,不设置专科ICU;三级综合性医院设置综合性ICU,或设重症监护中心下的专科ICU。
综合性和专科性ICU应集中管理,资源共享。
综合性和各专科ICU床位总数不超过全院床位总数的5%。
㈢ICU应有固定的医护人员。
ICU医护人员应按标准配备,并经相关的专业培训。
二级医院(包括二级医院)以下医院医护人员应在三级甲等医院ICU进修学习三个月以上。
㈣综合性ICU和专科ICU,均应符合ICU建设的基本标准。
二、ICU基本标准㈠ICU床位及单元设置二级医院一般设置4—8张ICU床;三级医院ICU应分隔单元设置或分组管理,每个ICU 单元设置8—12张床位,或每组设置8—12张;ICU床应分隔成单间或双间;每张ICU床位面积不小于15M2;电源、负压吸引、空气和氧气等应设置在吊塔或电、气源隔离带上。
㈡仪器设备1、监护仪:每张ICU床位配置1台监护仪,至少具有监测心电、呼吸、无创和有创血压、氧饱和度的功能。
2、呼吸机:每张监护床配1台呼吸机,其中有兼有无创模式的有创呼吸机一台,或另有无创呼吸机(仅有无创模式)一台,呼吸机应具有压控和容控下:A/C、SIMV、PSV、PEEP 等基本模式,每张ICU床配备1套简易呼吸器。
3、体外除颤仪1台。
4、输液泵和微量注射泵每床均应配备,其中微量注射泵每床2套以上.另配备一定数量的肠内营养输注泵。
5、心电图机1台。
6、肠外营养配置净化装置1台。
7、临时心脏起搏仪1台。
8、降温毯1台。
9、设有6张床位的ICU要求配备1台血气生化分析仪。
10、设有6张床位的ICU要求配备1台血液净化机(CBP)。
11、设有8张床位的ICU要求配备1台支气管镜。
12、设立重症监护中心(科)并下设两个及两个以上ICU单元(专科ICU)的要求配备1台床边X光机和床边B超。
ICU病房监测标准要求
ICU病房是每个医院中最为重要和关键的部门之一。
在不同的病房中需要监测的项目和标准都不同。
在ICU病房中,病情较为危重,需要24小时不间断地监测患者的生命体征和各种指标。
以下是ICU病房监测标准要求。
1. 生命体征监测
ICU需要根据患者病情和治疗方案,监测以下生命体征:
- 血压
- 心率
- 呼吸频率
- 体温
2. 神经系统监测
ICU病房需要监测患者的神经系统功能。
监测内容可以包括但不限于以下内容:
- 意识水平
- 瞳孔反射
- 肌力
3. 氧合指标监测
ICU需要监测患者的氧合指标。
监测内容可以包括但不限于以下内容:
- 血氧饱和度
- 呼气末二氧化碳浓度
- 氧气输送与消耗(SO2)
4. 出入量监测
ICU病人需要进行水电解质的平衡监测,有时还需要进行药物监测。
以下是监测要求:
- 每天尿量、大便量
- 监测导尿管、胃管、引流管等器械的引流情况
5. 非计划拔管事件监测
ICU需要监测患者的非计划拔管事件。
监测内容可以包括但不限于以下内容:
- 人工气道的使用和取出次数
- 患者自己摘下气管插管、切开引流管、导尿管等器械的次数
以上是ICU病房监测标准的基本要求。
监测要求会因患者情况不同而有所变化,但内容总体不会有太大变动。
ICU需要每时每刻都保持关注和监测,这是保障患者生命安全的重要手段。
ICU护理质量检查标准
总览
本文档是为了确保ICU护理的质量,制定的一套检查标准。
这些标准旨在提供指导,以确保护理人员能够按照一致的准则提供高质量的护理服务。
标准一:人员配备
1. ICU必须有足够数量的合格护理人员,以满足病人需求。
2. 所有护理人员必须具有相应的护理资质和执照。
标准二:设备和设施
1. ICU必须配备必要的设备,包括监护设备、呼吸机、静脉输液泵等。
2. 设备和设施必须保持良好的工作状态,并按照相关规定进行维护和清洁。
标准三:感染控制
1. ICU必须采取适当的措施,以预防和控制感染的传播。
2. 所有护理人员必须采取正确的洗手和穿戴防护设备的步骤。
标准四:病人监护
1. ICU必须定期监测病人的生命体征,包括心率、血压、呼吸等。
2. 必须及时记录和报告异常情况,并采取必要的干预措施。
标准五:药物管理
1. ICU必须按照相关政策和程序管理药物,包括准确记录药物的用量和时间。
2. 护理人员必须具备药物知识和技能,以确保正确和安全地给予病人药物。
标准六:病人文化和隐私尊重
1. ICU必须尊重病人的文化和个人隐私。
2. 所有护理人员必须以尊重和同情心对待病人,并确保他们的隐私得到保护。
以上是ICU护理质量检查标准的一些例子,旨在确保ICU提供的护理服务符合高质量的标准。
这些标准应该被用作指导,并根据具体情况进行调整和补充。
icu最新规范标准ICU(Intensive Care Unit,重症监护病房)是医院中专门用于治疗和监护重症患者的部门。
随着医疗技术的发展和医疗需求的提高,ICU 的规范标准也在不断更新。
以下是根据最新的医疗实践和研究制定的ICU规范标准:ICU最新规范标准一、ICU设施与环境要求1. ICU应设立在医院内部便于快速响应的位置,并配备必要的医疗设备和生命支持系统。
2. 病房应保持清洁、安静,且具有良好的通风和适宜的温湿度。
3. 每个ICU床位应配备独立的监护设备,包括心电监护、血压监测、呼吸监测等。
二、ICU人员配备标准1. ICU应配备足够的医护人员,包括医生、护士、呼吸治疗师等,以保证24小时不间断的监护和治疗。
2. 医护人员应接受专业培训,熟悉ICU的诊疗流程和紧急情况处理。
三、ICU患者接收与转出标准1. ICU接收的患者应为需要密切监护和高度技术支持的重症患者。
2. 患者转出ICU应根据其病情稳定程度和恢复情况,由主治医师和ICU团队共同决定。
四、ICU诊疗操作规范1. ICU内的所有诊疗操作应严格遵循医院的感染控制标准,减少交叉感染的风险。
2. 对于危重患者,应实施个体化的治疗方案,根据患者的具体情况调整治疗计划。
五、ICU监护与记录标准1. ICU医护人员应对患者实施持续的生命体征监测,并及时记录监测数据。
2. 患者病情变化、治疗措施、护理记录等应详细记录在病历中,以便于跟踪和评估。
六、ICU感染控制与预防标准1. ICU应定期进行环境和设备的消毒,确保无菌环境。
2. 医护人员应严格遵守手卫生规范,减少感染风险。
七、ICU患者护理标准1. ICU患者应得到全面的护理服务,包括基础护理、专科护理和心理护理。
2. 护理人员应根据患者的需求提供个性化的护理计划。
八、ICU教育培训与质量改进1. ICU团队应定期接受教育培训,以更新知识和技能。
2. ICU应实施质量改进计划,持续优化服务流程和提高患者满意度。
医院分等的标准和指标,主要内容应是:(1)医院的规模,包括床位设置、建筑、人员配备、科室设置等四方面的要求和指标;(2)医院的技术水平,即与医院级别相应的技术水平,在标准中按科室提出要求与指标;(3)医疗设备;(4)医院的管理水平,包括院长的素质、人事管理、信息管理、现代管理技术、医院感染控制、资源利用、经济效益等七方面的要求与指标;(5)医院质量,包括诊断质量、治疗质量、护理质量、工作质量、综合质量等等几方面的要求与指标。
我国现行的医院分等标准,主要是以各级甲等医院为标杆制订的。
甲等医院的标准,是现行的、或今后3-5年内能够达到国家、医院管理学和卫生学有关要求的标准,是同级医院中的先进医院标准,也是今后建设新的医院标准。
一、凡以“医院”命名的医疗机构,住院床位总数应在20张以上。
三级综合医院1、床位:住院床位总数500张以上。
2、科室设置:临床科室至少设有急诊室、内科、外科、妇(产)科、预防保健科、儿科、眼科,耳鼻喉科、口腔科、皮肤科、传染科、中医科、康复科、医技科室至少设有药房、检验科、放射科、手术室、病理科、核医学科、输血科、理疗科(可与康复科合设)、消毒供应室、病案室、营养部和相应的临床功能检查室。
3、人员:每床至少配备1.03名卫生技术人员,每床至少设配备0.4名护士,专业科室应具有副主任医师以上职称,临床营养师不少于2名,工程技术人员(技师、助理工程师以上人员)占卫生技术人员总数的比例不低于1%。
四、评审程序1、自查申报。
各级医院应根据医院分级管理标准先行自查,认为符合标准后,填写《医院评审申请书》一式数份,向相应的评审委员会提出申请。
2、资格评审。
评审委员会根据申请书对医院的申请及时进行初审,确认参加评审的资格。
3、考核检查。
医院评审委员会对医院实行平时有重点的抽查和周期评审相结合的考核检查。
日常考核结果作为周期评审的一部分。
周期性评审时应根据评审标准结合自报材料进行实地检查,包括听取汇报、与管理人员讨论、全面检查、抽查、回顾性调查、接待院内外来访等方式,最后采取评分或数学模型办法对医院作出综合评价。
icu病房简介及病房建设标准重症医学(CriticalCareMedicine,CCM)是研究危及生命的疾病状态的发生、发展规律及其诊治方法的临床医学学科。
重症加强治疗病房(IntensiveCareUnit,ICU)是重症医学学科的临床基地,它对因各种原因导致一个或多个器官与系统功能障碍危及生命或具有潜在高危因素的患者,及时提供系统的、高质量的医学监护和救治技术,是医院集中监护和救治重症患者的专业科室。
ICU应用先进的诊断、监护和治疗设备与技术,对病情进行连续、动态的定性和定量观察,并通过有效的干预措施,为重症患者提供规范的、高质量的生命支持,改善生存质量。
重症患者的生命支持技术水平,直接反映医院的综合救治能力,体现医院整体医疗实力,是现代化医院的重要标志。
重症医学的学科建设和ICU的组织与管理,应该符合国家有关标准。
为促进我国重症医学的发展,规范我国医疗机构ICU的组织与管理,特制订《中国重症加强治疗病房(ICU)建设与管理指南》。
【基本要求】(一)我国三级和有条件的二级医院均应设立重症医学科,重症医学科属于临床独立学科,直属医院职能部门直接领导。
ICU是重症医学学科的临床基地。
(二)ICU必须配备足够数量、受过专门训练、掌握重症医学基础知识和基本操作技术、具备独立工作能力的专职医护人员。
(三)ICU必须配置必要的监护和治疗设备,接收医院各科的重症患者。
【ICU的规模】ICU的病床数量根据医院等级和实际收治患者的需要,一般以该ICU服务病床数或医院病床总数的2~8%为宜,可根据实际需要适当增加。
从医疗运作角度考虑,每个ICU管理单元以8到12张床位为宜;床位使用率以65~75%为宜,超过80%则表明ICU的床位数不能满足医院的临床需要,应该扩大规模。
【ICU的人员配备】(一)ICU专科医师的固定编制人数与床位数之比为0.8~1:1以上。
ICU日常工作中可有部分轮科、进修医师。
ICU医师组成应包括高级、中级和初级医师,每个管理单元必须至少配备一名具有高级职称的医师全面负责医疗工作。