东方儿童艺术口才
- 格式:doc
- 大小:45.50 KB
- 文档页数:14
好口才,赢未来,要学口才就到东方百分百东方百分百口才是一套专门针对幼儿、小学、初中不同年龄段少年儿童,根据他们的生理特点及认知特点,以帮助解决孩子“敢不敢说—胆量问题;能不能说—眼界问题;会不会说—技巧问题;想不想说—修养问题”而编写的一套口才训练课程。
即从普通话正音、发声训练、气息练习、态势语、表情训练和感情掌控入手让孩子学习口才基本功;从训练儿童大胆上台、与陌生人交流、敢于表现入手练习孩子胆量,建立自信心;从读书笔记、趣味知识讲解、户外拓展、游戏互动等入手拓展孩子知识面;从在什么场合,面对什么样的人,该说不该说,以及如何说礼仪训练入手,提高孩子品德修养。
东方百分百口才是通过绕口令、儿歌、故事表演、贯口练习、诗歌朗诵、活动主持、相声快板、双簧小品、趣味演讲、少儿播音、现场脱口秀等多种练习形式,来综合提高学生逻辑思维、应变能力和语言组织表达能力的教材课程。
东方百分百少儿口才培训是通过一种系统的专业教学方法,加强训练,让每个孩子都能达到上台当众讲话、仪态大方、语言流利;使孩子的自信心和表达欲望增强;记忆力、表现力、思维能力以及写作能力提高,在语言潜能开发的同时激发学生应变能力,使少儿的心理素质得到全面提升!真正让孩子乐起来、动起来、说出来、演出来,做到百分百关注、百分百互动、百分百展示、百分百育人。
东方百分百口才教学主要优势:第一,“我学口才我快乐,我的课堂我做主”,学生是快乐课堂的主角,让孩子释放天性、展现自我,只要有舞台就是孩子的快乐所在---快乐课堂第二,注重对孩子口才技巧和信心的培养,让孩子坚信我就是小明星,我要时刻绽放我的笑容---解放天性,培养自信第三,注重对孩子品德修养的培养,学口才,不仅要敢说、能说,还要会说、选择性的说,要学会如何做人,要懂得知书达理,从小塑造孩子的完善人格—全人教育全能发展第四,见效快,一次课就能见到效果。
东方百分百口才最大特点就是“双新”“双演”,教材体系新、教学方法新,课堂跟着老师演、课后追着家长演---走进生活情境结合东方百分百口才的学习效果(1)学习兴趣提升。
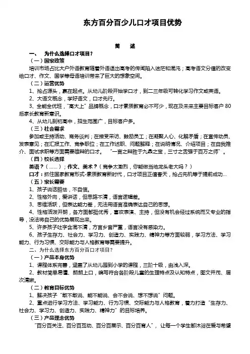
东方百分百少儿口才项目优势简述一、为什么选择口才项目?(一)国家政策培训市场占比大户外语教育随着外语退出高考的传闻陷入迷茫和混沌;高考语文分值的改变给口才、作文、国学等母语培训带来了巨大的想象空间。
(二)运营优势1、抢占源头,赢在起点。
从幼儿阶段开始学口才,到二三年级可转化学习作文或英语。
2、大语文概念,学好语文,口才先行。
3、全能全优班,“高大上”品牌概念,口才素质教育必不可少,现在及未来主要目标客户80后家长教育新意识。
4、从幼儿到初高中,招生范围广,目标客户多。
(三)社会需求参加或主持活动、商务谈判;在接受采访、鼓励员工;在凝聚人心、化解矛盾;在宣传动员、发表意见;在汇报工作、竞争职位;在工作述职、问题解释;在说明情况、介绍项目;在自我推介、面试求职等方面需要雄辩的口才。
“一言之辩胜于九鼎之宝,三寸之舌强于百万之师”。
(四)校长选择英语?(……);作文、美术?(竞争太激烈,你能做当地龙头老大吗?)口才:抓住国家教育形式-素质教育新时代,口才项目正值春天,抢占先机等于提前成功…(五)家长需要1、孩子说话胆怯,不自信。
2、性格外向,爱讲话,但思路不清,语言逻辑差。
3、思维活跃,但表达能力差,无法用语言准确表达自己的思想。
4、性格活泼开朗,各方面都挺优秀,喜欢表演、主持,但没有机会经过系统而又专业的指导,没法将自己的优势展现出来。
5、许多孩子吐字含混不清,方言乡音严重,语言没有感染力。
6、孩子生存力、社会力、学习力、创造力、实践力、精神力等方面较弱,学习方法、学习能力、行为习惯、交际能力与人格教育等需要提升。
二、为什么选择东方百分百口才项目?(一)产品本身优势1、课程体系完善,涵盖了从幼儿园到小学的课程,三阶十级,由浅入深。
2、教材简单易懂、朗朗上口,编写符合各阶段儿童的生理特点及认知特点,图文并茂、层次清晰。
(二)教育目标优势1、解决孩子“敢不敢说、能不能说、会不会说、想不想说”问题。
2、重点进行学习方法、学习能力、行为习惯、交际能力与人格教育,着力打造“生存力、社会力、学习力、创造力、实践力、精神力”的目标培养。
东方百分百少儿口才教案幼儿版第一章:口才基础训练一、教学目标1. 让学生掌握基本的口才表达技巧,如清晰发音、语调变化、声音控制等。
2. 培养学生自信、大胆地表达自己的想法和感受。
3. 提高学生的语言组织和思维能力。
二、教学内容1. 发音练习:口腔、唇舌、呼吸等发音器官的训练。
2. 语调练习:升调、降调、曲调等语调的运用。
3. 声音控制:音量、音色、音调的变化与控制。
4. 情景对话:模拟日常生活中的场景,进行角色扮演和对话练习。
三、教学方法1. 示范法:教师以身作则,进行发音、语调、声音控制的示范。
2. 练习法:学生跟随教师进行发音、语调、声音控制的练习。
3. 游戏法:通过口才游戏,让学生在轻松愉快的氛围中提高口才能力。
四、教学评价1. 观察学生在课堂上的发音、语调、声音控制等方面的表现。
2. 定期进行口才比赛,检验学生的学习成果。
3. 收集家长和学生的反馈,了解学生的学习情况,调整教学方法。
第二章:看图说话一、教学目标1. 培养学生观察图片的能力,提高学生的想象力。
2. 培养学生运用口才表达图片内容的能力,提高学生的语言组织能力。
3. 培养学生勇敢、自信地站在台上展示自己。
二、教学内容1. 观察图片:培养学生仔细观察图片的能力,引导学生发现图片中的细节。
2. 想象与描述:引导学生发挥想象力,用口才表达图片中的故事和场景。
3. 看图说话练习:学生分组进行看图说话练习,培养学生的口才表达能力。
三、教学方法1. 引导法:教师引导学生观察图片,激发学生的想象力。
2. 练习法:学生跟随教师进行看图说话练习,提高口才表达能力。
3. 展示法:鼓励学生站在台上,勇敢地展示自己的看图说话能力。
四、教学评价1. 观察学生在课堂上的观察、想象和口才表达能力。
2. 定期进行看图说话比赛,检验学生的学习成果。
3. 收集家长和学生的反馈,了解学生的学习情况,调整教学方法。
第三章:诗歌朗诵一、教学目标1. 培养学生对诗歌的兴趣,提高学生的文学素养。
半学期工作总结本学期,我继续担任五年级语文教学工作。
一学期来,我在学校领导的指导下进一步优化教学环节,有效备课、上课,及时批改、讲评作业,做好课后辅导工作,使学生学有所得,在不断实践中提高自己的教学水平。
一、思想认识。
在这一学期里,作为一个____员,我在思想上严于律己,热爱____教育事业,全面____教育方针,以党员的要求严格要求自己,鞭策自己,力争思想上和工作上在同事、学生的心目中树立起榜样。
本学期,我积极参加镇红歌合唱队,虽然面对排练与复习时间相冲突的两难境地,但我努力克服困难,以满腔热情投入工作,最终圆满完成任务。
二、教学工作。
1、课前做好准备工作,认真备课。
除认真钻研语文课标和教材外,还深入了解学生,注意了解每个学生的知识水平、智力水平和个性心理品质,考虑影响学生学习的各种因素,并研究相应对策。
把教材和学生实际很好地结合起来,设计课的类型,拟定采用的教学方法,安排详细的教学过程的程序,认真写好教案。
每堂课都在课前做好充分的准备,吸引学生注意力,课后及时做出总结,写好教学后记。
2、课堂上好课,提高教学质量。
组织好课堂教学,这是顺利进行正常教学的保证。
五年级学生中男孩子占班级人数的71.8%,注意力容易分散,也比较爱捣蛋,因而组织教学难度大。
根据学生的不同情况,我设计不同的问题,采用不同的方式,主动积极的去引导、启发学生,注意调动学生的积极性,面向全体学生,加强师生交流,充分体现学生的主体作用,让学生学得容易,学得轻松,学得愉快,注意精讲精练,并进行有针对性,切合实际的个别辅导,这对于提高教学质量起到一定作用的。
3、课后积极主动的辅导后进生,努力提高教学质量。
小学生爱动、好玩,缺乏自控能力,常在学习上不能按时完成作业,有的学生抄袭作业。
针对这种问题,抓好学生的思想教育,并使这一工作贯彻到对学生的学习指导中去,还要做好对学生学习的辅导和帮助工作,尤其在后进生的转化上,加强了对后进生的辅导,耐心地帮助他们,一方面解决了学习中产生的问题,补了基础,教了方法,更重要的是增强了他们的信心,提高了他们的兴趣,对他们精神上是一个很大的激励,从而产生强烈的学习动机,不断地提高学习水平。
项目介绍东方百分百口才是一套专门针对幼儿、小学、初中不同年龄段少年儿童,根据他们的生理特点及认知特点,以帮助解决孩子“敢不敢说—胆量问题;能不能说—眼界问题;会不会说—技巧问题;想不想说—修养问题”而编写的一套口才训练课程。
即从普通话正音、发声训练、气息练习、态势语、表情训练和感情掌控入手让孩子学习口才基本功;从训练儿童大胆上台、与陌生人交流、敢于表现入手练习孩子胆量,建立自信心;从读书笔记、趣味知识讲解、户外拓展、游戏互动等入手拓展孩子知识面;从在什么场合,面对什么样的人,该说不该说,以及如何说礼仪训练入手,提高孩子品德修养。
东方百分百口才是通过绕口令、儿歌、故事表演、贯口练习、诗歌朗诵、活动主持、相声快板、双簧小品、趣味演讲、少儿播音、现场脱口秀等多种练习形式,来综合提高学生逻辑思维、应变能力和语言组织表达能力的教材课程。
东方百分百少儿口才培训是通过一种系统的专业教学方法,加强训练,让每个孩子都能达到上台当众讲话、仪态大方、语言流利;使孩子的自信心和表达欲望增强;记忆力、表现力、思维能力以及写作能力提高,在语言潜能开发的同时激发学生应变能力,使少儿的心理素质得到全面提升!真正让孩子乐起来、动起来、说出来、演出来,做到百分百关注、百分百互动、百分百展示、百分百育人。
东方百分百口才教学主要亮点在于:第一,“我学口才我快乐,我的课堂我做主”,学生是快乐课堂的主角,让孩子释放天性、展现自我,只要有舞台就是孩子的快乐所在;第二,注重对孩子口才技巧和信心的培养,让孩子坚信我就是小明星,我要时刻绽放我的笑容;第三,注重对孩子品德修养的培养,学口才,不仅要敢说、能说,还要会说、选择性的说,要学会如何做人,要懂得知书达理,从小塑造孩子的完善人格;第四,见效快,一次课就能见到效果。
东方百分百口才最大特点就是“双新”“双演”,教材体系新、教学方法新,课堂跟着老师演、课后追着家长演。
学习东方百分百口才后的效果会达到:1、学习兴趣提升。
幼儿园中班工作总结及反思5篇幼儿园中班工作总结及反思(篇1)中班下期工作即将结束,每个孩子都在原有水平上有了很大的提高,为了更好的完成以后的工作,提高保教质量,将《纲要》精神贯彻到一日活动中,促进幼儿身心活泼、健康成长。
现将本学期工作总结如下:保育方面三位教师默契配合做好班级卫生清理工作,严格执行消毒制度,并及时记录。
幼儿的毛巾、桌椅、被褥每一天一次紫外线消毒。
本学期我们在注重培养幼儿的生活自理本事的同时还异常注意在一日生活中渗透安全自我保护教育,教育方面在教学活动中:教师之间能够互相取长补短,发挥自我的长处,根据主题活动随时调整班上的教学计划,在遇到问题时教师们能够共同商讨,收集很多的有关资料完善班上的教学任务,使得班上的教学工作能够顺利的进行。
健康针对中班幼儿的年龄特点,除了开展一些丰富趣味的体育游戏,还增加了竞赛游戏,完成各项体育活动目标。
同时萌发幼儿的竞争意识,并从中懂得一些公平竞争的规则意识。
此外还异常注意在幼儿一日生活中把握教育契机对幼儿进行健康教育,如上下楼梯时提醒孩子靠右边走,不推挤,天冷跑步时用鼻子呼吸不迎风说话等等。
但由于幼儿的自制力不是很强,虽然懂得其中的道理,但没有了教师的提醒还是不会自觉保护自我。
看来健康教育不能只是靠谈话,靠说教就能对孩子产生影响的。
健康教育下一学期将是我们工作的重点。
语言本学期重点是让每个孩子都能大胆发言,乐意看图书并边看边讲。
直到此刻发现我们的孩子是能大胆发言,但在看图书时仅有少数孩子能边看边讲,大多数孩子还处于安静看书阶段,这将是我们下学期努力的方向。
在发展幼儿语言表达本事时,教师方面,我们注重在各个领域进行渗透,而针对孩子来说,我们努力创设一个自由宽松的语言环境,主动和孩子交往,鼓励每个幼儿表达自我的想法和感受。
有些孩子胆小、内向不爱讲话,我们就在活动中多鼓励这些孩子大胆说话,并多给这些孩子表现的机会。
此外,还经过家园联系本和个别谈话的形式和家长进行沟通,共同促进孩子的发展。
东方儿童艺术口才1、小蚂蚁小蚂蚁,力气大,一粒大豆搬回家。
前面爸,后面妈,乐得大家笑哈哈。
2、鸭和虾水面游来一只鸭,水底跳出一只虾。
鸭是哑巴鸭,虾是瞎子虾。
哑巴鸭咬着瞎子虾,瞎子虾夹着哑巴鸭。
逃了虾,跑了鸭,疼得回家找妈妈。
3、万陀螺多多和坡坡,一起玩陀螺。
一边转,一边挪,从右挪到左,从左往右挪。
多多、坡坡追陀螺,比比谁的陀螺转得多。
4、当警察小狗熊,当警察,警长出题考考它:“要是鱼儿犯了罪?”“投到河里淹死它。
”“要是蚯蚓犯了罪?”“放在坑里活埋它。
”“要是小鸟犯了罪?”“抛到空中摔死它。
”“要是老鼠犯了罪?”“塞到洞里憋死它。
”“要是老虎犯了罪?”“丢到山里饿死它。
”警长听了哈哈笑,“一个天才大傻瓜。
”5、小白鹅小白鹅,小黒鹅,两个一块来唱歌。
嘎嘎嘎,哦哦哦,我们一起跳下河,好像弟弟和哥哥。
6、我和鹅我是我,鹅是鹅,我不是鹅,鹅不是我。
鹅肚饿,我喂鹅,我爱鹅,鹅亲我。
7、大嘴巴小猪一只小猪的嘴巴好大好大,大家都叫它大嘴巴小猪。
一天,大嘴巴小猪和朋友们去草地上野餐,大嘴巴小猪不想让别人老说自己的嘴巴大,于是它把嘴巴抿起来露出一条小缝,慢慢地喝着可乐,一边喝着一边看着自己的影子在杯子里。
喝完可乐,大嘴巴小猪突然发现自己的影子没有了。
它张开大嘴巴,大哭起来:“不好了,不好了,我把自己的影子喝到肚子里去了!”朋友们往大嘴巴小猪的杯子里又倒了些可乐,杯子里又有了大嘴巴小猪的影子,大嘴巴小猪笑了。
小朋友,你知道这是为什么吗?想想看吧!8、吃鸭梨鸭梨有皮,皮上有泥。
洗掉鸭梨皮上的泥,削去鸭梨外面的皮,欢欢喜喜吃鸭梨。
9、小兔种地小兔灰灰很得意,扛着锄头去种地。
到了地头往回走,嘻嘻嘻,哈哈哈,一袋种子忘在家。
背上种子再下地,灰灰一路笑眯眯。
到了地头往回走,嘻嘻嘻,哈哈哈,又把锄头忘在家。
10 、手指谣矮胖的奶奶笑眯眯,瘦瘦的爷爷爱着急,高高的爸爸有力气,漂亮的妈妈穿花衣,白白的宝宝爱调皮。
11 、小白兔不哭了联想讲述12 、石头剪子布石头、剪子、布,石头、剪子、布,剪什么?剪什么?剪只小白兔,剪只小白兔。
东方百分百少儿口才教案幼儿版第一章:口才基础篇1.1 课程介绍本章节主要让学生了解口才的基本概念,培养学生对口才的兴趣,提高学生的发音准确性、语言流畅性和表达能力。
1.2 教学目标了解口才的定义和重要性掌握正确的发音方法和技巧提高语言流畅性和表达能力培养学生的口才兴趣1.3 教学内容口才的定义和重要性发音方法和技巧(声母、韵母、声调等)语言流畅性的培养(词汇、句子结构等)表达能力的提升(描述、叙述、抒情等)口才兴趣的培养(游戏、表演等)1.4 教学方法讲授法:讲解口才的基本概念和技巧实践法:学生进行发音练习和语言表达练习互动法:学生之间进行对话和表演,培养口才兴趣1.5 教学评价学生发音准确性:通过发音练习进行检查学生语言流畅性:通过句子表达练习进行检查学生表达能力:通过表演和对话进行检查学生口才兴趣:通过课堂参与和表现进行检查第二章:口才提高篇2.1 课程介绍本章节在基础篇的基础上,进一步提高学生的口才能力,包括语音语调的把握、词汇的丰富运用以及思维能力的培养。
2.2 教学目标掌握语音语调的运用技巧丰富词汇运用,提高表达能力培养逻辑思维和想象力提升学生的口才水平2.3 教学内容语音语调的运用技巧(重音、停顿、节奏等)词汇的丰富运用(形容词、动词、名词等)思维能力的培养(逻辑思维、想象力等)口才水平的提升(演讲、辩论等)2.4 教学方法演示法:教师展示语音语调的运用技巧练习法:学生进行语音语调的练习和词汇运用练习思维训练法:学生进行逻辑思维和想象力的训练2.5 教学评价学生语音语调的运用:通过朗读和演讲进行检查学生词汇的丰富运用:通过写作和口语表达进行检查学生思维能力:通过逻辑思维训练和想象力培养进行检查学生口才水平:通过演讲和辩论比赛进行检查第三章:口才表演篇3.1 课程介绍本章节旨在培养学生的口才表演能力,包括角色扮演、故事讲述、相声表演等形式,提高学生的自信心和舞台表现力。
3.2 教学目标培养学生的舞台表演能力提高学生的自信心和勇气培养学生的创造力和合作能力提升学生的口才表演水平3.3 教学内容角色扮演的技巧和方法故事讲述的技巧和结构相声表演的基本知识和技巧舞台表演的注意事项和技巧3.4 教学方法示范法:教师进行角色扮演和故事讲述的表演示范实践法:学生进行角色扮演和故事讲述的练习合作法:学生进行相声表演和舞台表演的团队合作3.5 教学评价学生角色扮演的能力:通过角色扮演表演进行检查学生故事讲述的技巧:通过故事讲述表演进行检查学生相声表演的水平:通过相声表演进行检查学生舞台表演的能力:通过舞台表演比赛进行检查第四章:口才竞技篇4.1 课程介绍本章节通过辩论、演讲比赛等形式,培养学生的口才竞技能力,提高学生的逻辑思维、应变能力和沟通能力。
东方百分百少儿口才山东久跃教育科技有限公司,是一家专门从事少年儿童语言艺术及全脑开发训练等品牌项目研发、推广的民办企业。
自2008年成立以来,立足于教学一线研究与培训,不断总结经验和创新,在专家团队的带领下集中研发了《东方百分百少儿口才》、《东方手脑算》等提升少年儿童语言、全脑开发等特长能力的系列教程,其情景式教学、互动式课堂、阶梯式目标、牵手式服务等教学特色在一线实际教学中得到了验证,受到社会各界的普遍关注和认可,自2010年推广以来已先后推广到全国50多个大中城市,受益学生数万人。
是目前语言艺术和全脑开发培训项目中集教学、教研、推广为一体的规范化可信赖公司之一。
公司总部拥有860平方米的教学办公场地和先进的教学设施,是经当地教育主管部门批准成立的正规的教育培训机构。
学校凭借优秀的培训师资队伍、满足市场需求的课程培训体系、严谨的治学作风、优质高效的组织服务,竭诚为幼儿园、小学等阶段的少年儿童提供高质量、专业化、规范化的特色教育培训服务、咨询服务和产业服务。
长期以来,公司始终坚持和贯彻“以品牌为龙头、以市场为导向、以教研为核心、以合作为基础、以服务为根本、以质量为保证”的发展原则,秉承“诚信在先、育人为本、服务至上”的办学宗旨,努力做实本地市场,刻苦钻研、苦练内功,形成了“制度完善健全、项目自成体系、服务手段完备、部门建制齐全、专业人才辈出、发展方向清晰、综合效益显著”的强势发展格局。
“我们的最终目标不是为了利益,帮助全国的青少年儿童赢在起跑线上,能够快速成才、健康成长”才是久跃教育不变的追求。
不远的将来,久跃这株奇葩,必将在中国民办教育文化传播领域的百花园中绽放得更加绚丽多彩!一)品牌支持1、品牌授权久跃教育将授权加盟校为指定区域的唯一东方口才品牌合作单位,以保证加盟校的利益。
2、品牌宣传久跃将在教育连锁加盟行业广告宣传,每年都在全国媒体、地方媒体和专业媒体上投放广告,大大提高了“久跃教育”及“东方口才”的品牌知名度和社会影响力。
幼儿园中班个人工作总结十篇幼儿园中班个人工作总结篇1转眼间一个学期的工作又结束了,回顾这学期的点点滴滴,颇感欣慰,孩子们的每一点进步都倾注了我们老师的心血,当然更离不开家长对我们工作的支持和配合。
看着孩子们一张张活泼,可爱的笑脸,我觉得自己的付出并没有白费,此刻我就对本学期的个人工作做如下总结:一、思想方面能够用心参加园里组织的各项活动。
热爱群众、团结同事、尊重老教师、对待幼儿有爱心。
严格遵守园里的各项规章制度,不迟到、早退。
在廉洁从教上,我始终遵循人民教师的职业道德要求。
二、工作方面在日常的工作中,我能认真的完成各项工作计划,记录,认真对待每一天的半日活动,有准备的组织丰富搞笑的教育活动。
注意给胆小的、注意力易分散的孩子多一些鼓励;给体弱的孩子多一些照料;给能干的孩子多一些挑战……。
在每一次的教学活动中,我们都让每位孩子举手回答问题,在一次次的鼓励下,许多小朋友在上课时都能集中注意力了。
当老师提问时,有些小朋友就会用求助的眼光看着我们,这时当我们给孩子一个鼓励的眼光时,有的孩子就能勇敢的举起小手。
透过一学期的活动,孩子们养成了良好的活动常规和与同伴分享、合作的习惯,动手潜力、想象力、创造力也大大提高了。
同时我还不断地学习理论知识;向同行学习;向教育对象学习,尽量以别人的长处来补自己的短处,为自己从事的教育工作奠定了良好的基础。
三、家长工作方面家长工作也是我们教育的一个重要部分。
我班的家长们对于幼儿园各项工作开展的目的,方式方法有所认识。
许多家长十分重视教育,也明白从何下手,来配合教师。
因此,开学初,我们主要是和家长们沟通,详细介绍。
同时我们对所有家长介绍本学年开展各项工作的意图,耐心、细心地回答他们的疑惑,让家长们全面、深刻地了解本学期幼儿园,班级、老师的工作目的及工作方法;为了让家长更了解我们的工作,我们透过多种形式(家长园地、多利用早、晚接待与离园时与家长交谈、个别幼儿打电话等形式)向家长介绍幼儿在园的生活、学习状况,让家长更加放心地把他们的孩子放在我们幼儿园学习,生活。
东方百分百少儿口才优秀语言教案:借伞教学目标:1、掌握诗歌内容,能有感情的朗诵诗歌2、会用简洁的语言,形象牛动的仿编诗歌3、理解诗歌优美的意境,感受帮助他人的快乐。
活动准备:知识经验准备:教师在活动前多引导幼儿多欣赏有关的文学作品。
物质准备:1、多媒体课件、下雨录音、音乐《动物狂想曲》2、创设诗歌的情境:提供荷花头饰、青蛙头饰、大荷叶、荷叶伞等活动过程:一、创设游戏情境,激发幼儿兴趣教师扮荷花姐姐,幼儿扮演小青蛙。
导语:1)“下雨了,青蛙们快到我的绿伞下躲雨吧2)“青蛙们,雨停了,让我们坐下来休息一下吧”二、谈话导入主题提问:刚才发生了什么事?荷花姐姐把什么当作伞送给了小青蛙?三、出示课件,引导理解诗歌内容1、播放课件画面,幼儿观看。
2、分析理解诗歌内容:提问:1)“刚才画而上是什么地方?天气是怎样的?”2)小雨点落在地上的声音是怎样的?3)小青蛙用什么躲雨?谁的绿金借给了青蛙?4)得到帮助的青蛙心情怎么样?川什么词來形容欢快的心情?四、欣赏诗歌,体验帮助别人的快乐1、教师朗诵诗歌。
2、提问:1)想一想青蛙“呱呱”的唱歌声好像在说什么?2)小雨点的“滴嗒嘀嗒”好听的伴奏声是送给谁的?3)为什么耍送给荷花姐姐?五、学习诗歌1、整体朗诵,捉出要求:声音自然、好听,有感情。
2、再次朗诵,讨论:“你最喜欢诗歌里的哪一句,为什么?"3、分组朗诵,启发幼儿用动作表演。
六、编诗歌1、提问:下雨时荷花姐姐述会把绿伞借谁?2、出示动物图片及背景,引导幼儿仿编。
3、分组仿编,鼓励幼儿与同伴讨论交流。
4、分享创编内容。
[六一宝宝网Jwww.61 5、讨论:“平生活中你帮助过谁,心情怎样?”七、延伸活动鼓励幼儿将创编的诗歌画下來,在区角活动时,说一•说,演一演。
东方百分百少儿口才小马过河(语言)二、展开说了些什么?吗?为什么?后是怎么做的?1、展示课件,教师讲述故事提问:(1)(3)小马是怎么做的?2、展示课件、(2)小松鼠说得刈•吗?为什么?(3)(4)故事讲了一个什么道理?老牛说了些什么?(2)小松鼠听录音提问:(1)老牛说得对马妈妈対小马说的什么?小马最3、教师总结:碰到事情要多动脑筋想活动目标:1、使幼儿在故事中懂得遇事要多观察、多动脑筋、勇于尝试的道理。
东方百分百少儿口才教案幼儿版一、教案简介本教案针对幼儿阶段的孩子,旨在通过系统化的训练,提高孩子的口才表达能力。
教学内容涵盖语音、词汇、句子、情景对话等多个方面,通过丰富的活动设计和实践环节,让孩子在轻松愉快的氛围中提升口才能力。
二、教学目标1. 提高孩子的语音表达能力,让孩子能够正确地发音、吐字清晰。
2. 丰富孩子的词汇量,提高孩子的语言组织能力。
3. 培养孩子的句子构建能力,让孩子能够流利地表达自己的观点。
4. 通过情景对话训练,提高孩子的实际沟通能力,增强孩子的自信心。
三、教学内容1. 语音训练:学习拼音、声母、韵母等基础知识,让孩子掌握正确的发音方法。
2. 词汇积累:学习日常词汇,通过图片、实物等辅段,提高孩子的词汇识记能力。
3. 句子构建:学习简单句型,让孩子能够灵活运用词汇组成完整的句子。
4. 情景对话:设置不同场景,让孩子进行角色扮演,锻炼孩子的实际沟通能力。
四、教学方法1. 游戏化教学:通过趣味游戏,让孩子在玩耍中学习,提高学习兴趣。
2. 情景模拟:创设真实情境,让孩子在实践中掌握沟通技巧。
3. 互动式教学:鼓励孩子积极参与,增强孩子的自信心和表达能力。
4. 个性化辅导:针对每个孩子的特点,进行有针对性的指导,确保教学效果。
五、教学评价1. 语音准确性:检查孩子发音、吐字的准确性,及时纠正错误。
2. 词汇掌握程度:通过测试或日常交流,评估孩子的词汇识记和运用能力。
3. 句子流畅性:观察孩子在实际沟通中的表现,评估句子构建和表达能力。
4. 情景对话能力:设置特定场景,评估孩子的沟通能力和应变能力。
六、教学环境与教具准备1. 教学环境:宽敞明亮的教室,配有音响、投影仪等多媒体设备,以便进行游戏和情景模拟。
2. 教具准备:拼音卡片、词汇卡片、图片、实物、角色扮演道具等。
七、教学计划与课时安排1. 教学计划:本教案共分为10个章节,每个章节安排2课时,共计20课时。
2. 课时安排:每课时45分钟,其中15分钟用于教学内容讲解,30分钟用于实践活动。
少儿口才培训机构一般是多少钱价格还是比较贵的,一般半年下来,培训费用在3000-5000元不等,培训机构不同,价格也是不同的,不过这个培训还是很有意义的。
少儿口才培训的机构很多,一般情况一节课一百到两百之间,一节课一个小时或一个半小时。
按次数收费,具体可以咨询当地的培训机构。
少儿口才培训机构一般是多少钱对学生收费、基本上是每周一节课或两节课,私人的、50-100、一个月或一季度,培训机构、100-300、半学期。
艺术团、80-200、半学期,一对一、60元左右每节。
学生学一堂课一般在10元-30元不等、地区、舞蹈种类、要求和老师的不同收费也不同、反正比现在便宜得多、现在因为经济水平的提升一堂课学生花费在50-100左右少儿口才培训机构课程表达技巧良好的表达技巧在沟通中有着事半功倍的效果,适当的语言幽默也是口才培训班中的重要讲解内容,口号式的说话技巧,可以让你在沟通的过程中避免紧张,甚至是有效的带动大家一起参与到你的讲话内容中来。
自信在口才培训班中还有十分重要的一点就是客服对于自身的恐惧,树立起强大的自信心。
只有自己先接受和喜欢自己,才可以让别人也更加的理解你,所以在培训中会有一系列对于自信的培养的课程。
声音声音在人的讲话中具有直观的传递和吸引,一个人口才不好的一大部分原因,是由于声音不够洪亮,气场不够强大,导致在传递和沟通的过程中,容易被听者忽视。
所以,在口才培训班中,还可以学到如何在讲话过程中,找到适合自己的说话音量。
少儿学口才的好处有利于学生胆量的锻炼。
老师们都有这样的评价,学生们在小学阶段天真无邪,不会害羞,对老师的课堂提问表现得非常热烈。
而到了初中,变得害羞起来,含蓄起来,连课前的师生问好也越来越小声。
课堂上的提问更是没有一点气氛,以躲开老师的视线不被叫到为幸,哪怕是自己知道答案也不喜欢表现。
有利于学生语言表达能力的提高。
“三分钟课前演讲”活动,是学生在课上的一种有组织的活动,是一种表现个人能力,特别是语言表达能力的尝试活动。
少儿口才—东方百分百少儿口才公开课This model paper was revised by the Standardization Office on December 10, 2020东方百分百少儿口才公开课亲爱的家长,同学们:大家好,欢迎大家来到我们的少儿口才课堂,我是口才课的主讲老师,我姓赵,那么小朋友们可以叫我小朋友课真棒啊,下面小朋友们和老师一起做,小手小手举起来,小手小手拍起来,小手小手藏起来,小嘴小嘴闭起来。
现在啊老师和家长说一些事情,小朋友们保持好,等会儿老师看看哪个小朋友做的好,老师就送给他一个特别好听的小故事。
我相信在座的各位家长既然来听了口才课一定对口才多多少少有些了解,但也有很多疑惑,那么哪位家长能够说说口才在你心里的定义是怎样的刚才家长所说的都很对,总结说一句,口才就是口语表达能力。
那么这种能力体现在:口头语言的表达能力,思维的应变能力,借助无声语言的能力,也就是态势语。
我们了解的口才的定义那么口才到底重不重要呢(与家长互动,问家长)在这里我可以肯定的告诉家长们,口才非常重要,为什么这样说呢首先给大家举个例子:美国的前总统林肯为了练习口才徒步30公里到一个法院去听律师的辩护词,学习律师们的动做手势,神探表情,当他看到那些传教士挥舞着手臂声震长空的布道,就深深的记在了脑子里,回来后他就对着成行的玉米,树桩不断地练习。
和家长说这些家长可能觉得远了,那么我想问问家长,现在我们孩子的班级里都有多少学生啊那既然这么多学生,那老师能完全顾得上所有的孩子吗肯定是不能的,即使是再负责任的老师她也就只能完全顾到三十个学生,那么家长们又知道吗,老师往往注意到的孩子都是怎么样的首先是不是都是爱举手的爱举手的孩子老师首先怎么样老师首先就了解了她,是不是,家长朋友们相对能得到老师十分关注的孩子,成绩怎么样首先肯定不会差的吧那么我们孩子这种自信,和与人表达能力重不重要我觉得直接可以影响到孩子的成绩。
东方儿童艺术口才小蚂蚁,力气大,一粒大豆搬回家。
前面爸,后面妈,乐得大家笑哈哈。
2、鸭和虾水面游来一只鸭,水底跳出一只虾。
鸭是哑巴鸭,虾是瞎子虾。
哑巴鸭咬着瞎子虾,瞎子虾夹着哑巴鸭。
逃了虾,跑了鸭,疼得回家找妈妈。
3、万陀螺多多和坡坡,一起玩陀螺。
一边转,一边挪,从右挪到左,从左往右挪。
多多、坡坡追陀螺,比比谁的陀螺转得多。
4、当警察小狗熊,当警察,警长出题考考它:“要是鱼儿犯了罪?”“投到河里淹死它。
”“要是蚯蚓犯了罪?”“放在坑里活埋它。
”“要是小鸟犯了罪?”“抛到空中摔死它。
”“要是老鼠犯了罪?”“塞到洞里憋死它。
”“要是老虎犯了罪?”“丢到山里饿死它。
”警长听了哈哈笑,“一个天才大傻瓜。
”小白鹅,小黒鹅,两个一块来唱歌。
嘎嘎嘎,哦哦哦,我们一起跳下河,好像弟弟和哥哥。
6、我和鹅我是我,鹅是鹅,我不是鹅,鹅不是我。
鹅肚饿,我喂鹅,我爱鹅,鹅亲我。
7、大嘴巴小猪一只小猪的嘴巴好大好大,大家都叫它大嘴巴小猪。
一天,大嘴巴小猪和朋友们去草地上野餐,大嘴巴小猪不想让别人老说自己的嘴巴大,于是它把嘴巴抿起来露出一条小缝,慢慢地喝着可乐,一边喝着一边看着自己的影子在杯子里。
喝完可乐,大嘴巴小猪突然发现自己的影子没有了。
它张开大嘴巴,大哭起来:“不好了,不好了,我把自己的影子喝到肚子里去了!”朋友们往大嘴巴小猪的杯子里又倒了些可乐,杯子里又有了大嘴巴小猪的影子,大嘴巴小猪笑了。
小朋友,你知道这是为什么吗?想想看吧!8、吃鸭梨鸭梨有皮,皮上有泥。
洗掉鸭梨皮上的泥,削去鸭梨外面的皮,欢欢喜喜吃鸭梨。
9、小兔种地小兔灰灰很得意,扛着锄头去种地。
到了地头往回走,嘻嘻嘻,哈哈哈,一袋种子忘在家。
背上种子再下地,灰灰一路笑眯眯。
到了地头往回走,嘻嘻嘻,哈哈哈,又把锄头忘在家。
10、手指谣矮胖的奶奶笑眯眯,瘦瘦的爷爷爱着急,高高的爸爸有力气,漂亮的妈妈穿花衣,白白的宝宝爱调皮。
11、小白兔不哭了联想讲述12、石头剪子布石头、剪子、布,石头、剪子、布,剪只小白兔,剪只小白兔。
石头、剪子、布,石头、剪子、布,剪什么?剪什么?剪只长颈鹿,剪只长颈鹿。
石头、剪子、布,石头、剪子、布,剪什么?剪什么?剪只小蜗牛,剪只小蜗牛。
13、天上下雨天上下起毛毛雨,落到河里找小鱼。
鱼儿见了小雨滴,欢欢喜喜做游戏。
14、胖嫂东村有个胖大嫂,胖胖的脸盘个不高。
胖大嫂心眼儿好,每天干活起得早。
胖嫂一个胖娃娃,娃娃的名字叫小宝。
这一年,秋天到,风吹树叶飘呀飘。
胖嫂心疼小宝宝,她忙着做鞋又做袄。
一双棉鞋有两只,做了左脚做右脚。
做完了,比一比,一只大,一只小。
哎呀呀,胖大嫂,你说糟糕不糟糕。
胖大嫂,做棉袄,这回一定要做好。
她又是比,又是量,上面铰,下面铰,左边铰,右边铰,一不留神把床单铰了一个哎呀呀,你说糟糕不糟糕,哎呀呀,你说糟糕不糟糕。
小朋友,听过了,胖嫂粗心好不好,不好,不好,就不好,大家一定要记牢。
15、蚌和冰贝贝掰了半盆蚌,北北抱了半盆冰。
半盆蚌要半盆冰,半盆冰冰半盆蚌。
16、小螃蟹一只螃蟹八只脚,慢慢悠悠横着跑。
举起两把大剪刀,咕嘟咕嘟吹泡泡。
打泡泡,小泡泡,泡泡泡泡全破了。
17、综合口齿练习第一步分读:嘀——嗒——嘀——嗒——噼——啪——噼——啪——第二步连读:嘀哒嘀哒噼啪噼啪第三步快速连读:嘀哒嘀哒噼啪噼啪嘀哒嘀哒噼啪噼啪18、剪羊毛嚓嚓嚓,剪羊毛,羊儿羊儿你别吵。
春天去,夏天到,毛衣太热得脱掉。
19、大母鸡大母鸡呀,小母鸡呀,母鸡母鸡胖母鸡。
白母鸡呀,黑母鸡呀,母鸡母鸡花母鸡。
20、风风行有风声,风声跟风行。
风没法没有风声,除非风停停。
21、学好样走路要学小花猫,脚步轻轻静悄悄,不要像那小螃蟹,横冲直撞真糟糕。
坐着要学小白鹅,挺起胸膛精神好,不要像那大青虾,驼起背儿弯着腰。
唱歌要学百灵鸟,迎着春风多美妙,不要像那小乌鸦,张开嘴巴呱呱叫。
22、兜和豆小猴儿兜里十粒豆儿,走到地头摸兜兜儿,小猴儿兜里的豆儿?原来小猴儿的兜儿有个口儿,十粒豆豆儿都漏走。
23、唇舌练习第一步分读:噼——里——啪——啦——密——密——麻——麻——哗——哗——啦——啦——嘀——嘀——嗒——嗒——第二步连读:噼里啪啦密密麻麻哗哗啦啦嘀嘀嗒嗒第三步快读数遍24、吃桃姥姥买回一兜桃,涛涛笑着伸手掏,姥姥说:“小涛涛,别掏桃,桃子上面有桃毛,刷掉毛,洗洗桃,大家一起来吃桃。
”25、友谊糖铃儿叮叮当,小驴跑得忙,拉扯运砖瓦,老牛要盖房。
小马找小羊,一起到山上,抬根大木头,用它当房梁。
小猪听见了,忙去喊小象,它们去抬水,来到井台旁。
哧哧哧,锯子响,当当当,锤子响,小狗和小猫,正在做门框。
田鼠忙挖土,小猴忙砌墙,小熊背石头,一背一大筐。
还要长颈鹿,靠它脖子长,竖起当梯子,不摇也不晃。
砖瓦和石头,房梁和门窗,安排在一起,建成一座房。
大家正在乐,老牛泪汪汪,捧出花盘子,发块友谊糖。
26、小妞骑牛小妞不骑小牛,小牛要驮小妞。
小妞无奈才骑小牛,小牛驮着小妞乐悠悠。
27、收南瓜老奶奶,收南瓜,南瓜圆,南瓜大,拿不动,抱不下。
来了一个小娃娃,拉着小车送南瓜,奶奶乐得笑开花。
28、老鼠打锣小老鼠,学打锣,锣儿没响捂耳朵。
听不见锣响怨破锣。
气得老鼠扔了锣,“哐啷”一声震耳朵,吓得老鼠钻进窝。
29、爆发力练习第一步分读:砰——啪——砰——啪——第二步连读:砰啪砰啪第三步连读数遍30、滚铁环咕噜咕噜圆,滚铁环,翻个跟头捡了一元钱。
买块糖,解解馋,吃到嘴里也不甜。
31、钉纽扣花花衣,花花口,掉下一颗小纽扣。
金豆豆,银豆豆,那是一颗小纽扣。
捡起来,捏在手,针线跟着扣眼走。
自己钉,自己缝,奶奶夸我巧妞妞。
32、小狗播种小狗狗,来播种,一粒种子拿手中。
种在哪儿?种在哪儿?狗狗注意拿不定。
山坡上面行不行?山坡上面土太硬。
花园里面行不行?花园里面土太松。
屋子前面行不行?屋子前面天太热。
屋子后面行不行?屋子后面天太冷。
小狗狗,来播种,一粒种子拿手中。
等到种子种下了,大地已经封了冻。
33、小老鼠吃辣椒小老鼠,爱爬高,瞧见墙上红辣椒。
眯眼笑,胡子翘,辣椒香甜好味道。
拽下来,大口嚼,哇——捂着嘴巴吱吱叫。
34、指头兵全体集合,稍息,立正,一二一,一二一,一二三四。
一号兵出列,一二一,一二一,一二三四。
二号兵出列,一二一,一二一,一二三四。
三号兵出列,一二一,一二一,一二三四。
四号兵出列,全体出列,一二一,一二一,一二三四。
稍息,立正,归队!35、三只蝴蝶旁白:花园里,百花开,三只美丽的蝴蝶飞起来。
红黄白,真漂亮,游戏舞蹈多欢畅。
轰隆隆,下雨了,一同飞到红花旁。
三只蝴蝶:红花姐姐,红花姐姐,大雨把我们的翅膀都淋湿了,好冷啊!让我们到你的叶子下避避雨好吗?红花:红蝴蝶的颜色像我,请进来!黄蝴蝶,白蝴蝶,别进来!三只蝴蝶:我们三个是好朋友,相亲相爱不分手;要来一块儿来,要走一块儿走。
旁白:哗啦啦,哗啦啦,雨下得越来越大了,三只蝴蝶真勇敢,一起飞到黄花前。
三只蝴蝶:黄花姐姐,黄花姐姐,大雨把我们的翅膀都淋湿了,好冷啊!让我们到你的叶子下避避雨好吗?黄花:黄蝴蝶的颜色像我,请进来!红蝴蝶,白蝴蝶,别进来!三只蝴蝶:我们三个是好朋友,相亲相爱不分手;要来一块儿来,要走一块儿走。
旁白:三只蝴蝶真叫棒,团结友爱不分手,顶风冒雨飞向前,一起飞到黄花前。
白蝴蝶:白花姐姐,白花姐姐,大雨把我们的翅膀都淋湿了,好冷啊!让我们到你的叶子下避避雨好吗?白花:白蝴蝶的颜色像我,请进来!红蝴蝶,黄蝴蝶,别进来!三只蝴蝶:我们三个是好朋友,相亲相爱不分手;要来一块儿来,要走一块儿走。
旁白:大雨中,蝴蝶飞,三个好朋友心连心;避雨处,找不到,急得蝴蝶飞呀飞。
太阳公公看见了,赶去乌云放光明。
蝴蝶翅膀晒干了,迎着太阳笑微微。
三只蝴蝶:太阳光,暖洋洋,照得心里亮堂堂,相互帮忙威力大,战胜困难才叫棒。
谢谢您——太阳公公。
(三只蝴蝶快乐地飞走了)。