物流服务满意度调查表
- 格式:doc
- 大小:37.50 KB
- 文档页数:2
京东物流服务质量调查问卷模板尊敬的京东顾客,感谢您选择使用京东物流服务!我们非常重视您对我们物流服务的反馈和评价。
为了持续改进我们的服务质量,我们诚邀您参与以下调查问卷,诚实地填写您的意见和建议。
1. 请选择您使用过的京东物流服务类型(可多选):A. 快递配送服务B. 京东自营配送服务C. 物流运输服务D. 其他,请注明_____________________2. 您对京东物流服务的整体满意度如何?A. 非常满意B. 满意C. 一般D. 不满意E. 非常不满意3. 如果您对京东物流服务有任何不满意,请详细说明原因(可多选):A. 物流时效不满意B. 配送服务态度不佳C. 网站或APP上物流信息不准确D. 物流配送过程中产生了损坏或丢失等质量问题E. 其他原因,请注明_____________________4. 您对京东物流服务的哪个方面评价最高?A. 物流时效B. 服务态度C. 赔付服务D. 物流信息准确度E. 其他方面,请注明_____________________5. 您认为京东物流服务还有哪些需要改进的地方?A. 物流时效B. 服务态度C. 物流信息准确度D. 赔付服务E. 其他方面,请注明_____________________6. 您会继续选择使用京东物流服务吗?A. 一定会B. 很可能会C. 可能不会D. 一定不会谢谢您抽出宝贵的时间填写调查问卷,您的评价将是我们持续改进服务质量的重要依据。
如果您还有其他意见或建议,请在下方留言。
京东物流服务团队。
XX经理/主管: 您好!感谢您使用服务和长期以来对我们的支持!百忙之中,占用您几分钟填写这份问卷,我们不胜感激。
您的意见和建议将被我们吸取, 并在未来合作中提供更优质的服务。
再次表示由衷感谢!物流/快递顾客满意度调査表请在适当的答案□内划勾V 有关贵司资料1. 企业性质国企口 合资口 外商独资口 民营口 私营口 其它口2、所属行业服装口 电子电器口 IT 数码口 机械/汽车配件口医药口图书/出版口 食品口其它口 __________ (请注明)3、销售区域主要分布4、2010年度企业产值5、年度物流预算(占年产值百分比)2% 以下口 2-3%口 4%~5%口 6、您对下列看法同意程度如何?不同意没意见同意价格高的物流公司,服务质量一定最好 1 2 3 外资物流公司,服务一定矣有保障 1 2 3 知名度高的公司,价格一定最高 1237、请您对下列问题关注度排序,在问题后的圈内列明顺序号,如2、3 价格O 时限O 安全O方便O 准时O 信誉O全球口 全国口 东北口 华北口华东口 华南口 西南口 西北口500万左右□5000万左右口1亿左右口 其它口 _______________ (请注明)6%~7%口 8% 以上口& 您个人是通过什么途径了解物流/快递的?媒体— 朋友介绍 ____________ 销售人员推荐 ____________ 如果是媒体,您是通过哪种媒体了解的? 广播口 宣传资料口 户外揭示广告口 电话黄页(114查询)口 车身广告口 其它口情列明 ___________ 关于贵司服O求 9、 贵司对物流〃快递服务需求的类别是 加急口 门到门口 站到站口 贵重品运输口10、 贵司物流/快递外包服务需求的环节是采购口 销售口 其它口 ____________________ (请注明)11. 贵司产品所需的运输时限一般为2天内口 3天内口4-5天口其它口 ___________ (请注明)12. 贵司平均多长时间使用一次物流/快递服务? 每日口 每周口 其它口 ___________________ (请注明)13、 2009上半年贵司使用外包物流/快递的总量是 1万元以下口 1-10万元口 10-100万元口 其它口 (请注明) 这其中使用物流/快递的物流比例是 10%以下口 10~30%口 30%~50%口 50%以上口 其它口 (请注明)14、贵司选择物流/快递的理由是(可以选择多个的理由)长期良好的合作关系口 物流/快递品牌口 物流/快递服务稳定性口 运价具有吸引力口战略文化理念一致口 供应商/客户/合作伙伴的推荐口 物流/快递服务适用性口 物流/快递服务便利性口 运输配送具有竞争力口 想多引入一家物流服务供应商口 15・除物流/快递外,贵司是否还使用其它的快递(物流)公司?是口 否口FedexD DHL 口 EMSO 中国邮政物流口 中铁快运口 民航快递口 嘉里大通口 宅急送口 华宇物流口 佳吉快运口 京铁快运口 其它口 (请注如果有,谙简单列举几家关于物流/快递的受理服务16、物流/快递电话受理服务非常好好普通差非常差用电话委托服务是否便利 1 2 3 4 5 受理员办事效率、友善和热情度 1 2 3 4 5 我们的服务员是否乐意为您解决问题 1 2 3 4 5 对我们电话受理服务的总体评价12345对我们电话受理服务有无具体的意见和建议17、物流/快递受理服务非时好普通差非常差我们营业部的指示引导便利度 1 2 3 4 5 我们的受理员办事效率、友善和热情度 1 2 3 4 5 我们的服务员是否乐意为您解决问题 1 2 3 4 5 营业部的整体环境12345对我们营业部服务有无具体的意见和建议关于物流/快递的产品运餐服务19、物流/快递信息反馈服务非OF好普通差非常差我们运输货物信息跟踪及时性 1 2 3 4 5 我们信息反馈渠道的便利性 1 2 3 4 5 我们的信息服务承诺与实际一致性1 2 3 4 5 对我们信息服务的总体评价 1234518、物流/快递上门取货服务取货车辆外观整洁清晰度我们的取货员办事效率、友善和热情度 我们的取货员是否乐意为您解决问题 对我们取货服务有无具体的意见和建议非*e好普通差非常差1 2 3 4 5 12 3 4 5 1234520、物流/快递产品(包衰门到门、站到站快运)竞争性部分一致 有差毎1致基本一致我们产品与您的需求1234极商校商持平 低很低我们快递产品较其它公司竞争力12345对我们产品体系有无具体的意见和建议21、物流/快递价格竞争性一致基本一致部分一致我们的运价总体水平与您的定位 1 2 34 我们的运价格式与您的要求1234极商较商持平低很低我司运价总体水平较其它公司 对我们价格体系有无具体的意见和建议12345物流/快递増值服灸23、部分增值服务满意程度我们的签单返回与您的要求一致1基本一致2部分一致3有差距4极商较商持平低很低较其它公司,我们的包装服务 1 2 3 4 5 较其它公司,我们的理赔服务 1234524、售后服务非常好好普通差非常差我们倾听您意见的主动性 1 2 3 4 5 我们处理您投诉的及时性 1 2 3 4 5 我们与您沟通的细致周到1234522、物流/快递经营网络竞争性我们的经营网络覆盖水平与您的定位 我们的配送网络覆盖水平与您的定位 我们的网络合作程度与您的要求我们经营网络竞争力较其它公司 对我们网络体系有无具体的意见和建议 一致基本一致部分一致有差脛1 2 34 1 2 34 1234极商较商持平低很低12345对我们售后服务有无具体的意见和建议服务评价25、您认为物流/快递最突出的优势是______ ?请将优势顺序填入圈内,如1、2、3……。
度调查报告常熟富安娜物流部程超08年04月03日公司为了提高客户的物流服务质量,加强物流内外部管理,特进行“物流服务满意度调查”。
征询对象为江苏和浙江两区域的加盟商和办事处,主要是为了征询加盟商和办事处对我们物流环节中的执行情况和相关方面进行电话访问,并且询问对物流部的相关建议和意见,进行针对性的分析和改善。
使以后物流环节保质保量的进行。
一.问卷调查计划(一)调查方式:,以电话记录的方式进行调查记录,记录员对记录结果签字留存备查。
(二)调查对象:08年3月常熟富安娜订货会中的江苏和浙江加盟商以及办事处。
(三)调查家数:江苏22家(其中办事处两家),浙江27家(其中办事处两家);合计49家。
(四)抽样方式:由于加盟商和办事处数量不大,故进行全数客户物流服务满意度调查。
(五)评分方式:问项「非常满意」、「满意」、「尚可」、「不满意」、「非常不满意」分别赋予5、4、3、2、1相对分数,经加权计算满意值SV(Satisfaction Value),SV值越大,满意度越高,当SV值大于或等于3时可以认定对该受测项目满意。
若SV值小于3时,表示客户对该受测项目不满意。
对问项不是上诉五种回答的情况只给予单独分析,不做总的加权计算。
(六)调查范围:以与物流服务相关作业问题为主。
(七)问卷内容:本次客户对物流服务满意度调查内容详见(表一),也会做在总结中,如果不清晰或者需要修改请详见(附件表一)。
(八)分析方法:问卷电话回访后,各题除计算客户满意度外,采用次数分析法,辅以统计图表说明。
另针对满意度较低项目讨论其不满意原因;另客户提出之相关意见后组织相关人员讨论及制定出改善方案。
其中物流运输速度,和送货上门服务态度及其它因非属本公司业务,另提送相关公司参考和进行改善。
二.调查问卷(问卷内容)表一三.问卷调查及统计常熟富安娜物流部在2008年4月02日开始对江苏和浙江两区域49家的加盟商和办事处进行问卷调查。
至2008年4月03日全部以电话的形式进行了满意度问卷调查。
物流服务满意度调查报告
1. 调查样本总数为1000人,调查对象涵盖了不同领域的用户。
2. 总体满意度:调查显示,70%的受访者对物流服务表示满意,20%的受访者表示一般满意,10%的受访者表示不满意。
3. 服务速度:70%的受访者认为物流服务速度较快,20%的受访
者认为速度一般,10%的受访者认为速度较慢。
4. 准时性:60%的受访者表示物流服务的准时性较高,25%的受
访者认为一般,15%的受访者感觉准时性较低。
5. 服务态度:75%的受访者认为物流服务人员的服务态度良好,15%的受访者感觉普通,10%的受访者将服务态度评为不好。
6. 问题解决能力:65%的受访者认为物流服务商能够有效解决
问题,20%的受访者表示解决问题的能力一般,15%的受访者认为解
决问题的能力较差。
7. 成本:50%的受访者认为物流服务的成本合理,30%的受访者
认为稍贵,20%的受访者感觉成本较高。
8. 服务范围:80%的受访者表示物流服务可以覆盖到他们所需
的区域,15%的受访者感觉服务范围一般,5%的受访者认为范围较小。
,大部分受访者对物流服务表示满意,尤其是服务速度、准时
性和服务态度方面得到了较高评价。
仍然有一部分受访者对成本和
解决问题的能力表示不满意。
物流公司可以进一步改善这些方面来
提升用户满意度。
物流服务满意度调查表
尊敬的客户:
您好!首先感谢您对XX物流配送的大力支持,为了能在以后的工作中给您提供更优质的物流服务,需要占用您几分钟时间对11年月的整体服务做一个准确、全面的评价,您的意见和建议将是**物流改进工作的最好动力和财富。
所以,请您于月日前将填写好的《物流服务满意度调查表》回复到以下邮箱: XXXXXXXXX
如有任何疑问欢迎电话咨询:XXXXXXXXX
填写说明:
➢评分标准为5分制,可打.5分;
➢5-代表非常满意;4-代表满意;3-代表一般;2-代表不满意;1-代表非常不满意
➢在调研问卷的“对与您合作的其他同行业的满意度评价”栏处针对每一项做出评价。
感谢支持!➢对于您不满意的服务,请您做文字说明,以便我们更好了解实际情况,针对性改进。
➢您对XX物流在满足客户服务方面感到最满意和最不满意的是什么?对您所接触的同行业物流最满意和最不满意的是什么?
XX物流最满意和最不满意的:
同行业物流最满意和最不满意的:
➢参考信息
非常感谢您的大力支持!请留下您的联系方式,以便及时与您联系,更好地改进我们的工作,
代理商名称:地址:
联系人:联系电话:手机:
邮件、QQ或MSN:
指定物流公司名称:地址(货运站):
联系人:联系电话:手机:
邮件、QQ或MSN:。
尊敬的受访者:您好!感谢您在百忙之中抽出宝贵时间参与本次物流行业满意度与需求调查问卷。
为了更好地了解物流行业的发展现状、服务质量以及客户需求,我们设计了这份问卷。
您的意见将对我们改进物流服务、优化物流体系提供重要参考。
本问卷采取匿名制,所有数据仅用于统计分析,请您放心填写。
感谢您的支持与配合!一、基本信息1. 您的性别:(1)男(2)女(3)其他2. 您的年龄:(1)18岁以下(2)18-25岁(3)26-35岁(4)36-45岁(5)46-55岁(6)56岁以上3. 您的职业:(1)学生(2)企业员工(3)个体经营户(4)公务员/事业单位(5)其他二、物流服务满意度4. 您使用物流服务的频率:(1)每天(2)每周(3)每月(4)偶尔(5)从不5. 您常用的物流公司有哪些?(可多选)(1)顺丰(2)京东物流(3)中通(4)圆通(5)韵达(6)申通(7)邮政(8)其他6. 您对以下物流服务方面的满意度如何?(1-5分,1分表示非常不满意,5分表示非常满意)(1)物流配送速度(2)物流价格(3)物流服务质量(4)物流人员服务态度(5)物流信息反馈7. 在与物流公司合作过程中,您是否遇到过以下问题?(可多选)(1)货物延误(2)货物损坏(3)物流费用过高(4)物流信息不准确(5)物流人员服务态度差三、物流需求8. 您在选择物流公司时,主要考虑以下哪些因素?(可多选)(1)价格(2)服务质量(3)配送速度(4)服务态度(5)公司实力(6)其他9. 您认为物流公司还需要在哪些方面进行改进?(可多选)(1)提高配送速度(2)降低物流费用(3)提高服务质量(4)改善服务态度(5)加强信息反馈(6)其他10. 您对以下物流服务需求的期望值如何?(1-5分,1分表示非常不满意,5分表示非常满意)(1)货物安全性(2)物流时效性(3)物流信息化程度(4)物流包装质量(5)物流售后服务四、其他11. 您对本次问卷调查有何建议或意见?感谢您参与本次调查!祝您生活愉快!。
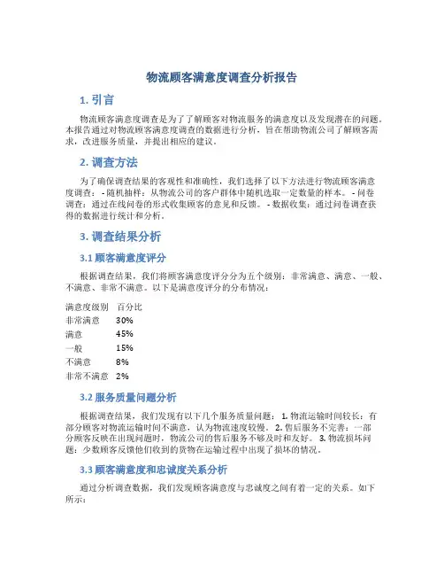
物流顾客满意度调查分析报告1. 引言物流顾客满意度调查是为了了解顾客对物流服务的满意度以及发现潜在的问题。
本报告通过对物流顾客满意度调查的数据进行分析,旨在帮助物流公司了解顾客需求,改进服务质量,并提出相应的建议。
2. 调查方法为了确保调查结果的客观性和准确性,我们选择了以下方法进行物流顾客满意度调查: - 随机抽样:从物流公司的客户群体中随机选取一定数量的样本。
- 问卷调查:通过在线问卷的形式收集顾客的意见和反馈。
- 数据收集:通过问卷调查获得的数据进行统计和分析。
3. 调查结果分析3.1 顾客满意度评分根据调查结果,我们将顾客满意度评分分为五个级别:非常满意、满意、一般、不满意、非常不满意。
以下是满意度评分的分布情况:满意度级别百分比非常满意30%满意45%一般15%不满意8%非常不满意2%3.2 服务质量问题分析根据调查结果,我们发现有以下几个服务质量问题: 1. 物流运输时间较长:有部分顾客对物流运输时间不满意,认为物流速度较慢。
2. 售后服务不完善:一部分顾客反映在出现问题时,物流公司的售后服务不够及时和友好。
3. 物流损坏问题:少数顾客反馈他们收到的货物在运输过程中出现了损坏的情况。
3.3 顾客满意度和忠诚度关系分析通过分析调查数据,我们发现顾客满意度与忠诚度之间有着一定的关系。
如下所示:满意度级别忠诚度百分比非常满意80%满意60%一般40%不满意20%非常不满意10%从上表可以看出,顾客满意度与忠诚度呈正相关关系。
满意度越高,顾客的忠诚度也越高。
4. 建议与改进措施基于以上分析结果,我们提出以下建议与改进措施来提升物流顾客满意度: 1. 提高物流运输效率:减少物流运输时间,提高物流速度,以满足顾客对快速配送的需求。
2. 加强售后服务:建立快速响应的售后服务机制,提高物流公司在问题出现时的处理速度和态度,增加顾客对物流公司的信任度。
3. 完善包装和保护措施:加强货物的包装设计和保护措施,以减少货物在运输过程中的损坏率,并提高顾客对物流服务的满意度和信任度。
物流满意度调查问卷
尊敬的客户:
您好!
首先感谢您选择华力公司,作为伴您共同成长的合作伙伴,感谢您长期以来给予我司的大力支持。
为促进我司在物流方面不断改进和提升质量,持续为您提供满意的服务,请您协助填写《物流满意度调查问卷》,同时真诚的欢迎您留下宝贵意见和建议,以便我公司为您提供更精细、更专业的服务。
一、客户基本信息
1.客户全称:
物流名称:上海远成物流和柳州市桂中海迅物流公司
二、对物流的满意情况调查
1、您对物流运营服务是否满意,主要原因是:□运输周
期延误不准时□派送准确率低□派送人员服
务态度差□包装破损现象严重□货品丢失现象
严重□服务事故处理慢□各方面都满意
□其它:
2、您对物流公司客户服务工作是否满意,主要原因是:
□主动服务意识差□查货反馈不及时□客户沟通能力弱
□问题解决能力弱□工作责任心不强□人员基本素质差
3、当前最急需物流予以解决的问题是:(可多选)
□提高运输时效□提高派送准确率□降低丢货事故
□降低包装破损事故□提高查货信息反馈的及时性与准确性
□非常满意□满意□不满意
您认为处理理赔怎样合理:
三、您的意见或建议:
柳州华力家庭品业股份有限公司
生产供应部储运
2014.07.18。
物流服务满意度调查问卷您好!首先感谢您能在百忙之中参与我们的调查活动。
这是一份关于物流服务满意度的调查,想邀请您用几分钟时间帮忙填写此问卷,本问卷采用不记名的方式,所有数据只用于统计分析,请您放心填写,谢谢您的参与!1、您的性别?【单选题】○ 男○ 女2、您的年龄?【单选题】○ 18岁以下○ 18-25岁○ 26-35岁○ 36岁以上3、您使用快递的频率如何?【单选题】○ 每月1-5次○ 每月5-10次○ 每月10次以上○ 几个月1次4、您是根据什么来选择快递公司的?【多选题】□ 送货速度□ 价格□ 服务态度□ 公司口碑□ 其他5、您认为快递收费是否合理?【单选题】○ 很合理○ 较合理○ 一般○ 不合理○ 较不合理6、您认为快递的投递和收取方便吗?【单选题】○ 非常方便○ 一般○ 不方便○ 非常不方便7、您对到货的运输速度是否满意?【单选题】○ 非常满意○ 满意○ 非常不满意○ 不满意8、您收到快递时,包装情况或物品完整情况如何?【单选题】○ 皆完好无损○ 包装损坏,物品完好○ 物品损坏,包装完好○ 皆有损坏9、您对货内包装物料数量及规格与单据准确性是否满意?【单选题】○ 非常满意○ 满意○ 不满意○ 非常不满意10、请问您快递到达时是否收到通知?【单选题】○ 有短信通知○ 有电话通知○ 两者都有○ 没有任何通知11、请问您对快递的网上物流追踪服务的感受是?【单选题】○ 很准确,能及时了解到寄送物所到地点○ 一般,可有可无并无多大用处○ 一点用都没有○ 没有使用过网上物流追踪服务12、您使用过快递时遇到过以下哪些问题?【多选题】□ 物流速度慢□ 货物发生货损或丢失□ 网络查询系统不完善□ 服务态度不好□ 售后处理不当□ 其他13、您是否投诉过?【单选题】○ 是的○ 没有14、让您投诉的原因是?【多选题】□ 服务态度不好□ 货损□ 货物丢失□ 货物晚点□ 服务事故解决慢□ 其他15、请问让您投诉的快递公司在问题处理或投诉解决方面,您的满意度?【单选题】○ 非常满意○ 满意○ 一般○ 不满意○ 非常不满意16、您对快递客服人员售前、售后服务的评价?【单选题】○ 很好○ 较好○ 一般○ 较差17、您认为快递公司可以改进和提升的工作是?【多选题】□ 改善服务态度□ 降低物流价格□ 派送货物要及时□ 减少服务事故□ 提高事故处理速度。
快递物流服务满意度调研问卷尊敬的用户:为了进一步改进我们的快递物流服务,提升用户满意度,我们特别制定了此次的快递物流服务满意度调研问卷。
非常感谢您抽出宝贵的时间参与这项调查,您的反馈对我们来说至关重要。
您的个人信息将被严格保密,仅用于统计分析,不会对外公开。
请您根据您对快递物流服务的实际体验情况,如实填写以下问题。
谢谢!一、订单信息1. 您最近一次使用我们的快递物流服务是在何时?请填写具体日期和时间。
2. 您选择的快递物流服务类型是什么?(如:普通快递、次日达、跨境快递等)3. 您从哪个渠道下单?(如:线上平台、手机App、门店柜台等)二、快递处理速度4. 您的快递从下单到发货所花费的时间是否符合您的预期?请给予评价。
5. 您的包裹在途中的配送速度是否满足您的需求?请给予评价。
6. 如果您遇到了快递延迟或其他问题,请指明具体情况,并评价我们的解决方案。
三、包装与保护7. 您收到的包裹在运输过程中是否受损?请给予评价。
8. 如果出现包裹损坏的情况,您是否通过我们的客服解决了问题?请评价其处理效率。
9. 您认为我们在包裹的保护方面是否做得足够好?请提出您的宝贵建议。
四、服务人员态度与专业性10. 如果您有与快递员接触的经历,请评价他们的服务态度和专业水平。
11. 如果您有与客服人员接触的经历,请评价他们的服务态度和专业水平。
五、投递准确度12. 您收到的包裹是否与您的订单信息一致?请给予评价。
13. 如果出现包裹与订单信息不一致的情况,您是否及时联系我们解决了问题?请评价其处理效率。
六、快递物流服务价格14. 您认为所支付的快递物流费用与服务质量是否匹配?请给予评价。
七、整体满意度15. 您对我们的快递物流服务整体满意度如何?请给予评价,并说明原因。
八、您的建议16. 请您针对我们的快递物流服务提出您的宝贵建议,我们将认真对待并加以改进。
十分感谢您的配合和参与!您的支持是我们不断进步的动力。
如果您对调研问卷有任何疑问或需要进一步沟通,请随时联系我们的客服人员,我们将竭诚为您服务。
供应链部满意度调查表背景为了进一步了解供应链部门的运作情况,我们希望通过一份满意度调查表来收集员工对供应链部门的评价和建议。
该调查旨在评估员工对供应链部门的满意程度,并为改进提供有价值的反馈意见。
调查内容请您根据以下问题,对供应链部门进行评分并提供您的意见和建议:1. 供应链部门的服务效率:(在满分10分中评分)- 请给出您对供应链部门在处理日常事务的效率的评分,其中10分表示非常高效,1分表示非常低效。
- 请留下您对供应链部门如何提高服务效率的建议。
2. 供应链部门与其他部门的合作:(在满分10分中评分)- 请给出您对供应链部门与其他部门的合作水平的评分,其中10分表示非常好,1分表示非常差。
- 请提供您对供应链部门与其他部门加强沟通与协调的建议。
3. 供应链部门的物流管理:(在满分10分中评分)- 请给出您对供应链部门在物流管理方面的评分,其中10分表示非常出色,1分表示非常糟糕。
- 请留下您对供应链部门如何改进物流管理的建议。
4. 供应链部门的供应商关系:(在满分10分中评分)- 请给出您对供应链部门与供应商之间的关系的评分,其中10分表示非常良好,1分表示非常糟糕。
- 请提供您对供应链部门如何优化与供应商之间的关系的建议。
5. 一句话总结:- 请用一句话总结您对供应链部门的整体满意程度。
注意事项:- 以上评分仅供参考,您的真实评价和建议将对改进供应链部门的运作起到重要的作用。
- 您的回答将保密处理,不会影响您的个人评价和岗位发展。
- 参与调查是自愿的,您可以选择回答或不回答任何问题。
回复方式请将填写好的调查表发送至 [邮件地址] 或交至 [提交地点],我们将对您的反馈意见进行统计和分析,以便为改进供应链部门提供有益的参考。
感谢您的参与!如有任何疑问或需要进一步的信息,请随时与我联系。
网购卖家对第三方仓储物流服务满意度调查1、仓储物流企业是否能快速的接收卖家交付的订单?【单选题】○ 非常快○ 比较快○ 一般○ 比较慢○ 非常慢2、仓储物流企业能否及时的入库货品?【单选题】○ 非常及时○ 比较及时○ 一般○ 比较不及时○ 非常不及时3、仓储物流企业能否在货品入库后及时通知卖家?【单选题】○ 非常及时○ 比较及时○ 一般○ 比较不及时○ 非常不及时4、仓储物流企业能否即时更新订单跟踪信息?【单选题】○ 非常及时○ 比较及时○ 一般○ 比较不及时○ 非常不及时5、仓储物流业务能否提供完整的订单跟踪信息?【单选题】○ 非常完整○ 比较完整○ 一般○ 比较不完整○ 非常不完整6、仓储物流企业能否在货品出库后即时通知卖家?【单选题】○ 非常及时○ 比较及时○ 一般○ 比较不及时○ 非常不及时7、仓储物流企业能否在约定的时间使货品出库?【单选题】○ 非常及时○ 比较及时○ 一般○ 比较不及时○ 非常不及时8、货品入库是否完好无损?【单选题】○ 非常完好○ 比较完好○ 一般○ 比较不完好○ 非常不完好9、货品在库是否完好无损?【单选题】○ 非常完好○ 比较完好○ 一般○ 比较不完好○ 非常不完好10、货品出库是否完好无损?【单选题】○ 非常完好○ 比较完好○ 一般○ 比较不完好○ 非常不完好11、仓储物流企业服务价格是否合理?【单选题】○ 非常合理○ 比较合理○ 一般○ 比较不合理○ 非常不合理12、仓储物流企业服务网点个数是否充分?【单选题】○ 非常充分○ 比较充分○ 一般○ 比较不充分○ 非常不充分13、仓储物流企业是否能提供满足各种容量的仓储要求?【单选题】○ 非常满意○ 比较满意○ 一般○ 比较不满意○ 非常不满意14、对仓储物流企业提供多种封装方式是否满意?【单选题】○ 非常满意○ 比较满意○ 一般○ 比较不满意○ 非常不满意。
物流服务满意度调查表
尊敬的客户:
您好!首先感谢您对海格物流配送的大力支持,为了能在以后的工作中给您提供更优质的物流服务,需要占用您几分钟时间对11年月的整体服务做一个准确、全面的评价,您的意见和建议将是海格改进工作的最好动力和财富。
所以,请您于月日前将填写好的《物流服务满意度调查表》回复到以下邮箱:
如有任何疑问欢迎电话咨询:
填写说明:
评分标准为5分制,可打.5分;
5-代表非常满意;4-代表满意;3-代表一般;2-代表不满意;1-代表非常不满意
在调研问卷的“对与您合作的其他同行业的满意度评价”栏处针对每一项做出评价。
感谢支持!
对于您不满意的服务,请您做文字说明,以便我们更好了解实际情况,针对性改进。
调研项目对海格物流各城市供货区域的满意度评价
(1-5分)
1、对海格物流在业务需求方面响应能力的满意度如何
提示:对物流需求运力支持、响应能力、业务改进建议的支持是否满足需求
其他意见与建议
2.对海格物流发货信息的满意度如何
A对发货信息咨询的方便性
B对发货信息咨询的响应速度
C对发货信息反馈的准确性
提示:对发货信息咨询物流人员的响应速度、发货清单传真的及时性、发货信息反馈的准确性等其他意见与建议
3. 对海格物流货物配送的安全质量满意度如何
A对货物安全发生的频繁
B对发生货物安全问题处理的及时性
提示:是否发生过货错、货差、货丢、货损现象;问题发生后是否能及时给予受理等
其他意见与建议
4. 对海格物流的发货时效满意度如何
A对货物到达的准时性和正确性
B对紧急运输(或特殊)、临时需求响应的及时性
提示:货物是否能在预计到达时效内到货;货物是否正确;对特殊需求是否能给予支持等
其他意见与建议:
5、对海格物流人员服务质量的满意度
A对送货人员的服务质量
B对海格物流运作部客服人员的服务质量
C对海格物流在合作过程中影响ABC声誉和利益方面的
评价
提示:服务人员的沟通能力;对问题的响应能力;服务态度等
其他意见与建议:
您对海格物流在满足客户服务方面感到最满意和最不满意的是什么
海格物流最满意和最不满意的:
参考信息
非常感谢您的大力支持!请留下您的联系方式,以便及时与您联系,更好地改进我们的工作,店铺名称:所属区域:
联系人:联系电话:
EMAIL\QQ或MSN:。