作业成本法与成本控制
- 格式:doc
- 大小:74.50 KB
- 文档页数:6
实验报告实验项目名称作业成本法_______实验室7105 _______________所属课程名称物流成本管理与控制_________________ 实验类型设计型实验实验日期___________________________班级 _______________________学号 _______________________姓名 ________________________成绩 ________________________软件:硬件:CPU P4, RAM 256M实验内容:采用作业成本计算法计算上述两种产品物流成本的基本步骤如下:1. 确认和计量企业本月所提供的各类资源价值,将资源耗费价值归集到各资源库中。
本月该厂提供的各类资源价值情况如下表:单位:元2. 确认各种主要作业,建立作业成本库。
主要作业有:①订单处理;② 挑选包装;③包装设备调整;④ 运输装卸;⑤ 质量检验;⑥ 传票管理;⑦一般管理。
为每项作业分别设立作业成本库,用于归集各项作业实际耗用的资源。
对于包装设备调整作业和包装作业,首先将两者合并一起计算各项资源耗用量,然后再按机器调整所耗用的机器小时数与可用于包装产品的机器小时数之间的比例进行分配。
3. 确认各项资源动因,将各资源库中所汇集的资源价值分配到各作业成本库中。
(1)工资费用的分配。
工资费用消耗的动因在于各项作业的职工人数。
(2(3)折旧费与办公费的分配。
运用"专属性”进行分配,即特定固定资产由特定作业所运用。
(4)(5)将资源向各作业间的分配一般管理作业成本按A、B两种产品其他各项作业所耗用的资源成本之和的比例分配。
5.计算有关作业成本动因分配率。
本月运输装卸作业实际消耗工时为654,其中A消耗5*120=600 ,B消耗140*0.4=56 本月包装机实际消耗工时546.67 ,A消耗20000*1.5/60=800 ,B消耗1400*2/60=46.67本月检验产品总数为470,其中A抽样5*10=50 ,B抽样140*3=420 。
谈作业成本法在工业企业存货成本控制中的运用郑堂明(太原理工大学阳泉学院,山西阳泉045000)摘要:本文分别从作业成本法在工业企业存货成本控制过程中运用的条件、具体运用环节和运用过程中应特别注意的问题三方面阐述作业成本法在工业企业存货成本控制中的运用。
关键词:作业成本法;工业企业;存货成本;价值链;成本动因存货是工业企业的一项重要资产,其成本的高低直接影响着企业的获利能力。
控制好存货成本并使之不断下降,是一个企业不断降低成本,增加利润的重要途径之一。
而采用传统的方法,存货成本控制范围仅限于制造成本与采购成本,且人们较为关注存货成本结果本身,在以此控制存货成本时,忽视了存货成本形成过程和形成原因,不利于明确存货成本产生的原因,落实成本控制责任,通过增加增值作业,控制不经济作业,对存货成本进行有效控制。
工业企业存货成本控制中引入作业成本法就是要按存货成本发生的动因归集存货成本,分析存货成本构成及其合理性,控制资源的不合理消耗,减少以至消除存货“价值链”上的不经济作业,降低存货“价值链”上高消耗增值作业成本,最终控制存货总成本,而不仅仅是把存货成本计算得更准确。
1作业成本法在工业企业存货成本控制中运用的条件作业成本法是一种新型而有效的成本控制与管理方法,但并不适用于所有的企业,笔者认为运用作业成本法对工业企业存货成本进行控制,至少要满足以下条件:1.1对用作业成本法对工业企业存货成本控制目的定位要准确作业成本法并非简单意义上的会计核算方法,其核心是以“作业”为中心的新的管理观念。
用作业成本法对存货成本控制的主要目的,不是仅准确计算成本,而是把管理重心深入到作业层次而形成的作业管理,是通过控制并消除“作业链”上的不经济作业束控制存货成本的。
如果忽略了企业管理流程的再造,将作业成本法只局限于成本计算,不仅未抓住作业成本法的精髓,而且,没有对作业流程的分析、重组,成本信息的精确性也会降低,就无法达到满意效果。
项目五成本管理与控制五、作业成本法与传统成本法的区别1.作业成本法与传统成本法的比较就产品成本计算而言,作业成本法对直接材料、直接人工等直接成本的核算与传统的成本计算方法并无不同,其特点主要体现在间接制造费用的核算上。
在传统的成本计算方法下,间接制造费用通常是在全厂范围内采用一个费用分配率进行一次性分配,或者是先将制造费用按生产部门归集,然后再按一系列的部门分配率进行分配,至于各生产部门制造费用分配的标准,则根据各个生产部门的生产特点选取。
例如,劳动密集型的部门以人工工时或人工成本作为制造费用的分配标准;机器密集型的部门以机器小时为制造费用的分配标准;以耗用原材料为主的部门,则以原材料成本为制造费用的分配标准,等等。
这种制造费用的分配方法严重忽视了各种产品生产的复杂性和技术含量的不同以及与此相联系的作业量的不同,从而导致了产品成本的扭曲。
在作业成本法下,相关人员对制造费用的核算做了根本性变革。
其具体体现:①将制造费用由全厂统一或按部门归集和分配,改为由若干个成本库分别进行归集和分配;②增加了分配标准,由单一标准(直接人工工时或机器小时等)分配改为按引起制造费用发生的多种成本动因进行分配。
2.作业成本法较传统的成本计算方法的优越性(1)拓宽了成本核算的范围。
作业成本法把作业、作业中心、顾客和市场纳入了成本核算的范围,形成了以作业为核心的成本核算对象体系,不仅核算产品成本,而且核算作业成本和动因成本。
(2)提供了相对准确的成本信息。
它从成本对象与资源耗费的因果关系着手,根据资源动因将间接费用分配到作业,再按作业动因将作业记入成本对象,从而揭示了资源与成本对象真正的“一对一”的本质联系,克服了传统成本计算假定的缺陷。
作业成本计算分配基础的广泛化,使间接费用的分配更具精确性和合理性,克服了传统成本计算按单一的分配标准分配间接费用所造成的对成本信息的严重扭曲,提供了相对准确的成本信息。
(3)作业成本信息可以有效地改进企业战略决策。
基于作业成本法的成本控制研究随着我国社会经济的不断发展,我国的企业得到了快速地发展,许多的企业在激烈的市场竞争当中都会制定一套有效的成本控制标准来降低企业的生产成本,来提高企业在市场当中的竞争力。
随着我国经济的不断发展,我国传统的企业成本控制已经很难去满足企业发展的要求,而基于作业成本法的成本控制評价机制已经逐渐成为企业控制成本的一个新的标准,不仅能够有效的控制成本,还能够激励员工努力工作,具有双重的作用,而且基于作业成本法的成本控制能够对其进行动态的优化,能够有效的降低企业的生产成本,提高企业的经济效率。
本文主要探讨了企业基于作业成本法下的企业成本控制,来为企业进一步的降低成本,提高企业的市场竞争力。
标签:作业成本法;企业成本;成本控制目前,全世界许多的企业都开始注重自身的企业生产成本的管理,随着我国的经济高速发展,我国的经济得到了较大的转型,许多行业的市场竞争都非常的激烈,企业要想在这种激烈的市场竞争当中脱颖而出,就必须要控制企业的成本,来获得更大的经济利益。
因此,在这样的发展背景之下,企业的成本控制研究就显得非常必要,作业成本法相比较传统的成本可算方式有很大的不同,作业成本法最先是由美国人科勒提出,是一种能够在确定作业为核心概念的基础之上,将生产过程进行分离的一种成本计算的方法。
一、作业成本法的概念和步骤1.作业成本法的概念作业成本法又称为ABC管理法,这种方法的对象是企业当中的某一个具体的事项,而作业成本法的主要目的就是对这个事项进行数量的分析,根据分析的事项当中各种组成部分和其在整体当中的比重来进行排序,分为ABC三类。
作业成本法的分类是依据事项在企业管理当中所占据的比重,其中重点的管理事项是A类,次重点是B类,一般的C类。
通过作业成本法就能够将企业的精力集中在那些A类的重点问题之上,将有效的人力和财力用在重要的地方,这样就能够达到一种降低成本的目的,能够较大程度的提高企业的经济效益。
基于作业成本法的物流企业成本控制研究【摘要】本文针对物流企业成本控制进行了研究,以作业成本法作为研究工具。
在我们介绍了背景和问题,明确研究目的。
在我们讨论了作业成本法在物流企业中的应用,探讨了成本控制方法,并分析了作业成本法对物流企业成本控制的影响。
我们还进行了案例分析和影响因素分析。
在总结了作业成本法在物流企业成本控制中的价值,并展望了未来发展趋势。
通过本文的研究,我们得出了一些重要结论,为物流企业提供了有效的成本控制策略。
本文的研究为物流企业提供了参考和借鉴,对未来的研究和发展具有指导意义。
【关键词】作业成本法、物流企业、成本控制、影响因素、案例分析、价值、发展趋势、研究结论1. 引言1.1 背景介绍物流企业是承担着货物运输、仓储、配送等功能的企业,随着全球化贸易的发展和电子商务的兴起,物流行业的竞争日益激烈,成本控制成为企业发展中的重要课题。
作业成本法是一种用于评估和控制企业生产过程和作业成本的管理方法,在物流企业中具有重要意义。
通过引入作业成本法,物流企业可以更好地了解各项作业所产生的成本,找出成本较高的环节并采取相应的措施进行调整,从而降低企业的生产成本,提高企业的竞争力。
研究基于作业成本法的物流企业成本控制具有重要的理论和实践意义。
通过深入探讨作业成本法在物流企业中的应用,可以为物流企业的成本控制提供新的思路和方法。
1.2 问题提出现有的研究表明,作业成本法能够帮助企业更好地理解成本结构,明确成本分布情况,发现成本控制的瓶颈,并且能够为企业提供更准确的成本信息,帮助企业制定更科学的成本控制策略。
在实际应用中,仍然存在一些问题和挑战,例如如何将作业成本法与物流企业的特点相结合,如何解决成本数据获取的困难等。
本研究旨在探讨作业成本法在物流企业成本控制中的应用情况,分析其优势和不足,从而为物流企业提供更有效的成本控制方法,提高企业的竞争力和盈利能力。
1.3 研究目的研究目的旨在探索基于作业成本法的物流企业成本控制方法及其效果,为物流企业提供有效的成本控制策略。
五种成本管理方法
一、作业成本法
作业成本法是一种以作业为基础的成本管理方法,通过对企业各项作业进行详细分析,找出作业成本动因,并计算出各项作业的成本,从而确定产品或服务的成本。
这种方法有助于企业更加精确地控制成本,提高生产效率和质量。
二、标准成本法
标准成本法是一种预先设定标准成本,并将实际成本与标准成本进行比较,以确定成本差异的成本管理方法。
这种方法有助于企业进行成本控制和预算编制,提高成本管理的效率和准确性。
三、目标成本法
目标成本法是一种以市场需求为导向,通过设定目标成本并不断优化产品设计、生产流程和供应链管理,以实现目标利润的成本管理方法。
这种方法有助于企业提高产品竞争力,降低生产成本。
四、变动成本法
变动成本法是一种将生产过程中产生的直接变动成本和间接变动成本计入产品成本,而将固定成本作为期间费用的成本管理方法。
这种方法有助于企业更好地控制直接成本,提高产品盈利能力和经营决策效率。
五、质量成本法
质量成本法是一种将质量与成本相结合的成本管理方法,通过识别和评估质量保证和质量检测方面的成本,以确定产品或服务的质量水平。
这种方法有助于企业提高产品质量,降低质量风险和维修费用。
基于作业成本法的工业企业成本控制分析【摘要】本文通过对基于作业成本法的工业企业成本控制进行分析,深入探讨了作业成本法的基本原理、工业企业成本控制方法、作业成本法在工业企业中的应用、成本控制的关键因素以及实际案例分析。
通过研究发现,作业成本法在工业企业中具有重要作用,可以帮助企业有效控制成本,提高生产效率。
本文还探讨了成本控制的关键因素,并对未来的发展方向进行了展望。
最终结论指出,作业成本法对工业企业成本控制起着重要作用,未来可以通过不断改进和创新,进一步提升成本控制效果,促进企业的可持续发展。
【关键词】作业成本法、工业企业、成本控制、基本原理、应用、关键因素、案例分析、重要性、发展方向。
1. 引言1.1 背景介绍本文将围绕作业成本法的基本原理、工业企业成本控制方法、作业成本法在工业企业中的应用、成本控制的关键因素以及案例分析展开讨论,旨在探讨作业成本法对工业企业成本控制的重要性,并展望未来的发展方向。
1.2 研究意义作业成本法可以帮助企业对不同产品或服务的成本进行精确核算,从而实现合理定价和有效利润管理。
通过作业成本法,企业可以清晰地了解每个作业的成本情况,有针对性地进行成本控制,提高盈利能力。
作业成本法可以帮助企业实现资源的合理配置和管理。
通过对作业成本的分析,企业可以发现生产过程中的浪费和效率低下的环节,从而优化资源配置,提高生产效率,降低生产成本。
作业成本法能够帮助企业建立有效的成本控制体系,提高决策的科学性和准确性。
通过作业成本法,企业可以及时掌握成本情况,做出合理决策,促进企业管理水平的不断提升。
研究基于作业成本法的工业企业成本控制分析具有重要的实践意义和指导价值,可以帮助企业更好地应对市场挑战,提高竞争力,实现可持续发展。
2. 正文2.1 作业成本法的基本原理作业成本法是一种用于管理和控制企业成本的方法。
其基本原理是将企业的生产活动分解为不同的作业,每个作业都有一个特定的成本,这些成本可以追踪和分配给具体的产品或服务。
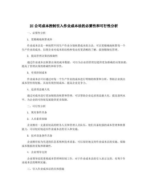
ZC公司成本控制引入作业成本法的必要性和可行性分析一、必要性分析1. 更精确地核算成本作业成本法是一种按照不同生产作业分别核算成本的方法,可以更精确地核算每一个生产作业的成本,以便企业对成本的结构和变动有更清晰的了解,做到精细化管理。
2. 提高管理决策的准确性通过作业成本法核算出来的成本数据,可以为企业的管理层提供更加准确的决策依据,提高了管理决策的准确性和科学性。
3. 有效控制成本作业成本法可以通过对每一个生产作业的成本进行明细的核算和分析,帮助企业找出成本管控的短板,从而有效控制成本,提高企业竞争力。
4. 追求效益最大化通过对成本进行更加细致的核算和管理,可以帮助企业追求效益最大化,提高盈利水平,为企业的可持续发展提供更多保障。
二、可行性分析1. 现有条件具备2. 人员素质保障企业拥有一支素质较高的财务人员和管理人员队伍,他们具备较强的成本管理和核算能力,可以较好地适应作业成本法的引入和实施。
3. 技术设备条件具备企业拥有较为先进的信息系统和技术设备,可以很好地支持作业成本法的实施,保障成本数据的采集和准确性。
4. 企业领导支持企业领导高度重视成本管理和控制工作,对于作业成本法的引入表示支持,有利于作业成本法的顺利实施。
三、引入作业成本法的具体措施1. 建立作业成本核算体系ZC公司需要建立完善的作业成本核算体系,明确每一个生产作业的成本核算对象和方法,规范成本核算程序,以确保成本核算的准确性。
2. 健全内部管理体系企业需要进一步健全内部管理体系,完善成本控制管理制度和流程,规范成本控制行为,加强对成本控制的监督和管理,保障企业成本的有效控制。
3. 优化成本管理流程企业需要对现有的成本管理流程进行优化,通过引入作业成本法,优化企业的成本管理模式,使成本数据更加准确、及时地反映实际情况,为企业的决策提供更加准确的数据支持。
4. 加强人员培训和学习企业需要加强对员工的成本管理和作业成本法知识的培训,提高员工对成本管理的认识和重视程度,增强员工应对成本管理挑战的能力。
作业成本法成本管理和控制一、成本管理与控制的理论基础成本管理与控制在企业经营管理中起着至关重要的作用,是企业管理中不可或缺的一环。
成本管理和控制的理论基础主要包括成本概念、成本分类、成本构成、成本行为等多个方面。
其中,成本构成分析是成本管理与控制的重点,成本行为分析是成本管理决策的关键因素。
导师应该通过对成本管理与控制的理论基础学习和分析,以赋予毕业论文更为深刻的内涵。
二、作业成本法在成本管理与控制中的应用作业成本法是评估和分配制造和产生产品或服务成本最常用的方法之一。
在进行成本管理与控制的过程中,作业成本法可以分配和跟踪成本涉及的每个环节,这样可以对成本进行更精确的预测和分析。
此外,作业成本法还可以帮助企业更好地实施成本控制,在资源分配和决策方面提供更好的支持。
三、成本计划与预算管理成本计划和预算是成本管理和控制的重要组成部分。
毕业论文可以根据不同的企业类型和特点,结合实际案例,对成本计划和预算的制订、执行、分析和修正等方面进行深入探究和研究。
同时,还可以探讨如何制定更有效的成本计划和预算,并针对成本控制的关键因素进行深入分析。
四、成本效益分析在进行企业经营决策时,成本效益分析是必须要进行的一项工作。
在毕业论文中,导师可以从多个角度对成本效益分析进行深入探究,如基于成本效益分析的企业经营模式分析、成本效益的风险管理、成本效益分析在沟通决策中的作用等。
成本效益分析的研究可以为企业提供更科学的决策手段,是成本管理与控制中的重要环节。
五、成本控制中的制度建设成本控制的有效实施需要有优秀的制度和管理规范的支持。
毕业论文要着重研究成本控制中制度建设的关键问题,并对制度建设过程中的问题和对策进行深入分析。
特别是针对成本控制的人员管理、权责分明等问题进行深入探究,提出更有效的成本管控制度的建设方案。
六、成本信息化系统建设随着信息化技术的高速发展,成本信息化系统建设成为了现代企业发展的重点。
成本管理与控制是企业信息化赋能的主要领域,毕业论文可以结合实际案例和市场调查,研究企业成本管理的信息化系统建设,分析目前信息化系统建设面临的挑战和未来发展趋势。
作业成本法在企业成本管理中的应用作业成本法(Activity Based Costing,简称ABC法)是一种以作业为基本单位计算、分配和控制成本的方法,适用于企业的成本管理。
本文将从ABC法的基本原理、应用范围、优点和缺点等方面进行说明。
ABC法的基本原理是将企业的各项活动(作业)与产生和支持这些活动的资源相关联,然后根据资源的使用情况分配成本。
与传统的全面成本法相比,ABC法更加精确地计算各项活动的成本,避免了全面成本法中将大量成本分配到不相关的活动上的问题。
ABC法主要适用于以下情况:1.企业存在多个产品或服务,需要对不同产品或服务的成本进行准确计算和控制;2.企业存在多个生产流程或生产线,需要对各个生产流程或生产线的成本进行追踪和控制;3.企业存在多个客户或市场,需要对不同客户或市场的成本进行分析和评估。
ABC法的应用有以下几个方面:1.定位和分析成本驱动因素:ABC法通过对各项活动的成本进行分析,发现并定位产生高成本的活动,并找出与这些活动相关的驱动因素,为企业提供了降低成本的决策依据。
2.准确计算产品或服务成本:ABC法通过将资源和活动成本准确分配到产品或服务上,可以更精确地计算产品或服务的成本,帮助企业制定正确的定价策略,并评估产品或服务的盈利能力。
3.优化资源配置:ABC法可以揭示企业资源利用的状况,帮助企业优化资源配置,提高资源利用效率,减少资源的浪费。
4.分析客户利润:ABC法可以根据客户占用的资源和相关活动成本,计算不同客户的利润贡献。
通过客户利润分析,企业可以了解每个客户的盈利情况,优化客户关系管理,制定个性化的市场营销策略。
ABC法的优点包括:1.提高成本控制精度:ABC法使得企业的成本计算更加准确,避免了仅仅依靠产量等因素来分配成本的不足。
2.提升决策质量:ABC法提供了更全面、准确的成本数据,可以更好地支持企业的决策制定。
3.改善资源利用:ABC法可以揭示资源的优化利用情况,帮助企业更好地配置资源,提高效率,降低成本。
与成本控制有关的名词解释引言:在商业和经济领域,成本控制一直是企业管理中至关重要的一项任务。
为了更好地理解和应用成本控制,本文将介绍与成本控制相关的关键名词解释,帮助读者对此有一个清晰的认识。
一、成本控制1.1 定义成本控制是指企业在运营过程中采取各种策略和措施来实现成本最优化的管理活动。
通过监控和调整各种成本项目,企业可以提高效率、节约资源并确保盈利能力。
1.2 目的成本控制的核心目标是确保企业生产和运营活动能够在可接受的成本范围内进行。
通过控制和降低成本,企业能够提高产品或服务的竞争力,并最大限度地提升利润。
二、成本项目2.1 直接成本直接成本是指能够直接与特定产品或服务相关联的成本。
它们通常可以被明确且直接地分配给特定的产品或服务。
例如,原材料、直接人工和直接设备使用费用等。
2.2 间接成本间接成本是指无法直接与特定产品或服务相关联的成本。
它们通常需要通过一定的分配方法来分配给产品或服务。
例如,间接人工费用、租金、保险和管理开支等。
2.3 固定成本固定成本是指无论生产和销售数量如何变化,都不会随之增减的成本。
这些成本在短期内不会因为市场需求的波动而改变,例如租金、折旧和固定人员工资等。
2.4 变动成本变动成本是指随着生产和销售数量的变化而相应增减的成本。
这些成本与产量和销售量成正比,例如原材料、直接人工和销售佣金等。
三、成本管理3.1 成本预算成本预算是在特定时间范围内,根据企业目标和预计销售量制定的预估成本计划。
它为企业提供了优化资源配置、指导决策和实施成本控制策略的重要依据。
3.2 作业成本法作业成本法是一种将成本分配给特定任务或作业的方法。
通过对生产过程的细致追踪和定量测量,企业可以准确计算每个作业的成本,并为其进行控制和优化。
3.3 标准成本法标准成本法是一种根据预设标准来计算产品或服务成本的方法。
通过比较标准成本与实际成本之间的差异,企业可以识别出生产过程中的浪费和效率问题,并采取相应的控制措施。
作业成本法在企业成本管理中的应用探究作业成本法是一种用来进行成本核算和成本控制的方法,它是企业成本管理中非常重要的一种工具。
它通过对生产过程中的各个作业进行成本的核算,帮助企业准确地了解到每一个产品的成本构成和成本分配情况,从而为企业的经营决策提供有力的依据。
本文将从作业成本法的概念与原理、作业成本法的应用和作业成本法在企业成本管理中的优势等方面进行探究,以期对作业成本法在企业成本管理中的应用有一个更深入的了解。
一、作业成本法的概念与原理作业成本法是一种基于作业(job)的成本核算方法,它将每一个生产过程中的作业(job)视为一个成本对象,为每一个作业进行成本的核算和分配。
它的原理主要包括以下几点:1. 成本对象的确立:作业成本法将每一个生产过程中的作业(job)视为一个独立的成本对象,为每一个作业都设定了一个成本核算和控制的标准。
2. 成本的追踪和分配:作业成本法通过对生产过程中的直接原材料、直接人工和制造费用等成本进行追踪和分配,为每一个作业确定其真实的成本。
3. 成本核算的周期性:作业成本法通常按照一定的时间周期来进行成本核算,比如按月或按季度进行成本核算,以便及时了解企业生产经营的成本情况。
在企业成本管理中,作业成本法主要应用于以下几个方面:1. 产品成本核算:作业成本法主要用于对产品成本的核算,它可以精确地了解到每一种产品的成本构成和成本分配情况,为企业的定价和产品组合提供重要参考。
2. 成本管控和分析:作业成本法可以帮助企业对成本进行管控和分析,及时发现生产过程中的成本异常和问题,并通过成本分析找出造成成本异常的原因,从而及时采取措施进行调整和改进。
3. 绩效评估:作业成本法可以帮助企业对生产过程中的绩效进行评估,通过对作业成本的核算和比较,找出绩效不良的作业和成本异常的原因,从而进行绩效激励和改善。
三、作业成本法在企业成本管理中的优势。
基于作业成本法的A企业成本控制研究共3篇基于作业成本法的A企业成本控制研究1基于作业成本法的A企业成本控制研究随着市场竞争日益激烈,企业需要不断优化成本控制,实现财务持续稳定增长。
其中,作业成本法是一种比较有效的成本控制方法之一。
本文以A企业为例,探讨作业成本法在企业成本控制中的应用及优化方法。
一、A企业成本控制现状A企业是一家集生产、销售、研发为一体的制造企业。
经营多年,企业形成了较为完善的成本管理体系,但仍然存在一些问题。
具体表现为:1.成本记录不够精细:A企业的成本记录只是简单地列出生产成本、通用费用和管理费用等,没有详细记录各项成本的具体来源和消耗情况。
2.成本分析不够深入:企业在分析成本构成时,只是根据各项成本占比进行评估,但未进行成本效益分析,不知道哪些成本能为企业带来更大的经济效益。
3.成本控制不够及时:由于成本记录和分析不够精细,企业发现问题时可能已经造成了较大的损失。
二、作业成本法的应用作业成本法是一种适用于制造企业的成本计算方法,将各项成本按照工作流程进行记录和分类,更精准地反映出各项成本的消耗情况和来源。
在A企业中,可以采用如下步骤使用作业成本法:1.确定作业:将企业的各个环节、工序、部门等作为作业,并确定在每个作业中的所有成本要素。
2.跟踪作业成本:根据每项工作流程的计划生产量和实际生产量,将所有与该作业相关的成本进行分类记录。
3.计算成本单价:根据消耗量将所有成本累计,并按照制品数量计算每件制品的成本单价。
4.分析成本:对各项成本单元进行分类分析,找出哪些成本对企业利润的影响最大。
5.制定成本控制措施:根据分析结果及时对高成本项进行调整或删减,提高企业的成本效益。
通过以上步骤,A企业可以更精准地了解各项成本的消耗情况和来源,从而实现更有效的成本控制。
三、优化A企业的作业成本法在应用作业成本法时,A企业需注意以下几点:1.加强成本记录:要求各个部门、工序详细记录所用材料、工时及其他相关费用等,确保每项成本可以更精细地反映出来。
成本控制与作业成本法成本控制问题历来是企业十分重视的问题,它不仅关系到企业成本核算的真实性,更加关系到企业的整体竞争实力。
因此,企业成本核算与控制十分必要,特别是采用何种科学的成本核算方法就显得更为重要了。
本文在成本控制的基础上谈及成本控制的直接材料、直接人工和制造费用,重点讨论制造费用分配中的作业成本法相关问题。
一、成本控制的概述(一)成本控制的定义成本控制是企业根据一定时期预先建立的成本管理目标,由成本控制主体在其职权范围内,在生产耗费发生以前和成本控制过程中,对各种影响成本的因素和条件采取的一系列预防和调节措施,以保证成本管理目标实现的管理行为[1]。
(二)成本控制的经济实质成本控制的经济实质是指生产经营过程中所耗费的生产资料转移的价值和劳动者为自己劳动所创造的价值的货币表现,也就是企业在生产经营中所耗费的资金的总和。
(三)成本控制的意义成本控制一直是现代企业十分关注的问题,同时也是十分棘手的问题。
对于成本控制,我国企业普遍面临着成本控制方面的问题:成本控制没有很好的反应企业实际问题并解决这些问题,成本控制方法有待优化,成本控制效率低下。
在激烈的竞争环境中,企业为了自身的生存和发展,为了追求自身利益的最大化,就需要以较低的价格、较高的质量、良好的服务、创新的意识和技术向社会提供产品,以获取竞争的胜利,而这集中体现在企业产品竞争力的提高。
这就要求企业要全面加强管理,实现资金的有效运作,严格控制产品成本,从而获取竞争优势,提高产品竞争力。
成本控制是降低产品成本的主要手段,是加强核算、提高经济效益的前提。
企业要牢牢把握实现成本目标的主动权,必须使控制措施在影响成本发生的全过程中都能发挥积极作用,才能防止和克服成本形成过程的损失和浪费现象,从而使企业的人力、财力、物力资源得以合理配置和科学利用,达到节约消耗、降低成本、提高经济效益的目的。
二、成本控制的内容(一)直接材料直接材料是指产品成本所耗用的能构成产品实体的原料、主要材料以及有助于产品形成的辅助材料。
成本核算方法与成本控制技巧在现代商业环境中,成本核算和成本控制是企业取得成功的重要因素。
通过有效的成本核算方法和成本控制技巧,企业可以更好地管理和优化成本,提高盈利能力。
本文将介绍一些常用的成本核算方法和成本控制技巧,帮助企业实现可持续发展。
一、成本核算方法1. 作业成本法作业成本法是一种以作业为基础的成本核算方法,适用于生产过程中存在多个作业阶段的企业。
它将生产成本分配到各个作业上,通过明确作业成本,便于企业了解每个作业的成本构成并进行更有效的资源配置。
2. 部门成本法部门成本法是一种以部门为基础的成本核算方法,适用于企业内部存在多个部门的情况。
它通过将成本分配到各个部门,使企业能够对不同部门的成本进行分析和比较,为决策提供更准确的依据。
3. 直接成本法直接成本法是一种将成本直接分配到产品或服务上的成本核算方法。
它适用于直接相关成本较多的情况,如原材料和直接人工等。
通过将这些成本准确地分配到产品或服务上,企业可以更清晰地了解产品或服务的实际成本,为定价和利润预测提供支持。
二、成本控制技巧1. 精细化预算精细化预算是成本控制的重要手段之一。
企业应根据实际情况,将预算按不同部门、作业或项目进行细分,制定更具体、可操作性更强的预算目标。
通过定期监控和与实际情况比较,及时调整预算,并找出偏差原因,以实现成本的有效控制。
2. 追踪关键指标追踪关键指标是实现成本控制的重要手段。
企业应明确关键指标,如成本比率、生产效率等,将其与预算进行比较和分析。
通过监控关键指标的变化,及时发现异常情况,并采取相应措施进行调整,以确保成本在可控范围内。
3. 优化供应链供应链管理在成本控制中起着至关重要的作用。
企业应与供应商建立良好的合作关系,优化供应链流程,降低采购成本,并减少库存和运输成本。
同时,加强对供应商的监督和评估,确保供应商提供的产品或服务符合预期质量和成本要求。
4. 提升员工技能员工是企业成本控制的关键因素之一。
浅谈作业成本法对生产企业成本的影响
作业成本法是一种用于计算和分配生产企业成本的方法,它将生产过程划分为若干个可测量的作业,并根据每个作业对生产过程所需资源的消耗来计算每个作业的成本。
作业成本法对生产企业成本的影响主要体现在以下几个方面:
1. 成本控制和管理:
作业成本法通过将生产过程分解为作业,可以更精确地追踪和计量每个作业的成本,帮助企业有效地控制和管理生产成本。
企业可以根据作业的成本情况来评估和比较不同作业的经济效益,从而决定是否继续进行该作业或对生产过程进行优化。
2. 产品定价:
作业成本法将每个作业的成本计算得更为准确,企业可以根据作业成本计算出产品的成本,进而确定产品的定价。
由于作业成本法能够追踪和计量每个作业的成本,所以企业能够更准确地确定产品的成本,避免低估或高估产品成本带来的盈利问题。
3. 决策支持:
作业成本法为企业提供了更详细和准确的成本信息,可以为企业的决策提供支持。
在产品线扩张或新产品开发时,企业可以通过分析每个作业的成本来评估新产品的可行性和潜在盈利能力,进而决定是否进行该作业。
企业还可以通过作业成本法来评估生产效率,为企业的生产决策提供参考依据。
作业成本法对生产企业的成本影响主要体现在成本控制和管理、产品定价、决策支持和绩效评估等方面。
作业成本法通过更准确地追踪和计量每个作业的成本,为企业提供了更详细和准确的成本信息,帮助企业提高生产效率并做出更合理的决策。
作业成本核算体系设计案例资源设计企业目前的账户设置包括:生产成本——直接生产成本、制造费用两个账户没有辅助生产账户。
相对于传统成本,直接材料仍然应该直接计入产品成本,而人工是各种作业完成的必要条件,需要计入各种作业中。
人工工时数据是资源和作业分配的重要成本动因,制造费用在传统成本下是产品成本的重要组成部分,在作业成本法下,应重点关注传统成本下的制造费用,根据各项费用的实际用途分配到作业。
根据作业定义的情况以及资源的处理原则,确定了以下资源项目,见表表资源设计设备费用账户针对各台设备费用归入对应的工作中心作业中人工费用账户按人数分配到各作业厂房费用按面积分配到作业[1] 设备原值固定不变,可以转化成固定的百分比。
从而不需要动因数据采集。
图2资源设计图2是核算体系的资源设计。
资源分为两个层次,其中有关设备费用要求各项费用按照工作中心分录,能够直接追溯到工作中心,财产保险费用主要是设备保险费用,按照设备价值分摊到各个设备,动力用电等据各个设备的功率以及加工工时分摊到设备,设备折旧原来采用整体折旧方法,现在根据各个设备现值分别设备折旧。
设备保养修理费用是为了保障整过生产正常进行,因此把设备保养维护费用按照设备数量分配到各个工作中心。
工作中心是在MIS系统中定义的加工单位,通常是由具有相同加工特征的设备组成。
MIS系统中的计划调度模块以工作中心作为任务分派单位,因此这里的设备相关费用按照工作中心归集。
企业把工具库和材料库统一到一个库存中,材料和成品管理工作很少,通常原料由外商根据订单供应,而产成品完成后直接发送给外商客户。
工具室中的主要职能是保证生产中对于工装的需求。
因为根据生产特点,主要使用通用工装,很少自制,这与生产准备挂钩,把工装相关的采购费用、保管费用以及本身的价值都通过工装准备作业(工装使用)分配到生产批号。
这里没有考虑更细致的情况:某些批次由于量大可能是用两套工装,某些批的工装需求较其他批次数量大。
且数据难以采集,因此这里直接分配到工装管理作业。
工装的折旧全部归入到工装准备作业中。
除工资外,把其他按照人头发放的费用都归集到人工费用。
这方面的费用包括:福利费用、劳保、个人保险费用、以及夏天发的降温费用。
各种费用通过个作业消耗的人数分配到作业中。
其它费用相关性较多的是与厂房有关的费用:这方面的费用包括主要是照明用的电力,取暖费用和厂房折旧、计提厂房维修费用等等,通过各作业占用面积分配该项费用。
外协费用主要是热处理费用,也包括零星的加工外协,统一按照热处理对待。
这项费用按照处理次数归集到各个批次。
其它的费用都是与生产无直接关系的费用,如费差旅费用,以及办公费用等都计入管理费用,面向所有成本对象(批卡)分配。
成本对象外贸加工中心以批为生产单位,通过批进行计划调度与生产安排,因此以“批”为成本计算对象,一种零件可能生产多个批,但是一批只包括一种零件。
选择“批”作为成本计算对象,还因为企业管理信息系统中是以作为计划调度和任务分配的单位,以批为计算对象能够实现信息层次的集成,方便数据采集。
系统的目的是计算出每一种产品的成本,还需要计算出各种零件的成本。
因此成本对象包括两个层次:一是批次产品成本,一是产品成本。
产品成本是在同类产品的各批次产品成本的平均值。
图3成本对象结构图分配路径图4作业成本核算模型以及分配路径示意图设备费用账户按照各工作中心建立,根据各工作中心归集各项与设备有关的资源费用。
设备相关的电力按照设备在会计期间的使用时间和功率分配,这是一种复合动因。
与人工相关的费用归集到人力资源账户,然后按照各个作业的实际人数分配人工费用。
人工费用的分配路径是:面向所有作业,但是不包括单检、抽检和专项检验作业,不包括工艺编制和工艺更改作业,而是设置检验作业和工艺室作业接受人工费用的分配,然后再根据各作业在检验室和工艺室工作中的比重进行分配。
厂房费用的分配与人工费用的分配类似。
厂房费用按照各个作业所占厂房的面积分配。
厂房费用不直接分配到单检、抽检和专项检验作业,而是直接分配到检验作业,同理,也不直接分配到工艺更改作业和工艺编制作业,而是直接分配到工艺室作业。
抽检作业用于粗加工生产检验,单检用于精加工和半精加工的检验,半精加工和精加工都是在二工段生产,因此成本核算中不再区分精加工和半精加工,粗加工作业和精加工作业根据生产派工的反馈信息统计到各个生产批卡,直接分配到批卡成本对象。
一次粗加工工序有一次抽检,而一次精加工工序完成序进行多次单检。
单检的次数根据工序检验数据和批零件数量乘积得到。
粗加工作业集:粗加工各个工作中心的工作容为作业。
每个工作中心根据加工容把作业成本分配到相应的批卡,成本动因是根据各个批卡在该工作中心的总工时,这根据工序和批卡的数量统计得出。
精加工作业集:每个工作中心根据加工容把作业成本分配到相应的批卡,成本动因是根据各个批卡在该工作中心的总工时,这根据工序和批卡的数量统计得出。
非加工作业:把所有的非加工任务看成一个作业,而不区分非加工作业任务难易。
由于包含的容较多,既有单元作业,也有批量作业,而以单元作业为主,简化处理该作业为单元作业。
成本分配按照零件工序中非加工工序数和批卡零件数量乘积为成本动因。
工装准备:根据工艺文件,一般一个加工工序需要进行一次工艺准备,热处理工序除外。
是典型的批量层次作业,直接面向批号成本对象分配。
工艺编制作业:因为是产品层次作业,直接面向零件成本对象分配。
分配的动因是需要编制工艺的零件数量,一个新零件编制一份工艺文件。
按照编制份数分配,不考虑工艺文件难度差异。
数控编程作业:因为是产品层次作业,直接面向零件成本对象分配。
分配的动因是需要编制工艺的新零件数量和零件在数控设备上加工的工序数目。
管理作业:不能直接追溯到其它作业的费用归集到管理作业。
管理作业根据各个批卡的总工时分配到各个批卡。
废品处理作业:为加强对废品的控制与管理,减少废品损失,特设置废品处理作业。
废品处理包括:与废品处理相关的单检、粗加工、精加工、工艺更改等,这些作业根据废品处理纪录分配相应作业成本到废品处理作业,然后废品处理直接面向所有的批卡分配。
废品处理作业能够归集所有的有关废品损失的成本,是成本控制的重点。
直接材料费用根据批卡投产的领料单直接分配费用。
热处理费用根据会计期间的生产批卡数量平均分配,通常一批零件进行一次热处理,不考虑个别特殊情况。
数据来源与定义财务会计系统:各种费用的数据来源于财务会计系统。
包括会计期间外写的数据,材料领料数据,设备折旧费用,有关人力资源的各种费用。
以及其他办公费用。
作业成本核算体系对于费用归集进行改变,改变了原来的账户结构。
此外对于传统成本下的制造费用的主要部分的设备折旧进行细致到设备的折旧方法,这与传统成本的折旧方法不同。
传统成本核算方法对企业的总的设备只给出一个折旧额。
MIS系统:EPR系统主要提供动因数据,需要提供的主要数据来源包括以下几个重要的数据来源:工艺文件,以及各个批卡加工零件的数量,生产情况的反馈信息,废品处理信息,质量管理系统的检验信息和工装管理系统的信息只是参考。
相关的动因有工艺文件确定。
以上的相关数据采集在MIS系统正常运行的情况下并不难,在MIS系统数据经过必要的统计变换后都可得到。
数据采集难点:工艺室作业包括工艺编制作业和工艺更改作业,工艺室作业的成本如何在这两种作业之间分配,以及检验作业的成本在单检作业、抽检作业和专项检验作业之间的分配是该作业成本核算体系的难点。
相关动因可以根据经验得到。
在实际操作中,可以确定一个固定的分配比例。
这样设置作业的目的,是因为工艺编制和工艺更改几乎是由完全相同的资源完成的,是工艺室的主要工作,工艺更改主要面向废品处置。
对于计量废品损失很重要。
而要对工艺室进行考核,只能依据工艺室作业的成本而不能是工艺编制作业或者工艺更改作业。
其他处理产品作业成本:产品作业受益对象是所有产品,而企业不能确定一种产品能生产多长时间,尤其在这种转包加工生产中。
工作中心的生产100多个品种,有的零件订货多,而有的零件订货很少。
为了统一处理,按照稳健的会计原则,当期的产品作业成本全部向当期的产品分配,不在多个会计期间摊销。
完工产品:批卡的生产可能跨越多个会计期间,完工的产品按照成本转入到产成品账户。
完工一道工序才计算成本,不对未完工工序计算成本,工序是否完工以生产反馈的完工标识为准。
会计期末,对于批卡生产情况按照约当产量进行处理,根据约当产量分配成本。
按照完成工序数占总工序数的比例确定约当产量,其中一道精加工的工序相当于两道粗加工工序,以计算月末各个产品品种的最终成本。
设备折旧:在原来的处理方式下,每个月只能得到车间的设备折旧总额。
为了把折旧额分别记入各个加工中心,需要纪录各台设备的详细的折旧额,并归集到各加工中心,相关数据可以从设备管理模块得到。
核算体系评价成本计算方面:为各个费用都确定了比较合理的费用分配基础。
主要体现在车间管理费用,设备相关费用,厂房相关费用,人员相关费用。
在传统成本计算方法中,制造费用占很大比例,这里的处理方法是尽量把制造费用划分成可以直接分配的费用。
如设备折旧费用,为信息化投入的专用的CAPP软件费用,数控编程软件的费用分摊等能够比较合理地分配。
考核分析方面:作业都有直接负责的组织机构,可以针对各个作业运行数据进行考核,但是如何确定考核指标,还需要仔细设计。
作业成本核算体系的运行结果只是为考核提供了一个基础,在作业成本法提供丰富基础信息的基础上,可以参考平衡记分卡的思想设计一个综合全面的考核体系。
数据采集:由于实施了管理信息系统,数据采集在作业成本实施中不再是实施的难题。
需要采集的数据包括几个方面:固定数据:各作业的面积、人数、设备原值(或者期初现值),各个零件中精加工、粗加工、非加工工序数量,各个工序的检验数据个数等都可以在系统运行之前一次确定,一些数据可以直接通过对MIS的数据统计得到。
变化数据:投入的批数以及各个批的投入量,都可以通过MIS得到,从而获得与此相关的动因数据。
其他需要输入的数据:编制工艺的数量、数控程序代码的数量等需要直接输入。
工时:工时仍然是一个重要的分配基础,这里可以继承传统成本法下的一些基础工作,以工时相关数据作为分配动因,容易为各方面的人员接受。