掌纹手疹
- 格式:ppt
- 大小:572.50 KB
- 文档页数:31
手诊基本方法一、掌形诊病:(三种情况)要点:形状、性格、易患疾病1、细长形:小于1:0.8此种人善动脑,情绪不稳定。
干部或白领者居多。
此种人的性格内外向都有,身体易受情绪的控制,易健忘、失眠、或患消化系统毛病。
2、四方形:此种人多内向,喜欢讲物质、讲实际,不喜欢与人沟通。
35岁后易患心脑血管病。
3、横短形:此种人掌厚肉多,多外向。
好管闲事,能言善辨、性格倔强,易患肝胆病和消化系统疾病。
二、掌色诊病:(七种色)要点:颜色对应疾病1、红白相间:又名气滞掌此种人气虚,呼吸系统有毛病,易感冒、咳嗽、气短、喘,白啖多,怕冷乏力失眠。
2、红掌:又名内热掌(若是脸和手都是红色属正常。
)此种人心烦意乱,易胸闷气短,口臭、咽干、口苦,系内分泌失调,掌中区内有紫色片状则为糖尿病,易饥好食。
3、紫色掌:又称掌血淤掌此种人循环不好,特别是手指头紫黑色则心血管病已生成。
若劳宫出现紫色片状,再看中指头,若是园形的则是动脉硬化、冠心病;若是扁形的则是糖尿病。
4、青色掌:属寒症炎症此种人多血管青筋暴露,怕冷。
特别是大鱼际青色多不腹痛腹泻,若大鱼际近腕处青色多为关节病、风湿病或痛风。
5、黄色:属肝胆病这种掌多为黄白相间,手心最黄,像开水炀过一样。
6、咖啡色:重病一般肾不好,若掌色发喑加黑色是恶性肿瘤者多见。
7、掌面血管怒张,特别是金星丘、月丘显著者多为体内毒素多,有宿便。
便秘严重,可引发肝硬化、动脉硬化。
便秘越重病也越重。
三、掌丘诊病:要点:丘名——对应脏腑——丘变引起的病变。
1.金星丘:(大鱼际)对应脾胃肠若下陷、变色发白有岛纹、米字纹、三角纹,主消化系统有病。
下部若青色且血管怒张则肠胃都不好,关节也不好。
2.第一火星丘:(大鱼际上面)对应神经系统和生殖系统。
反应神经系统和性欲的好坏,如出现格子纹则性欲很差。
失眠神经官能症在此丘有表现,有痴情线者性欲强。
3.木星丘:(食指根)与肝胆对应。
上肝下胆。
肝区一有十字就是乙肝带菌,一有三角纹则是脂肪肝。
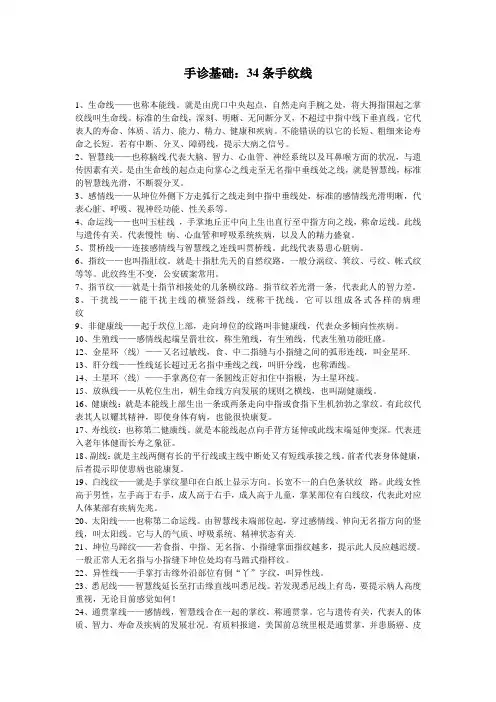
手诊基础:34条手纹线1、生命线——也称本能线。
就是由虎口中央起点,自然走向手腕之处,将大拇指围起之掌纹线叫生命线。
标准的生命线,深刻、明晰、无间断分叉,不超过中指中线下垂直线。
它代表人的寿命、体质、活力、能力、精力、健康和疾病。
不能错误的以它的长短、粗细来论寿命之长短。
若有中断、分叉、障碍线,提示大病之信号。
2、智慧线——也称脑线.代表大脑、智力、心血管、神经系统以及耳鼻喉方面的状况,与遗传因素有关。
是由生命线的起点走向掌心之线走至无名指中垂线处之线,就是智慧线,标准的智慧线光滑,不断裂分叉。
3、感情线——从坤位外侧下方走弧行之线走到中指中垂线处,标准的感情线光滑明晰,代表心脏、呼吸、视神经功能、性关系等。
4、命运线——也叫玉柱线,手掌地丘正中向上生出直行至中指方向之线,称命运线。
此线与遗传有关。
代表慢性病、心血管和呼吸系统疾病,以及人的精力盛衰。
5、贯桥线——连接感情线与智慧线之连线叫贯桥线。
此线代表易患心脏病。
6、指纹——也叫指肚纹。
就是十指肚先天的自然纹路,一般分涡纹、箕纹、弓纹、帐式纹等等。
此纹终生不变,公安破案常用。
7、指节纹——就是十指节相接处的几条横纹路。
指节纹若光滑一条,代表此人的智力差。
8、干扰线——能干扰主线的横竖斜线,统称干扰线。
它可以组成各式各样的病理纹9、非健康线——起于坎位上部,走向坤位的纹路叫非健康线,代表众多倾向性疾病。
10、生殖线——感情线起端呈箭壮纹,称生殖线,有生殖线,代表生殖功能旺盛。
12、金星环〈线〉——又名过敏线,食、中二指缝与小指缝之间的弧形连线,叫金星环.13、肝分线——性线延长超过无名指中垂线之线,叫肝分线,也称酒线。
14、土星环〈线〉——手掌离位有一条圆线正好扣住中指根,为土星环线。
15、放纵线——从乾位生出,朝生命线方向发展的规则之横线,也叫副健康线。
16、健康线:就是本能线上部生出一条或两条走向中指或食指下生机勃勃之掌纹。
有此纹代表其人以耀其精神,即使身体有病,也能很快康复。
相易盟⼿诊学习通过多年经验,100%准确。
但是,这样的⼈,到达他的底线,发起脾⽓来,也是很⼤的。
横纹越深,胃病越厉害。
有的⼈是细密浅浅的纹路,这已经有胃病的倾向了,多注意饮⾷和不吃寒凉的东西。
感情线与事业线中间横纹,越多,越深,表⽰⼼脏病越厉害。
事业线末端有向上翘的纹,是颈椎病。
同样,越深,越翘,厉害。
脂肪圈越⿎,代表⾝体代谢功能不⾏,⾼⾎脂越严重。
⼿指头不充赢,不饱满。
今天继续学习⼿诊,先了解⼿上的主要掌纹⽊型⼿,指掌都没⾁,⼈也会瘦。
双性格,有时脾⽓温柔,有时易怒。
整个⼿⼲瘪,⽓⾎不好,脾胃不好,肾不好。
⽣命线前部分深,后⾯浅多乱纹,年轻时⾝体健康,中年后开始虚弱多病。
⼟型⼿,短⼩,掌纹简单。
⼈简单,直接,好相处,但少幽默感和温柔体贴。
这个感情线开始没有⽣殖线,若左⼿也没有,此⼈有⽣殖问题。
此⼿⽣命线尾部有向右拐的线,有腰疼病。
⼟型⼿,易患脾胃病。
⾦型⼿,圆润。
⼿软,性格软。
⼿硬,性格硬。
⼿软,没有⼤主意,容易疑⼼反复。
这样的⼈,答应成交,⼀定要当场签约,缴费等敲定,回去多想想,再多听听建议,就改主意了。
感情线开始有锁链,肺不好,易发呼吸系统疾病,⽓虚,⿐炎,肺炎等等。
⾦型⼿,易得肾病,腰疼病,看他⽣命线尾部向右拐的线。
⽔型⼿,易得肾病。
⾦⽣⽔,与上⾯的很像。
⽕型⼿,指头尖尖的,红⾊掌。
性格急躁,思维跳跃,聪明,但耐⼒不⾜。
⽕型⼿,易得⼼脏疾病或潜在⼼脏疾病。
像这种感情线有好⼏条的属于变异纹,中间短的是始起线,上⾯的⼀条是肝分线,代表肝不好。
肝属⽊,这样掌纹的⼈,脾⽓不好。
以后单独讲变异纹。
下⾯是第⼆课的笔记,学习⼏种变异纹。
第⼀条,感情线与事业线合在⼀家,叫贯桥线。
有⼼脏⽅⾯的⽑病。
第⼆条,⼤鱼际上横的纹,胃不好。
越多越深胃越不好。
第三条,竖的是事业线。
从下往上⾛势,向上越长,事业越有成。
1.⼿指下凸起的三个⾁⾁,表⽰体内脂肪堆积,⾎脂增多。
2.⽣命线与智慧线分开,急躁性格。
1.⽣命线与智慧线开始处,有锁链,复杂,是呼吸系统不好。
(word完整版)手诊图(综合)一、指甲1。
指甲白色—-贫血2。
指甲淡白色——气血双亏#纹:有炎症米纹:病重3。
指甲有彩虹圈——肾虚三角纹:炎症正在发生4.指甲黄色—-胃、子宫、肝脏有病症方框纹:旧病复发5.指甲红色——体内热症、心衰缺氧6.指甲青色——心脏功能有障碍7.指甲蓝色——突然腹痛的表现,若是孕妇,可能是胎儿死亡8。
指甲有白点-—小孩:肠胃积滞,消化不良或寄生虫或缺钙;成人:多见肝功能代谢或受损问题,特别是乙肝慢性病人。
9。
指甲红点—-胰腺炎的前期症状14。
指甲特别小圆——先天不孕10.指甲黑点-—原有病病变15。
指甲硬薄易断-—身体免疫力低下11.指甲细长—-神经官能症,背椎不好16。
指甲硬厚——身体健壮,性欲强,反应迟缓12.指甲宽短—-女不孕男死精少精17.指甲健康圈参差不齐——胃炎13。
指甲有竖纹——胃炎18。
指甲太大——高血压二、掌色掌纹1.手掌心和脸发黄——脾不好11.无名指下方有“米”“井”字纹-—眼睛不好2。
手发潮--肾虚,心脏不好12。
食指下方有“米”“井”字纹——肝脏不好3。
耳屎湿的女士易得卵巢癌13。
感情线上有“双岛形”纹-—乳腺增(word完整版)手诊图(综合)生/肿块4.手掌有红白相间的小点——类风湿14。
智慧线末端有岛形纹——脱发5。
手掌四周红中间白——腿有风湿15。
智慧线有太阳线如“卅” —-头痛掌四周红中间白——腿有风湿15。
智慧线有太阳线如“卅” ——头痛6.十指指尖发红—-末梢神经循环不好,宫冷宫寒16。
大鱼际发青--便秘有宿便7。
大拇指指肚大——偏头痛17。
小鱼际厚——糖尿病8。
手指第二指节有竖纹——阶段性便秘18.生命线起端低,大鱼际小——先天不孕9.手指第一指节有竖纹——精神压力大19。
生命线末端多分叉-—慢性盆腔炎(耳朵三角区有小颗粒)10。
性线延伸到无名指或感情线上——先天不孕20。
生命线末端有一个或两个岛形纹——子宫肌瘤21。
生命线末端分叉的线上有岛形纹——卵巢囊肿(靠近拇指是左侧)22。
一.掌纹线---能判断疾病的14条线1、生命线:健康与寿命的“显示器”生命线,起于拇指与食指之间,沿大鱼际以抛物状延伸到腕部,可反映人的体质、精力和健康状况,被视为一个人健康状况与寿命长短的“显示器”,生命线通称为3线。
标准的生命线,其边缘应当与中指垂直线吻合,其起点处应当在大拇指根与食指根连线的中点处。
2、智慧线:提示心脑、神经系统功能智慧线起于手掌桡侧,从食指掌指摺纹与拇指掌指摺纹内侧连线约1/2处,以抛物线状延伸至无名指中线。
又称为脑线、近端横曲线、小鱼际抛物线、人线,通称为2线。
智慧线主要反映人的大脑智力、精神享受、思想状态、职业特征以及感情情况等等。
智慧线提示疾病偏重于神经、精神方面以及心血管系统疾病。
3、感情线:显示呼吸和消化系统功能的强弱感情线,起于小指侧,往斜上方延伸,到食指和中指的交界下方为止,整体呈抛物线状,又被称为远端横曲线、小指根下横曲线、天线等,通称为1线。
感情线主要反映呼吸系统和消化系统功能的强弱,观察其长度和走向,可以分析出植物性神经对消化系统功能的影响;观察其从中指导无名指一段,可以分析出呼吸系统功能的强弱。
感情线的长度要合适,其标准是,从中指中点朝下投一直线,感情线恰好止于与引线的交点处属最佳。
4、玉柱线:显示心肺功能强弱玉柱线,起于手腕中央,向上延伸中指下。
此线并非人人都有,它与遗传密切相关,代表人的体质,主要反映人体心血管系统和呼吸系统的健康状况,以及人的精力盛衰状况。
这条线与人的疾病、情绪、意志力、毅力等密切相关,这些身体以及精神上的变化在一定程度上决定了人的命运,故此线又被称为命运线,通称为5线。
5、健康线:重病发展“路线图”健康线,起于大小鱼际交界处(以不接触生命线为佳),斜行向小指方向延伸,一直到小指根部(以不接触感情线为佳),通称为4线。
健康线长短不一,一般出现于脑力劳动者或者身体较虚弱的人手上,健康人的手掌上很少会出现这条线。
在手诊过程中,健康线是观察重病发生、发展的一条非常重要的线。
看手相观病情(附彩色手掌病区图)手诊基础知识中国是世界上应用手诊医学最早的国家。
1953 年在西安半坡遗址出土的陶器上就有制陶者的指纹,距今有6000 多年的历史,这是世界上最早的指纹印迹。
手诊诊病,在我国也有悠久的历史。
在商朝甲骨文就有掌纹辨病的记载。
两千多年前《黄帝内经》认为人体局部与整体有辩证统一的地方。
《灵枢》也有诊鱼际纹路之法及爪甲诊病法。
唐代王超《水镜图诀》就介绍过小儿指纹诊病方法。
后又经过中外历代研究者共同探索实践,使它不但可以进行预测诊治生理性疾病,还可以从心理上调节诊治疾病。
1956 年,我国制定了十指指纹分析法,并应用于临床和司法系统。
1966 年之后,我国一些医院用手纹和足纹特征来识别婴儿,使皮纹学应用于临床。
“从外知内。
”“视其外,以知其内脏,则知所疾矣。
”“有诸内,必形诸外。
”“掌中热者腑中热,掌中寒者腑中寒。
”“手掌信息关全身。
”这些认识,是古代医学家诊断疾病的重要方法之一。
凡事物的局部都相似于该事物的整体,这是全息定律的基本定则。
德国著名哲学家康德指出:“手是人类外在的头脑”人,是以五脏为中心,通过六腑、经络沟通表里,运行气血而构成了—个有机的整体。
“十指连心”,现代解剖学证实,手神经直接连着大脑,当脏器有病变时,就由自律神经传到大脑,然后,再通过脑脊髓神经把变化情形显示到双手上。
比如:中风前预兆,无名指麻木,向中指移动,或食指发麻;再比如:脑出血后,半身不遂之人,两手掌浮肿,呈紫红色,又冰凉,双手掌纹路也很快变浅。
现代医学认为:疾病刺激会通过神经系统传进大脑,再通过脊髓神经反映在手上,手掌皮肤比其他处皮肤有更为丰富的神经纤维网及各种神经末梢。
所以,一个人的身心健康及遗传等其他因素,也自然会在手掌上反映出来过去和未来的健康信息。
古代医学家曾指出“面诊不如体诊,体诊不如骨诊,骨诊不如手诊”2002 年五月,为使手诊医学科学化、系统化并用于临床,国家教育部获得了“博士学科点专项科研基金”将手诊医学研究列入了国家课题。
手纹诊病专家教你从手纹判断疾病的窍门一、9种手纹与疾病的判断方法1、有肝病者手相:手掌面血色较淡,有暗红或紫斑。
三才纹(天、地、人纹)多呈黄色或褐色。
身体状态随徵状出现而渐感不佳。
金星丘、月丘见斑点,多是肝病并发黄疸现象。
2、糖尿病手相:因糖尿病而节制热量不适当时,引起进食性贫血,会出现匙形指甲。
月丘上有横线和半月形短线,多为糖尿病。
长期患糖尿病的,生命线不圆曲或直线向下,或呈凹曲状。
3、胆石症手相:金星丘、月丘绷胀隆起,肌肉丰满,肉厚而实。
指甲有光泽,圆而厚。
手掌整体带黄色。
三才纹(天、地、人纹)比掌色浓而呈暗褐或灰色,颜色沉于线底,压之不退。
4、风湿病手相:掌肌滑溜溜的,多有风湿病。
手指关节肿而痛。
感情线起点处成双,多有痛风。
金星丘、月丘的隆起肌肉很瘦薄,筋力不足。
生命线末端分叉成两股,末端扩散,表示风湿晚期行走有问题。
尾指、无名指不能自由屈伸,老是弯曲,是风湿性神经麻痹。
手腕周围到月丘下,出现暗紫黑斑,通常是风湿症腰部障碍,脚踝内侧也会呈现类似色调。
5、脑神经受损手相:脑震荡或严重颈椎异常,手弯曲如猿手或鹰爪。
智慧线断口多,主头痛症,也往往表示记忆力衰退。
智慧线上多岛,主脑部疾患。
6、长期神痛经手相:生命线始端显示患过扁桃腺炎。
生命线呈链状,是神经痛宿疾,直到六十岁,体魄都不佳。
智慧线的岛,暗示三十五岁左右受爱情问题困扰,或受病患之苦生命线分两股,表示到十岁左右身体虚弱,常休学。
7、妇科疾病手相:金星丘肉薄而白,易犯癔病。
妊娠三个月(没有病),手腕线下一厘米,离外侧一厘米处,有搏动感月丘松垂,血色不润而浊,是性生殖功能低下之兆。
生命线有岛,月丘多横线,主子宫弱。
尾指弯曲,卵巢功能不全,不易得子。
8、小儿麻痹手相:生命线始端分岔,常见于孩童时代脑疾患。
有副生命线,这因身体麻痹,多用手动作而起的。
中风及脑肿瘤的人也常见。
月丘靠手腕处肌肉绷紧隆起,是用手而肌肉发达现象。
掌中央十字,表示依托宗教信仰来解病困。
简单易学的手诊图解手诊是指通过人手的图案、变化和规律来推理人体器官的演变过程。
使用视觉、触觉等。
观察手上的迹象,了解人类的健康或疾病。
手掌是一个人身体健康的晴雨表,大部分病在手上都会有表现,可谓五脏六腑历历在“手”也。
五脏之毒在中医看来,我们体内有很多毒素,凡是不能及时排出体外、对我们的身体和精神会产生不良作用的物质都可以称为“毒”,例如瘀血、痰湿、寒气、食积、气郁、上火。
当这些毒素在五脏中积累时,会加速五脏的衰老,然后五脏所支撑的皮肤、骨骼、肌肉、神经也会衰老。
毒素虽然藏得很深,但还是会在体表留下蛛丝马迹。
不同的外表代表毒素藏在哪里。
现在,我们需要找出毒素的藏身之处,尽快将其赶出体外。
看常见的10种疾病,在手掌上是如何表现出来的~看手掌初判健康状况我们的手掌,就是一面健康的镜子。
在我们的手掌上,对应着身体的不同区域。
看手诊的时候,要在自然光下。
手不要放太高,也不要太矮,因为重力会对颜色有影响。
看手要先看颜色,一般人的手掌的确是红白两色的,在血管密集分布的地方显现的是红色,在血管分布相对稀疏的地方显现的是白色,但要注意的是:健康人手掌中的红色为微红或粉红,微红或粉红中的白色柔和、和谐、分布自然均匀。
总之,健康人的掌色给人的感觉是荣润光泽、气色调匀的。
如果手掌某些地方白色、红色、青色、黑色、黄色特别突出,则可能意味着健康出现了问题。
1大鱼际偏红心区位于手掌大鱼际区域,当偏红时,表明心区有火,可能会出现心烦、失眠、胸闷等状况。
去心火可以喝点莲子心茶。
2中指下部分发红中指关节最下端对应头部区域。
如果这里有红色,一般是肝阳上亢,容易出现头胀、头晕、耳鸣、高血压。
3小鱼际下端发红鱼际下红色的人往往血糖高。
中医讲阴虚内热,导致口渴口干。
尤其是三十多岁的人,很可能会有高血糖。
这个地方是红色的,所以你最好注意血糖。
如果血糖控制得好,鱼际区的红色也会消退。
可以用西洋参、葛根、麦冬代替茶叶,气阴两补。
4肝区偏青色肝区如果略青,说明最近劳累或者思虑过度。
掌纹诊病王晨霞1、十字纹:在感情线末端、食指与中指缝下面出现是急性咽喉炎。
2、井字纹:由多个十字纹延变而来,在同上的位置是慢性咽喉炎。
3、米字纹:由十字纹发展而来,即从炎症、慢性炎症转变为重症。
(1)三个米字纹分别在成功线上、智慧线末端和生命线下端出现,称三星高照。
在一年至一年半内将患中风疾病,快者半年发病。
(2)米字纹出现在智慧线起端下面,将发生胃溃疡,即有规律的痛。
(3)米子纹出现在智慧线的末端,血管性头痛。
(4)米子纹出现在生命线内侧,多数人会心绞痛。
(5)米子纹出现在拇指根部,易患颈椎增生。
4、三角纹:附着在主线上,是米子纹退出时延变而来。
(1)三角纹出现在感情线末端,有心脑血管病潜伏或者整在发展期。
(2)三角纹出现在智慧线末端,提示冠心病早期信号。
5、方“口”格纹:手术后摘除了病源而产生的纹。
6、岛型纹:出现在主线上多为恶兆,提示相关脏器功能增生,肿块和肿瘤向恶性方面变化。
岛越小越有指导意义,岛纹越大意义不大。
(1)感情线起端有岛纹,是肾虚引起的耳鸣。
(2)在感情线和智慧线之间出现的岛纹是乳线小叶增生的一个特殊纹,也是癌症提示。
(3)生命线末端(地球丘)出现岛纹,是子宫癌、宫颈癌、卵巢癌的提示。
主线缺陷与饮食调理:1、感情线断开或者有横切线(1)梨、白合、桃。
蜂蜜也是修复感情线的好食品。
(2)有方格纹:牛奶、鸡蛋、豆制品、海鳗鱼(高蛋白)。
2、生命线修复最好的食品:(1)男性:海鱼、枸杞。
(2)女性:甲鱼、当归。
人参男女均可用,但有高血压者不宜用。
3、成功线(无名指下方一直线)超越感情线:(1)冬瓜、柚子、芹菜、黑木耳、胡萝卜。
(2)没过感情线,泡一点西洋参喝。
4、防前列腺癌的食品:西红柿、紫菜、虾仁汤。
5、防乳腺癌的食品:海带、胡萝卜汤。
6、健康线是肝脏的解毒线:(有此线解毒能力下降,无健康线才是健康的体现)(1)紫葡萄和黑木耳。
李子是最好的保肝食品,但不宜吃多。
苋菜也保肝。
(2)健康线如果很深,每天一串紫皮葡萄打汁,连籽带皮全喝。
手诊什么叫掌纹诊病?掌纹诊病就是通过分析,观察,甄别掌纹的变化,病例符号的变化,诊断出曾经发生的,正在发生的和将要发生的病情进行提前治疗,防范于未然。
一掌形诊病(形状,性格,易患疾病)细长型:白领阶层,内外性格兼具,易健忘,受情绪影响,失眠.四方形:性格内行,善于经营,善于算计,易患心脑血管疾病,35岁以上。
横短型:外向性格,能言善辩,多争论,易患肝胆疾病和消化系统疾病,35岁以上。
二掌色辨病:(颜色,病症)(1)红白相间:气滞掌,主呼吸系统疾病,易感冒,怕冷。
(2)红色掌:内热掌。
口干口苦,内分泌失调,好冷饮,女性多发于月经期。
(3)紫色掌:血瘀掌,主心脑血管疾病。
劳宫穴有紫色,患有动脉硬化或冠心病。
(4)青色掌:主寒症,痛症和炎症。
大鱼际中间青色,患有腹痛,腹泻。
大鱼际下边青色患有风寒。
(5)黄色掌:暗黄色加暗红色,主肝胆疾病。
(6)咖啡色:发黑发暗,易患肿瘤和疑难杂症。
(7)血管怒张:患有宿便,下热上寒,可引起肝硬化,肝腹水,和动脉硬化。
三掌丘辨病(九丘一平原)注意丘名,对应脏腑和丘变引起的疾病(1)金星丘---主脾胃(消化系统)。
(2)火星丘1---主神经和性欲。
(3)木星丘---主肝胆,颜色发青,提示有肝胆病变。
(4)土星丘---主心脑血管疾病,对应于脾胃。
(5)太阳丘---主感官器官,神经(视神经,耳神经)(6)水星丘---主肾和生殖功能。
(7)火星丘2---主呼吸系统,气滞掌有气管炎肺气肿。
(8)月亮丘---主肺和膀胱(9)地球丘---主性功能,男科病和妇科病。
(10)火星平原---上主心脏,下主胃。
有一个“+”字纹表示心律不齐,有三个“十”字纹表示有冠心病。
认识掌纹:三大主线,八条副线;认识纹理名称,定义和功能。
(1) 生命线:也叫地线或命线,起于虎口二分之一处,沿火星丘1和金星丘下行,落于拇指侧表示年寿,经历意志,主消化系统。
(2)智慧线:也叫人线或心线,起于虎口二分之一处,与生命线同源,奔向月亮丘,止于无名指和小指缝垂线处。
手纹诊病(详细)手纹诊病(详细)人的手上主要有三条纹路,分别是:生命线:源于食指与拇指之间,呈抛物线形,一直延伸至手腕线。
此线越长越好,越长代表寿命越长。
头脑线:又称“智慧线”,起点与生命线在一起,是走在手掌中间止于小鱼际上的一条线。
我看到的只要是弱智、痴呆的人,两只手上的这条纹都很浅、很细、乱,不能成为一条清晰的线。
感情线:起于小指侧的掌边开始,弯向食指方向,到达食指和中指指缝之间为标准。
两只手上的手纹,一般是左手代表先天到四十岁之前的身体信息,右手代表四十岁以后的身体信息。
如果在两只手上都有相同的疾病信息,说明这种病的病程已很长了。
也有的手纹分男左女右,也有的手纹又分人的左边和右边,不论怎样分,只要出现下面所列的情形都有可能是疾病的表现。
· 先天不足的手纹在头脑线上分叉,无论出现在左手还是右手都代表先天不足,心脏功能弱,不适宜剧烈运动。
这种人因为先天体质弱,心脏功能不强,于是更喜欢做一些手工的工作,因此心灵手巧,聪慧、细腻。
头脑线上出现岛纹(注:手纹的主要纹路上出现中空的记号,形状如岛,称为“岛纹”,下同),容易出现头痛、头晕等不适。
如果是在左手出现,多代表先天的脑部发育受到一些影响,如母亲在怀孕的早期反应重,摔过跤,或此人小时候头部受过外伤。
在感情线上出现的岛纹,代表先天的头部供血不足,多说明母亲在怀孕时营养状况不好,孩子的头面部各器官发育不完善,长大后有可能患上近视、弱视、耳鸣、中耳炎、鼻炎、扁桃体炎、咽炎等。
左手感情线上的无名指下出现岛纹,说明左眼易患近视或各种眼疾;右手无名指下出现岛纹代表右眼易患近视或各种眼疾;两只手无名指下的感情线上都有岛纹,代表两只眼睛都可能有近视或各种眼疾。
在感情线上的小指下出现岛纹也是一样,出现在左手,左边耳朵易患中耳炎或耳鸣;出现在右手,右边耳朵易患中耳炎或耳鸣。
这类先天不足的孩子,容易出现听力下降、幻听。
如果同时有肾虚、肾寒及过敏性体质的青筋,谛∈焙蚓腿菀滓蛴靡┒ 贾露⑻ ο陆怠?· 后天营养不良手纹如果在手掌的下方出现纹路,多代表此人幼年时营养不良,消化、吸收功能不好,肾脏发育不够完善,长大后仍肾虚明显。
22种手诊图,堪比X光线,揭示你的身心健康曹雷2017-09-21 10:43所谓手诊看病,即通过手掌的纹路、症状、特征来判断疾病,天天去医院检查不现实,那么就要学会自己做自己的医生,通过手诊看病是最简单的自检方式之一,以下列举了24种疾病的手诊特征,不妨了解下吧。
01肝病肝病者手诊图有肝病者,手掌面血色较淡,有暗红或紫斑。
三才纹(天、地、人纹)多呈黄色或褐色。
身体状态随徵状出现而渐感不佳。
金星丘、月丘见斑点,多是肝病并发黄疸现象。
02初期肝癌初期肝癌手诊图感情线上有许多细短线横切。
水星丘胀高,多纵横小纹且模糊不清。
此处的感情线通常较薄或有断口。
健康线含糊而浅,有岔线。
金星丘或月丘发红,有红、紫、茶色斑点。
03中期肝癌中期肝癌手诊图手掌整体呈紫红色,斑点变深,着黄调。
在未来时点上有岔线聚拢。
预示肝病恶化。
必须戒绝烟酒,节制饮食。
接受彻底的治疗,可能经多月的耐心疗养。
才会使岔线消失。
智慧线变浅,中间有断口、变薄。
生命线转向下的聚线处有粟粒状明显突起。
这是长期肝病转化为癌的象征,它可以先于肝癌多年现出,如能给予适当充分治疗,仍可防止发癌。
健康线纹不清而浅,有断口,线上可见污色沉滞,是肝病始发之象。
04胆石症胆石症手诊图金星丘、月丘绷胀隆起,肌肉丰满,肉厚而实。
指甲有光泽,圆而厚。
手掌整体带黄色。
三才纹(天、地、人纹)比掌色浓而呈暗褐或灰色,颜色沉于线底,压之不退。
05糖尿病糖尿病手诊图因糖尿病而节制热量不适当时,引起进食性贫血,会出现匙形指甲。
月丘上有横线和半月形短线,多为糖尿病。
长期患糖尿病的,生命线不圆曲或直线向下,或呈凹曲状。
06风湿病风湿病手诊图掌肌滑溜溜的,多有风湿病。
手指关节肿而痛。
感情线起点处成双,多有痛风。
金星丘、月丘的隆起肌肉很瘦薄,筋力不足。
生命线末端分叉成两股,末端扩散,表示风湿晚期行走有问题。
尾指、无名指不能自由屈伸,老是弯曲,是风湿性神经麻痹。
手腕周围到月丘下,出现暗紫黑斑,通常是风湿症腰部障碍,脚踝内侧也会呈现类似色调。
系统总结王晨霞等多位手诊专家的100种疾病手诊索引精确手诊100种亚健康疾病检测索引表半月痕诊断规律:从白色→灰白→粉红→紫色→黑色,是健康→消耗性好疾病→脏腑功能下降→血粘→中毒的规律;指头诊断规律:从白色→红黄→红→紫色→黑色,是寒→正常→火气大→血粘瘀滞→中毒的规律纹行辨病+代表急性初期╳慢性发展#炎症加重实质转变米气滞血瘀△多代表冠心病□手术后粘连星形脑血管意外圆形软物撞击小岛形肿瘤或增生王晨霞老师教你透过掌纹看健康王晨霞老师教你透过掌纹看健康1、精线生命线反映人体先天本元和免疫系统2、气线事业线反映人体气味运化和呼吸系统3、神线情绪线反映人体心神和心脑血管系统4、脉线玉柱线反映人体血脉运转掌纹看健康半身疾病要从右手看,右半身疾病要从左手看。
卵巢和乳腺等,哪只手上发现病理纹就应思索病在哪一侧。
肾脏病大多是阁下对应。
但不管何病,双手还呈现病理纹,那就确诊无疑。
脾胃病以察看左手掌纹为准;诊断肝胆病以右手掌纹为准;心脏病则要参考双手;掌纹诊病需求参考看手指。
每个手指代表分歧的脏器。
拇指与肺部对应;食指与头、胆、气管对应;中指与心脏对应;无名指与脾对应;小指与泌尿生殖系统对应。
手纹1.情绪线:(又叫:一线、天纹、父纹)主要影响婚姻家庭,心脏、呼吸、视神经功用、性功用等正常的情绪线应该是从小指下掌边起向食指偏向走,以走入食指与中指缝为中庸。
情绪线起于无名指到中指段,多反映呼吸功用的强弱,分支多而乱或有数条细竖纹切过,多为慢性支气管炎,或支气管扩。
情绪线的长度和走向反映消化功用的情况,过于长而直达食指的近节关节腔下缘才终止的人,多患胃肠道或自立神经功用杂乱症。
情绪线始端有大的岛纹,多是听神经异常。
情绪线在无名指下有小岛纹,可视为眼及视神经方面的异常。
情绪线在无名指和小指的下一段,可察看泌尿生殖系统疾病和乳腺疾病。
情绪线发作畸断,提醒肝的代偿功用较差,或早年患过严重疾病,惹起肝脏的免疫功用改动。
情绪线在无名指下部被两条竖线割断者,提醒血压不稳定,若在竖线的两旁有脂肪隆起,多患高脂血症。