混凝土强度统计方法评定
- 格式:doc
- 大小:63.00 KB
- 文档页数:3
混凝土强度评定方法
混凝土强度评定方法根据不同的目标和需求,可以采用不同的方法。
以下是几种常见的评定方法:
1. 破坏性测试法:通过对混凝土试块进行压力测试,得出混凝土的抗压强度值。
这是较为常规的评定方法,但一般需要等待试块养护时间较长。
2. 非破坏性测试法:通过声波或超声波等方式,对混凝土进行测试,通过信号反射或传导率反映混凝土的抗压强度值。
这种方法不会对混凝土造成损害,但精度和准确性较破坏性测试略有差异。
3. 统计分析法:根据混凝土的历史数据或样本数据,使用统计学方法对混凝土抗压强度进行估算。
这种方法可用于快速评定,但需要满足数据的可信度和精度要求。
4. 隧道壁面观测法:针对地下工程、隧道等,通过对洞壁表面的裂缝、位移、应力等进行观测,进而推断混凝土的强度和稳定性情况。
这种方法需要具备一定的场地条件和专业知识。
混凝土试块强度统计方法评定首先,需要明确统计样本的数量。
常见的试块数量为30个或更多。
确保样本数量足够大,以减小样本误差,并提高统计结果的可靠性。
其次,确定试块的测试时间。
混凝土试块一般在养护期结束后28天进行强度测试。
如果需要了解混凝土的早期强度,可以在养护期结束后的其他时间点进行额外的测试。
然后,进行强度测试。
混凝土试块的强度可以通过压力试验或弯曲试验来确定。
在测试过程中,要确保试块是能够代表混凝土批次的样本,并遵循相关的标准规范和试验方法。
接下来,对试块的强度数据进行处理和分析。
常见的统计方法有以下几种:1.计算平均值:将所有试块的强度值相加,然后除以试块数量,得到试块的平均强度值。
平均值是对试块强度整体水平的一个描述。
2.计算标准差:标准差表示试块强度值与平均值的离散程度。
标准差越小,表示试块强度值越接近平均值,反之亦然。
3.绘制正态分布曲线:通过绘制试块强度值的分布曲线,可以了解试块强度的总体情况。
如果试块强度值呈正态分布,可以使用统计方法进行进一步的分析和判断。
4.判定单个试块强度值的合格性:根据混凝土设计强度和标准规范要求,可以通过计算单个试块强度值与设计强度的偏差来判断试块的合格性。
常用的判定方法有比率判定和均值判定。
5.置信区间估计:通过置信区间估计方法,可以确定试块强度的区间估计范围。
常用的置信区间有95%和99%等。
最后,根据统计分析的结果对混凝土试块强度进行评定。
根据设计需求和标准规范要求,可以得出试块合格或不合格的结论,进而为混凝土工程的质量控制、设计优化和材料改进提供参考依据。
总之,混凝土试块强度统计方法的评定过程包括确定样本数量、试块测试时间、强度测试、数据处理和分析以及结果评定等步骤。
通过科学合理的统计方法,可以准确判断试块强度的水平和分布情况,提高混凝土工程的质量和可靠性。
混凝土强度评定的三类统计方法实例一、基于经验分布的统计方法基于经验分布的统计方法是根据大量的实验数据进行统计分析,得出混凝土强度的分布规律。
这类方法主要有统计学的参数估计方法和参数优化方法。
1.统计学的参数估计方法这种方法是通过对多次试验得到的强度数据进行统计学分析,估计出混凝土强度的概率密度函数。
常用的估计方法有最大似然估计法和最小二乘法。
例如,对于混凝土抗压强度的评定,可以通过多次试验得到一组强度数据,然后通过最小二乘法拟合得到一条曲线,即强度的概率密度函数。
根据该曲线可以评估其中一强度值出现的概率。
2.参数优化方法这种方法是通过优化求解的方法,得到使得测定混凝土强度与试验结果的误差最小的一组参数。
常用的优化方法有遗传算法、粒子群优化算法等。
例如,可以建立混凝土抗压强度与水灰比、砂石含量等参数之间的关系,然后通过遗传算法等优化方法,找到最佳的参数组合,以获得最准确的预测强度值。
二、基于极限状态理论的统计方法极限状态理论认为,结构的破坏是由于结构承受的荷载达到了其可承受的极限,因此可以通过确定极限状态为目标进行统计分析。
1.可靠度指标结构的可靠度指标是评价结构抗震性能的一个重要指标。
通过分析结构的可靠度指标,可以得到结构的失效概率,从而评估混凝土强度的合理性。
2.可靠性分析方法可靠性分析方法是通过对结构的荷载和强度进行统计学分析,得到结构的可靠度指标。
常用的分析方法有一维可靠性分析、二维可靠性分析等。
例如,对于混凝土柱的抗压能力评定,可以通过一维可靠性分析,确定柱强度和柱荷载的统计分布,然后通过求解可靠度指标,得到柱的失效概率。
三、基于可靠度理论的统计方法可靠度理论基于不确定性理论,考虑了结构荷载和强度的随机性,通过概率论和数理统计的方法,评估结构在设计寿命内的失效概率。
1.可靠度指标可靠度指标是对结构失效的概率进行评估的指标,常用的指标有可靠度指数、失效概率等。
2.可靠性分析方法可靠性分析方法是通过建立荷载与强度之间的随机模型,运用概率论和数理统计的方法,求解结构失效的概率。
(一) 统计方法m fcu -λ1s fc u ≥0.9f cu,k f cu.min ≥λ2f cu,k其中λ1、λ2——合格判定系数。
注:适合砼生产条件较长时间内不能保持一致,砼强度变异性能不能保持稳定,或由于前一个检验期内同一品种砼没有足够的砼强度数据,借以确定验收批强度标准差时,应由不少于10组试件组成1批,其强度应同时满足以上两式。
(二) 非统计方法m fcu ≥1.15f cu,k f cu.min ≥0.95f cu,k注:现场搅拌砼批量不大的砼,通常组数不大于9组。
其中m fcu ——同一批强度平均值(N/mm 2) f cu,k ——砼立方体抗压强度标准值(N/mm 2) f cu.min ——同一批验收砼强度最小值(N/mm 2)s fc u 其中n ——一个验收批试件的组数s fc u ——同一验收批砼强度标准差(N/mm 2);当其结果小于0.06 f cu,k 时,则取s fc u =0.06 f cu,k 。
(三)统计方法 当试件总数不少于10组时,其强度应同时满足下列要求:m fcu ≥f cu,k +λ1s fc u (精确到0.01)f cu.min ≥λ2f cu,k 其中λ1、λ2——合格判定系数(按表取值)注:适合砼生产条件较长时间内不能保持一致,砼强度变异性能不能保持稳定,或由于前一个检验期内同一品种砼没有足够的砼强度数据,借以确定验收批强度标准差时,应由不少于10组试件组成1批,其强度应同时满足以上两式。
(四) 非统计方法 现场搅拌砼批量不大的砼,通常组数不大于9组时m fcu ≥λ3f cu,k f cu.min ≥λ4f cu,k(五)解释: 其中m fcu ——同一批强度平均值(N/mm 2) f cu,k ——砼立方体抗压强度标准值(N/mm 2) f cu.min ——同一批验收砼强度最小值(N/mm 2)s fc u 其中n ——一个验收批试件的组数s fc u ——同一验收批砼强度标准差(N/mm 2);当其结果小于2.5N/mm 2时,则取s fc u =2.5N/mm 2。
混凝土强度评定一、混凝土强度的概念混凝土强度是指混凝土抵抗外力破坏的能力,通常用抗压强度来表示。
抗压强度是通过对混凝土标准试件进行抗压试验测得的。
混凝土的抗压强度与水泥品种、水灰比、骨料种类、养护条件等因素密切相关。
二、混凝土强度评定的方法1、统计方法评定统计方法评定适用于生产条件在较长时间内保持一致,且同一品种、同一强度等级混凝土的强度变异性保持稳定的情况。
统计方法又分为标准差已知方案和标准差未知方案。
(1)标准差已知方案当混凝土生产条件能在较长时间内保持一致,且同一品种、同一强度等级混凝土的强度标准差σ0 为已知时,可采用标准差已知方案进行评定。
(2)标准差未知方案当混凝土生产条件在较长时间内不能保持一致,或同一品种、同一强度等级混凝土的强度变异性较大时,应采用标准差未知方案进行评定。
2、非统计方法评定非统计方法评定适用于当混凝土生产条件在较长时间内不能保持一致,且混凝土强度等级低于 C60 的情况。
三、混凝土强度评定的标准1、统计方法评定标准(1)标准差已知方案当混凝土的强度平均值μfcu 大于等于混凝土强度标准值 fcu,k 加上07σ0 ,且混凝土的强度最小值 fcu,min 大于等于混凝土强度标准值fcu,k 减去07σ0 时,评定为合格。
(2)标准差未知方案当混凝土的强度平均值μfcu 大于等于混凝土强度标准值 fcu,k 加上115λ1 Sfcu ,且混凝土的强度最小值 fcu,min 大于等于混凝土强度标准值 fcu,k 减去095λ1 Sfcu 时,评定为合格。
2、非统计方法评定标准当混凝土的强度平均值μfcu 大于等于 115 倍的混凝土强度标准值fcu,k ,且混凝土的强度最小值 fcu,min 大于等于 095 倍的混凝土强度标准值 fcu,k 时,评定为合格。
四、混凝土试件的制作与养护1、试件的制作混凝土试件应在浇筑地点随机抽取,取样频率应符合相关标准的规定。
试件的尺寸应根据试验目的和要求确定,常见的有150mm×150mm×150mm 的立方体试件和 150mm×300mm 的圆柱体试件。
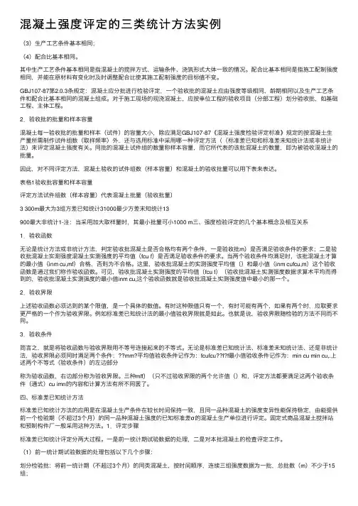
混凝⼟强度评定的三类统计⽅法实例(3)⽣产⼯艺条件基本相同;(4)配合⽐基本相同。
其中⽣产⼯艺条件基本相同是指混凝⼟的搅拌⽅式、运输条件、浇筑形式⼤体⼀致的情况。
配合⽐基本相同是指施⼯配制强度相同,并能在原材料有变化时及时调整配合⽐使其施⼯配制强度的⽬标值不变。
GBJ107-87第2.0.3条规定:混凝⼟应分批进⾏检验评定,⼀个验收批的混凝⼟应由强度等级相同,龄期相同以及⽣产⼯艺条件和配合⽐基本相同的混凝⼟组成。
对于施⼯现场的现浇混凝⼟,应按单位⼯程的验收项⽬(分部⼯程)划分验收批,如基础⼯程、主体⼯程。
2.验收批的批量和样本容量混凝⼟每⼀验收批的批量和样本(试件)的容量⼤⼩,除应满⾜GBJ107-87《混凝⼟强度检验评定标准》规定的按混凝⼟⽣产量所需制作试件组数(取样频率)外,还与选⽤标准中采⽤哪⼀种评定⽅法((标准差已知和标准差未知统计法或⾮统计法)来评定混凝⼟强度有关。
同批的混凝⼟试件组的数量称样本容量,⽽它所代表的该批混凝⼟的数量,即为被验收混凝⼟的批量。
因此,对不同评定⽅法,混凝⼟验收的试件组数(样本容量)和混凝⼟的验收批量可以⽤下表来表达。
表格1验收批容量和样本容量评定⽅法试件组数(样本容量)代表混凝⼟批量(验收批量)3 300m最⼤为3组⽅差已知统计31000最少⽅差末知统计13900最⼤⾮统计1-注:当采⽤加⼤取样量时,其最⼩批量可⼩1000 m三、强度检验评定的⼏个基本概念及相互关系1.验收函数⽆论是统计⽅法或⾮统计⽅法,判定验收批混凝⼟是否合格均有两个条件,⼀是验收批m)是否满⾜验收条件的要求;⼆是验收批混凝⼟实测强度混凝⼟实测强度的平均值(fcu f)是否满⾜验收条件的要求。
当两个验收条件均满⾜时,该批混凝⼟才算的最⼩值(inm cu,mf)合格,否则为不合格。
这⾥,验收批混凝⼟的实测强度平均值()和最⼩值(inm cufcu,m)这个验收函数是通过我们称作验收函数。
可见,验收批混凝⼟实测强度的平均值(fcu f)(验收批混凝⼟实测强度数据求算术平均⽽得到的,验收批混凝⼟实测强度的最⼩值inm cu,这个验收函数就是验收批混凝⼟实测强度值中最⼩的那⼀个。
混凝土强度评定的三类统计方法实例1.强度指数法:强度指数法是通过计算所有试件的平均强度值,并将其与设计强度值进行比较,评定混凝土的强度等级。
具体步骤如下:(1)根据设计要求制备一定数量的试件,通常为15个。
(2)进行恒定养护,待养护时间到达要求后,进行试件的强度测试。
(3)计算所有试件的平均强度值,并与设计强度值进行比较。
(4)根据比较结果,评定混凝土的强度等级。
举例说明:工程设计了C30的混凝土,为了评定其强度等级,制备了15个试件,并经过28天的恒定养护。
进行强度测试后,得到试件强度值如下:31MPa、29MPa、30MPa、32MPa、31MPa、29MPa、30MPa、32MPa、31MPa、29MPa、30MPa、32MPa、31MPa、29MPa、30MPa。
计算平均强度值为30.4MPa,与设计强度值C30相比,可以评定该混凝土的强度等级为符合设计要求的。
2.强度容差法:强度容差法是通过将试件的强度值与设计强度值进行比较,并根据统计学原理评定混凝土的强度等级。
具体步骤如下:(1)根据设计要求制备一定数量的试件,通常为15个。
(2)进行恒定养护,待养护时间到达要求后,进行试件的强度测试。
(3)计算试件的标准偏差和均值。
(4)根据强度容差表,确定混凝土的强度等级。
举例说明:工程设计了C30的混凝土,为了评定其强度等级,制备了15个试件,并经过28天的恒定养护。
进行强度测试后,得到试件强度值如下:30MPa、32MPa、29MPa、31MPa、30MPa、32MPa、29MPa、31MPa、30MPa、32MPa、29MPa、31MPa、30MPa、32MPa、29MPa。
计算标准偏差为1.05,均值为30.8MPa。
根据强度容差表,可以确定该混凝土的强度等级为C30。
3.强度分布法:强度分布法是通过绘制试件的强度分布曲线,并根据分布曲线的形态评定混凝土的强度等级。
具体步骤如下:(1)根据设计要求制备一定数量的试件,通常为15个。
混凝土强度检验统计方法评定混凝土强度检验评定应分批进行。
一个验收批的混凝土应由等级相同、龄期相同、生产工艺条件基本相同的项目组成。
对施工现场现浇的混凝土,应按单位工程的验收项目划分验收批,每个验收项目按照国家标准《建筑安装工程质量检验评定定标准》确定。
预拌混凝土厂、预制构件厂和现场集中搅拌的施工单位,应按规定的统计方法评定;零星生产的预制构件和现场搅拌生产量不大的混凝土,可按非统计方法评定。
预拌混凝土厂、预制构件厂、现场集中搅拌量大的施工单位,应定期进行强度统计分析,确定生产质量水平。
混凝土试样应在混凝土浇筑地点随机抽取,不得任意挑选。
取样频率应符合下列规定:(1)每100盘,但不超过lOOm3的同配合比的混凝土,取样次数不得少于一次。
(2)每一工作班拌制的同配合比的混凝土不足100盘时,取样次数不得少于一次。
预拌混凝土在厂内按上述规定职样,运到施工现场后,还应按规定抽样检验。
取样时,每组三个试件应在同一盘混凝土中取样制作,取三个试件强度的平均值作为每组试件的代表值。
每批混凝土试样应制作的试件总组数除应满足强度评定所必需的组数外,还应考虑施工阶段检验结构所必需的试件组数。
(一)统计方法评定(1)当混凝土的生产条件在较长时间内能保持一致,且同一品种混凝土的强度变异性能保持稳定时,应由连续的三组试件组成一个验收批,其强度应同时满足下列要求当混凝土强度等级不高于C20时,其强度的最小值尚应满足下式要求:当混凝土强度等级高于C20时,其强度的最小值尚应满足下式要求:式中:mfcu——同一验收批混凝土立方体抗压强度的平均值(N/m㎡);fcu,k——混凝土立方体抗压强度标准值(N/m㎡);σo——验收批混凝土立方体抗压强度的标准差(N/m㎡);fcu,min——同一验收批混凝土立方体抗压强度的最小值(N/m㎡)。
验收批混凝土立方体抗压强度的标准差,应根据前一个检验期内同一品种混凝土试件的强度数据,按下列公式确定:式中:Δfcu,i——第i批试件立方体抗压强度中最大值与最小值之差;m——用以确定验收批混凝土立方体抗压强度标准差的数据总批数。
混凝土强度评定及计算方法混凝土强度评定及计算方法是指通过一定的实验和计算手段,来判断混凝土的抗压强度和抗拉强度等指标。
混凝土的强度评定及计算方法对于工程建设的质量控制具有重要意义。
本文将从混凝土的强度评定方法和计算方法两个方面进行详细的介绍。
一、混凝土强度评定方法1.现场试验:现场试验是指在工程现场进行的混凝土抗压强度试验。
常见的现场试验方法有静载试验和冲击试验等。
-静载试验:静载试验是将一定载荷作用于混凝土试件上,通过测量试件的变形情况和荷载变化情况,来评定混凝土的抗压强度。
常用的静载试验方法有钢板法、万能试验机法和无损试验法等。
-冲击试验:冲击试验是将冲击荷载作用于混凝土试件上,通过测量试件的冲击能量和冲击变形情况,来评定混凝土的抗冲击强度。
常用的冲击试验方法有落锤试验和冲击金字塔试验等。
2.室内试验:室内试验是将混凝土试件在实验室中进行的混凝土抗压强度试验。
常见的室内试验方法有标准立方体试验和标准圆柱体试验等。
-标准立方体试验:标准立方体试验是将混凝土样品制成立方体试件,在一定的加载速率下进行试验,通过测试试件的破坏荷载来评定混凝土的抗压强度。
-标准圆柱体试验:标准圆柱体试验是将混凝土样品制成圆柱体试件,在一定的加载速率下进行试验,通过测试试件的破坏荷载来评定混凝土的抗压强度。
以上所述的试验方法都是通过测量试件在加载过程中的变形来评定混凝土的强度,其中室内试验方法更常用于对混凝土强度的评定。
二、混凝土强度计算方法1.组成配合比法:组成配合比法是将混凝土的组分,如水、水泥、砂子和骨料等按一定比例混合,在混凝土样品的试验数据基础上,通过一定的公式和计算手段来计算混凝土的强度。
2.经验公式法:经验公式法是通过一定的经验公式来计算混凝土的强度。
这些经验公式是通过统计分析大量试验数据得到的,能够较准确地预测混凝土的强度。
3.强度系数法:强度系数法是通过试验数据的分析,将试验数据与实际工程中的实际应用条件相结合,通过一系列的计算方法和公式,计算混凝土的强度。
混凝土强度评定的三类统计方法混凝土强度评定是土木工程中常见的质量测试方法之一,用于评价混凝土的强度和耐久性。
在进行混凝土强度评定时,常用的方法包括试块试验、现场检测和非破坏性检测。
这些方法主要分为三类统计方法:传统统计方法、智能算法和贝叶斯统计方法。
下面将对这三类方法进行详细介绍。
传统统计方法是对一组已知数据进行统计分析的方法,其中最常用的是常规均值和标准差的计算。
对于混凝土强度评定,可以通过对试块试验结果的统计分析来评估混凝土的平均强度和强度分布。
常用的传统统计方法包括假设检验、方差分析和回归分析等。
假设检验是传统统计方法中最常用的方法之一,用于检验一个或多个总体参数的值是否等于一些给定的值。
对于混凝土强度评定,可以通过假设检验来判断试块强度是否达到要求,并进行合格与否的判断。
方差分析是一种用来比较两个或多个样本均值差异是否显著的统计方法。
对于混凝土强度评定,可以通过方差分析来比较不同试验方法或试验参数对混凝土强度的影响,从而选择最佳的评价方法或参数。
回归分析是一种用于建立因变量与一个或多个自变量之间的关系的统计方法。
对于混凝土强度评定,可以通过回归分析来建立混凝土强度与混凝土配合比、水胶比、龄期等因素之间的关系模型,从而进行强度预测和评估。
智能算法是一种利用计算机科学和机器学习等技术来处理和分析数据的方法。
在混凝土强度评定中,智能算法可以通过对试块试验数据的学习和分析,建立混凝土强度与试验参数之间的关系模型,从而实现强度预测和评估。
常用的智能算法包括人工神经网络、遗传算法、支持向量机、模糊逻辑等。
这些算法可以通过对大量试验数据的学习和训练来建立强度预测模型,从而实现对混凝土强度的准确预测和评估。
贝叶斯统计方法是一种概率统计的方法,用于通过先验概率和试验数据来更新对未知参数的估计。
在混凝土强度评定中,贝叶斯统计方法可以用于根据试块试验数据来更新对混凝土强度的估计,从而实现对混凝土强度的更准确评估。
混凝土强度验收的评定标准评定混凝土强度的试块,必须按《混凝土强度检验评定标准》GBJ107—87的规定取样、制作、养护和试验,其强度必须符合下列规定:一、用统计方法评定混凝土强度时,其强度应同时符合下列两式的规定:mfcu-λ1sfcu≥0.9fcu,kfcu,min≥λ2fcu,k二、用非统计方法评定混凝土强度时,其强度应同时符合下列两式的规定:mfcu≥1.15fcu,kfcu,min≥0.95fcu,k式中mfcu—同一验收批混凝土立方体抗压强度的平均值(N/m㎡);sfcu—同一验收批混凝土强度的标准差(N/m㎡)当sfcu的计算值小于0.06fcu,k时,取sfcu=0.06fcu,k;fcu,k—混凝土立方体抗压强度标准值(N/m㎡);fcu,min—同一验收批混凝土立方体抗压强度的最小值(N/m㎡);λ、λ—合格判定系数,按附表3.1取用。
合格判定系数附表3.1合格判定系数试块组数10~1415~24≥25λ1λ21.700.901.650.851.600.85注:①《混凝土强度检验评定标准》(GBJ107—87)中的混凝土强度等级与《钢筋混凝土结构设计规范》(TJ10—74)和《钢筋混凝土工程施工及验收规范》(GBJ204—83)等规范中的混凝土标号,按附表3.2进行换算。
附表3.2 混凝土标号100150200250300400500600相当混凝土强度等级C8C13C18C23C28C38C48C58②按照《钢筋混凝土工程施工及验收规范》(GBJ204—83)评定混凝土强度时,其试块必须按其规定的组数留置,强度必须符合下列规定;一、用统计方法评定混凝土强度时,按下述条件评定:R小≥0.85R标二、当同批试块少于10组时,应用非统计方法,按下述条件评定:R小≥0.9R标式中——n组试块强度的平均值;K——合格判定系数;按附表3.3取用;合格判定系数附表3.3n10~1415~24≥25K1.701.651.60Sn——n组试块强度的标准差;R标——混凝土设计标号;R小——n组试块强度中最小一组的值。
混凝土强度评定一般是按相同强度相同分部来评定的:例如:基础垫层,基础,主体,地面等。
如果主体中有两种不同强度的混凝土,则必须分开评定:像一层至二层柱为C25,二层以上为C20。
则必须按C25和C20强度分别进行评定。
评定时一般分两种情况:一、非统计方法:施工工程较小,混凝土试块总数不足10组时,评定其强度只能采用非统计方法评定。
这时验收批的混凝土的强度应符合下列公式要求:(符号含义见最后面)Mfcu≥1.15fcu,kfcu,min≥0.95fcu,k例如有六组混凝土试块强度,设计强度为C20,其每组的平均值为:23.10、22.2、24.1、2 0.7、19.1、21.2。
经计算:Mfcu=21.73(平均值)判定强度:Mfcu≥1.15 fcu,k21.73<1.15×20 不符合fcu,min≥0.95 fcu,k19.1>0.95×20 符合该批混凝土虽然平均强度大于C20的标准强度,但不符合大于或等于标准强度的1.15倍;虽第二公式试块最小值大于标准强度的0.95倍。
但这批试块还认为不合格。
因此也认为该批试块所代表的结构混凝土也不合格。
对于一般人来说认为不合理,想不通。
但按规范判定就这么严格。
原因是说明我们混凝土强度离散性大,管理差,保证率低。
因此我们做试块要尽量多些,代表性强些,并应保证每组试块强度都比标准强度高出15%左右,这样保证性就可靠了。
二、统计方法:应由不小于10组相同分部相同强度的试块代表一验收批,其强度应符合下列要求:Mfcu -λ1Sfcu≥0.9 fcu,kfcu,min≥λ2 fcu,k式中—Sfcu验收批混凝土强度的标准差,当Sfcu的计算值小于0.06 fcu,k时,取Sfcu =0.06 fcu,k;λ1、λ2—合格判定系数,见下表:试块组数10~14 15~24 ≥25λ1 1.70 1.65 1.60λ20.9 0.85而Sfcu(标准差值)可按下式计算:式中—fcu,i—验收批内第i组混凝土试块强度值;n—验收批内混凝土试块的总组数;举例说明:假设某框架结构主体混凝土设计强度为C20,共有11组试块,其数据如下:24.2、23.5、22.8、25.1、24.3、21.2、20.7、22.6、23.7、24.5、25.2(N/㎜2)求得平均值Mfcu =23.44求标准差Sfcu,用上述工式:(24.2-23.44)2+(23.5-23.44)2+(22.8-23.44)2+(25.1-23.44)2………Sfcu = 11-1=1.483查表得:λ1=1.70λ2=0.9判定混凝土强度:Mfcu-λ1Sfcu≥0.9fcu,k23.44-1.7×1.483>0.9×20 符合fcu,min≥λ2fcu,k20.7>0.9×20 符合结论:该批混凝土强度合格。
混凝土强度的检验评定(旧规范)(3)统计方法评定①、当混凝土的生产条件在较长时间内能保持一致,且同一品种混凝土的强度变异性能保持稳定时,应由连续的三组试件组成一个验收批,其强度应同时满足下列要求:mf cu≥f cu,k+0.7σ0f cu,min≥f cu,k-0.7σ0同一验收批抗压强度的平均值≥混凝土立方体抗压强度标准值(如C30)+0.7×验收批混凝土立方体抗压强度的标准差同一验收批混凝土立方体抗压强度的最小值≥混凝土立方体抗压强度标准值(如C30)-0.7×验收批混凝土立方体抗压强度的标准差当混凝土强度等级不高于C20时,其强度的最小值尚应满足下式要求:f cu,min≥0.85 f cu,k同一验收批混凝土立方体抗压强度的最小值≥0.85×混凝土立方体抗压强度标准值(如C15)当混凝土强度等级高于C20时,其强度的最小值尚应满足下式要求:f cu,min≥0.90fcu,k同一验收批混凝土立方体抗压强度的最小值≥0.85×混凝土立方体抗压强度标准值(如C30)验收批混凝土立方体抗压强度的标准差,应根据前一个检验期内同一品种混凝土试件的强度数值,按下列公式确定:σ0=∑△f cu,i验收批混凝土立方体抗压强度的标准差=∑第i批试件立方体抗压强度中最大值与最小值之差m —用以确定验收批混凝土立方体抗压强度标准差的数据总批数②、当混凝土的生产条件在较长时间内不能保持一致,且混凝土强度变异性不能保持稳定时,或在前一个检验期内的同一品种混凝土没有足够的数据用以确定验收批混凝土立方体抗压强度的标准差时,应由不少于10组的试件组成一个验收批,按统计法评定,此时,验收批混凝土的强度必须同时符合下列要求:m fcu—λ 1 s fcu≥0.9 f cu,kf cu,min≥λ2fcu,k同一验收批混凝土立方体抗压强度的平均值—合格判定系数×验收批混凝土强度的标准差(s fcu的计算值小于0.06 f cu,k时,取s fcu=0.06 f cu,k) ≥0.9×混凝土立方体抗压强度标准值(如C30)同一验收批混凝土立方体抗压强度的最小值≥合格判定系数×混凝土立方体抗表2 – 6 合格判定系数(4)非统计方法评定对零星生产的预制构件的混凝土或现场搅拌批量不大的混凝土,当仅有一组混凝土试件时,其强度等级不应低于1.15fcu,k;当混凝土试件组数在2~9组时,可采用非统计法评定,此时,验收批混凝土的强度必须同时符合下列要求:m fcu≥1.15 f cu,kf cu,min≥0.95 f cu,k同一验收批抗压强度的平均值≥1.15×混凝土立方体抗压强度标准值(如C30)同一验收批混凝土立方体抗压强度的最小值≥0.95×混凝土立方体抗压强度标准值(如C30)旧规范与新规范的非统计法一样,统计法的系数更改混凝土强度的检验评定(新规范)补习数学知识“西格玛”是希腊字母,也有念作“西玛”“希玛”等各种读法,符号是∑,英文译音是S igma,表示数学中的求和号,是数学中常用的符号,主要用于求多项数的和,用∑表示。