综合气象观测论文
- 格式:doc
- 大小:269.00 KB
- 文档页数:15
摘要:随着科技的发展,气象业务也在不断地改革,气象观测系统得到了很好的优化,综合气象服务能力也在不断的提高。
为了满足社会发展和人们生活对于气象服务的需要,便必须重视综合气象业务服务的完善。
笔者主要分析了当前综合气象业务工作开展的过程中存在的问题,并进行了有效措施的制定,希望能够提高综合气象业务工作的水平和质量,满足人们的实际需要。
关键词:综合气象业务;气象部门;问题;策略在新的时期,综合气象业务工作的开展对于社会发展意义重大,想要做好综合气象业务工作,便必须对综合气象业务工作有一个正确的认知,认真分析综合气象业务工作发展中存在的问题,认识到创新的重要性,切实提高气象业务工作开展的水平。
一、综合气象业务工作开展中存在的主要问题(一)工作制度没有得到很好完善现在我国很多气象部门的工作制度不完善问题依然比较明显,比如气象观测业务一体化要求及业务考核制度都无法很好的管理和约束相关的综合业务工作人员。
在推行观测自动化之后,观测人员操作的流程及技术规范都无法满足工作开展的需要,还有些工作人员在工作的时候比较散漫消极,责任意识较差,这也直接导致了综合气象测报工作质量很难真正的提高。
怎样选择有效的措施来对综合气象观测的相关规章制度进行完善和健全,是现在综合气象业务工作开展过程中面临的重要问题,必须采取措施进行问题的解决。
(二)基层专业人才较少随着综合气象观测业务的实施,在工作开展的时候,基层观测人员工作强度也有了明显的下降,但是对观测技术的要求却在不断的提高。
现在我国很多基层气象部门都存在专业测报人才较少的情况,工作开展的时候,欧变存在一人多岗的情况,并且随着综合观测业务自动化水平和科技的进步,工作人员面对突发情况的时候,很难有效的采取措施进行应急。
此外,由于受到以往气象观测业务开展的影响,很多业务人员本身的知识接受能力和创新能力都比较差。
此外,基层气象部门进行新设备和新技术培训的时候也没有真正的到位,这也直接导致了很多基层业务人员无法很好的掌握相关的专业知识,观测技术水平也很难满足当前观测的需要,这也给综合气象观测业务自动化工作的进行造成了严重的影响和制约。
提升地面综合气象观测能力的对策分析随着气候变化的加剧,气象观测在地面上的重要性日益突出。
地面综合气象观测是指利用各类气象观测设备和技术手段进行对大气环境各种气象要素的综合观测和监测,以获取大气环境和气象变化的相关信息的活动。
地面综合气象观测能力的提升对于气象预报、气候研究、生态环境保护等方面都具有重要意义。
如何提升地面综合气象观测能力成为了当今气象行业的一个关键课题。
一、提升地面综合气象观测设备和技术水平1.引进国际先进气象观测设备目前国际上气象观测设备和技术水平已经相当先进,可以借鉴国外的先进经验和技术,引进国际先进的气象观测设备和技术,如高精度气象雷达、气象探空仪等。
同时也可以加大对国内气象仪器设备的研发和生产力度,积极推动国内气象观测设备的自主研发和制造,提升国内气象观测设备和技术水平。
2.加强气象观测数据处理和分析技术当前气象观测数据量大、复杂度高,如何高效、准确地处理和分析气象观测数据成为了一个新的挑战。
可以加大对气象数据处理与分析技术的研发力度,研究和开发高效、精准的气象信息处理和分析技术,提高气象观测数据的利用效率和准确性。
3.推动气象观测设备与现代信息技术的融合现代信息技术的发展为气象观测设备的发展提供了新的契机,可以推动气象观测设备与现代信息技术的融合,如地面综合气象观测系统的智能化、自动化,实现气象观测设备的远程监控和数据实时传输。
结合人工智能、大数据等技术,提高气象数据的智能化处理和利用效率。
二、加强地面综合气象观测人才队伍建设1.加强气象观测人才培养气象观测人才是地面综合气象观测系统的重要支撑,要加强气象观测人才的培养力度,培养具有较高气象观测技术水平的专业人才。
可以通过加大对气象观测专业的教育资源投入,提高气象观测专业的人才培养质量;加强气象观测人才的实践教学和实习实训,增加气象观测实践经验;加强气象观测人才的专业技能培训,提高气象观测人员的综合素质。
2.建立健全气象观测人才激励机制建立健全气象观测人才激励机制,对气象观测人才进行薪酬、职称等方面的激励,提高气象观测人才的工作积极性和专业技术水平。
太阳辐射与农业生产摘要太阳辐射的光谱成分、光照度、光照时间以及植物利用太阳能的多少,影响着植物的生长发育、产量高低,以及植物的地理分布。
植物的光合作用使得所有的有机体与太阳辐射之间发生了最本质的联系,所以太阳辐射是植物生命活动的重要因素。
关键词太阳辐射农业生产光照光能利用前言自然界发生的一切物理过程和物理现象以及一切生物的生命活动都直接或间接地以太阳辐射能作为自己的能量基础,而所以绝对温度高于零度的物体又能放出辐射来参与自然界的能量循环。
通过对太阳辐射的研究,以探究太阳辐射与农业生产之间的联系。
1、太阳辐射波谱与农业生产1.1不同光谱成分对植物的作用到达地面的太阳辐射光谱大致分为紫外辐射、红外辐射和可见光辐射三波谱段,到达地面的太阳辐射光谱对植物生长发育有着不同的生物学意义。
1.1.1 紫外辐射到达地面的紫外线,虽在太阳辐射波谱中的比例小,但有较强的生物学意义。
紫外线波长较短的部分能抑制作物生长,杀死病菌孢子。
其中波长<290nm的短紫外线对生物有伤害作用,波长愈短伤害性愈大,有人称之为灭生性辐射。
幸有臭氧层吸收,保护了地面生物。
其波长较长部分对作物有刺激作用,可促进种子萌发。
农民播种前晒种就是这个道理。
紫外辐射还能促进果实成熟,提高蛋白质和维生素含量。
在果实成熟时,紫外线丰富,可增进果实含糖量,果实着色好,所以向阳果实比较香甜。
高山、高原紫外线含量较多,植物根部发达,茎节短小,叶面窄小。
减少紫外线对茶叶、纤维植物、生姜、芹菜、韭黄等作物品质提高有好处。
此外,紫外线对生物的向光性。
感光性和趋光性有重要作用。
1.1.2 可见光辐射可见光辐射(visible radiation)对植物生活机能起决定性作用,真正对有机物质合成和植物产量形成有实际意义的波谱段是400~760nm的可见光谱区,其中最有效的是红橙光和蓝紫光。
波长为610~760nm的红橙光谱区,是叶绿素吸收最强的光谱带,也是红光光谱区的最强光合活性的光谱带。
做好县级综合气象业务工作的思考
云磊;张回园
【期刊名称】《农技服务》
【年(卷),期】2017(034)010
【摘要】天气预报和人们的生产生活有着息息相关的联系.县级气象台作为我国气象预报的基层单位,在我国的气象预报和防灾减灾和农业气象服务中发挥者巨大的作用.随着现代科学技术的发展,我国气象服务的广度和深度有了巨大的提高.然而在科技不发达的县城和农村地区气象预报的水平还有待进一步提高.本论文主要从影响县级综合气象业务工作的因素,提高县级综合气象观测业务的措施来分析县级气象台如何高效促进综合气象业务工作的开展和提高.
【总页数】1页(P81)
【作者】云磊;张回园
【作者单位】和林格尔县气象局,内蒙古呼和浩特 010000;呼和浩特气象局,内蒙古呼和浩特 010000
【正文语种】中文
【相关文献】
1.做好县级综合气象业务工作的思考
2.做好县级综合气象业务工作的思考
3.做好县级综合气象观测业务工作的若干思路
4.做好县级综合气象业务工作若干思考
5.做好县级综合气象业务工作若干思考
因版权原因,仅展示原文概要,查看原文内容请购买。
综合气象观测中存在的问题及对策探讨随着气候变化和气象灾害频发,气象观测的重要性愈发凸显。
然而在综合气象观测中,也存在着诸多问题,如数据质量不稳定、观测设备老化、观测站点分布不均等,这些问题不仅影响气象预报的准确性,也影响到人们的生产生活。
探讨综合气象观测中存在的问题及对策,对于提高气象观测数据的质量和准确性具有重要意义。
一、综合气象观测存在的问题1. 观测设备老化:部分气象观测设备使用寿命较长,容易出现故障和误差,导致观测数据不准确,影响气象预报的准确性。
2. 观测站点分布不均匀:部分地区气象观测站点分布不均匀,导致部分地区气象数据不足,影响气象预报的全面性。
3. 数据质量不稳定:由于设备故障、人为操作不当等原因,部分气象观测数据质量不稳定,不仅影响气象预报的准确性,也影响气象研究的科学性。
4. 观测人员素质参差不齐:部分气象观测人员素质参差不齐,缺乏系统的培训和素质提高,影响了观测数据的准确性。
二、对策探讨1. 更新观测设备:加大对气象观测设备的更新力度,逐步淘汰老化设备,更新更先进、更稳定的观测设备,提高气象观测数据的准确性。
2. 加强观测站点建设:加大对气象观测站点的建设力度,优化观测站点布局,使观测站点分布更加均匀,提高气象数据的全面性和准确性。
3. 加强数据质量监测:建立完善的气象观测数据质量监测体系,定期对观测数据的质量进行检查和评估,加强数据质量管理,提高气象观测数据的稳定性和准确性。
4. 提高观测人员素质:加大对气象观测人员的培训力度,建立健全的培训体系,提高观测人员的素质水平,确保气象观测数据的准确性和可靠性。
结语综合气象观测是气象预报和气象研究的基础,关乎到人们的生产生活和国家的安全稳定。
需要加大对综合气象观测的重视和支持,针对存在的问题,积极采取有效的对策措施,提高气象观测数据的质量和准确性,为人们的生产生活提供更加准确可靠的气象信息。
也需要加强国际合作,共同努力,共同应对气候变化和气象灾害,为人类的可持续发展作出更大的贡献。
现代气象观测技术的进展与展望气象观测是研究大气现象和气候变化的基础,对于天气预报、灾害预警、农业生产、航空航天等众多领域都具有至关重要的意义。
随着科技的不断进步,现代气象观测技术取得了显著的进展,并展现出广阔的发展前景。
过去,气象观测主要依赖于地面气象站的人工观测。
观测员通过温度计、气压计、雨量筒等简单仪器记录气象数据,这种方式不仅效率低下,而且观测范围有限,数据的准确性和及时性也难以得到保证。
如今,现代气象观测技术已经发生了翻天覆地的变化。
卫星气象观测技术的出现极大地拓展了我们对全球大气的观测能力。
气象卫星可以在太空中对地球大气进行大范围、全天候、连续的观测,获取云图、温度、湿度、风速等多种气象信息。
通过对卫星数据的分析,我们能够更好地了解大气环流的变化、台风的形成和移动路径,以及全球气候变化的趋势。
雷达技术在气象观测中也发挥着重要作用。
多普勒雷达能够探测到大气中的降水粒子的运动速度和方向,从而帮助我们了解风暴的内部结构和演变过程,提高对暴雨、龙卷等强对流天气的预警能力。
此外,激光雷达可以测量大气中的颗粒物浓度和分布,对于研究大气污染和空气质量具有重要意义。
自动气象站的广泛应用则大大提高了地面气象观测的效率和精度。
这些自动气象站可以实时采集温度、湿度、气压、风速、风向、降水等多种气象要素,并通过通信网络将数据传输到气象中心,为气象预报和研究提供了丰富的基础数据。
除了上述技术,无人机气象观测也逐渐崭露头角。
无人机可以携带各种气象传感器,飞到一些人员难以到达的地区,如高山、海洋等,进行气象数据的采集。
这种灵活的观测方式为我们获取更全面、更准确的气象信息提供了新的途径。
在传感器技术方面,现代气象观测所使用的传感器越来越精密和智能化。
例如,新型的温度传感器能够在更宽的温度范围内提供更高精度的测量;湿度传感器的响应速度和稳定性也得到了显著提高。
这些先进的传感器为气象观测数据的准确性提供了有力保障。
随着大数据、人工智能等信息技术的发展,气象观测数据的处理和分析能力也得到了极大提升。
气象观测数据的分析和应用气象观测数据的分析和应用是现代气象学中非常重要的一个方面。
通过收集、分析和应用气象观测数据,我们可以更好地理解和预测天气变化,为农业、航空、交通等各个领域的决策提供指导。
本文将从气象观测数据的收集方法、分析技术以及在实际应用中的价值进行探讨。
首先,气象观测数据的收集是准确分析和应用的基础。
气象台站是最常见的气象观测数据收集点,其配备有各种观测仪器和设备,如温度计、气压计、风速计等,用于定期测量大气条件。
此外,卫星遥感技术也在气象数据收集中起到重要作用。
通过气象卫星拍摄地球表面的图像,我们可以获得大范围的气象数据,并及时分析和应用。
在气象观测数据的分析方面,统计学和数学模型是常用的工具。
首先,我们可以使用统计学方法对历史气象观测数据进行分析,以了解气候的周期性和趋势性变化。
例如,通过分析多年的降水量数据,我们可以确定一个地区的季节性降水模式,为农业灌溉和水资源管理提供参考。
此外,数学模型可以帮助我们模拟和预测气象条件。
例如,借助数学模型,我们可以预测风暴的路径和强度,为避免损失和减少灾害做出相应的准备。
气象观测数据在实际应用中的价值不可忽视。
首先,在农业领域,合理的灌溉和耕作是农作物生长和产量的关键。
通过分析气象观测数据,农民可以了解到温度、降水、湿度等气象因素的变化趋势,从而合理安排灌溉和耕作工作,提高农作物产量。
此外,气象观测数据对航空和交通行业也具有重要意义。
飞机起降、航线规划以及道路交通等都需要准确的气象信息。
通过分析气象观测数据,我们可以提前预测天气状况,以确保飞行安全和交通畅通。
此外,气象观测数据在环境保护和气候变化研究中发挥着重要作用。
通过分析大气中的温室气体和空气污染物的浓度变化,我们可以了解气候变化和环境污染的趋势,并采取相应措施减少二氧化碳排放和改善空气质量。
此外,气象观测数据还可以用于预测自然灾害,如台风、地震以及暴雨等,从而增强应急管理能力和减少灾害损失。
第五讲 综合气象观测1. 引言综合气象观测是对地球气候系统的大气圈、水圈、冰雪圈、岩石圈、生物圈等五大圈层的物理、化学、生物特征及其变化过程和相互作用开展长期、连续、系统的观测。
综合气象观测系统是由地基、空基、天基气象观测系统有机结合、优势互补构成的全面、协调和可持续的集成系统。
其中,全面是指科学设计,科学布局,全面获取气象及其相关信息,各类观测数据融合处理,形成观测产品,集约化发展;协调是指观测业务各环节要协调发展,与现代气象业务体系各业务之间要协调发展,也要与气象科技创新体系、气象人才体系协调发展;可持续是指观测业务要连续、稳定、可靠运行,要加强观测技术、观测方法、仪器设备的研发和技术储备,增强发展后劲。
《国务院关于加快气象事业发展的若干意见》明确指出,“ 综合气象观测系统是国家重要的公共基础设施,是气象和地球相关学科业务与科研的重要基础。
要大力加强气候观测系统、气象卫星系统和天气雷达、雷电监测网、农村和重点林区及海域气象站网等基础设施建设,将其纳入经济社会发展规划,保证其稳定可靠运行,不断提高综合气象观测能力和水平”。
当前,我国已经进入全面建设小康社会和构建社会主义和谐社会的新阶段。
经济社会发展、国家安全和可持续发展对气象事业提出了更高的保障要求。
如突发气象灾害及相关灾害事件的预警预报、气候和气候变化预测预估、重大气象灾害风险评估、载人航天飞行保障、航空和地面交通气象、核爆炸及危险品泄露应急气象服务、气象能源监测等工作都要求气象部门提供准确可靠的实时观测数据,作为科学决策的基础。
因此,综合气象观测系统的建设是气象部门一项非常迫切和关键的任务。
为了建立和完善综合气象观测系统,我国气象部门将通过科学完善现有气象观测站网,进一步增强气候监测、天气观测和专业气象观测能力,提高观测数据的质量和系统稳定运行的能力,增强综合处理观测数据应用的能力,实现综合气象观测系统的可持续健康发展。
2. 第一节 综合气象观测系统的作用和内涵2.1. 1.1 综合气象观测系统的作用气象观测是人们认识大气现象和气候变化的手段,气象观测信息和数据是开展天气预警预报、气候预测预估及各类气象服务、科学研究的基础,是推动气象科学发展的原动力。
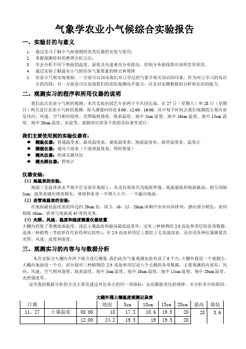
气象学农业小气候综合实验报告一、实验目的与意义1.通过实习了解小气候观测的各类仪器的安装与使用;2.掌握观测资料的整理分析方法;3.学会分析不同下垫面的温度、湿度及风速垂直分布情况,绘制分布曲线图并说明差异原因。
4.通过实验了解温室小气候的各气象要素的特点和规律5.农业小气候实地观察,一方面可以加深我们对已学过的气象学相关知识的印象,作为对已学习的知识点的巩固;另一方面也可以加强我们的实际观测动手能力,以及对实测数据的分析和总结的能力。
二、观测实习的程序和所用仪器的说明我们此次农业小气候的观测,本次实验由园艺专业两个半共同完成,在27日(星期六)和28日(星期日)两天进行农业小气候的观测,每天测量时间是8:00、12:00、16:00。
其中每个时间点我们观测的主要内容是风向、风速、空气相对湿度、光照辐射强度,地表温度、地中5cm温度、地中10cm温度、地中15cm温度、地中20cm温度、水温等,观测项目按各个组的实际条件进行。
我们主要使用到的实验仪器有:◆测温仪器:普通温度表、最高温度表、最低温度表、地面温度表、曲管温度表、温度计◆测湿仪器:通风干湿表(干湿球温度表,即阿斯曼)◆测风仪器:热球式微风仪◆测光照仪器:照度计仪器安装:(1)地温表的安装:地面三支温度表水平地平行安放在地面上,从北向南依次为地面普通、地面最低和地面最高,相互间隔5cm,温度表感应球部朝东,球部和表身一半埋入土中,一半漏出地面。
(2)曲管地温表的安装:在地面最低温度表的西边约20cm处,按5、10、15、20cm深顺序由东向西排列,感应部分朝北,表间相隔10cm,表身与地面成45度的夹角。
(3)光照、风速、温度和湿度测量仪器放置大棚内的除了要测地面温度、浅层土壤温度和最高最低温度外,还有三种植物的2/3高处和顶层的各项数据,选择三种植物(考虑要有代表性和比较性),在2/3高处和顶层上都挂上毛发湿度表,还有用各种仪器测量其光照、风速、温度和湿度。
综合气象观测中存在的问题及对策探讨综合气象观测是气象科学中的重要组成部分,具有极其重要的应用价值和现实意义。
但在实际应用中,综合气象观测存在着一些问题,对气象预报、决策等方面产生了不良影响。
本文将结合实际情况,对综合气象观测中存在的问题进行深入探讨,并提出一些对策和建议。
一、设备技术不足综合气象观测面临的第一个问题是设备技术不足。
目前,国内外的综合气象观测装备虽然在不断完善,但在某些方面还是存在不足。
例如,各类观测仪器的遥测技术、解释设备的准确性、数据采集和传输过程的稳定性等方面均存在一定的问题。
这些技术不足直接影响综合气象观测质量和观测数据的准确性。
对策:加强技术创新,重视设备更新。
在运用新技术去升级、改进传统设备的基础上,也要积极引进国外的新颖设备技术,推进高精度、高分辨率、高可靠性设备的发展,以期提高气象观测的可靠性和精度。
二、观测点位设置不合理为了保证气象观测的全面性和准确性,必须选取多个点位布设观测设备。
但目前仍存在某些地方因自然条件、人工实时管理不到位等原因,设备布置不合理,冗余不足或监测点相对位置过于集中,观测结果在多大程度上反映真实情况的问题。
对策:必须根据气象观测需求,结合地形地貌、气候、人口、经济等因素,合理选址,防止监测点之间趋势相同导致数据偏重一个区域或者有随机误差。
监测站之间的距离应尽量长,不能过于集中,以确保在不同地理环境下,数据可靠地回归、比较和分析。
三、观测数据处理不当由于现代气象观测数据较为复杂,数量庞大,处理难度相对较大。
很多气象站在对数据处理方面不够熟悉,某些数据处理方法和算法不科学,容易产生误差。
此外,一些气象站在对接数据交换平台、数据转换等方面工作不够精细,导致数据质量不稳定,甚至无法正常使用。
对策:增强气象站人员技术培训和科技知识普及,增强气象工作者专业素养,加强对数据可靠性监护,确保数据处理操作合法、准确、稳定,保障数据结果科学、可靠、精确。
四、资本投资缺乏现代气象观测对国家和企业的资本投入较大,这是气象观测面临的又一个重要问题。
第1篇一、前言在过去的一年里,我国气象观测事业在气象部门的大力支持下,取得了显著的成果。
本年度,我单位紧紧围绕气象观测业务发展的总体要求,全面加强气象观测基础设施建设,提升观测数据质量,为气象预报预警、气候研究、环境保护等领域提供了有力的数据保障。
现将本年度综合气象观测工作总结如下:二、主要工作及成效1. 观测设施建设本年度,我单位重点加强了气象观测基础设施建设,包括地面气象观测站、自动气象站、卫星遥感观测系统等。
新增自动气象站5座,地面气象观测站2座,卫星遥感观测设备1套。
这些设施的投入,极大地提高了气象观测的自动化、现代化水平。
2. 观测数据质量为确保观测数据质量,我单位严格执行气象观测规范,加强观测员培训,提高观测员的业务素质。
同时,加大了对观测数据的审核力度,确保数据的准确性、可靠性和连续性。
全年观测数据合格率达到了98%以上。
3. 观测业务创新本年度,我单位积极探索气象观测业务创新,开展了多项新技术、新方法的研究与应用。
例如,利用无人机进行地面气象观测,提高了观测效率和覆盖范围;运用大数据技术对气象观测数据进行处理和分析,为气象预报预警提供了有力支持。
4. 气象灾害预警充分发挥气象观测数据在气象灾害预警中的作用,针对重大气象灾害,及时发布预警信息。
本年度,共发布各类气象灾害预警信息200余次,有效降低了气象灾害造成的损失。
5. 气象服务应用积极拓展气象观测数据在农业、交通、环保等领域的应用,为政府决策和社会公众提供了有力支持。
例如,为农业部门提供气象灾害风险预警,为交通部门提供气象灾害预警,为环保部门提供空气质量监测数据等。
三、存在的问题及改进措施1. 观测设施老化部分观测设施存在老化、损坏等问题,影响了观测数据的准确性。
下一步,我们将加大设施更新改造力度,确保观测设施的正常运行。
2. 观测员素质参差不齐部分观测员业务素质有待提高,影响了观测数据的准确性。
我们将加强观测员培训,提高业务水平。
第1篇一、报告概述本报告旨在对气象资料进行总结和分析,全面回顾过去一段时间内气象工作的成果和不足,为今后气象工作的开展提供参考和借鉴。
报告内容主要包括:气象观测数据汇总、气象灾害情况分析、气象服务效果评估、存在问题及改进措施等方面。
二、气象观测数据汇总1. 观测站点及观测项目在过去一段时间内,我国共设有X个气象观测站点,主要观测项目包括:气温、降水、风速、风向、气压、湿度等。
2. 气象观测数据特点(1)气温:整体呈现波动上升的趋势,夏季高温天气持续时间较长,冬季低温天气较少。
(2)降水:降水量分布不均,部分地区降水量较大,部分地区降水量较少。
(3)风速:风速整体呈现波动上升的趋势,部分地区风速较大,部分地区风速较小。
(4)风向:风向变化较大,无明显规律。
三、气象灾害情况分析1. 气象灾害类型在过去一段时间内,我国共发生X起气象灾害,主要包括:洪涝、干旱、台风、暴雨、冰雹、寒潮等。
2. 气象灾害特点(1)洪涝灾害:主要发生在夏季,受强降水影响,部分地区发生严重洪涝灾害。
(2)干旱灾害:主要发生在春季和秋季,受干旱影响,部分地区农作物受灾严重。
(3)台风灾害:主要发生在夏季,台风登陆我国后,部分地区发生严重灾害。
(4)暴雨灾害:主要发生在夏季,暴雨导致城市内涝、山区泥石流等灾害。
四、气象服务效果评估1. 气象预报准确率过去一段时间内,我国气象预报准确率达到X%,较去年同期有所提高。
2. 气象预警发布及时性在气象灾害发生前,我国气象部门及时发布了预警信息,为防灾减灾提供了有力支持。
3. 气象服务满意度通过问卷调查和电话回访,气象服务满意度达到X%,较去年同期有所提高。
五、存在问题及改进措施1. 存在问题(1)气象观测数据质量有待提高。
(2)气象预报预警能力有待加强。
(3)气象服务针对性有待提高。
2. 改进措施(1)加强气象观测设备维护,提高观测数据质量。
(2)加大气象预报预警技术研发投入,提高预报预警准确率。
一、背景随着我国气象事业的快速发展,气象预报预警水平不断提高,气象服务在社会经济发展和人民生活中的作用日益凸显。
为全面提升气象综合研判能力,本年度,我单位积极开展气象综合研判工作,现将总结如下。
二、主要工作及成效1. 加强气象监测预警(1)完善气象监测网络。
本年度,我单位加大气象监测设备投入,提高监测能力,确保监测数据准确、及时。
同时,加强与其他气象部门的信息共享,提高监测数据的整体水平。
(2)强化预警发布。
针对各类气象灾害,我单位及时发布预警信息,确保预警信息覆盖范围广、传播速度快。
同时,加强与政府、企业、社会公众的沟通,提高预警信息的社会影响力。
2. 深化气象预报服务(1)提高预报准确率。
通过引进先进预报技术、加强预报员培训、优化预报流程等措施,提高各类气象预报的准确率,为政府部门、企事业单位和人民群众提供可靠气象服务。
(2)拓展预报服务领域。
本年度,我单位积极开展农业、交通、环保、旅游等领域气象预报服务,满足社会各界的个性化需求。
3. 加强气象灾害风险防范(1)开展气象灾害风险评估。
针对不同区域、不同季节的气象灾害,开展风险评估,为政府决策提供科学依据。
(2)制定气象灾害应急预案。
针对各类气象灾害,制定应急预案,提高应急处置能力。
4. 推进气象科技创新(1)加大科研投入。
本年度,我单位加大科研投入,支持气象预报、灾害预警、气象服务等领域的研究。
(2)加强人才队伍建设。
通过引进高层次人才、培养本土人才、开展业务培训等措施,提高气象科技创新能力。
三、存在问题及改进措施1. 存在问题(1)部分气象灾害预警信息发布不及时。
(2)气象预报准确率仍有待提高。
(3)气象科技创新能力不足。
2. 改进措施(1)优化预警发布流程,提高预警信息发布速度。
(2)加强预报员培训,提高预报准确率。
(3)加大科研投入,提升气象科技创新能力。
四、总结本年度,我单位在气象综合研判方面取得了一定的成绩,但仍存在一些不足。
在今后的工作中,我们将继续努力,不断提高气象综合研判能力,为我国气象事业的发展贡献力量。
综合气象业务个人工作总结一、工作背景在经过一年多的工作实践后,我作为一名气象业务人员,主要负责气象观测、预报和气象信息服务等工作。
我所服务的单位是一个大型企业,拥有广泛的全国性业务,需要及时准确的气象信息支持。
在这个岗位上,我不断学习和实践,积累了一定的经验和技巧。
二、工作内容1. 气象观测:负责气象观测站点的设备维护和管理,包括定时进行气象参数的观测,校准和维护气象仪器设备,确保观测数据的准确性和可靠性。
2. 气象预报:参与气象预报的编制工作,基于气象资料和模式预报数据,综合分析形势,提供准确的预报信息。
对于重大天气事件,及时进行预警发布,提供决策参考。
3. 气象信息服务:根据单位需求,定制化的提供气象信息服务。
根据不同的用户群体,提供定制化的气象产品和服务,包括预报产品的制作,气象信息的汇总和分析,以及灾害性天气的监测和预警。
4. 领导交办的其他任务:根据领导的要求,参与或承担公司其他与气象相关的工作,包括气象数据的分析和挖掘,气象业务发展方向的研究等。
三、工作方法1. 不断学习和更新知识:气象是一个发展相对较快的学科,新的观测设备和预报模式不断出现。
我经常参与培训和学习,了解最新的技术和方法,不断更新自己的知识和技能。
2. 加强沟通和协作:气象工作需要与其他部门和单位进行紧密的合作。
我主动与其他部门沟通,了解他们的需求,提供适当的气象服务。
同时,也积极与其他气象人员进行交流,共同提升工作效率和水平。
3. 技术创新和应用:在工作中,我不断探索和尝试新的技术和方法,以提高工作效率和准确性。
例如,我利用机器学习算法对气象数据进行分析和预报,提高了预报的准确性。
四、工作成果1. 提高了气象观测数据的准确性和可靠性,减少了数据误差,提高了服务质量。
2. 及时发布了多次重大天气事件的预警信息,为单位的决策提供了重要参考。
3. 定制化的气象产品和服务得到了用户的好评,提高了单位对我的认可度。
4. 发表了多篇有关气象预报和应用研究的论文,推动了气象科研的发展。
综合气象观测技术要点及质量控制措施摘要:各有关单位在加强其安全防护的同时,也为促进我国的发展作出了巨大的努力,使其精度得到极大的提升,并使其服务功能得到了最好的改善。
本文就如何做好综合性的气象服务工作进行了简单的探讨,并就如何加强综合性的气象监测技术进行了探讨,并就如何改进综合性的气象监测技术进行了探讨。
关键词:综合气象观测;技术要点;质量控制引言:综合气象监测是一种将天基、地基和空基三者有机结合的综合性气象监测方法。
在应对自然灾害、气候变化等方面,综合气象监测技术起着举足轻重的作用。
十多年来,我国的综合性气象监测体系基本建成了以地面为基、空基和天基为一体、门类齐全、布局合理、覆盖面广泛的综合性气象监测体系。
这一制度对保护人民生命财产安全,促进社会经济发展做出了重大的作用。
一、综合气象观测业务的重要性在气候变化日益显著的今天,极端气候灾害频发,对我国的农业和工业生产造成了很大的冲击。
要使气象数据更加完备,必须强化综合性的气象观测。
气象工作是气象部门开展气象分析、预报、防灾、科研等工作,最大限度地降低气象灾害所带来的各类损失,为地方的农业工业生产、生活等工作提供了重要的参考,同时也为气象事业的发展和社会的发展奠定了坚实的基础。
二、综合气象观测技术要点1.做好复杂天气的观测管理气象机构要严格落实全国气象机构的安全生产稽核工作。
在观察工作中发挥领导、监督作用。
全面检查观察操作中的安全隐患,做到及时、高效地进行纠正;要时刻注意气象的变动,并对各类观测仪器进行检修保养。
在恶劣天气来临之前,对各种设备进行巡视,并加强对气象观测仪器的运行状况的监控。
健全和落实接口机制运行监测、维护和应急维护方案,进行应急观察和应急演习,并按应急预案的要求组织相关工作。
2.加强观测仪器设备管理气象监测仪器的正常使用对其经营和经营具有重要意义。
由于天气条件的变化和复杂性,使得监测仪器和设备很难进行高效的监测。
某县级气象机构结合自身的实际,制定气象服务标准化、现代化,提高综合气象服务服务水平,强化对当地气象观测仪器设备的技术支持。
综合气象观测业务中的常见问题及质量控制措施发布时间:2022-02-16T13:04:18.788Z 来源:《中国科技人才》2021年第28期作者:次仁拉姆杨兴国格桑罗旦扎西江村旦罗索朗江措华生[导读] 基于此,本文主要分析综合气象观测业务中常见的问题进行分析,并提出相关的质量控制措施,进一步提高综合气象观测业务质量。
西藏昌都市气象局 854000摘要:伴随着科技创新能力的不断提升,我国也紧随科技创新的步伐,在气象部门加大科学化建设体系,但是就目前的形式而言,国家发展迅速,以往的气象模式逐渐不再能跟上人们的需求,更何况受到全球变暖的影响,气象灾害频繁发生,基层气象观测又和人们的生产活动紧密相连,所以加强基层气象部门观测能力是必要的,这样既可以提升气象观测能力,又能推动气象事业的发展,基于此,本文主要分析综合气象观测业务中常见的问题进行分析,并提出相关的质量控制措施,进一步提高综合气象观测业务质量。
关键词:综合气象观测业务;常见问题;质量控制措施引言综合气象观测业务是我国气象部门的重要工作,能够提供准确的天气预报、气象灾害预警信息,服务于人们的生产生活。
新时期,我国开展地面气象观测技术自动化改革以来,从试运行到目前全国范围内的业务运行,标志着我国的地面气象观测工作迈向向全面自动化的时代,人工气象观测成为历史。
在这样的时代背景下,人们以及社会对气象观测也提出了更高的要求,基层气象部门的观测直接关系到人们的生活,因此,应该对综合气象观测业务中的常见问题进行分析,并提出相应的质量控制措施,确保综合气象观测业务的正常顺利开展。
1.综合气象观测业务工作的重要性综合气象观测工作,能够为人们的生产生活提供准确的天气预报、气象灾害预警信息,有利于人们即使获取所需的气象信息,并配合气象观测行业根据实际状况深入地研究利用各种手段,从而促进了综合监测业务工作得以顺利地实施,人类生存环境、居民的生活条件以及农业生产中受天气变化影响较大,气候变化带来的全球变暖、气象灾害等,严重威胁着人们生命财产安全,为了最大限度的避免或者降低气象灾害带来的损失,需要提前借助于现代气象观测技术开展综合气象观测工作,持续全方位的气象观测业务工作可以及时获取天气气候要素,掌握了天气气候规律,经过科学的大数据分析可预测出未来气候变化对人们生存的危害,从而提高了人类处理天气灾害能力,同时在提高全世界气候变化感知与处理能力等方面,也起到了非常关键作用。
谈气象综合观测的常见问题与应对策略气象综合观测是指对天气现象、气象要素和环境变化等进行全面、综合的观测和记录,是气象预报和气象学科发展的基础和重要组成部分。
但在气象综合观测中,也会面临一些常见问题。
本文将从准确性、可靠性和安全性等方面,介绍气象综合观测的常见问题及应对策略。
一、准确性问题及对策气象综合观测的数据采集和处理直接影响着气象预报和应用效果,因此,准确性问题是气象综合观测工作中最关键的问题之一。
一般存在以下几个方面的问题:1、人为误差气象综合观测中的人工观测和手动记录存在人为误差的可能,如人员技能水平、操作规范程度等都会影响观测数据的准确性。
应对策略:加强人员培训和管理,提高观测人员的技能和操作规范性,在质量控制环节进行全面、详细的数据审核和评估。
2、设备故障气象综合观测中的设备普遍存在一定的寿命和使用寿命,长期使用后容易发生故障,影响观测数据的准确性。
应对策略:定期进行设备维护和保养,并建立设备维护档案,及时记录设备发生的故障和维修情况,及时更换老化设备,保证观测数据的准确性。
除了准确性问题外,气象综合观测还存在可靠性问题。
该问题主要涉及观测数据的连续性、完整性和时效性等。
1、观测数据连续性气象综合观测需要连续、不间断地记录和采集各种气象参数和环境数据,但由于天气原因、设备故障等问题,有时会出现观测数据的间断或缺失。
应对策略:定期进行设备维护和保养,加强设备的监控和预警,建立完善的报警机制,并在数据处理和存储中考虑到数据缺失的情况,采取有效的数据补充和差值算法等方法,补足缺失数据,保证数据的连续性。
应对策略:建立健全的质量控制规范和流程,并加强对观测数据的质量监控和评估,及时发现数据不完整的情况,并采取有效的措施予以补充和完善。
在气象综合观测中,还存在安全性问题。
主要涉及设备操作和数据传输过程中的安全问题等。
1、设备操作安全气象综合观测需要进行各种复杂的设备操作,如果操作不规范或者设备维护不到位,容易造成设备故障或者人身安全事故。
综合气象观测论文设计课题:pt100铂电阻测温度仪器专业班级:学生:学生学号:指导老师:成绩:二○一一年六月二十日摘要热电阻具有测温围大、稳定性好和耐氧化等特点,在低温测量中占有重要的地位。
本文介绍了一种利用89C51单片机并采用热电阻的线性温度测量装置。
该装置由AD580、标准电阻、放大器、AD转换器、数据采集与处理系统、数码显示、串行输出端口等组成。
利用恒流源和12位A/D转换器设计温度测量电路,完全消除了传统的不平衡电桥的非线性误差,减小热电阻的接触电阻和引线电阻对测量误差的影响。
在程序存储器EPROM中存放电阻-温度分度表,采用信号比较的方式求出高精度的热电阻值,再根据热电阻值的大小查线性表求取对应的温度值,实现了真正意义上的线性化,大大减小了放大器温漂和非线性的影响,并且实现了热电阻全温度围的温度测量。
该方法具有简单、实用、测量精度高、抗干扰能力强等特点。
关键词: 热电阻;温度测量;单片机;数码显示;串行输出;非线性;查表一、概述温度测量已是很成熟的技术,温度敏感元件既有传统的热电阻、热电偶、热敏电阻等温度传感器,又有现代的集成温度传感器、数字温度传感器,还有超高温的光学温度传感器,其中热电阻测温方法以其测量围大、性能稳定、高精度、高灵敏度、安装使用方便等特点在中、低温测量中占有重要的地位。
但热电阻输出与温度之间的非线性特性给精确测量带来诸多不便。
热电阻测温时信号处理常用的方法是采用桥式测量线路、热电阻线性化处理等,其缺点是存在引线电阻。
引线电阻随温度变化会产生附加误差,线性化处理比较繁琐且只能减少误差,而正反馈法非线性也依然比较严重。
本文论述了一种基于Pt100的线性测温装置,该装置在单片机的控制下,先精确测出热电阻值Rt,在由Rt的值查热电阻分度表得出温度值,然后由串行端口输出,实现了真正意义上的线性化,且实现了热电阻全温度围的测量,并获得了较高的测量精度。
1、单片机的发展及在温度测量中的应用单片机的应用几乎渗透到人类生活的每一个角落,对人类生活在不知不觉中产生巨大的影响。
计算机控制已经越来越多的参与到自动控制领域,使各种控制仪表逐渐向智能化、集成化发展,出现了大批智能控制仪表,不但使过去以分立元件为主的自动控制仪表被以智能元件为主的智能仪表所代替,而且性能上也有了大幅度的提高,可以实现直接的数字化输出,与现场总线直接相连,实现真正的智能化、数字化、单元化,配合工业PC以及DCS系统,在工业控制领域发挥了极其重要的作用。
单片机技术在各个领域正得到越来越广泛的应用,MCS-51系列单片机以其优越的性能,成熟的技术及高可靠性和高性能价格比,迅速占领了工业测控和自动化工程应用的主要市场,成为国单片机应用领域中的主流。
温度是气象观测中主要的被测对象之一,因此获得高精度的温度值是很有必要的。
随着电子技术和微型计算机的迅速发展和广泛的应用,利用微机对温度进行测控的技术,也便随之而生,通过软件对测量温度的校正使得测得的温度值更加精确,并得到日益发展和完善,越来越显示其优越性。
2、铂电阻的非线性分析按照国际电工委员会的铂热电阻技术标准,铂电阻Pt100在0~650 ℃围的符合ITS - 90 的国际分度表函数R ( t) 可用下式表示:Rt = R(1 + A t + Bt2) (1-1)其中Rt , R分别是t ℃和0 ℃时的铂电阻阻值, A = 3. 90802 ×10-3℃1 , B = -5.80195 ×10-7℃2。
该分度函数的特点是温度覆盖围广、精度高,但随着温度的升高,铂电阻的非线性越来越严重. 可见,在-50℃~50 ℃测温围存在非线性项Bt 2 ,且为负值,因而电阻的变化率随着温度的升高而下降。
因此在数据采集完后的处理中我们要对其误差进行补偿。
3、铂电阻的三线制接法四线制铂电阻测温当然是消除引线影响的最佳方案,但对多路测温而言成本太高,工业上一般采用折衷的三线制铂电阻测温方案。
三线制接法补偿即将连接热电阻的两根导线分别置于两个桥臂中,当环境温度变化而使导线电阻值改变时它的影响得到抑制。
由于每一路可减少一根导线,且对电路参数的调试要求不高,补偿了环境温度对测量的影响,而测量电路所用的均为普通器件。
由电路知:102)(2r R R R R V V B t B t i ++-⋅=(1-2) 图1-1 铂电阻的三线制接法式中: R t 为温度t 时铂电阻阻值; R B 为初始温度t 0时铂电阻阻值, R B=R t0,r t 为铂电阻引线电阻。
当r t 因环境影响变为r t1时有:0t1()22i t B t B V R R V R R r -=⋅++(1-3 ) '000t1t00t2()2t B V V V r r V V R R r ∆--==++(1-4)以长100m 、截面为1mm 2铜导线为例,其电阻为)(72.110020Ω=⨯=ρr 。
若引线所处环境温度在20℃基础上变化±20℃(平均值)则有:1t t t r r r tr α∆=-=±=0.00420 1.720.1376()±⨯⨯=±Ω(1-5)式中:α为铜电阻品均温度系数。
显然不论用硬件还是软件线性化处理, 铂电阻引线与环境温度变化带来的影响使不平衡电桥电路无法满足高精度测温要求。
因此,本设计提出了相似的恒流源电阻/电压转换三线制铂电阻测量电路。
这在后面作详细叙述。
二、系统硬件设计1、硬件电路构成硬件电路由温度传感器部分、数据采集处理部分和输出显示部分等组成。
系统组成框图如下:2、微型计算机的选择本系统选用AT89C51作为CPU 。
AT89C51是一种低功耗、高性能的片4KB 快闪可编程/擦除只读存储器的8位CMOS 微控制器,其部有4 KB 的EEPROM,。
AT89C51单片机为很多嵌入式控制系统提供了一种灵活性高且价廉的方案.。
三级程序存储器锁定、128*8位部RAM、32可编程I/O线、两个16位定时器/计数器、5个中断源、可编程串行通道、低功耗的闲置和掉电模式、片振荡器和时钟电路。
利用89C51串行输出工作方式,使89C51的利用率大大提高,外部电路得以简化。
89C51可直接与键盘进行扫描读数,可直接用串/并行转换模块74LS164驱动LED显示温度值。
因其利用率高,负载重,后向电路只需加一块通向驱动器即可正常工作。
在串行传输数据时,频率可达到1MHz,对温度的显示完全达到测控精度要求。
与MCS -51微控制器产品系列兼容,使用高密度、非易失存储技术制造,存储器可循环写入/擦除1000次。
AT89C51的引脚与8031相同。
因此,不需要扩展即能满足要求。
3、热电阻的选择热电阻温度传感器是利用导体或半导体的电阻率随温度的变化而变化的原理制成的。
铂虽属贵重金属但具有耐高温、使用寿命长,温度灵敏度高,对温度变化反应速度快,同时电阻温度特性好,便于分度和读数等特点因此采用铂热电阻作为温度测量元件,其型号为Pt100 ,测量围为- 200~+ 650 ℃。
Pt100 型铂热电阻在0 ℃时的阻值为100Ω ,200 ℃时的阻值在170Ω左右。
4、放大电路PT100铂热电阻一端输出的电压很小,如果直接与A/D转换器相连接,则转换数据偏差较大;所以本设计中将PT100铂热电阻一端输出的电压放大后再与进行A/D转换,这样就能得到较好的转换效果,如图2-2所示。
放大器用的是AD8571AS。
4、A/D转换部分4.1 ADC0808为了保证合理的采样率,模- 数转换器可选用逐次比较式模- 数转换器,在本系统中选用的是AD574。
它是美国模拟器件公司生产的12 位逐次逼近型快速的A /D 转换器。
转换速度最大为25µS, 转换精度≤0.05% , 是目前我国市场上应用最广泛、价格适中的A /D 转换器。
主机可以采用中断、查询或延时方式读取AD574的转换结果值。
由于AD574 片包含高精度的参考电压源和时钟电路, 这使它在不需要任何外部电路和时钟信号的情况下完成一切A/D 转换功能, 应用非常方便。
4.2 ADC0808与89C51的接口电路A/D转换由集成电路0808完成,0808具有8路模拟输入端口,地址线(23~25脚)可决定对哪一路模拟输入作A/D转换。
22脚为地址锁存控制,当输入为高电平时,对地址信号进行锁存。
6脚为测试控制,当输入一个2μS宽高电平脉冲时,就开始A/D转换。
7脚为A/D转换结束标志,当A/D转换结束时,7脚输出高电平。
9脚为A/D转换数据输出允许控制,当OE脚为高电平时,A/D转换数据从端口输出10脚为0808的时钟输入端,利用单片机30脚的六分频晶振频率再通过14024二分频得到1MHz时钟。
P0端口作A/D转换数据读入用,P2端口用作0808的A/D转换控制。
5、串口输出单元串行通信有异步通信和同步通信两种基本通信方式。
同步通信适用于传送速度高的情况,其硬件复杂。
而异步通信应用于传送速度在50到19200波特之间,是比较常用的传送方式。
在异步通信中,数据是一帧一帧传送的,每一串行帧的数据格式由一位起始位,5~8位的数据位,一位奇偶校验位(可省略)和一位停止位四部分组成。
在串行通信前,发送方和接收方要约定具体的数据格式和波特率(通信协议)。
本设计中串行输出端口由MAX220完成,每数据包2个字节,波特率为9600,精确到0.1℃5.1 MAX220MAX220包含4个部分:双路电荷泵DC-DC电压转换器、RS-232驱动器、RS-232接收器,以及接收器与发送器使能控制输入。
1) 双路电荷泵双路电荷泵将+5V转换为±10V (空载),为RS-232驱动器提供工作电压。
第一个转换器利用电容C1将+5V输入加倍,得到V+输出端C3上的+10V;第二个转换器利用电容C2将+10V转换为V-输出端C4上的-10V。
2) RS-232驱动器如果负载是标称值为5kΩ的RS-232接收器,并且VCC =+5V时,驱动器输出电压摆幅的典型值为±8V。
空载时驱动器输出电压围是(V+-1.3V)至(V- +0.5V)。
输MAX220C1+V +C1-C2+C2-V-T2OUT R2INVccGND T1OUTR1IN R1OUT T1INT2IN R2OUT12345678161514131211109入门限兼容于TTL 和CMOS 逻辑。
在关断模式、三态模式,或器件电源被断开的情况下,驱动器输出关闭,并进入高阻状态,该状态下的漏电流通常只有几个微安(最大值为25μA)。
输出可以被驱动到±15V 。
在关断模式下,电源电流通常降至8μA 。
MAX220不具备部上拉电阻,所以不能将未使用的驱动器输出强制为低电平,须将未使用的输入端连接至GND 或VCC 。