流程图的操作步骤
- 格式:doc
- 大小:407.00 KB
- 文档页数:4
项目环境保护流程图一、概述项目环境保护流程图是为了确保项目在实施过程中能够遵守环境保护法律法规,减少对环境的影响而制定的一套操作流程。
本文将详细介绍项目环境保护流程图的各个环节及其具体操作步骤。
二、流程图项目环境保护流程图如下所示:1. 环境评估阶段- 收集项目相关资料,包括项目规划、设计方案等;- 进行环境影响评价,评估项目对环境可能产生的影响;- 编制环境评估报告,提出环境保护措施建议。
2. 环境保护措施制定阶段- 根据环境评估报告,制定环境保护措施方案;- 确定环境保护措施实施的责任部门和责任人;- 制定环境保护措施实施的时间计划。
3. 环境保护措施实施阶段- 进行环境保护设施的建设和改造;- 安装并运行环境监测设备,对项目环境进行实时监测;- 定期开展环境保护培训,提高项目人员的环保意识。
4. 环境监测与评估阶段- 对项目环境进行定期监测,包括大气、水体、土壤等方面的监测;- 对监测数据进行评估,及时发现环境问题,并采取相应的措施进行修复。
5. 环境保护效果评估阶段- 对环境保护措施的实施效果进行评估;- 根据评估结果,对环境保护措施进行调整和改进。
三、具体操作步骤1. 环境评估阶段a. 收集项目相关资料- 收集项目规划、设计方案等相关文件;- 进行资料整理和归档。
b. 进行环境影响评价- 分析项目对环境可能产生的影响;- 评估影响程度和风险。
c. 编制环境评估报告- 汇总评估结果,提出环境保护建议;- 编写环境评估报告,提交相关部门审批。
2. 环境保护措施制定阶段a. 制定环境保护措施方案- 根据环境评估报告,制定具体的环境保护措施;- 确定措施的实施要求和标准。
b. 确定责任部门和责任人- 根据措施方案,确定各部门和人员的责任;- 制定责任部门和责任人的工作计划。
c. 制定时间计划- 安排环境保护措施的实施时间;- 制定时间计划表,明确各项任务的开始和结束时间。
3. 环境保护措施实施阶段a. 进行环境保护设施的建设和改造- 根据措施方案,进行环境保护设施的建设和改造; - 确保设施建设符合环保要求。
业务流程图模板业务流程图是指将业务过程中各个环节、操作步骤以图形化方式呈现出来的一种工具。
通过业务流程图,可以清晰地展示整个业务流程的执行顺序、关键节点和操作要求,帮助相关人员理解业务过程、规范操作、提高效率。
下面是一份业务流程图的模板,供参考:1. 准备工作- 确定流程名称和目的。
- 领导安排并分配相关的任务。
- 收集所需资料和信息。
2. 流程开始- 启动流程。
- 设定流程规则和参数。
3. 数据收集- 收集相关数据和信息。
- 对数据进行验证和整理。
4. 任务分配- 根据数据和信息,将任务分配给相应的人员或部门。
- 设定任务的优先级和截止日期。
5. 任务执行- 执行任务,并记录相关的进展和结果。
- 及时沟通和协调问题。
6. 任务审核- 审核任务的执行情况和结果。
- 根据审核结果,进行后续处理。
7. 结束流程- 完成所有任务。
- 生成报告或记录流程结果。
- 评估流程执行情况和效果。
8. 流程反馈- 收集参与流程的人员和相关方的反馈意见。
- 分析反馈意见,进行改进。
9. 流程优化- 根据反馈意见和分析结果,对流程进行优化。
- 更新流程规则和参数。
10. 流程结束- 发布和宣布流程结束。
- 汇总流程执行数据和效果。
- 归档相关文件和资料。
以上是一个简单的业务流程图模板,实际使用时,可以根据实际业务情况进行调整和拓展。
业务流程图的目的是为了规范业务操作、提高工作效率,因此在制作流程图时,需要确保流程清晰、步骤明确,同时要与相关人员进行沟通和确认。
最后,为了提高流程的效果,需要不断进行优化和改进,以满足公司业务发展的需求。
手术流程图
手术流程图是通过图形化的方式展示手术过程中各项操作和步骤的一种图表形式。
手术流程图能够直观地展示手术的整体过程,有助于手术团队成员之间的沟通和协作,提高手术的安全性和效率。
下面给出一个手术流程图的例子:
手术流程图
1. 术前准备
- 确认患者身份和手术部位
- 患者签署手术知情同意书
- 术前洗澡和皮肤消毒
- 材料准备:手术器械、药品、导管等
2. 麻醉
- 椎管内麻醉、全身麻醉或局部麻醉
- 监测患者的血压、心率和呼吸等生命体征
3. 手术准备
- 患者固定,患者周围麻醉注射
- 医生和护士进行手术服装更换和手消毒
4. 手术开始
- 医生进行手术标记,确认手术区域
- 切口制作
- 手术器械和导管的插入
- 手术创面的处理和止血
5. 手术过程
- 医生和护士的协作操作
- 监测患者的生命体征
- 根据手术需要进行手术器械和导管的更换和调整
6. 手术结束
- 手术创面的处理和缝合
- 手术器械和导管的拆除
- 术后包扎和固定
7. 患者转出手术室
- 监测患者的生命体征
- 护理人员的交接
8. 术后护理
- 确保患者的伤口状况和生命体征稳定
- 饮食和活动的限制
- 术后药物的给予
手术流程图的制作要简洁明了,突出主要节点和关键步骤,并标明每个步骤的起止时间。
在实际手术过程中,手术团队成员根据流程图的指引进行操作,以确保手术的顺利进行。
同时,手术流程图也有助于记录手术过程中的信息和数据,为术后的评估和改进提供参考。
程序流程图
简单的业务流程图能够帮助我们更好地理解整个程序的运行过程,以下是一个700字的程序流程图示例:
程序流程图
这是一个简单的程序流程图,描述了一个用户登录系统的运行过程。
1. 开始:程序运行时,首先检查系统是否在线。
2. 如果系统在线,跳转到步骤3。
如果系统离线,显示错误信息并结束程序。
3. 显示欢迎页面,提示用户输入用户名和密码。
4. 用户输入用户名和密码后,点击登录按钮。
5. 程序验证用户名和密码是否匹配。
6. 如果用户名和密码匹配,跳转到步骤7。
如果不匹配,显示错误信息并返回步骤3。
7. 显示主页面,包含用户的个人信息和操作选项。
8. 用户选择要执行的操作。
9. 执行相应的操作。
10. 操作完成后,显示操作结果。
11. 返回步骤7,继续显示主页面,直到用户选择退出。
12. 用户选择退出后,显示再见信息。
13. 结束。
这个程序流程图描述了一个简单的用户登录系统的运行过程。
程序首先检查系统是否在线,如果在线则显示欢迎页面,并要求用户输入用户名和密码。
用户输入后,程序会验证用户名和密码是否匹配,如果匹配则显示主页面,其中包含用户的个人信息和操作选项。
用户可以选择要执行的操作,并执行相应的操作。
操作完成后,程序会显示操作结果,并返回主页面,直到用户选择退出。
退出后,程序会显示再见信息,然后结束。
通过这个流程图,我们可以清晰地看到整个程序的运行过程,并且可以对流程进行优化和改进。
标准化(SOP)流程图制作规范一、前言二、目的三、流程图符号四、流程图结构说明五、流程图绘製原则六、范例一,前言标准作业流程的意义「标准作业流程」(SOP)是企业界常用的一种作业方法,其目的在使每一项作业流程均能清楚呈现,任何人只要看到流程图,便能一目了然,有助于相关作业人员对整体工作流程的掌握。
製作流程图的优点:(一)所有流程一目了然,工作人员能掌握全局。
(二)更换人手时,按图索骥,容易上手。
(三)所有流程在绘製时,很容易发现疏失之处,可适时予以调整更正,使各项作业更为严谨。
二.目的一、为建立本部作业标准化(SOP)流程图之可读性及一致性,参考美国ANSI系统流程图标准符号,及道勤企业管理顾问有限公司「效率会议」标准流程,製作符号及范例。
二、本规范流程图绘製,採用由上而下结构化程式设计(Top-down Structured Programming)观念。
三、对于製作流程图共通性目标,本规范亦列出流程图绘製原则。
符号准备作业(处理(决策(终止(路径(文件(预定义处理(Predefined Process连接(批注四.流程图结构说明顺序结构(Sequence)图形:意义:处理程序顺序进行。
语法:DO处理程序1 THEN DO处理程序2实例:运用时机:本结构适用于具有顺序发生特性的处理程序,而绘制图形上下顺序就是处理程序进行顺序。
选择结构(Selection)A. 二元选择结构(基本结构)图形:意义:流程依据某些条件,分别进行不同处理程序。
语法:IF 条件THEN DO 处理程序1 ELSE DO 处理程序2 实例:运用时机:1.2.3.。
过程流程图模板过程流程图是一种常用于描述工作流程、操作流程、生产流程等的图表,它通过图形化的方式展现了各个步骤之间的关系和顺序,便于人们理解和分析。
下面我们将介绍一个简单的过程流程图模板,帮助你快速制作出清晰、易懂的流程图。
1. 流程图标题。
首先,在流程图的顶部位置填写清楚流程的标题,让人一目了然地知道这个流程图是在描述什么内容,例如“请假流程”、“产品生产流程”等。
2. 开始/结束节点。
在流程图的第一个节点处,标明“开始”节点,表示流程的开始。
在最后一个节点处,标明“结束”节点,表示流程的结束。
这两个节点一般用椭圆形表示,清晰地标注“开始”和“结束”字样。
3. 流程步骤节点。
在开始节点之后,根据实际流程的步骤,依次标注每个步骤的节点。
每个节点使用矩形表示,节点内部写明该步骤的名称,例如“填写请假单”、“部门经理审批”等。
4. 连接线。
用箭头连接每个步骤节点,表示它们之间的顺序关系。
箭头的方向表示流程的流向,要清晰明了。
同时,在箭头上方标注清楚每个连接线代表的意义,例如“审批通过”、“审批不通过”等。
5. 决策节点。
在流程中可能存在需要做出决策的地方,这时候就需要使用菱形表示的决策节点。
在决策节点内部写明决策条件,例如“请假天数超过3天”、“产品质量合格”等。
根据不同的决策结果,分别连接到不同的步骤节点上。
6. 并行节点。
有些流程中的步骤可能是并行进行的,这时候就需要使用平行线表示的并行节点。
并行节点可以让不同的步骤同时进行,提高效率。
7. 数据存储节点。
在流程中可能需要存储一些数据或信息,这时候就需要使用平行四边形表示的数据存储节点。
在节点内部写明需要存储的数据内容,例如“存储请假天数”、“存储产品数量”等。
8. 终止节点。
在流程中可能存在需要提前结束流程的地方,这时候就需要使用圆形表示的终止节点。
终止节点一般用于异常情况的处理,例如“流程中断”、“系统故障”等。
通过以上步骤,我们可以制作出一个清晰明了的过程流程图模板。
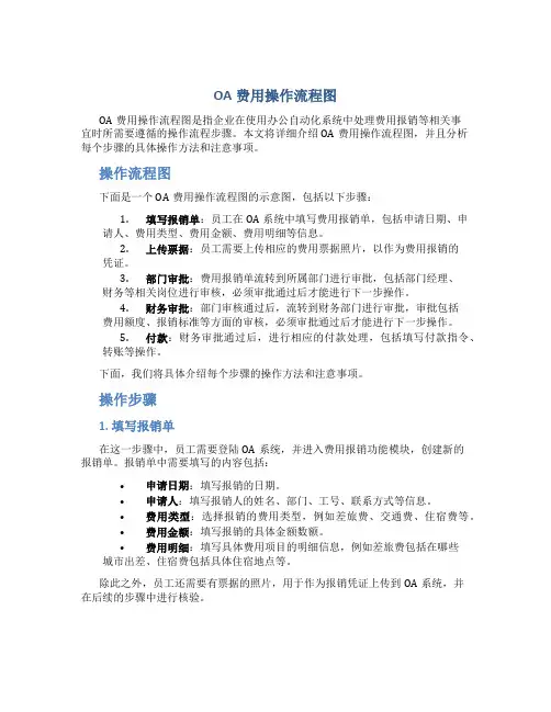
OA费用操作流程图OA费用操作流程图是指企业在使用办公自动化系统中处理费用报销等相关事宜时所需要遵循的操作流程步骤。
本文将详细介绍OA费用操作流程图,并且分析每个步骤的具体操作方法和注意事项。
操作流程图下面是一个OA费用操作流程图的示意图,包括以下步骤:1.填写报销单:员工在OA系统中填写费用报销单,包括申请日期、申请人、费用类型、费用金额、费用明细等信息。
2.上传票据:员工需要上传相应的费用票据照片,以作为费用报销的凭证。
3.部门审批:费用报销单流转到所属部门进行审批,包括部门经理、财务等相关岗位进行审核,必须审批通过后才能进行下一步操作。
4.财务审批:部门审核通过后,流转到财务部门进行审批,审批包括费用额度、报销标准等方面的审核,必须审批通过后才能进行下一步操作。
5.付款:财务审批通过后,进行相应的付款处理,包括填写付款指令、转账等操作。
下面,我们将具体介绍每个步骤的操作方法和注意事项。
操作步骤1. 填写报销单在这一步骤中,员工需要登陆OA系统,并进入费用报销功能模块,创建新的报销单。
报销单中需要填写的内容包括:•申请日期:填写报销的日期。
•申请人:填写报销人的姓名、部门、工号、联系方式等信息。
•费用类型:选择报销的费用类型,例如差旅费、交通费、住宿费等。
•费用金额:填写报销的具体金额数额。
•费用明细:填写具体费用项目的明细信息,例如差旅费包括在哪些城市出差、住宿费包括具体住宿地点等。
除此之外,员工还需要有票据的照片,用于作为报销凭证上传到OA系统,并在后续的步骤中进行核验。
2. 上传票据在上一步中,员工已经成功地创建了费用报销单,但是凭证材料还需要上传到OA系统中。
员工需要在报销单中选择上传按钮,然后将票据材料的照片上传到系统中。
系统会根据图片信息对报销单进行自动匹配,确保报销凭证的真实性和有效性。
3. 部门审批费用报销单提交后,必须由所属部门的审批者进行审核。
审批包括:•流程图中的第一步是部门经理审批,部门经理需要审核费用申请人的身份信息,判断报销单是否属实。
餐饮操作流程图怎么画在餐饮行业中,操作流程的明确和流程图的绘制对于提高工作效率和提供优质的服务至关重要。
餐饮操作流程图是一种详细描述餐饮业务流程和步骤的图表,它能够帮助餐厅管理者和员工更好地了解工作流程,从而更好地安排任务和协作。
本文将以简洁明了的方式介绍如何画餐饮操作流程图。
步骤一:明确餐饮业务流程在画餐饮操作流程图之前,首先需要明确餐饮业务流程。
餐饮业务流程包括从顾客到餐厅的点餐、食材采购、食材加工、菜品制作、菜品出售、餐具清洁等一系列流程。
你可以将整个流程按照不同的环节进行分类,例如前厅流程和后厨流程。
明确流程将帮助你更好地组织思路并画出一张清晰的流程图。
步骤二:选择适合的绘图工具在画餐饮操作流程图时,选择适合的绘图工具是非常重要的。
有很多绘图工具可供选择,如Visio、Lucidchart等商业软件,也有免费的开源工具,如draw.io 等。
这些工具都提供了丰富的符号库和绘图功能,使得流程图的绘制更加便捷和美观。
选择一个你熟悉和喜欢的工具,以便更好地完成流程图的绘制。
步骤三:绘制流程图框架在选择好绘图工具后,接下来需要绘制流程图的框架。
流程图的框架包括开始和结束两个节点,以及中间的各个环节。
一般情况下,可以使用矩形节点表示具体的操作步骤,使用菱形节点表示判断条件,使用箭头表示流程的方向。
在绘制框架时,要根据餐饮业务流程的具体情况,合理安排各个节点的位置和连线的走向。
步骤四:添加节点和连线在绘制流程图的框架后,接下来需要添加节点和连线。
节点是流程图中的各个环节和操作步骤,连线表示各个节点之间的关系和流转方向。
根据餐饮业务流程,在适当的位置添加节点,使用文字说明每个节点代表的操作步骤或环节。
然后使用箭头连接各个节点,表示流程的先后顺序。
步骤五:优化和调整流程图在完成流程图的初步绘制后,需要优化和调整流程图,使其更加清晰和易读。
可以考虑以下几个方面进行优化和调整:1.简化符号:使用简洁明了的符号和图形,避免过多的细节和分支。
WPS一键生成流程图操作方法
在工作或学习中,流程图是一种非常常用的图形表示工具,它可以帮助我们清
晰地展示和说明各种过程、步骤和关系。
WPS Office软件提供了一键生成流程图的功能,让我们可以快速、方便地制作流程图。
下面将介绍在WPS Office中如何进
行一键生成流程图的具体操作方法。
步骤一:打开WPS Office
首先,打开你的WPS Office软件,在菜单栏中找到“插入”选项。
步骤二:选择“流程图”
点击“插入”后,在弹出的选项中,找到“流程图”选项并点击。
步骤三:选择流程图样式
WPS Office提供了多种不同风格的流程图样式供选择,你可以根据需要选择合
适的样式。
步骤四:填写流程图内容
在弹出的编辑窗口中,填写流程图的内容,包括各个步骤、关键节点等信息。
步骤五:一键生成流程图
在填写完成后,点击确认或确定按钮,WPS Office会根据你输入的内容自动生
成相应的流程图,无需手动绘制,省时省力。
步骤六:调整和优化流程图(可选)
生成流程图后,你可以对其进行进一步调整和优化,如改变样式、调整布局等,以满足具体需求。
结束语
通过以上步骤,我们可以在WPS Office软件中轻松地实现一键生成流程图的操作,为我们的工作和学习提供了更便捷的工具和方式。
希望以上内容能帮助到大家,谢谢阅读!。
食品操作流程图的绘制方法
食品操作流程图是指用图形方式表示食品加工、制作或操作过程的流程图。
它能清晰展示食品从原料到成品的整个过程及各个环节之间的关系,有利于加工者快速了解操作步骤,提高生产效率,降低食品质量风险。
下面将介绍如何绘制食品操作流程图。
步骤一:明确流程内容
在绘制食品操作流程图之前,首先要明确所要表达的流程内容。
这包括原料准备、加工步骤、操作流程,以及最终成品等信息。
确保对整个流程有清晰的了解。
步骤二:选择绘图工具
选择适合的绘图工具是绘制食品操作流程图的重要一步。
常见的绘图工具包括流程图软件、办公软件中的绘图功能等。
根据个人习惯和需要选择相应的工具。
步骤三:绘制流程图框架
在绘制食品操作流程图时,可以采用以下几种基本元素:开始/结束标志、处理步骤、决策、连接线等。
根据流程内容逐步绘制出完整的框架结构。
步骤四:填充具体内容
根据前期明确的流程内容,在绘制的框架基础上填充详细的操作步骤、时序关系等具体内容,确保信息传达准确清晰。
步骤五:添加说明和注解
在食品操作流程图中,可以适当添加说明和注解,如时间要求、操作规范、注意事项等,以帮助读者更好地理解流程图内容。
步骤六:审阅和调整
完成食品操作流程图后,最后要对整体结构和细节进行审阅,确保表达准确无误。
如有必要,进行调整和完善。
结束语
食品操作流程图的绘制是食品加工制作过程中重要的辅助工具,能有效提高生产效率和质量管理水平。
通过以上步骤,可以简洁清晰地绘制出具有指导性和规范性的食品操作流程图。
希望以上内容对您有所帮助。
办公室发文流程图一、概述办公室发文流程是指在日常办公工作中,对于需要发布的文件进行规范化的处理和管理的流程。
通过制定发文流程图,可以明确每个环节的责任人和具体操作步骤,提高工作效率和准确性。
二、流程图办公室发文流程图如下所示:1. 起草文件- 负责人:起草人员- 操作步骤:- 收集相关资料和信息- 根据要求撰写文件内容- 审核和校对文件内容- 整理文稿并进行格式排版2. 审核文件- 负责人:审核人员- 操作步骤:- 对起草的文件进行审核- 检查文件的合规性和准确性- 如有需要,提出修改意见并与起草人员沟通3. 审批文件- 负责人:审批人员- 操作步骤:- 对审核通过的文件进行审批- 根据文件的重要性和权限,确定审批人员的级别和数量 - 签署审批意见并记录在案4. 盖章- 负责人:公章管理人员- 操作步骤:- 根据文件的性质和要求,选择相应的公章- 与审批人员核对文件和审批意见- 在文件上盖章并记录盖章日期5. 分发文件- 负责人:文件分发人员- 操作步骤:- 根据文件的内容和目标对象,确定分发范围- 将文件复印并分发给相关人员- 记录文件的分发情况和日期6. 归档文件- 负责人:档案管理人员- 操作步骤:- 收回已分发的文件副本- 对文件进行分类和整理- 将文件归档并标注相关信息- 建立文件管理系统,确保文件的安全性和可查性三、注意事项1. 在起草文件阶段,确保准确收集和整理相关资料和信息,保证文件内容的准确性和完整性。
2. 在审核和审批文件阶段,要仔细核对文件的合规性和准确性,确保文件符合相关规定和要求。
3. 在盖章和分发文件阶段,要注意保护文件的安全性和机密性,确保文件只能被授权人员查阅。
4. 在归档文件阶段,要建立完善的档案管理系统,确保文件的存储和检索方便快捷。
通过以上办公室发文流程图,可以明确每个环节的责任人和操作步骤,从起草到归档,每个环节都有明确的规范,可以提高工作效率和准确性,确保文件的合规性和安全性。
工作流程图分析的操作步骤在各个行业和领域,工作流程图已成为管理和优化工作流程的重要工具。
通过分析工作流程图,可以识别出潜在的问题和瓶颈,并制定改进方案,以提高工作效率和质量。
本文将介绍分析工作流程图的操作步骤,帮助读者更好地理解和应用这一工具。
1. 收集工作流程图数据首先,需要收集相关工作流程图的数据,包括各个环节的流程、人员和资源分配等信息。
这些数据可以来源于实地调研、系统记录或相关文件资料,确保数据的完整性和准确性。
2. 理解工作流程图结构在收集到数据后,需要深入理解工作流程图的结构和关系。
通过分析各个环节之间的依赖关系和处理顺序,可以揭示工作流程的整体运行逻辑,为后续的分析提供基础。
3. 识别潜在问题和瓶颈基于对工作流程图的结构理解,可以开始识别潜在的问题和瓶颈点。
这些问题可能包括重复操作、资源浪费、处理延迟等,通过标注和记录这些问题,有助于后续的改进工作。
4. 数据分析与统计针对识别出的问题和瓶颈点,可以进行数据分析和统计,深入了解问题产生的原因和影响程度。
借助数据工具和方法,可以对工作流程图数据进行量化分析,为后续的优化决策提供依据。
5. 制定改进方案在分析数据的基础上,可以制定具体的改进方案,针对识别出的问题和瓶颈点提出相应的优化措施。
这些方案可以包括流程重组、资源优化、技术升级等多方面的措施,旨在提高工作效率和质量。
6. 实施和监控改进效果最后,需要将改进方案付诸实施,并持续监控改进效果。
定期对工作流程进行评估和调整,保持工作流程的持续优化和提升,以适应变化的环境和需求。
通过以上操作步骤,可以有效地分析工作流程图,发现问题、制定解决方案,并持续优化工作流程,提升工作效率和质量。
工作流程图分析是管理和优化工作流程的重要工具,值得企业和组织重视和应用。
运作流程规定的流程图与说明随着公司业务的不断发展,为了提高工作效率、规范操作流程,制定运作流程规定成为必要的举措。
在这篇文章中,将为大家介绍公司制定的运作流程规定,并附有相应的流程图和详细说明,以便大家更好地理解和遵循。
一、流程图下面是公司制定的运作流程规定的流程图:(这里插入流程图)二、规定说明1. 流程起始点:流程图的起始点标志着一个具体的操作开始的地方,一般为具体的岗位或人员。
在这里,起始点为操作员。
2. 步骤一:操作员从起始点出发,根据具体的工作任务和要求,进行工作准备和前期准备工作。
(这里进行详细的步骤一的说明,包括工作准备的内容和具体的执行方式)3. 步骤二:在完成前期准备工作后,操作员开始正式的工作流程。
根据具体的流程要求,按照固定的步骤进行操作并记录必要的信息。
(这里进行详细的步骤二的说明,包括操作的具体步骤和必要的信息记录方式)4. 步骤三:在完成工作流程后,操作员需要对工作进行检查和确认,以确保工作的准确性和完整性。
(这里进行详细的步骤三的说明,包括检查和确认的重点内容和具体的操作方式)5. 步骤四:在确认工作无误后,操作员将工作结果上报给上级主管或相关部门。
(这里进行详细的步骤四的说明,包括上报的方式和必要的信息内容)6. 步骤五:上级主管或相关部门对上报的工作结果进行审核和评估,并根据需要给出相应的反馈意见。
(这里进行详细的步骤五的说明,包括审核和评估的重点考核内容和反馈意见的方式)7. 步骤六:操作员接收上级主管或相关部门的反馈意见后,根据具体情况进行相应的修改或改进,并进行必要的补充工作。
(这里进行详细的步骤六的说明,包括修改和改进的具体方案和补充工作的内容)8. 结束点:流程图的结束点标志着一个具体的操作结束的地方,一般为具体的岗位或人员。
在这里,结束点为操作员。
三、总结通过制定运作流程规定,可以有效地规范和管理工作流程,提高工作效率和质量。
流程图和详细的说明为操作员提供了明确的工作指引和要求,有助于减少错误和失误的发生,提高工作的准确性和一致性。
Microsoft Visio流程图绘制操作方法及界面介绍在本文中,我们将介绍Microsoft Visio的流程图绘制操作方法,并对其界面进行详细介绍。
Visio是一款流程图绘制工具,可以帮助用户轻松创建和编辑各种类型的流程图,包括组织结构图、流程导图、程序流程图等。
下面我们将逐步介绍使用Visio来创建流程图的步骤。
步骤一:启动Visio并选择流程图模板首先,双击Visio的图标启动该软件。
一旦Visio启动,你会看到一个模板选择界面。
在该界面中,你可以选择“流程图”模板,点击“创建”按钮开始绘制。
步骤二:熟悉Visio的界面布局一旦你选择了流程图模板并点击“创建”,你会进入Visio的绘图界面。
Visio的界面由多个部分组成,包括菜单栏、工具栏、绘图区和属性窗口等。
熟悉这些界面元素对于流程图的绘制至关重要。
步骤三:绘制基本形状在Visio的工具栏上,你会看到一些基本形状,如矩形、圆形、箭头等。
通过点击工具栏上相应的形状按钮,然后在绘图区中点击、拖动鼠标,你可以在流程图中创建基本的图形元素。
步骤四:连接形状在流程图中,形状之间通常需要连接起来,以表示它们之间的关系。
在Visio中,连接形状非常简单。
你可以使用“连接点”工具将形状之间创建连接。
点击工具栏上的“连接点”按钮,然后选择一个形状上的连接点,拖动鼠标到另一个形状上的连接点。
连接创建完成后,Visio会自动绘制连接线。
步骤五:添加文本说明流程图通常需要添加一些文本说明,以解释每个形状的含义或流程的步骤。
你可以通过在形状上双击来编辑该形状的文本内容。
此外,Visio还提供了丰富的文本编辑工具,如字体、颜色、对齐方式等,可以让你的流程图更加清晰易读。
步骤六:保存和分享流程图完成流程图的绘制后,你可以通过点击Visio的菜单栏上的“文件”选项,然后选择“保存”来保存你的流程图。
Visio支持多种文件格式,包括VSDX、PDF、PNG等。
选择适合的文件格式后,点击“保存”按钮即可将流程图保存到你选择的位置。
流程图的操作步骤
现在很多人在使用流程图,所以工作流程,项目流程都是在工作中少不了的办公项目。
所以每个刚入职场的人都要知道怎么制作流程图,为了提高工作效率,可以借助专业的绘图工具,下面,小编使用迅捷流程图制作软件给大家简单的制作流程图,快来学习吧!
迅捷流程图制作软件
1、先运行安装好的迅捷流程图制作工具;
2、打开后进入到新建的操作界面,选择左上角的文件新建菜单选项;
3、为了操作方便我们可以在精品模板选项中选择需要的模板开始制作;
4、双击图形更改文字,选择文本或者图形时可以在界面右边菜单中编辑文本和图形的样式;
5、鼠标放在图形上后四周就会出现蓝色小三角形,如果点击小三角形就可以插入相同样式的图形;
6、回到画布中,界面右边弹出的菜单样式,可以去掉背景网格或者更改背景色等;
7、将制作完成的流程图ctrl+S保存在电脑上就可以了。
这是使用流程图模板制作的,大家也可以在界面左边的图库中自己选择图形制作,很容易上手操作的,快去试试吧!。