均线交易法
- 格式:doc
- 大小:28.50 KB
- 文档页数:3
133455日均线使用方法和原则1.趋势判断:观察价格是否位于均线上方或下方,如果价格长期位于均线上方,说明市场处于上升趋势,反之则为下降趋势。
如价格位于均线之上,且均线呈现上升的趋势,可以认为市场呈现强势,可以考虑买入或持有仓位;如果价格位于均线之下,且均线呈现下降趋势,则市场呈现弱势,可以考虑卖出或持币观望。
2.买入信号:当价格从下方穿越均线向上时,形成金叉。
例如,当价格从下方突破13日均线并向上穿越34日均线,可以视作买入信号,意味着市场趋势可能开始上升。
在确认买入信号后,可以考虑适量买入相关资产。
3.卖出信号:当价格从上方穿越均线向下时,形成死叉。
例如,当价格从上方跌破13日均线并向下穿越34日均线,可以视作卖出信号,意味着市场趋势可能开始下降。
在确认卖出信号后,可以考虑适量卖出相关资产,或持币观望。
4.均线交叉:关注13日均线、34日均线和55日均线之间的交叉情况。
当13日均线上穿34日均线,形成金叉,同时价格位于均线上方,可以视作买入信号;当13日均线跌破34日均线,形成死叉,同时价格位于均线下方,可以视作卖出信号。
1.趋势为王:均线主要用来判断市场趋势,因此应始终以市场趋势为主导,遵循趋势交易的原则。
2.确认交叉信号:买入或卖出信号应在其他指标或形态的支持下确认,避免盲目交易。
例如,可以结合其他技术指标如相对强弱指标(RSI)、MACD等进行综合判断。
3.同时观察多个均线:使用多个均线可以获得更全面和可靠的趋势判断和交易信号。
如果多条均线都呈现明显趋势,交叉信号更具参考价值。
4.注意交易时机:均线的交叉仅为参考信号,实际交易时应结合其他因素,如市场形态、资金流向、消息面等综合判断。
均线信号应作为辅助工具,而不是唯一依据。
5.考虑交易成本:均线交易需要频繁买卖,需要考虑佣金、滑点等交易成本对盈利的影响,尤其对频繁交易者更为重要。
总结:13、34、55日均线是常用的技术指标,可以用来判断市场趋势和产生交易信号。
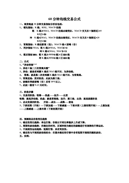
60分钟均线交易公式一、现货晚盘30分钟交易指标分析法包括:1、领先指标:K线、KDJ、MACD柱线乾K线≥MA3,MACD柱线由绿变红,MACD交叉在0轴附近>0KD J>50坤K线≤MA3,MACD柱线由绿变红,MACD交叉在0轴附近<0KD J<502、背离指标:K线创新高(低),MACD线<前峰(谷)3、同步指标MA4:乾K线≥MA4,MAC D>0坤K线≤MA4,MAC D<04、落后指标M60:乾K线≥30M60线>日M20线坤K线≤30M60线<日M20线二、公式1、“异动背离”“2、异动0轴二三次背离共震”3、异动:就是有两颗K线在MA3线不回,为异动线。
4、背离:就是第二次有两颗K线在MA3线不回,为背离线。
5、背离进场:阴买阳卖,此波为第三浪。
6、波幅在突破前峰(谷)后有10%以上。
7、此波一般有9-13天时间。
三、阶段步骤1、交易四阶段:吸筹-----洗盘------拉升------出货吸筹:就是异动线,洗盘:就是背离线,拉升:第三浪,出货:就是振荡阶段2、企业发展四阶段:开创----成长------成熟-----衰退3、下跌初期(开始)----下跌加速------下跌减速-----下跌末期(上涨初期开始)----上涨加速------上涨减速-----上涨末期(下跌初期开始)四、预测商品价格变化趋势1、确定性变化趋势:单边行情。
价格以不同比率稳步上升或下降。
2、周期性波动趋势:在确定的时间、区域和较为确定的振幅进行有规律的升降运动。
3、不规则性运动趋势:短期行情,具有突发性。
4、确定性与不规则波动相结合:在基本确定性行情中含有短期不规则的随机波动。
五、实例:下跌初期下跌减速下跌末期上涨初期上涨加速上涨减速下跌减速下跌末期上涨初期上涨加速上涨减速上涨末期六、均线操作(傻瓜操作)1、因书籍太多,理论太多,技术太多,方法太多,信息太多,而无法撑握且没有时间看,看了也记不住。
所以均线操作变为最适用的操作方法。
手把手教学百年一人双均线交易方法设置方法一、均线的定义1、均线是什么均线是一种投资者经常用的一项重要的技术指标,它是将某一段时间的收盘价之和除以该周期所得到的一根平均线。
假如一个星期内有5个交易日,就是把5个交易日的收盘价全部加起来除去5得出的平均数,当然,10日、20日等也是这样算的。
2、均线有哪些、不同颜色均线根据不同的选取参数,其作用和反应情况也有区别。
常用的参数有5日、10日、20日、30日、60日、120日、250日。
常用的颜色有白色(5日线)、黄色(10日线)、紫色(20日线)、绿色(30日线)、灰色(60日线)、蓝色(120日线)、橙色(250日),颜色和日线并不是固定搭配的,股民可以用自己喜欢的颜色随意设定。
二、均线的简单应用1、如何在走势图看均线(1)添加均线:我们首先调整到股票软件界面接着按MA 键就会出现如下图再按回车键即可添加(2)查看均线:2、分析时用哪条均线是一个时间区间内平均价格和趋势的反映,均线可以将过去一个时段内价格总体运行情况直观地呈现给我们。
每根线的作用和意义都不尽相同,下面简单跟大家说说它们的关系吧(1)5日均线(攻击线):股票价格上升突破攻击线,且攻击线向上则短期内看多。
同样的状况下,假如说5日均线向下股价跌破均线则短期看空。
(2)10日均线(行情线):盘中的操盘线越来越高的时候,股价突破操盘线,就代表着波段性中线上涨,反之下跌。
(3)20日均线(辅助线):就是用于协助10日均线的,不仅对价格运行力度和价格趋势角度进行推进,而且能对二者进行修正,稳定价格趋势运行方向。
若在盘中辅助线呈持续向上的攻击状态之时,当价格高于辅助线,这就表示波段性中线行情从这时候就开始看多了,反之看空。
均线的计算规则
均线的计算规则是取某段时间内的收盘价之和除以时间天数。
具体来说,以5日移动平均线为例,首先计算出最近5个交易日的收盘价之和,然后除以5,得到的就是5日移动平均线。
同样地,10日、30日、60日等均线的计算方法也是类似的。
在计算均线时,可以根据需要选择不同的时间周期。
短期均线通常关注的是近期的价格变化,而长期均线则更注重长期的趋势变化。
同时,还可以通过均线的斜率、交叉、排列等特征来判断市场的趋势和买卖点的出现。
需要注意的是,均线只是一种技术分析工具,不能完全准确地预测市场的走势,因此在使用时需要结合其他技术分析方法和基本面分析来做出更加准确的判断。
格兰维尔均线交易法则
格兰维尔均线交易法则是一种基于移动平均线的技术分析方法,通过
分析价格趋势和均线走势,以确定买入和卖出时机,实现短期获利的交易
策略。
具体的交易策略包括以下步骤:
1.选择适合的时间周期和均线设置。
格兰维尔均线交易法则建议使用
5日、10日、20日3条均线作为分析依据,时间周期可根据交易者的风
险偏好和交易目标选择。
2.确认市场趋势。
如果价格低于所有均线,市场处于下降趋势,如果
价格高于所有均线,市场处于上升趋势。
3.确定买入和卖出信号。
当短期均线(5日)上穿长期均线(10日或20日)时,出现“金叉”信号,表明行情走势向上,是买入信号;当短
期均线(5日)下穿长期均线(10日或20日)时,出现“死叉”信号,
表明行情走势向下,是卖出信号。
4.设置止损和止盈。
在买入后,设定比买入价低一定比例的止损点,
防止亏损;在买入后,根据期望收益和价格波动情况设定合适的止盈点,
实现获利。
总体而言,格兰维尔均线交易法则是一种简单且易于掌握的交易策略,但需要注意的是,市场波动较大时可能出现较大的风险,需要谨慎操作。
八大法则1、移动平均线从下降逐渐走平且略向上方抬头,而价格从移动平均线下方向上方突破,为买进信号。
2、价格位于移动平均线之上运行,回档时未跌破移动平均线后又再度上升时为买进时机。
3、价格位于移动平均线之上运行,回档时跌破移动平均线,但短期移动平均线继续呈上升趋势,此时为买进时机。
4、价格位于移动平均线以下运行,突然暴跌,距离移动平均线太远,极有可能向移动平均线靠近(下跌反弹),此时为买进时机。
5、价格位于移动平均线之上运行,连续数日大涨,离移动平均线愈来愈远,说明近期内购买者获利丰厚,随时都会产生获利回吐的卖压,应暂时卖出持有的买单。
6、移动平均线从上升逐渐走平,而价格从移动平均线上方向下跌破移动平均线时说明卖压渐重,应卖出所持买单。
7、价格位于移动平均线下方运行,反弹时未突破移动平均线,且移动平均线跌势减缓,趋于水平后又出现下跌趋势,为卖出时机。
8、价格反弹后在移动平均线上方徘徊,而移动平均线却继续下跌,宜卖出所持买单。
以上八大法则中第三条和第八条不易掌握,具体运用时风险较大,在未熟练掌握移动平均线的使用法则前可以考虑放弃使用。
1.行情分析四大要素在延期交易、期货等市场中,价格、成交量、时间和空间是技术分析的基本要素。
这几个因素的具体情况和相互关系是进行正确分析的基础。
价和量是市场行为最基本的表现。
过去和现在的成交价、成交量涵盖了过去和现在的市场行为。
技术分析就是利用过去和现在的成交量、成交价资料,以图形分析和指标分析工具来分析、预测未来的市场走势。
在某一时点上的价和量反映的是买卖双方在这一时点上共同的市场行为,是双方的暂时均势点。
随着时间的变化,均势会不断发生变化,这就是价量关系的变化。
价、量是技术分析的基本要素,一切技术分析方法都是以价、量关系为研究对象的,目的就是分析、预测未来价格趋势,为投资决策提供服务。
成交量与价格趋势有以下一些关系。
1、价格随着成交量的递增而上涨,为市场行情的正常特性,此种量增价涨关系,表示价格将继续上升。
最简单实⽤的炒股⽅法——60⽇均线,学⼀次,赚⼀次。
这才是⼤道⾄简来源:⽹络最简单的往往也是最实⽤的,股票操作说复杂确实难操作,说简单其实也很简单,在⼤的上升趋势条均线,按下⾯的⽅法去做,虽不能保你赚⼤钱,但⼀定能让你赚到钱!确⽴后,你就盯住你就盯住4条均线1、60⽇均线下的股票坚决不碰;2、股票在30⽇均线之上并且均线是向上的做为介⼊对象;3、10⽇均线向上,5⽇均线向下交叉10⽇均线,买⼊;4、以股票买⼊⽇前后三天最低价为准,破掉就做⽌损;5、上涨超过10%就以进场价做⽌损价,直到不涨卖掉,然后每上涨10%提⾼⽌损价10%这样的⽅法,第⼀,必须严格要求;第⼆,这样做缺点有时会让你赚的少,但优点就是你亏的也少!股市⾃然循环:冬藏(下跌)--春播(筑底)--夏长(拉升)--秋收(做顶)春播(建仓),要把种⼦播到春天的⼟地上。
夏长(拉升),乐乐呵呵的看它长吧!秋收(做顶),要收已经熟透的!眼看要数钱了!冬藏(休息),捂着满满的⼝袋休息,等来年再赚⼀袋了!没有不赚钱的股票,只有不合时宜的操作!择机投机,趋势投机,铁律投机!切记:熊市避险保本是关键,不亏或少亏就是赢,⽜市才是真正发财的良机!忠告:不参与下跌及盘整的股票;聪明⼈懂得休息,愚蠢者川流不息!均线战法图形特征:基本技巧学习均线法则,⾄于要⽤那⼀根就可以根据⾃⼰的风险喜好来定了,有的⼈⽐较喜欢⽤5⽇线,有的就喜欢10⽇、13⽇,也有的⼈喜欢20⽇、30⽇线,这些都⽆所谓。
⾸先,肯定是要选强势股的,或者是前期的强势股,好了,那怎么去定义强势股呢?其实很简单的,⽤均线法则。
看均线是否属于多头排列。
⽐如:均线系统的多头排有⼤也有⼩,关键是要看60⽇均线跟120⽇均线,如果60⽇均线跟120⽇均线也是呈多头排列的则我成为“完全多头”。
其次,就是找到完全多头的股票之后,等待它回调,回调到什么程度呢?短线呈现空头排列,⽐如说股价跌破了所有的均线系统⽀撑,5⽇线死叉了10⽇线,10⽇线死叉了20⽇线,20⽇线死叉了30⽇线,当跌破了30⽇线之后,在60⽇均线附近就找到⽀撑了,(注意点:最好最好是别跌破60⽇均线,跌破了之后短期5天内能够收复)。
技术是一种成功的模式,就像《孙子兵法》一样,技术和实战的关系就是,你学会了《孙子兵法》就能去打仗吗?你连《孙子兵法》都没有学会,你能去打仗吗?因此,技术不是定律而是概率,要想做到胜多输少必须要认真学好技术,从而制定出一套利于成功的交易系统,最终达到成功的目的。
在了解如何制定完整的交易系统之前,我们先了解一下简单的移动平均线的八大买卖法则,通过熟悉掌握均线的八大买卖法则,对我们做到成功交易有非常重要的意义。
一、熟悉掌握移动平均线的八大买卖法则移动平均线简称均线,它是我们在分析市场趋势时最常用也最重要的工具之一。
在所有的技术分析中,市场成本原理非常重要,它是趋势产生的基础,市场中的趋势之所以能够维持,是因为市场成本的推动力,在上升趋势里,市场的成本是逐渐上升的,在下降趋势里,市场的成本是逐渐下移的。
成本的变化导致了趋势的延续,均线代表的是一定时期内市场成本的变化。
美国投资专家葛兰威尔创造的八项法则可谓其中的精华,历来的均线使用者无不视其为技术分析中的至宝。
八大法则中的四条是用来研判买进时机,四条是研判卖出时机。
1、21日均线的四条买入法则-做多信号:买入法则1:当21日均线从下降后的低位逐渐走平且略微上拐后,而K线从均线下方向上方突破21日均线时,此时为买入信号。
买入法则2:当K线在21日均线之上运行,回抽时不破21日均线,然后又再度上涨,带动5日均线又开始上拐,此时为买入信号。
买入法则3:当K线位于21日均线之上运行,虽回调时跌破均线,但5日均线仍然保持上升,K线回升的可能性极大,此时为买入信号。
买入法则4:当K线位于21日均线之下运行,突然暴跌连续砸出多根大阴线,严重远离5日均线,随时都会出现反弹,此时为买入信号。
2、21日均线的四条卖出法则-做空信号:卖出法则1:当21日均线从上升后的高位逐渐走平且略微下拐后,而K线从均线上方向下方跌破21日均线时,此时为卖出信号。
卖出法则2:当K线在21日均线之下运行,反抽时不过21日均线,然后又再度下跌,带动5日均线又开始下拐,此时为卖出信号。
安格斯辩势交易法用的均线总结1、导言在交易市场中,安格斯辩势交易法是一种非常有效的交易策略。
它依赖于均线来分析市场的走势和趋势,并据此做出买卖决策。
均线作为分析工具在该交易法中占据着非常重要的地位,扮演着至关重要的角色。
本文将围绕安格斯辩势交易法用的均线展开深入探讨,帮助读者全面理解和掌握这一交易策略。
2、均线的基本概念让我们来回顾一下均线的基本概念。
均线是一种统计价格的指标,它可以帮助交易者观察价格的走势和趋势。
常见的均线包括简单均线(SMA)和指数移动均线(EMA)。
简单均线是根据一段时间内的收盘价计算出来的平均值,而指数移动均线则更加注重近期价格的变动。
在安格斯辩势交易法中,常用的均线周期包括5日均线、10日均线和30日均线。
这些不同周期的均线可以用来观察不同时间段内价格的波动情况,为交易决策提供参考。
3、均线在安格斯辩势交易法中的应用在安格斯辩势交易法中,均线被用来判断市场的走势和趋势。
通过观察不同周期的均线之间的交叉和走势,交易者可以判断市场是处于上涨、下跌还是盘整的阶段。
当短期均线由下向上突破长期均线时,意味着市场处于上涨趋势;而当短期均线由上向下突破长期均线时,意味着市场处于下跌趋势。
交易者还可以通过观察价格与均线的关系来判断市场的运行状态,进而做出合适的买卖决策。
均线在安格斯辩势交易法中扮演着至关重要的角色,是分析市场走势的重要工具。
4、对安格斯辩势交易法用的均线的个人理解在我看来,安格斯辩势交易法用的均线是一种非常有效的分析工具。
通过观察不同周期的均线之间的交叉和走势,我可以清晰地把握市场的走势和趋势。
这有助于我在交易中做出准确的买卖决策,提高交易的成功率和盈利能力。
均线还可以帮助我识别市场的盘整阶段,避免在价格波动较小的时期进行交易,从而减少风险。
安格斯辩势交易法用的均线对我的交易策略起到了非常积极的作用。
5、总结与回顾在本文中,我们就安格斯辩势交易法用的均线展开了深入的探讨。
顾比均线交易口诀《顾比均线交易口诀》是投资交易领域中一种重要的策略理论,由华尔街投资大师顾比(Richard W.Dow)根据内参和内部信息,吸取了自身积累的交易技巧和经验总结而成。
他的交易策略被称为“顾比均线法”或“顾比口诀”,由于技术分析的发展,它已经成为投资者和交易者的常用技术指标。
顾比均线交易口诀就是根据股票或期货市场的波动行情,将股票价格分为三个区间,并给出让投资者操作指南,即买进、持有、卖出的口诀。
首先,我们需要根据技术指标和数据绘制股价的走势图,以便对市场行情有一定的判断思路。
这种交易口诀可以分为三个部分,即买入部分、持股部分和卖出部分。
首先,在买入部分,如果股价从上向下跌破均线,说明走势开始转为下跌趋势,投资者可以选择买入,但应该动作快及时,否则有可能惊破低点而损失机会;如果股价从下往上突破均线,说明走势开始上涨,可以在价格上涨之前,最早买入,以获得更多的收益。
在持股部分,如果市场走势维持震荡格局,则可以选择持股,因为股价的波动在一定的范围内,走势稳定,可以摸清市场走势,及时把握买卖机会,获取更多的收益;如果股价上涨至低布林线以上,说明上涨趋势依然存在,投资者可以继续持有;反之,如果股价下挫至高布林线以下,说明下跌趋势还在继续,投资者应该紧跟趋势,离场。
最后,在卖出部分,如果股价从下往上突破由中轨线与高布林线连成的横线,说明股价已经趋势性上涨,投资者应该在顶部卖出;而如果股价从上往下跌破由低布林线与中轨线连成的横线,说明股价正在趋势性下跌,投资者应该在此时卖出,以免损失风险。
通过以上对顾比交易口诀的分析,我们可以了解到,它可以帮助投资者判断行情走势,合理把握买入、持有和卖出的机会,在交易中发挥良好的作用,而且容易上手,用起来简单方便。
当然,尽管有了这套技术指标和口诀,获得利润仍然得看投资者对市场理解及运用技术指标和口诀水平,以及投资者对风险的把握力,才能取市场的上风。
总之,投资者在运用“顾比均线交易口诀”的过程中,一定要多加留心,紧贴股票或期货市场的行情走势,灵活运用这套口诀,做到以小博大,获取良好的投资收益。
八大交易法则【原创实用版】目录1.介绍八大交易法则2.八大交易法则详解1) 均线交易法2) 趋势线交易法3) 形态交易法4) 技术指标交易法5) K 线交易法6) 支撑与阻力交易法7) 成交量交易法8) 市场情绪交易法3.总结八大交易法则的优缺点4.应用八大交易法则的建议正文八大交易法则是投资者在股票、期货等金融市场上进行交易时所遵循的一些基本原则和策略。
这些法则旨在帮助投资者更好地分析市场、判断趋势、控制风险,从而提高交易成功率和盈利能力。
下面,我们将详细介绍这八大交易法则。
1.均线交易法:均线是一种常用的技术分析工具,用于反映一段时间内市场价格的平均走势。
投资者可以通过观察均线的交叉、背离等现象来判断市场趋势,从而决定买入或卖出。
2.趋势线交易法:趋势线是一种基本的技术分析方法,通过连接市场价格的高点或低点来揭示价格的趋势方向。
投资者可以在趋势线被突破时进行买卖操作。
3.形态交易法:形态分析是一种通过研究市场价格走势所形成的图形来预测未来价格走势的方法。
常见的形态有头肩顶、双顶、双底等。
投资者可以根据形态的变化来判断市场趋势。
4.技术指标交易法:技术指标是通过计算市场价格和成交量等数据得出的一种辅助分析工具。
常见的技术指标有 MACD、RSI、布林带等。
投资者可以根据技术指标的信号来进行买卖操作。
5.K 线交易法:K 线是金融市场上最常用的一种价格走势表示方法,通过观察 K 线的形态和组合,投资者可以判断市场价格的走势和力度。
6.支撑与阻力交易法:支撑和阻力是市场价格走势中的两个重要概念,投资者可以根据价格触及支撑或阻力位时的反应来判断市场趋势。
7.成交量交易法:成交量是市场价格波动的原动力,通过观察成交量的变化,投资者可以判断市场的活跃程度和价格走势的力度。
8.市场情绪交易法:市场情绪是影响市场价格走势的重要因素,投资者可以通过观察市场的恐慌、贪婪等情绪来判断市场趋势。
总结以上八大交易法则,我们可以发现它们各有优缺点,投资者在实际操作中应结合自己的经验和风险承受能力来选择合适的交易法则。
60分钟均线战法在股票市场中,投资者常常使用图表分析来评估股票走势。
其中,均线是一种常见的技术指标,用来帮助投资者判断股票价格走势的趋势。
本文将介绍一种基于60分钟均线的战法,以帮助投资者更好地把握股票市场的机会。
首先,我们需要了解什么是均线。
均线是一种平滑股票价格变动的指标,通过计算一段时间内的平均价格来展示股票价格走势的趋势。
在这种战法中,我们将使用60分钟的均线作为参考。
具体来说,我们将使用两条均线,一条是10周期的简单移动均线(简称SMA10),另一条是30周期的简单移动均线(简称SMA30)。
这两条均线能够提供不同周期的价格趋势。
当SMA10位于SMA30之上时,表明股票处于上涨趋势。
当SMA10下穿SMA30时,可能意味着股票即将进入下跌趋势。
因此,投资者可以根据这一信号来进行买入或卖出的决策。
接下来,我们将介绍如何使用60分钟均线战法进行买卖操作。
首先,当SMA10向上穿过SMA30时,这是一个买入信号。
投资者可以选择在此时买入股票,以追踪上涨趋势。
然后,当SMA10向下穿过SMA30时,意味着股票可能进入下跌趋势。
这时,投资者可以选择在此时卖出股票。
通过这种方式,投资者可以在趋势发生改变之前及时退出,以避免可能的亏损。
需要注意的是,60分钟均线战法是一种中短期的交易策略,适用于股票市场中的快速波动。
在使用该战法时,投资者应该密切关注市场的变动,并保持足够的风险控制意识。
此外,为了进一步提高该战法的准确性,投资者还可以结合其他技术指标来进行确认。
例如,可以使用相对强弱指数(RSI)或移动平均收敛-背离指标(MACD)等指标来辅助判断买卖信号。
总结起来,60分钟均线战法是一种基于60分钟均线的交易策略,通过观察SMA10和SMA30的交叉来判断股票价格走势的趋势。
投资者可以根据这一信号进行买入或卖出的决策,以抓住市场的机会。
然而,投资者应该保持谨慎,密切关注市场的变动,并结合其他指标来提高战法的准确性。
三条均线操作方法均线是衡量证券价格走势的重要工具之一,根据不同的时间段和股票市场的特点,可以选择适合自己的均线,并利用均线制定操作策略。
下面将介绍三种常用的均线操作方法。
第一种是单均线操作方法。
单均线操作方法是指只使用一条均线来制定操作策略。
通常使用的均线周期有5日、10日、20日、60日等,投资者可以根据自己的需求选择不同的均线周期。
当股票价格上穿均线时,说明股票价格开始上涨,投资者可以考虑买入或加仓;当股票价格下穿均线时,说明股票价格开始下跌,投资者可以考虑卖出或止盈。
但单均线操作方法的缺点是容易产生假信号,并且无法确认趋势的强弱。
第二种是双均线操作方法。
双均线操作方法是指利用两条不同周期的均线来制定操作策略。
通常使用的双均线周期有5日和10日、5日和20日、10日和20日等,较短周期的均线称为快线,较长周期的均线称为慢线。
当快线从下方上穿慢线时,说明股票价格出现上涨信号,投资者可以考虑买入或加仓;当快线从上方下穿慢线时,说明股票价格出现下跌信号,投资者可以考虑卖出或止盈。
双均线可以减少假信号的产生,并可以初步判断趋势的强弱。
第三种是三均线操作方法。
三均线操作方法是指利用三条不同周期的均线来制定操作策略。
通常使用的三均线周期有5日、10日、20日、60日等,其中5日、10日、20日三条均线被称为“三线”。
当“三线”呈多头排列,即短期均线处于长期均线之上时,说明股票价格整体上涨的可能性较大,投资者可以考虑买入或加仓;当“三线”呈空头排列,即短期均线处于长期均线之下时,说明股票价格整体下跌的可能性较大,投资者可以考虑卖出或止盈。
三均线操作方法可以排除更多的假信号,并可以进一步确认趋势的强弱。
无论是单均线操作方法、双均线操作方法还是三均线操作方法,都需要结合其他的技术指标和交易系统来进行操作,以提高操作的成功率。
此外,均线操作方法也需要根据市场的实时变化进行调整,不可盲目机械地执行。
因为股票市场的行情复杂多变,单一的操作方法并不能适用于所有情况,投资者需要根据自己的经验和市场的变化灵活调整操作策略。
3日均线的使用方法3日均线是股票技术分析中常用的指标之一,可以帮助投资者判断股票走势的方向和趋势的变化。
下面将详细介绍3日均线的使用方法。
首先,3日均线是通过计算过去3个交易日的收盘价的平均值,然后连接这些平均值得到的一条曲线。
这条曲线可以直观地反映出股票价格的短期趋势,可以帮助投资者判断价格是上涨趋势还是下跌趋势。
其次,使用3日均线的方法之一是判断股票的买卖信号。
当股票价格上穿3日均线时,意味着价格有望向上突破,表明股票价格可能进入上涨趋势,这时候可以考虑买入股票;而当股票价格下穿3日均线时,意味着价格可能向下突破,表明股票价格可能进入下跌趋势,这时候可以考虑卖出股票。
另外,使用3日均线还可以判断股票的支撑和压力位。
当股票价格位于3日均线之上时,可以视为价格的支撑位,如果价格下跌到3日均线附近,可能会受到支撑而止跌;而当股票价格位于3日均线之下时,可以视为价格的压力位,如果价格上涨到3日均线附近,可能会受到压力而止涨。
此外,还可以结合其他指标和形态进行分析。
例如,结合成交量指标,当股票价格上涨并且成交量也放大时,可以确认价格上涨的可靠性;反之,如果成交量缩小,可能是价格上涨的虚假信号。
另外,结合K线图形态,当股票价格在3日均线之上形成了多头排列时,可能是价格上涨的信号;而形成了空头排列时,可能是价格下跌的信号。
总的来说,使用3日均线需要综合考虑多个因素,可以帮助投资者更好地判断股票的走势和趋势的变化。
但是需要注意的是,3日均线属于短期均线,在短周期内波动较大,投资者在使用时应该结合长期均线来进行综合分析,避免盲目跟风交易。
在实际操作中,投资者可以结合软件平台或者专业的股票分析工具来使用3日均线,通过实时监控股票价格和3日均线的位置,及时做出交易决策。
同时,也可以通过不断的实践和总结,逐渐提高对于3日均线的理解和运用水平。
总之,3日均线是股票技术分析中十分重要的工具之一,可以帮助投资者判断股票价格的短期趋势和做出交易决策。
均线双周期操作方法
均线双周期操作方法是投资者通过参考两种不同周期的均线进行操作的一种交易策略。
具体步骤如下:
1. 选择合适的均线周期:双周期操作方法通常选择较短周期和较长周期的均线进行操作。
较短周期一般在5日至20日之间,较长周期一般在50日至200日之间。
选择周期时可根据具体情况,如市场行情、交易品种以及个人风险偏好等因素进行选择。
2. 确定买入信号:当较短周期均线向上穿过较长周期均线时,为买入信号。
此时认为市场处于上涨趋势中,可考虑买入。
3. 确定卖出信号:当较短周期均线向下穿过较长周期均线时,为卖出信号。
此时认为市场处于下跌趋势中,可考虑卖出。
4. 设置止损和止盈:根据个人风险承受能力设置合适的止损和止盈点位。
止损是为了限制亏损,当价格下跌到设定的止损点位时,应及时止损。
止盈是为了锁定盈利,当价格上涨到设定的止盈点位时,应及时止盈。
5. 管理仓位和资金:根据市场行情和交易信号合理管理仓位和资金。
在买入信号出现时,适当加仓;在卖出信号出现时,适当减仓。
同时,根据个人风险承受能力合理分配资金,控制每笔交易的风险。
以上是均线双周期操作方法的基本步骤,投资者在实际操作中还可以结合其他技术指标和交易策略进行分析和决策。
需要注意的是,均线双周期操作方法并不是完全准确的预测工具,投资者应根据自身的实际情况和市场情况进行合理的判断和决策。
格兰维尔均线交易法则格兰维尔均线交易法则是一种经典的技术分析方法,该方法由投资者尤瑞尔·格兰维尔(J. Welles Wilder Jr.)于1978年提出。
格兰维尔均线交易法则的核心是使用多个均线来预测价格走势,从而辅助投资者进行买卖决策。
格兰维尔均线交易法则有三个主要的均线参数:时间周期(Time Period)、加权值(Weighting Value)、移动方式(Moving Method)。
其中,时间周期是指每个均线的计算周期长度,加权值可以对不同时间周期的数据进行加权处理,移动方式则决定了均线的平滑程度。
第一步,确定均线参数。
根据所研究的市场、交易品种的特点和投资者的需求,选择适当的时间周期、加权值和移动方式。
常见的时间周期有日线、周线、月线等,加权值一般为1,移动方式可以选择简单移动平均线(Simple Moving Average,SMA)或指数移动平均线(Exponential Moving Average,EMA)。
第二步,计算均线数值。
根据所选的时间周期和移动方式,计算出相应的均线数值。
例如,如果选择了10日的SMA,就需要取最近10日的收盘价求平均。
第三步,确定买入信号。
买入信号是指当价格上穿均线时产生的信号。
当价格从下方上穿均线时,表示市场趋势可能发生改变,投资者可以考虑买入。
买入信号的可靠性取决于均线的周期和市场的波动性,一般来说,趋势较强的市场和长期均线产生的信号更可靠。
第四步,确定卖出信号。
卖出信号是指当价格下穿均线时产生的信号。
当价格从上方下穿均线时,表示市场趋势可能发生逆转,投资者可以考虑卖出。
卖出信号的可靠性也取决于均线的周期和市场的波动性,一般来说,趋势较强的市场和长期均线产生的信号更可靠。
然而,格兰维尔均线交易法则也存在一些缺点。
首先,该方法对历史数据高度依赖,过度依赖历史数据可能导致对未来趋势的判断产生误差。
其次,均线交叉产生的信号可能会存在滞后性,导致买入或卖出时机的延迟。
均线交易法
一,交易系统
交易系统是一个交易者最基本的工具,其实也没什么好说的,更加没什么更高深的地方.就是个简单的买卖规则而已。
目前流行的系统大概有两种主流,我分别举两的例子:
A趋势跟踪型系统:
系统使用三跟均线(5.10.30)参数不一定,可以按自己喜欢来定.买卖的规则如下:
30单位的均线是用来判断趋势的,方法也很简单,当5和10这两条均线在其上时是上升趋势,在其之下是下降趋势,然后以这个为标准来过滤买卖信号.当5和10均线在30天均线之上金叉为多头买入进场信号,买入后持仓,等待5.10均线死叉后不论赚赔,卖出平仓,但不反手放空,除非死叉是在30均线之下形成.
当5.10均线在30天均线之下死叉为空头卖出进场信号,卖出后持仓,等待5和10均线金叉后不论赚赔,买入平仓,但不反手做多,除非金叉是在30均线之上形成.
这种系统的优点是只要出现大行情,就肯定跑不了,并且绝对不会进行所谓的"逆市操做",缺点是振荡市里会左右挨耳光.
B超买超卖型系统:
系统使用两种指标,MA和RSI,两个时间结构,结构之间的比例大约为5:1,比如日线和60分钟线结合,30分钟线和5分钟线结合.
当日线的MA(比如10天)朝上,且价格在MA之上,定为上升趋势,信号在60分钟图,RSI 从30以上穿入30以下,视为超卖,进行买入,买入后的止损点为前一交易日日线的最低价,每日更新,了结点则是60分钟图RSI上穿70。
当日线的MA(比如10天)朝下,且价格在MA之下,定为下降趋势,信号在60分钟图,RSI从
70之下上穿70,视为超买,进行卖出,买出后的止损点为前一交易日日线的最高价,每日更新,了结点则是60分钟图RSI下穿30。
这种系统的优点是,介入的点位比较谨慎,或者说"安全",很适合喜欢"低买高卖的人"。
缺点是有时候行情突破之后根本不回撤或是反抽,常常踏空行情。
以上两个只是例子,并不是一定盈利的秘计,供大家参考。
交易系统的建立基础,是围绕买进点和卖出点展开的,在任何交易开始之前,完善的交易系统都会给我们呈现出三个价位,即一个建仓价位和两个出场价位。
一旦建立了良好的交易系统,请不要轻易在实际交易中更改,这是稳定盈利的关键。
二,资金管理
做一下名词解释,所谓的资金管理是指控制每笔交易投入的资金量,以此控制风险,保存交易的实力。
从之前的交易系统一节,大家可以看出来,没有什么100%每次交易都赚钱的系统,各种系统各有各的优点,各有各的缺点,最关键的问题是它们都无法闭开因方向做错而导致的亏损,毕竟市场本身决定一切。
作为一个交易者,首先必须牢记的一点就是"亏损是不可能在交易过程中被避免掉的。
"
止损点的设立和执行非常重要,但不要以为有了这个你就万事无忧了,滑移价差,阁夜跳空,市场里总会出现你意想不到的事情发生,如果第一次你满仓交易,亏损10%,那么第二笔你就只剩90%的实力,连亏个三笔后(不要以为这不常出现,其实这是很正常的事情,连亏个六七笔都没什么好大惊小怪的),你就只剩70%的实力了,三张单子亏掉的钱想用一张单子补回来,比登天还难。
所以资金管理是比交易系统更加重要的一节,再好的系统,配上糟糕的资金管理,可以在一夜之间让你倾家荡产,可是反过来,严格谨慎的资金管理计划再配上个不算太烂的交易系统,却能让你稳健的累积起属于你自己的财富。
其实资金管理也没什么特别高深的地方,更加不需要你有微积分知识,你只要记住,把每次投入的资金固定一个比例就可以了,不过说实在的我也不知道有没有什么固定的最佳比例,太大的话风险过高,太小的话资金又没有使用的效率,我只能给个建议,新手每笔都控制在
5~10%,等你有了比较多的实际交易经验后,再放大,但在目前的外汇保证金和黄金保证金交易中,100倍杠杆,没有涨跌幅限制,20%的资金投入量无论如何都是极限了,如果你想稳定盈利而不是一夜暴富的赌博者。
爱惜自己的资金,没有赌本的话,赌场是不会让你进门的。
三,情绪的控制.
我们都说知行合一是最难的,你有再好的交易系统,再严格的资金管理计划,你不去执行也是没意义的,常常有这种情况吧?明做对了,但是却只赚点小钱就跑了,明明知道该止损了,却心存侥幸,放任亏损变得不可收拾。
其实这都是无法控制自己的情绪所导致的,
第一,这是实际交易经验的欠缺,新手和高手同用一套交易系统和资金管理计划,交易出来的结果会很不一样,连续亏损几笔后,新手开始心理崩溃,不在理会交易系统和资金管理,胡乱交易,妄图马上赚回损失。
高手不同之处只在经验而已,他明白眼前的亏损是很正常的,只不过是市场还没有出现他等待那种行情而已,面带微笑的对待亏损,然后该怎么交易还怎么交易。
连续获利后的情况则相反,新手会开始觉得自己是个天才,重仓,满仓,不管那个市场,也不管系统有没有信号,到处下单,高手则明白,"虽然这一笔赚了,下一笔可能是要亏的"。
第二,控制住自己是比较困难的,盯着盘面上的涨涨跌跌,除了让自己紧张,恐惧,情绪失控外没有任何作用,市场走势和价格的变化是绝对不会以我们的个人意志和喜好而转移。
不管我们愿意还是不愿意,价格都在运行它自己的。
我介绍一个小小诀窍给大家,比如用的是60分钟图表,每小时的结束时看看盘,分析行情,按照系统和资金管理计划,该买该卖该离场,该做就做,设置好限价,不该作就不做,按计划下单后,关掉显示器,看电视或是做家务,随便干什么,下个小时再来看上个小时的交易结果有没有达到,没事绝不好奇靠近电脑,大家有兴趣不妨试一试。
让自己跟市场保持一点距离为好~。