工程项目管理-过程性考核册
- 格式:doc
- 大小:315.50 KB
- 文档页数:39
一、批判断题:1、是为创造独特的产品、服务或结果所做的永久性努力。
(错)2、职能性组织也有项目,但项目的范围通常限制在职能领域内部。
(对)3、项目选定以后,对于项目组织的最高领导层来讲,面临的重要任务就是如何对项目的具体实施进行细节管理。
(错)4、在项目生命期的历程中通常会发生一些标志项目进程的重大事件,这些事件标志着某个可交付成果的完成,我们把这些重大事件称为项目阶段。
(错)5、项目工序过程控制要实施主要里程碑控制,项目阶段过程控制要实施小型里程碑控制。
(错)6、项目过程组在全部项目的活动中,都可能会发生不同程度和层次的重叠。
(对)7、制定项目计划时应当遵循目的性、系统系、动态性、职能性、完整性等原则。
(对)二、不定项选择题:1、宁波市某一经济适用房建筑项目,在该项目环境下,该项目关系人通常包括:A、B、DA、该项目项目经理B、该经济适用房用户C、某外国政府D、该项目建筑工人1、项目管理过程组包括以下过程组:DA、购买过程组B、生产过程组C、销售过程组D、收尾过程组2、开发项目章程的输入包括:C、DA、项目范围说明B、项目管理计划C、合同D、工作说明书3、项目的三大目标不包括以下:BA、时间目标B、产品目标C、成本目标D、质量目标4、项目型组织结构具有以下特征:DA、组织结构在顶层通常分为生产、市场、工程、财务等职能部门B、该组织结构类型不需要全职的项目经理C、该组织结构类型的项目经理对项目资源并不具有直接调拨权D、该组织结构类型的项目经理对项目资源具有很大的支配权5、项目管理过程的戴明循环是指:DA、“启动——执行——检查——结束”的循环B、“计划——执行——检查——结束”的循环C、“启动——执行——检查——行动”的循环D、“计划——执行——检查——行动”的循环三、论述题:1、请结合项目管理实践或你的工作生活实际,论述项目生命期的里程碑管理的意义(里程碑管理包括主要里程碑控制和小型里程碑控制)。
工程质量监理过程性考核册工程质量监理过程性考核册是对工程质量监理工作进行综合考核和评价的重要工具。
在工程质量监理工作中,监理人员根据施工项目的实际情况,对施工单位的质量管理、施工工艺、施工图纸和相关规范文件的执行情况等进行检查和评估,并提出相应的监理意见和建议。
下面,我将从以下几个方面对工程质量监理过程性考核册进行详细描述。
一、考核内容1.质量目标和要求:对施工项目的质量目标和要求进行考核,评估施工单位是否能够达到相应的质量标准。
2.质量管理制度:评估施工单位是否建立了完善的质量管理制度,并对其执行情况进行检查。
3.质量控制措施和方法:评估施工单位是否采取了合理的质量控制措施和方法,确保施工质量的合规性和稳定性。
4.施工工艺和工程技术方案:评估施工单位的施工工艺和工程技术方案是否符合相关标准和规范,保证施工过程中的质量安全。
5.施工图纸和相关规范文件的执行情况:评估施工单位对施工图纸和相关规范文件的执行情况,包括施工图纸的准确性和完整性,以及对相关规范文件的遵守情况。
6.质量问题整改情况:评估施工单位对质量问题的整改情况,包括及时性、有效性和彻底性等方面。
7.相关方沟通和协调情况:评估施工单位与其他相关方(如设计单位、施工单位、业主代表等)之间的沟通和协调情况,包括信息传递和问题解决等方面。
二、考核流程1.收集相关资料:收集施工项目的图纸、规范文件、施工方案、质量记录等相关资料,为后续的考核工作提供依据。
2.现场检查和记录:监理人员对施工现场进行巡视和检查,记录施工单位的质量管理情况、施工工艺等重要信息。
3.问题提出和整改追踪:监理人员在现场检查中发现的问题,将及时提出并要求施工单位进行整改,跟踪整改情况并记录。
4.沟通和协调:监理人员与施工单位、设计单位、业主代表等相关方进行沟通和协调,解决工程质量方面的问题和矛盾。
5.编写考核报告:根据现场检查和相关资料,监理人员综合评估施工单位的质量管理情况,编写考核报告。
一、考核目的为了全面、客观地评价工程项目管理部门的工作绩效,加强项目管理水平,提高项目实施效率和质量,特制定本考核书。
二、考核范围本考核书适用于我单位工程项目管理部门全体员工。
三、考核内容1. 项目规划及部门制度建设(1)项目规划编制及审批流程的规范性;(2)部门制度建设的完整性、有效性;(3)项目规划与部门制度在实际工作中的贯彻执行情况。
2. 施工方案编制与施工组织(1)施工方案的合理性、可行性;(2)施工组织设计的科学性、合理性;(3)施工组织在实际工作中的执行情况。
3. 项目进度管理(1)项目进度计划的合理性、可行性;(2)项目进度控制的及时性、准确性;(3)项目进度调整的合理性、有效性。
4. 项目质量管理(1)质量管理体系建立健全情况;(2)质量控制措施的落实情况;(3)质量事故的处理及预防措施。
5. 项目技术管理(1)技术方案的合理性、可行性;(2)技术措施的落实情况;(3)技术问题的解决及创新。
6. 项目采购管理(1)采购计划的合理性、可行性;(2)采购合同的签订及履行情况;(3)采购成本控制及供应商管理。
7. 项目成本控制及财务管理(1)成本控制措施的落实情况;(2)财务预算编制及执行情况;(3)成本核算及分析。
8. 项目沟通管理(1)沟通渠道的畅通性;(2)沟通信息的准确性、及时性;(3)沟通效果的评估。
9. 项目团队管理(1)团队组织结构的合理性;(2)团队成员的协作能力;(3)团队建设及培训。
10. 合同管理(1)合同签订的规范性;(2)合同履行的有效性;(3)合同变更及争议处理。
11. 信息管理(1)信息系统的完善程度;(2)信息收集、整理、传递的及时性;(3)信息应用的有效性。
12. HSE管理(职业健康安全)(1)HSE管理体系的建立及运行;(2)安全教育培训的落实;(3)安全事故的预防及处理。
四、考核方法1. 定量考核:根据各项指标的权重,对考核对象进行评分。
2. 定性考核:根据考核内容,对考核对象进行综合评价。
工程项目管理-过程性考核册一、背景在工程项目管理中,项目经理可以通过对不同阶段的项目执行情况进行过程性考核,来评价项目的进展情况,发现并解决问题,实现项目目标。
为了更好地进行过程性考核,我们需要制定一份考核册,记录项目执行的各个过程,以及每个过程的关键指标。
二、考核内容2.1 项目启动阶段在项目启动阶段,需要对以下内容进行考核:•项目立项是否符合公司战略和目标;•项目是否有较好的市场前景;•项目投资是否充足,预算是否合理;•项目组织机构是否合理、职责清晰;•项目范围、时间、成本是否明确。
2.2 项目规划阶段在项目规划阶段,需要对以下内容进行考核:•项目管理计划的制定是否符合标准;•项目时间计划是否合理、稳定;•项目成本计划是否合理、可持续;•项目质量计划是否符合要求;•项目人员配备是否合理、稳定;•项目风险管理计划是否符合标准;•项目采购计划是否合理、有效。
2.3 项目执行阶段在项目执行阶段,需要对以下内容进行考核:•项目进展是否按计划进行;•项目风险管理是否有效;•项目采购是否按计划执行;•项目质量控制是否符合标准;•项目变更管理是否严格执行。
2.4 项目收尾阶段在项目收尾阶段,需要对以下内容进行考核:•项目是否按预算进行;•项目质量是否符合要求;•项目范围是否得到有效管理;•项目成果是否得到有效验收。
三、考核方式考核方式分为定性和定量两种,具体如下:3.1 定性考核定性考核主要是项目经理对每个阶段的执行情况进行评价。
评价等级分为优、良、中、差四个等级,具体标准如下:•优:该阶段完成任务的情况非常好,结构完整,达到或超过了预期结果;•良:该阶段完成任务的情况比较好,达到了预期结果,但还有一些改进空间;•中:该阶段完成任务的情况一般,达到了预期结果,但有很大的改进空间;•差:该阶段完成任务的情况非常差,没有达到预期结果,需要重视和整改。
3.2 定量考核定量考核主要是根据具体的阶段指标进行考核,为每个阶段制定一些关键指标,包括进度、成本、质量等。
工程项目管理考核评价表
1. 项目基本信息
项目名称项目编号所属部门项目经理项目起止时间
2. 项目目标
简述项目的主要目标,是否已经达成并超额完成。
3. 项目执行计划
列出项目的执行计划,包括项目阶段、关键节点、任务分配等信息。
4. 项目执行情况
4.1 项目进展情况
列出项目的主要进展情况,并与计划进度进行对比,分析偏差的原因。
4.2 成本情况
列出项目的部门费用、项目总成本等信息,并与预算进行对比,分析偏差的原因。
4.3 质量情况
列出项目的重要质量指标,如产品功能、可靠性、可用性等,并评估当前的质量水平。
4.4 风险情况
列出项目的主要风险,并进行判断、评估和应对措施的分析。
5. 项目团队管理情况
5.1 团队构成
列出项目团队的组成情况,包括人员数量、技能结构、团队互动等信息。
5.2 人员管理
列出各个人员的职责与任务,并评估团队的凝聚力和人员的工作积极性。
5.3 团队协作
评估团队的协作效率和沟通效果,包括团队会议、沟通工具等方面。
6. 项目管理工具的使用
列出项目中使用的管理工具,并评估其对于项目管理效率和控制的影响。
7. 反思与改进
7.1 反思
回顾项目执行过程中的不足之处,分析原因,并给出改进措施。
7.2 改进
提出改进方案,并明确责任人和实施时间表。
对项目进行,并提出建议和改进方案,可归纳为如下几点:
•项目所取得的成果和经验;
•项目中存在的不足和改进方案;
•确认项目收尾工作的责任分工和时间表。
建筑工程项目管理形成性考核册1. 考核背景建筑工程项目管理是确保项目顺利实施的重要环节,有效的项目管理能够保证工程质量、进度和成本的控制,提高项目的绩效和客户满意度。
为了全面评估工程项目管理人员的能力和水平,制定一份形成性考核册是必要的。
2. 考核目的该形成性考核册的目的在于全面评估工程项目管理人员在实际项目中运用理论知识和管理技巧的能力和水平,以便为进一步提升其职业发展提供参考和指导。
3. 考核内容3.1 项目策划与组织- 项目概述:对参与的项目进行详细描述,包括项目的背景、目标、范围等信息。
- 项目计划:制定全面详尽的项目计划,包括里程碑、工期、资源分配等。
- 项目风险评估:识别项目可能面临的风险,制定相应的风险应对方案。
- 项目组织架构:建立合理的项目组织结构,明确各个角色的职责和权责。
3.2 施工管理- 施工策划:制定详细的施工策划书,包括施工工艺、方案、质量控制等。
- 施工进度管理:跟踪和监控施工进度,确保按计划完成工程。
- 施工质量管理:建立质量控制体系,确保工程质量符合标准和要求。
- 施工现场安全管理:制定安全保障措施,保障施工现场的安全。
3.3 成本控制- 预算编制:编制项目预算,包括各个工程阶段的费用估算。
- 成本监控:跟踪和控制项目的成本支出,及时解决超支和节约成本的问题。
- 变更控制:管理项目变更请求,确保变更符合合同和法规要求,并及时调整成本预算。
3.4 沟通与协调能力- 与客户沟通:与客户建立良好的沟通渠道,及时了解客户需求和意见。
- 团队协作:协调各个项目参与方,促进合作,解决问题。
- 冲突管理:处理各方之间的冲突,保持项目的顺利进行。
4. 考核方法4.1 书面报告:考核人员需提交一份详细的项目管理报告,包括项目的整体描述、项目计划、风险评估、施工策划、质量控制、成本控制等内容。
4.2 项目演练:组织考核人员进行模拟项目演练,考核其在实际情况下运用项目管理知识和技能的能力。
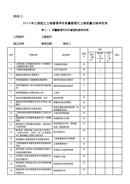
附件5:
2013年工程施工工程管理考核质量管理及工程质量过程考核表
表1-1 质量管理机构及管理制度考核表
公司名称:工程名称:
施工阶段:考核日期:考核人:
2013年工程施工工程管理考核质量管理及工程质量过程考核表
表1-2 过程质量管理考核表
公司名称:工程名称:
施工阶段:考核日期:考核人:
2013年工程施工工程管理考核质量管理及工程质量过程考核表
表1-3 工程实体质量效果考核表
公司名称:工程名称:所处阶段:考核日期:考核人:
2013年工程施工工程管理考核质量管理及工程质量过程考核表
表1-4 工程观感质量效果考核表
公司名称:工程名称:
所处阶段:考核日期:考核人:
2013年工程施工工程管理考核质量管理及工程质量过程考核表表1-5 质量管理及工程质量过程考核汇总表
公司名称:工程名称:
所处阶段考核日期:考核人:。
说明:一、单项选择题(每小题分,共分).以下说法正确的是( )。
.项目管理的对象就是建设工程.建设工程一定要有明确的目标.没有明确目标的建设工程不是项目管理的对象.无论目标是否明确,建设工程都是项目管理的对象.投资方提供的项目管理服务属于( )方的项目管理。
.政府.承包商.业主.工程师.供货方的项目管理工作主要在( )阶段进行。
.设计.设计前准备.施工.动用前准备.项目管理的三大目标是( )。
.范围、费用、进度.费用、进度、质量.投资、进度、质量.范围、投资、质量.开发方提供的项目管理服务属于( )方的项目管理。
.政府.承包商.业主.工程师.施工方的项目管理工作涉及( )全过程。
.设计前的准备阶段至保修期.设计阶段至动用前准备阶段.设计前的准备阶段至动用前准备阶段.设计阶段至保修期.( )组织机构每一个部门只有一个指令源。
.职能.线性.矩阵.事业部.每一个工作部门可能有多个矛盾的指令源的组织机构是( )组织机构。
.职能.线性.矩阵.事业部.建设工程项目管理规划的编制应由( )负责。
.项目经理.设计方.施工方.总承包方.施工企业根据监理企业制订的旁站监理方案,在需要实施旁站监理的关键部位施工前( )小时,应当书面通知监理企业派驻工地的项目监理机构。
....二、多项选择题(每小题分,共分).施工方项目管理的目标包括( )。
.施工的成本目标.施工的进度目标.施工的质量目标.项目的投资目标.项目的质量目标.以下对施工企业项目经理的工作性质的说明,正确的是( )。
.建筑业企业项目经理资质管理制度向建造师执业资格制度过渡的时间定为年.过渡期内,凡持有项目经理资质证书或者建造师注册证书的人员均可受聘担任施工项目经理.过渡期满后,所有工程项目施工的项目经理必须由取得建造师注册证书的人员担任.项目经理是建筑施工企业法定代表人在工程项目上的代表人.项目经理对工程项目施工过程全面负责.供货方项目管理的目标包括( )。
建筑工程项目管理形成性考核册答案第一章:项目建设背景及目标1.1 项目建设背景项目建设背景是指项目实施前的背景情况,包括项目的起因、目的、需求等,对于项目的开展具有重要意义。
在本次建筑工程项目管理形成性考核中,我们以某高层建筑工程项目为例进行分析和讨论。
1.2 项目目标项目目标是指项目实施的目的和预期取得的成果。
本次考核项目的目标是按照项目合同要求,在规定的时间内完成高层建筑的设计、施工和交付。
第二章:项目计划和组织2.1 项目计划在项目计划中,我们需要明确项目的工期、目标、预算以及资源安排等内容,以确保项目按时高质量完成。
在此考核中,我们需要编制详细的项目计划,并合理安排项目阶段和里程碑节点,以提高项目管理的效率和准确性。
2.2 项目组织项目组织是指根据项目需求和目标,合理划分项目团队,并确定各个角色的职责和权限。
在本次考核中,我们需根据项目需求,组建项目团队,并明确各成员的职责,确保项目顺利进行。
第三章:项目资金和采购管理3.1 项目资金管理项目资金管理包括项目预算编制、资金筹措、资金使用和资金监管等环节。
在完成本次考核中,我们需要编制详细的项目预算,并对资金的使用进行有效的监控,确保项目的资金安全和合理使用。
3.2 采购管理采购管理是项目管理的重要环节,包括供应商选择、合同签订、供应商绩效评估等内容。
在本次考核中,我们需要对项目所需的材料和设备进行采购,并建立供应商评估体系,以确保采购的质量和进度。
第四章:项目风险管理4.1 风险识别项目风险识别是指通过对项目进行全面分析和评估,识别出潜在的风险因素,并作出适当的应对策略。
在本次考核中,我们需要对工程项目中可能遇到的风险进行识别,并采取相应的防范和控制措施。
4.2 风险评估与应对风险评估是指对已识别的风险进行定性和定量评估,确定其对项目目标的影响程度和概率,并制定相应的应对措施。
在本次考核中,我们需对项目风险进行详细的评估,并制定风险应对策略,以保证项目的顺利进行。
《建筑工程项目管理》作业1参考答案《建筑工程项目管理》作业1一、单项选择题(每小题2分,共20分)1—5CCCBC 6—10ABAAA二、多项选择题(每小题3分,共18分)1.ABC 2.ABDE 3.ABC 4.ABDE 5.AD 6. CE三、简答题(每小题5分,共计40分):1.简述项目和项目管理的含义。
答:项目指具有独特的过程,有开始和结束日期,由一系列相互协调和受控的活动组成。
过程的实施是为了达到规定的目标,包括满足时间、费用和资源等约束条件。
项目管理是指为了达到项目目标,对项目的策划(规划、计划)、组织、控制、协调、监督等活动过程的总称。
2.简述施工总承包方(GC)和施工总承包管理方(MC)的区别。
答:施工总承包方对所承包的建设工程承担施工任务的执行和组织的总的责任;施工总承包管理方对所承包的建设工程承担施工任务组织的总的责任。
3.国家规定哪些工程必须实行监理?答:(1)国家重点建设工程;(2)大中型公用事业工程;(3)成片开发建设的住宅小区工程:(4)利用外国政府或者国际组织贷款、援助资金的工程;(5)国家规定必须实行监理的其他工程。
4.政府对建设工程质量监督的职能包括哪些方面?答:一是监督工程建设的各方主体;二是监督检查工程实体的施工质量。
5.职能式组织结构有什么优缺点?答:优点:由于将项目委托给企业某一部门组织,不需要设立专门的组织机构,所以项目的运转启动时间短;职能专一,关系简单,便于协调;有利于充分发挥资源集中的优势;。
缺点:由于责任不明,容易导致协调困难和局面混乱;由于在项目和客户之间存在多个管理层次,容易造成对客户的响应迟缓;不利于调动参与项目人员的积极性;跨部门的交流沟通有时比较困难。
6.施工项目管理组织机构设置的原则答:目的性原则;集权与分权统一的原则;专业分工与协作统一的原则;管理跨度与层次的原则;系统化管理的原则;弹性结构原则;精简高效原则7.项目经理素质要求有哪些?施工项目经理有哪些职、权、利?(参考书本P54)8.基本建设程序和施工项目管理程序有什么联系和区别?答:施工项目管理程序和建设程序各有自己的开始时间与完成时间,各有自己的全寿命周期和阶段划分,因此它们是各自独立的。
一、前言为了全面评估建筑工程项目管理的实施效果,确保项目管理目标的实现,特制定本考核册。
本考核册以建筑工程项目管理的质量、进度、成本、安全、环境等方面为考核内容,旨在提高项目管理水平,促进项目管理团队的专业化发展。
二、考核内容1. 质量管理(1)项目质量目标的制定与分解;(2)质量管理体系建立健全;(3)质量检验与验收流程;(4)质量问题的整改与跟踪;(5)质量保证措施落实情况。
2. 进度管理(1)项目进度计划的编制与调整;(2)进度控制措施落实情况;(3)关键线路监控;(4)进度偏差分析及纠偏措施;(5)进度管理团队协作能力。
3. 成本管理(1)项目成本预算编制与控制;(2)成本核算与分析;(3)成本节约措施落实情况;(4)成本风险识别与应对;(5)成本管理团队协作能力。
4. 安全管理(1)项目安全目标的制定与分解;(2)安全管理体系建立健全;(3)安全隐患排查与整改;(4)安全事故预防与处理;(5)安全教育培训及意识提升。
5. 环境管理(1)项目环境保护目标的制定与分解;(2)环境保护措施落实情况;(3)环境监测与评价;(4)环境事故预防与处理;(5)环境管理团队协作能力。
三、考核方法1. 考核组组成:由项目甲方、乙方、监理单位等相关方组成考核组。
2. 考核方式:采取现场检查、查阅资料、座谈交流等方式进行。
3. 考核评分:根据考核内容,对各项指标进行评分,总分100分。
四、考核结果运用1. 对考核结果进行汇总分析,找出项目管理中的不足,提出改进措施;2. 对考核优秀的项目团队和个人进行表彰奖励;3. 对考核不合格的项目或个人进行通报批评,并责令整改。
五、附则1. 本考核册自发布之日起施行;2. 本考核册的解释权归考核组所有;3. 如有未尽事宜,可由考核组另行制定补充规定。
注:本考核册仅供参考,具体考核内容和评分标准可根据实际情况进行调整。
第三十一章项目过程管理能力考核31.1 项目管理能力考核31.1.1 公司各级管理机构应定期或不定期(针对特殊情况)组织对本层级及下属机构公司(分公司)项目管理体系的运行效率和效益进行考核。
31.1.2 项目管理能力考核采取由上到下逐级考核的方式进行,公司对项目的管理能力考核为每年度1次,必要时可对分公司的项目管理能力进行抽查考核;公司对分公司的项目管理能力考核频次为每年度不低于2 次。
亏损或新组建分公司或项目管理体系存在问题较多的单位可以适当增加考核的频次。
31.1.3 项目管理能力考核可以采取实地考核,也可采取审查单位申报的报表或资料。
必要时也可通过建设单位、分包方或社会相关方了解被考核单位的项目管理能力。
31.1.4 项目管理能力考核由公司分管领导牵头,工程管理部门具体组织,各部门共同参与,组成考核小组,并制定考核计划。
31.1.5 项目管理能力考核的具体内容及考核标准由公司工程管理部门根据各系统项目管理工作的重点,结合局《项目管理手册》的要求确定,并可根据实际情况进行适当调整。
在考核工作完成后15 个工作日内,考核小组填写《项目管理能力考核表》(33-1)并形成考核报告,经公司主管领导签署后下发给被考核单位。
31.1.6 被考核单位按照考核报告要求在规定时间内改正项目管理中存在的问题,并在问题整改完成后向实施考核的单位反馈整改情况。
31.1.7 项目管理能力考核的结果可划分为卓越、优良、合格、有待提高四个等级,并与单位负责人及财务负责人的年度经营业绩考核挂钩。
31.1.8 考核依据:中建股份有限公司《中国建筑工程施工项目管理考核办法》。
31.2 项目管理绩效考核项目管理绩效考核是对项目部管理团队的工作能力和工作状况进行评价,通过评价来体现项目对企业的贡献程度以及项目管理目标实现的程度。
31.2.1 项目管理绩效考核由公司管理机构组织,分别对以局和公司名义承接的项目进行考核。
必要时,公司可对以总公司名义承接的项目进行管理绩效考核。
高等教育自学考试过程性考核册专业名称:___ 交通土建工程__________课程名称:工程项目管理课程代码:_______06087 ______________ 考生姓名:___________________________ 准考证号:___________________________ 身份证号:___________________________ 任课教师:___________________________ 完成日期:___________________________ 助学站点:___________________________长沙理工大学目录过程性考核试卷评分记录表 (I)互动答疑 (1)平时测验试题一 (2)平时测验试题二 (4)平时测验试题三 (6)平时测验试题四 (8)平时测验试题五 (10)综合测验试题一 (12)综合测验试题二 (18)综合测验试题三 (24)综合测验试题四 (30)过程性考核试卷评分记录表1.以下文字请在巡视员到成员单位巡视时由考生本人填写;2.请将下面一段文字抄写在横线处,凡未抄写者或字迹不清晰者,其该科考试成绩无效。
我自愿参加高等教育自学考试,努力学习知识、技能,遵守国家相关的法律、法规和规定,按要求向考试管理机构提供我本人的真实信息,以维护国家考试的威严。
中心巡视员签字、盖章__________ 年月日互动答疑依据《海南省高等教育自学考试专科、本科实施方案》及其说明,互动答疑是海南省高等教育自学考试过程性考核的必要组成部分,也是其必要环节与必要实施途径。
互动答疑能解决自学考生面临的难点、重点问题,能提供给自学考生一个灵活、互动的学习平台,能促进自学考生进一步提升专业水平及综合素养。
海南省高等教育自学考试过程性考核互动答疑具体由实时互动答疑和延时互动答疑两种途径组成:一、实时互动答疑由各主考学校组织实施。
具体利用学校网络教学平台进行。
组织各专业老师在统一时间,进入网络教学平台与自学考生进行交流,实时解答自考学生提出的问题,掌握自学考生的学习情况,并对其学习进行指导。
二、延时互动答疑由自考学生将自己理解不透或不懂的问题不定时发送到各专业老师在网络教学平台上公布的电子邮箱,由老师收集整理并回复。
另外,自学考生可利用QQ、微信等方式与老师进行联系,提出问题,由老师针对问题进行解答回复。
互动答疑由答疑老师对自学考生所提出的问题数量、质量以及答疑过程中所表现出来的专业素养按百分制进行评分。
互动答疑评分表平时测验试题一一、单项选择题(本大题共10小题,每小题5分,共50分)在每小题列出的四个备选项中只有一个选项是符合题目要求的,请将其代码填写在题后的括号内。
错选、多选或未选均无分。
1、现在有许多企业是通过项目发展起来的,人们将这种企业称为________。
()A、项目导向型企业B、项目启动型企业C、项目推动型企业D、项目推进型企业2、工期管理的管理活动包括________。
()A、资源管理和工期计划B、工期计划和进度控制C、进度控制和资源管理D、资源管理和协调管理3、对项目工作范围可以进行项目工作结构分解,可以用________表示。
()A、EBSB、PBSC、WBSD、OBS4、对于独立的单个中小型的工程项目,通常采用________的组织形式。
()A、直线型B、独立型C、矩阵型D、职能型5、总承包企业出现于________,形成一套完整的总承包-分包体系。
()A、14~15世纪B、15~17世纪C、17~18世纪D、19~20世纪6、分项工程直接费,它是指在施工过程中耗费的构成工程实体的各项费用,它不包括下列________。
()A、工地管理费B、施工机械使用费C、材料费D、人工费7、投标工作组织机构合理的层次是________。
()A、组织层B、协调层C、决策层和工作层D、沟通层8、风险管理是项目管理的一部分,构成项目风险管理的成本不需要投入下列_______因素。
()A、财力B、人力C、环境D、物力9、作为工程项目的分类计划不应考虑的是下列________。
()A、进度控制计划B、费用控制计划C、沟通与协调计划D、执行计划10、下列不属于外包合同的是________。
()A、工程分包B、设备租赁C、劳务供应D、资产抵押二、填空题(本大题共10小题,每小题5分,共50分)1、工程项目的特定目标包括质量目标、______________和时间目标。
2、工程项目目标系统有一个___________的发展过程。
3、项目目标设计必须按______________________有步骤地进行。
4、对问题的定义必须从上层系统全局的角度出发,并抓住_____________________。
5、审查的关键问题是__________________的建立,这与具体的项目类型有关。
6、工程承包项目范围通过工程系统范围的确定和_____________因素确定。
7、项目工作结构分解的结果通常包括________________和项目工作结构分解表。
8、工程项目由目标产生工作任务,由工作任务决定承担者,由承担者形成_______。
9、项目融资至少有项目发起人、________________和贷款方三方参加。
10、工程项目计划必须符合_____________对项目的要求。
平时测验试题二一、单项选择题(本大题共10小题,每小题5分,共50分)在每小题列出的四个备选项中只有一个选项是符合题目要求的,请将其代码填写在题后的括号内。
错选、多选或未选均无分。
1、下列不是“项目导向型企业”的是________。
()A、三峡工程总公司B、房地产开发公司C、建筑工程承包公司D、船舶制造公司2、项目前期决策阶段最重要的工作是________。
()A、项目定义B、项目目标设计C、可行性研究D、项目构思3、专业工程要素有不同的形态,下列________不属于实体系统。
()A、结构系统B、给水排水系统C、通风系统D、信号系统4、通常管理跨度小会造成组织管理层次________。
()A、减少B、不变C、增多D、不确定5、资源计划是工程项目的一种职能计划,它包括________与资源使用计划。
()A、工期计划B、采购和供应计划C、成本和资金计划D、项目组织计划6、对具有稳定货源,市场上可以随时采购,随时供应的材料,采购周期一般为________。
()A、1~3天B、2~6天C、3~8天D、1~7天7、在项目合同中,不包括的阶段有________。
()A、担保B、还约和承诺C、要约D、邀请8、下列属于风险定量方法的是________。
()A、盈亏平衡分析法B、蒙特卡罗法C、层次分析法D、专家平分法9、所谓同态调节就是将________的机制。
()A、数据保持在规定限度内B、条件保持在规定限度内C、参数保持在一定限度内D、目标保持在规定限度内10、建设单位在考虑工程项目的费用估算中,不应将________计入。
()A、直接费B、所得税C、间接费D、计划利润二、判断说明题(本大题共10小题,每小题5分,共50分)判断正误,在题后的括号内,正确的划上“√”,错误的划上“×”,并改正。
1、项目的前期策划阶段从项目构思到现场开工为止。
()2、工程项目的目标因素无须重视时间限定。
()3、在确定项目构成及系统界定以后即可进行项目定义。
()4、在工程项目全过程中,相关的管理工作可分为战略决策层、战略管理层、项目管理层和实施层这四个层次。
()5、计划既是对目标实现方法、措施和过程的安排,又是目标的分解过程。
()6、询价虽然不是合同价,但仍然具有法律约束力。
()7、资金问题是工程项目能否立项和能否取得成功的最关键问题。
()8、计划可作为实施者业绩评价和奖励的依据。
()9、设计工程项目的资金是按照权责发生制进行计算的。
()10、项目实施控制的总任务是保证按预定的计划实施项目,保证项目总目标和计划的圆满实现。
()平时测验试题三一、单项选择题(本大题共10小题,每小题5分,共50分)在每小题列出的四个备选项中只有一个选项是符合题目要求的,请将其代码填写在题后的括号内。
错选、多选或未选均无分。
1、在工程项目全过程中,从批准立项到现场开工为止的阶段为________。
()A、前期策划阶段B、设计与计划阶段C、施工阶段D、结束阶段2、工程项目与一般的研究和革新项目________。
()A、不同B、相同C、大致相同D、时而同,时而异3、下列________的划分对工程项目工作结构分解和合理分标的影响很大,涉及合同界面划分及界面上工作责任的归属。
()A、技术系统界面B、目标系统界面C、行为系统界面D、组织系统界面4、如果一个企业作为项目投资者承担责任,由于其技术力量、财力等有限,风险太大,可以采用________。
()A、合资B、项目融资C、独资D、都可以5、某工程基础混凝土300m3,投入了3个混凝土小组,每组8人,预计人均产量效率为0.375m3/h。
则混凝土浇捣的持续时间为________。
()A、5天B、3.5天C、3天D、4天6、项目管理起源于________。
()A、20世纪50年代后期B、21世纪初C、20世纪末D、20世纪40年代7、项目合同的审批渠道是________。
()A、承包商的主管部门B、业主的董事会C、国家有关主管部门D、甲乙双方共同审批8、工程项目不具备的特点是________。
()A、职能性B、组织性C、一个大系统D、一个动态过程9、当事人为目标或规定的内容而达成的合同协议,下列不属于其基本构成要素的是________。
()A、合同的彼此一致性B、合同规章C、合同权利D、报酬原则10、下列影响工程项目质量的因素中,________的因素是错误的。
()A、人B、时间C、机械D、环境二、填空题(本大题共10小题,每小题5分,共50分)1、项目的______________是项目管理区别于企业管理最显著的标志之一。
2、在我国,可行性研究报告经批准后项目就立项了,并作为工程项目的__________。
3、环境调查是在_____________的基础上对环境系统状况进行调查、分析、评价,以作出目标设计的基础和前导工作。
4、工程项目的目标系统必须具有完备性和___________,有最佳的结构。
5、常用的项目系统分解方法有_____________________和过程化分解方法。
6、一个工程系统通常是由许多“____________”组合起来的综合体。
7、工程项目系统分解是将一个项目分解成各自独立的项目单元,通过结构图对项目进行________________。
8、当信息按直线上下流动时可能出现________或曲解现象,导致信息沟通复杂化。