安徽工业大学图书馆机房爱默生PEX2040FA精密空调维保
- 格式:doc
- 大小:22.00 KB
- 文档页数:5
网络机房精密空调维保方案书1. 简介网络机房是承载着企业信息系统和网络设备的重要场所,其正常运行对于企业的业务连续性至关重要。
网络机房精密空调作为网络设备运行稳定的保障,需要定期进行维保工作,以确保其高效可靠地运行。
本方案书旨在提供网络机房精密空调的维保方案,确保网络机房运行的稳定性和可靠性。
2. 维保内容2.1 定期检查与清洁定期对网络机房精密空调进行外观、内部组件和管路的检查和清洁。
确保空调设备的正常运行,避免因灰尘、污垢等原因导致设备故障或效率下降。
2.2 温湿度监控利用温湿度监控设备对网络机房精密空调进行实时监测。
定期检查监控设备的工作状态,确保其准确可靠,及时发现并解决温湿度异常。
2.3 维护与保养定期对网络机房精密空调的各个部位进行维护与保养,如清洗过滤器、润滑电机、紧固螺丝等。
保持设备的良好工作状态,延长设备寿命。
2.4 故障排除与维修及时响应并处理网络机房精密空调的故障报警,并进行相应的维修。
维修过程中,需确保操作规范、安全可靠,尽快恢复设备的正常工作。
2.5 维保记录与报告对每次维保工作进行详细记录,包括维保时间、维保内容、设备状态等信息。
并定期生成维保报告,向相关部门汇报网络机房精密空调的维保情况。
3. 维保计划3.1 维保周期根据网络机房精密空调的使用情况和要求,制定合理的维保周期。
一般建议每季度进行一次全面维保,每月进行一次简单维保。
3.2 维保人员确定专业的维保人员负责网络机房精密空调的维保工作。
维保人员应具备相关的维保知识和技能,并定期进行培训更新知识。
3.3 维保预算根据网络机房精密空调的规模和维保需要,合理安排维保预算。
确保维保工作的顺利进行,及时购买所需的维保材料和设备。
4. 维保效果评估4.1 维保效果指标制定维保效果指标,如设备可用率、故障率等。
通过定期评估这些指标,评估维保工作的有效性和改进方向。
4.2 维保改进措施根据评估结果,进行维保工作的改进和优化。
长特机房精密空调维护分包附件签章:委托方:成都星云智联科技有限公司攀枝花分公司承包方(受托方):签章:二〇一八年八月目录总则 (1). 项目名称 (1). 项目概况 (1)分包范围 (2). 分包范围 (2). 分包工作内容 (2)主要技术及质量要求 (4)人力和资源保障 (6)验收及资料交付 (7)检查与考核 (8)其他要求 (9)1总则1.1 项目名称长特机房精密空调维护1.2 项目概况机房位于江油市三合镇建设路中段攀长特厂区内,长特机房包含着整个长特厂区的网络汇聚和服务器。
而机房内的精密空调是保障机房内设备正常运行的关键设备。
长特机房内现有台精密空调,台基站空调,台柜式空调。
由于我公司无维护精密空调的资质及能力,为确保长特机房内各系统设备正常运行,特将长特机房内的精密空调的维保业务委托给具有维保资质及技术能力的公司进行。
2分包范围2.1 分包范围本分包项目分包范围如下:1.长特机房艾默生精密空调套;2.长特机房格力空调台;3.分包期限以合同条款为准。
2.2 分包工作内容2.2.1设备明细本项目分包服务模式为全包服务,即承包方通过巡检、保养、修理等各种技术手段保证委托方分包范围内的空调正常运行,并承担维护过程中所有的备件、材料、耗材和工具。
2.2.3服务内容1)承包方负责委托方本次承包的所有设备的故障处理和备件更换。
2)承包方须定期(每个季度一次)为委托方提供全面的设备巡检,对设备做全面健康检查和保养,提前发现设备隐患,提交巡检报告和优化建议。
委托方需要临时增加设备检查、健康评估时,承包方应及时响应委托方的要求。
3)承包方须在维护完毕后向委托方提交维修报告。
对存在的问题提出解决方案,对使用上的问题提出合理性建议,以保证委托方设备的正常运行。
4)其他技术咨询服务。
3主要技术及质量要求1)承包方负责对所有维护设备的检查、维护、检修工作,保证设备正常运行,给生产顺行创造必要条件。
2)承包方准备维护范围内所有设备的备品、备件和材料,所有的备品、备件、材料必须为满足设备安全稳定运行的合格产品(如委托方需要需提供质量合格证)。
招标编号:[招标编号]招标名称:[项目名称]维保项目招标一、招标公告1.1 招标人:[招标人名称]1.2 招标项目名称:[项目名称]维保项目1.3 招标内容:[项目名称]设备的维护保养工作1.4 招标地点:[招标地点]1.5 招标时间:[招标时间]1.6 招标方式:公开招标二、项目概况2.1 项目背景:[项目名称]项目于[项目建设时间]建成,主要服务于[项目服务对象]。
为确保设备长期稳定运行,降低设备故障率,提高设备使用寿命,现对[项目名称]设备进行维护保养。
2.2 项目范围:本次招标范围包括但不限于以下设备:- [设备1]- [设备2]- [设备3]- ...2.3 项目周期:本项目维保期限为[维保期限],具体开始和结束时间以招标文件要求为准。
2.4 项目地点:[项目地点]三、招标要求3.1 投标人资格要求:3.1.1 具有独立法人资格,注册资金不低于[注册资金]万元;3.1.2 具有有效的企业法人营业执照、税务登记证、组织机构代码证;3.1.3 具有良好的商业信誉和健全的财务会计制度;3.1.4 具有国家规定的相关资质证书;3.1.5 具有同类项目维保经验,近三年内至少完成过[项目数量]个类似项目;3.1.6 无不良记录,无重大违法违规行为。
3.2 投标文件要求:3.2.1 投标人须按照招标文件要求编制投标文件,包括但不限于以下内容:(1)投标函;(2)法定代表人身份证明或授权委托书;(3)企业法人营业执照、税务登记证、组织机构代码证复印件;(4)相关资质证书复印件;(5)同类项目维保经验证明材料;(6)企业简介及业绩;(7)维保方案及服务承诺;(8)报价文件;(9)其他招标文件要求提供的材料。
3.3 维保方案要求:3.3.1 投标人应详细阐述维保方案,包括但不限于以下内容:(1)设备维保计划;(2)维保人员配备及资质;(3)维保设备、工具、材料等;(4)维保质量保证措施;(5)应急预案;(6)维保费用预算。
一、招标公告1.1 招标单位:[招标单位名称]1.2 招标项目:[项目名称]精密空调维保服务1.3 招标编号:[招标编号]1.4 招标日期:[招标日期]1.5 报名截止日期:[报名截止日期]1.6 开标日期:[开标日期]1.7 开标地点:[开标地点]二、项目概况2.1 项目名称:[项目名称]2.2 项目地点:[项目地点]2.3 项目规模:[项目规模描述]2.4 项目概述:[项目简要概述,包括项目背景、目标等]三、招标内容3.1 服务内容:本招标项目要求提供[项目名称]精密空调系统的定期维保服务,包括但不限于以下内容:- 空调系统的日常巡检、清洁、润滑、紧固等常规保养;- 空调系统故障的排除与修复;- 空调系统性能参数的检测与分析;- 空调系统配件的更换与补充;- 空调系统运行记录的整理与归档;- 空调系统安全性能的检查与改进;- 定期向招标单位提供维保报告。
3.2 服务要求:- 服务人员应具备相关资质,熟悉精密空调系统的维护保养知识;- 服务人员应具有良好的职业道德和服务态度;- 服务人员应能够及时响应招标单位的维保需求;- 服务人员应严格遵守国家相关法律法规和行业标准;- 服务质量应符合国家相关质量标准。
四、投标资格4.1 投标人须具备独立法人资格,注册资金不少于[注册资金要求]万元;4.2 投标人须具有ISO9001质量管理体系认证;4.3 投标人须具备有效的安全生产许可证;4.4 投标人须具备精密空调维保相关经验,近三年内至少完成[项目数量]个类似项目的维保工作;4.5 投标人须提供有效的营业执照、税务登记证、组织机构代码证等合法有效证件;4.6 投标人须提供法定代表人授权委托书及授权代表身份证复印件。
五、投标文件5.1 投标文件应包括以下内容:- 投标书;- 企业法人营业执照副本复印件;- 相关资质证书复印件;- 近三年类似项目业绩证明材料;- 维保服务方案;- 维保服务报价;- 其他相关证明材料。
设施设备Facilities & Equipment一、高校图书馆的作用图书馆作为高等院校培养人才和开展科学研究的重要基地之一,肩上担负着提高教学质量和科研服务的双重责任。
其主要作用有以下几点:1、高校图书馆通过采集、加工整理各种类型的文献资料,为学校的教学工作和科学研究提供文献资源保障。
2、通过为师生提供读者教育、辅导等服务,全面师生的情报意识和利用文献情报的技能。
3、高校图书馆通过开展参考咨询和情报服务工作,有利于统筹、协调全校的文献情报工作,开发文献情报资源。
4、图书馆不但为高校学术研究和交流活动开展提供了场所,而且便于高校馆际协作。
同时,通过互联网及5G通讯的应用,实现了高校馆藏资源共享范围的最大化。
二、高校图书馆中央空调系统组成与工作原理目前我国高校图书馆的中央空调系统一般主要由:压缩机系统、盘管风机系统、冷循环水系统、冷却塔风机系统、自动控制系统等组成。
各系统工作原理如下:1、压缩机系统是整个中央空调的心脏,肩负着冬季制热、夏季制冷、春秋新风置换的重任,其主要设备和工作原理:(1)冬季制热:主要设备压缩机-蒸发器-节流装置-冷凝器。
其工作原理中央空调系统通过冷冻水泵将常温水泵入蒸汽热交换器的盘管,通过与蒸汽的充分热交换后,再将热水送到各楼层的风机盘管中,通过风系统将热能送到各功能区,实现冬季制热供暖的目的。
(2)夏季制冷:主要设备是压缩机-冷凝器-节流装置-蒸发器,其工作原理就是压缩机将冷冻剂压缩成高压饱和气体(氨或氟里昂),这种气态冷冻剂再经过冷凝器冷凝。
通过节流装置节流之后,通入到蒸发器中,将所需要冷却的媒介冷却换热后,通过连接到各个房间的蒸发器、蛇行管,同空气进行换热,最后通过风系统将冷气送到各功能区,达到制冷降温目的。
(3)春秋新风置换: 主要设备是风处理机、风机盘管、风机阀门等,其工作原理就是春秋季节利用风处理机、风机盘管、风机阀门等设备把室外的新风吸引进入风道送入每个房间,同时将原每个房间内的空气通过风处理机等设备排至室外,实现新风与原室内的空气不交叉的完全置换。
第1篇一、前言精密空调作为机房、数据中心等关键场所的专用设备,对环境温度、湿度和洁净度有着严格的要求。
为确保精密空调正常运行,提高设备使用寿命,我们针对精密空调进行了年度维保工作。
现将年度维保工作总结如下:二、年度维保工作内容1. 检查与清洗(1)检查精密空调室外机、主机外壳、过滤网等关键部件,清理灰尘、污垢,确保设备散热良好。
(2)检查风机、电机等运动部件,润滑并排除异常噪音。
(3)检查压缩机、膨胀阀等制冷系统部件,确保无泄漏现象。
2. 电气系统检查(1)检查电源线、控制线等电气线路,确保无破损、老化现象。
(2)检查电气接口、接触器等部件,确保接触良好。
(3)检查电气保护装置,确保其正常工作。
3. 控制系统检查(1)检查控制系统程序,确保运行稳定。
(2)检查传感器、执行器等控制部件,确保其准确响应。
(3)检查报警系统,确保其能及时发出警报。
4. 预防性维护(1)定期更换过滤网,确保空气质量。
(2)定期检查制冷剂,确保压力、温度等参数正常。
(3)定期检查润滑油,确保压缩机等部件润滑良好。
三、年度维保工作成果1. 设备运行稳定,故障率明显降低。
2. 设备使用寿命延长,降低了设备更换成本。
3. 机房环境温度、湿度和洁净度得到有效控制,确保了关键场所的正常运行。
四、不足与改进措施1. 不足:部分设备运行过程中存在轻微噪音。
改进措施:检查风机、电机等部件,确认是否存在松动、磨损等问题,及时进行紧固、更换。
2. 不足:部分设备控制系统存在响应不及时现象。
改进措施:检查传感器、执行器等部件,确保其准确响应,必要时更换损坏部件。
3. 不足:部分设备维护记录不完整。
改进措施:加强维护人员培训,提高维护记录质量,确保设备维护工作可追溯。
五、总结通过本次年度维保工作,我们确保了精密空调的稳定运行,降低了故障率,延长了设备使用寿命。
在今后的工作中,我们将继续加强精密空调的维护保养,提高设备运行效率,为我国关键场所的稳定运行提供有力保障。
2024年机房空调维护保养方案范本____年机房空调维护保养方案第一章绪论1.1 引言机房是现代化信息化建设的核心,在日常运维中,机房空调的维护保养是保证机房正常运行的重要环节。
为了提高机房空调设备的可靠性和稳定性,延长机房空调设备的使用寿命,我们制定了本方案。
1.2 目的本方案旨在确保机房空调设备能够保持良好的运行状态,提高故障率,减少机房停机时间,确保机房运行的稳定性和连续性。
1.3 适用范围本方案适用于____年机房的空调系统维护保养。
第二章维护保养计划2.1 维护保养周期根据机房空调设备的使用情况,制定以下维护保养周期:- 定期检查维护:每月一次- 季度维护保养:每季度一次- 年度维护保养:每年一次2.2 维护保养内容2.2.1 定期检查维护- 清洁灰尘:定期清洁机房空调设备的灰尘,保持设备良好的散热和通风效果。
- 检查电气元件:检查机房空调设备的电气元件是否正常,是否有松动或损坏的情况。
- 检查冷媒系统:检查机房空调设备的冷媒系统是否正常,是否存在漏气或泄露的情况。
- 检查控制系统:检查机房空调设备的控制系统是否正常,是否存在故障和异常。
2.2.2 季度维护保养- 清洁换热器:季度清洁机房空调设备的换热器,保证换热效果良好。
- 检查传感器:检查机房空调设备的传感器是否正常,是否有松动或损坏的情况。
- 检查风机:检查机房空调设备的风机是否正常工作,是否存在松动或堵塞的情况。
- 校准温湿度传感器:季度校准机房空调设备的温湿度传感器,保证测量精度。
2.2.3 年度维护保养- 检查压缩机:年度检查机房空调设备的压缩机工作情况,是否存在异常或磨损的情况。
- 检查蒸发器:年度检查机房空调设备的蒸发器工作情况,是否存在堵塞或腐蚀的情况。
- 检查冷凝器:年度检查机房空调设备的冷凝器工作情况,是否存在堵塞或腐蚀的情况。
- 检查电控系统:年度检查机房空调设备的电控系统是否稳定,是否存在故障和异常。
第三章维护保养措施3.1 清洁维护- 定期清洁机房空调设备的灰尘和滤网,保持设备的散热和通风效果。
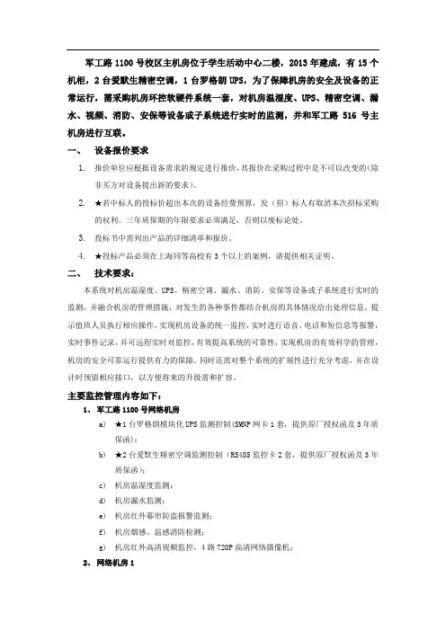
军工路1100号校区主机房位于学生活动中心二楼,2013年建成,有15个机柜,2台爱默生精密空调,1台罗格朗UPS,为了保障机房的安全及设备的正常运行,需采购机房环控软硬件系统一套,对机房温湿度、UPS、精密空调、漏水、视频、消防、安保等设备或子系统进行实时的监测,并和军工路516号主机房进行互联。
一、设备报价要求1.报价单位应根据设备需求的规定进行报价,其报价在采购过程中是不可以改变的(除非买方对设备提出新的要求)。
2.★若中标人的投标价超出本次的设备经费预算,发(招)标人有取消本次招标采购的权利。
三年质保期的年限要求必须满足,否则以废标论处。
3.投标书中需列出产品的详细清单和报价。
4.★投标产品必须在上海同等高校有3个以上的案例,请提供相关证明。
二、技术要求:本系统对机房温湿度、UPS、精密空调、漏水、消防、安保等设备或子系统进行实时的监测,并融合机房的管理措施,对发生的各种事件都结合机房的具体情况给出处理信息,提示值班人员执行相应操作,实现机房设备的统一监控,实时进行语音、电话和短信息等报警,实时事件记录,并可远程实时对监控,有效提高系统的可靠性,实现机房的有效科学的管理,机房的安全可靠运行提供有力的保障。
同时还需对整个系统的扩展性进行充分考虑,并在设计时预留相应接口,以方便将来的升级需和扩容。
主要监控管理内容如下:1、军工路1100号网络机房a)★1台罗格朗模块化UPS监测控制(SMNP网卡1套,提供原厂授权函及3年质保函);b)★2台爱默生精密空调监测控制(RS485监控卡2套,提供原厂授权函及3年质保函);c)机房温湿度监测;d)机房漏水监测;e)机房红外幕帘防盗报警监测;f)机房烟感、温感消防检测;g)机房红外高清视频监控,4路720P高清网络摄像机;2、网络机房1a)机房UPS监测、远程控制;b)机房温湿度监测;c)机房漏水监测;d)机房红外幕帘防盗报警监测;e)机房烟感、温感消防检测;f)机房红外高清视频监控,3路720P高清网络摄像机;3、中心机房2a)机房UPS监测、远程控制;b)机房温湿度监测;c)机房漏水监测;d)机房红外幕帘防盗报警监测;e)机房红外高清视频监控,9路720P高清网络摄像机;4、集中管理平台系统管理平台:机房的环控及视频数据集中在516号校园网主机房(图文信息大楼)2楼管理。
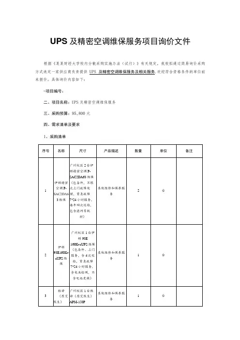
UPS及精密空调维保服务项目询价文件根据《某某财经大学校内分散采购实施办法(试行)》有关规定,我校拟通过简易询价采购方式选定一家供应商负责提供UPS及精密空调维保服务及相关服务,欢迎符合资格条件的单位前来报价。
具体询价内容如下:-项目编号:二、项目名称:UPS及精密空调维保服务三、采购预算:95,800元四、需求清单及要求1、采购清单2、其他技术(或服务)要求(如有)(1)为保证维保服务的品质和时效性,投标人应获得伊顿电源(上海)有限公司或维谛技术有限公司制造商代理证书。
(2)为保证维保服务的品质和时效性,投标人应获得依米康科技集团股份有限公司制造商代理证书。
(3)投标人获得信息系统集成及服务证书。
(4)投标人获得某某省安全技术防范系统(设计、施工、维修资格证书)。
(5)投标人获得知识产权管理体系认证证书(符合标准:GB/T29490-2013)。
(6)投标人连续三年获得某某省“守合同重信用“企业。
(7)投标人应获得专业电工作业技能资格,同时提供近三个月的社保(一名或以上人员), ★注:以上证书投标人必须提供有效证书且在有效期内,投标人需提供复印件加盖公章原件备查。
五、送货要求1.交货地点:。
2.交货期:合同生效之内起_个日历天内3.送货要求:送到各使用部门指定的地点,并负责安装调试好。
六、支付方式乙方完成合同约定的采购和服务内容,且甲方收齐乙方送巡检表、验收单、发票后5个工作日内向乙方支付100%合同款项。
七、报价文件内容1.按要求提交加盖报价供应商公章的《报价声明》。
4.按要求提交加盖报价供应商公章的《报价明细表》、《报价一览表》。
5.提交企业法人《营业执照》副本或事业单位法人证书或法人登记证书复印件,并加盖报价供应商公章。
6.按要求提交法定代表人证明书、授权委托书。
7.提交本项目要求的其他技术(或服务)响应文件,并加盖报价供应商公章。
八、项目报价要求:1.各供应商报价应为一次性报价,否则为无效报价。
空调维护保养投标书尊敬的招标方:感谢贵方提供本次空调维护保养服务的投标机会。
我们公司凭借多年的行业经验和专业技术团队,致力于为客户提供高效、可靠的空调系统维护保养解决方案。
以下是我们针对本次投标的详细提案:一、服务目标我们的目标是确保贵方的空调系统运行效率最大化,延长设备使用寿命,减少能源消耗,并确保全年无故障运行,为贵方创造一个舒适、健康的室内环境。
二、服务内容1. 定期检查:我们将按照预定的维护计划,对空调系统进行全面检查,包括但不限于过滤网清洗、冷凝器和蒸发器的检查、电机和风扇的维护等。
2. 故障维修:对于任何突发的故障,我们将提供快速响应服务,确保在最短时间内恢复空调系统的正常运行。
3. 系统优化:我们将对空调系统进行性能评估,并提出改进建议,以提高系统效率和节能性能。
4. 应急服务:我们将提供24小时应急服务,确保在任何紧急情况下都能得到及时处理。
5. 保养记录:我们将详细记录每次服务的情况,并定期向贵方提供保养报告,以便贵方了解系统状态和维护历史。
三、服务保障1. 专业团队:我们的技术团队由经验丰富的工程师组成,他们都接受过专业培训,并持有相关资格证书。
2. 高效流程:我们采用先进的工作流程和管理系统,确保服务的高效和质量。
3. 质量承诺:我们承诺所提供的服务将满足或超过行业标准和贵方的期望。
4. 持续改进:我们将持续跟踪最新的技术和行业发展趋势,不断优化我们的服务流程和方法。
四、报价明细详细的报价表将根据贵方的具体需求和现场实际情况制定,并在进一步沟通后提供。
我们期待与贵方建立长期合作关系,共同确保空调系统的高效运行和良好维护。
感谢贵方考虑我们的投标,我们随时准备回答任何疑问,并期待有机会进一步讨论合作细节。
此致敬礼[您的公司名称][联系信息][日期]。
一、招标公告根据我单位制冷机房设备维护保养工作的需要,现对制冷机房维保项目进行公开招标。
欢迎具有相关资质和能力的单位参与投标。
二、招标项目概况1. 项目名称:制冷机房维保项目2. 项目地点:我单位制冷机房所在地3. 项目内容:对制冷机房内的制冷设备、电气设备、通风设备等进行定期检查、维护、保养,确保设备正常运行。
4. 维保周期:一年5. 维保服务范围:包括但不限于以下内容:(1)定期检查设备,确保设备运行正常;(2)对设备进行清洁、润滑、紧固等日常保养;(3)发现设备故障,及时进行维修;(4)对设备进行定期维护保养,确保设备性能稳定;(5)对维保过程中的问题进行记录,并提出改进措施;(6)提供技术支持,协助解决设备运行中遇到的问题。
三、投标人资格要求1. 具有独立法人资格,持有有效的营业执照;2. 具有从事制冷机房设备维保业务的资质证书;3. 具有良好的商业信誉和售后服务能力;4. 具有同类项目的成功案例;5. 具有较强的专业技术力量和设备维护保养能力;6. 具有良好的组织协调能力和沟通能力。
四、投标文件要求1. 投标书应包括以下内容:(1)投标函;(2)法定代表人身份证明或授权委托书;(3)营业执照副本复印件;(4)资质证书复印件;(5)同类项目成功案例证明材料;(6)维保方案及报价;(7)售后服务承诺;(8)其他证明材料。
2. 投标文件应密封,并在封口处加盖公章。
五、投标截止时间和地点1. 投标截止时间:2022年X月X日X时X分2. 投标地点:我单位招标办公室六、评标办法1. 评标委员会将根据投标文件的内容、报价、业绩、信誉等因素进行综合评定。
2. 评标委员会有权对投标文件进行质疑、澄清,并对投标人的投标行为进行监督。
3. 评标委员会将对投标文件进行评审,确定中标单位。
七、中标通知和合同签订1. 中标通知书将在评标结束后5个工作日内通知中标单位。
2. 中标单位应在接到中标通知书后3个工作日内与我单位签订合同。
一、招标公告1.1 招标单位:[招标单位名称]1.2 招标项目:[项目名称]空调年度维保服务1.3 招标内容:本招标文件旨在公开招标选择一家具备专业资质和良好服务信誉的空调维保服务商,为本单位提供年度空调维保服务。
1.4 招标方式:公开招标1.5 招标时间:[具体招标时间]1.6 招标地点:[具体招标地点]1.7 招标联系人:[联系人姓名]1.8 联系电话:[联系电话]1.9 电子邮箱:[电子邮箱]二、项目概况2.1 项目名称:[项目名称]空调年度维保服务2.2 项目地点:[项目具体地点]2.3 项目内容:本年度维保服务包括但不限于以下内容:- 对所有在用空调设备进行定期检查、清洗、保养和维护;- 及时排除空调设备故障,确保设备正常运行;- 提供空调设备运行数据统计分析;- 对空调设备进行必要的维修和更换零部件;- 提供年度空调设备运行报告。
2.4 服务期限:[服务期限,如:一年]2.5 服务要求:- 服务商需具备相关空调设备维保资质;- 服务商需提供24小时服务热线,确保及时响应;- 服务商需确保维保服务质量和安全;- 服务商需提供详细的维保记录和报告。
三、投标人资格要求3.1 具有独立法人资格,注册资金不低于[注册资金要求];3.2 具有有效的空调设备维保资质证书;3.3 具有良好的商业信誉和健全的财务会计制度;3.4 近三年内无重大违法违规记录;3.5 具有类似项目维保经验,且业绩良好;3.6 具有良好的售后服务体系。
四、招标文件获取4.1 招标文件获取方式:有意向的投标人可在[招标文件获取时间]前,到[招标文件获取地点]购买招标文件。
4.2 招标文件售价:[招标文件售价]元/份,售后不退。
五、投标文件递交5.1 投标文件递交截止时间:[投标文件递交截止时间]5.2 投标文件递交地点:[投标文件递交地点]5.3 投标文件递交方式:[投标文件递交方式,如:现场递交或邮寄]六、开标时间及地点6.1 开标时间:[开标时间]6.2 开标地点:[开标地点]七、评标办法7.1 本项目采用综合评分法进行评标。
艾默生空调维保方案(总6页)-CAL-FENGHAI.-(YICAI)-Company One1-CAL-本页仅作为文档封面,使用请直接删除维修、维护服务(CRAC)1.维修服务:1)提供保修期内在系统正常使用情况下出现故障所需的维修服务。
2)乙方接到甲方设备故障通知后应迅速作出反应,在指导甲方作简单的应急处理的同时,4小时内到达现场进行故障处理。
3)乙方为甲方提供全天候二十四小时365天(7×24)服务,节假日和业余时间不加收服务费。
乙方应设立全天候二十四小时365天热线服务电话,并指定专人负责处理和联系(24小时值班电话:)2.维护服务:乙方应按下述要求为甲方的设备提供维护服务,并对发现的问题做及时处理。
1)月度巡检乙方每季度为甲方设备提供一次巡检,巡检工作内容包括:过滤器A.检测空气滤网气流是否畅通B.检查过滤器开关主风机A.检查并调整皮带轮和电机的装配,检查是否牢固和正确B.检查并调整皮带松紧程度和状况C.检查风机轴承D.检查风机电机和风机电流压缩机A.检查是否有漏油及油位B.检查压缩机电流C.检查压缩机运转声音和机身温度(运转中)是否正常D.检测压缩机高低压传感器的工作参数加湿器A.检查水盘排水管是否被堵赛B.检查加湿器灯管工作状态工作是否正常C.检查加湿器是否有水垢D.检查进水流量是否适当E.检查近排水阀和电极的工作状态制冷循环部分A.检查制冷管路是否有泄漏B.通过视镜,检查系统是否有水汽C.检查吸气压力D.检查压头E.检查排气压力F.检查热气旁通电气装置A.所有电器外观和动作情况B.检查和紧固所有导线连接C.检查校验运行状态显示2)季度保养:乙方每季度为甲方的设备提供一次例行维护保养,维护保养工作(由厂家工程师组织实施)内容包括:A.检查控制器设置,压缩机吸、排气压力;压缩机工作电流;高低压力报警值;风机噪声及运行电流;加热器过热保护;冷凝器散热情况;制冷循环管路各部件的运行情况;过滤网、加湿器和供排水管路及电气系统等部分的情节情况。
招标编号:[招标编号]招标名称:[项目名称]空调维护维保服务招标一、招标公告[招标单位名称]因空调设备维护保养工作需要,现对空调维护维保服务进行公开招标。
欢迎具备相应资质和能力的供应商参加投标。
二、招标内容1. 项目名称:[项目名称]空调维护维保服务2. 招标内容:对[项目名称]内的空调设备进行定期检查、维修、保养及应急抢修等服务。
3. 服务范围:包括但不限于以下内容:(1)空调设备的日常检查、保养和清洁;(2)空调设备的故障排查和维修;(3)空调设备的定期维护和保养;(4)空调设备的节能改造和升级;(5)应急抢修服务;(6)相关技术支持和咨询服务。
三、投标人资格要求1. 具有独立法人资格,持有有效的营业执照;2. 具有有效的空调设备维修保养资质证书;3. 具有良好的商业信誉和售后服务体系;4. 具有丰富的空调设备维修保养经验,近三年内无重大安全事故;5. 具有稳定的售后服务团队,能够保证服务质量和效率;6. 具有履行合同的能力和良好的财务状况。
四、投标文件要求1. 投标人须提供以下文件:(1)投标函;(2)法定代表人身份证明或授权委托书;(3)企业法人营业执照副本复印件;(4)空调设备维修保养资质证书复印件;(5)近三年内类似项目的业绩证明材料;(6)售后服务承诺书;(7)其他证明投标人符合招标文件要求的文件。
2. 投标文件应密封并在封口处加盖投标人公章。
五、投标截止时间和地点1. 投标截止时间:[投标截止时间]2. 投标地点:[投标地点]六、开标时间和地点1. 开标时间:[开标时间]2. 开标地点:[开标地点]七、评标办法1. 采用综合评分法,总分100分。
2. 技术部分(60分):包括投标人的技术实力、设备能力、服务经验等方面。
3. 价格部分(40分):以投标报价为依据,按照投标报价的百分比进行评分。
八、合同签订及付款方式1. 合同签订:中标人应在收到中标通知书后[签订合同时间]内与招标人签订合同。
校园空调设备的维保方案与实施计划1. 简介本文档旨在提供校园空调设备的维保方案与实施计划。
校园内的空调设备对于提供舒适的和工作环境至关重要,因此需要定期进行维护和保养,以确保其正常运行和延长使用寿命。
2. 维保方案2.1 定期检查定期检查是维护校园空调设备的基础,可以及时发现潜在问题并进行修复。
建议每个季度对所有空调设备进行一次全面检查,包括以下内容:- 清洁空调滤网和外壳;- 检查制冷剂和压力;- 检查电气连接和线路;- 测试温度和湿度传感器的准确性;- 检查排水系统是否通畅。
2.2 维护记录建立维护记录是追踪和管理空调设备维护的有效方式。
每次维护都应该记录以下信息:- 维护日期和时间;- 维护人员姓名和联系方式;- 维护内容和问题发现;- 维护结果和解决方案。
2.3 预防性维护除了定期检查外,还应采取预防性维护措施,以降低设备故障的风险。
以下是一些建议的预防性维护措施:- 定期更换空调滤网;- 定期清洁空调冷凝器;- 定期检查并清理排水系统;- 定期检查电气连接和线路。
3. 实施计划3.1 维保团队成立一个专门的维保团队,负责校园空调设备的维护工作。
该团队应包括具有空调设备维护经验的技术人员,并确保其人员数量和技术水平能够满足维护需求。
3.2 维保计划制定详细的维保计划,包括定期检查和预防性维护的时间表和内容。
该计划应根据校园内空调设备的数量和规模进行合理安排,确保所有设备都能得到及时维护。
3.3 维保培训为维保团队成员提供必要的培训和技能提升机会,使其具备维护校园空调设备所需的知识和技能。
培训内容可以包括空调设备的基本原理、维护技术和安全操作规程等。
3.4 预算和资源确保为校园空调设备的维保工作提供足够的预算和必要的资源。
维保团队应及时申请所需的工具、设备和材料,并进行合理的预算安排,以确保维保工作的顺利进行。
结论通过制定维保方案和实施计划,校园空调设备的维护工作将能够更加有效地进行。
定期检查、维护记录、预防性维护以及成立专门的维保团队和培训人员,都是确保校园空调设备正常运行和延长使用寿命的重要步骤。
蚌埠医学院网络中心机房爱默生精密空调维保
询价函
各有关厂商:
蚌埠医学院网络中心机房现有一台爱默生PEX2040FA精密空调需要维保(本次维保时间:2016年11月-2019年11月),本次维保以询价的方式确定维保厂商,现邀请有意向的厂商提供维保报价,有关事项说明如下:
1、报价时间:2016年10月20日18:00前;
2、报价方式:报价表加盖公章后,以扫描件电子档报价;
3、报价投递地址:
4、联系人:
5、联系方式:
6、维保技术要求:见附件1
蚌埠医学院网络中心 2016-10-12
附件1:蚌埠医学院网络中心机房精密空调代维保养服务要求
一、货物及其数量:
二、服务细则
蚌埠医学院机房精密空调设备提供技术服务内容:
2.1巡检服务:
维护代维公司定期一年巡检四次,每半年为客户提供一次全面的巡检。
巡检维护的具体内容以专业的巡检报告为准。
设备出现故障性问题随叫随到。
巡检主要内容如下:
≯控制系统:检查控制器上的LED,显示单元是否正常,接线是否牢固,各设置参数是否正确,回风温湿度是否显示偏移,查看运行记录及历史最后十个报警记录对报警内容进行分析,消除隐患。
针对以上巡检维护内容发现偏离正常指标导致异常的潜在故障性问题,进行校准,修复或更换故障配件。
≯加湿器:检查蒸汽加湿器是否结垢,发现存在结垢将拆下加湿器进行清洗,如清洗无效则更换同型号加湿器;
≯空气过滤网:检查空气过滤器,如果空气过滤器过脏,将降低空气的流量及过滤器的过滤能力,将拆下过脏的空气过滤器进行更换;
≯外部冷凝器:
1、风机:检查风扇转动,轴承有无异常噪声,风扇是否擦边摩擦,运行电流是否正常,电机是否明显发热。
在冷凝器冷凝风机巡检维护中发现偏离正常指标导致异常的潜在故障性问题,进行维修,维修无效时直接更换故障配件。
2、检查室外冷凝器的电源开关,工作是否正常,绝缘是否可靠,电气接点是否紧固,对地阻值是否异常。
巡检维护中发现电气参数偏离正常指标导致异常的潜在故障性问题,进行线路排查,科学整理电气线路,针对使用年限较长,明显氧化的电源线,将进行更换同规格线路。
3、检查压力继电器,对室外风机的控制是否与设置一致。
巡检维护中发现偏离正常指标导致异常的潜在故障性问题,进行校准,修复,维修无效时更换故障配件
4、调速器(如果安装):检查调速器的工作状态,控制是否灵敏。
巡检维护内容发现偏离正常指标导致异常的潜在故障性问题,进行校准,修复维修无效时更换故障配件
5、在最热的夏季,要求室外冷凝器散热效果最佳,冷凝器盘管提供最大的热交换是非常重要的,在春季棉絮和秋季落叶季节,增加冷凝器的检查次数,冷凝器翅片如出现异物(纸张、灰尘、棉絮、树叶等灰尘)我司工程师将用水洗的方法针对冷凝器翅片进行清洗维护。
6、室外的高压排气和高压回液管路是否裸露,如裸露增加保温棉加强包裹;
7、经过冷凝器冷凝散热的回液过冷度是否正常,发现异常过冷现象,将调试系统运行压力,直到恢复正常制冷度;
≯蒸发器:
1、检查蒸发器是否清洁,如有污垢将进行清洗。
检查蒸发器蒸发冷凝水接水盘是否存有异物,排水管路是否通畅,巡检维护中发现偏离正常指标导致异常的潜在故障性问题,将清洗排水管道,直到回复正常排水标准。
≯室内风机:检查风机马达运转是否正常,有无异常噪音,并且轴承是否发热,检查运行电流。
对于由皮带传动的机组,检查传动皮带是否损坏,正常的皮带用手指拉紧时,是否可延长2cm,巡检维护中发现以上问题偏离正常指标导致异常的潜在故障性问题,进行校准,修复,维修无效时更换故障配件。
≯电加热器:检查二级电加热器的各级加热电流及各电气接点是否正常。
电加热器的过热保护是否灵敏,巡检维护中发现该指标偏离正常指标导致异常的潜在故障性问题,进行校准,修复,维修无效时更换故障配件。
≯电路:
1、检查电源的各相电压,电流:
2、对空气开关、交流接触器、接线口各接点进行紧固,确保安全;
3、对24V控制线路进行检测,确保控制的灵敏。
4、对各种的系统保护功能进行检测,(例如高压保护,低压保护,过热保护,相续保护。
失风保护,压力传感器)保证设备的安全运转。
5、线路排序是否科学规范。
以上电路指标,针对电流参数、电气开关部件、空调所有保护控制器、线路排序内容,进行全面的巡检维护,巡检维护中发现该指标偏离正常指标导致异常的潜在故障性问题,进行校准,修复,维修无效时更换故障配件。
≯制冷系统:
1、检查制冷系统运行压力(高压,低压)是否正常,巡检维护中发现该指标偏离正常指标导致异常的潜在故障性问题,进行校准,修复,维修无效时更换故障配件。
2、检查压缩机的三相绕组是否正常,巡检维护中发现该指标偏离正常指标导致异常的潜在故障性问题,进行校准,修复,维修无效时更换故障配件。
3、进行压缩机吸气过热度的测试,判断系统是否正常,巡检维护中发现该指标偏离正常指标导致异常的潜在故障性问题,进行校准,修复,维修无效时更换故障配件。
4、压缩机工作时的声音是否异常,巡检维护中发现该指标偏离正常指标导致异常的潜在故障性问题,进行校准,修复,维修无效时更换故障配件。
5、检查压缩机油视液镜油位、清洁度是否正常,巡检维护中发现该指标偏离正常指标导致异常的潜在故障性问题,进行校准,修复,维修无效时更换故障配件。
6、干燥过滤器进口与出口的温度是否异常,巡检维护中发现该指标偏离正常指标导致异常的潜在故障性问题,进行校准,修复,维修无效时更换故障配件。
7、热力膨胀阀的节流蒸发及开启度是否正常,巡检维护中发现该指标偏离正常指标导致异常的潜在故障性问题,进行校准,修复,维修无效时更换故障配件。
8、检查空调制冷系统视液镜液态制冷剂运行状态,巡检维护中发现该指标偏离正常指标导致异常的潜在故障性问题,将对制冷系统追加同型号制冷剂直到达到标准。
三、易耗件更换
维护代维公司将对空气过滤网、皮带易耗件根据现场使用情况,进行维护更换。
并保证空气过滤网每年免费更换2次,传动皮带发生断裂痕迹免费更换,冷凝器清洗维护4次,加湿罐每年免费更换1次。
四、应急处理及响应时间
1、机房空调高压报警(夏天频发)故障都由维护代维公司处理, 维护代维公司自备使用所需的器材工具。
2、维护代维公司每半年定期到馆对设备进行检查保养,在保养维护工作实施之前十日通知网络中心协商确定具体的保养时间;
3、每年正常四次定期巡检之外,若遇机房空调设备突发故障,维护代维公司工程师将配合网络中心提供全面技术咨询和解决方案。
在接到反馈后,15分钟
电话响应,如需到现场服务,保证24小时内到达现场排除故障。
五、维护汇总
维护代维公司建立机房空调使用情况档案,定期巡检与不定期维修均有维护代维公司技术工程师提供专业空调服务巡检维护报告,并记录在案。
机房空调的运行状态及配件更换情况每半年汇总后向网络中心书面汇报情况,提供用户签字的巡检报告。