关于大空间智能型主动喷水灭火系统的应用
- 格式:docx
- 大小:506.79 KB
- 文档页数:24
2024年浅谈建筑消防自动喷水灭火系统的应用随着城市化的快速发展,高层建筑和超高层建筑日益增多,建筑火灾的安全问题也备受关注。
为了有效应对这一挑战,建筑消防自动喷水灭火系统应运而生。
本文将深入探讨该系统的应用,包括其概述与重要性、分类与特点、设计原理与技术标准、安装与调试要求、维护保养与故障处理、实际应用案例分析、发展前景与挑战以及结语与展望等方面。
一、系统概述与重要性建筑消防自动喷水灭火系统是一种基于水灭火原理的自动灭火系统。
该系统能在火灾初期迅速启动,通过喷头喷洒水雾或水流,有效地控制和扑灭火灾,从而降低火灾造成的损失。
该系统的重要性不言而喻,它对于保障人民生命财产安全、维护社会稳定具有重要意义。
二、系统分类与特点建筑消防自动喷水灭火系统主要分为湿式系统、干式系统、预作用系统、雨淋系统等多种类型。
各种类型系统各有特点,如湿式系统管网内充满水,反应速度快,但不适用于低温环境;干式系统管网内充满空气,适用于低温环境,但反应速度稍慢;预作用系统结合了湿式和干式系统的优点,具有更高的安全性和可靠性;雨淋系统则适用于大面积灭火,灭火效果显著。
三、设计原理与技术标准建筑消防自动喷水灭火系统的设计原理主要包括喷头布置、管网设计、水泵选型等方面。
喷头布置要合理,确保灭火时能够覆盖到整个保护区域;管网设计要满足水流速度、压力等要求,确保灭火效果;水泵选型要考虑到灭火时的最大用水量和水压要求,以保证灭火系统的正常运行。
在技术标准方面,各国都有相应的规范和标准,如我国的《自动喷水灭火系统设计规范》等。
这些标准对系统的设计、安装、调试、维护等方面提出了明确要求,以确保系统的安全可靠运行。
四、安装与调试要求建筑消防自动喷水灭火系统的安装与调试是确保系统正常运行的关键环节。
在安装过程中,要严格按照设计要求进行管网布置、喷头安装、水泵安装等工作。
同时,还要注意选择合适的管材和连接方式,确保管网的密封性和可靠性。
在调试阶段,要对系统进行全面的检查和测试,包括水源测试、泵组测试、管网测试等。
民用建筑高大空间的自动喷水灭火系统设计摘要:民用建筑高大空间的自动喷水灭火系统设计和自动扫描射水高空水炮灭火装置的广泛应用。
关键词:民用建筑、高大空间、流量、扬程根据《建筑设计防火规范》的规定,需设自动灭火系统的场所,一般宜采用自动喷水灭火系统,对于难以设置自动喷水灭火系统的高大空间场所可设置大空间智能型主动喷水灭火系统或固定消防炮等灭火系统,下面就自动喷水灭火系统、大空间智能型主动喷水灭火系统、固定消防炮系统做个分析。
一、采用自动喷水灭火系统的情况随着《自动喷水灭火系统设计规范》GB50084-2017的实施,对于民用建筑高度8~18m的高大空间提出了新的规定。
对比GB50084-2001版老规范,民用建筑高度12<h<18的高大空间可采用湿式系统。
其作用面积为160m2,并应采用K>=161的非仓库型特殊应用喷头。
中庭、体育馆、航站楼等喷水强度不小于15L/(min•m2),理论流量40L/s,影剧院、音乐厅、会展中心等中喷水强度不小于20L/(min•m2),理论流量53.3L/s。
上图为某高大空间,净空高度12~18m,采用K=161的喷头,分别采用(主管DN150,环管DN100,支管DN50)的格栅管网和枝状管网进行水力计算,按23个喷头开放计算,作用面积161m2,喷水强度不小于15L/(min•m2)时,格栅管网的流量为44.83L/s,压力13m,单个喷头的流量为1.9~2.06 L/s,枝状管网的流量为49.9L/s,压力23m,单个喷头的流量为1.9~2.84 L/s;喷水强度不小于20L/(min•m2)时,格栅管网的流量为55.06L/s,压力19.4m,单个喷头的流量为2.33~2.53 L/s,枝状管网的流量为60.4L/s,压力33.1m,单个喷头的流量为枝状管网的流量为2.31~3.42 L/s。
对于民用建筑高度8<h<12的高大空间,其作用面积为160m2,可采用K=115的喷头,或采用K>=161的非仓库型特殊应用喷头。
设置场所及适用条件
3.0.1 设置大空间智能型主动喷水灭火系统场所的环境温度不应低于4℃,且不应高于55℃。
3.0.2 大空间智能型主动喷水灭火系统适用于扑灭大空间场所的A类火灾。
3.0.3 凡按照国家有关消防设计规范的要求应设置自动喷水灭火系统,火灾类别为A类,但由于空间高度较高,采用其他自动喷水灭火系统难以有效探测、扑灭及控制火灾的大空间场所应设置大空间智能型主动喷水灭火系统。
3.0.4 大空间智能型主动喷水灭火系统不适用于以下场所:
1 在正常情况下采用明火生产的场所;
2 火灾类别为B、C、D、E、F类火灾的场所;
3 存在较多遇水发生爆炸或加速燃烧的物品的场所;
4 存在较多遇水发生剧烈化学反应或产生有毒有害物质的物品的场所;
5 存在较多因洒水而导致喷溅或沸溢的液体的场所;
6 存放遇水将受到严重损坏的贵重物品的场所,如档案库、贵重资料库、博物馆珍藏室等;
7 严禁管道漏水的场所;
8 因高空水炮的高压水柱冲击造成重大财产损失的场所;
9 其他不宜采用大空间智能型主动喷水灭火系统的场所。
3.0.5 不同类型智能型灭火装置的适用条件可按表3.0.5的要求执行。
大空间智能型主动灭火系统大空间智能型主动灭火系统引言随着中国经济的进一步发展,建筑业的发展也是日新月异,由于建造技术的迅猛提高,各种高大净空高度的场所不断涌现,如大剧院、音乐厅、会展中心、候机楼、体育馆、宾馆、写字楼的中庭、大卖场、图书馆、科技馆等。
各种高大空间场所的出现为消防设施的设置提出了各种各样的布设问题。
非仓库类高大空间灭火系统方式一、被动传统灭火方式:首先是喷淋系统,当净空高度小于12m时,可以采用选择K系数较大的喷淋系统,当火灾发生时,由设置在楼板底面或吊顶底面的喷头,被动地被热气流所驱动而动作,但是热气流的上升和水平流动规律既与室内净空高度有关,也与送排风系统、防排烟系统有关,更与建筑内部布置有关,是个较为复杂又难以控制的问题。
此时对于高大空间时喷头的误动作可能性就比较大了,可能就会出现由于各种因索的影响而导致该动作的喷头不动作,而不需要动作的喷头动作喷水,而延误灭火的最佳时期。
其次是雨淋系统,为了防止上述的情况的发生,对高大空间的灭火系统选近年来我国科技人员独立研发的一种新的喷水灭火系统,该系统采用的是主动探测及判定火源、启动系统、定位主动喷水灭火的灭火方式!其与传统的采用感温元件控制的被动灭火方式的闭式自动喷水灭火系统相比,具有以下优点:人工智能、主动探测寻找并早期发现判定火源;对火源位置进行定位并报警;主动开启系统定点定位喷水灭火;可迅速扑灭早期火灾;可持续喷水、主动停止喷水并可多次重复启闭;适用空间高度范围广(灭火装置安装高度最高可达25m);安装方式灵活,不需贴顶安装,不需集热装置;喷水型灭火装置的射水水柱水量集中,早期灭火效果好;可对保护区域实施全方位连续监视!该系统尤其适合于空间高度高、容积大、火场温度升高较慢,难以设置传统闭式自动喷水灭火系统的场所!大空间智能型主动喷水灭火系统分为三种:大空间智能灭火系统;自动扫描射水灭火系统;自动扫描射水高空水炮灭火系统。
各种智能型主动喷水系统灭火装置的比较消防系统类型优缺点备注用雨淋系统,或当净空高度超过12m时,已经无法采用闭式系统来保护,这时也只能采用雨淋系统,由于雨淋系统是开式系统,在着火时属于防火区域的喷头同时动作,这样虽然可以有效的扑灭保护范围内的火种,有效的控制火灾的蔓延,但容易引起水患,故较适合在排水条件较好的空间里使用。
大空间智能灭火系统的应用摘要:随着国民经济的高速发展,大批现代大空间工业和民用建筑不断涌现,对消防灭火系统的要求越来越高。
而传统的自动喷水灭火系统已难以适应大空间火灾监测和火灾控制的需要,大空间智能型主动喷水灭火装置应运而生。
该系统有效解决了民用和工业建筑物内净空、高度大于8m,仓库建筑物内净空、高度大于12m的场所主动喷水灭火系统的设计问题,是未来大空间智能灭火的发展方向。
本文将传统的自动喷水灭火系统与大空间智能灭火系统进行了比较,详细介绍了自动扫描射水灭火装置、自动扫描射水高空水炮灭火装置和大空间智能灭火装置的智能灭火原理及优点,最后以某滨海大型火力发电厂煤仓间和某科技馆的实例说明了大空间智能型主动喷水灭火系统在实际中的应用。
关键词:大空间;智能;灭火;装置;自动喷水Abstract: along with the high-speed development of national economy, a large number of modern large space industrial and civil buildings are constantly emerging, the fire extinguishing system requirements more and more high. While the traditional automatic sprinkler system has been difficult to adapt to the large space fire monitoring and fire control needs, large space intelligent active sprinkler arises at the historic moment. This system efficiently solve the civil and industrial buildings clearance, height more than 8 m, warehouse buildings clearance, height more than 12 m place active sprinkler system design problem, that is the large space fire intelligence development direction. This paper will traditional automatic sprinkler system and large space intelligent fire system is introduced in detail, the automatic scanning water jet fire fighting equipment, automatic scanning water jet high water gun fire equipment and large space intelligent fire device of intelligent fire principle and advantages of the last, a coastal large coal-fired power plant bunker bay and a science and technology museum of examples to large space intelligent active sprinkler system in actual application.Keywords: big space; Intelligent; Fire; Device; Automatic water spray一、大空间智能型主动喷水灭火系统概述该系统采用了计算机技术,使系统具有较高的自动化程度,当火灾发生时系统可对监控范围进行探测并立即反应,利用机电一体化技术,将图像识别技术运用于针对火源产生,火灾发展初期,利用可视图像,采用火灾烟雾探测器和图像火焰探测器通过获取被监测现场的火灾信息,经信息处理主机进行分析处理和智能判定后,自动进行火警预报和确定火灾发生位置,同时联动至少两台消防炮实施定点扑救灭火,将火灾消灭在初级阶段。
共安智能科技有限公司/近些年来,大剧院、音乐厅、会展中心、候机楼、体育馆、宾馆、写字楼的中庭、大卖场、图书馆、科技馆、仓库……等建筑或场所在国内大中城市的大量兴建,而这一类建筑都有一个共同建筑特点,具有净空高大的室内大空间。
大空间场所是指民用和工业建筑物内净空高度大于8m,仓库建筑物内净空高度大于12m 的场所。
为了满足高大空间自动喷水的要求,我国科技人员独自研制开发的一种全新的喷水灭火系统,大空间智能型主动喷水灭火系统,由智能型灭火装置(大空间智能灭火装置;自动扫描射水灭火装置;自动扫描射水高空水炮灭火装置)、信号阀组、水流指示器等组件以及管道、供水设施等组成,能在发生火灾时自动探测着火部位并主动喷水的灭火系统。
该系统是一种集红外传感技术、计算机技术、信号处理技术和通信技术于一体,可主动完成探测火灾、判定火源、启动系统、射水灭火、持续喷水和停止射水等全过程的控制装置。
对于发现火灾、扑灭早期火灾,比普通的湿式自动喷水灭火系统具有不可比拟的优越性。
近几年来,该装置在国内外已建成或在建中的会展中心、机场、大型商场等多项大空间建筑消防设计中已有应用。
共安智能科技有限公司/一、系统分类根据智能型灭火装置的不同可分为:大空间智能灭火装置、自动扫描射水灭火装置、自动扫描射水高空水炮灭火装置等三种。
大空间智能灭火装置由智能型红外探测组件、大空间大流量喷头和电磁阀组组成。
装置能主动探测着火部位并开启喷头喷水灭火,灭火喷水面为圆形,保护半径4~6m、安装高度为6~25m,喷水流量≥5L/s,工作压力0.12~0.25MPa。
能主动探测着火部位并开启喷头喷水灭火的智能型自动喷水灭火装置,由智能型红外探测组件、标准型大空间大流量喷头和电磁阀组三部分组成,其中智能型红外探测组件与大空间大流量喷头及电磁阀均为独立设置。
共安智能科技有限公司/自动扫描射水灭火装置由智能型红外探测扫描射水喷头、机械传动装置和电磁阀组组成。
其中红外探测、射水喷头和机械传动装置为一体化设置。
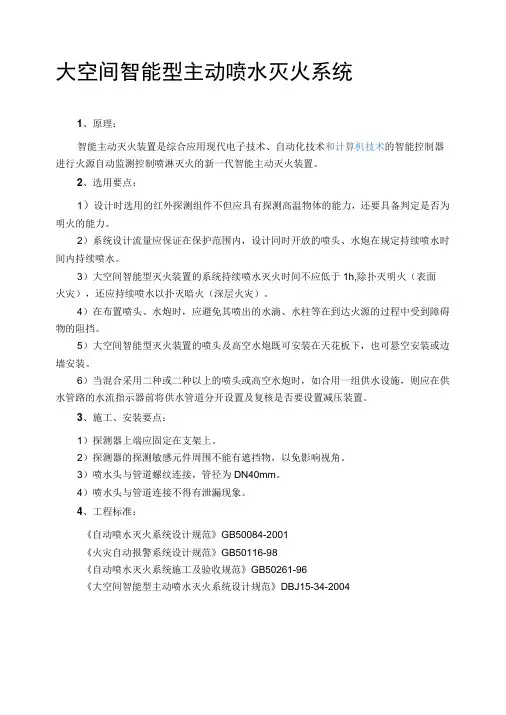
大空间智能型主动喷水灭火系统
1、原理:
智能主动灭火装置是综合应用现代电子技术、自动化技术和计算机技术的智能控制器进行火源自动监测控制喷淋灭火的新一代智能主动灭火装置。
2、选用要点:
1)设计时选用的红外探测组件不但应具有探测高温物体的能力,还要具备判定是否为明火的能力。
2)系统设计流量应保证在保护范围内,设计同时开放的喷头、水炮在规定持续喷水时间内持续喷水。
3)大空间智能型灭火装置的系统持续喷水灭火时间不应低于1h,除扑灭明火(表面
火灾),还应持续喷水以扑灭暗火(深层火灾)。
4)在布置喷头、水炮时,应避免其喷出的水滴、水柱等在到达火源的过程中受到障碍物的阻挡。
5)大空间智能型灭火装置的喷头及高空水炮既可安装在天花板下,也可悬空安装或边墙安装。
6)当混合采用二种或二种以上的喷头或高空水炮时,如合用一组供水设施,则应在供水管路的水流指示器前将供水管道分开设置及复核是否要设置减压装置。
3、施工、安装要点:
1)探测器上端应固定在支架上。
2)探测器的探测敏感元件周围不能有遮挡物,以免影响视角。
3)喷水头与管道螺纹连接,管径为DN40mm。
4)喷水头与管道连接不得有泄漏现象。
4、工程标准:
《自动喷水灭火系统设计规范》GB50084-2001
《火灾自动报警系统设计规范》GB50116-98
《自动喷水灭火系统施工及验收规范》GB50261-96
《大空间智能型主动喷水灭火系统设计规范》DBJ15-34-2004。
大空间智能型主动喷水灭火系统消防联动控制大空间智能型主动喷水灭火系统消防联动控制的研究摘要本文基于大型建筑物消防的实际需求,设计了一种智能型的主动喷水灭火系统,通过联动控制的方式对火灾进行预防和控制。
该系统由多个感应器、控制系统和喷水设备组成,通过数字化系统实时监控和分析火灾状态。
在火灾预警时,系统可自动启动喷水设备并实现消防联动控制,提高火灾救援的效率,减少火灾损失。
关键词:大空间,智能型主动喷水灭火系统,消防联动控制引言随着社会的快速发展,建筑业的高速发展迅速扩张。
大型建筑物的规模越来越大,同时火灾事故也随之增加。
然而传统的消防系统通常只能被动地反应火灾,缺乏主动性和智能化,难以满足大型建筑物对消防系统智能化和主动性控制的需求。
因此,建立一种智能型主动喷水灭火系统实现消防联动控制,提高消防救援的效率和质量,对于减少火灾损失,保障公共安全具有极其重要的现实意义。
主要内容1.系统结构设计智能型主动喷水灭火系统是由多个感应器、控制系统和喷水设备组成。
感应器负责实时监控火灾信号,控制系统负责处理感应器信息并进行火灾预测和控制,喷水设备负责使用合适的喷头进行喷水控制。
该系统分别采用了两种感应器:光电感应器和烟雾感应器。
光电感应器通过红外线感应器监测火灾,可以检测到烟雾、火焰和温度等信号,从而快速准确地预警和报警。
烟雾感应器则通过声学波感知烟雾,十分适用于低温、低气压等恶劣环境的消防预警。
控制系统采用数字化技术,通过实时监测火灾状态,分析火灾特征数据,并据此快速响应火警恶劣环境。
系统可以自动启动喷水设备并调整喷水量和喷头,根据火灾实际情况进行定向喷水。
同时,也可以通过消防联动控制系统实现消防应急指挥中心的联动控制,提高消防救援效率和质量。
2.控制流程设计系统控制流程主要分为两个环节:火灾预警和火灾控制。
在火灾预警环节中,当感应器感知到火灾信号后,会立即将信息送到系统控制中心,控制中心接收到信息后,通过分析数据模型进行火灾预测,预测结果反馈给火灾控制器。
一、大空间智能灭火装置1.1 ZSDM-SO3-系列中悬式喷水灭火装置1.1.1 ZSDM-SO3中悬式灭火装置工作原理应用场所ZSDM-SO3系列中悬式自动定位喷水灭火装置,是将计算机技术、火灾传感技术、信号处理技术结合在一起旳机电一体化灭火设备。
装置在准工作状态下,一旦在保护区域内发生火情,该装置会立即启动,进行全方位扫描,确定火源方位后,中央控制器发出指令,打开电磁阀、启动水泵,灭火装置对准起火点积极喷水灭火,同步发出警报。
扑灭火源后,装置会停止喷水。
若有复燃,装置反复上述动作。
根据顾客需要,可配置摄像头、手动操作盘,在灭火过程中,控制室值班人员可对装置进行远程人工控制,使得灭火过程愈加安全可靠,产品合用于:体育馆、会展中心、影剧院、候车(机)大厅等大空间场所。
重要针对火灾蔓延速度较慢旳轻、中危险等级场所。
1.1.2ZSDM-SO3系列中悬式自动定位喷水灭火装置技术参数指标中悬式灭火装置及配套接线盒外形如下图所示1、下法兰2、航空插座3、喷水嘴4、立轴5、螺母6、上法兰重要技术指标型号ZSDM-SO3-III项目工作电压功 耗工作压力射水流量保护半径定位时间安装高度工作环境AC220V(-15% +10%)监视≤1W 扫描≤20W 0.6MPa 5L/s20m ≤25s 6 25m -15℃ 55℃~~ZSDM-SO3-IV 监视≤1W 扫描≤20W 0.3MPa 5L/s20m ≤25s 6 25m -15℃ 55℃~~ZSDM-SO3-V监视≤1W 扫描≤20W0.6MPa 11L/s30m ≤25s 6 30m -15℃ 55℃~~~AC220V(-15% +10%)~AC220V(-15% +10%)~1接线盒接线端子定义LN PE L1N1A B K1K2装置电源阀电源总 线报警信号U +U -K 3K 4接电磁阀报警信号视 频阀反馈1.2 ZSDM-SO1-系列吸顶式喷水灭火装置1.2.1ZSDM-SO1吸顶式灭火装置工作原理应用场所ZSDM-SO1吸顶式自动定位喷水灭火装置,是将计算机技术、火灾传感技术、信号处理技术结合在一起旳机电一体化灭火设备。
大空间智能消防灭火系统大空间智能消防灭火系统随着人们对安全的重视程度的提高,以及大型公共场所的增加,大空间智能消防灭火系统逐渐成为一种趋势,它不仅可以有效地保护人们的生命财产安全,还能提高灭火效率,为灭火工作带来革命性的改变。
大空间智能消防灭火系统的核心是使用最先进的技术来检测、预测和响应火灾情况。
这些技术包括烟雾探测器、温度传感器、气体传感器等。
当这些传感器检测到火灾的迹象时,系统会自动发出警报,并向消防部门发送紧急通知。
同时,系统会自动打开水泵、喷淋系统和其他灭火设备,快速灭火灾后燃烧源,将火势控制在最短的时间内。
与传统的人工灭火相比,大空间智能消防灭火系统能够更快速、准确地判断火灾的位置和规模,采取相应的灭火措施,降低了灭火的难度和风险。
大空间智能消防灭火系统通过数据分析和人工智能技术,能够预测火灾的发生概率和发展趋势。
系统会实时监控建筑内的温度、烟雾密度等指标,并根据历史数据和模型预测,判断火灾可能发生的位置和时间。
这种预测功能可以帮助消防人员提前做好准备,提高灭火的效率和成功率,同时减少人员伤亡和财产损失。
除了火灾预测和快速响应功能外,大空间智能消防灭火系统还具备智能管理和远程监控的能力。
消防人员可以通过手机、电脑等设备,实时监控建筑内的火灾情况,了解火势发展、人员疏散等情况。
系统还可以通过人脸识别、声音识别等技术,识别出人员是否已经疏散并对其进行统计,提供支持给指挥中心,使灭火工作更加有序、高效。
在大空间智能消防灭火系统中,还可以集成其他设备和系统,例如视频监控、楼宇自动化管理等。
通过与这些系统的联动,消防系统可以实现更精准的火灾监测和控制。
例如,当视频监控系统发现异常火焰或浓烟时,消防系统会自动响应,并进行相应的灭火处理;当楼宇自动化系统检测到人员聚集在某一区域时,消防系统会自动调整灭火设备和疏散路线,保证疏散和灭火工作的顺利进行。
大空间智能消防灭火系统的应用领域广泛,不仅可以应用于大型商场、超市、体育馆等公共场所,还可广泛应用于工厂、仓库、医院等高危环境。
大空间智能型主动喷水灭火系统引言大空间智能型主动喷水灭火系统是一种先进的灭火技术,它结合了智能控制和高效喷水装置,能够在大面积火灾中快速、有效地进行灭火。
本文将介绍该智能型主动喷水灭火系统的原理、特点以及在实际应用中的优势。
一、原理大空间智能型主动喷水灭火系统基于以下原理实现灭火:1.火灾检测:系统使用先进的火灾探测器,能够及时感知到火灾的发生。
这些火灾探测器可以通过使用红外线、气体或光学传感器等技术来检测热量、烟雾或光线的变化。
2.智能控制:一旦火灾被探测到,系统会立即启动智能控制器。
智能控制器根据火灾的位置、规模和性质等信息,智能地激活喷水装置。
3.高效喷水装置:大空间智能型主动喷水灭火系统配备了高效的喷水装置,这些装置能够以高速、高压的水流进行喷射。
喷水装置可以根据火灾的位置和规模来调节水流的方向和强度,以达到最佳的灭火效果。
二、特点大空间智能型主动喷水灭火系统具有以下特点:1.高效性:利用智能控制和高效喷水装置,系统能够快速、高效地进行灭火,有效减少火灾造成的损失。
2.自动化:系统可以自动检测火灾并启动喷水装置,无需人工干预。
这样可以极大地减少人员伤亡和灭火延误的风险。
3.扩展性:系统可以根据需要进行灵活的扩展。
可以根据大空间的大小和布局,调整喷水装置的位置和数量,以提供最佳的灭火效果。
4.智能化:智能控制器采用先进的算法和人工智能技术,能够根据火灾的情况做出智能决策,并调节喷水装置的参数,以最大限度地提高灭火效果。
三、实际应用大空间智能型主动喷水灭火系统在实际应用中表现出了显著的优势。
以下是一些实际应用场景:1.仓库和物流中心:由于仓库和物流中心通常有大面积的储存空间,火灾发生的风险较高。
大空间智能型主动喷水灭火系统可以在火灾发生时迅速启动,快速扑灭火源。
2.大型商场和超市:商场和超市通常拥有庞大的空间和大量的人员流动,火灾发生的风险也相对较高。
大空间智能型主动喷水灭火系统可以及时发现火灾并进行灭火,有效保护人员的生命财产安全。
大空间智能型主动喷水灭火系统设计规范简介:大空间智能型主动喷水灭火系统是一种应用于大型建筑物或场所的灭火设备。
它具备智能化、主动化等特点,能够在火灾发生时迅速响应并实施灭火。
本文将介绍大空间智能型主动喷水灭火系统的设计规范。
一、设计目标与要求1. 系统整体设计目标:- 快速侦测火灾,实现迅速灭火;- 减少灭火延迟时间,防止火势蔓延;- 降低灭火对环境的损害;- 提供全面有效的灭火保护。
2. 系统性能要求:- 火灾侦测时间不得超过30秒;- 灭火水源应充足,能够在系统有效工作时间内持续供水;- 系统反应速度快,喷水时间应在10秒以内;- 系统应具备自动检测、报警、监控、操作等功能。
二、系统组成部分及功能1. 火灾侦测子系统- 利用烟雾探测器、温度探测器等设备实时监测火灾情况; - 实现对火源的快速、准确侦测。
2. 灭火子系统- 由水泵、管道系统、喷头等组成;- 在火灾发生时启动,向火源喷水灭火。
3. 控制子系统- 实现火灾侦测、喷水灭火的自动控制;- 可由消防人员手动干预、监控和操作。
4. 电源子系统- 系统的供电来源,需确保稳定可靠;- 故障时应有备用电源保证系统正常运行。
三、设计与布局要点1. 布置原则:- 系统组件应覆盖所有可能发生火灾的区域;- 每个区域应有独立的控制子系统。
2. 灭火器件选型:- 喷头应具备较高的灭火效果和覆盖范围;- 管道要求耐高温、耐压、不易老化。
3. 可靠性设计:- 系统应具备自动检测和故障诊断功能;- 故障自动报警、备份水源。
4. 操作与监控:- 设计人员应为系统配置操作与监控界面;- 实现对系统状态的实时监测和操作。
四、系统维护与管理1. 定期检验与维护:- 对系统进行定期维护,确保设备可靠运行;- 定期进行系统测试,确保系统功能完善。
2. 储备水源:- 确保系统内的储水容量满足灭火持续时间的要求; - 定期检查水源质量,保证水源清洁。
3. 人员培训和演练:- 消防人员需接受相应培训,了解系统操作方法;- 定期组织演练,提高应对火灾的能力。
大空间灭火系统设计应用实例分析摘要结合大空间智能型主动喷水灭火系统及固定消防炮灭火系统的几个设计应用实例来比较分析在不同类型的大空间场所应如何选择合适的智能型灭火装置。
关键词大空间场所大空间智能灭火装置固定消防炮1前言随着我国国民经济的迅速发展,人们生活水平快速提高,各种民用建筑类型都得到了长足的发展。
特别是随着大型公共建筑的增多,建筑师越来越倾向采用大空间来突出建筑的风格,给人以开敞、气派、肃穆、庄严的感觉。
尤其目前常见的采光屋面结合高大中庭的设计理念在机场航站楼、高档会所等建筑中有广泛的应用。
本文将通过乌鲁木齐国际机场t3航站楼以及某高档住宅小区会所中庭大空间消防设计浅析不同类型的大空间场所应如何选择合适的智能型灭火装置。
大空间场所是指民用和工业建筑物内净空高度大于8m,仓库建筑物内净空高度大于12m的场所。
标准型自动扫描射水高空水炮灭火装置是指安装高度为6-20m,标准保护半径≤20m,喷头流量≥5l/s的智能型自动扫描射水高空水炮灭火装置。
水炮系统是指喷射水灭火剂的固定消防炮系统,主要由水源、消防泵组、管道、阀门、水炮、动力源和控制装置等组成。
2应用实例简介及比较分析2.1机场航站楼大空间智能型主动喷水灭火系统设计简介2.1.1工程概况乌鲁木齐国际机场t3航站楼是西北地区最大一座航站楼,历时3年建设完成,总投资达24.93亿元。
t3航站楼全面投入使用后,将使乌鲁木齐国际机场具备西部门户枢纽机场的功能,同时成为我国连接亚欧的重要国际航空通道。
航站楼外观四面琉璃通透,以大波浪双峰双曲的屋面,表现新疆大漠地域地貌特征。
同时,以雄鹰展翅的造型寓意新疆经济腾飞。
其内部像一条大船,寓意乘风破浪,扬帆起航。
这样的建筑造型使许多空间高度较高,b区值机岛大厅上空高度超过20m,而a区、c区候机厅屋顶造型为波浪形,波峰处距离地面高度超过12m,超过了自动喷水灭火系统的适用范围。
因此经研究比较,b区值机岛大厅采用固定消防水炮灭火系统,a 区、c区候机厅采用标准型自动扫描射水高空水炮灭火装置。
智能主动喷水灭火系统应用探讨随着国家工业的不断崛起,工业厂房呈现出了一定的上升趋势。
在现阶段的发展中,每个城市的工业建筑都在不断的增多,为国家的经济发展作出了巨大的贡献。
而厂房易燃物品较多,一旦发生火灾,整体的火势较大,灭火难度较高,波及范围较广。
特别是高大空间的厂房(超过8m的厂房)的消防设计是个难点,普通的自动喷水系统应用有其局限性。
根据《自动喷水灭火系统设计规范》(GB50084--2001,2005 年版)规定,除不宜用水扑救的部位以外,对于厂房高度不超过8 m 的区域,设计采用湿式自动喷水灭火系统进行保护;而净空高度大于12 m 的大空间区域,常规自动喷水灭火系统保护已经失去意义且超越了上述规范中对普通湿式自动喷水灭火系统的设计规定。
针对工业厂房火灾的严重性,科研人员和技术人员对大空间灭火系统进行了一定的更新,采用了现代电子技术、自动化技术和计算机技术,同时在灭火方式上也进行了一定的改善,比方说火源移动监测控制喷淋灭火,将火灾彻底扑灭。
这种灭火系统能够在较短的时间内,完成较多的灭火工作,在客观上达到了保护员工安全以及工业企业财产的目的。
本文就大空间灭火系统在工业厂房中的应用进行一定的讨论。
一、工程概况本联合厂房(印刷厂)为两层,辅助楼为三层,局部四层,总建筑面积17664平方米;生产区的火灾危险性属丙类,纸库的火灾危险性也属丙类。
联合厂房及辅助楼各层,如纸库、印刷车间、辅助楼,未超过8m,均设自动喷水灭火系统。
净空高度超过8m的纸库、商务印刷区及预留(印刷)区采用大空间智能型主动喷水灭火系统-大空间智能灭火装置。
二、自动喷水灭火系统和大空间灭火系统的特点为了突出大空間灭火系统的实际效果,本文主要选择自动喷水灭火系统作为对比系统。
(一)闭式自动喷水灭火系统工作原理现阶段的多数工业建筑仍然在应用闭式自动喷水灭火系统,从客观的角度来说,闭式自动喷水灭火在实际的运行中具有很大的局限性。
当发生火灾的时候,烟气从着火源上升至顶棚后,喷头的热敏元件首先受热,脱离喷头,喷头自动开启喷水,喷头的开放将驱动水流指示器、湿式报警阀组的压力开关和水力警铃。
大空间智能型主动喷水灭火系统的设计探讨摘要:本文针对某一实例工程,分析总结了大空间智能型主动喷水灭火系统在本工程中的应用经验。
简要介绍了该工程中本系统设计参数取值、系统计算、平面布置及系统工作原理等。
Abstract: Based on an engineering example,Large-space intelligent active control sprinkler systems were analyzed in this engineering application experience.The project are briefly introduced in this system design parameter selection, calculation, the layout and the working principle of the system, etc关键词:大型公共建筑自动扫描射水自动喷水灭火系统Key words: Large public buildings Automatic scanning water jet The automatic sprinkler system1.引言随着我国经济社会的高速发展,城市建设的步伐越来越快,大型公建项目也越来越多。
建筑设计师常采用高大空间来突出建筑风格和尺度感,给人一种开敞、气派、庄严、肃穆的感觉。
尤其在一些大型商业综合体、会展中心、体育中心、空港、车站、商业酒店、医院、博物馆、歌剧院、礼堂等各种大型公共建筑设计中,经常出现采光屋面结合高大中庭的建筑设计理念。
在这些高大空间的消防设计中较多采用的是大空间智能型主动喷水灭火系统。
因此重视大空间智能型主动喷水灭火系统的应用,在现实生活中具有非常重要的意义。
笔者结合栖霞市奇石根艺馆这一工程实例,对该系统设计要点做一下简要介绍以供各位同仁共同探讨。
2.大空间智能型主动喷水灭火系统简述室内大空间场所是指民用或工业建筑内净空高度大于8m,或者仓库建筑物内净空高度大于12米的建筑物室内场所。
共安智能科技有限公司/关于大空间智能型主动喷水灭火系统的应用大空间智能型主动喷水灭火系统是一种集红外传感技术、计算机技术、信号处理技术和通信技术于一体,可主动完成探测火灾、判定火源、启动系统、射水灭火、持续喷水和停止射水等全过程的控制装置。
引言随着近期如大剧院、音乐厅、会展中心、候机楼、体育馆、宾馆、写字楼的中庭、大卖场、图书馆、科技馆、仓库……等建筑或场所在国内大中城市的大量兴建,而这一类建筑都有一个共同建筑特点,具有净空高大的室内大空间。
这里所说的“大空间”可以理解为超过现行国家标准《自动喷水灭火系统设计规范》GB50084-2001(2005年版)第6.1.1条规定的最大净空高度的场所,即室内共安智能科技有限公司/净空高度大于8m的民用建筑和工业建筑、大于9m的仓库、以及室内净空高度大于12m的采用快速响应早期抑制喷头的仓库等。
由于大空间场所在工程设计中经常遇到,而现行《自动喷水灭火系统设计规范》对大空间场所的喷淋系统设置又未做出明确规定。
在已建或在建的会展中心、机场、大型商场等多项大空间建筑消防设计和使用中已经多次尝试采用“大空间智能型主动喷水灭火系统”,这种系统有测试数据,经工程实践证明是大空间场所行之有效的灭火设施。
系统简介大空间智能型主动喷水灭火系统是一种集红外传感技术、计算机技术、信号处理技术和通信技术于一体,可主动完成探测火灾、判定火源、启动系统、射水灭火、持续喷水和停止射水等全过程的控制装置。
系统组成和种类大空间智能型主动喷水灭火系统是由智能型灭火系统装置、信号阀组、水流指示器等组件以及管道、供水设施等组成。
而智能型灭火装置包括三种装置:大空间共安智能科技有限公司/智能灭火装置;自动扫描射水灭火装置;自动扫描射水高空水炮灭火装置等三种。
大空间智能灭火装置由智能型红外探测组件、大空间大流量喷头和电磁阀组组成。
装置能主动探测着火部位并开启喷头喷水灭火,灭火喷水面为圆形,保护半径4~6m、安装高度为6~25m,喷水流量≥5L/s,工作压力0.12~0.25MPa。
自动扫描射水灭火装置由智能型红外探测扫描射水喷头、机械传动装置和电磁阀组组成。
其中红外探测、射水喷头和机械传动装置为一体化设置。
灭火射水面为扇形,保护半径≤6m,喷水流量2L/s,安装高度2.5~6m,工作压力0.20MPa。
装置适用于各种民用建筑,尤其适合于大型商场、停车场、仓库、旅馆、家具城等场所。
自动扫描射水高空水炮灭火装置由智能型红外探测组件、自动扫描射水高空水炮、机械传动装置和电磁阀组组成,其中智能型红外探测组件,高空水炮和机械传动装置为一体化设置。
保护半径≤20m、喷水流量≥5L/s、安装高度为6~20m,工作压力0.60MPa。
这种装置射程远、流量大、适合安装在停车场、体育馆、码头、机场、影剧院等场所。
共安智能科技有限公司/系统特点大空间智能型主动喷水灭火系统具有以下特点:1) 具有人工智能、可主动探测寻找并早期发现判定火源;2) 可对火源的位置进行定点定位并报警;3) 可主动开启系统定点定位喷水灭火;4) 可迅速扑灭早期火灾;5) 可持续喷水、主动停止喷水并可多次重复启闭;6) 装置射水时反作用压力低,容易悬空固定安装,且适用空间高度范围广(灭火装置安装高度最高可达25米);共安智能科技有限公司/7) 安装方式灵活,不需贴顶安装,不需集热装置;8) 吊顶或边墙式安装,在高空俯视被保护场所,不会存在灭火盲点;9) 射水型灭火装置(自动扫描灭火装置及自动扫描射水高空水炮灭火装置)的射水水柱水量集中,扑灭早期火灾效果好;10) 洒水型灭火装置(大空间智能灭火装置)的喷头洒水水滴颗粒大、对火场穿透能力强,不易雾化等;11) 可对保护区域实施全方位连续监视;12) 工作压力低,流量小,射水时不会伤人;13) 采取直射水方式,不会受空间高度限制而影响灭火效果;14) 系统设计简便、安装维护方便。
大空间智能型主动喷水灭火系统应用实例工程概况共安智能科技有限公司/大空间智能型主动喷水灭火系统大部分采用自动喷水灭火系统,其中科技展览大厅为一长34m、宽19.5m、高16m的大空间结构,屋顶为穹型钢结构,采用自动扫描射水高空水炮灭火装置很好地解决了大厅防火问题,具体的方式是:现场布置:在大厅两边成矩形设置四个ZDMS0.6/5S-GA系列高空水炮(装置喷水参数见下表),以保证整个大厅在水炮的保护范围内。
供水系统配置:本工程中部大空间,设置水炮灭火系统,经计算设计灭火用水量30.0L/s。
地下室泵房设二台水炮消防水泵(XBD9/30L Q=108m3/h H=90m N=40kw 两台),一用一备,互为备用,该泵运行情况显示于消防中心和水泵房的控制盘上。
室外设三套地下式水泵结合器,与自动水炮泵出水管相连。
系统的控制及显示功能:当喷头上红外探测器报警后,消防联动控制盘送出启动水炮水泵(自保)信号,启动水炮水泵,并能手动启、停控制水泵,传输线路采用多线制。
显示水炮水泵(包括备用水泵)的工作、故障状态。
显示水炮水泵控制箱手动、自动转换开关状态、电源状态。
水流指示器、安全信号阀仅显示信号,不参与联动,详见大空间智能型灭火装置集中控制系统图和ZSS-25灭火装置与电磁阀的组成及电控示意图。
系统组成共安智能科技有限公司/灭火系统由下列部分组件组成:自动扫描射水高空水炮灭火装置、电磁阀、水流指示器、信号阀、末端试水装置、配水管手动闸阀、高位水箱、末端试水装置、安全泄压阀、水泵及水泵控制箱、消防联动控制柜及信号模块、水泵结合器。
系统工作原理及工作流程ZDMS0.6/5S-GA水炮为探测器、水炮一体化设置,当水炮探测到火灾后发出指令联动打开相应的电磁阀,启动消防水泵进行灭火,驱动现场的声光报警器进行报警,并将火灾信号送到火灾报警控制器。
扑灭火源后,装置再发出指令关闭电磁阀,停止水泵。
若有新火源,则系统重新上述动作。
系统的试验及验收可以采用模拟火源对系统进行试验,将自动扫描射水高空水炮灭火装置处于自动状态,采用将铁盆内放入木材,并浇上少许汽油点燃后作为火源。
水炮随着智能型红外探测器对火源位置的锁定而相应动作,待锁定火源后电磁阀打开开始向火源喷水,同时消防联动控制柜动作并启动水炮泵,待火源被熄灭后,水炮将自动停止喷水。
共安智能科技有限公司/以上是深圳共安带来的简单介绍,如果您还想了解更多消防方面的知识或者采购消防设备,可以点击下方的图片了解您感兴趣的内容,您也可以打我们的电话或者点击我们的官网进行咨询,我们会有专业的服务人员为你提供服务。
深圳市共安智能科技有限公司成立于1995年,注册资金1368万元,公司现拥有深圳大工业区标准厂房建筑面积10000多平方米,以及各种先进的生产设备,精良的制造工艺,现代化的检测和试验中心。
是一家专业从事消防安全电子产品的样、生产、销售、服务的高科技企业;多年来公司已专业、创新、诚信、双赢为理念、努力打造成为‘大空间消防水炮、防共安智能科技有限公司/火门监控系统、智能疏散系统、消防设备电源监控系统行业第一品牌’。
作为专业的防火门控制系统产品的生产商和系统解决方案的供应商、始终长期、稳健、专业的姿态发展。
全国现有30多家办事处分布在大中型城市;并拥有广泛的在线服务网络和技术资源,专业化的管理和研发技术队伍,严格的后勤保障为客户提供优质、高效的企业级应用服务和技术支持、从而成为企业客户真正有价值并值得信赖的合作伙伴。
深圳共安智能科技有限公司经过十多年的开拓创新,荣获多项国家专利产品。
我公司的主要产品有自动喷水灭火系统、泡沫灭火系统、细水雾冷却消防保护系统、消防炮、机电抗震支架、消防箱等系列产品。
自动跟踪定位射流灭火装置系统自动扫描射水高空水炮全自动智能定位消防水炮ZDMS0.6/5S-GA ZDMS0.8/10S-GA ZDMS0.8/20S-GA ZDMS0.9/30S-GAZDMP0.25/5S-GA ZTZ-122(SR) ZDMS0.6/5S-SR ZDMS0.6/5S-JP ZDMS0.6/5S-ZQ ZDMS0.8/20S-FLD50A共安智能科技有限公司/ ZDMS0.6/5S-CX-B(主型) ZDMS0.8/30S-CX(主型) ZDMS0.8/20S-CX(主型) ZDMS0.9/20S-JXPZDMS0.6/5S-CX-F(主型) ZDMS0.8/10S-CX(主型) ZDMP0.2/5S-CX(主型) ZDMS0.9/30S-JXPZDMSO.8/20S-YC50 ZDMPO.25/5S-YC7 ZDMS0.6/5S-HDZS601A ZDMS0.6/10S-HDZS603A ZDMS0.6/5S-LZⅡZDMS0.9/40S-HQXF-A ZDMS0.6/5S-HQXF-A ZDMP0.25/5S-HQXF ZDMS0.8/30S-HQXF-A ZDMP0.25/5S-LZⅡZDMS0.8/20S-HDZS604 ZDMS0.6/5S-FLD20 ZDMS0.6/5S-FLD33 ZDMS0.7/10S-FLD35 ZDMS0.9/30S-FLD55AZDMSO.6/5S-YC30 ZDMS0.8/30S-HG55 ZDMS0.6/10S-HG35 ZDMS0.6/5S-HG30 ZDMS0.8/20S-HG50ZDMS0.6/5S-(JW23)(主型) ZDMS0.6/5S-(JW37)(主型) ZDMS0.8/20S-(JW56)(主型) ZDMS0.6/5S-ZX30ZDMS0.8/20S-(JW67)(主型) ZDMP0.25/5S-(JW06)(主型) ZDMP0.25/10S-(JW08)(主型)共安智能科技有限公司/ ZDMS0.8/20S-HQXF(主型) ZDMS0.6/5S-HQXF(主型) ZDMS0.6/10S-HQXF(主型) ZDMS0.6/10S-ZX35ZDMP0.2/5S-LAS(主型) ZDMS0.6/5S-LAS(主型) ZDMS0.8/20S-SZP ZDMS0.6/5S-XF ZDMS0.8/30S-ZX55ZDMS0.6/5S-SZP ZDMP0.6/5S-SZP ZDMS0.9/30S-HB6230WA ZDMS0.6/5S-HB6205C ZDMS0.8/20S-ZX50ZDMS0.6/5S-SFQ-A ZDMP0.25/5S-SFG ZDMS0.9/30S-SFS ZDMS0.6/10S-SFQ ZDMS0.8/20S-SFSZDMS0.6/5S-SFQ ZDMS0.6/5S-BW ZDMP0.25/5S-BW ZDMP0.2/5S-RB(主型) ZDMS0.6/10S-RBZDMS0.8/30S-RB(主型) ZDMS0.6/5S-RB(主型) ZDMS0.8/20S-RB(主型)ZDMS0.8/20S-HB6220WA ZDMS0.6/10S-SS35 ZDMS0.8/30S-A-YA/Ex ZDMS0.6/5S-HB6205DZDMS0.9/30S-LA553/EX ZDMS0.8/10S-LA233 ZDMP0.25/10S-LA307 ZDMS0.8/20S-LA552共安智能科技有限公司/ ZDMS0.6/5S-LA231 ZDMP0.25/5S-LA305 ZDMS0.8/20S-RS50/Ex ZDMS0.8/50S-RS65/ExZDMS0.8/40S-RS60/Ex ZDMS0.8/30S-RS55/Ex ZDMS0.25/5S-RS6 ZDMS0.8/10S-SRPSKD20SR ZDMS0.8/20S-SR ZDMS0.9/30S-SR ZDMP0.25/5S-SFD1 ZDMP0.15/5S-SRZDMS0.6/5S-HDZS601 ZDMP0.2/5S-HTJZ661 ZDMS0.6/10S-HDZS603 ZDMS0.9/20S-HDZS602ZDMS0.8/20S-SFS(主型) ZDMS0.6/10S-SFQ(主型) ZDMS0.9/30S-SFS(主型)ZDMP0.25/5S-SFG(主型) ZDMS0.6/5S-SFQ-A(主型) ZDMS0.6/5S-SFQ(主型)ZDMP0.25/5S-TC08(主型) ZDMS0.6/10S-TC01(主型) ZDMS0.8/30S-TC02(主型)ZDMS0.6/5S-TC01(主型) ZDMS0.8/20S-TC02(主型) ZDMS0.6/5S-A(主型)共安智能科技有限公司/ ZDMS0.6/5S-TX(主型) ZDMS0.8/20S-TX(主型) ZDMS0.6/10S-TX(主型)ZDMS0.8/30S-DX55/Ex(主型) ZDMS0.8/20S-DX50/Ex ZDMS0.8/30P-QX45(主型)ZDMP0.25/5S-QX6(主型) ZDMS0.6/5S-QX30(主型) ZDMS0.8/30S-QX60(主型)ZDMS0.8/20S-QX50(主型) ZDMS0.6/10S-QX35(主型) ZDMS0.9/30S-HB6230WAZNM-A20x2-I(35米) ZNM-A15x2-I(28米) ZNM-A15x2-IA(20米) ZNM-A12x2-I(15米)PSSZ5-HT111 PSSZ10-HT221 PSSZ120-HT232 PSSZ130-HT232 ZDMS0.6/5S-SFD25HD-ZS601 LZM-I ZDMS0.8/30S-A-YA ZSDM-S03-IV ZTZ-380 ZDMS0.8/20S-SFD50ZTZ-123-RS30 ZDMS0.6/5S-RS30 ZTZ-425-RS50 ZDMS0.8/30S-SFD55 ZDMP0.15/5S-YA共安智能科技有限公司/ ZDMS0.6/5S-SFD30 ZDMS0.6/10S-SFD35 ZDMP0.25/5S-YKS6 ZDMS0.8/20S-YKS50ZDMS0.6/5S-SAI ZDMS0.6/2.5S-SA ZDMP0.25/5S-SA ZDMP0.6/5S-SA ZDMS0.6/10S-SAZDMS0.8/20S-RS50 ZTZ-600-RS55 ZDMS0.8/30S-RS55 ZDMS0.6/10S-YKS35ZDMS0.8/20S-SS50 ZDMS0.8/30S-SS55 ZTZ-600-YKS60 ZDMS0.6/5S-YKS25ZTZ-123-YKS25 ZTZ-123-YKS30 ZTZ-123-YKS35 ZTZ-425-YKS50 ZDMS0.6/5S-YKS30HT-JZ661 LZM-II ZDMS0.15/2S-A-YA ZSDM-S03-IV ZDMS0.8/30S-YKS55ZDMS0.8/30S/EX-YC ZDMS0.8/30P-YC ZDMS0.25/5S-Y9 ZDMP0.15/5S-SS6HD-TK611 LZM-III ZXDS0.6/5-JP ZSDM-S03-IV ZDMP0.2/5S-ZSD40A ZDMP0.2/8S-ZSD40B共安智能科技有限公司/ PSSZ5-HT111 LZM-IV ZXDS0.6/5A-JP ZSDM-S03-IV ZDMS0.6/5S-ZSS25 ZDMS0.8/30P-TYZTZ-123-SZP LZM-V ZXDS0.8/8-JP ZSDM-S03-IV ZDMS0.15/2S-ZSS20 ZDMS0.9/50S-TYZTZ-227-SZP SPZM40-I ZXDS0.8/20-JP ZSDM-S03-IV ZDMP0.2/10S-ZSD40CZDMS0.2/5S-ZSS252 ZDMS0.8/8S-JP ZDMS0.8/40S-JP ZDMS0.8/30S-JP ZDMP0.2/10S-JPZTZ-425-SZP SPZM40-II ZXDS0.8/30-JP ZSDM-S01-III ZDMS0.8/20S -JPZTZ-600-SZP SPZM50-I ZXM0.2/5-JP ZSDM-S01-III ZDMS0.6/5S-A-JP ZDMS0.15/2S-A-YAZDMS0.8/20S-DX50 ZDMS0.8/30S-DX55 ZSD-40A ZTP-246 ZDMS0.8/40S-A-YAZDMS0.6/5S-DX25 ZDMS0.6/5S-DX30 ZDMS0.6/10S-DX35 ZDMS0.8/20S-A-YA/Ex共安智能科技有限公司/ ZDMS0.6/5S-CX-B-F(JW23)(主型) ZDMS0.8/20/30S-CX(JW56)(JW67) ZDMS0.2/2.5S-A-YAZDMS0.6/5S SPZM50-II ZSS-20 ZSDM-S01-III ZDMS0.8/30S-A-YA/Ex ZDMS0.6/5S(BI)ZDMS0.6/10S SPZM50-III ZSS-25(1) ZTZ-122 ZDMS0.6/10S(BI) ZDMS0.6/10S(BII)ZDMS0.6/5SCX ZDMS0.15/2S-ZSS20 ZSS-25 ZSDM-S03-VI(T.S) ZDMS0.6/10SCX ZDMS0.6/5S-ZSS25(Ⅰ)ZSS-25A ZSDM-S03-VIA(T.S)ZDMS0.9/20SCX ZDMS0.6/5S-ZSS25 ZSS-25A(Ⅱ) PSDZ30W-LA862 ZDMS0.25/5SCX ZDMS0.6/5S-ZSS25A ZSS-25B PSDZ30-LA861/Ex ZDMS0.25/10SCX ZDMS0.6/5S-ZSS25A(Ⅱ) ZSS25C LIAN-ZDMP/T6 ZDMS0.6/2.5S-SA ZDMS0.6/5S-ZSS25B ZSS25C(Ⅰ)LIAN-ZDMP/T8ZDMS0.4/2.5S-SA ZDMS0.8/10S-ZSS25C ZSS25C(Ⅱ)ZDMP0.2/5S-LA306共安智能科技有限公司/ ZDMP0.6/5S-SA ZDMS0.8/8S-ZSS25C(Ⅰ)ZSS25D ZDMP0.2/10S-LA308ZDMS0.8/8S-SA ZDMS0.4/7S-ZSS25C(Ⅱ)ZDMS0.8/20S-PSZS8/20 ZSDM-S03-IIIZNM-A40×1-I ZDMS0.8/10S-ZSS25D ZDMS0.8/30S-PSZS9/30 ZSDM-S03-IIIAZNM-A60×1-I ZDMS0.8/20S-PSZS8/20 ZSD-40B ZSDM-S03-IV ZDMS0.6/10S-TYZDMS0.8/20S-SA ZDMS0.8/30S-PSZS9/30 ZSD-40A LAS-25AZDMS0.8/30S-SA ZDMP0.2/8S-ZSD40B ZSZ-2520 LAS-20ZNM-A9×2-I ZDMP0.2/5S-ZSD40A ZSZ-2520A LAS-40ZNM-A9×2-IA ZDMSO.6/5S-HB6205 ZSZ-2533 SSDZ5-LA231ZNM-B50×5-I ZDMS0.8/20S-HB6220W ZSZ-2533A SSDZ5-LA231A ZNM-AB-I ZDMS0.6/5S ZSP-4006 SSDZ5-LA411LAS-C25 ZDMS0.6/5SV ZSP-4006 SSDZ10-LA421LAS-25 ZDMP0.25/-SA8 ZSS-2508 SSDZ10-LA431共安智能科技有限公司/ ZTS-190(JW08) ZTZ-123(JW33A) ZDMP0.6/5-ESIP6 PSDZ20W-LA552ZDMS0.6/5S-ESIP20 PSZX20 ZXDS1.0/20 ZDMP0.25/4SBZDMS0.6/5S-ESIP25 PSKD20B ZDMS0.6/5S-A-YA ZDMP0.25/5SB ZDMS0.6/5S-ESIP30 PSZX30 ZDMS0.6/10S-A-YA ZTZ-122ZDMS0.6/10S-ESIP35 PSKD30B ZDMS0.8/20S-A-YA ZDMS0.8/20S-GAZDMS0.8/20S-ESIP50 ZTP-190(JW06) ZTZ-123(JW20A) ZDMS1.0/30S-GAZDMS0.8/30S-ESIP55 ZTP-190(JW06) ZTZ-123(JW33) ZTP-246 ZTZ-123(JW20) ZDMP0.25/-SA16 ZDMP0.25/5S-FANT6360 ZTZ-424 ZTZ-425ZDMS0.6/5S-FANT6301 ZDMS0.8/8S-FANT6311 ZDMS0.8/30S-FANT6330ZTZ-123(FANT6301) ZTZ-245(FANT6302) ZDMS0.8/20S-FANT6320 ZDMS0.9/30S-HB6230W共安智能科技有限公司/ ZDMS0.6/5S JTT-H-FANT6091 ZXDS0.6/5SCX ZDMS0.6/5S-SA ZSDM-S03-III ZTZ-122ZTZ-144 ZTZ-163 ZTZ-181 ZDMS0.6/5S-ZSS25 ZDMSO.6/5S-HB6205A ZDMS0.6/5SZDMS0.6/5SV ZDMS0.6/5S-ESIP20 ZDMS0.6/5S-ESIP25 ZXDS0.6/5-JP ZTZ-123-ZPZTZ-123-SZP ZTZ-227-SZP ZDMS0.6/10S ZXDS0.6/10SCX ZSDM-S03-IV ZDMS0.8/8S-SALAS-C25 SSDZ5-LA231 SSDZ5-LA231A SSDZ10-LA431 ZSDM-S03-IIIA ZSDM-S03-IVZTZ-245 ZTZ-270 ZTZ-318 ZDMS0.6/5S-ZSS25A ZDMS0.6/5S-ZSS25B ZDMS0.8/10S-ZSS25C,ZDMS0.8/8S-ZSS25C(Ⅰ),ZDMS0.8/10S-ZSS25D,ZDMSO.6/5S-HB6205B,ZDMSO.6/10S-HB6210B,ZTZ-122,ZTZ-123(JW33),ZTZ-123(JW33A),ZDMS0.6/5S-ESIP30,ZDMS0.6/10S-ESIP35,共安智能科技有限公司/ ZDMS0.6/5S-A-YA,ZDMS0.6/10S-A-YA,ZXDS0.8/8-JP,ZTZ-425-SZP,ZDMS0.9/20SCX,ZDMS0.8/20S-SA,PSDZ20W-LA552,ZSDM-S03-IV,ZTZ-530,PSKD20,ZDMS0.8/20S-DX50 ZDMS0.8/30S-DX55 ZDMS0.6/5S-HB6205ZDMS0.6/5S-DX25 ZDMS0.6/5S-DX30 ZDMS0.6/10S-DX35 ZDMS0.6/10S-HB6210ZDMS0.8/20S-PSZS8/20,ZDMS0.8/20S-HB6220W,ZDMS0.8/20S-HB6220WA,ZTZ-380,ZDMS0.8/20S-GA,ZTZ-425(JW50A) ZTZ-425(JW50),ZDMS0.8/20S-ESIP50,ZDMS0.8/20S-A-YA,ZXDS0.8/20-JP,ZDMP0.25/5S JTB-TX-FANT01,JTB-TX-ZANB03,JTB-TX-FANT01(Ex),JTB-TX-ZANB03EXZDMS0.6/5S-ZSS25 ZDMS0.6/5S-ZSS25A ZDMS0.6/5S-ZSS25B ZDMS0.8/10S-ZSS25CZDMS0.8/10S-ZSS25D ZDMS0.80/20S-PSZS8/20-50 ZDMS0.80/30S-PSZS9/30-55共安智能科技有限公司/ ZDMS0.6/5S-A-YA-01 ZDMS0.6/5S-A-YA-02 ZDMS0.6/5S-A-YA-03 ZDMS0.6/5S-A-YA-04ZDMS0.6/5S-A-YA-05 ZDMS0.6/5S-A-YA-06 ZDMS0.6/5S-A-YA-07 ZDMS0.6/5S-A-YA-08ZDMS0.6/5S-A-YA-09 ZDMS0.6/5S-A-YA-10 ZDMS0.6/5S-A-YA-11 ZDMS0.6/5S-A-YA-12ZDMS0.6/5S-A-YA-13 ZDMS0.6/5S-A-YA-14 ZDMS0.6/5S-A-YA-15 ZDMS0.6/5S-A-YA-16ZDMS0.6/5S-A-YA-17 ZDMS0.6/5S-A-YA-18 ZDMS0.6/5S-A-YA-19 ZDMS0.6/5S-A-YA-20ZDMS0.8/20S-A-YA-01 ZDMS0.8/20S-A-YA-02 ZDMS0.8/20S-A-YA-03 ZDMS0.8/20S-A-YA-04 ZDMS0.8/20S-A-YA-05 ZDMS0.8/20S-A-YA-06 ZDMS0.8/20S-A-YA-07 ZDMS0.8/20S-A-YA-08 ZDMS0.8/20S-A-YA-09 ZDMS0.8/20S-A-YA-10 ZDMS0.8/20S-A-YA-11 ZDMS0.8/20S-A-YA-12 ZDMS0.8/30S-A-YA-01 ZDMS0.8/30S-A-YA-02 ZDMS0.8/30S-A-YA-03 ZDMS0.8/30S-A-YA-04 ZDMS0.8/30S-A-YA-05共安智能科技有限公司/ ZDMS0.8/30S-A-YA-06 ZDMS0.8/30S-A-YA-07 ZDMS0.8/30S-A-YA-08 ZDMS0.8/30S-A-YA-09 ZDMS0.8/30S-A-YA-10 ZDMS0.8/30S-A-YA-11 ZDMS0.8/30S-A-YA-12防爆型自动跟踪定位射流灭火装置电控消防水炮规格型号(主型)ZDMS0.8/20S-LA552/Ex ZDMS0.9/30S-LA553/Ex ZDMS0.9/50S-LA555/ExZDMS0.8/20S-QX50/Ex ZDMS0.8/30S-QX55/Ex ZDMS0.8/40S-QX60/Ex ZDMS0.8/50S-QX65/ExZDMS1.0/60S-QX70/Ex ZDMS0.8/30P-QX45/Ex ZDMS0.9/50P-QX55/Ex PSKD50/EX PSKD60/EXZDMS0.8/20SEx-ZQ ZDMS0.8/30SEx-ZQ ZDMS0.8/40SEx-ZQ ZDMS0.8/50SEx-ZQ ZDMS1.0/30S/ExZDMS0.8/30PEx ZDMS0.8/50PEx ZDMS0.9/40S-PL60/Ex(主型) ZDMS0.9/30S-PL55/ExZDMS0.8/30S-DX55A/Ex ZDMS0.8/40S-DX60/Ex共安智能科技有限公司/ ZDMS0.8/30S-SFS/Ex ZDMS0.9/40S-SFS/ExZDMS0.8/30S-SA-B/Ex ZDMS0.8/40S-A-YA/Ex ZDMS0.9/50S-A-YA/Ex ZDMS1.0/60S-A-YA/ExZDMS0.8/30S-ZX55/Ex ZDMS0.8/50S-ZX65/Ex ZDMS0.8/40S-ZX60/Ex ZDMS0.8/30S-HQXF-ExZDMS0.8/40S-HQXF-Ex ZDMS0.8/50S-HQXF-Ex ZDMS0.8/30P-HQXF-Ex ZDMS0.8/50P-HQXF-ExZDMS0.8/30S-DX55/Ex ZDMS0.8/20S-DX50/Ex ZDMS0.8/30S-SA/Ex ZDMS0.8/20S-SA-B/ExZDMS0.8/30P/Ex-YC ZDMS0.8/30S/Ex-YC55 ZDMS0.9/50S/Ex-YC ZDMS0.8/40S/Ex-YC PSKD40/EXZDMS0.8/30S-JP/Ex ZDMS0.8/40S-JP/Ex ZDMS0.8/30P-SFS/Ex ZDMS0.9/50P-SFS/ExZDMS0.8/30S-TY-L/Ex ZDMS0.8/40S-TY-L/Ex ZDMS0.8/30P-TY/Ex ZDMS0.8/30S-TY/ExZDMS0.80/40S-TY/Ex ZDMS0.8/30P-RS45/Ex共安智能科技有限公司/ ZDMS0.9/50P-RS55/Ex ZDMS1.0/60S-RS70/ExZDMS0.8/20S-RS50/Ex ZDMS0.8/30S-RS55/Ex ZDMS0.8/40S-RS60/Ex ZDMS0.8/50S-RS65/ExZDMS0.8/20S-A-YA/Ex ZDMS0.8/30S-A-YA/Ex PSKD20/EX PSKD30/EX。