细胞和生物体的重要组成成分
- 格式:ppt
- 大小:457.50 KB
- 文档页数:24
为什么说蛋白质是生命活动的主要承担者?蛋白质是生命活动的主要承担者,体现在蛋白质的功能多样,这些功能为生命活动提供了重要的支持。
1.蛋白质是细胞和生物体的重要组成部分一方面,蛋白质是细胞的重要组成成分。
例如,细胞膜中蛋白质所占比例约为40%。
蛋白质还是核糖体等细胞器的重要成分。
染色体也是由蛋白质和核酸组成。
细胞干重中的蛋白质含量在50%以上。
另一方面,蛋白质是构成生物体结构的重要物质。
例如羽毛、肌肉、头发、蛛丝等的成分主要是蛋白质。
2.蛋白质的催化功能细胞和生物体内的各种化学反应离不开酶的参与,而绝大多数酶都是蛋白质。
例如,DNA复制需要解旋酶、DNA 聚合酶的参与,转录需要RNA聚合酶的参与,呼吸作用和光合作用也需要多种酶的参与。
又如,人体消化食物需要唾液淀粉酶、胃蛋白酶、胰蛋白酶等多种酶的参与,苯丙氨酸需要在苯丙氨酸羟化酶的作用下转化为酪氨酸(缺少此种酶导致苯丙酮尿症)。
3.蛋白质的运输功能在物质跨膜运输过程中,除了自由扩散以外,无论物质是顺浓度梯度还是逆浓度梯度运输,都需要载体蛋白的协助。
血红蛋白可以与氧气结合,将氧气随血液流动运输到全身各处。
4.蛋白质的信息传递功能激素作为体内的一种重要信号分子,能够传递信息,调节机体的生命活动。
而许多激素的化学本质都是蛋白质,如调节血糖的胰岛素、胰高血糖素,促进生长的生长激素等。
这些激素维持了内环境稳态,使细胞的生命活动正常进行,使机体适应环境的不断变化。
5.蛋白质的免疫功能人体内的抗体是一种蛋白质。
抗体作为人体第三道防线的重要组成部分,帮助人体抵御病菌和病毒等抗原的侵害,发挥着重要的作用。
由此可见,蛋白质在细胞中承担的功能多种多样,一切生命活动都离不开蛋白质。
所以说,蛋白质是当之无愧的生命活动主要承担者。
生物体的组织结构和功能生物体是由许多不同种类的组织构成的。
这些组织有不同的形状和功能,但它们都有一个共同的目标:保持生命。
这篇文章将介绍生物体的组织结构和功能,包括细胞、组织、器官和系统。
细胞在生物体中,细胞通常是最小的单元。
细胞是由一个细胞膜包围的小型结构。
细胞的内容物包括细胞核和细胞质。
细胞核包含DNA,这是一个包含所有基因的大分子。
细胞质是细胞核外部的区域,包含细胞器和其他物质。
细胞有许多不同的类型,包括肌肉细胞、神经细胞和血细胞。
每种细胞都有一个独特的功能,但它们都有相似的结构。
细胞是生物体中最基本的组成部分,它们能够繁殖并产生新的细胞。
组织细胞是组织的基本单元。
组织指的是一组相同类型的细胞,它们在一起工作完成特定的功能。
各种不同类型的组织包括肌肉组织、神经组织和结缔组织。
肌肉组织由肌肉纤维组成,具有收缩能力,使它成为移动和控制身体运动的重要部分。
神经组织由神经细胞组成,这些细胞可以传递信号和信息。
结缔组织由纤维蛋白以及其他类型的细胞和基质分子组成,为组织提供支撑和结构。
器官组织可以合并在一起形成器官。
器官是具有特定功能的结构,由许多不同的组织构成。
人体中的各种器官包括心脏、肺、肝脏和肾脏。
心脏是重要的泵,向身体各部分输送血液。
肺部将呼吸中的氧气输送到血液中,并排出二氧化碳。
肝脏是身体的过滤器,帮助排出废物并储存营养物质。
肾脏过滤血液中的废物和水分,排出尿液。
系统一些器官可以结合在一起形成系统。
系统指的是许多不同的器官和组织协同工作,以完成一个复杂的功能。
人的主要系统包括呼吸系统、循环系统和消化系统。
呼吸系统负责将氧气输送到血液中,同时将二氧化碳排出体外。
循环系统将血液输送到身体的各个部分,以带给组织和器官所需的氧气和营养。
消化系统将食物分解成营养物质并吸收到血液中,以提供身体所需的能量和营养。
生物体的组织结构和功能是相互关联的。
细胞、组织、器官和系统之间的协同作用使得生物体能够完成其功能。
河南省高中生物第2章组成细胞的分子必考知识点归纳单选题1、从某些动物组织中提取的胶原蛋白,可以用来制作手术缝合线。
手术后过一段时间,这种缝合线就可以被人体组织吸收,从而避免拆线的痛苦。
下列关于胶原蛋白的说法,错误的是()A.作为缝合线的胶原蛋白之所以被人体吸收是因为已被分解成小分子的氨基酸B.被分解成的氨基酸种类最多有21种,其中有8种是人体细胞不能合成的C.分解后的蛋白质与变性后的蛋白质都不可以与双缩脲试剂发生颜色反应D.在核糖体上合成胶原蛋白时,产生的水分子中的氢来自氨基和羧基答案:C分析:胶原蛋白是动物体内普遍存在的一种蛋白质,属于大分子化合物,经人体消化分解成小分子氨基酸后才能被吸收。
胶原蛋白的组成单体是氨基酸,在核糖体上氨基酸通过脱水缩合形成多肽,没有生物活性,多肽经加工折叠成具有一定空间的蛋白质才有活性。
A、作为缝合线的胶原蛋白成分是蛋白质,之所以被人体吸收是因为已被分解成其基本单位——小分子的氨基酸,A正确;B、组成生物体的氨基酸种类最多有21种,其中有8种是人体细胞不能合成的,如赖氨酸、蛋氨酸、色氨酸、亮氨酸、苏氨酸、异亮氨酸、苯丙氨酸、缬氨酸,B正确;C、分解后的蛋白质形成氨基酸不可以与双缩脲试剂发生颜色反应,但变性后的蛋白质破坏的是空间结构,依然可以与双缩脲试剂发生颜色反应,C错误;D、胶原蛋白成分是蛋白质,在核糖体上合成时,产生的水分子中的氢来自氨基和羧基,D正确。
故选C。
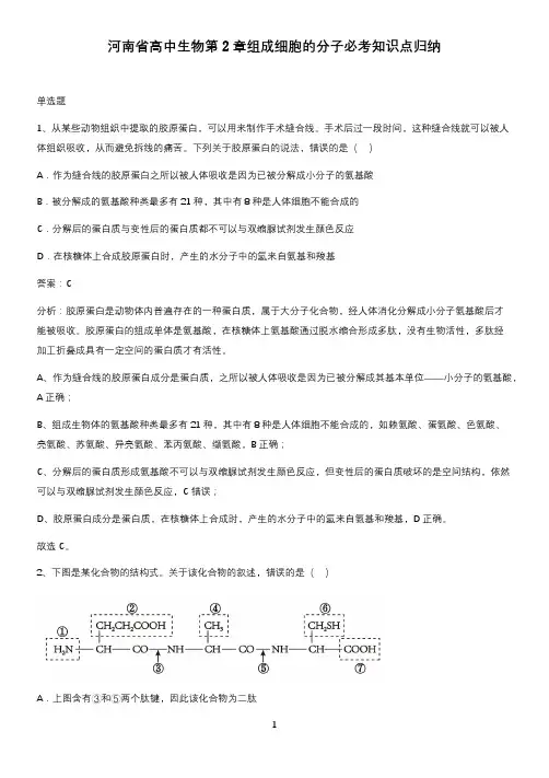
2、下图是某化合物的结构式。
关于该化合物的叙述,错误的是()A.上图含有③和⑤两个肽键,因此该化合物为二肽B.由于②④⑥的不同,该化合物由3种氨基酸组成C.该化合物中含1个游离的氨基和2个游离的羧基D.若彻底水解该化合物分子,则共需要2个水分子答案:A分析:该化合物为三肽,由三个氨基酸脱水缩合形成,氨基酸的种类由R基决定。
A、上图含有③和⑤两个肽键,有三个氨基酸,该化合物为三肽,A错误;B、②④⑥为R基,由于R基的不同,该化合物由3种氨基酸组成,B正确;C、该化合物中左侧含1个游离的氨基,右侧和②R基中有游离的羧基,共有2个羧基,C正确;D、该化合物由三个氨基酸脱去2分子水形成,彻底水解该化合物分子,需要2个水分子,D正确。
藏躲市安详阳光实验学校考点07 细胞中的糖类和脂质高考频度:★★★☆☆难易程度:★★☆☆☆1.细胞中的糖类(1)化学组成与种类(2)功能①组成生物体的重要成分。
②生物体的主要能源物质。
2.细胞中的脂质(1)元素组成:主要是C、H、O三种元素,有些还含有P和N。
(2)种类及功能(连线)考向一从组成、功能上把握糖类和脂质1.下列关于生物体内糖类物质的叙述,正确的是A.麦芽糖在动植物细胞中都能检测到B.糖类物质在细胞内不能贮存C.糖类物质都是细胞内的能源物质D.等质量的脂肪和糖原氧化分解,脂肪释放的能量多【参考答案】D【试题解析】麦芽糖只能在植物细胞中检测到,A错误;糖类物质在细胞内能贮存,如淀粉和糖原,B错误;糖类物质不都是细胞内的能源物质,有的糖类构成细胞结构,如纤维素为细胞壁主要成分之一,C错误;脂肪含H多O少,因此等质量的脂肪和糖原氧化分解,脂肪释放的能量多,D正确。
故选D。
易错警示关注糖类、脂质的5点警示(1)多糖中的纤维素是构成植物细胞细胞壁的主要成分,而原核细胞的细胞壁不含纤维素,是由肽聚糖构成的。
因此能否被纤维素酶除去细胞壁,是区分植物细胞和原核细胞的依据之一。
(2)脂肪中氧元素含量低,碳和氢元素比例较高,而糖类则相反,同质量的脂肪比淀粉在氧化分解时耗氧多。
(3)性激素属于固醇类物质,而细胞膜主要由磷脂构成,根据相似相溶原理,性激素能够通过自由扩散进入细胞内,与细胞内受体结合,从而调节代谢过程。
(4)细胞内三大能源物质的供能顺序为:糖类→脂肪→蛋白质。
蛋白质一般不作为能源物质供能。
(5)糖类是生物体主要的能源物质,脂肪是生物体的良好储能物质,ATP是生物体生命活动的直接供能物质,太阳光能是最终的能量来源。
2.糖类和脂质是细胞中两种重要的有机物,下列相关的叙述错误的是A.动物细胞膜上的脂质包括磷脂、胆固醇等B.糖类中的淀粉、纤维素和糖原都完全由葡萄糖缩合而成C.淀粉和脂肪水解的终产物是二氧化碳和水D.质量相同的糖类和脂肪被彻底氧化分解,糖类耗氧少【答案】C【解析】细胞膜的基本支架是磷脂双分子层,胆固醇也是动物细胞膜的重要成分;葡萄糖是淀粉、纤维素和糖原的单体;淀粉水解的终产物是葡萄糖,脂肪水解的终产物是甘油和脂肪酸;因脂肪中C、H的比例比糖类中的高,故质量相同的糖类和脂肪氧化分解时脂肪的耗氧量多,产能也多。
专题03 水和无机盐课程要求《初中课程要求》说明绿色植物的生活需要水和无机盐。
概述尿液的形成和排出过程。
描述其他排泄途径。
《高中课程要求》指出水大约占细胞重量的2/3,以自由水和结合水的形式存有,赋予了细胞很多特性,在生命中具有重要作用。
举例说出无机盐在细胞内含量虽少,但与生命活动密切相关。
知识精讲➢初中知识复习:植物的生活需要水(1)组成成分:水是植物体的重要组成成分,植物细胞含有大量的水分。
(2)维持形态:水使植物体保持固有姿态,水分充足时植物硬挺;叶片舒展,有利于光合作用。
(3)溶解无机盐:植物生活需要的无机盐只有溶解于水中才能被植物体吸收,并进行运输。
(4)参与生命活动:水是绿色植物光合作用的原料;植物体通过蒸腾作用散失水分降低温度,避免被强烈的阳光灼伤。
植物的生活需要无机盐植物生长需要量最多的无机盐是含氮、磷、钾的无机盐。
植物对水分和无机盐的吸收与运输植物对水分和无机盐的吸收植物吸收水分和无机盐的主要部位是根尖的成熟区,成熟区有大量的根毛,增大根尖的吸水面积。
➢高中方法预习水在细胞中的存在形式1.结合水∶与细胞内其他化合物相结合的水(占全部水的4.5%,如∶新鲜的鸡蛋清)特点∶不易散失、含量较稳定、失去流动性和溶解性作用∶ 是细胞结构的重要组成成分2.自由水∶ 以游离的形式存在,可以自由流动(占全部水的95.5%,如∶切西瓜流出来的水)特点∶ 易蒸发、不受束缚、可流动自由水与结合水的关系结合水较多时,代谢强度就会下降,抗寒、抗热、抗旱的性能提高。
无机盐在细胞中的存在形式∶多数以离子态存在含量∶很少,仅占1%—1.5%P——参与细胞膜等结构的构成N——参与蛋白质合成I——合成甲状腺激素的重要元素Ca——构成骨骼的重要元素(缺Ca导致抽搐,Ca过多导致肌无力)Fe——参与血红蛋白合成Mg——参与叶绿素合成无机盐的作用∶1. 构成细胞某些复杂化合物的重要组成成分2. 维持细胞和生物体的生命活动3. 维持细胞和生物体的酸碱平衡典例剖析1.(2020·梅河口市第五中学高一月考)缓步动物具有隐生现象:当环境干燥时,缓步动物的身体失水菱缩,腿也缩回而处于一种隐生状态,这时它的代谢速率几乎降为零,甚至在纯酒精、液氮中也能隐生。
细胞中常见的元素有20多种,根据含量可划分为大量元素与微量元素: 大量元素:C 、H 、O 、N 、P 、K 、Ca 和Mg 微量元素:Fe 、Mn 、Zn 、Cu 、B 和MoC 、H 、O 和N 四种元素,在细胞中含量最多,是基本元素,其中C 可通过化学键相连成链或环,形成多种生物大分子,是最基本元素。
二、水1.细胞中的含量生物体内含水超过50%,是各种化合物中含量最多的;不同生物,体内含水量不同;同一生物,不同器官含水量不同。
2.水的存在形式及功能自由水与结合水在一定条件下可以相互转化,如受温度的影响,高温时结合水可转化为自由水。
3.水与其他知识的联系水与代谢、抗逆性和稳态的调节密切相关,注重相互联系。
三、无机盐 1.存在形式大部分以离子形式存在,少量以化合物形式存在。
2.生理功能细胞和生物体的重要组成成分;维持细胞和生物体的生命活动;维持细胞的渗透压和酸碱平衡。
3.常见无机盐离子的功能I :甲状腺激素的主要成分,缺乏时患地方性甲状腺肿; Fe :血红蛋白的主要成分,缺乏时患贫血; Mg:叶绿素的组成成分; 知识归纳①自由水与代谢密切相关,自由水越多代谢越旺盛;②自由水与结合水含量不是一成不变的,二者是动态变化,受一些环境因素的影响; ③升高温度时结合水向自由水转化,降低温度自由水转化为结合水; 一、细胞中的糖类 1.元素组成只有C 、H 和O 三种元素 2.种类 ①单糖:不能被水解,可直接被吸收。
最常见的是葡萄糖,另外比较常见还有果糖、核糖和脱氧核糖等。
葡萄糖是细胞生命活动所需要的主要能源物质。
②二糖:由两分子单糖缩合而成。
最常见的是蔗糖,还有麦芽糖以及人和动物乳汁中的乳糖。
③多糖:由多个单糖缩合而成,是生物体内糖绝大多数的存在形式。
最常见的是淀粉,作为植物细胞内的储能物质存在于细胞中。
另外还有糖原作为动物细胞的储能物质存在于动物细胞中,纤维素是构成植物细胞壁的主要成分。
多糖的基本单位都是葡萄糖。
脂质组成元素脂质是生物体细胞组成的重要成分,组成脂质的元素主要包括碳、氧、氢、硫和氮。
脂质就像汽车中的油,可以帮助细胞之间进行各种化学反应。
脂质还可以帮助调节细胞中的磷酸酯代谢,并参与细胞信号传输、胞外结构组成等过程。
脂质的主要组成元素是碳、氧、氢、硫和氮。
碳是脂质各种分子结构的主要组成元素,在脂质中有特殊的作用,可以形成结构性结合,从而构成脂质的构型。
氧是脂质中的第二重要元素,它可以连接碳和其他元素,并且可以形成具有活性的羰基和醇基环结构。
除了氧之外,还有氢、硫和氮。
氢可以与碳形成单键,且比氧更轻,使脂质表面更加稳定。
硫作为碳的修饰剂,可以显著改变脂质的结构和性质,使它们具有不同的特征。
氮是最重要的元素之一,可以形成胺基、磷酸基和脂肪酸酯等复杂结构,为脂质提供特殊功能。
脂质不仅是一种物质,更是一种能量来源和细胞发育和代谢的物质。
脂质被构造成大量种类的分子,主要功能是存储能量、传递能量、保护细胞和维持细胞稳态。
脂质可以用来储存和运输氧,它还可以构建细胞膜和其他胞外结构,保护细胞免受外界的破坏。
脂质的构成元素不仅可以影响它们的结构状态,而且可以影响它们的性质。
比如,如果碳酸酯含有多个醇基,该化合物就会变得更加稳定,这是由于醇基可以连接碳链,维持它们的稳定构型,从而使它们具有更强的力学性能。
另一方面,磷酸酯的构造元素也可以影响它们的稳定性和活性。
氧和氮的添加可以提高磷酸酯的活性,使其具有良好的生物活性。
此外,脂质的稳定性和活性还受其结构的综合影响。
比如,碳氢键的形状和长度对碳酸酯的稳定性和活性有很大的影响,而三硫键的形成可以改变碳酸酯的构型,从而提高它们的活性。
此外,醇基和胺基环的构型也会影响脂质的构造和性质。
综上所述,碳、氧、氢、硫和氮是脂质的主要组成元素,它们的混合和构型能够完美地构成脂质的结构,并决定脂质的稳定性和活性。
脂质不仅是细胞结构的重要组成部分,也是能量储存、信号传递和代谢调节的重要物质。
生物结构层次之间之间的联系生物学是研究生命现象的学科,生物体内部分为分子、细胞、组织、器官和整个生物体多个不同层次的结构进行组成。
这些层次之间存在着密切的联系,相互作用。
本文将探讨生物结构层次之间的联系和相互作用。
分子与细胞的联系分子是生物体的最基本的化学单位,是生命现象的基础。
细胞是生物体的基本单位,由多种分子组成。
分子和细胞之间存在着密切的联系。
细胞内的化学反应是在分子的作用下进行的,例如酶催化反应等。
细胞膜由许多蛋白质和磷脂组成,蛋白质的运输、传递和转录作用也是在分子层次进行的。
与此同时,许多分子也是细胞的重要结构成分。
例如,细胞的染色体由DNA 分子组成,细胞质中的蛋白质和核酸等分子也扮演着非常重要的角色。
因此,分子和细胞之间存在着密不可分的联系。
细胞和组织的联系细胞在生物体内为组织和器官的基本单位。
当不同种类的细胞组合在一起时,它们形成了许多不同类型的组织,例如肌肉组织、神经组织、泪腺组织等。
这些组织的特征在于它们的细胞类型、排列方式和功能等方面具有相似性。
组织是由细胞组成的,因此,它们之间的联系也是密不可分的。
细胞通过细胞外基质,细胞间连接和细胞内质网等链接方式相互交流,它们之间可以协同工作,完成不同的功能。
如骨骼肌组织中的细胞可以联合起来,协调收缩以完成肢体的运动。
组织和器官的联系当不同类型的组织组合在一起时,它们可以形成具有特定功能的器官。
例如肝脏、肺、心脏等。
在器官中,不同类型的组织之间交错排列,协同工作,以完成更为复杂的生物体功能。
器官之间的联系也是紧密的。
多个器官可以组合成一个生物系统,例如心血管系统、呼吸系统等。
这些系统内的器官可以相互配合、交互作用,实现整个系统的正常运作。
生物体的整个层次结构最后,我们来看看生物体的整个层次结构。
各个组成部分相互作用,一同构成了整个生物体。
生物体的正常运作需要各组成部分协同工作,从而实现人体的功能。
例如,肌肉和骨骼组成了运动系统,神经和内分泌系统协同工作,使生理过程得以实现。
八年级生物期中必背知识点生物是一门研究生命现象的科学,是我们身体健康和社会发展的重要组成部分。
八年级生物期中必背知识点,是八年级生物学习中最为重要的内容,以下是必背知识点的详细内容。
一、细胞及其结构1. 细胞的基本结构:细胞壁、细胞膜、细胞质、细胞核。
2. 细胞的种类:原核细胞和真核细胞。
3. 细胞的大小:微米(μm)为单位。
二、细胞的生物学功能1. 细胞膜的功能:物质的保护和筛选、物质的交换、外界信息的接收和传导。
2. 细胞壁的功能:支撑和保护细胞、调节细胞的渗透压。
3. 细胞质的功能:维持细胞的结构、代谢和运动、细胞分裂。
4. 细胞核的功能:调节细胞的代谢、维持遗传信息的传递和稳定性。
三、生物体的组成1. 组成生物体的基本单位是细胞。
2. 组成生物体的分子有碳水化合物、脂质、蛋白质、核酸等。
3. 组成生物体的细胞器有内质网、高尔基体、溶酶体等。
四、遗传物质的基本单位1. 基因是遗传物质的基本单位。
2. DNA是遗传物质的分子,由核苷酸组成。
3. RNA是DNA的转录产物,具有遗传信息传递的功能。
五、细胞分裂1. 细胞分裂包括有丝分裂和减数分裂两种方式。
2. 有丝分裂是常见的细胞分裂方式,包括前期、中期和后期等多个阶段。
3. 减数分裂是生殖细胞的分裂方式,包括两个中期和一个后期阶段。
六、遗传与变异1. 遗传定律:孟德尔定律、万有引力定律、分离定律、自由组合定律等。
2. 遗传变异:指生物在遗传信息传递过程中产生的突变、交配、杂交等现象,使得后代具有不同遗传特征。
3. 基因工程技术:通过基因重组、克隆等方法,改变生物的基因组,创造出各种新品种。
以上内容是八年级生物期中必背的知识点,掌握这些知识非常重要,不仅可以帮助学生顺利通过考试,还可以提高学生的综合素质和思维能力。
希望学生们能够认真学习并熟练掌握这些知识,为未来做好充分的准备。
【备考2024】生物高考一轮复习第2讲细胞中的无机物、糖类和脂质[课标要求] 1.说出细胞主要由C、H、O、N、P、S等元素构成,它们以碳链为骨架形成复杂的生物大分子2.指出水大约占细胞重量的2/3,以自由水和结合水的形式存在,赋予了细胞许多特性,在生命活动中具有重要作用3.举例说出无机盐在细胞内含量虽少,但与生命活动密切相关4.概述糖类有多种类型,它们既是细胞的重要结构成分,又是生命活动的主要能源物质5.举例说出不同种类的脂质对维持细胞结构和功能有重要作用实验:检测生物组织中的还原糖、脂肪和蛋白质[核心素养] (教师用书独具)1.基于对细胞元素组成的认知,认同生物界与非生物界具有统一性,并能说出大量元素与微量元素在细胞中的作用。
(生命观念)2.结合水和无机盐在细胞中的存在形式,分析水和无机盐的重要作用。
(科学思维)3.通过对糖类和脂质的结构和功能的理解,认同物质的结构和功能相适应的观点,并能结合糖类和脂质的功能,在生活中注意饮食,养成良好的生活习惯。
(生命观念社会责任)4.学会检测生物组织中的糖类、脂肪和蛋白质的方法。
(科学探究)考点1细胞中的元素和无机物一、组成细胞的元素1.生物体与无机自然界的关系(1)(2)原因:组成细胞的元素是生物体从无机自然界中获取的。
2.组成细胞的元素的种类和含量 (1)(2)含量 ①占玉米细胞干重最多的元素是O 。
②占人体细胞干重最多的元素是C 。
③占玉米细胞和人体细胞干重较多的四种元素是C 、H 、O 、N 。
(3)存在形式:大多以化合物的形式存在。
二、组成细胞的化合物1.2.含量 (1)细胞中含量最多的化合物是水。
(2)细胞中含量最多的有机化合物是蛋白质。
(3)细胞中占干重最多的化合物是蛋白质。
三、细胞中的无机物1.细胞中的水(1)细胞中水的存在形式和功能(2)自由水/结合水与代谢、抗逆性的关系自由水/结合水⎩⎨⎧比值高⇒代谢旺盛,如癌细胞、萌发的种子、 分生组织细胞比值低⇒代谢强度低、但抗逆性增强,如 干种子、越冬植物、细菌芽孢等2.细胞中的无机盐(1)存在形式:大多数以离子形式存在。
八年级生物第七节知识点生物是一门关于生命的科学,作为学生们必修的一门科目,生物的学习是非常有必要的。
而在八年级生物课上,我们接下来要学习的是第七节知识点,主要包括以下内容:一、细胞细胞是生物体的最基本单位,是构成生物体的基本组成部分。
它们有各种不同的形态和功能。
细胞的结构主要分为细胞膜、细胞质、细胞核、线粒体、内质网和高尔基体等,每个部分都有不同的功能。
通过学习细胞的结构,我们可以了解到生物体内部结构之间的关系和细胞的实际功能,这对于深入理解生物体的整体结构和功能非常重要。
二、生物大分子生物大分子指的是生物体内的一些大分子,包括蛋白质、核酸、多糖和脂类等。
它们具有不同的结构和作用。
生物体内的蛋白质主要起到酶、激素、抗体和肌肉等重要的生理功能,在组成细胞的过程中也非常重要。
另外,核酸是构成DNA和RNA的基础,多糖则是构成植物细胞壁和动物外骨骼的主要物质之一,而脂类也起到结构和捕获能量的作用。
通过学习生物大分子,我们可以更深入地了解生物体内部的物质构成和各种大分子的作用,对于理解生物体的功能和特点也非常重要。
三、免疫系统免疫系统是人体对抗疾病的一种重要机制,主要由脾、淋巴结、骨髓等器官和白细胞、抗体等组成。
学习免疫系统可以让我们了解到如何保持身体健康、应对疾病,同时也能了解到免疫系统在保护身体方面的作用。
四、植物组织器官植物组织器官包括根、茎和叶,它们有不同的形态和功能。
根主要起到吸收水份和养料的作用,茎则主要起到支撑植物和输送养料,而叶则主要起到光合作用和气体交换。
通过学习植物组织器官,我们可以了解到植物生长的机制和生长过程中的关键因素,对于深入理解植物的结构和功能非常重要。
五、生态系统生态系统是指由生物和环境相互作用的生态单位,包括生物群落、生物圈、陆地生态系统和海洋生态系统等。
学习生态系统可以让我们了解到生物和环境的相互作用,以及不同生态系统之间的相互联系,对于保护生态环境和人类生存都非常重要。
蛋白质功能性质蛋白质是构成生物体的主要化学成分之一,也是细胞结构和功能的重要组成部分。
蛋白质具有多种功能性质,包括结构支撑、运输传导、免疫防御、酶催化、生长发育调控等。
首先,结构支撑是蛋白质最基本的功能之一。
蛋白质在生物体内能通过不同的结构形式提供重要的支撑作用,如骨骼中的胶原蛋白、肌肉中的肌动蛋白等。
这些蛋白质通过形成复杂的三维结构,赋予细胞和组织坚固的形态和力学特性。
其次,蛋白质也参与了激素、氧气和营养物质的运输传导。
例如,血红蛋白能够结合氧气并将其输送到身体各个组织和器官,确保氧气正常运输到细胞中。
此外,蛋白质还能通过离子通道和载体蛋白参与物质的运输和传导,调节细胞内外的物质平衡。
蛋白质的另一个重要功能是免疫防御。
机体通过产生多种免疫球蛋白来应对外部病原微生物的入侵,这些免疫球蛋白能够特异性地结合并中和病原体,从而防止其繁殖和侵袭机体。
此外,蛋白质还能参与炎症反应、细胞凋亡等免疫防御过程。
蛋白质也是酶的组成部分,具有催化作用。
酶是生物体内促进化学反应的催化剂,而蛋白质就是许多酶的基本单位。
蛋白质通过与底物的特异性结合,降低化学反应的活化能,加速反应速率。
不同的酶能够催化不同的反应,如消化道中的蛋白酶、葡萄糖酶、DNA聚合酶等。
此外,蛋白质还参与生长发育调控。
生长因子是蛋白质或多肽,能够通过结合细胞表面的受体来调控细胞的增殖、分化和存活。
在胚胎发育中,蛋白质通过与细胞的信号转导通路相互作用,参与了器官形成和组织发育的调控过程。
总之,蛋白质作为生物体的重要组成部分,具有多种功能性质。
除了结构支撑、运输传导、免疫防御、酶催化和生长发育调控等基本功能外,蛋白质还参与了许多其他生物过程,如细胞信号传导、遗传物质的复制与修复等。
蛋白质的多功能性质决定了其在生命活动中的重要地位。
高中生物竞赛培优教程:蛋白质部分蛋白质蛋白质是细胞和生物体的重要组成成分,通常占细胞干重的一半以上。
蛋白质主要由C、H、0、N四种元素组成,其中氮的含量在各种蛋白质中比较接近,平均为16%,因此用凯氏(KJelahl)法定氮测定蛋白质含量时,受检物质中含蛋白质量为氮含量的6.25倍。
蛋白质是高分子化合物,其基本组成单位是氨基酸。
(一)氨基酸1.氨基酸的结构天然存在于蛋白质中的氨基酸共有20种,各种氨基酸(除脯氨酸)在结构上的一个共同特点是,在与羧基相连的碳原子(α-碳原子)上都有一个氨基,因而称为α-氨基酸,它们的不同之处在于侧链,即R基的不同。
除甘氨酸外,所有氨基酸分子中的α-碳原子都是不对称的,有L-型和D-型之分。
在天然蛋白质中存在的氨基酸都是L-α-氨基酸。
2.氨基酸的分类根据R基团极性不同,氨基酸可分为:非极性氨基酸(9种);极性不带电荷氨基酸(6种);极性带负电荷氨基酸(2种);极性带正电荷氨基酸(3种)。
如表1-1-1所示。
根据成年人的营养需求,20种氨基酸又可分为必需氨基酸和非必需氨基酸。
必需氨基酸足指成年人体内不能合成而必须山食物提供的一类氨基酸,包括亮氨酸、异亮氨酸、缬氨酸、另;氨酸、蛋氨酸、色氨酸、赖氨酸、苯丙氨酸等8种。
精氨酸和组氨酸,在幼儿时期体内合成量满足不了生长需要,需食物补充,称为半必需氨基酸。
3.氨基酸的主要理化性质(1)一般的物理性质α-氨基酸呈无色结晶,在水中溶解度各不相同,易溶于酸、碱,但不溶于有机溶剂。
(2)两性解离和等电点α-氨基酸在中性水溶液中或固体状态下主要是以两性离子的形式存在,即在同一个氨基酸分子上带有能放出质子的-NH3+正离子和能接受质子的@一C00-负离子。
因此,氨基酸是两性电解质。
当两性离子氨基酸溶解于水时,其正负离子都能解离,但解离度与溶液的pH值有关。
向氨基酸溶液加酸时,其两性离子的-COO-负离子接受质子,自身成为正离子,在电场中向阴极移动。
组织蛋白
概述
组织蛋白是构成生物体细胞和器官的重要组成成分,对于维持生命活动和完成
生命过程至关重要。
组织蛋白是由氨基酸组成的长链状分子,在生物体内通过特定方式折叠形成功能性的三维结构。
本文将探讨组织蛋白的基本结构、功能以及其在生物体中的重要性。
组织蛋白的基本结构
组织蛋白由20种氨基酸以不同的序列组成,这些氨基酸通过脱水缩合反应形
成肽键,连结在一起形成多肽链。
多肽链进一步折叠并形成特定的二级结构,如
α-螺旋和β-折叠片段。
这些二级结构之间的相互作用形成了最终的三维结构,使
蛋白质具有特定的功能和活性。
组织蛋白的功能
组织蛋白在生物体内具有多种重要功能。
首先,组织蛋白可以提供细胞结构的
支持和稳定性,如胶原蛋白构成了皮肤、骨骼和血管等组织的主要成分。
其次,组织蛋白还可以在细胞间传递信号、调节代谢活动和参与生物反应过程。
此外,某些组织蛋白具有酶活性,可以促进生物体内各种生化反应的进行。
组织蛋白的重要性
组织蛋白作为生物体的重要组成成分,对于维持生命活动和完成生命过程至关
重要。
它们不仅构成了细胞和器官的基本结构,还承担着多种功能,如保护、支撑、运输、调节和催化等。
缺乏或异常的组织蛋白会导致生物体功能紊乱甚至严重疾病的发生。
总结
组织蛋白在生物体内起着不可或缺的作用,其基本结构和功能关系着整个生物
体的正常运作。
通过深入了解组织蛋白的特点和重要性,有助于我们更好地认识生物体的生命过程和发展,为生物学研究和医学应用提供重要的理论基础。