浙江林业概况
- 格式:docx
- 大小:82.53 KB
- 文档页数:7
浙江林业大事记(2019年11月)
2019年11月16日,浙江省林业厅在杭州市举办了浙江林业大事记新闻发布会,公布了2019年上半年浙江省林业工作的成果和下半年工作的计划。
上半年,浙江全省林业面积达到10.18万公顷,同比增长0.3%;森林蓄积量达到4.69亿立方米,同比增长1.2%。
森林覆盖率稳定在65.2%,远高于全国平均水平,森林生态安全得到了有效保护。
同时,浙江省林业开发建设项目得到了有序推进,全省林下经济蓬勃发展,林业经济社会效益明显。
下半年,浙江省林业厅将继续推进森林资源管理、造林绿化、森林防火、野生动植物保护等工作,确保森林生态系统稳定、森林资源合理开发利用,并积极开展林业现代化示范项目建设,加速提升林业科技创新能力,提升中央生态环保督察反馈问题整改效果。
同时,将加强森林防护体系建设,提升林业灾害防控能力,充分发挥森林对于防御风沙、洪涝、滑坡等自然灾害的重要作用。
总体来说,浙江省林业工作在2019年上半年取得了显著成效,下半年的工作计划也十分务实和具体。
浙江省将继续致力于森林生态保护和林业经济发展,为促进全省经济社会发展和建设美丽浙江做出更大的贡献。
四.浙江省森林分布情况1.所属植被区:浙江省水平分布的现状森林植被分常绿阔叶林(以红楠林;甜槠、青冈、红楠林,木荷林;细柄蕈树为代表),常绿,落叶阔叶林(以青冈,麻栎林; 石栎,化香林,苦槠,枫香林;为代表)及落叶阔叶林(以化香,黄连木、白栎,短柄枹林,麻栎林,枫杨林为代表)并以西天目山,括苍山及龙泉风阳山的森林植被的垂直分布为例,说明浙江省的森林植被的垂直分布。
2.气候特征:浙江地处亚热带中部,属亚热带季风气候区,冬季受北方高压控制,盛行西北风,以晴冷干燥天气为主,低温少雨;夏季受太平洋负热带高压控制,以东南风为主,高温湿热。
气候温和湿润,四季分明。
无霜期8-9个月,年平均气温在15℃-17℃之间,无霜期230-270天,年平均降水量1319.7毫米,春雨、梅雨、台风雨为主,七、八月间有伏旱。
其气候特征:四季分明,光照充足,热量丰富,雨量充沛,气温适中。
3.土壤情况:红黄壤是浙江的主要和土壤资源土壤类型.4.主要植被:常绿落叶阔叶林、常绿阔叶林、落叶阔叶林等。
5.我省主要乡土绿化乔灌木树种:香樟、红豆杉、楠木,红楠林、甜槠、木荷林、细柄蕈树、青冈、胡桃楸、春榆、色木、蒙古栎、白桦、山杨、青冈、麻栎林、苦槠、枫香林、石栎、化香林、红松、冷杉、云杉、落叶松、阔叶树有紫椴、枫桦、水曲柳、黄波罗等。
乔木林的树种组成比例、单位面积蓄积量、平均郁闭度和平均胸径是反映森林资源质量的重要指标。
乔木林针叶林、阔叶林、针阔混交林的面积比为61∶29∶10,乔木林(不包括乔木经济林)单位面积蓄积量为43.76立方米/公顷,其中天然乔木林40.77立方米/公顷,人工乔木林50.69立方米/公顷。
乔木林单位面积年均生长量为4.16立方米/公顷,平均郁闭度0.53,单位面积平均株数1266株/公顷,平均胸径10.4厘米。
全省经济林面积112.52万公顷,占森林面积的19.25%。
按主要经营目的不同,经济林划分为果树林、食用原料林、林化工业原料林、药用林和其它经济林,其中:果树林56.73万公顷,食用原料林37.35万公顷,药用林1.44万公顷,其它经济林17.00万公顷。
浙江林业调研报告浙江林业调研报告一、调研背景浙江是一个以山水为特色的省份,森林资源丰富,具备发展林业的优势。
为了了解浙江的林业现状和发展趋势,本次调研团队前往浙江进行实地考察和采访。
二、调研目的1. 了解浙江的森林资源分布情况;2. 研究浙江森林经济的现状和发展趋势;3. 认识浙江林业的产业链和价值链。
三、调研方法1. 实地考察:调研团队前往浙江的林区进行实地考察,了解林业生态环境和经营状况;2. 采访调查:与林区相关机构、专家和从业人员进行深入的访谈,了解他们对浙江林业发展的看法和建议。
四、调研结果1. 森林资源分布情况:浙江的森林资源主要分布在山区,涵盖了丰富的树种,包括杉木、松树、柚木等。
其中,浙江的杉木资源得天独厚,被广泛用于建筑、家具制造等领域。
2. 森林经济现状:浙江的林业经济发展较为成熟,包括林木采伐、木材加工、木制品制造等环节。
林业产业链完整,涵盖了从种植和采伐到加工和销售的全过程。
林业对浙江的经济发展起到了积极的推动作用。
3. 林业发展趋势:随着环保意识的增强,浙江的林业发展趋势愈发向多元化和可持续发展方向转变。
在林区生态保护和经济效益之间的平衡方面,政府和林业企业都在不断努力。
同时,林木加工和木制品制造业也向高端化、精细化和绿色化发展,以提高产品附加值和竞争力。
4. 林业产业链和价值链:浙江的林业产业链从种植和采伐一直延伸到加工和销售环节。
在这个产业链中,不同环节的企业和机构扮演着不同的角色。
同时,林业也形成了相应的价值链,从原材料到加工制品的不同环节增加了价值。
这有助于提高林业的经济效益和资源利用率。
五、调研结论1. 浙江的林业资源丰富,具备良好的发展条件,应充分利用这一优势,加强科学规划和管理,保护和开发好森林资源;2. 浙江的林业经济发展成熟,但仍存在短板,应继续推动产业结构升级和转型升级,提高木材加工和木制品制造的技术水平和附加值;3. 浙江的林业发展趋势向多元化和可持续发展转变,政府和企业应加强环保意识和科技创新,推动林业向绿色化和精细化方向发展;4. 林业产业链和价值链的完善,对于提高林业经济效益和资源利用率非常重要。
浙江农林大学森林昆虫学课程论文指导老师:王义平第一组组长:杨奕奕组员:叶天园、吴行发、潘雪婷、近年浙江林业有害生物现状摘要:由于浙江省地貌、气候条件以及树种组成等导致林业害虫危害较为严重,但逐年有所改善。
松林病虫害发生依然严重,松褐天牛等钻蛀性害虫危害显著,竹林类有害生物数量有所增加,板栗、山核桃、香榧等经济林病虫害总体发生面积比往年略有下降。
除此之外,外来害虫种类和数量都有所增加。
关键字:林业虫害松墨天牛松材线虫病分布发生现状1.基本情况1.1地理、气候概况1.1.1地理位置浙江省位于东海之滨,长江三角洲的南翼。
行政区域北部与江苏、上海毗连,东濒东海,南与福建相接,西和安徽、江西相邻。
全省土地总面积10.18万平方公里。
浙江省东西和南北的直线距离均为450公里左右,陆域面积为全国的1.06%,是中国面积最小的省份之一。
下辖杭州、宁波、温州、绍兴、湖州、嘉兴、金华、衢州、舟山、台州、丽水11个省辖市,其中杭州、宁波为副省级城市;下分90个县级行政区,包括32个市辖区、22个县级市、35个县、1个自治县。
1.1.2地貌特点浙江省在地貌区划上属东南沿海低山与丘陵、华中华东低山与丘陵及江浙部积平原的一部分,以分割破碎的低山和丘陵为主。
浙江省地势呈自西南向东北倾斜趋势。
从地表形态分山区、丘陵盆地、平原岛屿等类型。
扭统计,山地丘陵占全省总面积的70.4%,是一个多丘陵的山区省,不仅为林业提供了广阔的土地资源,也为多林种、多树种、分层布局奠定了良好基础。
1.1.3气候条件浙江省地处亚热带季风湿润气候区。
冬夏季风交替显著,日照充足,雨量丰富,空气湿润;雨热同季,干湿分明,气候具有南北过渡性和多宜性。
由于地形复杂,海拔高差大,山地气候类型多样,为林业全发展提供了良好的气候条件。
降水量和光照度为林木速生丰产提供了良好的生长条件。
同时浙江省处于纬度适中的亚热带,气候具有南北之利。
因而,林业发展有多宜性的特点,既适应一些喜暖的华南区系繁衍,又适应若干耐寒的华北区系的落叶种类生长。
浙江植物资源概况
浙江植物物种相当丰富,全省约有高等植物4550余种,其中木本植物1407种(含常见栽培种、种下分类等级,1993年后发现的新记录未包括在内)。
孢子植物约有674种,其中苔类植物161种,隶属于31科58属;藓类植物513种,隶属于44科176属;蕨类植物499种,隶属于49种116属。
种子植物3379种,其中裸子植物60种,隶属于9科34属;被子植物3319种,隶属于173科1225属。
被子植物中双子叶植物2539种,隶属于147科930属;单子叶植物780种,隶属于26科287属。
浙江植物物种关键区域主要有:以浙江天目山、清凉峰两个国家级自然保护区为中心的浙西北区,以开化古田山省级(正在申报国家级)自然保护区为中心的浙西山区,以浙江凤阳山-百山祖、乌岩岭两个国家自然保护区为中心的浙南山区,以遂昌九龙山省级自然保护区为中心的浙西南山区,以括苍山为中心的浙东山区,以天台山为中心的浙东丘陵和以普陀山为中心的舟山群岛等七个。
浙江海洋浮游植物共有224种,其中硅藻类占绝对优势,有167种和变种,甲藻类有48种和变种,另有蓝藻类5种和绿藻类4种。
种类组成以近岸种和广布种为主。
浙江省保护植物名录。
浙江林业——华东林业产权交易所胶合板现货挂牌交易开市3月17日,华东林业产权交易所胶合板现货实盘上线启动仪式在华东林业产权交易所交易大厅举行。
中国林产工业协会秘书长石峰、浙江省林业厅副厅长俞坚出席仪式并致辞,原浙江省政协主席、全国政协文史和学习委员会副主任周国富,原浙江省政协副主席程炜,浙江省林业厅党组成员陆献峰,浙江省竹产业协会会长邢最荣等参加了启动仪式。
石峰指出,林业产业是国民经济的基础,林产品作为健康、低碳产品,在建设生态文明和美丽中国的过程中,越来越受到社会大众偏爱,林业产业也成为充满生机与活力的朝阳产业、富民产业、低碳环保产业。
人造板工业是林业产业的重要组成部分,是高效利用木材的产业,它实现了小材大用,次材优用,有效地缓解了我国木材供需矛盾。
今后,中国林产工业协会将与华东林业产权交易所加强合作、共同努力,充分发挥现货交易市场功能。
希望越来越多的人造板企业能够关注、参与现货交易市场,正确运用这个避险工具,实现企业的持续健康发展。
俞坚在致辞中指出,浙江升华云峰新材有限公司生产的胶合板在华东林交所挂牌上市,成为华东林交所首个上市的现货挂牌品种,也是现货电子市场与林业产业的首次结合。
希望华东林交所能够秉承“为林、兴林、惠林”的宗旨,推出更多的大宗林产品现货交易品种,建立和完善林业产业避险体系,发挥自身在林业领域、绿色金融产业链的优势,为广大林业企业提供优质、高效、贴心的专业服务。
同时,省林业厅也将继续大力支持华东林交所的各项工作,为大宗林产品现货电子交易平台的健康快速发展保驾护航。
在启动仪式上,原浙江省政协主席、全国政协文史和学习委员会副主任周国富与浙江升华集团总裁吴梦根共同敲锣,宣布胶合板现货挂牌交易开市。
此次华东林业产权交易所启动胶合板品种现货挂牌交易,在我国林业产业发展史上具有里程碑意义。
我国是胶合板出口大国,上市产品高标准的质量要求,有助于引导现货行业规范生产,提高行业整体品质,促进产业结构升级,同时,还有利于提升胶合板市场的话语权和定价权,形成更多的“浙江声音”和“中国价格”,提升国内产品国际影响力。
浙江林业大事记(2019年11月)2019年11月,浙江林业发展取得了一系列重要成就。
以下是关于浙江林业在2019年11月份的大事记:1. 浙江省开展林业资源调查11月1日,浙江省林业和草原局启动了全省林业资源调查。
该调查将对浙江省的森林资源、湿地资源、草原资源等进行全面的调查和评估,以全面了解和保护浙江省的自然资源。
2. 浙江多地开展植树活动11月5日,浙江省多地开展了植树活动。
在杭州市西溪湿地公园,举行了一场大型的植树活动,吸引了众多市民参与。
在宁波、温州等地,也开展了类似的植树活动,为推进浙江省绿色生态建设贡献了力量。
3. 浙江省发布《林业体制改革实施方案》11月10日,浙江省林业和草原局发布了《浙江省林业体制改革实施方案(2019-2023年)》。
该方案提出了未来五年浙江省林业改革的目标和具体措施,对于提升林业管理水平和促进林业可持续发展具有重要意义。
4. 浙江省森林防火工作取得新进展11月15日,浙江省发布了《2019-2023年浙江省森林防火工作规划》,明确了未来五年浙江省森林防火工作的重点任务和措施。
该规划将有效提升浙江省的森林防火能力,保障森林资源的安全。
5. 浙江省林业扶贫工作取得显著成效11月20日,浙江省发布了《2019年浙江省林业扶贫工作成效报告》,显示浙江省林业扶贫工作取得了显著成效。
通过发展林下经济、开发林业旅游等措施,浙江省林业扶贫工作取得了良好的成绩。
6. 浙江省林业科技创新取得新突破11月25日,浙江省林业科学研究院成功研发了一种新型的林木病虫害防治技术,并在浙江省多地进行了试点推广。
该项技术在防治林木病虫害方面取得了明显的效果,为提升林业生产效益和保护森林资源提供了新的技术支持。
7. 浙江省启动林业绿化行动11月30日,浙江省林业和草原局启动了全省范围内的林业绿化行动。
该行动将覆盖城市绿化、乡村绿化、工业园区绿化等多个方面,旨在提升浙江省的森林覆盖率和城乡绿化水平。
浙江农业概况SANY GROUP system office room 【SANYUA16H-SANYHUASANYUA8Q8-浙江农业概况浙江素有“鱼米之乡,丝绸之府,文物之邦,旅游之地”之称,地处我国东南沿海,位于太湖之南,东海之滨,大陆海岸线1840公里。
境内有一条最大的河流——钱塘江,因江河曲折,故称浙江。
全省土地总面积10.18万平方公里,约占全国的1.06%,是面积较少的一个省份。
其中:山地和丘陵占70.4%,平原和盆地占23.2%,河流和湖泊占6.4%,地貌结构为“七山一水二分田”。
现有耕地2384万亩,其中水田1932万亩,旱地452万亩,人均占有耕地仅0.52亩,不到全国人均耕地1.2亩的一半。
全省行政区划为11个地级市,省会在杭州。
下设32个市辖区、22个县级市、36个县,754个建制镇、462个乡和199个街道。
全省总人口4629万人,每平方公里约有455人,是我国人口比较稠密的省份。
全省有汉族以外的少数民族49个,人口约40万人,其中畲族约17万、回族约2万,主要分布在浙江西南部地区。
浙江省属亚热带季风气候,四季分明,光照充足,资源丰富。
全省年平均气温15—18度,年平均降水量1000—2000毫米,1月、7月分别为全年气温最低和最高的月份,5月、6月为集中降雨期。
水资源总量达937亿立方米,按单位面积计算的水资源量居全国第4位。
全省已知植物3800多种,森林覆盖率60%,被称为中国的“东南植物宝库”。
2006年,全省生产总值15648.9亿元,人均生产总值达31684元,高出全国平均水平近1倍,居全国各省、自治区首位,一、二、三产业的比例为5.9:53.9:40.2,财政总收入和地方财政收入分别达到2567.5亿元和1298.2亿元。
城镇居民人均可支配收入为18265元,列全国第3位;农村居民人均纯收入7335元,列全国第3位,全省农林牧渔业总产值达1514.6亿元,农业增加值达923亿元。
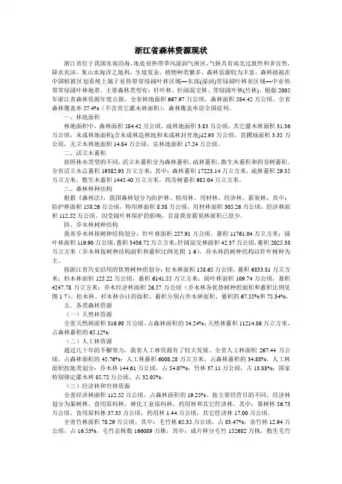
浙江省森林资源现状浙江省位于我国东南沿海,地处亚热带季风湿润气候区,气候具有南北过渡性和多宜性,降水充沛,集山水海洋之地利,生境复杂,植物种类繁多,森林资源较为丰富,森林植被在中国植被区划系统上属于亚热带常绿阔叶林区域—东部(湿润)常绿阔叶林亚区域—中亚热带常绿阔叶林地带。
主要森林类型有:针叶林、针阔混交林、常绿阔叶林(竹林)。
根据2005年浙江省森林资源年度公报,全省林地面积667.97万公顷,森林面积584.42万公顷。
全省森林覆盖率57.4%(不含其它灌木林面积),森林覆盖率居全国前列。
一、林地面积林地面积中,森林面积584.42万公顷,疏林地面积3.83万公顷,其它灌木林面积31.36万公顷,未成林地面积(含未成林造林地和未成林封育地)12.93万公顷,苗圃地面积3.35万公顷,无立木林地面积14.84万公顷,宜林地面积17.24万公顷。
二、活立木蓄积按照林木类型的不同,活立木蓄积分为森林蓄积、疏林蓄积、散生木蓄积和四旁树蓄积。
全省活立木总蓄积19382.93万立方米,其中:森林蓄积17223.14万立方米,疏林蓄积29.35万立方米,散生木蓄积1445.40万立方米,四旁树蓄积685.04万立方米。
三、森林林种结构根据《森林法》,我国森林划分为防护林、特用林、用材林、经济林、薪炭林,其中:防护林面积158.26万公顷,特用林面积8.38万公顷,用材林面积305.26万公顷,经济林面积112.52万公顷。
因受阔叶林保护的影响,目前我省薪炭林面积已很少。
四、乔木林树种结构我省乔木林按树种结构划分:针叶林面积257.91万公顷,蓄积11761.04万立方米;阔叶林面积119.90万公顷,蓄积3436.72万立方米;针阔混交林面积42.37万公顷,蓄积2025.38万立方米(乔木林按树种结构面积和蓄积比例见图1-6)。
乔木林的树种结构以针叶树种为主。
按浙江省历史沿用的优势树种组划分:松木林面积158.65万公顷,蓄积6833.81万立方米;杉木林面积125.22万公顷,蓄积6141.55万立方米;阔叶林面积109.74万公顷,蓄积4247.78万立方米;乔木经济林面积26.57万公顷(乔木林各优势树种组面积和蓄积比例见图1-7)。
浙江林业大事记(2019年11月)1. 引言1.1 浙江林业大事记(2019年11月)在2019年11月,浙江省林业部门取得了一系列重要成就,为促进浙江林业绿色可持续发展作出了积极贡献。
林业产业结构得到进一步优化升级,实施了一系列生态修复工程,加强了森林防火工作,推动了生态文明建设,同时也积极实施乡村振兴战略。
这些举措展示了浙江林业发展的新风貌,为推动生态文明建设做出了积极贡献。
在这一月份,浙江林业部门积极推动林业产业向更加绿色、环保、可持续发展方向转变。
通过推动林木加工产业转型升级,提高林产品附加值;推动林业与其他产业融合发展,拓展林业产业链条;加大科技创新力度,推动林业科技进步,提高生产效率和产品质量等措施,有效促进了浙江林业产业结构的优化升级。
浙江林业部门还积极实施生态修复工程,重点开展水土保持、森林生态系统修复等工程,以改善生态环境质量,保护生态系统稳定性和功能完整性。
加强了对植被恢复、湿地保护等方面的工作,为生态文明建设奠定了坚实基础。
加强了森林防火工作,确保了森林资源的安全。
2. 正文2.1 林业产业结构优化升级浙江林业产业结构优化升级是当前浙江省林业发展的重要任务之一。
随着经济社会的不断发展,林业产业也需要不断升级和优化,以适应新的发展需求。
2019年11月,浙江省出台了一系列政策措施,促进林业产业结构的优化和升级。
浙江省加大了对林业产业的支持力度。
通过增加财政投入和引导社会资本,促进林业产业链的延伸和完善,推动林业产业向高端、智能化方向发展。
浙江省推动林业产业与其他产业的融合发展。
加强与农业、旅游、文化等相关产业的合作,促进林业产业的综合效益,提升林业产业的附加值和竞争力。
浙江省还加强了对林业科技创新的支持。
推动林业产业与科技的深度融合,提升林业产业的技术含量和创新能力,推动林业产业向智能化、绿色发展方向迈进。
浙江省在林业产业结构优化升级方面取得了积极进展,在推动林业产业的可持续发展和提升林业产业核心竞争力方面发挥了重要作用。
浙江林业大事记(2019年11月)2019年11月,浙江省林业发展取得了一系列重大进展和成就,为林业事业的发展注入了新的活力。
本文将从政策法规、科技创新、生态保护和产业发展四个方面,全面梳理和报道2019年11月份浙江省林业领域的大事记。
一、政策法规11月1日,浙江省林业厅发布《关于调整发布《浙江省浙西北山区森林资源保护利用规划(2014-2023年)》的通知》,提出了针对浙西北山区森林资源的保护利用规划,明确了保护重点、利用方向和重点任务,为该地区的生态建设提供了明确的方向和指导。
11月15日,浙江省政府出台《浙江省生态环境保护条例》,提出了一系列生态环境保护的措施和要求,涉及空气、水、土壤、固体废物、农药等多个方面,对于保护林业资源和生态环境具有重要意义。
二、科技创新11月5日,浙江省林业科学技术研究院完成了对石笋松、黄连樟等10种艰困林木的遗传资源采集工作,为该地区的林木遗传资源保护和利用提供了重要的科学依据。
11月12日,杭州市林业科学研究院与阿里巴巴达成战略合作,共同建设杭州市数字森林研究院,旨在通过大数据和人工智能技术来推动森林资源的可持续利用和保护,为浙江省的林业科技创新提供了新的动力。
三、生态保护11月7日,新建成的湖州市百山祖国家公园开园,该公园涵盖了湖州市的重要自然生态景观,具有重要的生态保护和旅游价值,为周边地区的生态旅游开发提供了新的机遇。
11月20日,浙江省启动了森林防火工作,全省范围内开展了为期三天的森林防火大检查,确保了冬春季森林防火工作的有力开展,有效提高了森林防火的能力和水平。
四、产业发展11月10日,浙江省林业厅发布了《关于做好柚木资源保护和管理工作的通知》,提出了针对柚木资源保护和管理的措施和要求,为该地区的柚木产业发展提供了重要的政策支持。
11月25日,温州市林业局与民营企业合作开展了林下经济项目,以种植雷竹和奇楠树为主要经济作物,为农民增加了稳定的经济收入,带动了该地区的农林产业发展。
土壤
浙江主要土壤类型:红壤、黄壤、粗骨土、石灰岩土、紫色土、水稻土、潮土、滨海盐土、基性岩土、山地草甸土等类型。
滨海盐土:面积163.62万亩,分布沿海岸线上,土体含盐量0.1%~0.6%,秋旱季节,部分地段有返盐现象,土壤有机质含量低,矿物质较丰富,适生植物有:白榆、柽柳、紫穗槐、白蜡、刺槐、小黑杨、池杉等,比较适生的有:苦楝、枫香、柏木、银白杨、臭椿、川楝、木麻黄、大叶榉、乌桕、珊瑚树等。
潮滩盐土:面积432.88万亩,多系常受海潮浸的滩涂,土体含盐量0.6%~2.2%。
局部地段生长有大米草、铁杆芦苇,温州一带局部有引种残存的红树-秋茄,潮界上还有零星苦槛蓝等树种分布。
沿海防护林带
一、试种海滩森林和绿化海堤
建国初期试种过芦竹、红树(当年成活率高达90%,生长良好,后因管理不善,均遭破坏)1960年,新建沿海苗圃,以苦楝、黑松、乌桕、芦竹等耐盐速生丰产植物为主。
要求在海塘外侧靠近潮水的地方营造红树林带,靠近堤塘的地方营造白腊条带。
同时,建立沿海林业基地。
后由于人为破坏和冻害等原因,海滩森林特别是红树林遭到了毁灭性破坏。
二、营造沿海防护林带
50年代末60年代初,木麻黄的引种广泛,1992年,沿海地区出现了严重的低温危害,致使木麻黄林带几乎全部冻死。
1994年的17号台风又使温州市各县的500余公里、403.3万株防护林带林网几乎全军覆没。
三、沿海防护林体系工程建设。
浙江省林业可持续发展思考及对策【】浙江省林业可持续发展思考及对策【正文】一、引言近年来,随着社会经济的快速发展,林业资源的重要性日益凸显。
浙江省拥有丰富的林业资源,同时也面临着严峻的生态环境问题。
本文将从浙江省林业可持续发展的现状入手,提出一些思考并提出相应的对策。
二、浙江省林业可持续发展现状(1)森林资源质量不高,生态环境面临挑战:浙江省森林覆盖面积居全国前列,是国内山地森林区的代表,但其森林质量并不理想。
现有森林中乔木覆盖率低,竹类资源废弃利用率高,并且森林生态系统遭受破坏,水土流失等生态环境问题凸显。
(2)木材产业规模大,但发展水平低:浙江省木材产业规模大,但生产结构单一、落后,技术含量低,难以适应市场需求,同时面临着原材料短缺等问题。
(3)林业旅游发展缓慢:浙江省拥有丰富的自然景观和人文景观资源,但林业旅游发展仍然缓慢,未能充分挖掘和利用旅游资源。
三、浙江省林业可持续发展对策(1)完善森林生态系统:加大对森林质量的投入和管理,加强林下经济的发展,实现林地的多元利用。
同时,加强土壤保护,治理水土流失,推进森林资源可持续利用和保护。
(2)加强木材产业的优化升级:提高木材加工的技术含量,发展木材附加值,实现木材产业的转型升级。
同时,推动林业产业化、规模化和品牌化发展,加强产业对接,实现产业协同发展。
(3)发挥林业旅游的潜力:利用丰富的自然景观和人文景观资源,建设多元化、高质量、有特色的林业旅游产品;同时,加强旅游资源保护和管理,实现林业旅游可持续发展。
四、本文档所涉及的附件(1)浙江省林业资源分布图;(2)浙江省林业投入与产出比对分析表;(3)浙江省森林生态系统管理规定;(4)浙江省林业企业产业化指南;(5)浙江省林业旅游开发规划。
五、本文档所涉及的法律名词及注释(1)林业法:指《中华人民共和国林业法》,是国家治理林业行业的基本法律法规;(2)土地管理法:指《中华人民共和国土地管理法》,是国家治理土地管理行业的基本法律法规;(3)森林资源保护条例:指《中华人民共和国森林资源保护条例》,是国家治理森林资源保护行业的基本法律法规;(4)环境保护法:指《中华人民共和国环境保护法》,是国家治理环境保护行业的基本法律法规。
浙江农业调研报告浙江农业调研报告浙江省位于中国东南沿海地区,是一个农业发展较为发达的地方。
近年来,随着社会经济的快速发展,浙江农业面临着一系列的挑战和机遇。
为了更好地了解浙江农业的现状和发展趋势,我们进行了一次深入的农业调研。
一、农业基础情况浙江省拥有广阔的耕地面积和丰富的农产品资源,农业是浙江省经济的重要支柱产业。
主要种植业包括水稻、小麦、玉米、蔬菜等。
同时,畜牧业和水产养殖业也得到了充分的发展。
农民数量众多,农业的发展对于农民的收入增加和社会稳定起着重要作用。
二、农业发展现状浙江省的农业发展取得了显著的成果。
农业现代化水平较高,农业机械化程度较高,现代农技手段得到了广泛应用。
同时,浙江省农业科技创新能力也较强,不断引入新的农业技术和品种,提高农产品的质量和产量。
三、农业面临的挑战尽管浙江省农业取得了较为显著的成就,但也面临着一些挑战。
首先,农田资源相对有限,耕地面积受到城市建设和工业发展的压缩。
其次,农业产品供给过剩和价格波动是农业发展中的常见问题,农产品在市场上面临着竞争压力。
此外,农业生产中存在一些环境污染和资源浪费问题,需要加强环保意识和资源的合理利用。
四、农业发展的机遇浙江省农业发展也面临着一些机遇。
首先,随着农村经济的快速发展,农民收入增加,对于农产品的需求进一步提高,农业市场潜力巨大。
其次,农业科技的不断进步,为农业发展提供了更多的手段和可能性。
此外,浙江省还积极推动农业产业化、农产品品牌化和农村旅游发展,为农业提供了新的发展方向。
五、发展建议为了进一步推动浙江省农业的发展,我们提出以下建议:1.加强农田保护,合理利用土地资源,保障农产品的供给。
2.提高农业科技创新能力,加强新品种引进和农业技术推广。
3.加强农业品牌建设,提高农产品的附加值和竞争力。
4.加强农产品质量安全监管,加强农业生产的环境保护。
5.推动农业产业化和农村旅游发展,拓宽农民的收入渠道。
总之,浙江省农业具有较高的发展基础和潜力,发展农业是促进浙江经济持续健康发展的重要举措。
丽水市林业建设现状及发展措施探讨丽水市位于浙江省西南部,素有“丰水“之称。
该市地处丘陵、山地交错之间,拥有丰富的森林资源,其林业建设的现状和发展对策,一直备受关注。
本文将探讨丽水市林业建设现状及发展措施,旨在为丽水市林业的可持续发展提供思路和建议。
一、丽水市林业资源概况丽水市地理位置优越,气候条件适宜,拥有丰富的森林资源。
据统计,丽水市森林覆盖率高达64.8%,其林地面积达到273.5万亩,是浙江省森林资源较为丰富的地区之一。
丽水市的森林资源主要包括竹林、杉木林、松林等多种类型,这为该市的林业建设提供了良好的基础条件。
二、丽水市林业建设现状分析1.资源利用不够充分尽管丽水市拥有丰富的森林资源,但在林业资源的合理开发利用方面还存在一定的不足之处。
一些地方的林地开发力度不够大,导致了林地资源的浪费和闲置。
一些地方的木材加工技术水平相对较低,导致了木材资源的浪费和使用效率的不高。
2.林业产业链发展不完善丽水市的林业产业链发展相对薄弱,主要表现为木材加工、林产品加工等下游产业环节相对较弱。
这导致了丽水市的林业产业链的长期依赖外地进行加工深加工,增加了资源运输成本,制约了丽水市林业产业的发展。
3.生态保护工作亟待加强丽水市的一些地区的林业生态保护工作还存在一定问题。
一些地方的乱砍滥伐现象依然比较严重,导致了生态环境的破坏。
而丽水市的一些建设项目的规划和设计也存在着对生态环境的破坏,这一现象需要引起高度重视。
三、丽水市林业建设发展对策1.加强林地资源合理利用丽水市需加强林地资源的保护和合理利用。
可以通过建立健全的林地资源管理机制,加大林地资源的保护力度,推动林地资源的合理开发和利用,提高林地资源的使用效率。
2.发展林业产业链丽水市需通过加大对林产品深加工的力度,培育龙头企业,推动林产品的深加工,增强产业链发展的韧性和核心竞争力,提高丽水市林业产品的附加值。
3.加强生态保护工作丽水市需加强对林业生态环境的保护工作,严格禁止非法乱砍滥伐行为,加大林地生态环境保护力度。
杭州市森林资源与生态状况公告(2009)杭州市林业水利局目录一、森林资源概述二、林地面积三、活立木蓄积四、森林资源结构五、天然林与人工林资源六、经济林与竹林资源七、森林生态状况八、森林资源分布九、森林资源动态变化森林是陆地生态系统的主体,承担着提供生态产品、物质产品和文化产品的多重任务。
森林资源既是林业生态建设和产业发展的基础,也是经济社会可持续发展的基础。
森林的数量、质量、分布和健康状况不但决定着森林的生态、社会、经济功能,而且是衡量一个地区生态状况、国民生活质量、经济社会发展基础的重要指标。
近年来,杭州市从建设生态文明的高度,提出创建“生活品质之城”的发展目标,对及时掌握森林资源与生态状况提出了迫切需求。
根据《森林法》、《浙江省森林管理条例》的有关规定,杭州市林业水利局于2008年组织开展了全市森林资源与生态状况监测。
现将结果公告如下。
一、森林资源概述杭州市林地面积1755.34万亩,其中森林面积1622.16万亩;活立木总蓄积4158.95万立方米,其中森林蓄积4031.27万立方米;毛竹总株数27610.38万株。
乔木林(不含乔木经济林)单位面积蓄积量3.29立方米/亩,其中天然乔木林2.77立方米/亩,人工乔木林4.46立方米/亩。
乔木林分平均郁闭度0.61。
毛竹林每亩立竹量167株。
活立木蓄积总生长量与总消耗量之比为2.03∶1,生长量大于消耗量。
全市森林覆盖率64.25%。
二、林地面积全市1755.34万亩林地面积中,乔木林1278.00万亩,竹林236.72万亩,国家特别规定灌木林107.44万亩,其它灌木林地49.47万亩,疏林地3.90万亩,未成林地32.64万亩,无立木林地33.95万亩,宜林地11.92万亩,其它林地1.30万亩。
林地各地类面积比例见图1。
三、活立木蓄积全市活立木总蓄积4158.95万立方米,其中:森林蓄积4031.27万立方米,疏林蓄积 3.67万立方米,散生木蓄积39.96万立方米,四旁树蓄积84.05万立方米。
浙江林业概况浙江,“七山一水两分田”。
全省土地总面积10.18万平方公里,山地、丘陵占总面积的70%。
林业用地面积667.97万公顷,占全省土地总面积的63.64%。
浙江属亚热带季风气候区,四季分明,气候温和,雨量充沛,土地肥沃。
优越的自然环境,勤劳的浙江人民,孕育了浙江林业的辉煌。
进入新世纪,中共中央国务院作出《关于加快林业发展的决定》,省委省政府提出了《关于全面推进林业现代化建设的意见》,作出生态省建设的重大战略部署,把浙江林业带入了以生态建设为主的可持续发展道路,进入了全面推进林业现代化建设的历史新阶段。
森林资源持续增长,林业产业不断壮大。
目前,全省森林覆盖率60.5%,名列全国前茅;全省林业社会总产值1218亿元,位居全国前列。
近年来,浙江实行林业战略性调整,围绕“建万里绿色通道,创千亿林业产值,造浙江秀美山川”的目标,全面推进生态公益林、万里绿色通道、平原城镇绿化、林业产业化经营等工程建设,为实现省委省政府提出的“建设生态省,打造绿色浙江”的战略目标,为使浙江林业继续走在全国前列发挥了突出的作用。
浙江长期以来坚持以倡导绿色文明、共建绿色家园为主题,依托重点工程带动、部门齐抓共管、全民共同参与,广泛开展义务植树运动,国土绿化取得显著成效。
“十五”期间,全省累计完成造林更新17.3万公顷,城镇扩绿1.87亿平方米,建成绿色通道1.38万公里,建成清水河道7134公里,海塘绿化750公里,整治复绿废弃矿山615个。
全省森林面积从553.9万公顷增加到584.4万公顷,活立木蓄积量从1.38亿立方米增加到1.94亿立方米,单位面积蓄积从每公顷31.91立方米增加到每公顷43.76立方米。
城镇(市)绿化覆盖率从27.2%提高到30.37%,城镇人均公共绿地从3.77平方米增加到8.15平方米。
目前,全省已建省级以上园林城市15个,共有40个平原县实现了高标准平原绿化。
“十五”期间,浙江全面建立森林生态效益补偿机制,累计投入生态效益补偿资金10亿元。
据6大类300多个指标分析测算结果,浙江目前的3000万亩生态公益林仅在水源涵养固土保肥、改良土壤、净化大气、改善小气候、减轻灾害、森林旅游、储存能量等方面,就达到722.6亿元。
浙江地处我国东南沿海,气候温暖湿润,集山水海洋之利,形成了众多的森林生态系统、湿地生态系统及海岩湿地生态系统。
全省共有河流湖泊6515平方公里,海岩湿地5473.5平方公里,潮间带海涂2443.8平方公里,河口滩涂447平方公里。
具有丰富的生物多样性,素有“东南动植物宝库”之称。
全省有兽类、鸟类、爬行类、两栖类野生动物126科689种。
浙江境内分布有华南虎、梅花鹿、黄腹角雉、白颈长尾雉等国家一级保护动物18种,穿山甲、黑熊、斑羚等国家二级保护动物97种。
鸟类中,列入中日、中澳侯鸟保护协定的种类分别占我国列入种类的77%和65%。
全省有高等植物4552种,孢子植物约64种,蕨类植物499种,种子植物3379种。
国家林业局和农业部联合公布的我国第一批国家重点保护的野生植物中,浙江有一级保护植物11种,二级保护植物41种,如百山祖冷杉、普陀鹅耳枥、金钱松等。
有古树名木21.39万株。
到目前为止,全省已建立国家级自然保护区8个,省级自然保护区2个,县级自然保护区11个,自然保护小区353个,保存和恢复了一些重点野生动植物栖息地,使全省的生态环境和野生动植物资源状况得到显著改善。
多年来,浙江省在坚持生态优先、加强生态建设、注重森林资源保护的同时,通过机制创新、政策引导、资金扶持,激活各类林业生产要素,林业产业发展突飞猛进。
2006年,全省林业产业总产值达到1218亿元,位于全国前茅。
以林业名特优新基地和森林食品基地建设为抓手,全省建设各类林业特色基地215个,面积217万亩。
花卉苗木种植面积137万亩,年产值超66.9亿元。
以木竹加工为主的林产加工业稳步发展,全省具有一定规模的林业龙头企业有300多家,形成了一条具有区域特色的产业带。
浙江以丰富的森林景观资源为依托,大力开发森林旅游业和发展有林业特色的“农家乐”。
目前全省省级以上森林公园已达95个,经营面积33.5万公顷,年接待游客超1600万人;有林业观光园区82个,年接待人数420万人次。
据测算,森林旅游业经营收入达78亿元。
浙江林业产业发展以提高组织化程度为重要抓手,重点扶持林业龙头企业,增强市场竞争力,增强出口创汇能力,增强带动基地农户能力。
同时,根据林业主导产业的区域分布,加强市、县基层林业特色产业协会的建设,全省基层协会已发展到137个。
发展林业专业经济合作社836家,参加农民7.28万户,带动农户92.40万户。
2006年全省林产品进出口贸易总额达到48.26亿美元,占全省进口贸易总额的5.24%。
浙江林业的发展始终得益于科技的支撑。
目前,浙江省科技发展对林业经济增长的贡献份额达49%,林业重点工程项目、竹产业和种苗花卉业等林业支柱产业的科技贡献份额达到55%以上,科技成果转化率达50%。
“十五”期间,全省立项的各类林业科技项目1000多项,总经费1.43亿元;有99项获得省级以上科技进步奖。
通过转化和技术推广产生经济效益110亿元。
3月5日,全省集体林权制度改革座谈会在龙游召开。
国家林业局副局长张建龙,省委常委、副省长葛慧君,国家林业局林改司司长张蕾,省委副秘书长、省农办主任章文彪,省林业厅厅长楼国华、总工程师蓝晓光,衢州市委副书记李剑飞,衢州市委常委、龙游县委书记徐旭等领导出席会议。
会议由省政府副秘书长陈龙主持。
张建龙在讲话中指出,浙江省的集体林权制度改革起步早、行动快,各级领导高度重视,工作认真细致,在基本完成明晰产权、承包到户的基础上,迅速推进深化改革,取得了显著成效,积累了丰富经验,推进了“四大创新”,值得总结和推广。
他强调,浙江省要进一步探索新的经验,争做新的榜样,继续走在全国林业改革和发展的前列,为林业现代化建设做出新贡献。
要以林业信息化平台建设为抓手,进一步做好明晰产权、承包到户工作;要围绕“兴林富民”,大力发展林下经济;要围绕确保林农不失山失地,大力发展专业合作组织;要围绕加强林业法律援助和仲裁,建立农民合法权益法律保障体系。
葛慧君在讲话中指出,全省集体林权制度改革成效显著,为现代林业和农村经济发展注入了强劲动力。
要顺应现代林业发展趋势和农民群众要求,创新工作机制,深化配套改革,巩固和扩大集体林权制度改革成果。
她强调,深入集体林权制度改革是继农村“大包干”后农村生产关系的又一次大调整,是加快林业发展的体制保障,意义重大,任务艰巨。
要以扎实细致的作风、开拓创新的精神,深入推进集体林权制度改革,为推进“森林浙江”建设、发展山区经济做出更大的贡献。
楼国华在会上通报了近年来我省集体林权制度改革在继续完善主体改革成果、积极培育林业经营主体、着力规范森林资源流转、不断创新林业金融服务、大力发展林下经济、加快构建公共服务平台等方面的进展情况。
他指出,要以此次会议为契机,不断深化集体林权制度改革,全面推进现代林业发展,逐步建立完善的森林生态体系、发达的森林产业体系和繁荣的森林文化体系,实现山川秀美、林兴民富的目标。
据了解,浙江省在深化改革过程中,围绕“资本进入”,创新林权抵押贷款工作;围绕“风险防控”,创新森林保险;围绕“数字管理”,创新林业信息化平台;围绕“服务林农”,创新林业管理机构。
经全省上下共同努力,已完成换(发)林权证面积8654.5万亩、占应换(发)证面积的96.8%,换(发)林权证425.9万本、占应换(发)林权证的99.0%,签订责任山承包合同143.9万份、占应签订承包合同的97.5%,成为全国率先基本完成主体改革任务的省份之一。
各地以林改为动力,围绕现代林业建设目标,积极调整林业生产关系,切实转变林业发展方式,努力调动广大林农和社会各界经营林业的积极性,初步实现了资源增长、林农增收、生态良好、林区和谐的目标,目前全省森林覆盖率达60.58%,2011年林业总产值突破3155亿元,林业占农民收入的比重达18%以上。
龙游、桐庐、安吉、龙泉4个县在会上作了典型发言。
与会领导还冒雨参观了龙游县腾龙竹业集团有限公司、现代竹子示范园区。
省级有关单位领导、31个山区县的政府主要负责人、省林业厅相关处室、各市县林业局及新闻媒体等150余人参加了会议。
据2011年统计年报显示,2011年我省林业产业总产值为3154.8亿元,增加1190.7亿元,扣除因口径放大而增加的690.5亿元造纸产值,按去年同口径计算,全省林业产业总产值达2464.3亿元,同比增加500.2亿元,增长25.5% 。
林业产业总产值中:第一产业产值657.3亿元,增加107.8亿元,增长20%;主要增加在营造林、花卉苗木和经济林产品的种植及采集,产值分别为35.1亿元、176.2亿元、370.2亿元,增加17.2亿元、35.2亿元、45.1亿元,增长96%、25%和14%。
第二产业产值1900.8亿元,增加922亿元,增长94 %;主要增加在木竹藤棕苇制品制造、木竹藤家具、工艺品制造和木竹苇浆造纸,产值分别为605.7亿元、250亿元、138.8亿元和719.9亿元,增加113.3亿元、60.3亿元、13.4亿元、690.5亿元,增长23%、32%、11%、2348%。
第三产业产值596.7亿元,增加160.9亿元,增长37 %;主要增加在森林旅游和林木相关产品批零贸易,产值分别为288.7亿元、274.2亿元,增加64.4亿元、94.8亿元,增长29%、53%。
2011年浙江农民增收四分之一来自林业产业发布时间:2012-03-28 访问次数:313 次浏览字体:2011年,全省农村居民人均林业纯收入2261元,比上年增加562元,增长33%,人均林业纯收入占农村居民人均纯收入的16%,林业增收对农民收入增长的贡献率为25.7%,即2011年农民增加的收入中,四分之一来自林业产业。
全省农村居民人均林业总收入2665元,其中:工资性收入639元,家庭经营性收入1739元,从事森林旅游经营收入和务工收入148元,资源流转收入24元,转移性收入20元,其它收入94元。
值得一提的是,我省九个重点林区县的人均林业纯收入达5472元,同比增加1954元,增长21.3%,占农民人均纯收入的54%,比上年增加2.5个百分点,农民增加的收入中59%来自林业的增收。
2011年我省16个县(市、区)林业产业产值超50亿元发布时间:2012-03-26 访问次数:357 次浏览字体:2011年我省林业产业总产值在30亿元以上的县达30个,同比增加了15个,30亿元以上县的产值合计达2237.55亿元,同比增加1266.25亿元,占全省林业产业总产值的70.9%。