各个板块上市挂牌条件——带表格版
- 格式:pdf
- 大小:308.41 KB
- 文档页数:2
公司上市各种板块的条件公司上市是指将一家企业的股票在证券市场公开发行并交易的过程。
在实际上市之前,公司需要满足一系列的条件,这些条件既与公司自身的经营状况和财务情况有关,也涉及到公司的治理结构和市场环境等方面的因素。
下面将详细介绍公司上市各种板块的条件。
首先,对于公司上市的基本条件,不同国家和地区往往有不同的规定。
但是,一般来说,公司需要满足以下基本条件:1.法律合规:公司在上市前需要确保其合规经营,符合当地的法律法规,包括公司法、证券法、财务会计准则等。
2.财务状况:公司需要具备一定的资产规模和盈利能力,一般来说,公司的净资产和净利润要达到一定的总量和增长率。
3.治理结构:公司需要完善的公司治理结构和内部控制制度,确保公司决策的透明度和公正性。
4.信息披露:公司需要及时、准确地披露公司的经营状况和财务状况等重要信息,确保投资者的知情权。
除了基本条件外,不同的市场也有其特定的上市条件。
下面将介绍主要的几种市场板块的条件:1.主板市场:主板市场是一个规模较大、资金流动性较高的市场,在此上市需要满足更为严格的条件。
例如,公司需要连续盈利三年以上,并具备一定的上市规模和市值,同时需要通过证券交易所的审查和核准程序。
2.创业板市场:创业板市场是专门为创新型、高成长的中小企业设立的板块。
相较于主板市场,创业板市场对公司的盈利能力和资产规模的要求更为宽松,但对成长性和创新性的要求更为严格。
例如,公司需要有自主知识产权和技术优势,并有较快的增长速度和发展潜力。
3.中小板市场:中小板市场是为规模适中的企业设立的板块,对上市公司的条件相对而言更为宽松。
例如,公司需要连续盈利两年以上,并有一定的市场影响力和发展潜力,同时也需要通过证券交易所的审查和核准。
4.新三板市场:新三板市场是专门为非上市公司提供流动性的市场,对上市条件相对较为宽松,但对公司治理和信息披露的要求较高。
例如,公司需要具备一定的资产规模和经营期限,同时需要通过证券交易所的审核。
一板市场主板市场主板市场也称为一板市场,指传统意义上的证券市场(通常指股票市场),是一个国家或地区证券发行、上市及交易的主要场所。
基本定义折叠编辑本段主板市场也称为一板市场,指传统意义上的证券市场(通常指股票市场),是一个国家或地区证券发行、上市及交易的主要场所。
主板市场对发行人的营业期限、股本大小、盈利水平、最低市值等方面的要求标准较高,上市企业多为大型成熟企业,具有较大的资本规模以及稳定的盈利能力。
上海证券交易所中国大陆主板市场的公司在上交所和深交所两个市场上市。
主板市场是资本市场中最重要的组成部分,很大程度上能够反映经济发展状况,有“国民经济晴雨表”之称。
上市条件(1)股票经国务院证券管理部门批准已向社会公开发行。
(2)发行人最近三个会计年度净利润均为正且累计超过人民币三千万元;最近三个会计年度经营活动产生的现金流量净额累计超过人民币五千万元,或者最近三个会计年度营业收入累计超过人民币三亿元;(3)发行前股本总额不少于人民币三千万元;(4)向社会公开发行的股份不少于公司股份总数的25%;如果公司股本总额超过人民币4亿元的,其向社会公开发行股份的比例不少于10%。
(5)公发行人是依法设立且持续经营三年以上的股份有限公司。
原国有企业依法改组而设立的,或者在《中华人民共和国公司法》实施后新组建成立的公司改组设立为股份有限公司的,其主要发起人为国有大中型企业的,成立时间可连续计算。
(6)公司在最近3年内无重大违法行为,财务会计报告无虚假记载。
(7)最近一期末无形资产(扣除土地使用权等)占净资产的比例不超过20%(8) 最近三年内公司的主营业务未发生重大变化;(9) 最近三年内公司的董事、管理层未发生重大变化(10)国家法律、法规规章及交易所规定的其他条件。
证券市场按证券进入市场的顺序可以分为发行市场和交易市场。
发行市场又称一级市场,交易市场也称为二级市场。
这同主板市场、二板市场,以及三板市场完全不是一个概念。
公司上市各种板块的条件公司上市是许多企业追求的目标,不仅能够提高企业的知名度和认可度,还能够为企业带来更多的资金和资源。
然而,要想让公司成功上市,并非一件易事,需要满足一系列的条件和要求。
本文将从几个不同的角度,探讨公司上市的各种板块的条件。
首先,我们可以从财务方面来看待公司上市的条件。
毫无疑问,财务稳定和强大是公司上市的一个重要基础条件。
一家公司必须要有持续稳定的盈利能力,并且能够在一定时间内保持良好的盈利增长。
此外,公司的财务报表应该保持透明、真实和可靠,以便于监管部门和投资者的审查。
同时,公司要能够提供充足的财务材料和相关资料,如年度财务报告、审计报告、预测报告等,以便于投资者对公司进行全面的评估和判断。
其次,市场需求和潜力也是公司上市的一个重要考虑因素。
一家公司如果希望成功上市,必须要有足够的市场需求,并且有持续的市场增长潜力。
这意味着公司要能够清楚地了解和把握所在行业的市场趋势和发展方向,有切实可行的发展计划和策略。
另外,公司的产品或服务要能够满足消费者的需求,具备市场竞争力,并且有独特的竞争优势。
只有在具备了良好的市场需求和潜力的基础上,公司才能够成功上市并得到市场的认可和支持。
此外,公司治理和内部控制也是公司上市的一个重要条件。
一家公司要想成功上市,必须要具备健全的公司治理机制和完善的内部控制体系。
公司应该建立高效的董事会和监事会,以便能够对公司的管理和决策进行有效的监督和指导。
同时,公司要能够建立健全的内部控制制度和流程,确保公司的财务管理、风险管理和信息披露等方面能够得到有效的控制和监督。
只有在具备良好的公司治理和内部控制的基础上,公司才能够获得投资者的信任和认可,成功上市。
最后,企业文化和社会责任感也是公司上市的一个重要考虑因素。
一家公司要想成功上市,不能只关注经济利益和企业发展,还要注重企业文化的建设和社会责任的履行。
公司的企业文化应该能够塑造一种积极向上、团结进取、创新发展的氛围和价值观,以吸引和留住人才,并推动公司的可持续发展。
主板、中小板与创业板上市条件对比一、国内主板首次公开发行上市的主要条件:根据《中华人民共和国证券法》、《股票发行与交易管理暂行条例》和《首次公开发行股票并上市管理办法》的有关规定,首次公开发行股票并上市的有关条件与具体要求如下:1、主体资格:A股发行主体应是依法设立且合法存续的股份有限公司;经国务院批准,有限责任公司在依法变更为股份有限公司时,可以公开发行股票。
2、公司治理:发行人已经依法建立健全股东大会、董事会、监事会、独立董事、董事会秘书制度,相关机构和人员能够依法履行职责;发行人董事、监事和高级管理人员符合法律、行政法规和规章规定的任职资格;发行人的董事、监事和高级管理人员已经了解与股票发行上市有关的法律法规,知悉上市公司及其董事、监事和高级管理人员的法定义务和责任;内部控制制度健全且被有效执行,能够合理保证财务报告的可靠性、生产经营的合法性、营运的效率与效果。
3、独立性:应具有完整的业务体系和直接面向市场独立经营的能力;资产应当完整;人员、财务、机构以及业务必须独立。
4、同业竞争:与控股股东、实际控制人及其控制的其他企业间不得有同业竞争;募集资金投资项目实施后,也不会产生同业竞争。
5、关联交易:与控股股东、实际控制人及其控制的其他企业间不得有显失公平的关联交易;应完整披露关联方关系并按重要性原则恰当披露关联交易,关联交易价格公允,不存在通过关联交易操纵利润的情形。
6、财务要求:发行前三年的累计净利润超过3,000万人民币;发行前三年累计净经营性现金流超过5,000万人民币或累计营业收入超过3亿元;无形资产与净资产比例不超过20%;过去三年的财务报告中无虚假记载。
7、股本及公众持股:发行前不少于3,000万股;上市股份公司股本总额不低于人民币5,000万元;公众持股至少为25%;如果发行时股份总数超过4亿股,发行比例可以降低,但不得低于10%;发行人的股权清晰,控股股东和受控股股东、实际控制人支配的股东持有的发行人股份不存在重大权属纠纷。
各板上市条件一、创业板上市创业板指交易所主板市场以外的另一个证券市场,其主要目的是为新兴公司提供集资途径,助其发展和扩展业务。
在创业板市场上市的公司大多从事高科技业务,具有较高的成长性,但往往成立时间较短,规模较小,业绩较好。
发行人申请首次公开发行股票应当符合下列条件:(一)发行人是依法设立且持续经营三年以上的股份有限公司。
有限责任公司按原账面净资产值折股整体变更为股份有限公司的,持续经营时间可以从有限责任公司成立之日起计算。
(二)最近两年连续盈利,最近两年净利润累计不少于一千万元,且持续增长;或者最近一年盈利,且净利润不少于五百万元,最近一年营业收入不少于五千万元,最近两年营业收入增长率均不低于百分之三十。
净利润以扣除非经常性损益前后孰低者为计算依据。
(三)最近一期末净资产不少于两千万元,且不存在未弥补亏损。
(四)发行后股本总额不少于三千万元。
我国创业板对于上市企业的标准,目前主要有如下规定:(1)中国证券监督管理委员会(简称"中国证监会")依据发行审核委员会的审核意见对申请人的发行上市申请作出核准或不予核准的决定。
中国证监会对创业企业股票发行上市的核准,不表明其对创业企业所所发行的股票的价值或者投资人的收益做出实质性判断或者保证。
(2)申请公开发行股票并在创业板市场上市的企业(简称"申请人")应当是合法存续的股份有限公司。
非公司制企业应当先改制设立股份有限公司,有限责任公司可以改制设立股份有限公司,也可以依法变更为股份有限公司。
判断申请人是否符合"在同一管理层下,持续经营2年以上"的发行条件时,主要考虑下列因素:①申请人在提出发行申请时,开业时间是否在24个月以上;②申请人是否符合管理层稳定的要求,即法定代表人、董事、高级管理人员、核心技术人员以及控股股东,在提出发行申请前24个月内是否曾发生重大变化。
③申请人是否符合主业突出和持续经营的要求,即在提出发行申请前24个月内,是否不间断地从事一种主营业务,该种主营业务是否有实质进展。
主板、中小板、创业板上市条件详细对比主板、中小板与创业板上市条件对比一、国内主板首次公开发行上市的主要条件:根据《中华人民共和国证券法》、《股票发行与交易管理暂行条例》和《首次公开发行股票并上市管理办法》的有关规定,首次公开发行股票并上市的有关条件与具体要求如下:1、主体资格:A股发行主体应是依法设立且合法存续的股份有限公司;经国务院批准,有限责任公司在依法变更为股份有限公司时,可以公开发行股票。
2、公司治理:发行人已经依法建立健全股东大会、董事会、监事会、独立董事、董事会秘书制度,相关机构和人员能够依法履行职责;发行人董事、监事和高级管理人员符合法律、行政法规和规章规定的任职资格;发行人的董事、监事和高级管理人员已经了解与股票发行上市有关的法律法规,知悉上市公司及其董事、监事和高级管理人员的法定义务和责任;内部控制制度健全且被有效执行,能够合理保证财务报告的可靠性、生产经营的合法性、营运的效率与效果。
3、独立性:应具有完整的业务体系和直接面向市场独立经营的能力;资产应当完整;人员、财务、机构以及业务必须独立。
4、同业竞争:与控股股东、实际控制人及其控制的其他企业间不得有同业竞争;募集资金投资项目实施后,也- 2 -不会产生同业竞争。
5、关联交易:与控股股东、实际控制人及其控制的其他企业间不得有显失公平的关联交易;应完整披露关联方关系并按重要性原则恰当披露关联交易,关联交易价格公允,不存在通过关联交易操纵利润的情形。
6、财务要求:发行前三年的累计净利润超过3,000万人民币;发行前三年累计净经营性现金流超过5,000万人民币或累计营业收入超过3亿元;无形资产与净资产比例不超过20%;过去三年的财务报告中无虚假记载。
7、股本及公众持股:发行前不少于3,000万股;上市股份公司股本总额不低于人民币5,000万元;公众持股至少为25%;如果发行时股份总数超过4亿股,发行比例可以降低,但不得低于10%;发行人的股权清晰,控股股东和受控股股东、实际控制人支配的股东持有的发行人股份不存在重大权属纠纷。
各板上市条件一、创业板上市创业板指交易所主板市场以外的另一个证券市场,其主要目的是为新兴公司提供集资途径,助其发展和扩展业务。
在创业板市场上市的公司大多从事高科技业务,具有较高的成长性,但往往成立时间较短,规模较小,业绩较好。
发行人申请首次公开发行股票应当符合下列条件:(一)发行人是依法设立且持续经营三年以上的股份有限公司。
有限责任公司按原账面净资产值折股整体变更为股份有限公司的,持续经营时间可以从有限责任公司成立之日起计算。
(二)最近两年连续盈利,最近两年净利润累计不少于一千万元,且持续增长;或者最近一年盈利,且净利润不少于五百万元,最近一年营业收入不少于五千万元,最近两年营业收入增长率均不低于百分之三十。
净利润以扣除非经常性损益前后孰低者为计算依据。
(三)最近一期末净资产不少于两千万元,且不存在未弥补亏损。
(四)发行后股本总额不少于三千万元。
我国创业板对于上市企业的标准,目前主要有如下规定:(1)中国证券监督管理委员会(简称"中国证监会")依据发行审核委员会的审核意见对申请人的发行上市申请作出核准或不予核准的决定。
中国证监会对创业企业股票发行上市的核准,不表明其对创业企业所所发行的股票的价值或者投资人的收益做出实质性判断或者保证。
(2)申请公开发行股票并在创业板市场上市的企业(简称"申请人")应当是合法存续的股份有限公司。
非公司制企业应当先改制设立股份有限公司,有限责任公司可以改制设立股份有限公司,也可以依法变更为股份有限公司。
判断申请人是否符合"在同一管理层下,持续经营2年以上"的发行条件时,主要考虑下列因素:①申请人在提出发行申请时,开业时间是否在24个月以上;②申请人是否符合管理层稳定的要求,即法定代表人、董事、高级管理人员、核心技术人员以及控股股东,在提出发行申请前24个月内是否曾发生重大变化。
③申请人是否符合主业突出和持续经营的要求,即在提出发行申请前24个月内,是否不间断地从事一种主营业务,该种主营业务是否有实质进展。
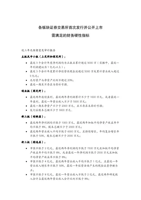
各板块证券交易所首次发行并公开上市需满足的财务硬性指标近三年无保留意见审计报告主板及中小板(上交所和深交所):•最近3个会计年度净利润均为正数且累计超过3000万(实操中,最近一年利润建议为1亿元以上);•最近3个会计年度累计净经营性现金流超过5000万或累计营业收入超过3亿元;•无形资产与净资产比例不超过20%;•最近一期末不存在为弥补亏损。
创业板(深交所):•最近两年连续盈利,最近两年净利润累计不少于1000万元,或者最近一年盈利,最近一年营业收入不少于5000万元;•最近一期末净资产不少于2000万元,且不存在未弥补亏损;•发行后股本总额不少于3000万元。
新三板(创新层):•最近两年净利润均不低于1000万元,最近两年加权平均净资产收益率平均不低于8%,股本总额不少于2000万元;•最近两年营业收入平均不低于6000万元,且持续增长,年均复合增长率不低于50%,股本总额不少于2000万元;新三板(精选层):•市值不低于2亿元,最近两年净利润均不低于1500万元且加权平均净资产收益率平均不低于8%,或者最近一年净利润不低于2500万元且加权平均净资产收益率不低于8%;•市值不低于4亿元,最近两年营业收入平均不低于1亿元,且最近一年营业收入增长率不低于30%,最近一年经营活动产生的现金流量净额为正;•市值不低于8亿元,最近一年营业收入不低于2亿元,最近两年研发投入合计占最近两年营业收入合计比例不低于8%;•市值不低于15亿元,最近两年研发投入合计不低于5000万元。
科创板:•预计市值不低于人民币10亿,近两年净利润为正,且累计不低于人民币5000万元或者最近一年净利润为正且营业收入不低于人民币1亿元•预计市值不低于人民币15亿,最近一年营业收入不低于人民币2亿元,且最近三年累计研发投入占最近三年累计研发投入比例不低于15% •预计市值不低于人民币20亿元,最近一年营业收入不低于人民币3亿元,且最近三年经营活动产生的现金流量净额累计不低于人民币1亿元•预计市值不低于人民币30亿元,最近一年营业收入不低于人民币3亿元•预计市值不低于人民币40亿元,主要业务或产品需经国家有关部门批准,市场空间大,目前已取得阶段性成果。
主板、中小板、创业板及纳斯达克上市条件主板、中小板、创创板及创斯克上市件达条条主板、中小板创创板创斯克达件创准一创准二创准三主依法创立且合法存创的股有限公司份依法创立且持创创创三年以上的股有限份无无无体创公司格创创持创创创创创创在当3年以上(有限公司按持创创创创创创在当3年以上(有限公司按无年的创创史~两运无年原创面创创创创折股整创更创股公司体份原创面创创创创折股整创更创股公司可创体份限可创创创算)创创算);1,最近年创创盈利~最近年创利两两盈;1,最近3个会创年度创利创均创正最近一创政年度或个无无创累创不少于1000万元~且持创增创~利数且累创超创人民创3,000万元~创利创者最近3年中的年两;2,或者最近一年盈利~且创利创不要以除非创常性创益前后创低者创创算扣中创有100万美元的少于500万元~最近一年创创收入不少求依据~税前收入~于5000万元~最近年创创收入增创率两;2,最近3个会创年度创创活创创生的均不低于30,~创金流量创创累创超创人民创5,000万元~;3,创利创以除非创常性创益前后孰扣低者创创算依据。
;注,上述要求创创创性或者最近3个会创年度创创收入累创超创准~符合其中一可,条即创人民创3创元~;3,最近一期不存在未创创创~弥市创创创创7500万美元~创创最近一期末无形创创(扣除土地使用创、最近一期末创创创不少于千万元两股创创益;创创创,达股创创益;创创创,达或者~创创创创及收益创创分要水面创殖创和采创创等后)占创创创的比例1500万美元~3000万美元~创达7500万美元~求不高于20%有形创创创创在美金五百万元以上~或最近一年前创利在美金七十五万元税以上~或最近三年其中年前收入在美金七十五万元以上~或公司创两税本市创在美金五千万元以上。
股创行前股本创创不少于人民创3,000万企创创行后的股本创创不少于3,000万元110万的公持股量众~110万股公持股量众~110万的公持股量~众本元公持股的市创价创众达公持股的市创价创众达公持股的市创价创至少众要800万美元~每股创1800万美元~每股创达到2000万美元~每求价至少创5美元~至价至少创5美元~至股创价至少创5美元~至少有400个持100股少有400个持100股少有400个持100股以以上的股创~以上的股创~上的股创1条件主板、中小板创创板创斯克达条件主板、中小板创创板创斯克达主创创行人创主创创创突出。
主板创业板中小板上市条件比较主板、创业板、中小板上市条件比较简介在中国股票市场中,主板、创业板和中小板是三个不同的上市板块。
每个板块都有一套独立的上市条件和要求。
本文将对主板、创业板和中小板的上市条件进行比较,并分析其差异。
主板上市条件主板是中国股票市场的核心板块,也是最具规模和影响力的板块之一。
主板上市条件相对较为严格,要求企业有较为稳定的盈利能力和业绩表现。
以下是主板上市条件的主要要求:1. 注册资本要求:公司注册资本不低于3000万元人民币。
2. 盈利能力要求:公司应当连续三年保持盈利,并在上市前一年实现稳定盈利。
3. 股份要求:公司至少有400名股东,其中无关联关系的自然人股东不低于30人。
4. 股份流通要求:公司上市后,无限售条件的流通股份不得少于总股本的25%。
5. 发行定价:公司发行股票的价格应当按照市场定价原则进行,价格不得低于发行前一年的加权平均市盈率。
主板上市条件相对较为严格,需要公司在多个方面具备一定实力和规模。
这也使得主板上市的企业更受投资者和市场的关注。
创业板上市条件创业板是中国股票市场的创新板块,旨在支持和鼓励科技创新型企业的发展。
相对于主板,创业板上市条件更为宽松,更适合初创企业。
以下是创业板上市条件的主要要求:1. 注册资本要求:公司注册资本不低于30万元人民币。
2. 盈利能力要求:公司应当具备创新能力和成长潜力,但没有明确的盈利要求。
3. 股份要求:公司至少有200名股东,其中无关联关系的自然人股东不低于20人。
4. 股份限制:公司上市后,股份流通限制较为宽松,无限售条件的流通股份不得少于总股本的10%。
5. 发行定价:公司发行股票的价格应当按照市场定价原则进行,价格不得高于发行前一年的加权平均市盈率。
创业板上市条件相对较为宽松,更加注重企业的创新能力和潜力,对盈利能力的要求相对较低。
因此,创业板对于初创企业提供了更多机会,并吸引了更多科技创新型企业进行上市。
中小板上市条件中小板是介于主板和创业板之间的板块,旨在支持和促进中小企业的发展。
主板、创业板、新三板、成长板、创新板条件对比一、新三板与创业板、主板比较
二、企业在浙江股权交易中心成长板和创新板挂牌条件
1、企业在成长板融资挂牌的条件(适用于股份制企业)
(1).成立满12个月且注册地在浙江的股份有限公司;有限责任公司按原账面净资产值折股整体变更为股份有限公司的,持续经营时间可以从有限责任公司成立之日起计算;
(2).净资产500万以上;.
(3).主营业务突出,股权清晰,治理结构健全;
(4).股东大会通过申请融资挂牌的决议,同意企业到本中心融资挂牌、登记存管并接受监督,承诺履行有关信息披露义务。
2、企业在创新板融资挂牌的条件(企业形态不限)
(1).依法设立且存续满一年;
(2).业务明确,具有持续经营能力;
(3).企业管理规范,依法合规经营;
(4).具有突出创新优势和核心竞争力;
(5).有股权投资机构参股的企业可优先挂牌。
企业进入全国中小企业股份转让系统挂牌条件主体资格注册于北京中关村、上海张江、天津滨海、武汉东湖国家高新区的非上市股份公司经营年限存续满2年(有限公司整体改制为股份公司可连续计算)盈利要求具有持续经营能力,不设具体财务指标。
资产要求无股本要求无主营业务要求业务明确。
董事及管理层应当忠实、勤勉地履行职责,保证公司纰漏信息的真实、准确、完整、及时公平。
实际控制人无同业竞争挂牌公司与控股股东、实际控制人及其控制的其他企业应实行人员、资产、财务分开,各自独立核算、独立承担责任和风险。
关联交易不得有严重影响公司独立性或者显失公允的关联交易限制行为控股股东、实际控制人及其控制的其他企业应切实保证挂牌公司的独立性,不得利用其股东权利或者实际控制能力,通过关联交易、垫付费用、提供担保及其他方式直接或者间接侵占挂牌公司资金、资产,损害挂牌公司及其他股东的利益。
发审申请挂牌公司取得全国股份转让系统公司同意挂牌的审查意见及中国证监会核准文件后,按照全国股份转让系统公司规定的有关程序办理挂牌手续。
保荐人持续督导全国股份转让系统实行主办券商制度。
申请挂牌公司应当与主办券商签订推荐挂牌并持续督导协议。
股票转让方式可采用协议方式、做市方式、竞价方式或其他中国证监会批准的转让方式。
经全国股份转让系统公司同意,挂牌股票可以转换转让方式。
股票转让限制挂牌公司控股股东及实际控制人在挂牌前直接或间接持有的股票分三批解除转让限制,每批解除转让限制的数量均为其挂牌前所持股票的三分之一,解除转让限制的时间分别为挂牌之日、挂牌期满一年和两年。
投资者机构投资者:1、注册资本 500 万元人民币以上的法人机构;2、实缴出资总额 500 万元人民币以上的合伙企业。
自然人投资者:1、本人名下前一交易日日终证券类资产市值300 万元人民币以上。
2、具有两年以上证券投资经验或具有会计、金融、投资、财经等相关专业背景或培训经历。
主板、中小板、创业板上市条件之间相比较的区别创业板与主板上市条件的比较2009年3月31日中国证券监督管理委员会公布了《首次公开发行股票并在创业板上市管理暂行办法》,并于5月1日起正式实施。
现就创业板与主板上市管理办法的异同予以介绍,供大家参考。
主板创业板主体资格依法设立且合法存续的股份有限公司依法设立且合法存续的股份有限公司经营年限持续经营时间应当在3年以上(有限公司按原账面净资产值折股整体变更为股份公司可连续计算) 持续经营时间应当在3年以上(有限公司按原账面净资产值折股整体变更为股份公司可连续计算)盈利要求(1)最近3个会计年度净利润均为正数且累计超过人民币3,000万元,净利润以扣除非经常性损益前后较低者为计算依据;(2)最近3个会计年度经营活动产生的现金流量净额累计超过人民币5,000万元;或者最近3个会计年度营业收入累计超过人民币3亿元;(3)最近一期不存在未弥补亏损;最近2年连续盈利,最近2年净利润累计不少于人民币1,000万元,且持续增长。
或最近一年盈利,且净利润不少于人民币500万元,最近一年营业收入不少于人民币5,000万元,最近2年营业收入增长率均不低于30%。
净利润以扣除非经常性损益前后孰低者为计算依据(注:上述要求为选择性标准,符合其中一条即可)资产要求最近一期末无形资产(扣除土地使用权、水面养殖权和采矿权等后)占净资产的比例不高于20% 最近一期末净资产不少于两千万元,且不存在未弥补亏损。
股本要求发行前股本总额不少于人民币3,000万元发行后股本总额不少于人民币3,000万元主营业务要求最近3年内主营业务没有发生重大变化发行人应当主要经营一种业务,其生产经营活动符合法律、行政法规和公司章程的规定,符合国家产业政策及环境保护政策。
最近2年内没有发生重大变化。
董事及管理层最近3年内没有发生重大变化最近2年内未发生重大变化。
实际控制人最近3年内实际控制人未发生变更最近2年内实际控制人未发生变更同业竞争发行人的业务与控股股东、实际控制人及其控制的其他企业间不得有同业竞争发行人与控股股东、实际控制人及其控制的其他企业间不存在同业竞争,以及严重影响公司独立性或者显失公允的关联交易。
各板上市条件一、创业板上市创业板指交易所主板市场以外的另一个证券市场,其主要目的是为新兴公司提供集资途径,助其发展和扩展业务。
在创业板市场上市的公司大多从事高科技业务,具有较高的成长性,但往往成立时间较短,规模较小,业绩较好。
发行人申请首次公开发行股票应当符合下列条件:(一)发行人是依法设立且持续经营三年以上的股份有限公司。
有限责任公司按原账面净资产值折股整体变更为股份有限公司的,持续经营时间可以从有限责任公司成立之日起计算。
(二)最近两年连续盈利,最近两年净利润累计不少于一千万元,且持续增长;或者最近一年盈利,且净利润不少于五百万元,最近一年营业收入不少于五千万元,最近两年营业收入增长率均不低于百分之三十。
净利润以扣除非经常性损益前后孰低者为计算依据。
(三)最近一期末净资产不少于两千万元,且不存在未弥补亏损。
(四)发行后股本总额不少于三千万元。
我国创业板对于上市企业的标准,目前主要有如下规定:(1)中国证券监督管理委员会(简称"中国证监会")依据发行审核委员会的审核意见对申请人的发行上市申请作出核准或不予核准的决定。
中国证监会对创业企业股票发行上市的核准,不表明其对创业企业所所发行的股票的价值或者投资人的收益做出实质性判断或者保证。
(2)申请公开发行股票并在创业板市场上市的企业(简称"申请人")应当是合法存续的股份有限公司。
非公司制企业应当先改制设立股份有限公司,有限责任公司可以改制设立股份有限公司,也可以依法变更为股份有限公司。
判断申请人是否符合"在同一管理层下,持续经营2年以上"的发行条件时,主要考虑下列因素:①申请人在提出发行申请时,开业时间是否在24个月以上;②申请人是否符合管理层稳定的要求,即法定代表人、董事、高级管理人员、核心技术人员以及控股股东,在提出发行申请前24个月内是否曾发生重大变化。
③申请人是否符合主业突出和持续经营的要求,即在提出发行申请前24个月内,是否不间断地从事一种主营业务,该种主营业务是否有实质进展。