江苏省徐州市第一中学全国重点高中初升高自主招生物理模拟试题(含答案)
- 格式:doc
- 大小:2.19 MB
- 文档页数:25
江苏省徐州市第一中学全国重点高中初升高自主招生物理模拟试题(含答案)一、选择题1.如图甲所示是小红探究“平面镜成像特点”的实验装置,图乙、丙和丁是探究过程中实验装置的侧视图,则下列说法中正确的是()A.如图甲若蜡烛A远离玻璃板,所成的像更小B.用平面镜代替玻璃板能更容易确定像的位置C.若实验时装置如图丙、丁所示,则蜡烛A不能在玻璃板中成像D.如图乙若在玻璃板后放一块挡光板,则仍能透过玻璃板看到A的像2.小刚探究某物质熔化和沸腾的实验如甲所示,他把100g某种固体碾碎后放入试管中,插入温度计,再将试管放在装有水的烧杯中加热(物质在相同时间内吸收的热量相等)。
根据实验数据画出的图像如图乙所示,实验结束时,小明发现从开始加热到实验结束的10min内消耗4g酒精,酒精的热值3.0×107J/kg,这种物质的液态比热容c=1.8×103J/(kg·℃)下列选项错误的是()A.该物质熔化时温度没有改变但内能增加了B.从开始沸腾到实验结束物质所要吸收的热量为7.2×103JC.该物质固态时的比热容为2.7×103J/(kg℃)D.该装置能量的转化效率为30%3.如图所示,是一种“伏安法”测电阻的电路图,下列关于电阻R x的测量误差及其产生原因的说法中正确的是()A.测量值偏大,由于电流表有内阻B.测量值偏小,由于电压表有内阻C.测量值偏大,由于电压表有内阻D.测量值偏小,由于电流表有内阻4.无线电充是一种增加手机续航时间的方式,无线电充的技术原理:电流流过充电座的“送电线圈”产生磁场,当手机中的“受电线圈”靠近该磁场时就会产生感应电流,从而给手机电池充电,如图所示。
下列图中,与“受电线圈”处用到的实验原理相同的是()A.B.C.D.5.如图所示,电源两端的电压不变,电表均完好,闭合开关S1,两灯都发光,接着再闭合开关S2,则比较闭合开关S2前后,关于电路中各元件情况描述正确的是()A.电流表示数变小B.电压表示数不变C.灯L2变亮D.灯L1变暗6.2019年10月1日,建国70周年庆阅兵飞机编队,15架飞机保持队形不变飞过观礼台。
2024年中考第一次模拟考试(江苏徐州卷)物理(考试时间:80分钟试卷满分:80分)注意事项:1.本试卷选择题共24分,非选择题共76分,全卷满分100分:考试时间100分钟2.答题前,请务必将自己的姓名,学校、考试号等用书写黑色字进的0.5毫米签笔填写在答题卷上第I卷(选择题共20分)一、单项选择题(请将正确的选项涂在答题卡上,每小题2分,共20分)1.如图所示活动中,用来探究声音传播条件的是()A.将发声的音叉触及面颊B.用大小不同的力敲鼓C.将发声手机置于密闭瓶内并抽气D.用硬卡片在梳齿上快划、慢划【答案】C【详解】A.将发声的音叉触及面颊,感受到发声的音叉在振动,不是探究声音的传播条件,故A选项不符合题意;B.用大小不同的力敲鼓,改变了鼓皮振动的幅度,响度发声变化,不是探究声音的传播条件,故B选项不符合题意;C.将发声手机置于密闭瓶内并抽气,空气越变越少,声音越变越小,故探究的是声音的传播需要介质,故C选项符合题意;D.用硬卡片在梳齿上快划、慢划,改变了纸片振动的频率,探究的是音调与频率的关系,不是探究声音的传播条件,故D选项不符合题意。
故选C。
2.为隆重庆祝中国共产党成立90周年,达州市委宣传部、文广局、市电视台主办了“红歌连连唱”.小琴踊跃报名参加了比赛,有关她的歌声下列说法错误的是()A.我们听到她的歌声是靠空气传到人耳的B .小琴同学发出的歌声是她的舌头振动产生的C .小琴同学在台上“引吭高歌”说明她的声音响度大D .我们在幕后能听出是小琴的歌声是根据音色判断的【答案】B【详解】A 、小琴的歌声是通过空气传递到人的耳朵里的,选项说法正确,不符合题意;B 、歌声是靠声带的振动产生的,选项说法错误,符合题意;C 、“引吭高歌”说明她的声音响度大,选项说法正确,不符合题意;D 、因为每个人的发声结构不同,所以发出声音的音色不同,故可以通过音色辨别是谁,选项说法正确,不符合题意;3.2023年3月7日凌晨,在清华大学校园内,张嘉奇等同学用照相机拍到“太空中的中国空间站”的照片,如图所示。
2024届江苏省徐州市名校毕业升学考试模拟卷物理卷请考生注意:1.请用2B铅笔将选择题答案涂填在答题纸相应位置上,请用0.5毫米及以上黑色字迹的钢笔或签字笔将主观题的答案写在答题纸相应的答题区内。
写在试题卷、草稿纸上均无效。
2.答题前,认真阅读答题纸上的《注意事项》,按规定答题。
一、单选题(本大题共10小题,共30分)1.下列有关声音的说法中,错误的是A.敲击鼓面,看到鼓面上的泡沫颗粒跳动,说明声音是由物体的振动产生的B.把正在响铃的闹钟放在玻璃罩内,逐渐抽出其中的空气,音量减弱,说明空气能够传声C.直尺伸出桌面的长度越短,拨动时发出的声音音调越高,说明响度由频率决定D.发声的扬声器外,烛焰晃动,说明声音可以传递能量2.将一玩具鹦鹉(如图甲)紧靠凸透镜,然后逐渐远离的过程中,通过凸透镜观察到三个不同的像(如图乙),则三个像出现的先后顺序是A.③②①B.③①②C.②③①D.②①③3.我们生活在声的海洋里,美妙的音乐可以让人心旷神怡,而一些机器的轰鸣声也能使人心烦意乱.下列关于声音的描述正确的是A.在医院里医生通常利用超声波震动打碎人体内的结石,说明声波能传递能量B.声音在真空中传播的速度是340 m/sC.市区内某些路段“禁鸣喇叭”,这是在传播途中减弱噪声D.“闻其声而知其人”主要是根据声音的响度来判断的4.如图所示,均匀圆柱体甲和盛有液体乙的轻质圆柱形容器放置在水平地面上,甲、乙对地面压强相等。
现沿水平方向切去部分甲并从容器中抽出部分乙后,甲、乙剩余部分的体积相等。
若甲、乙减少的质量分别为m甲、m乙,则A.m甲一定等于m乙B.m甲一定大于m乙C.m甲可能小于m乙D.m甲一定小于m乙5.水具有比热容大的特点,如图现象中与此特点无关的是()A.海边的昼夜温差较小B.空调房间里放盆水可以增加湿度C.冬天暖气设备用热水供暖D.用水冷却汽车发动机6.下列声现象的叙述中与图中情景不相符的是A.拨动琴弦发出悠扬的琴声说明声音是由物体振动产生的B.钢尺伸出桌边的长度越长,发出声音的音调越低C.倒车雷达是利用次声波传递信息D.北京动物园的“隔音蛟龙”是在传播过程中减弱噪声7.小明用高压锅帮妈妈炖鸡汤时,联想到了许多物理知识。
江苏省徐州市高中自主招生考试 物理模拟试题一、选择题1.将自制的电磁铁连入如图所示的电路中,闭合开关S ,发现电磁铁的右端吸引了少量铁钉,为了使它吸引更多的铁钉,下列操作可行的是( )A .增加线圈匝数B .将铁棒换成铝棒C .将滑片P 向右移动D .将电源正、负极互换 2.如图所示,粗糙的弧形轨道竖直固定于水平面上,小球由A 点以速度v 沿轨道滚下,经过另一侧高点B 后到达最高点C .下列分析不正确的是( )A .小球在A 、B 、C 三点的速度大小关系是C B A v v v <<B .小球在A 、B 两点的动能之差等于小球从A 点到B 点克服摩擦力做的功C .小球在A 、B 两点具有的重力势能相同D .整个过程只有重力对小球做功3.如图所示甲、乙、丙三个相同容器中分别盛有三种密度不同的液体,它们的液面高度相同,若a 、b 、c 三点处液体的压强相等,则下列说法正确的是( )A .容器中液体密度ρ甲>ρ乙>ρ丙B .容器底受到液体的压力F 甲>F 乙>F 丙C .容器对水平地面的压强p 甲<p 乙<p 丙D .容器对水平地面的压力F 甲>F 乙>F 丙4.如图所示,装有水的容器静止放在水平桌面上,正方体物块M 悬浮在水中,其上表面与水面平行,则下列说法中正确的是A.M上、下表面受到水压力的合力大于M受到的浮力B.M上、下表面受到水压力的合力大小等于M受到的重力大小C.M上表面受到水的压力大于M下表面受到水的压力D.M上表面受到水的压力和M下表面受到水的压力是一对平衡力5.如图,将甲,乙两灯电联在电路中闭合开关,发现甲灯发光,乙灯不发光。
则乙灯不发光的原因可能是A.乙灯灯丝断了B.乙灯的实际功率太小C.乙灯的额定电压太低D.通过乙灯的电流小于甲灯的电流6.如图所示,将一个条形磁铁置于水平桌面上,电磁铁左端固定在竖直墙壁上并保持水平。
当开关S闭合后,条形磁铁能保持静止状态,下列说法正确的是()A.条形磁铁受到的摩擦力的方向是水平向右的B.条形磁铁受到的摩擦力的方向是水平向左的C.在滑片P向上移动的过程中,电磁铁的磁性减弱D.在滑片P向下移动的过程中,条形磁铁所受的摩擦力增大7.只利用如图各组给定的器材做实验,不能完成其实验目的是()A.探究压力作用效果与受力面积的关系B.研究液体压强与液体密度的关系C.证明大气压强的存在D.验证电磁波的存在A.A B.B C.C D.D8.如图所示,小明遛狗时,用力拉住拴狗的绳子,正僵持不动,如果绳子的质量不计.下列说法中正确的是A.绳拉狗的力与地面对狗的摩擦力是一对平衡力B.狗由于静止不动,所以不受力C.僵持不动是因为小明拉绳的力小于狗拉绳的力D.小明拉绳的力与狗拉绳的力是一对相互作用力9.共享单车是绿色环保的交通工具。
2024徐州市中考物理模拟试卷一、选择题(每小题只有一个选项符合题意;每小题2分,共20分)1.下列各说法中,符合实际的是A.人正常的体温约40℃. I B.一个中学生的体积约为50dm³C.人正常的步行速度约为5m/s D.正常人心跳每秒约0.5次2.诗词是我国优秀文化遗产之一,对下列诗句中所包含的物理现象分析正确的是A.“一夜新霜著瓦轻,芭蕉新折败荷倾。
”——“霜”的形成是凝华现象,需要吸热B.“可怜九月初三夜,露似真珠月似弓。
”——“露”的形成是汽化现象,需要放热C.“白日黄流涨渭城,三更风紫尽成冰。
”——“冰”的形成是凝固现象,需要放热D.“蜡烛有心还惜别,替人垂泪到天明。
”——“泪”的形成是熔化现象,需要放热3.小徐将塑料袋剪成细丝,用两块毛皮分别来回靡擦细丝和塑料管后,将细丝抛向空中,在其下方用塑料管雏近,细丝可以在空中飞舞,如图所示。
下列说法中不正确的是A.毛皮摩擦后的细丝间会相互排斥ArrayB.细丝和塑料管带上相同的电荷C.摩擦时,正电荷在毛皮与塑料管之间发生了转移D.该现象可以解释验电器的工作原理4.甲车从P出发、乙车从Q点出发,甲乙相向而行;乙比甲早出发1s,甲到Q点时,乙离P点1m,求此时乙到Q的距离A.可能为2米B.可能为4米C.一定为8米D.一定为6米5.对下列安全教育内容进行分析,所用物理知识错误的是A.交通安全:驾车要系好安全带——防范惯性危害B.遇险自救:用破窗锤破窗逃生——牛顿第一定律C.用电安全:更换灯泡断开电源——安全用电原则D .出行安全:等候列车不越安全线——流体压强与流速的关系6.劳动教育越来越重要,许多同学在劳动中获得了愉悦的体验也掌握了许多劳动技能。
小芳周末回到乡下姥姥家接过姥姥肩膀上的担子学习挑担技巧。
假如一个筐子重一个筐子轻(一头重一头轻),在不考虑手臂帮扶的情况下挑起担子让扁担处于水平平衡。
请你根据劳动体验结合杠杆平衡知识,判断,下列说法中止确的是A .肩膀应该靠近‘轻的一头” B .肩膀应该靠近“重的一头” C .肩膀应该居于扁担正中间 D . 挑着担子走路,扁担一般会上下“闪动”,“闪动”时一定是一个筐子向上运动同时另一个篚子向下运动7.汽车是现代生活中最常见的一种交通工具,如图甲、乙分别是某汽油机的某冲程及能量流向图。
2023年中考物理第一次模拟考试卷物理(考试时间:80分钟试卷满分:80分)注意事项:1.答卷前,考生务必将自己的姓名、准考证号填写在答题卡上。
2.回答第Ⅰ卷时,选出每小题答案后,用2B铅笔把答题卡上对应题目的答案标号涂黑。
如需改动,用橡皮擦干净后,再选涂其他答案标号。
写在本试卷上无效。
3.回答第Ⅱ卷时,将答案写在答题卡上。
写在本试卷上无效。
4.考试结束后,将本试卷和答题卡一并交回。
5.考试范围:中考全部内容。
第Ⅰ卷一、选择题(每小题只有一个选项符合题意;共10小题,每小题2分,共20分)1.社会的发展离不开能源、信息和材料,下列相关说法正确的是()A.图甲:石油是可再生能源B.图乙:核电站利用核聚变发电C.图丙:手机利用超声波传递信息D.图丁:二极管具有单向导电性2.自2022年5月以来,全球范围不断有猴痘病例报告。
如图是在电子显微镜下拍摄到的猴痘病毒,该病毒直径在200nm左右,可通过飞沫传播。
下列说法正确的是()A.病毒不是分子,因为它可以用肉眼直接看到B.病毒随飞沫传播过程是杂乱无章的分子运动C.病毒由分子构成,且这些分子之间有引力也有斥力D.佩戴口罩可预防病毒感染,因为制造口罩的材料分子之间没有空隙3.下列是教材中涉及电与磁的探究实验或实验结论的情景示意图。
其中实验原理或结果与电动机工作原理相同的是()A.奥斯特实验B.安培定则C.通电导线在磁场中受力D.探究电磁感应现象4.编钟是我国春秋战国时代的乐器,如图所示,敲击编钟能发出悦耳动听的声音。
下列关于编钟的说法正确的是()A.敲击大小不同的编钟可以改变音调B.编钟的声音传播速度是3×108m/sC.用不同力度敲击编钟可以改变音色D.人们能分辨出编钟的声音是依据响度5.如图所示,是汉字“冰”的字形演变。
从甲骨文和金文来看,比较清楚地画了两个层次。
先是一层冻起来的水,在上面又画一层,是指水一层一层变成冰。
关于“冰”的形成,所描述的物态变化是()A.液化B.熔化C.汽化D.凝固6.国际千克原器作为质量计量标准,由铂依合金制成,最近科学家发现其质量还是有了极微小变化。
2024届江苏省徐州市第一中学中考物理猜题卷注意事项1.考试结束后,请将本试卷和答题卡一并交回.2.答题前,请务必将自己的姓名、准考证号用0.5毫米黑色墨水的签字笔填写在试卷及答题卡的规定位置.3.请认真核对监考员在答题卡上所粘贴的条形码上的姓名、准考证号与本人是否相符.4.作答选择题,必须用2B铅笔将答题卡上对应选项的方框涂满、涂黑;如需改动,请用橡皮擦干净后,再选涂其他答案.作答非选择题,必须用05毫米黑色墨水的签字笔在答题卡上的指定位置作答,在其他位置作答一律无效.5.如需作图,须用2B铅笔绘、写清楚,线条、符号等须加黑、加粗.一、本大题包括10小题,每小题3分,共30分.在每小题给出的四个选项中,只有一项符合题目要求.1.下列说法中合理的是()A.日光灯正常工作时的电流约2AB.一节新蓄电池的电压为1.5VC.一位同学用20s 从一楼走到三楼,他上楼时的功率大概是150WD.一位同学从地上拿起一个鸡蛋,并缓慢举过头顶的过程中,对鸡蛋做功约0.1J2.下列对自然现象中所涉及的物态变化、吸放热情况的描述,正确的是A.甲图中,铁丝网上出现霜﹣﹣凝固、吸热B.乙图中,草叶上出现露珠﹣﹣液化、放热C.丙图中,屋檐上的冰棱正在消融﹣﹣熔化、放热D.丁图中,食品盒中的干冰变小﹣﹣汽化、吸热3.下列物态变化中,属于凝华的是A.早春,冰雪融化B.盛夏,冰棒冒“白气”C.初秋,田野花草挂上露珠D.寒冬,树梢上结了霜4.“赏中华诗词、寻文化基因、品生活之美”的《中国诗词大会》深受观众的青睐。
下列对古诗文中涉及的热现象解释正确的是A.“螣蛇乘雾,终为土灰”,雾的形成是液化现象,此过程放热B.“青青园中葵,朝露待日晞”,露的形成是熔化现象,此过程吸热C .“月落乌啼霜满天,江枫渔火对愁眠”,霜的形成是汽化现象,此过程放热D .“雾凇沆砀,天与云与山与水,上下一白”,雾凇的形成是升华现象,此过程吸热 5.我们生活在一个充满声音的世界中,关于声音的下列说法正确的是 A .声音是由于物体的振动产生的 B .声音是一种波,它可以在真空中传播C .我们能够辨别不同乐器发出的声音,是因为它们的响度不同D .我们常说声音“震耳欲聋”,是指它的音调很高6.如图所示的电路中,电源为恒流源,所谓恒流源是指从电源流出的电流大小始终保持不变,R 0为定值电阻.当将滑动变阻器R 的滑片P 向下滑动时,下列说法中正确的是( )A .电压表的示数变大B .电流表的示数变小C .电路的总电阻变大D .电路的总功率变小7.合肥市区2019年实验考试“探究串联电路的电压关系”,某同学按如图a 所示连接电路。
江苏省徐州市第一中学2024年高三物理第一学期期中检测模拟试题注意事项:1.答卷前,考生务必将自己的姓名、准考证号、考场号和座位号填写在试题卷和答题卡上。
用2B铅笔将试卷类型(B)填涂在答题卡相应位置上。
将条形码粘贴在答题卡右上角"条形码粘贴处"。
2.作答选择题时,选出每小题答案后,用2B铅笔把答题卡上对应题目选项的答案信息点涂黑;如需改动,用橡皮擦干净后,再选涂其他答案。
答案不能答在试题卷上。
3.非选择题必须用黑色字迹的钢笔或签字笔作答,答案必须写在答题卡各题目指定区域内相应位置上;如需改动,先划掉原来的答案,然后再写上新答案;不准使用铅笔和涂改液。
不按以上要求作答无效。
4.考生必须保证答题卡的整洁。
考试结束后,请将本试卷和答题卡一并交回。
一、单项选择题:本题共6小题,每小题4分,共24分。
在每小题给出的四个选项中,只有一项是符合题目要求的。
1、飞机起飞后在某段时间内斜向上加速直线飞行,用F表示此时空气对飞机的作用力,下列关于F的示意图正确的是A.B.C.D.2、如图所示,MN是位于竖直平面内的光屏,放在水平面上的半圆柱形玻璃砖的平面部分ab与屏平行.由光源S发出的一束白光沿半圆半径射入玻璃砖,通过圆心O再射到屏上.在水平面内以O点为圆心沿逆时针方向缓缓转动玻璃砖,在光屏上出现了彩色光带.当玻璃砖转动角度大于某一值,屏上彩色光带中的某种颜色的色光首先消失.有关彩色的排列顺序和最先消失的色光是()A.左红右紫,红光B.左红右紫,紫光C.左紫右红,红光D.左紫右红,紫光3、A、B两球在光滑的水平面上相向运动,其中球A的质量为mA=4kg,两球发生碰撞前后的位移﹣时间图象情况如图所示,则可知()A.B球质量为2kgB.B球质量为6kgC.碰撞过程中损失的机械能为20JD.碰撞是弹性碰撞,无机械能损失4、如图所示.在竖直放置间距为d的平行板电容器中,存在电场强度为E的匀强电场。
有一质量为m,电荷量为+q的点电荷从两极板正中间处静止释放.重力加速度为g。
2022年江苏省徐州市中考物理模拟试卷1. 被誉为我国古代三大工程之一的地下水工程坎儿井,为新疆吐鲁番地区的生活用水和农业灌溉提供了保障,坎儿井的修建可以减少水分的( )A. 液化B. 汽化C. 凝固D. 升华2. “玉不琢,不成器”.从物理学的角度来说,在雕刻玉石的过程中,没有发生改变的是( )A. 质量B. 体积C. 密度D. 形状3. 小明回到老家发现堆过煤的墙角内侧也变为黑色,这个现象说明( )A. 分子间存在间隙B. 分子是运动的C. 分子间存在引力D. 分子是可再分的4. 在使用橡皮擦擦去写错的字时,用力比不用力擦得干净,这是因为( )A. 用力时对纸张的压力小B. 用力时纸张的粗糙程度大C. 用力时对纸张的摩擦力大D. 以上三种均正确5. 下列是同学们对夏季校运动会期间一些现象的估测,符合实际情况的是( )A. 某同学立定跳远的成绩约为2mB. 比赛所用铅球的质量约为200gC. 操场的环境温度约为50℃D. 同学们步行进入操场的速度约为1km/ℎ6. 如图所示是检测电路故障时使用的测电笔内部构造图,下列关于测电笔的说法正确的是( )A. 测电笔中的高电阻可以用铁丝代替B. 氖管发光时测电笔接触的是火线C. 使用测电笔时手只能接触绝缘体D. 氖管发光时没有电流通过人体7. 将手机放到密闭的金属容器中,打电话发现手机不能接收到呼叫信号,这是因为金属容器可以屏蔽( )A. 电磁波B. 超声波C. 次声波D. 红外线8. 用磁铁吸引光滑水平桌面上的铁钉,铁钉受到吸引没有与磁铁接触,而处于如图所示的静止状态.铁钉对磁铁作用力的方向是( )A. 向左上方B. 向右上方C. 竖直向上D. 竖直向下9. 在“探究凸透镜成像规律”实验中,小明想通过实验器材演示投影仪的成像原理,下列能真实反映实验演示过程的是( )A. B.C. D.10. 如图所示电路,闭合开关S后,灯泡L1、L2都不发光,且两电表均无示数.现将两灯泡位置互换,再次闭合开关,发现两灯泡仍不亮,电流表指针不动,电压表指针有明显偏转,则电路故障可能是( )A. 灯泡L1断路B. 灯泡L2断路C. 灯泡L1、L2都断路D. 电流表断路11. 如图所示,将机械闹钟放入鞋盒内,盖上隔音材料,接着逐渐远离声源。
2024届江苏省徐州一中物理高一第一学期期中联考模拟试题注意事项:1.答题前,考生先将自己的姓名、准考证号填写清楚,将条形码准确粘贴在考生信息条形码粘贴区。
2.选择题必须使用2B铅笔填涂;非选择题必须使用0.5毫米黑色字迹的签字笔书写,字体工整、笔迹清楚。
3.请按照题号顺序在各题目的答题区域内作答,超出答题区域书写的答案无效;在草稿纸、试题卷上答题无效。
4.保持卡面清洁,不要折叠,不要弄破、弄皱,不准使用涂改液、修正带、刮纸刀。
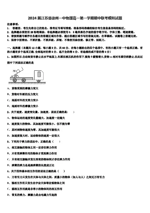
一、选择题(本题共12小题,每小题5分,共60分,在每小题给出的四个选项中,有的小题只有一个选项正确,有的小题有多个选项正确.全部选对的得5分,选不全的得3分,有选错的或不答的得0分)1、如图所示,自动卸货车静止在水平地面上,车厢在液压机的作用下,倾角θ缓慢增大,货物m相对车厢仍然静止,在此过程中下列说法正确的是A.货物受到的摩擦力变大B.货物对车厢的压力变大C.地面对车的支持力变小D.地面对车的摩擦力变小2、关于速度、速度变化量、加速度,说法正确的是( )A.物体运动的速度变化量越大,加速度一定越大B.速度很大的物体,其加速度可能很小,但不能为零C.某时刻物体速度为零,其加速度可能很大D.加速度很大时,运动物体的速度一定很大3、下列关于弹力的说法中,正确的是()A.相互接触的物体之间一定存在弹力作用B.只有受弹簧作用的物体才受到弹力作用C.只有相互接触并发生形变的物体间才存在弹力作用D.弹簧的弹力总是跟弹簧的长度成正比4、关于四种基本相互作用的说法正确的是()A.万有引力只发生在天体与天体之间,质量小的物体(如人与人)之间无万有引力B.强相互作用只发生在宇宙天体等宏观物体之间C.弱相互作用就是非常小的物体间的相互作用D.常见的弹力、摩擦力是由电磁力引起的5、一个物体从高h处自由落下,其时间达到落地时间一半时,下落的高度为A.12h B.14hC.18h D.112h6、让质量相同的物体沿高度相同,倾角不同的斜面从顶端运动到底端,则()A.甲图中重力做的功最多B.重力做的功一样多C.支持力做正功D.摩擦力做正功7、A和B两质点在同一直线上运动的v-t图象如图所示,已知在第3 s末两个物体在途中相遇,则下列说法正确的是( )A.出发时B在A前3 m处B.两物体从同一地点出发C.5 s末两个物体再次相遇D.t=0时两物体的距离比t=5 s时的大8、如图所示,斜面体A静止在水平面上,质量为m的滑块B在外力1F和2F的共同作用下沿斜面向下运动,当1F方向水平向右,2F方向沿斜面向下时,地面对斜面体摩擦力的方向水平向左,则下列说法正确的是()A.若只撤去1F,在滑块B仍向下运动的过程中,A所受地面摩擦力方向可能向右B.若只撤去2F,在滑块B仍向下运动的过程中,A所受地面摩擦力方向可能向右C.若只撤去1F,在滑块B仍向下运动的过程中,A所受地面摩擦力减小D.若同时撤去1F和2F,滑块B所受合力方向一定沿斜面向下9、一个物体受到三个共点力的作用,如果这三个力的大小如下各组情况,那么可能使物体处于平衡状态的一组是()A.4N, 8N , 7N B.8N, 8N, 1N C.4N, 6N, 1N D.4N, 5N, 1N10、如图是某物体运动的位移一时间图象,由图可知A.0~2 s内的位移是2 mB.0~3 s内的位移是6 mC.0~2 s内做匀加速直线运动D.2~4 s内的位移为零11、用打点计时器测定匀加速直线运动的加速度时得到一条纸带,测出x AB=1.2cm,x AC=3.6cm,x AD=7.2cm,计数点A、B、C、D中, 每相邻的两个计数点之间有四个点未画出.已知打点计时器所接电源的频率为50Hz.以下说法正确的是(_____)A.打点计时器是只能记录时间而不能记录位移的仪器B.相邻的两个计数点之间的时间间隔为0.1sC.打B点小车的速度v B=0.2m/sD.本实验也可以使用电火花计时器12、如图所示,关于时间和时刻,下列说法正确的是()A.“神舟五号”飞船点火的时刻是15日09时0分B.杨利伟在太空中展示中国国旗和联合国国旗的时间是9小时40分50秒C.飞船成功着陆的时间是11小时42分10秒D.“神舟五号”飞船在空中总飞行时间为21小时23分二.填空题(每小题6分,共18分)13、某同学在研究小车运动实验中,获得一条点迹清楚的纸带,已知打点计时器每隔0.02s打一个点,该同学在纸袋上选择了A、B、C、D、E、F六个计数点,如图所示,对计数点进行测量的结果记录在图中.(1)根据实验数据可以判断小车做_______直线运动;(填“匀变速”或“非匀变速”)(2)打下C点时小车的瞬时速度大小为________m/s,AF段位移的大小为_________cm;(两个结果分别保留2位有效数字和4位有效数字)(3)小车运动的加速度大小为_______m/s2.(结果保留2位有效数字)14、某同学采用图甲所示的方案,选择较光滑的水平桌面,滑轮涂上润滑油。
【5套精选】徐州市中考物理一模模拟(含答案)中考物理一模模拟考试试卷一、选择题(本题共7个小题,每小题3分,共21分.下列各题给出的四个选项中只有一个正确选项,请将答题卡上对应题目的答案标号涂黑)1.(3分)下列说法正确的是()A.调节手机音量是为了改变声音的音调B.考场附近禁止鸣笛是从传播过程中减弱噪声C.小孔成像是由于光的反射形成的实像D.海市蜃楼是由于光的折射形成的虚像2.(3分)关于热现象,下列说法错误的是()A.雪糕周围冒“白气”是液化放热现象B.干冰给食品降温,利用了干冰的升华吸热C.物体内能增大,一定从外界吸收热量D.汽油机在做功冲程中把内能转化为机械能3.(3分)下列作图中,正确的是()A.静止物体的受力分析B.动力F的力臂C.烛焰在平面镜中的成像光路D.通电螺线管周围的磁感线方向4.(3分)如图所示为冬奥会的一些运动项目,关于这些项目中的情景,下列说法中正确的是()A.跳台雪运动员在空中下落的过程中,重力势能不变B.短道速滑运动员在转弯滑行的过程中,运动状态不变C.冰壶运动员掷出去的冰壶能继续向前运动,是由于冰壶具有惯性D.冰球运动员用球杆推着冰球使其水平滑动的过程中,冰球所受重力没有做功5.(3分)有关电和磁的知识,下列说法正确的是()A.电磁铁是利用磁场对电流的作用来工作的B.发电机是利用电磁感应原理制成的C.家庭电路中若空气开关“跳闸”,一定是发生了短路D.验电器是利用同种电荷相互吸引的原理制成的6.(3分)如图甲,粗糙程度相同的水平地面上放一重为8N,底面积为20cm2的物体A.水平拉力F作用于物体A,拉力F的大小与时间t的关系和物体A运动速度与时间t的关系如图乙。
则下列说法正确的是()A.A对水平地面的压强为400PaB.0﹣6s内A受到的摩擦力为9NC.6s﹣9s内拉力做功为108JD.9s﹣12s内拉力做功的功率为18W7.(3分)如图甲,R1为定值电阻,滑动变阻器R2的滑片从a端滑到b端过程中,R2消耗的电功率P与其两端电压U的关系图象如图乙,下列说法正确的是()A.滑片右移,电路消耗的总功率变大B.电源电压为9VC.当电流为0.5A时,1s内R1放出的热量为5JD.该电路消耗的最大电功率为3.6W二、作图与实验题(本题包括4个小题,8题4分,9题4分,10题6分,11题7分,共21分)8.(44分)在探究热现象的实验中,小明将质量相等的冰和石蜡分别装在两个相同的试管中,并放在一个装有水的大烧杯中进行加热,如图甲所示,根据实验数据绘制的温度随时间变化的图象,如图乙所示,请回答下列问题:(1)将两试管放在同一个装有水的大烧杯中进行加热,目的是。
江苏省徐州市高中自主招生考试物理模拟试题一、选择题1.如图所示,有一圆柱体PQ,放在凸透镜前图示的位置,它所成像P′Q′的形状应该是下列图中的()A.B.C.D.2.如图甲所示是某校九年級的同学们在参加“青羊区中学生物理科技创新大赛”时设计的空气质量测仪的原理,电源电压恒为3V,R0为10 的定值电阻,R为可以感知空气污染指数的可变电阻,其阻值随污染指数交化的情况如图乙所示。
用电压表示数反映污染指数,污染指数在50以下为空气质量优,90-102之间为空气质量良,100~150为轻微污染,151~200为轻度污染,201~250为中度污染,251~300为轻度重污染,300以上为重度污染,下列分析正确的是()A.污染指数越小,电压表示数越大B.比赛当天电压表示数为1V时,属于轻微污染C.污染指数越大,电路中消耗的总功率越小 D.污染指数为50时,电压表的示数为2.5V 3.电动平衡车是现代人用来作为代步工具、休闲娱乐的一种新型的绿色环保产物。
如图所示,当人驾驶平衡车在水平路面上做匀速直线运动时,下列说法正确的是()A.平衡车处于非平衡状态B.人对平衡车的压力和地面对平衡车的支持力是一对相互作用力C.平衡车所受的重力与地面对平衡车的支持力是一对平衡力D.人所受的重力与平衡车对人的支持力是一对平衡力4.共享电动汽车通过刷卡开锁,实现循环使用.租赁者将带有磁条的租车卡靠近电动汽车的感应器,检测头的线圈中就会产生变化的电流,读取解锁信息.图中能反映刷卡读取信息原理的是A.B.C.D.5.一个灵敏电流表G的内阻为R g,其满偏电流为I g(所能测量的最大电流),如果要将其改装成量程为nI g的电流表,下列改装方法正确的是()A.串联一个阻值为nR g的电阻B.串联一个阻值为(n-1)R g的电阻C.并联一个阻值为1nR g的电阻D.并联一个阻值为1-1nR g的电阻6.如图所示,电源电压不变,R0为滑动变阻器,R1、R2为定值电阻。
江苏省徐州市中学高一物理模拟试卷含解析一、选择题:本题共5小题,每小题3分,共计15分.每小题只有一个选项符合题意1. 已知地球质量为M,半径为R,自转周期为T,地球同步卫星质量为m,引力常量为G.有关同步卫星,下列表述正确的是( )A.卫星距地面的高度为B.卫星的运行速度小于第一宇宙速度C.卫星运行时受到的向心力大小为GD.卫星运行的向心加速度小于地球表面的重力加速度参考答案:BD2. (不定项选择题)在水平传送带上的物体P,随传送带一起沿水平方向匀速运动,并且P与传送带保持相对静止,如图所示,此时传送带对物体P的摩擦力()A.方向可能向左B.方向一定向左C.方向一定向右D.一定为零参考答案:D3. 在离地面高为h处竖直上抛一质量为m的物块,抛出时的速度为v0,当它落到地面时速度为v,用g表示重力加速度,则在此过程中物块克服空气阻力所做的功等于()A. B.C. D.参考答案:C4. 关于功率概念,下列说法中正确的是 ( )A.力对物体做的功越多,力做功的功率越大B.功率是描述物体做功快慢的物理量C.从公式P=Fv可知,汽车的发动机功率随速度的增大而增大D.轮船航行时,若牵引力与阻力相等,合力为零,所以此时发动机的实际功率为零参考答案:B5. 一物体做圆周运动,线速度v的大小为1m/s,做圆周运动的半径r为1m,角速度ω的大小为()A.1 rad/s B.2 rad/s C.3 rad/s D.4 rad/s参考答案:A【考点】匀速圆周运动.【分析】已知线速度与半径,根据v=rω求出角速度的大小.【解答】解:物体做圆周运动的线速度v的大小为1m/s,做圆周运动的半径r为1m,角速度ω===1rad/s.故A正确,BCD错误故选:A二、填空题:本题共8小题,每小题2分,共计16分6. 如右图所示,一小球由距地面高为H处自由下落,当它下落了距离为h时与斜面相碰,碰后小球以原来的速率水平抛出。
当h=____H时,小球落地时的水平位移有最大值。
2024届江苏省徐州市第一中学物理高一第一学期期中监测模拟试题请考生注意:1.请用2B铅笔将选择题答案涂填在答题纸相应位置上,请用0.5毫米及以上黑色字迹的钢笔或签字笔将主观题的答案写在答题纸相应的答题区内。
写在试题卷、草稿纸上均无效。
2.答题前,认真阅读答题纸上的《注意事项》,按规定答题。
一、选择题:(1-6题为单选题7-12为多选,每题4分,漏选得2分,错选和不选得零分)1、江苏省中学生田径运动会于2019年11月2日上午8:00在海安高级中学开幕,整个比赛共历时两整天。
以上记录的“时间”数据分别指的是()A.时刻和时间间隔B.时间间隔和时刻C.都是时刻D.都是时间间隔2、在真空中,将苹果和羽毛同时从同一高度由静止释放,下列频闪照片中符合事实的是A.B.C.D.3、如图所示,一定质量的物体用轻绳AB悬挂于天花板上,用水平向左的力F缓慢拉动绳的中点O,用T表示绳OB 段拉力的大小,在O点向左移动的过程中()A.F逐渐变大,T逐渐变大B.F逐渐变大,T不变C.F逐渐变小,T不变D.F逐渐变小,T逐渐变小4、汽车作匀加速直线运动,速度从5m/s增大到10m/s经过的位移为3m,则速度从10m/s增加到20m/s经过的位移为()A.6mB.9mC.12mD.15m5、测速仪安装有超声波发射和接收装置,如图所示,B为测速仪,A为汽车,两者相距684 m,某时刻B发出超声波,同时A由静止开始做匀加速直线运动.当B接收到反射回来的超声波信号时,A、B相距668 m,已知声速为340 m/s,则汽车的加速度大小为A.2 m/s2B.4 m/s2C.5 m/s2D.无法确定6、物体通过两个连续相等位移的平均速度分别为v1=8m/s,v2 =12m/s,则物体在整个运动过程中的平均速度是()A.4.8m/s B.9.6m/s C.10m/s D.11.75m/s7、下列物体的运动可视为自由落体运动的是A.羽毛在空气中下落B.在竖直放置的真空玻璃管内,羽毛由静止下落C.在教室内,小钢球以一定初速度竖直下落D.在教室内,小钢球由静止开始竖直下落8、如图所示,某物体运动的v-t图像,根据图像可知()A.0~2s内物体位移的大小为8mB.0~2s内和4~5s内物体的速度方向相反C.0~2s内物体的加速度比4~5s内的加速度小D.0~5s内物体的平均速度为2.8m/s9、关于速度v速度变化量Δv、加速度a的关系,下列说法正确的是( )A.速度很大的物体,其加速度可能很小B.物体的速度变化越大,其加速度一定越大C.某时刻物体速度为零,其加速度一定为零D.质点速度变化率越大,其加速度一定越大10、某物体运动的速度图像如图,根据图像可知A .0-2s 内的加速度为1m/s 2B .0-5s 内的位移为10mC .第1s 末与第3s 末的速度方向相同D .第1s 末与第5s 末加速度方向相同11、一个物体从静止开始以加速度a 做匀加速直线运动,经过时间t 后改为做匀速运动,又经过时间2t 后改为做匀减速运动,再经过时间3t 刚好静止.下列说法正确的是( )A .在6t 时间内的总位移大小为4at 2B .在6t 时间内的平均速度大小为atC .匀减速运动的加速度大小为3aD .匀减速运动过程中的平均速度大小为0.5at12、物体以速度v 匀速通过直线上的A 、B 两点需要的时间为t .现在物体由A 点静止出发,先做加速度大小为1a 的匀加速直线运动到某一最大速度m v 后立即做加速度大小为2a 的匀减速直线运动至B 点停下,历时仍为t ,则物体的( )A .最大速度m v 可以为许多值,与1a 、2a 的大小有关B .最大速度m v 只能为2v ,无论1a 、2a 为何值C .1a 、2a 的值必须是一定的,且1a 、2a 的值与最大速度v m 有关D .1a 、2a 必须满足12122a a v a a t=+ 二、实验题(本题共16分,答案写在题中横线上)13、(6分) (1)如图所示是电火花计时器的示意图.电火花计时器和电磁打点计时器一样,工作时使用交流电源.其工作时的基本步骤如下A.当纸带完全通过电火花计时器后,及时关闭电火花计时器B.将电火花计时器插头插入相应的电源插座C.将纸带从墨粉纸盘下面穿过打点计时器D.接通开关,听到放电声,立即拖动纸带运动上述步骤正确的顺序是_________________.(按顺序填写步骤编号)(1)在研究某小车运动状态的实验中,如图所示为一次记录小车运动情况的纸带,图中A、B、C、D为依次打下的相邻的计数点,且相邻计数点间的时间间隔T = 0.1 s.①由纸带可以判定小车做________运动,因为:___________________________;②根据纸带可以计算C点的瞬时速度,v D = ________ m/s;③根据纸带可以计算出该小车的加速度大小为a = ________ m/s1.14、(10分)在“利用打点计时器测定匀变速直线运动加速度实验中,打点计时器接在50Hz交流电源上,某同学在打出的纸带上按打点的先后顺序每5点取一个计数点,共取了A、B、C、D、E、F六个计数点(每相邻两个计数点间还有四个点)。
2024年徐州市中考一模模拟物理试卷(四)一、选择题(每小题只有一个选项符合题意;每小题2分,共20分)1.关于能量和能源的利用,下列说法中正确的是()A.化石能源、水能、风能均是可再生能源B.目前的核电站都是利用核裂变释放的能量来发电的C.太阳能无法被人类直接利用D.因为能量是守恒的,所以不存在能源危机2.演员弹奏钢琴时,使用相同的力量弹不同的键,这主要是为了改变乐音的()A.音色B.响度C.音调D.振幅3、《淮南子•天文训》中记载的“二十四节气”是中华民族智慧的结晶。
2022年北京冬奥会把“二十四节气”作为开幕式倒计时,其中“霜降”节气中霜的形成是()A.升华B.凝华C.液化D.凝固4、对下列现象的解释,正确的是()A.温度越高的物体,其内能一定越大B.“破镜难圆”说明分子间存在斥力C.用手捏海绵,海绵的体积变小了,说明分子间有间隙D.打开香水瓶盖后,能闻到香味,说明分子在永不停息的运动5、如图所示,我们看到云龙公园内的石桥,在平静的水中形成清晰的倒影。
形成倒影的主要原因是()A.光的直线传播B.光的反射C.光的折射D.光的色散6、.如图所示,汽车头枕能在下列何种情形中保护司机()A.前行时突然刹车B.前行时撞上前车C.静止时受到前车撞击D.静止时受到后车撞击7、近年来,中国科技成就让世人瞩目:探月“嫦娥”、入海“蛟龙”、中国高铁等大批对国民经济和社会发展有重大影响的标志性科技创新成果不断涌现,下列说法正确的是A.高铁因为速度快,所以惯性大B.国产大飞机高度上升时,机舱外的大气压变大C.绕月飞行的嫦娥卫星如果不受任何外力作用,将会一直绕月做匀速圆周运动D.天舟一号经火箭发射上升的过程中,天舟一号的重力势能变大8、景颇族的祖先曾发明一种活塞式点火器,如图所示。
以牛角作套筒,木质推杆前端粘附艾绒。
取火时,一手握住套筒,另一手猛推推杆,艾绒即燃,随即将杆拔出,口吹立见火苗。
手推杆入筒的过程中,筒内密封气体的()A.分子动能减小B.密度不变C.分子数增加D.内能增大9\、如图K21-7所示电路,在闭合开关后,两电流表正常工作,且示数相同,则可能发生的故障是()A.R短路B.R断路C.L短路D.L断路10、小明把安装完成的直流电动机模型接入如图所示的电路中,闭合开关并调节滑动变阻器,电动机正常转动。
江苏省徐州市第一中学2024年物理高三第一学期期末经典模拟试题注意事项:1.答题前,考生先将自己的姓名、准考证号填写清楚,将条形码准确粘贴在考生信息条形码粘贴区。
2.选择题必须使用2B铅笔填涂;非选择题必须使用0.5毫米黑色字迹的签字笔书写,字体工整、笔迹清楚。
3.请按照题号顺序在各题目的答题区域内作答,超出答题区域书写的答案无效;在草稿纸、试题卷上答题无效。
4.保持卡面清洁,不要折叠,不要弄破、弄皱,不准使用涂改液、修正带、刮纸刀。
一、单项选择题:本题共6小题,每小题4分,共24分。
在每小题给出的四个选项中,只有一项是符合题目要求的。
1、如图,工地上常用夹钳搬运砖块。
已知砖块均为规格相同的长方体,每块质量为2.8kg,夹钳与砖块之间的动摩擦因数为0.50,砖块之间的动摩擦因数为0.35,最大静摩擦力近似等于滑动摩擦力,g取10m/s2。
搬运7块砖时,夹钳对砖块竖直一侧壁施加的压力大小至少应为()A.196N B.200N C.392N D.400N2、如图所示,两个接触面平滑的铅柱压紧后悬挂起来,下面的铅柱不脱落。
主要..原因是()A.铅分子做无规则热运动B.铅柱间存在磁力的作用C.铅柱间存在万有引力的作用D.铅柱间存在分子引力的作用3、将一个小木块和一个小钢珠分别以不同的速度,竖直向上抛出,若小木块受到的空气阻力大小跟速度大小成正比,=(其中k为常数),小钢珠的阻力忽略不计,关于两物体运动的v t-图象正确的是(取向上为正方向)()即f kvA.B.C .D .4、A B 两物体同时同地从静止开始运动,其运动的速度随时间的v —t 图如图所示,关于它们运动的描述正确的是( )A .物体B 在直线上做往返运动B .物体A 做加速度增大的曲线运动C .AB 两物体在0-1s 运动过程中距离越来越近D .B 物体在第1s 内、第2s 内、第3s 内的平均速度大小为1:3:25、甲、乙两车在一平直公路上从同一地点沿同一方向沿直线运动,它们的v-t 图象如图所示。
江苏省徐州市第一中学全国重点高中初升高自主招生物理模拟试题(含答案)一、选择题1.下列做法符合安全用电要求的是()A.金属外壳用电器必须使用三孔插座B.使用测电笔时手不需要接触笔尾金属体C.控制灯的开关安装在零线或火线上都可以D.发现有人触电后,立即用手直接把触电人拉离电源2.(2017•杭州卷)如图所示装置,在水平拉力F的作用下,物体M沿水平地面做匀速直线运动,已知弹簧秤读数为10牛,物体M的运动速度为1米/秒(若不计滑轮与绳子质量、绳子与滑轮间的摩擦、滑轮与轴间摩擦),那么在此过程中()A.物体M与地面间的摩擦力为5牛B.物体M与地面间的摩擦力为10牛C.水平拉力F做功的功率为20瓦D.1秒内滑轮对物体M做功为10焦3.某大学两位研究生从蚂蚁身上得到启示,设计出如图所示的“都市蚂蚁”概念车.这款概念车小巧实用,有利于缓解城市交通拥堵.下列关于正在城市中心马路上行驶的此车说法正确的是()A.以路面为参照物,车是静止的B.以路旁的树木为参照物,车是静止的C.以路旁的房屋为参照物,车是运动的D.以车内的驾驶员为参照物,车是运动的4.如图所示,电源电压保持不变,闭合开关S,当滑动变阻器滑片P向右移动时,关于电压表、电流表的示数变化情况,下列说法正确的是()A.电压表示数变大B.电压表示数变小C.电流表示数变大D.电流表示数变小5.如图,四个完全相同的玻璃瓶内装有质量不等的同种液体,用大小相同的力敲击四个玻璃瓶的同一位置,如果能分别发出“dou(1)”、“ruai(2)”、“mi(3)“、“fa(4)”四个音阶,则与这四个音阶相对应的玻璃瓶的序号是()A.丁丙乙甲B.乙甲丙丁C.丁甲丙乙D.甲丙乙丁6.如图所示,这是合肥某天的天气预报截图,关于图中信息说法正确的是()A.-5℃读作“零下5度”B.云是由水蒸气组成的C.雪的形成是凝华现象D.雾在形成过程中吸收热量7.在图(a)(b)所示的电路中,电源电压相等且保持不变。
江苏省徐州市第一中学全国重点高中初升高自主招生物理模拟试题(含答案)一、选择题1.下列关于声现象的说法中正确的是()A.课堂上老师用“小蜜蜂”讲课,主要是为了提高声音的音色B.模仿别人的声音很像,说的是两人声音音调基本相同C.“声呐”设备是利用超声波工作的D.学校周边路段禁止汽车鸣笛是在传播途中减弱噪声2.我国是目前为数不多的可以生产无针注射器的国家,其中一种电动式无针注射器通电时永磁体的磁场与通电线圈相互作用,产生强大的助推力,使药液以接近声音的速度注入皮肤。
下列关于该注射器说法错误的是()A.它的工作原理与电动机相同B.药液能注入皮肤是利用了药液的惯性C.它是利用电磁感应工作的D.它工作时将电能转化为机械能3.如图是某同学设计的一种烟雾报警装置,R为光敏电阻,其阻值随光照强度的增强而减弱,0R为定值电阻。
当电流表示数减小至某一值时,该装置才能发出报警声。
S闭合后,在没有烟雾遮挡射向R光线情况下,该装置没有发出报警声。
当有烟雾遮挡射向R的光线时()A.0R两端电压增大B.电路消耗的总功率增大C.电压表示数变化量与电流表示数变化量之比变大D.要增强该装置的灵敏度,应该增大0R的阻值4.下列关于热现象的一些说法,你认为正确的是()A.破镜不能重圆,说明分子间有斥力B.在寒冷的北方不用水银温度计测量气温,是因为水银的凝固点较高C.两物体相互接触时,热量总是从内能大的物体转移到内能小的物体D.夏天在室内洒水降温,利用了水的比热容较大的性质5.如图所示的光现象中,由于光的折射形成的是()A.水中倒影B.手影游戏C.小孔成的像D.海市蜃楼6.如图所示,电源电压不变,R1、R2为定值电阻,R为滑动变阻器,a、b是电流表或电压表。
当只闭合开关 S、S1时,a、b的指针均明显偏转,将位于中点的滑片P向左移动,a 的示数不变,b的示数有变化。
下列说法正确的是()A.a是电流表B.只闭合S、S2,将滑片P 向右移动,a的示数一定变小C.只闭合S、S2,将滑片P向右移动,R1消耗的功率一定变大D.只闭合 S、S1,将滑片P向右移动,整个电路消耗的总功率一定变大7.小明在学完初中物理知识后,做了如下一些假设,其中正确的是()A.如果没有摩擦、小明走路将健步如飞B.如果地球骤然停止自转,小明和小伙伴将被甩向天空C.如果地球没有大气层,小明将会看到日出提前、日落延迟D.如果光速减小为声速的两倍,小明仍可以用看到闪电后至听到雷声的时间乘以声速,来估算出闪电发生位置到他的距离8.如图所示是“探究不同物质吸热升温现象”和“探究电流的热效应与电阻关系”的实验,关于这两个实验,下列说法正确的是()A.研究对象都是容器中的液体B.都要控制吸热液体的质量相同C.都要控制吸热液体的种类相同D.都要通过温度计上升的示数比较吸热的多少9.下列关于粒子和宇宙的说法,正确的是()A.海绵容易被压缩,说明分子间有空隙B.电子、质子、原子是按照由小到大的尺度排序的C.原子核式结构模型提出原子是由质子和中子组成的D.摩擦起电的物体吸引轻小物体,说明带电体具有磁性10.如图所示,小明用水平推力推静止在水平地面上的箱子,但箱子却没有运动.下列说法正确的是A.此时箱子所受推力与地面对箱子的摩擦力是一对平衡力B.此时箱子所受推力小于地面对箱子的摩擦力C.地面对箱子的支持力是和箱子对地面的压力是一对平衡力D.箱子受到的重力和地面对箱子的支持力是一对相互作用力11.以下做法符合安全用电常识的是()A.用湿布擦抹插座B.发现用电器失火时先切断电源C.三孔插座的接地线接在自来水管上D.用绝缘层老化开裂的电线连接电器12.对下列图示中光现象的描述正确的是A.图甲中,漫反射的光线杂乱无章不遵循光的反射定律;B.图乙中,人佩戴的凹透镜可以矫正远视眼C.图丙中,光的色散现象说明白光是由各种色光混合而成的D.图丁中,平面镜成像时进入眼睛的光线是由像发出的13.下列四幅图片与其对应的说法,正确的是()A.甲图中通过改变尺子伸出桌面的长度,可以探究音调与频率的关系B.乙图中用示波器显示两列声波的波形图,这两列声波的音色相同C.丙图中“GPS导航”是利用超声波在卫星与汽车之间传递信息的D.丁图中用手搓杯口,通过改变杯中的水量可以探究响度与振幅的关系14.下列实例中,通过做功的方式改变物体内能的是()A.钻木取火 B.扬汤止沸 C.釜底抽薪 D.抱团取暖15.某同学在做“调节灯泡亮度”的电学实验时,电路如图所示。
电源电压恒为 4.5V,电压表量程“0~3V”,滑动变阻器规格“20Ω 1A”,灯泡L标有“3V 1.5W”字样(忽略灯丝电阻变化)。
在不损坏电路元件的情况下,下列判断正确的是()A.滑动变阻器两端的最大电压是3VB.该电路的最大总功率是4.5WC.电路中电流变化的范围是0.173A~0.5AD.滑动变阻器阻值变化的范围是3Ω~10Ω16.利用图示甲、乙装置(燃烧皿内燃料和烧杯内液体未画出),既可以比较不同液体的比热容,又可以比较不同燃料的热值。
则下列关于这两个实验的说法正确的是()A.研究的对象都是烧杯中的液体B.都要控制燃料燃烧放热快慢相同C.结论都能从比较温度计示数的变化量得出D.温度计升高温度的多少都反映液体吸收热量的多少17.在以下情况中,物体所受浮力不发生变化的是()A.帆船从江中漂流入海B.小石块从江中被冲入大海C.海面下的潜水艇逐渐浮出水面D.给停泊在海港内的货轮装货18.小明家所在的小区安装了自动售水机.售水机既可以通过刷卡闭合“感应开关”,接通供水电机取水,也可以通过投币闭合“投币开关”,接通供水电机取水;光线较暗时“光控开关”自动闭合,接通灯泡提供照明.以下简化电路符合要求的是()A.B.C.D.19.下列生活、生产实例与所包含物理知识的说法中,正确的是()A.矿泉水瓶盖周围凹凸花纹是为了减小摩擦B.生活中用水来散热取暖,是利用了水的比热容小的性质C.旗杆的顶端所安装的滑轮,可以用来省力D.司机驾车时必须系安全带,这是为了防止惯性带来的危害20.疫情期间,手持式电子测温仪最为常见,如图是某款电子测温仪以及它内部的原理图,其中电源电压保持不变,R是热敏电阻,用于靠近人体测温,定值电阻R0为保护电阻。
在使用过程中,当被测温者体温较高时,显示仪的示数也会变大,关于此测温仪,下列分析正确的是()A.显示仪是由电流表改装成的B.被测温者温度越高,电路中的电流越大C.热敏电阻R的阻值随着温度的升高而增大D.将R0更换为阻值更大的电阻,测相同温度时,显示仪示数变小21.水平桌面上,甲、乙两相同的杯中盛有不同浓度的盐水.现将两相同的物块分别放入杯中,待物块静止时,两杯中液面恰好相平,如图所示.则()A.甲杯中物块受到浮力较大B.乙杯底部受到液体的压强较大C.向甲杯中缓慢加盐,物块受到的浮力一直增大D.向乙杯中缓慢加水,物块受到的浮力一直减小22.2018年4月12日,我国在南海举行海上阅兵.此次阅兵,辽宁舰航母编队精彩亮相,一大批新型潜艇、水面舰艇、作战飞机集中展示.下列说法正确的是A.当辽宁舰航母上舰载飞机起飞后,航空母舰排开水的体积会增大B.水面舰艇多采用前后编队而非并排行驶,是为避免舰艇相“吸”碰撞C.潜水艇受到的重力等于其浮力时,潜水艇一定处于漂浮状态D.战机升空时,机翼下方气流速度较大,气流对机翼下表面的压强较大23.在“测量小灯泡功率”的实验中,小灯泡的铭牌上仅能看清“0.3A”字样,现用电压未知的电池组、电压表或电流表、滑动变阻器、电阻箱、单刀双掷开关、导线等,来测量灯泡额定功率,以下设计的方案中不可行的是()A.B.C.D.24.如图所示是小刚同学测定小灯泡电功率的电路图,当闭合开关时,发现灯L不亮,电流表有明显示数,电压表示数为零,若故障只出现在灯L和变阻器R中的一处,则下列判断正确的是()A.灯L断路 B.灯L短路 C.变阻器R断路 D.变阻器R短路25.撑杆跳高是应用了撑杆的A.延展性好B.密度大C.弹性好D.硬度大二、实验题26.如图甲所示,电源电压可调,灯泡L规格为“9V,4.5W”且灯丝电阻不随温度变化,电流表量程为“0—0.6A”和“0—3A”,滑动变阻器的规格分别为“253AΩ”和“153AΩ”。
(1)将电源电压调到12V,闭合开关,移动滑片P,使灯泡正常发光,求灯泡的电阻和变阻器连入电路的电阻。
(2)调节电源电压,用010R=Ω的定值电阻替换灯泡,闭合开关,滑片P从最右端B点移到某处的A点,两表示数的U-I关系如图乙所示,滑片P在A点时,电压表示数为2V,电流表指针指到满偏刻度的五分之二,通过计算判断所用变阻器的规格及电源电压。
27.如图甲所示电路,当滑动变阻器的滑片从一端滑到另一端的过程中,两电压表的读数随电流表读数的变化情况如图乙中的AC、BC两直线所示.求:(1)定值电阻R2的阻值及电源电压(2)滑片从一端滑到另一端的过程中,滑动变阻器消耗的最大功率28.测量小灯泡的电功率要测量一只标有“2.5V”字样小灯泡的额定功率,由于电流表损坏,老师找来了一个阻值为0R的定值电阻,并设计了实验电路如图1所示,现有如下两种实验操作方案:装置请在图2中画出电压表的示数为2.5V时,指针的位置和所用量程。
(____)方案甲乙步骤①先把电压表并联在定值电阻0R上,调节变阻器到最大值,闭合开关;②电压表测得0R的电压为1U;③再将电压表并联在小灯泡上,调节变阻器,使小灯泡两端电压为2.5V①先把电压表并联在小灯泡上,调节变阻器到最大值,闭合开关;②调节变阻器的阻值,使小灯泡两端电压为2.5V;③再拆下电压表,把它重新并联在定值电阻0R上,测得电压表的示数为1U结论请判断:同学______的实验过程更合理;由此得到灯泡正常工作时的电流I ______;灯泡的额定功率=P额______(用题目的已知条件和该同学所测量的物理量符号写出表达式)29.某实验小组的同学用天平和量筒测量某种液体的密度:(1)将托盘天平放在水平台上,先把___移到标尺的零刻度处,发现横梁右端偏高,应将平衡螺母向____ 旋动,直至衡量平衡;(2)先测出空烧杯的质量为20g,再向空烧杯中倒入适量的液体,测出它们的总质量为49g,此时天平的右盘里有20g的砝码两个、5g的砝码一个,那么游码应处于标尺的________g处;(3)将烧杯中的液体倒入量筒中,液面达到的位置如图所示,液体的体积为______ mL,则液体的密度为_________ g/cm3(结果保留两位小数);(4)尽管以上测量数据和计算结果都准确无误,但是同学们在对实验过程及结果进行评估时,发现密度的测量值比它的实际值 _________(填“偏大”或“偏小”)。