新人教版小学三年级上册数学教学计划
- 格式:pdf
- 大小:95.94 KB
- 文档页数:4
人教版新课标三年级上册数学教案全册人教版新课标三年级上册数学教案全册(精选10篇)在教学工作者实际的教学活动中,常常要写一份优秀的教案,借助教案可以恰当地选择和运用教学方法,调动学生学习的积极性。
那么教案应该怎么写才合适呢?下面是小编收集整理的人教版新课标三年级上册数学教案全册,欢迎阅读与收藏。
新课标三年级上册数学教案全册1教学目标:1.认识时间单位秒,知道1分=60秒,体会秒在生活中的应用。
2.通过观察、体验等活动.使学生初步建立1秒、几秒、1分的时间观念。
3.通过教学,使学生体验数学与生活的密切联系,同时渗透珍惜时间、交通安全等思品教育。
教学分析:时间单位“秒”学生们并不陌生,在生活中有接触。
1分=60秒,学生也有模糊的概念印象,但是,时间单位比较抽象,不像长度、重量单位那样容易用具体的物体表现出来。
因此知道并理解1分=60秒是本课教学的重点,而初步建立1秒、几秒、1分的时间观念不仅是本课教学的重点,亦是难点。
教学中,注重联系生活,唤醒学生的生活经验,注重给足学生观察、发现、探究、体验的时间和空间,注重多媒体课件的有效运用,以达成本课的教学目标。
教学重点:1.知道时间单位秒,理解并掌握1分=60秒。
2.初步建立1秒、几秒、1分的时间观念。
教学难点:初步建立1秒、几秒、1分的时间观念。
教学过程:一、创设情境,引入新课1.出示主题图:同学们,你看到了什么?你们看,新年的钟声即将敲响,让我们一起倒计时,十、九、八、七、六、五、四、三、二、一!2.揭示:计量很短的时间,常用秒。
秒是比分更小的时间单位。
3.板书课题:秒的认识。
二、操作体验,探究新知1.谈话:你都知道哪些关于秒的知识?你是怎么知道的?2.结合学生回答引导探究。
(1)认识秒针。
①出示钟面(没有秒针):你看到了些什么?(时针、分针、12个数字、12个大格,60个小格。
)②出示钟面(有秒针):它与刚才的钟面有什么不同?(多了一根指针。
)揭示:钟面上最长最细的针就是秒针。
2024年人教版三年级上册数学教学计划一、情况分析1、学生情况:从上学期的教学观察与测试结果看,这班学生的较端正,学习习惯较差,跟不上教学进度的多。
受应试教育观念的影响,师生习惯于接受性学习,自主、合作、探究的风气尚未形成。
作业习惯抄袭,勤思好问的少。
从抽查的情况看,学生对要理解记忆的知识掌握得不够好,读题、理解题意的能力弱,综合分析题目信息,确定解题思路、方法的不足,答题书写随意,格式不规范。
综合评估本班教学成绩明显低于去年班级。
为此新学期的数学教学要积极尝试自主、合作、探究学习,注意培养学生的学习兴趣和习惯品质,努力提高综合成绩,尽量缩小与去年学生差距。
2、教材情况:本学期是本年级学生初中学习阶段的第二学期。
新授课程主要有相交线与平行线、平面直角坐标系、三角形、二元一次方程组、不等式与不等式组、实数。
现行教材、教学大纲要求学生从身边的实际问题出发,乘坐“观察”、“思考”、“探究”、“讨论”、“归纳”之舟,去探索、发现数学的奥妙,用学到的本领去解决“复习巩固”、“综合运用”、“拓展探索”等不同层次的问题。
教师在灵活选用现有教材的基础上,应适度引用新例,把初中数学各单元的知识明晰化、条理化、规律化,激励学生自主、合作、探究学习,培养学习兴趣和习惯品质。
二、目标要求本学期的数学教学要从学生的实际问题出发,积极引导学生“观察”、“思考”、“探究”、“讨论”、“归纳”数学问题,要鼓励学生去探索、发现数学的奥妙,用学到的本领去解决“复习巩固”、“综合运用”、“拓展探索”等不同层次的问题。
教学中既要注意知识的覆盖面,关注中考的重点、和难点,又要突出数学知识在社会、科技中的运用,让学生在学习、练习中熟记知识要点、考试内容,掌握应试技巧和数学思想方法,提高综合素质,培养创新意识和探索能力。
在期末考试中力争生均分____分左右,合格率____%以上,并将低分率控制到____%以下,综合成绩镇前五。
三、教学1、认真钻研教材,积极捕捉课改信息,尽力倡导自主、合作、探究学习,努力培养学生的学习兴趣和个性品质。
新人教版小学三年级上册数学教学计划(32篇)新人教版小学三年级上册数学教学计划(通用32篇)新人教版小学三年级上册数学教学计划篇1一、班级学生情况分析三年级学生已使用了两年的新教材,对一些基础性的数学知识有了初步的认识。
学生已经比较习惯于新教材的学习思路和学习方法,大多数学生认识到数学知识无处不在,生活中处处有数学。
这为学生对本册的学习打下了重要的基础,也为提高学生的解决问题能力和实践能力创造了条件。
本学期除了要加强学生的基础知识训练以外,还要加强对潜能生的个别辅导及良好的学习习惯的培养,力争使学生的整体素质得到提高。
二、教材分析1.本学期教材内容包括下面一些内容:一、时、分、秒;二、万以内的加法和减法笔算;三、倍的认识;四、多位数乘一位数;五、分数的初步认识;六、长方形和正方形;七、测量:毫米、分米、千米和吨的认识;八、数学广角—集合(重叠问题)和数学实践活动(数字编码)等。
2.这学期本册教材的重点教学内容是万以内的加法和减法笔算、多位数乘一位数以及四边形。
所以培养他们的计算能力及空间思维能力是关键。
在教学中加强数学数量关系的分析,让学生学会分析,学会审题,提高解题能力。
最后在激发学生学习兴趣方面多寻找方法,帮助他们乐学、会学、学会。
三、教学重点万以内数的加法和减法、多位数乘一位数、长方形和正方形。
四、教学难点时、分、秒的认识、长度单位:毫米、分米和千米、长方形和正方形。
五、教学目标(一)知识和技能方面1.会正确笔算三位数的加、减法,会进行相应的估算和验算。
2.会口算一位数乘整十、整百数;会笔算一位数乘二、三位数,并会进行估算。
3.初步认识简单的分数(分母小于10),会读、写分数并知道各部分的名称,初步认识分数的大小,会计算简单的同分母分数的加减法,会解决简单的有关分数的实际问题。
4.会区分和辨认四边形,掌握长方形和正方形的特征,会在方格纸上画长方形、正方形;知道周长的含义,会计算长方形、正方形的周长;能估计一些物体的长度,并会进行测量。
编号:人教版三年级数学上册教学工作计划(通用3篇)甲方:乙方:签订日期:年月日X X公司人教版三年级数学上册教学工作计划(通用3篇)时间稍纵即逝,我们又将在努力中收获成长,不如为接下来的教学做个教学计划吧。
以期更好地开展接下来的教学工作,下面是为大家整理的人教版三年级数学上册教学工作计划(通用3篇),欢迎大家借鉴与参考,希望对大家有所帮助。
三年级数学上册教学工作计划1一、基本情况三(1)班的学生人,相对调皮了一些。
但大多数学生已养成良好的学习习惯,能认真听讲,及时完成作业。
数学方面冒尖的孩子有6个,后进生有13人。
个别后进生在老师的帮助下基本上能做到认真听讲,及时上交作业,检查和订正作业的习惯也逐渐养成,完成学习任务。
有一部分学生在老师的指导下,积极主动地参与各项数学活动,感受自己在数学知识和方法等方面的收获与进步,增强对数学的好奇心与求知欲,初步树立数学的信心。
二、教材简析本册教材的教学内容包括:除法、认数、千克与克、加和减、24时记时法、长方形和正方形、乘法、观察物体、统计与可能性及认识分数。
1.除法主要学习两位数除以一位数课件下载[*]的除法。
这是学生在表内除法和简单的有余数除法的基础上学习的。
2.认数是在学生认识1000以内的数并能口算整百数加、减整百数,整百数加整十数及相应的减法的基础上,教学认识10000以内的数。
3.千克和克先教学千克的认识,再教学克的认识,然后安排了一个练习,巩固对千克和克的认识。
最后还安排了一次实践活动。
4.加和减是在学生已经熟练地口算20以内的加、减法以及正确笔算三位数加、减三位数的基础上,教学口算和在100以内的两位数加两位数及相应减法。
5.24时记时法主要有两部分:认识24时记时法和有关经过时间的简单计算。
6.长方形和正方形是在学生初步认识长方形、正方形的基础上,教学各自的特征、周长的含义及计算。
7.乘法内容主要包括:整百数乘一位数的口算、三位数乘一位数的笔算、乘数中间或末尾有0的乘法,及两步连乘计算解决的实际问题。
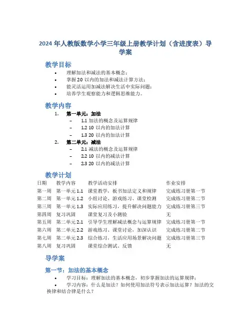
2024年人教版数学小学三年级上册教学计划(含进度表)导学案教学目标•理解加法和减法的基本概念;•掌握20以内的加法和减法计算方法;•能灵活运用加减法解决生活中实际问题;•培养学生观察能力和逻辑思维能力。
教学内容1.第一单元:加法– 1.1 加法的概念及运算规律– 1.2 10以内的加法计算– 1.3 20以内的加法计算2.第二单元:减法– 2.1 减法的概念及运算规律– 2.2 10以内的减法计算– 2.3 20以内的减法计算教学计划日期教学内容教学活动安排作业安排第一周第一单元1.1 课堂教学,板书加法定义和规律完成练习册第一节第二周第一单元1.2 小组讨论、游戏练习、课堂检测完成练习册第二节第三周第一单元1.3 实际应用练习,提升解决问题能力完成练习册第三节第四周复习巩固课堂复习及小测验无第五周第二单元2.1 引导学生理解减法概念与运算规律完成练习册第一节第六周第二单元2.2 游戏练习、课堂讨论,加深认识完成练习册第二节第七周第二单元2.3 综合练习,生活应用场景解决问题完成练习册第三节第八周复习巩固课堂综合测试、反馈无导学案第一节:加法的基本概念•学习目标:理解加法的基本概念,初步掌握加法的运算规律;•学习内容:什么是加法?如何使用加法符号表示加法运算?加法的交换律和结合律是什么?•学习活动:教师引导学生进行实际操作,通过小组讨论和板书展示加法的定义和规律。
第二节:10以内的加法计算•学习目标:掌握10以内的加法计算方法,提高计算速度和准确性;•学习内容:重点训练10以内的加法口算能力,培养学生的注意力和逻辑思维能力;•学习活动:设置各种生动趣味的加法练习游戏,激发学生学习兴趣,加深对加法的理解。
第三节:20以内的加法计算•学习目标:能够进行20以内的加法计算,灵活运用加法知识解决实际问题;•学习内容:引导学生运用所学的加法知识解决生活中的问题,提高数学解决问题的能力;•学习活动:以实际应用场景为主题,让学生进行加法计算练习,提高解决问题的能力和机智性。
人教版小学数学三年级上册教学工作方案〔精选8篇〕人教版小学数学三年级上册教学工作方案〔精选8篇〕小学数学三年级上册教学工作方案篇1为了全面贯彻落实素质教育,更好的完本钱册的教学内容,培养学生的创新意识,进步教学质量,根据本册的详细内容及班级学生的实际情况,特制定如下教学方案:一、教材简析:(一)教材内容本册教材改良笔算教学的编排,表达计算教学改革的理念,重视培养学生的数感。
量与计量的教学联络生活实际,重视学生的感受和体验。
空间和图形的教学,强调实际操作与自主探究,加强估测意识和才能的培养。
提供丰富的现实学习素材,表达知识的形成过程。
逐步开展学生综合运用知识的才能,注重情感,态度和价值观的培养。
详细内容包括:克、千克、吨的认识,一位数乘两、三位数的乘法、识别方向、两位数除以一位数的除法、四那么混合运算、年月日、周长、分数的初步认识、三次综合理论、总复习。
(二)知识目的1、结合详细情境,初步理解分数的意义,能认、读、写简单的分数。
2、结合详细情境,进一步理解四那么运算的意义,会计算两三位数乘一位数的乘法,两位数除以一位数的除法即含有两级运算的四那么混合运算。
初步形成独立考虑和探究意识。
结合现实素材进展估算,并解释估算的过程,初步形成估算意识。
3、在详细情境中,感受并认识克、千克、吨,并能进展简单的换算。
4、结合实例认识长方形和正方形,认识周长的含义,并能计算周长。
5、掌握年、月、日。
6、认识东、西、南、北和东南、西南、东北、西北,给定一个方向,区分其余七个方向。
(三)情感与态度目的:1、对身边与数学有关的事物有好奇心和兴趣,能积极参与数学活动。
2、理解可以用数和形来描绘某些生活现象,感受数学与日常生活的亲密联络,体验学习数学的作用。
3、能克制在数学活动中遇到的某些困难,获得成功的体验,增强学好数学的信心。
4、在别人的指导下,能发现错误并及时改正,逐步养成良好的学习习惯。
(四)教学重点、难点乘法、除法的口算、估算;两位数除以一位数除法笔算;两三位数乘一位数的笔算,这些内容是“数与代数”局部的教学重点。
小学三年级上学期数学教学工作计划一、班级分析本班共有学生____人,其中男____人,女____人,学生已使用了两年的新课标教材,对一些基础性的数学知识有了初步的认识。
学生已经比较习惯于新教材的学习思路和学习方法,大多数学生认识到数学知识无处不在,生活中处处有数学。
这为学生对本册的学习打下了重要的基础,也为提高学生的解决问题能力和实践能力创造了条件。
二、教材分析这册教材对于教学内容的编排和处理,是以整套实验教材的编写思想、编写原则等为指导,力求使教材的结构符合教育学、心理学的原理和儿童的年龄特征,体现了前几册实验教材同样的风格与特点。
所以本册实验教材仍然具有内容丰富、关注学生的经验与体验、体现知识的形成过程、鼓励算法多样化、改变学生的学习方式,体现开放性的教学方法等特点。
同时,由于教学内容的不同,本册教材还具有下面几个明显的特点。
1.改进笔算教学的编排,体现计算教学改革的理念,重视培养学生的数感。
计算是帮助人们解决问题的工具,是小学生学习数学需要掌握的基础知识和基本技能。
本册实验教材的教学中有接近二分之一的内容是计算的教学内容(27课时),并且大量的是笔算的教学内容。
当前的义务教育数学课程改革中,笔算是被削弱的内容,不仅“降低了笔算的复杂性和熟练程度”,《标准》中还提出:提倡算法多样化、避免程式化地叙述“算理”等改革理念。
本册实验教材在处理笔算教学内容时,注意体现《标准》计算教学改革的理念,在内容编排的顺序、例题的安排、素材的选择等各个方面都采取了新的措施。
(1)精心设计教学顺序,加大教学的步子。
(2)让学生在自主探索中获得对笔算过程与算理的理解,不再出现文字概括形式的计算法则。
(3)让学生在现实情境中理解计算的意义和作用,培养学生用数学解决问题的能力和良好的数感。
(4)笔算与估算结合教学,加大估算教学的力度。
2.量与计量的教学联系生活实际,重视学生的感受和体验。
量与计量的各种概念,例如千米、吨、秒等,都是从人们生活和生产的需要中产生的。
小学三年级数学上册教学计划(15篇) 小学三年级数学上册教学计划1一、学生情况分析及改进提高措施:学生们经过两年的学习,已经具备了初步的逻辑思维能力和简单的抽象概括能力,养成了一些良好的学习习惯,掌握了一些科学的学习方法,学会了独立思考和与人沟通、协商、合作、交流的能力,学会了探究问题,并能根据具体情况提出合理的问题,还能正确解决问题的能力。
无论是理解问题的能力,还是分析、解决问题的能力均有所提高,基础知识和基本技能打得也比较扎实,对数学学习有着浓厚的兴趣,乐于参与到学习活动中去,特别是对一些动手操作,合作学习,实践活动等学习内容尤为感兴趣,因此,在教学中应多设计一些活动,引导学生进行独立思考与合作交流,帮助学生积累参加数学学习活动的经验。
在数学知识上已经掌握了两步计算式题和有余数的除法,还有统计知识,并学会了辨认八个方位;掌握了万以内数的读法、写法和加、减法;还掌握了长度单位毫米、厘米、分米、米和千米的实际长度和简单的换算以及实际测量,并能用以上这些相应的知识解决实际生活中的问题。
总之,这些技能和知识点都为本学期进一步学习新知识打下了坚实的基础,他们爱学数学的热情,以及对数学的感悟能力会在本学期进一步得到发扬光大,他们的.情感、态度、价值观会沿着良性轨道螺旋式上升。
二、本册教材分析本册教材充分体现了新《课程标准》的理念,以学生的数学活动实践为学习内容,教材创设了生动有趣的情境,引导学生在解决现实问题的过程中获得对数学知识的理解和体验。
教学内容主要包括(1)混合运算;(2)观察物体;(3)加与减;(4)乘与除;(5)、周长;(6)乘法;(6)年、月、日;(7)数学好玩;(8)认识小数,还有一个整理复习,一个总复习。
具体特点是: 1.在数与代数的学习中,重视动手操作与抽象概括相结合,体验乘、除法意义,发展了学生的数感和符号感。
2.在空间和图形学习中,从学生的生活经验出发,注重通过操作活动发展空间观念。
2024年人教版小学三年级上册数学教学计划一、班级学生情况分析我班共有学生____人,其中男生____人,女生____人。
绝大部分学生家蒲塘、鲁村等行政村,有水部分学生家离学校较远。
根据上学年成绩检测情况分析,学生的基础知识掌握较好,但仍有部分学生成绩不够理想,其原因主要是父母在外地打工,孩子交给爷爷、奶奶管教,学习缺乏主动性和自觉性,没有良好的学习习惯。
因此,本学期重点工作除了继续加强学生的基础知识训练以外,还要加强对学困生的个别辅导及良好的学习习惯的培养,力争使学生的整体素质得到提高。
二、教材分析这一册教材包括下面一些内容:测量、万以内的加法和减法、四边形、有余数的除法、时分秒、多位数成一位数、分数的初步认识、可能性,数学广角和数学实践活动等。
1.计算教学内容的编排体现改革的理念,注重培养学生灵活的计算能力,发展学生的数感。
2.提供丰富的空间与图形的教学内容,注重实践与探索,促进学生空间观念的发展。
3.结合现实问题教学简单的数据分析和平均数,加深学生对统计作用的认识,逐步形成统计观念。
4.加强解决问题能力的教学,培养学生综合运用数学知识解决问题的能力。
5.有步骤地渗透数学思想方法,培养学生数学思维能力。
6.情感、态度、价值观的培养渗透于数学教学中,用数学的魅力和学习的收获激发学生的学习兴趣与内在动机。
三、教学目标和要求1.会笔算多位数乘一位数的乘法、万以内的加法和减法,会进行相应的乘法估算和验算。
2.会口算一位数乘整十、整百、整千的数,整十、整百数乘整十数,两位数乘整十、整百数(每位乘积不满十)。
3.初步认识简单的分数,初步知道分数是平均分的含义,会读、写分数,初步认识分数的大小,会计算一些分数的加减法。
4.认识时、分、秒三个时间名词,能够很准确的说出三者之间的进制关系及三者之间的大小关系。
5.认识周长的含义,会计算四边形的周长,提醒学生注意漏写周长的单位名称。
6.认识时间单位时、分、秒,了解它们之间的关系;知道每小时是多少分钟、每分钟是多少秒组成的;并学会准确认识时间。
人教版三年级数学上册教学计划5篇人教版三年级数学上册教学计划【篇1】一、本册教材的教学内容和教学目标(一)数与代数1、第一单元“乘除法”本单元学生主要学习(100以内)一位数乘以两位数,一位数除以两位数的口算。
结合具体情况,感受乘除运算与现实生活的紧密联系,探索一位数乘以两位数、一位数除以两位数的口算方法,体验算法的多样性,正确计算。
体验从实际情况提出问题和解决问题的过程,培养运用乘除法知识解决简单实际问题的能力。
2、第三单元“千克、克、吨”本单元主要是让学生学习质量单位——千克、克、吨。
结合具体生活情境,感受并认识质量单位千克、克、吨;了解千克、克、吨的实际大小。
掌握千克、克和吨之间的关系,并能进行简单的换算。
结合生活实际,解决与千克、克、吨有关的简单问题,感受数学与实际生活的联系。
3、第四单元“乘法”在这一单元,学生主要学习两个或三个数乘以一个数的乘法和乘法。
能够结合具体情况提出问题,列举乘法公式,探索二三位数乘以一位数的计算方法,体验与他人交流各自算法的过程,体验算法的多样性,选择合适的计算方法。
能正确计算二三位数乘一位数。
能解决生活中的简单问题。
能够结合具体情况进行估算,并解释估算过程。
4、第六单元“除法”本单元主要学习两、三位数除以一位数的除法和连除;学习乘除混合两步运算。
能结合具体情境,进一步感知除法与实际生活的密切联系。
探索并掌握两、三位数除以一位数的方法,能正确列竖式计算两、三位数除以一位数的除法,并能进行验算。
结合具体的计算过程,培养估算的意识和能力。
能从实际情境中提出问题,运用除法知识解决生活中的简单问题。
5、第七单元“年、月、日”本单元主要学习年、月、日的有关知识。
认识年、月、日,了解它们之间的关系;了解平年、闰年,能判断平年和闰年。
体会引入24时记时法的必要性,认识24时记时法。
感受时间中的数学问题,培养时间观念。
能解决一些简单的实际问题。
(二)空间与图形1、第二单元“观察物体”在这一单元里学生学习根据指令搭立体图形,并学习从多方位观察立体图形。
三年级数学上册教学计划人教版三年级数学上册教学计划(通用5篇)时间过得真快,总在不经意间流逝,教学工作者们又将迎来新的教学目标,是时候写一份详细的教学计划了。
那么一份同事都拍手称赞的教学计划是什么样的呢?下面是小编帮大家整理的人教版三年级数学上册教学计划(通用5篇),仅供参考,欢迎大家阅读。
三年级数学上册教学计划1一、指导思想:全面贯彻党的教育方针,认真学习先进的教育理论和新的课程标准,积极投身课程改革,坚定不移地实施以培养学生创新意识、探索意识和实践能力为重心的素质教育,以更新观念为前提,以育人为归宿,以提高师资整体素质为核心,以提高课堂教学效率为重点。
转变教研理念,改进教研方法,优化教研模式,积极探索在新课程改革背景下的小学数学教研工作新体系。
二、主要工作与措施(一)发挥教研群体作用积极开展教研组活动,做到教研活动经常化、专题化和系列化。
做到教研与科研相结合,新的理念与课堂教学相结合。
1、教研活动经常化。
根据教研组的具体情况制订切实有效的实施措施,教研活动的重点应该放在课堂教学。
2、教研活动专题化。
针对教研组的具体问题,善于发现数学教学实际中的薄弱环节,研讨在实际教学中的解决办法,集思广益、交流探讨,促使广大参与教师有所收获。
3、教研活动系列化。
开展活动要有系列,如围绕某个专题组织理论学习,明确目标开课研讨,并进行下一轮开课的集体研讨。
集体备课要确保实效,注意发挥每个教师的智慧,也唯有此,才能使更多的教师有参与的机会、锻炼的机会,真正把教研活动与提高课堂教学效率结合起来,与解决实际问题结合起来,与教师成长结合起来。
(二)继续认真学习《数学课程标准》,切实转变教学理念。
本学期课程改革在我镇全面实行已进入第五个学年,应该看到,不论是三年级,还是其它年级的.数学老师,在教学观念上已有一定变化,但也应认识到,教学理念的切实转变,基本理念的真正确立,不是一朝一夕就能解决的。
所以,本学期仍然要加强教师的培训,学习《数学课程标准》,进一步确立新课程标准的基本理念和课程目标:1、数学课程理念:突出体现基础性、普及性和发展性。
小学三年级上册数学教学计划人教版(精选15篇)小学三年级上册数学教学计划人教版精选篇1一、指导思想:以全面实施素质教育为目标,以学校工作计划为中心,以教导处和教科室计划为指导,以更新观念为前提,以育人为归宿,以提高师资整体素质为核心,以提高课堂教学效率为重点,优化课堂教学结构,全面提高数学教育质量,结合生活实际锻炼学生的数学运用能力,培养全体学生的数学热情。
全面提高教师的业务水平和学生的综合素质,切实通过课堂教学来实现基础教育课程改革的目标。
二、工作目标:1、继续认真系统学习《数学课程规范》,树立符合新课程规范的教学理念,并用新的教学理念指导教学工作。
2、深入推进课程改革,不时解决课程改革中出现的新问题和新困惑。
牢固确立以学科教研为主线的行动战略,努力构建数学学科教学特色和多元化、多形态的教学课型。
3、每个年级都要认真上好数学实践活动课,推荐经验体会。
4、抓好备课组活动。
5、抓好教学常规的落实工作,了解和检查本组教师的教学和研究情况。
三、主要工作与措施:1、加强业务水平培训,提高课堂教学效率。
教师业务水平的高低直接影响着学生的发展,因此教师应努力学习新课程的有关新理念。
利用新课程培训、集体备课、教研活动等校本培训机会加强对教师进行新课标理论的学习,研究新教材的编写意图和内涵,掌握新课改对学生和教师提出的新要求,以便更好地在实际教学过程中灵活应用,使理论和实践有效的结合,发挥最好的教学效果,从而提高教师实施新课标的能力。
全组教师在充沛抓住学生在校的有效时间外,要聚焦课堂,向课堂要质量,向教科研要质量。
2、注重学生良好学习习惯的培养。
好习惯,益终生。
平时的作业习惯、读题习惯、验证习惯等影响学习效果的非智力因素,不是临考时想控制就能控制的,需要每一位数学教师一贯的关注,循序渐进的培养和锲而不舍的监测。
培养学生良好的学习习惯,我们应该站在对学生终身负责的高度来认识,大处着手,小处着眼,在日常的教学中反复抓,抓反复,通过严格的训练,培养学生刻苦钻研、独立考虑,敢于质疑,认真细致、做事严谨等良好的学习习惯。
人教版小学三年级上册数学教学计划人教版小学三年级上册数学教学计划1一、教材分析:这一册教材包括下面一些内容:万以内的加法和减法笔算,有余数的除法,多位数乘一位数,分数的初步认识,四边形,千米和吨的认识,时、分、秒,可能性,数学广角和数学实践活动等。
万以内的加法和减法笔算、多位数乘一位数以及四边形是本册教材的重点教学内容。
二、教学目标:这一册教材的教学目标是,使学生:1、会笔算三位数的加、减法,会进行相应的估算和验算。
2、会口算一位数乘整十、整百数;会笔算一位数乘二、三位数,并会进行估算;能熟练地计算除数和商是一位数的有余数的除法。
3、初步认识简单的分数(分母小于10),会读、写分数并知道各部分的名称,初步认识分数的大小,会计算简单的同分母分数的加减法。
4、初步认识平行四边形,掌握长方形和正方形的特征,会在方格纸上画长方形、正方形和平行四边形;知道周长的含义,会计算长方形、正方形的周长;能估计一些物体的长度,并会进行测量。
5、认识长度单位千米,初步建立1千米的长度观念,知道1千米=1000米;认识质量单位吨,初步建立1吨的`质量观念,知道1吨=1000千克;认识时间单位秒,初步建立分、秒的时间观念,知道1分=60秒,会进行一些有关时间的简单计算。
6、初步体验有些事件的发生是确定的,有些则是不确定的;能够列出简单实验所有可能发生的结果,知道事件发生的可能性是有大小的,能对一些简单事件发生的可能性做出描述。
7、能找出事物简单的排列数和组合数,形成发现生活中的数学的意识和全面地思考问题的意识,初步形成观察、分析及推理的能力。
8、体会学习数学的乐趣,提高学习数学的兴趣,建立学好数学的信心。
9、养成认真作业、书写整洁的良好习惯。
10、体验数学与日常生活的密切联系,初步形成综合运用数学知识解决问题的能力。
三、教学措施:本班学生,两年来养成了良好的学习习惯,借助远程教育资源上的内容,提高了学生的学习兴趣。
上课时能积极思考,积极发言,作业认真按时完成。
人教版三年级上册数学教学计划人教版三年级上册数学教学计划精选3篇(一)教学内容:人教版三年级上册数学内容第一章:数的认识- 数的读写、比大小- 100以内数的认识和运算- 最大数和最小数第二章:加法和减法- 加法和减法的认识- 不进位加法、进位加法- 不退位减法、退位减法第三章:乘法- 乘法的认识- 乘法口诀- 数乘以10和100的运算第四章:除法- 除法的认识- 除法口诀- 除法的初步应用第五章:实际问题- 加减乘除在实际生活中的应用- 分析和解决问题的方法教学计划:- 第一周:复习前一学年的数学知识,介绍数的读写、比大小- 第二周:教授加法和减法的基本概念及运算方法- 第三周:学习乘法的口诀及基本运算规则- 第四周:引入除法概念,学生初步掌握除法运算方法- 第五周:应用前面所学知识解决实际问题- 第六周:进行期末复习,总结本学期所学内容。
教学方法:- 采用多媒体教学,结合故事、游戏等活动,引导学生积极参与课堂- 通过实际问题的解决,培养学生的逻辑思维和应用能力- 融入小组合作学习,培养学生的团队合作意识和互助精神评价方式:- 日常课堂表现评价- 作业完成情况综合考察- 定期小测验评价学习效果以上是人教版三年级上册数学的教学内容和教学计划,希望对您有所帮助。
如果需要更详细的教学计划或教学资源,可以进一步咨询相关学校或教育机构。
人教版三年级上册数学教学计划精选3篇(二)课题:认识画笔和颜料教学目标:1. 认识不同类型的画笔和颜料;2. 掌握正确使用画笔和颜料的方法;3. 用画笔和颜料完成简单的绘画作品。
教学内容:1. 画笔的种类与用途;2. 常用颜料的种类和特点;3. 用不同画笔和颜料的绘画方法。
教学准备:1. 各种类型的画笔和颜料;2. 绘画纸、颜色板等绘画工具。
教学过程:1. 导入:通过图片或实物展示不同类型的画笔和颜料,引发学生兴趣。
2. 讲解:介绍画笔和颜料的种类、特点以及正确使用方法。
新人教版小学三年级上册数学教学计划学校三班级上册数学教学方案1一、班级状况分析:初三同学对一些基本的数学学问有了初步的了解。
同学已经习惯了新教材的学习思路和方法,大多意识到数学学问无处不在,数学在生活中无处不在。
这为同学学习这本书奠定了重要基础,也为提高同学解决问题和实践的力气缔造了条件。
二、教材分析:这学期的教材包括以下内容:时、分、秒、一万以内加减(1)、测量、一万以内加减(2)、对次数的理解、多位数乘一位数、数字编码、矩形和正方形、分数的初步理解、数学广角集和总评等。
它具有内容丰富、留意同学体验、反映学问形成过程、鼓舞算法多样化、转变同学学习方法、体现开放式教学方法等特点。
三、本学期教学要求的主要目标:(a)学问和技能1.会写。
能写三位加减,并做相应的估算和验算。
2.能数到十一百的一位数;我会用一个数字乘以两个或三个数字来估算3.初步了解简洁分数(分母小于10),读写分数并知道各个部分的名称,初步了解分数的大小,简洁加减相同分母的分数。
4.把握长方形和正方形的特点,在正方形纸上画长方形、正方形、平行四边形;知道周长的含义就会计算出长方形和正方形的周长;有些物体的长度是可以估量和测量的。
5.了解长度单位公里,初步建立1公里的长度概念,知道1公里=1000米;了解质量单位吨,初步建立1吨的质量概念,知道1吨=1000kg;知道时间单位秒,初步建立分、秒的时间概念,知道分=60秒,会对时间做一些简洁的计算。
6.在老师的关怀下,学会选择有用的信息进行简洁的归纳和类比。
(二)心情和态度1.在他人的鼓舞和关怀下,对一些与数学相关的事物产生惊奇心,主动参预生动直观的教学活动。
2.能克服数学活动中遇到的一些困难,获得成功的阅历,有信念学好数学。
能够在数学活动中发觉错误并准时改正。
3.体验观看、运算、归纳等学习数学的过程,感受数学思维过程的合理性。
4.体验学习数学的乐趣,提高学习数学的兴趣,树立学好数学的信念。
人教版小学三年级上册数学教学计划8篇人教版小学三年级上册数学教学计划1一、课标要求第一学段(1~3年级)1、知识与技能●经历从日常生活中抽象出数的过程,认识万以内的数、小数、简单的分数和常见的量;了解四则运算的意义,掌握必要的运算(包括估算)技能。
●经历直观认识简单几何体和平面图形的过程,了解简单几何体和平面图形,感受平移、旋转、对称现象,能初步描述物体的相对位置,获得初步的测量(包括估测)、识图、作图等技能。
●对数据的收集、整理、描述和分析过程有所体验,掌握一些简单的数据处理技能;初步感受不确定现象。
2、数学思考●能运用生活经验,对有关的数字信息作出解释,并初步学会用具体的数描述现实世界中的简单现象。
●在对简单物体和图形的形状、大小、位置关系、运动的探索过程中,发展空间观念。
●在教师的帮助下,初步学会选择有用信息进行简单的归纳与类比。
●在解决问题过程中,能进行简单的、有条理的思考。
3、解决问题●能在教师指导下,从日常生活中发现并提出简单的数学问题。
●了解同一问题可以有不同的解决办法。
●有与同伴合作解决问题的体验。
●初步学会表达解决问题的大致过程和结果。
4、情感与态度●在他人的鼓励与帮助下,对身边与数学有关的某些事物有好奇心,能够积极参与生动、直观的数学活动。
●在他人的鼓励与帮助下,能克服在数学活动中遇到的某些困难,获得成功的体验,有学好数学的信心。
●了解可以用数和形来描述某些现象,感受数学与日常生活的密切联系。
●经历观察、操作、归纳等学习数学的过程,感受数学思考过程的合理性。
● 在他人的指导下,能够发现数学活动中的错误并及时改正。
二、学生情况分析:这学期我担任三年级(1)班和(3)班的数学教学,两班共有学生90人左右。
从性格方面分析,大多数同学性格开朗,爱好广泛,喜欢和别人交往是他们的特长。
从学习方面看,大多数同学能按老师的要求积极做好课前准备,并能认真完成家庭作业,学习态度端正,学习习惯良好。
2024年人教版小学三年级上册数学教学计划模板一、教材分析本册教材内容包括:小数乘法、小数除法、简易方程、观察物体、多边形的面积、统计与可能性、数学广角和数学综合运用等。
(一)数与代数方面本册教材安排了小数乘法,小数除法和简易方程。
小数乘法和除法是在学生掌握了整数的四则运算、小数的意义和性质以及小数加减法的基础上进行教学,继续培养学生小数的四则运算能力。
简易方程中有用字母表示数、等式的性质、解简单的方程、用方程表示等量关系进而解决简单的实际问题等内容,进一步发展学生的抽象思维能力,提高解决问题的能力。
(二)在空间与图形方面,安排了观察物体和多边形的面积两个单元。
在已有知识和经验的基础上,探索并体会各种图形的特征、图形之间的关系,及图形之间的转化,掌握平行四边形、三角形、梯形的面积公式及公式之间的关系,渗透平移、旋转、转化的数学思想方法,促进学生空间观念的进一步发展。
(三)在统计与概率方面,本册教材让学生学习有关可能性和中位数的知识。
通过操作与实验,让学生体验事件发生的等可能性以及游戏规则的公平性,学会求一些事件发生的可能性;在平均数的基础上教学中位数。
(四)在用数学解决问题方面,教材一方面结合小数乘法和除法两个单元,教学用所学的乘除法计算知识解决生活中的简单问题;另一方面,安排了“数学广角”的教学内容,通过观察、猜测、实验、推理等活动,培养他们探索数学问题的兴趣和发现、欣赏数学美的意识。
(五)本册教材还安排了两个数学综合应用的实践活动,让学生通过小组合作的探索活动,运用所学知识解决问题,体会探索的乐趣和数学的实际应用,感受用数学的愉悦,培养数学意识和实践能力。
二、教学重点小数乘法、除法,简易方程,多边形的面积,统计与可能性等是本册教材的重点教学内容。
三、教学难点理解小数乘、除法的算理,理解用字母表示数的意义,理解用字母表示数的公式,理解方程的意义及等式的基本性质,根据题意分析数量间的相等关系,理解多边行面积公式的推导过程。
三年级上册数学教学计划
一、教材分析
这一册教材包括下面一些内容:万以内的加法和减法口算和笔算,多位数乘一位数,分数的初步认识,有关倍的概念及应用,长方形和正方形的特性与周长,时、分、秒,千米和吨的认识,数学广角和数学实践活动等。
修订后的教材,既具有原实验教材的主要特点,同时又呈现出一些新的特色。
1、细致改进计算教学的编排,体现计算教学的基本理念,促进学生能力的发展。
2、改进概念教学的编排,让学生在应用概念解决问题中加深对概念的理解。
3、改进估算的编排,突出估算的作用,提高学生解决问题的能力。
4、量与计量教学重视学生的感受和体验,加强对估测能力的培养。
5、调整图形与几何教学内容的编排,强调实际操作与自主探索,提供更丰富的学习素材。
6、合理安排“解决问题”的教学,为培养学生解决问题能力提供丰富而可操作的案例。
7、有步骤地渗透数学思想方法,培养学生数学思维能力。
二、教学目标和要求
1.能口算两位数加、减两位数,会笔算三位数的加、减法,会进行相应的估算和验算。
2.会口算一位数乘整十、整百数,会笔算一位数乘二、三位数,并会进行估算。
3.初步认识简单的分数(分母小于10),会读、写分数并知道各部分的名称,初步认识分数的大小,会计算简单的同分母分数的加、减法。
4.初步建立倍的概念,理解倍的含义,并能应用其含义解决问题。
5.掌握长方形和正方形的特征,会在方格纸上画长方形和正方形;知道周长的含义,会计算长方形和正方形的周长。
6.认识长度单位毫米、分米、千米;初步建立1毫米、1分米、1千米的长度概念,知道1千米=1000米;认识质量单位吨,初步建立1吨的质量概念,知道1吨=1000千克;认识时间单位秒,初步建立分、秒的时间概念,知道1分=60秒,会进行有关长度、质量和时间的简单计算。
7.初步了解集合的思想,形成发现生活中的数学的閺呼全面思考问题的意识,初步形成观察、分析及推理的能力。
8.经历从实际生活中发现问题、提出问题、解决问题的过程,体会数学在日常生活中的作用,初步形成综合运用数学知识解决问题的能力。
9.体会学习数学的乐趣,提高学习数学的兴趣,建立学好数学的信心。
10.养成认真作业、书写整洁的良好习惯。
三、教学重、难点
万以内的加法和减法、多位数乘一位数以及长方形和正方形是本册教材的重点教学内容。
本册教材根据学生所学习的数学知识和生活经验,安排了一个综合与实践活动“数字编码”,让学生通过小组合作的探究活动,综合运用所掌握的数学知识解决问题,体会探索的乐趣和数学的实际应用,感受用数学的愉悦,培养学生的应用意识和解决问题能力。
引入分数是数的概念的一次扩展,分数概念比较抽象,小学生理解掌握会有一定的难度,所以有必要公段进行教学。
本册出现的分数内容是最初步的,结合学生的生活实际和具体实例诠释一些简单具体含义,使学生建立起分数的初步概念,初步学会用简单的分数进行表达和交流,进一步发展数感,还学习用分数的含义解决一些简单的实际问题等;为学习小数和进一步学习分数做好铺垫。
四、本学期提高教学质量的措施
1、重视教学情景的创设,关注学生的生活经验,提供丰富的感性材料,加强学生的操作活动,结合生活实际帮助学生建立有关的数学概念。
2、加强导优辅差工作,让每个学生都得到发展。
3、设计一些探索性操作活动,培养实践能力、动手能力和创新精神。
4、结合课题,在课堂交流和培养激发学生学习兴趣方面做些调查、分析,进行一些尝试。
5、精心设计教学过程,认真做好课前准备,努力提高课堂教学效率。
及时进行课堂教学的总结反思。
6、注意将数学的课堂教学与学生的生活实际紧密结合,创设生活化课堂情境,将教学内容中的数学问题生活化。
7、注意课堂教学的开放性,有步骤地渗透数学思想方法,培养学生数学思维能力。
8、严格抓好学生的课堂学习习惯。
9、引导学生主动提出问题,重视培养问题意识。
在实际教学中,教师可以创造性地使用教材,如可以结合当时学生们普遍关注的社会热点问题替换材料内容,以便学生更深刻地体会数学与实际生活的密切联系。
教师还应加强指导,让学生初步学会根据实际情况,灵活选择相关信息解决问题,培养学生思维的灵活性。
10、在处理教材时,注意教学目标的正确定位。
不要随意拔高和降低难度。
五、课时安排
(一)时、分、秒…………………………………………………3课时左右
(二)万以内的加法和减法(一)……………………………………6课时左右(三)测量(课时)……………………………………………………7课时左右毫米、分米的认识…………………………………………2课时左右
千米的认识…………………………………………3课左右
吨的认识…………………………………………2课时左右
(四)万以内的加法和减法(二)……………………………………9课时左右
1.加法……………………………………………………3课时左右
2.减法……………………………………………………4课时左右
整理和复习……………………………………………………2课时
(五)倍的认识…………………………………………………(4课时)
(六)多位数乘一位数…………………………………………………12课时左右
1.口算乘法……………………………………………………2课时左右
2.笔算乘法……………………………………………………9课时左右
整理和复习……………………………………………………1课时
(七)长方形和正方形…………………………………………………6课时左右四边形……………………………………………………1课时
周长……………………………………………………5课时左右
(八)分数的初步认识……………………………………………………8课时左右
1.分数的初步认识……………………………………………4课时左右
2.分数的简单计算……………………………………………2课时左右
3.分数的简单应用……………………………………………2课时左右(九)数学广角——集合…………………………………………………2课时左右(十)总复习………………………………………………………4课时左右。