铅锌矿检测标准
- 格式:pdf
- 大小:160.37 KB
- 文档页数:5
铅锌矿中铅锌测定方法
1.火试法:将矿石样品加热至一定温度,使其中的铅、锌以氧化物的
形式析出,然后用化学分析方法测定氧化物中铅、锌的含量。
2.磁选法:采用磁性选别器,对含铅锌矿石进行磁选,将其中的铅锌
矿物质和其他矿物质分离开来,然后用化学分析方法测定铅、锌的含量。
3.浮选法:在适当的药剂和条件作用下,将含铅锌矿石浮选出铅、锌,然后用化学分析方法测定铅、锌的含量。
4.电解法:将含铅锌矿石中的铅、锌通过电解方式分离出来,然后用
化学分析方法测定铅、锌的含量。
5.光谱分析法:采用光谱法分析含铅锌矿石中的铅、锌元素,常用的
有原子吸收光谱法、原子荧光光谱法等方法。
铅锌矿质量标准引言铅锌矿是一种重要的金属矿石,广泛应用于工业生产中的金属制品制造。
为了保证铅锌矿的质量和市场竞争力,制定了一系列的铅锌矿质量标准。
本文将介绍铅锌矿质量标准的相关内容。
1. 目的和适用范围铅锌矿质量标准的目的是规范铅锌矿的产品质量,确保产品符合相关的技术要求,并保证产品在市场上的可售性。
本标准适用于所有生产、加工和使用铅锌矿的企事业单位。
2. 主要技术要求2.1 成分要求铅锌矿的主要成分包括铅(Pb)和锌(Zn)。
根据不同的应用需求,铅锌矿的成分要求也会有所不同。
一般来说,铅锌矿中的铅和锌含量应符合以下要求:•铅含量不低于X%;•锌含量不低于Y%;•其他金属元素(如铜、银等)的含量不得超过Z%。
2.2 粒度要求铅锌矿的粒度对于提取铅锌矿的效率以及后续加工工艺的影响非常大。
常见的粒度要求如下:•粗粒度铅锌矿:粒度大于P毫米;•中粒度铅锌矿:粒度在Q毫米到R毫米之间;•细粒度铅锌矿:粒度小于S毫米。
2.3 化学指标要求铅锌矿的化学指标直接影响其在冶金过程中的可加工性。
常见的化学指标要求如下:•铅锌矿中的杂质含量应低于U%;•铅锌矿的化学反应性应在一定范围内。
3. 检测和评价方法为了保证铅锌矿的质量,需要对其进行检测和评价。
常用的检测和评价方法包括:•化学分析:通过化学方法,对铅锌矿的成分进行分析,确定其含量;•粒度分析:利用粒度分析仪等设备,对铅锌矿的粒度进行检测,并绘制粒度分布曲线;•冶金性能评价:通过冶金试验,评估铅锌矿的冶金性能,如焙烧性能、浮选性能等。
4. 质量控制为了确保铅锌矿的质量,需要进行质量控制。
常用的质量控制方法包括:•原料检验:对进货的铅锌矿原料进行全面检验,确保原料质量符合标准要求;•生产过程控制:在生产过程中,加强对关键环节的控制,如破碎、磨矿、浮选等;•产品抽检:定期进行产品抽检,检测产品质量是否符合标准要求;•不合格品处理:对于不符合标准要求的铅锌矿,进行合理的处理,防止不合格品流入市场。
混合铅锌精矿化学分析方法第11部分:砷、铋、镉、钴、铜、镍和锑含量的测定电感耦合等离子体原子发射光谱法编制说明北矿检测技术有限公司2020年5月混合铅锌精矿化学分析方法第11部分:砷、铋、镉、钴、铜、镍和锑含量的测定电感耦合等离子体原子发射光谱法一、工作简况1 方法概况1.1 项目的必要性目前,铅锌混合精矿中杂质元素的检测标准,是采用每个项目分别测定,操作繁琐,检验周期长。
因此采用一次溶样,用电感耦合等离子体原子发射光谱法对其中多种杂质元素进行同时测定,操作简便,节省了人力、物力,缩短了检验周期。
1.2适用范围本标准适用于混合铅锌精矿中砷、铋、镉、钴、铜、镍和锑含量的测定。
测定范围:见表1。
表1 砷、铋、镉、钴、铜、镍和锑测定范围1.3可行性北矿检测技术有限公司为国家重有色金属质量监督检验中心、国家进出口商品检验有色金属认可实验室、中国有色金属工业重金属质检中心、科技成果检测鉴定国家级检测机构,在国内有色金属分析领域具有权威地位。
公司拥有多台原子吸收光谱仪,具备项目研究所需的仪器设备。
标准起草人员主起草国家行业标准多项,参与国家行业标准几十项,具有丰富的方法研究经验。
本标准的建立对企业在后续生产及市场交易提供有力的指导。
本标准在起草、调研中得到了白银有色集团股份有限公司、株洲冶炼集团股份有限公司、豫光金铅股份有限公司、山东恒邦冶炼股份有限公司、广东省工业分析检测中心、紫金矿业集团股份有限公司、兰州海关技术中心、深圳市中金岭南有色金属股份有限公司、五矿铜业(湖南)有限公司、大冶有色设计研究院有限公司等公司的积极响应。
2 任务来源根据工业和信息化部标准计划项目的安排要求,全国有色金属标准化技术委员会于2019年7月23-25日在云南大理召开了《混合铅锌精矿化学分析方法第11部分砷、铋、镉、钴、铜、镍、锑量的测定》标准任务落实会。
根据有色标委[2019]49号有关《混合铅锌精矿化学分析方法》行业标准制(修)订任务计划和任务落实会议纪要的要求,行业标准《混合铅锌精矿化学分析方法》由北矿检测技术有限公司负责起草修订,落实了验证单位,明确了样品的制备单位及各项工作时间进度要求。
铅锌元素的测定方法2010-08-02 15:561.方法提要试样用盐酸、硝酸、高氯酸、硫酸分解,在氨性介质中,锌与铁、锰、铅、砷等元素分离。
再在PH5~6的醋酸-醋酸钠缓冲溶液中,以二甲酚橙或半二甲酚橙为指示剂,用EDTA标准溶液滴定。
本法适用一般矿石ω(Zn)/10-2>5的测定。
2.试剂2·1.硫酸铵,分析纯。
2·2.抗坏血酸,分析纯。
2·3.过硫酸铵,分析纯。
2·4.氨水(p0.90g/mL),分析纯。
2·5.乙醇,分析纯。
2·6.硫酸(p1. 84g/mL),分析纯。
2·7.硝酸(p1.42g/mL),分析纯。
2·8.盐酸(p1.19g/mL),分析纯。
2·9.高氯酸(p1.68g/mL),分析纯。
2·10.冰醋酸(p1.05g/mL),分析纯。
2·11.二甲酚橙或半二甲酚橙指示剂:称取0.5g二甲酚橙或半二甲酚橙溶于100mL水中。
2·12.氟化钾溶液:称取20g氟化钾溶于100mL水中,贮存塑料瓶中。
2·13.硫代硫酸钠溶液:称取10g硫代硫酸钠溶于100mL水中。
2·14.洗涤液:称取2g硫酸铵溶于水中,加5mL乙醇和5滴氨水,用水稀至100mL,混匀。
2·15.醋酸-醋酸钠缓冲溶液(PH5~6):称取200gCH3COONa·3H2O溶于水中,加10mL冰醋酸,用水稀释至1000mL,摇匀。
2·16.将金属锌(99.99%)于硝酸(10+90)中浸泡1min,取出,用乙醇洗净,于50℃烘干。
2·17.锌标准溶液的配制:准确称取2.6156g或1.3078g于50℃烘干的金属锌(99.99%)于250mL烧杯中,加入20mLHCl(1+1),低温加热使其溶解,冷却后移入1000mL容量瓶中,用水稀释至刻度,混匀。
铅、锌产品采制样标准1、目的:为了标准采样工作,提高样品的准确性和公正性,特制定本标准。
2、范围:本标准仅适用于万城公司选矿厂采样、制样工作。
3、引用标准:GBT14261—1993、国家散装锌精矿取制样方法;GBT14262—1993、国家散装铅精矿取制样方法。
4、样品的采取方法和规定:4.1、样品在采取之前,采样人员须清理干净采样使用器具,防止器具内有残存物质而影响样品的质量。
4.2、采取样品时,供、购双方及选矿厂三家必须在现场,若有一方不在现场,该样品即视为废样,须重新采取。
4.3、采样人员将所采的样品用塑料袋装好封存,放置在阴凉的地方,防止在烈日下爆晒。
4.4、采样按选厂规定在铲车铲斗内采取,每铲三个点,采样点必须分布均匀。
若因特殊情况需在汽车上采样时,每点相距不超过80cm,样管必须插到底。
4.5、采样员每取一点,必须用小铁锤在样管上敲打。
保证样管无残存物以后,在另取一点。
4.6、铅、锌精矿采样管应有明显标识,严禁混合使用,以免影响精矿质量。
4.7、样品采取完毕后,采样人员和供、购双方代表应在样品采取记录上签名,并按车号分发好样品,送化验室制样。
发货样品实行一车一样。
4.8、流程样的采取按照车间规定地点每30分钟取一次样,每班至少取15个样,下班前送制样室。
5、样品的制备及水份测定:5.1、样品的制备5.1.1、样品送到制样室以后,工作人员必须按要求均匀搅拌,对样品中存在凝结的粗颗粒要研碎,照后按照切割法对角留样,再混合搅拌均匀。
5.1.2、样品搅拌混合后,由供、购双方现场对样品进行水份的测定,在测定水份时,烘箱关闭后贴封有效,在烘干完毕后,由双方共同启封。
5.2、水份测定的方法5.2.1、用天秤称500—1000g样品湿量,放置在样盘内送烘箱进行烘干,烘样时间不少于90—120分钟,流程样烘干时间不低于30分钟。
5.2.2、在使用烘箱烘干样品时,其温度控制在恒温105℃的条件下进行烘样,上下误差不超过5℃,否则该样品作废。
铅精矿标准
铅精矿的标准可以根据不同的国家和地区而有所不同。
以下是一般情况下对铅精矿的一些基本标准:
1. 铅含量:通常以铅(Pb)的百分比表示,标准可能会规定最低或最高的铅含量要求。
2. 杂质含量:标准可能会要求铅精矿中其他金属元素的含量不能超过一定限度,如铜、锌、银、镍等。
3. 粒度要求:铅精矿的颗粒大小也可能受到标准的限制,通常会规定一定的筛网尺寸范围。
4. 含水率:标准可能还会规定铅精矿的最大含水率,以确保其质量和可处理性。
这些标准可能会因国家、行业和具体应用而有所不同。
在购买或销售铅精矿时,应参考当地的法律法规和相关标准,以确保产品符合要求,并满足环境、安全和健康方面的要求。
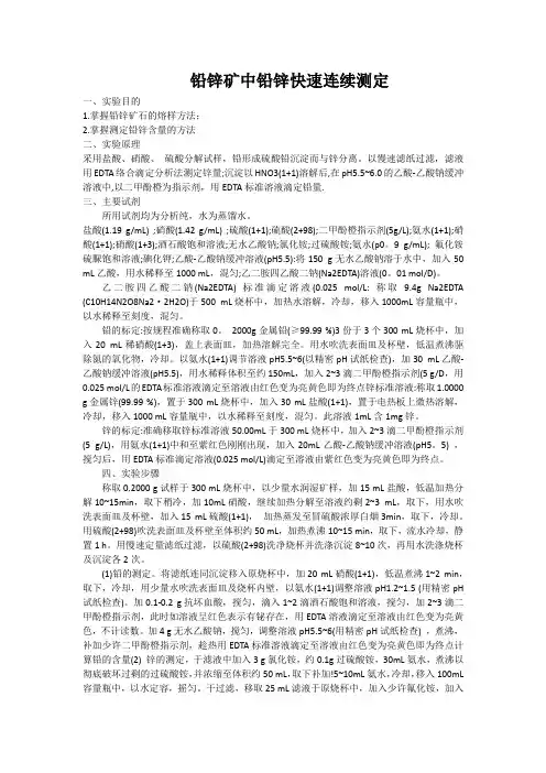
铅锌矿中铅锌快速连续测定一、实验目的1.掌握铅锌矿石的熔样方法;2.掌握测定铅锌含量的方法二、实验原理采用盐酸、硝酸、硫酸分解试样,铅形成硫酸铅沉淀而与锌分离。
以慢速滤纸过滤,滤液用EDTA络合滴定分析法测定锌量;沉淀以HNO3(1+1)溶解后,在pH5.5~6.0的乙酸-乙酸钠缓冲溶液中,以二甲酚橙为指示剂,用EDTA标准溶液滴定铅量.三、主要试剂所用试剂均为分析纯,水为蒸馏水。
盐酸(1.19 g/mL) ;硝酸(1.42 g/mL) ;硫酸(1+1);硫酸(2+98);二甲酚橙指示剂(5g/L);氨水(1+1);硝酸(1+1);硝酸(1+3);酒石酸饱和溶液;无水乙酸钠;氯化铵;过硫酸铵;氨水(p0。
9 g/mL); 氟化铵硫脲饱和溶液;碘化钾;乙酸-乙酸钠缓冲溶液(pH5.5):将150 g无水乙酸钠溶于水中,加入50 mL乙酸,用水稀释至1000 mL,混匀;乙二胺四乙酸二钠(Na2EDTA)溶液(0。
01 mol/D)。
乙二胺四乙酸二钠(Na2EDTA) 标准滴定溶液(0.025 mol/L: 称取9.4g Na2EDTA (C10H14N2O8Na2·2H2O)于500 mL烧杯中,加热水溶解,冷却,移入1000mL容量瓶中,以水稀释至刻度,混匀。
铅的标定:按规程准确称取0。
2000g金属铅(≥99.99 %)3份于3个300 mL烧杯中,加入20 mL稀硝酸(1+3),盖上表面皿,加热溶解完全。
用水吹洗表面皿及杯壁,低温煮沸驱除氮的氧化物,冷却。
以氨水(1+1)调节溶液pH5.5~6(以精密pH试纸检查),加30 mL乙酸-乙酸钠缓冲溶液(pH5.5),用水稀释体积至约150mL,加入2~3滴二甲酚橙指示剂(5 g/D,用0.025 mol/L的EDTA标准溶液滴定至溶液由红色变为亮黄色即为终点锌标准溶液:称取1.0000 g金属锌(99.99 %),置于300 mL烧杯中,加入30 mL盐酸(1+1),置于电热板上微热溶解,冷却,移入1000 mL容量瓶中,以水稀释至刻度,混匀。
铅、锌产品采制样标准铅和锌是广泛应用于制造和其他工业领域的金属元素。
然而,在采购铅和锌产品时,对采样标准存在紧要性。
由于未达到采样标准的铅和锌可能导致制造和其他工业生产中的质量问题,因此,这篇文章将探讨铅和锌产品采制样标准。
铅和锌的采制样是对铅和锌产品质量的有效测试方法。
铅和锌的采制样通常需要非常精准,以确保产品的精准性、一致性和可重复性。
因此,用于采制样的方法和规格必需得到细心的设计,以确保有效地测试产品质量。
首先,用于采制样的设备必需完全干净并消毒。
这是确保采样的一致性和精准性的关键步骤。
不仅仅是设备,还有采样人员必需穿着干净的服装和手套,并要求工作区域四周没有杂物,以避开任何外来部分的干扰。
其次,采样应当是从批次的不同部位进行的。
为了确保测试样本的代表性,从批次中不同的部分进行采样是至关紧要的。
不同的部分可能会表现出产品的细小差异,比如成分、颜色、质地等等。
此外,在采制样之前,必需对批量的铅和锌产品进行充分的混合。
混合应当使用适当的设备,以确保产品被彻底混合。
这样可以尽量避开不同部位的批次存在差异的情况,从而使得采样结果更加精准和一致。
最后,采集的样品必需适时送到检验试验室进行测试。
在运输过程中,必需要确保样品不受污染或变化。
在送到试验室之前,应认真记录每个样品的来源、采样时间、采样位置和其他必要的信息,以确保样品能够被精准地识别和跟踪。
在选择试验室以进行铅和锌产品样本测试时,必需确保试验室采纳符合国家或行业标准的测试方法,为了保证测试结果的精准性和可重复性,必需确保试验室定期受到第三方质量审核。
综上所述,铅和锌产品的采制样标准是确保产品质量的紧要构成部分。
必需确保采样过程严格依照标准执行,从而确保采样结果的精准性和代表性。
只有这样,才能确保最后产品的质量。
引言概述:铅锌矿是常见的金属矿石之一,广泛应用于冶金、建筑材料、化工等领域。
为了确保铅锌矿的质量和安全性,制定了一系列的检测标准。
本文将深入探讨铅锌矿检测标准的相关内容。
正文内容:1.检测方法的选择1.1.重量法检测1.1.1.重量法检测原理及步骤1.1.2.重量法检测的优缺点1.2.化学分析法检测1.2.1.化学分析法检测原理及步骤1.2.2.化学分析法检测的优缺点1.3.光谱分析法检测1.3.1.光谱分析法检测原理及步骤1.3.2.光谱分析法检测的优缺点1.4.电化学分析法检测1.4.1.电化学分析法检测原理及步骤1.4.2.电化学分析法检测的优缺点1.5.超声波检测法1.5.1.超声波检测法原理及步骤1.5.2.超声波检测法的优缺点2.检测参数的确定2.1.总含量检测参数2.1.1.铅总含量检测参数的确定方法2.1.2.锌总含量检测参数的确定方法2.2.单方面含量检测参数2.2.1.铅单方面含量检测参数的确定方法2.2.2.锌单方面含量检测参数的确定方法2.3.杂质含量检测参数2.3.1.铅锌矿杂质含量的确定方法2.3.2.杂质含量对铅锌矿质量的影响2.4.粒度分析参数2.4.1.粒度分析参数的确定方法2.4.2.粒度分析对铅锌矿的影响2.5.浸出率检测参数2.5.1.浸出率检测参数的确定方法2.5.2.浸出率对铅锌矿的评价3.检测设备和仪器的选择3.1.检测仪器的要求3.1.1.精确度要求3.1.2.稳定性要求3.1.3.灵敏度要求3.2.常用的铅锌矿检测设备3.2.1.原子吸收光谱仪3.2.2.X射线荧光光谱仪3.2.3.电化学分析仪4.校准方法和标准物质的选用4.1.校准曲线的绘制4.1.1.校准曲线绘制步骤4.1.2.校准曲线的优化方法4.2.标准物质的选用4.2.1.标准物质的种类4.2.2.标准物质的合适浓度选择4.3.常见的校准方法4.3.1.外标法4.3.2.内标法4.3.3.标准加入法5.数据处理与分析5.1.数据收集与记录5.1.1.数据采集方法5.1.2.数据记录要求5.2.数据分析方法5.2.1.统计分析方法5.2.2.图表表示方法5.3.偏差与评估5.3.1.偏差的来源与计算方法5.3.2.偏差对结果的影响评估总结:铅锌矿检测标准是确保铅锌矿质量的重要依据,本文综述了铅锌矿检测方法的选择、检测参数的确定、检测设备和仪器的选择、校准方法和标准物质的选用以及数据处理与分析等内容。
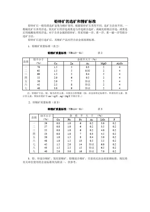
铅锌矿的选矿和精矿标准
铅锌矿石一般均需选矿富集为精矿使用。
根据铅锌矿石类型不同,选矿方法也不同。
一般硫化矿石多用浮选。
氧化矿石用浮选或重选与浮选联合选矿,或硫化焙烧后浮选,或重选后用硫酸处理再浮选。
对于含多金属的铅锌矿,常采用磁—浮、重—浮、重—磁—浮等联合选矿方法。
铅锌矿石进行选矿后,其精矿产品应符合冶金部部颁标准。
1.铅精矿质量标准(表2)
铅精矿质量标准(YB113—81)表2
注:铅精矿中金、银、铋为有价元素,应提出分析数据(按:冶金部原定标准中,所谓有价元素,指计价元素,例如在精矿中Au>1g/T、Ag>20g/T开始计价。
)
2.锌精矿质量标准(表3)
锌精矿质量标准(YB114—81)表3
3.铅、锌混合精矿、氧化铅精矿、铅锡混合精矿,目前尚无冶金部部颁标准,现仅将有关单位使用的企业标准列为附录一,供参考。
锌精矿质量标准(YB114-82)该标准适用于硫化矿类型矿石经选矿所得的锌精矿,供炼锌用。
一、技术要求:1 按化学成分精矿分为九个品级,以干矿品位计算,应符合表1的规定;注:1、锌精矿中银、镉、硫为有价元素,应报出分析数据;2、精矿中SiO2、F、Sn、Sb四项杂质作参考指标,暂不作交货依据。
2 对铁闪锌矿类型矿山产出的九级品,含铁允许不要大于18%;3 供湿法炼锌用锌精矿中锑含率不大于0.03%;供火法炼锌用锌精矿中锡含率不大于0.1%;供直接法生产氧化锌用的锌精矿中铜、铅等含率由供需双方议定;4 精矿中水分不得大于12%,取暖期内不大于8%;5 精矿中不得混入外来夹杂物。
二、包装:精矿为散装运输,少量也可包装。
同品级为一批。
铅精矿一般是由铅矿石经破碎、球磨、泡沫浮选等工艺,生产出来的。
主要用来生产金属铅、铅合金、铅化合物等。
技术要求:1铅精矿的主要成份根据产品等级规定,铅含量为45%-70%。
铅精矿质量标准如下表2所示:表2 铅精矿质量标准2 铅精矿按化学成分分为一级品、二级品、三级品和四级品。
3 铅精矿中的金、银为有价元素。
4 铅精矿中汞的含量、放射性核素238铀、226镭、232钍、40钾的含量应符合国家标准的规定(注:①GB 20424-2006重金属精矿产品安全卫生规范,铅精矿中汞含量≤0.5%;②GB 20424-2006有色金属矿产品天然放射性核素限量,活度浓度限制值为:238U、226Ra、232Th衰变系中的任一核素≤1Bq/g,40K≤10Bq/g)。
5 铅精矿的其他杂质含量要求,也可由供需双方商定。
6 铅精矿中的水分应不大于12%,寒冷地区冬季应不大于8%,或由双方约定。
7 铅精矿的粒度应小于150μm。
8 铅精矿中不应混入外来夹杂物,同批铅精矿应混匀,主品位差应不大于5%。
FCLYSKYYQJK0006 铅精矿 铅、锌、铁含量的测定 EDTA 滴定法F-CL-YS-KYY-QJK-0006铅精矿—铅、锌、铁含量的测定—EDTA 滴定法1 范围本方法适用于铅精矿中35%~80%的铅、1%~10%的锌、铁含量的测定。
2 原理试样用硝酸、高氯酸、硫酸分解。
使铅成硫酸铅淀沉,过滤,使其与其元素分离,然后将硫酸铅转化为乙酸铅,在pH5.5~6.0的乙酸-乙酸钠缓冲溶液中,以二甲酚橙为指示剂,用EDTA 标准滴定溶液滴定。
由所消耗的EDTA 标准滴定溶液的体积,计算铅的含量。
滤液中加入氨水使铁(Ⅲ)生成氢氧化铁沉淀,过滤、洗涤后,用盐酸溶解沉淀,在pH1.5~2.0介质中,以磺基水杨酸为指示剂,用EDTA 标准滴定溶液滴定。
由所消耗的EDTA 标准滴定溶液的体积,计算铁的含量。
将经氨水分离铁的滤液浓缩处理后,在pH5.5~6.0的乙酸-乙酸钠缓冲溶液中,以二甲酚橙为指示剂,用EDTA 标准滴定溶液滴定。
由所消耗的EDTA 标准滴定溶液的体积,计算锌的含量。
3 试剂3.1 过硫酸铵3.2 抗坏血酸3.3 氯化铵3.4 盐酸,ρ约1.19g/mL3.5 硝酸,ρ约1.42g/mL3.6 硫酸,ρ约1.84g/mL3.7 盐酸,1+13.8 盐酸,0.1mol/L3.9 硫酸,1+493.10 高氯酸,ρ约1.68g/mL3.11 氨水,ρ约0.90g/mL3.12 氨水,1+13.13 乙醇3.14 乙酸-乙酸铵缓冲溶液,称取298g 乙酸铵溶于水中,加入6.9mL 冰乙酸,用水稀释至1000mL3.15 氯化铵溶液,2g/L3.16 过硫酸铵溶液,200g/L3.17 磺基水杨酸溶液,100g/L3.18 氟化钾溶液,200g/L3.19 硫代硫酸钠溶液,100g/L3.20二甲酚橙溶液,1g/L3.21 甲基橙溶液,0.5g/L3.22 EDTA 标准滴定溶液,0.02mol/L3.22.1配制称取8gEDTA 于300mL 烧杯中,加入200mL 水加热溶解,冷至室温,移入1000mL 容量瓶中,以水稀释至刻度,混匀。
1.不悔梦归处,只恨太匆匆。
2.有些人错过了,永远无法在回到从前;有些人即使遇到了,永远都无法在一起,这些都是一种刻骨铭心的痛!3.每一个人都有青春,每一个青春都有一个故事,每个故事都有一个遗憾,每个遗憾都有它的青春美。
4.方茴说:“可能人总有点什么事,是想忘也忘不了的。
”5.方茴说:“那时候我们不说爱,爱是多么遥远、多么沉重的字眼啊。
我们只说喜欢,就算喜欢也是偷偷摸摸的。
”6.方茴说:“我觉得之所以说相见不如怀念,是因为相见只能让人在现实面前无奈地哀悼伤痛,而怀念却可以把已经注定的谎言变成童话。
”7.在村头有一截巨大的雷击木,直径十几米,此时主干上唯一的柳条已经在朝霞中掩去了莹光,变得普普通通了。
8.这些孩子都很活泼与好动,即便吃饭时也都不太老实,不少人抱着陶碗从自家出来,凑到了一起。
9.石村周围草木丰茂,猛兽众多,可守着大山,村人的食物相对来说却算不上丰盛,只是一些粗麦饼、野果以及孩子们碗中少量的肉食。
铅锌矿的选矿和精矿标准铅锌矿石一般均需选矿富集为精矿使用。
根据铅锌矿石类型不同,选矿方法也不同。
一般硫化矿石多用浮选。
氧化矿石用浮选或重选与浮选联合选矿,或硫化焙烧后浮选,或重选后用硫酸处理再浮选。
对于含多金属的铅锌矿,常采用磁—浮、重—浮、重—磁—浮等联合选矿方法。
铅锌矿石进行选矿后,其精矿产品应符合冶金部部颁标准。
1.铅精矿质量标准(表2)铅精矿质量标准(YB113—81)表2注:铅精矿中金、银、铋为有价元素,应提出分析数据(按:冶金部原定标准中,所谓有价元素,指计价元素,例如在精矿中Au>1g/T、Ag>20g/T开始计价。
)2.锌精矿质量标准(表3)锌精矿质量标准(YB114—81)表33.铅、锌混合精矿、氧化铅精矿、铅锡混合精矿,目前尚无冶金部部颁标准,现仅将有关单位使用的企业标准列为附录一,供参考。
1.“噢,居然有土龙肉,给我一块!”2.老人们都笑了,自巨石上起身。
而那些身材健壮如虎的成年人则是一阵笑骂,数落着自己的孩子,拎着骨棒与阔剑也快步向自家中走去。
铅精矿质量标准
铅精矿质量标准通常由国家或行业标准制定,具体标准可以包括以下几个方面:
1. 铅含量:铅精矿主要是指含有较高铅含量的矿石,其铅含量通常需要达到一定的标准,一般来说,铅精矿的铅含量应当在60%以上。
2. 杂质含量:铅精矿中可能存在一些其他金属矿物或非金属矿物的杂质,这些杂质的含量应当控制在一定范围内,以保证铅精矿的纯度。
具体的杂质含量标准会根据不同国家或地区的规定有所不同,常见的杂质包括锌、铜、铜铅矿、铜钴镍矿、铁等。
3. 水分含量:铅精矿在生产和运输过程中可能会吸湿,因此水分含量也是需要控制的一个指标。
一般来说,铅精矿的水分含量应当控制在一定范围内,一般为8%以内。
以上是一般情况下的铅精矿质量标准,具体的标准可能根据不同国家或地区的要求有所不同,需要参考相应的标准文件。
铅精矿标准物质国家标准
铅精矿是一种重要的金属矿石,其含铅量高,是铅的主要原料。
为了保证铅精矿的质量和标准化生产,国家对铅精矿制定了一系列的标准物质国家标准,以确保铅精矿生产和贸易的顺利进行。
本文将就铅精矿标准物质国家标准进行详细介绍。
首先,铅精矿标准物质国家标准主要包括对铅精矿的化学成分、物理性质、生产工艺、质量控制等方面的要求。
其中,化学成分是评定铅精矿质量的重要指标之一,主要包括铅的含量、硫的含量、氧化铅的含量等。
物理性质则包括颗粒大小、密度、熔点等指标。
生产工艺要求主要包括采矿、选矿、冶炼等环节的工艺要求。
质量控制则是对铅精矿生产过程中的质量管理和监控要求。
其次,铅精矿标准物质国家标准的制定是为了保证铅精矿的质量稳定,满足工业生产和商品交易的需要。
通过制定统一的标准,可以避免因质量不合格而引发的生产事故和贸易纠纷,保障了铅精矿生产和贸易的顺利进行。
同时,标准化还有利于提高铅精矿的生产效率,降低生产成本,提高市场竞争力。
再次,铅精矿标准物质国家标准的执行对于环境保护和资源节约也具有积极的意义。
严格执行标准可以减少对环境的污染,保护生态环境。
同时,通过提高铅精矿的利用率,可以减少对资源的浪费,实现可持续发展。
总之,铅精矿标准物质国家标准的制定和执行对于保障铅精矿质量、促进工业生产、保护环境和节约资源都具有重要意义。
希望各相关部门和企业能够严格执行标准,确保铅精矿的质量和安全生产,为我国的经济发展和社会稳定做出贡献。