在编制合并报表时如何按权益法进行调整
- 格式:pdf
- 大小:33.29 KB
- 文档页数:3
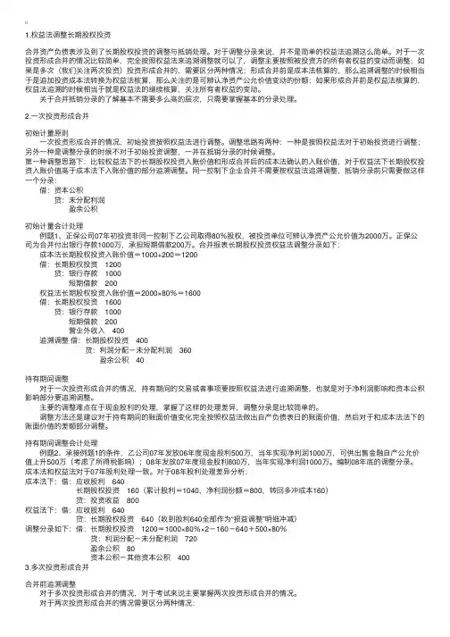
1.权益法调整长期股权投资合并资产负债表涉及到了长期股权投资的调整与抵销处理。
对于调整分录来说,并不是简单的权益法追溯这么简单。
对于⼀次投资形成合并的情况⽐较简单,完全按照权益法来追溯调整就可以了,调整主要按照被投资⽅的所有者权益的变动⽽调整;如果是多次(我们关注两次投资)投资形成合并的,需要区分两种情况;形成合并前是成本法核算的,那么追溯调整的时候相当于是追加投资成本法转换为权益法核算,那么关注的是可辨认净资产公允价值变动的份额;如果形成合并前是权益法核算的,权益法追溯的时候相当于就是权益法的继续核算,关注所有者权益的变动。
关于合并抵销分录的了解基本不需要多么⾼的层次,只需要掌握基本的分录处理。
2.⼀次投资形成合并初始计量原则 ⼀次投资形成合并的情况,初始投资按照权益法进⾏调整。
调整思路有两种:⼀种是按照权益法对于初始投资进⾏调整;另外⼀种是调整分录的时候不对于初始投资调整,⼀并在抵销分录的时候调整。
第⼀种调整思路下:⽐较权益法下的长期股权投资⼊账价值和形成合并后的成本法确认的⼊账价值,对于权益法下长期股权投资⼊账价值⾼于成本法下⼊账价值的部分追溯调整。
同⼀控制下企业合并不需要按权益法追溯调整,抵销分录前只需要做这样⼀个分录: 借:资本公积 贷:未分配利润 盈余公积初始计量会计处理 例题1、正保公司07年初投资⾮同⼀控制下⼄公司取得80%股权,被投资单位可辨认净资产公允价值为2000万。
正保公司为合并付出银⾏存款1000万,承担短期借款200万。
合并报表长期股权投资权益法调整分录如下: 成本法长期股权投资⼊账价值=1000+200=1200 借:长期股权投资 1200 贷:银⾏存款 1000 短期借款 200 权益法长期股权投资⼊账价值=2000×80%=1600 借:长期股权投资 1600 贷:银⾏存款 1000 短期借款 200 营业外收⼊ 400 追溯调整借:长期股权投资 400 贷:利润分配-未分配利润 360 盈余公积 40持有期间调整 对于⼀次投资形成合并的情况,持有期间的交易或者事项要按照权益法进⾏追溯调整,也就是对于净利润影响和资本公积影响部分要追溯调整。
合并报表成本法调整为权益法步骤在进行公司合并报表时,常常需要将合并报表成本法调整为权益法。
这是因为在合并报表中,成本法更适用于子公司控制的情况,而权益法则更适用于子公司影响的情况。
下面将介绍合并报表成本法调整为权益法的具体步骤。
第一步:了解成本法和权益法的定义和原理在进行合并报表调整时,首先需要对成本法和权益法有一个清晰的理解。
成本法是指按照支付的成本计量投资的方法,即根据购买子公司的成本来计量投资,而权益法是指按照所拥有的投资比例计量投资的方法,即根据所持有的子公司股权比例来计量投资。
第二步:确定调整的目的和原因在将合并报表成本法调整为权益法之前,需要明确调整的目的和原因。
一般而言,这样的调整是为了更准确地反映出子公司对母公司的影响程度,使合并报表更符合实际情况。
第三步:收集必要的数据和信息在进行合并报表调整时,需要收集和整理相关的数据和信息。
这包括子公司的财务报表、投资比例、投资收益等。
确保所使用的数据和信息准确可靠,以保证调整的准确性和可信度。
第四步:计算调整数额根据权益法的原理和公式,可以计算出相应的调整数额。
一般而言,调整数额等于子公司净利润乘以母公司所持有的股权比例。
这一步需要根据具体的数据和信息进行计算,并确保计算的准确性。
第五步:调整合并报表在计算出调整数额之后,需要将调整数额反映到合并报表中。
具体而言,可以通过增加或减少投资收益的方式来调整合并报表中的相关项目。
确保调整的准确性和合理性,并保持报表的一致性和完整性。
第六步:审查和确认调整结果在进行合并报表调整之后,需要对调整结果进行审查和确认。
这包括检查调整后的合并报表是否符合相关的会计准则和规定,以及是否能够真实地反映出公司的财务状况和经营绩效。
第七步:报告和披露调整结果需要将调整结果进行报告和披露。
在合并报表中,应当明确标注出使用了权益法进行调整,并说明调整的原因和方法。
同时,需要将调整后的合并报表及相关的财务信息进行披露,以便外部利益相关者了解公司的财务状况和经营绩效。
中级会计实务:合并报表调整、抵销分录的编制顺序中级会计职称《中级会计实务》科目——答疑周刊精选问题合并报表调整、抵销分录的编制顺序:在编制合并财务报表时,首先应对子公司的个别财务报表进行调整,其次编制内部交易抵销分录、债权债务抵销分录、债券投资业务抵销分录,然后编制按照权益法调整长期股权投资的调整分录,最后编制母公司长期股权投资和子公司所有者权益抵销分录以及投资收益抵销分录。
之所以在编制内部交易抵销分录之后编制权益法调整长期股权投资的分录,是因为按照权益法确认子公司实现的净利润时,需要根据子公司个别报表调整以及内部交易抵销分录调整净利润。
(一)对子公司的个别财务报表进行调整(调整分录)1.属于同一控制下企业合并中取得的子公司如果不存在与母公司会计政策和会计期间不一致的情况,则不需要对该子公司的个别财务报表进行调整。
2.属于非同一控制下企业合并中取得的子公司除应考虑与母公司会计政策和会计期间不一致而调整子公司个别财务报表外,还应当通过编制调整分录,根据购买日该子公司可辨认资产、负债的公允价值,对子公司的个别财务报表进行调整。
(下列调整分录假定按应税合并处理)第一年:将子公司的账面价值调整为公允价值借:固定资产、无形资产等贷:资本公积或做相反处理。
计提累计折旧、累计摊销等借:管理费用贷:固定资产——累计折旧无形资产——累计摊销等或做相反处理。
连续编制的情况下将上述涉及损益类科目换成未分配利润-年初,同时调整本年度的折旧或者摊销的影响。
(二)内部交易抵销分录、债权债务抵销分录、债券投资业务抵销分录(三)将对子公司的长期股权投资调整为权益法(调整分录)第一年:(1)对于应享有子公司当期实现净利润的份额借:长期股权投资【子公司调整后净利润×母公司持股比例】贷:投资收益按照应承担子公司当期发生的亏损份额,做相反分录。
(2)对于当期子公司宣告分派的现金股利或利润借:投资收益贷:长期股权投资(3)对于子公司除净损益以外所有者权益的其他变动借:长期股权投资贷:资本公积同时调整合并所有者权益变动表:借:权益法下被投资单位其他所有者权益变动的影响贷:可供出售金融资产公允价值变动净额或做相反处理。
合并报表成本法转权益法调整分录合并报表成本法转权益法调整分录,是指在合并报表编制中,由于合并方法的变化,需要对相关账户进行调整,以保证合并报表的准确性和可比性。
下面将详细介绍合并报表成本法转权益法调整分录的过程。
需要明确成本法和权益法的概念。
成本法是指在合并报表编制中,将控制企业按照成本计量,并通过累计差异进行调整。
权益法是指将控制企业按照股权比例计量,并将投资收益计入净利润。
在合并报表编制中,如果原来采用成本法,现要转换为权益法,需要进行相应的调整分录。
具体步骤如下:一、确定转换日期:确定从成本法转换为权益法的具体日期,通常为子公司实施权益法的开始日期,也可以是特定的调整日期。
二、计算累计差异:根据转换日期前的合并报表数据,计算出累计差异。
累计差异是成本法和权益法在资产价值计量上的差异,主要包括关联交易差异、关联方不一致政策差异等。
三、调整资本公积:根据累计差异的数额,调整控制企业的资本公积账户。
如果累计差异为正数,则应增加资本公积;如果累计差异为负数,则应减少资本公积。
四、调整其他净资产:根据累计差异的数额,调整控制企业的其他净资产账户。
如果累计差异为正数,则应增加其他净资产;如果累计差异为负数,则应减少其他净资产。
五、调整投资收益:根据转换日期后的合并报表数据,重新计算投资收益。
将之前以成本法计算的投资收益调整为以权益法计量,并将调整数额计入净利润。
根据以上调整分录,更新合并报表,并确保各账户的准确性和可比性。
需要注意的是,在进行合并报表成本法转权益法调整分录时,应遵循相关会计准则和规定的要求,并与审计师进行充分沟通和确认。
调整分录的编制应准确无误,以确保合并报表的真实性和可靠性。
总结起来,合并报表成本法转权益法调整分录是一个复杂的过程,需要仔细分析合并报表中的各个项目,并根据转换日期前后的差异进行相应的调整。
通过上述步骤的操作,可以确保合并报表的准确性和可比性,为投资者和其他利益相关方提供准确的财务信息。
合并报表调整和抵消分录总结合并报表调整和抵消分录总结一、对子公司的个别财务报表进行调整在编制合并财务报表时,首先应对各子公司进行分类,分为同一控制下企业合并中取得的子公司和非同一控制下企业合并中取得的子公司两类。
(一)属于同一控制下企业合并中取得的子公司对于属于同一控制下企业合并中取得的子公司的个别财务报表,如果不存在与母公司会计政策和会计期间不一致的情况,则不需要对该子公司的个别财务报表进行调整,即不需要将该子公司的个别财务报表调整为公允价值反映的财务报表,只需要抵销内部交易对合并财务报表的影响即可。
(二)属于非同一控制下企业合并中取得的子公司对于属于非同一控制下企业合并中取得的子公司,除了存在与母公司会计政策和会计期间不一致的情况,需要对该子公司的个别财务报表进行调整外,还应当根据母公司为该子公司设置的备查簿的记录,以记录的该子公司的各项可辨认资产、负债及或有负债等在购买日的公允价值为基础,通过编制调整分录,对该子公司的个别财务报表进行调整,以使子公司的个别财务报表反映为在购买日公允价值基础上确定的可辨认资产、负债及或有负债在本期资产负债表日的金额。
二、按权益法调整对子公司的长期股权投资合并报表准则规定,合并财务报表应当以母公司和其子公司的财务报表为基础,根据其他有关资料,按照权益法调整对子公司的长期股权投资后,由母公司编制。
按照权益法调整对子公司的长期股权投资,在合并工作底稿中应编制的调整分录为:(一)对于应享有子公司当期实现净利润的份额借:长期股权投资【调整后子公司净利润×母%】贷:投资收益按照应承担子公司当期发生的亏损份额,编制相反的调整分录。
(二)对于当期收到子公司分派的现金股利或利润借:投资收益贷:长期股权投资(三)对于子公司除净损益以外所有者权益的其他变动,在持股比例不变的情况下,按母公司应享有或应承担的份额借:长期股权投资贷:资本公积(四)连续编制合并财务报表时的抵销处理借:长期股权投资贷:资本公积未分配利润年初三、编制抵销分录(一)长期股权投资与子公司所有者权益的抵销处理借:实收资本【子公司】资本公积年初【子公司】本年【子公司】盈余公积年初【子公司】本年【子公司】未分配利润年末【子公司】商誉【调整后长期股权投资-子公司所有者权益总额×母%】贷:长期股权投资【母公司调整后的长期股权投资】少数股东权益【子公司所有者权益总额×少%】(二)母公司与子公司、子公司相互之间持有对方长期股权投资的投资收益的抵销处理借:投资收益【母公司的投资损益=子公司的净利润×母公司持股%】少数股东损益【子公司的净利润×少数股东持股%】未分配利润年初【子公司年初未分配利润】贷:提取盈余公积【子公司当年提取盈余公积】对所有者(或股东)的分配【子公司当年宣告股利】未分配利润年末【子公司】(三)内部债权与债务的抵销处理1.应收账款与应付账款的抵销处理(1)初次编制合并财务报表时应收账款与应付账款的抵销处理。
合并报表成本法转权益法八步法合并报表是指将母公司和其所控制的子公司的财务报表合并为一份报表,以反映整个集团的财务状况和经营成果。
在合并报表中,有两种主要的合并方法,即成本法和权益法。
本文将介绍合并报表成本法转权益法的八步法。
第一步:确认所控制的企业在合并报表成本法转权益法的过程中,首先需要确认母公司对子公司的控制程度。
根据《企业会计准则》的规定,控制是指母公司能够对子公司的财务和经营政策产生决定性影响。
第二步:计算投资成本在成本法中,投资成本是指母公司获取子公司股权时所支付的现金金额或具有现金等价物性质的其他资产的公允价值。
在转换成本法为权益法时,需要计算母公司对子公司所持股权的投资成本。
第三步:计提投资收益在成本法中,母公司按照投资成本确认投资收益。
而在权益法中,母公司按照其所持股权比例确认投资收益。
因此,在转换成本法为权益法时,需要重新计提投资收益。
第四步:调整资产负债表在成本法中,子公司的资产负债表不会体现在母公司的资产负债表中。
而在权益法中,母公司需要将子公司的资产负债表纳入合并报表。
因此,在转换成本法为权益法时,需要对资产负债表进行调整。
第五步:调整利润表在成本法中,子公司的利润表不会体现在母公司的利润表中。
而在权益法中,母公司需要将子公司的利润表纳入合并报表。
因此,在转换成本法为权益法时,需要对利润表进行调整。
第六步:调整股东权益变动表在成本法中,子公司的股东权益变动表不会体现在母公司的股东权益变动表中。
而在权益法中,母公司需要将子公司的股东权益变动表纳入合并报表。
因此,在转换成本法为权益法时,需要对股东权益变动表进行调整。
第七步:调整现金流量表在成本法中,子公司的现金流量表不会体现在母公司的现金流量表中。
而在权益法中,母公司需要将子公司的现金流量表纳入合并报表。
因此,在转换成本法为权益法时,需要对现金流量表进行调整。
第八步:编制合并报表在完成以上步骤后,就可以编制合并报表了。
合并报表应当包括合并资产负债表、合并利润表、合并股东权益变动表和合并现金流量表。
合并报表成本法转权益法调整分录摘要:一、为什么要将母公司的长期股权投资由成本法调整到权益法二、母公司长期股权投资调整的具体操作方法1.调整分录:借长期股权投资,贷投资收益2.合并报表过程中注意事项正文:在进行合并财务报表工作底稿时,我们需要将母公司的长期股权投资由成本法调整为权益法。
这一步骤的主要目的是为了与子公司的所有者权益进行对冲,使报表更加真实反映企业的财务状况。
一、为什么要将母公司的长期股权投资由成本法调整到权益法?成本法是指母公司对子公司的长期股权投资按照购入成本进行核算,不随子公司净资产变动而调整。
而权益法则是根据子公司的所有者权益变动调整母公司的长期股权投资价值。
将母公司的长期股权投资由成本法调整为权益法,有助于更准确地反映母公司对子公司的投资价值,更好地体现企业的财务状况。
二、母公司长期股权投资调整的具体操作方法:1.调整分录:在进行调整时,我们需要编制一笔分录。
具体操作如下:借:长期股权投资贷:投资收益这笔分录的目的是将母公司原本按照成本法核算的长期股权投资价值调整为权益法下的价值。
2.合并报表过程中注意事项:在进行母公司长期股权投资调整时,需要注意以下几点:a.确保数据的准确性,认真核对母公司与子公司之间的投资关系,避免误操作。
b.按照权益法重新计算母公司对子公司的投资价值,确保报表真实反映企业财务状况。
c.调整分录时要与其他报表项目进行衔接,避免出现数据打架的情况。
d.调整后要密切关注报表数据变化,分析可能对企业产生的影响,并做好相关解释工作。
通过以上步骤,我们可以将母公司的长期股权投资由成本法调整为权益法,使合并财务报表更加真实、准确地反映企业的财务状况。
因减持股份由成本法转为权益法如何调整合并报表一、企业因为减持股份由成本法转为权益法时,合并报表中是否需要对投资企业个别报表数据做进一步调整?如果要调整,应如何调整?投资企业对被投资单位原来享有控制权,被投资单位原已纳入投资企业合并财务报表的合并范围,由于减持股份丧失了控制权。
此时,被投资单位不再纳入合并财务报表的合并范围,但投资企业如果有其他子公司,仍需编制合并财务报表。
在合并财务报表的编制中,需要对投资企业个别财务报表的会计处理做相应调整。
整体的思路是:将全部投资视为先出售,再将剩余股份按回购日的公允价值回购。
在合并报表中我们要编制的调整分录主要包括三方面:首先,将剩余股权投资的账面价值调整为丧失控制权日的公允价值。
这是因为有处置股权行为,就有了处置股权的对价,我们可以比照确定剩余股权的公允价值。
为提高会计信息质量的相关性和及时性,在确保信息可靠性的前提下,我们有必要及时调整长期股权投资的账面价值。
具体会计分录为:借:长期股权投资;贷:投资收益(或相反分录)。
其次,对个别财务报表中确认的处置股权的投资收益归属期间进行调整。
投资企业原先对被投资单位采用的是成本法,处置股权时将处置股权的对价与相应股权投资的成本的差额直接记入了处置当期的投资收益。
而其实这部分投资收益中包括了投资企业持有股权期间,被投资单位可辨认净资产公允价值变动中按其处置股权部分应享有的份额。
这在投资企业处置投资当期的合并财务报表中,是应包含在相关报表项目期初余额中的,为确保合并财务报表数据的衔接,因此要对投资企业个别财务报表中确认的股权处置部分投资收益进行还原调整。
具体会计分录为:借:投资收益;贷:盈余公积——年初,未分配利润——年初,资本公积——年初(或相反分录)。
最后,将与原投资有关的其他综合收益(资本公积)转入投资收益。
因为减持股份由成本法转为权益法时,视为将全部投资出售再回购,按股权投资处置的核算原理,投资企业应将持有期间确认的所有其他综合收益转入处置当期的投资收益。
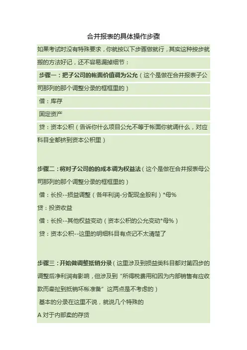
合并报表的具体操作步骤如果考试时没有特殊要求,你就按以下步骤做就行,其实这种按步就搬的方法好记,还不容易漏掉细节:步骤一:把子公司的帐面价值调为公允(这个是做在合并报表子公司那列的那个调整分录的框框里的)借:库存固定资产贷:资本公积(告诉你什么项目公允不等于帐面你就调什么,对应科目全都挤到资本公积里)步骤二:将对子公司的的成本调为权益法(这个是做在合并报表母公司那列的那个调整分录的框框里的)借:长投--损益调整(各年利润-分配现金股利)*母%贷:投资收益借:长投--其他权益变动(资本公积的公允变动*母%)贷:资本公积--这里的明细科目有点记不太清楚了步骤三:开始做调整抵销分录(这里涉及到损益类科目都对第四步的调整后净利润有影响,但涉及到“所得税费用和因为内部销售有应收款而牵扯到抵销坏帐准备”这两点是不考虑的)基本的分录在这里不说,就说几个特殊的A对于内部卖的存货第一年:借:营业收入贷:营业成本借:营业成本(未卖出去的数量*毛利)贷:存货第二年:上面的第二条分录要换成:借:未分配利润贷:营业成本(金额不变)B对于内部卖来卖去的资产要补提折旧摊销时,会涉及递延,这里的金额只要用本年内的发生额贷方减借方再乘税率即可,但算出来的是余额,要减去上年的余额才是发生额C对于处置或提前报废的固定资产,只要将原抵销分录中的固定资产科目换成营业外收入D顺流时借:营业收入(卖价)贷:营业成本(买价)贷:存货(差额)逆流时:借:长投(未实现交易*母%)贷:存货此时就可以得到调整后净利润,接下来的抵销分录中涉及到损益的,不影响此处的利润E有内部债券投资时借:应付债券(期末摊余成本)贷:持有至到期投资(期末摊余成本)借:投资收益(期初摊余成本*实%)贷:财务费用借:应付利息(面值*票%)贷:应收利息步骤四:母公司的长投与子公司所有者权益抵销借:股本(子公司年末数)资本公积(年初数+评估增值本年发生数)盈余公积(子公司年初数本年提取数)未分配利润--年末(子公司年初数调整后净利润-提取盈余-分配现股)商誉[经过一系列调整后最终的长投金额-(上面从股本一直加到未分配利润)*母%]贷:长投(经过一系列调整后最终的长投金额)贷:少数股东权益(上面从股本一直加到未分配利润)*子%步骤五:将投资收益抵销借:投资收益(调整后净利润*母%)少数股东损益(调整后净利润*子%)未分配利润--年初(抄上年)贷:提取盈余公积(本年提取数)向所有者(或股东)分配未分配利润--年末(抄上笔分录商誉上面的那个数字)基本就这五步,只要中间别漏掉一笔,最终答案就是平的.在本篇文章里,并没有完全详细的叙述合并报表这一章,只是挑重点叙述了合并报表的原理、编制步骤及整理总结出抵销分录。
我们只分享有价值的知识点,本文由梁老师精心收编,大家可以下载下来好好看看!
【税会实务】合并报表编制中长期股权投资的调整与抵销
一、长期股权投资的调整处理
合并报表准则规定,编制合并财务报表时应当按照权益法调整对子公司的长期股权投资。
由于母公司对子公司的长期股权投资一般采用成本法核算,所以要调整到权益法要求的结果需作三项调整处理:(1)调整确认应享有的子公司当期净损益的份额,借记或贷记“长期股权投资”科目,贷记或借记“投资收益”科目;(2)调整子公司分派的现金股利或利润,借记“投资收益”科目,贷记“长期股权投资”科目;(3)调整子公司除净损益外所有者权益的增减变动,借记或贷记“长期股权投资”科目,贷记或借记“资本公积”科目。
作调整分录(1)的原因在于成本法和权益法在会计核算上存在根本区别:在子公司实现净利润或亏损时,成本法下不需作任何处理,而权益法则要求母公司按持股比例调增或调减长期股权投资的账面价值,且母公司在确认应享有被投资单位净损益份额时,应以取得投资时被投资单位各项可辨认资产等的公允价值为基础,对被投资单位的净利润进行调整后确认。
因此需作调整分录:“借:长期股权投资(按公允价值调整后的子公司净利润×母公司持股比例)”,“贷:投资收益(同前)”。
作调整分录(2)的原因在于成本法和权益法下对子公司分派现金股利的处理不同:成本法下,当子公司分派现金股利或利润时,借记“应收股利(银行存款)”,贷记“投资收益”;而权益法下的处理为借记“应收股利(银行存款)”,贷记“长期股权投资”。
要将平时采用成本法核算的处理结果调整为权益法下的结果,就必须抵销原按成。
合并财务报表调整抵消分录技巧实例一、编制母子公司内部交易抵销分录时,计算其递延所得税影响的技巧企业在编制合并财务报表时。
应将母子公司内部交易产生的未实现内部交易损益予以抵销。
因此,对于相关资产负债项目在合并资产负债表中列示的账面价值与其在食别资产负债表中的价值会不同.并进而可能产生与有关资产、负债所属纳税主体计税基础的不同.从合并财务报表作为一个完整经济主体的角度考虑.应当确认该暂时性差异的所得税影响。
在具体处理过程中。
我们可以将合并财务报表看做一张普通的财务报表.由于内部交易抵销分录仅影响该报表上相关资产、负债项目的账面价值,对其计税基础没有任何影响:因此,上述抵销分录所引起的相关资产、负债账面价值的增减变动额,视为内部交易抵销分录所产生的暂时性差异。
在解题时。
只需将母子公司内部交易抵销分录编制完后(注意.对因抵销未实现内部交易损益产生的暂时性差异确认递延所得税.实际上并不属于内部交易抵销分录),算出其对相关资产、负债项目账面价值的影响额,即可得出应确认的递延所得税。
以母子公司内部交易存货为例。
解题时.先编制存货未实现内部交易损益的抵销分录.然后计算上述抵销分录对存货项目账面价值的影响金额(借记“存货”项目.使存货账面价值增加,贷记“存货”项目,则与之相反),存货账面价值减少(增加)多少.即意味着产生了多少可抵,扣(应纳税)暂时性差异。
因为上述抵销分录,对存货的计税基础没有影响。
【例题1】A公司为B公司的母公司。
2022年3月。
A公司向B公司销售100件甲商品.售价11000万元,成本800万元。
B公司购入后将其作为库存商品管理。
截至2022年年末.B公司对外出售40件甲商品.剩余甲商品在2022年12月31日的可变现净值为550万元。
母子公司适用的所得税税率均为25%。
不考虑其他因素。
A公司编制合并财务报表时,应进行以下抵销处理(以万元为单位,下同):借:营业收入1000贷:营业成本1000借:营业成本120[(1000-800)某60%】贷:存货120借:存货——存货跌价准50贷:资产减值损失50上述抵销分录。
权益法转为成本法合并报表调整分录以权益法转为成本法合并报表调整分录为标题在会计准则中,合并报表是指企业按照一定的规则,将其控制下的子公司、附属公司和联营企业的财务状况、经营成果和现金流量合并起来,形成一个整体的财务报表。
合并报表的编制是为了提供给利益相关方一个全面、真实和公正的企业财务状况和经营成果。
在合并报表的编制过程中,可能会出现权益法转为成本法的情况。
权益法是指投资方在持有被投资方股权时,根据投资额与股权的比例计算被投资方的利润或亏损,并将其纳入投资方的损益表。
而成本法是指投资方按照投资金额计算被投资方的利润或亏损,并将其纳入投资方的损益表。
当企业由权益法转为成本法时,需要进行相应的合并报表调整。
合并报表调整是指对合并报表中的相关科目进行调整,以保证报表的准确性和一致性。
以下是以权益法转为成本法合并报表调整分录的一些示例:1. 投资收益调整分录:借:投资收益(权益法)贷:投资收益(成本法)2. 关联方应收账款调整分录:借:关联方应收账款(权益法)贷:关联方应收账款(成本法)3. 关联方应付账款调整分录:借:关联方应付账款(权益法)贷:关联方应付账款(成本法)4. 长期股权投资调整分录:借:长期股权投资(权益法)贷:长期股权投资(成本法)5. 其他权益工具投资调整分录:借:其他权益工具投资(权益法)贷:其他权益工具投资(成本法)6. 关联方长期借款调整分录:借:关联方长期借款(权益法)贷:关联方长期借款(成本法)以上仅是一些常见的合并报表调整分录示例,实际情况可能因企业的具体情况而有所不同。
在进行合并报表调整时,需要根据会计准则的规定和企业的实际情况,合理确定调整分录的科目和金额。
合并报表调整的目的是确保合并报表的准确性和一致性,使报表真实地反映企业的财务状况和经营成果。
通过合并报表调整,可以消除权益法和成本法在报表编制过程中的差异,提高报表的可比性和可理解性。
在进行合并报表调整时,企业应严格按照会计准则的规定进行操作,确保调整分录的准确性和合规性。
权益法变成本法合并报表调整分录权益法变成本法合并报表调整,是指在合并财务报表编制过程中,将使用权益法核算的子公司的财务信息进行调整,使其符合使用成本法核算的要求,以便进行合并报表编制。
下面将从调整的目的、调整的方法、调整的内容、调整的会计分录等方面进行详细阐述。
一、调整的目的权益法和成本法是两种不同的会计核算方法,权益法强调对被投资公司在各个时期所发生的交易进行跟踪和核算,并以所持有股权比例所对应的被投资公司的净资产作为会计确认的基础。
而成本法则是以投资时计量的成本为基础,强调对投资所支出的成本进行跟踪和核算,并以所持有股权比例所对应的被投资公司的净利润为会计确认的基础。
由于权益法和成本法在核算方法上的不同,会导致合并报表中出现一系列的会计差异,为了消除这些会计差异,需要进行相应的调整。
调整的目的主要是为了确保合并报表能真实、准确地反映合并实体的财务状况和经营成果,促进用户对财务报表的理解和分析。
二、调整的方法权益法变成本法合并报表调整的方法主要有两种:收益调整法和郗照准则调整法。
1.收益调整法:此方法是将使用权益法核算的子公司的净利润进行调整,以消除由权益法和成本法核算方法的差异所带来的会计差异。
一般来说,使用权益法核算的子公司的利润会小于其真实利润,因此需要将差异进行调整,增加合并报表中的净利润。
2.郗照准则调整法:郗照准则是我国财务会计准则体系中的一部分,是为了适应企业在完成生产经营活动后能够对各种经济事项进行正确核算的一种方法。
此方法主要是通过调整权益法下的资产、负债和所有者权益,以达到消除会计差异的目的。
三、调整的内容权益法变成本法合并报表调整的内容主要包括:投资减值准备、长期股权投资调整、对子公司损益调整、对子公司资产负债和股东权益调整等。
1.投资减值准备:由于使用权益法核算的子公司的利润会小于其真实利润,可能会导致投资价值减少,因此需要进行投资减值准备。
2.长期股权投资调整:对于使用权益法核算的子公司的股权投资,在合并报表中需要按照成本法核算进行调整,以反映其真实价值。
合并报表中对权益法顺流逆流交易进行调整处理的原因长期股权投资权益法,涉及投资方与被投资方顺流、逆流交易,对于未实现内部交易损益,在权益法确认投资收益时要抵消,如果投资方要编制合并报表,还要求在合并报表中对权益法顺流逆流交易进行调整处理,这是什么原因呢?一、权益法的本质权益法的本质是一种“比例合并”,其次是用“长期股权投资”代替被投资方各项“资产、负债”,用“投资收益”代替被投资方各项损益。
二、顺流、逆流交易视为母子公司之间的交易,在权益法确认投资收益时抵消甲公司持有乙公司30%股权,达到重大影响。
2020年12月,甲公司将一项账面价值100万的资产作价200万元出售给乙公司,投资方甲因出售资产给被投资方乙公司实现利润100万元,假设乙公司购进资产作为固定资产核算。
我们可以观将乙公司视为“30%乙公司”和“70%乙公司”,甲公司与“30%乙公司”是全资母子公司的关系,与“70%乙公司”没有关联关系。
100万元利润中,其中30万元视为甲公司与全资子公司的交易,应当进行抵消。
而70万元的利润视为与外部第三方交易,不需要进行抵消处理。
假设2020年乙公司实现净利润1100万元,甲公司确认投资收益=1100*30%-100*30%=300万元。
若不考虑内部交易未实现损益,投资收益=1100*30%=330万元。
三、合并报表怎么看待这件事呢?合并报表中,仍然将甲公司和“30%乙公司”视为全资母子公司的关系,但是对于上述业务,合并报表认为:应该抵消甲公司收入成本中与“30%乙公司”交易部分,不应该抵消投资收益,因为投资收益是基于乙公司的利润而确认的,上述内部交易损益实际上体现在甲公司的收入与成本中,所以合并报表要再次进行调整。
因此,合并报表再次调整,是基于合并报表与个别报表看问题的视角不一致而引起的。
四、逆流交易会导致合并报表调整问题吗?甲公司持有乙公司30%股权比例,达到重大影响。
2020年12月乙公司将一项账面价值100万资产作价200万元出售给甲公司,被投资方乙公司因出售资产给投资方甲公司实现利润100万元,假设甲公司购进资产作为固定资产核算。
合并报表成本法转权益法调整分录摘要:1.合并报表成本法转权益法概述2.合并报表成本法转权益法的原因3.合并报表成本法转权益法调整分录的具体操作4.合并报表成本法转权益法调整分录的注意事项5.总结正文:一、合并报表成本法转权益法概述在企业进行合并报表时,通常会采用成本法和权益法两种方法。
成本法是指在合并报表中,将子公司的资产、负债和股权全部纳入母公司的财务报表,从而反映母公司在子公司中的投资收益。
而权益法则是指在合并报表中,只反映母公司对子公司投资的股权部分,不涉及子公司的负债和资产。
当企业由成本法转为权益法时,需要对财务报表进行相应的调整,这就是合并报表成本法转权益法调整分录。
二、合并报表成本法转权益法的原因企业由成本法转为权益法的原因可能有以下几点:1.符合会计准则:根据《企业会计准则》规定,当母公司对子公司具有控制权时,应采用成本法;当母公司对子公司具有重大影响时,应采用权益法。
因此,当母公司对子公司控制权减弱,转为重大影响时,需要由成本法转为权益法。
2.提高报表透明度:采用权益法可以更真实地反映母公司在子公司中的投资收益,提高财务报表的透明度。
3.增强报表可比性:采用权益法可以与其他采用权益法的企业进行财务比较,提高报表的可比性。
三、合并报表成本法转权益法调整分录的具体操作合并报表成本法转权益法调整分录的具体操作主要包括以下几个步骤:1.确认调整事项:分析母公司对子公司的投资类型,确认是否需要由成本法转为权益法。
2.计算调整金额:根据子公司的净资产和母公司持股比例,计算出需要调整的金额。
3.编制调整分录:根据调整金额,编制相应的调整分录,包括借方和贷方科目。
借方科目通常为“投资收益”,贷方科目通常为“长期股权投资”。
4.调整报表数据:将调整金额分别调整母公司和子公司的财务报表数据,包括资产、负债、权益和利润等。
四、合并报表成本法转权益法调整分录的注意事项在进行合并报表成本法转权益法调整分录时,应注意以下几点:1.确保调整依据充分:在进行调整分录时,应确保母公司对子公司的投资类型发生变化,符合《企业会计准则》的规定。
在编制合并报表时如何按权益法进行调整摘要】本文分析了我国现行企业合并及长期股权投资核算方法的变化,重点论述了对子公司具有控制关系的母公司由于平时采用成本法核算,期末编制合并会计报表时如何按权益法进行调整。
编制合并报表时,如何按权益法进行有关调整分录的编制?自新会计准则颁布以来,虽然各种不同的新会计准则丛书不断出版,包括刚出版的《企业会计准则—应用指南2006》对这方面的内容都未作任何解释。
笔者认为这一较为复杂的内容,从理论到实务特别是从实务方面进行阐述和解释是非常必要的。
一、企业合并理论变化的简述2006年新会计准则规定,对于企业的合并分为同一控制下与非同一控制下的企业合并,对会计报表的合并范围方面也进行了重大调整,其从过去具有控制、重大影响及共同控制的采用权益法进行核算长期股权投资的子公司调整到只具有控制能力的以成本法进行核算的长期股权投资的子公司。
同时在编制合并报表时,要求企业按权益法对企业平时采用成本法核算的长期股权投资进行调整,这种变化比较大。
我国过去的企业合并会计处理既有些像购买法,也有些像权益结合法。
现通过这种区分,不同类别的企业合并,分别采用不同的合并方法,从而在实务操作上更加清晰明了。
事实上,根据《Cas20——企业合并》第二章、第三章的相关规定,对于非同一控制下的企业合并现在采用的是一般购买法,而对于同一控制下的企业合并现在采用的是权益结合法。
虽然对于具有控制关系的企业合并,其长期股权投资平时只采用成本法,但由于在母公司编制合并报表时,要按权益法进行调整,而根据《Cas2——长期股权投资》的规定,现在采用的实质上是一种复杂权益核算方法。
所有这些变化,对于母公司编制合并报表时,要按权益法进行调整的过程方法都产生了很大的影响。
二、一般购买法与复杂权益法简述一般购买法,就是要求首先确认被购买企业的可辨认净资产的公允价值,一般是以公允市价代替,对于实际购买成本大于可辨认净资产的公允价值之间的差额确认为商誉,小于时,确认为负商誉。