我要去学车告诉你:注销、吊销、撤销及扣留驾照的惩罚
- 格式:docx
- 大小:15.05 KB
- 文档页数:3
江苏省道路交通安全条例及江苏省高速公路条例〔82道题〕选择题:〔48题〕1.10.1.1 县级以上地方人民政府应当根据经济社会发展和道路交通状况,每〔〕制定道路交通安全管理规划。
νA、三年B、四年C、五年D、十年答案:C1.10.1.2 对在道路交通安全工作中作出突出奉献的个人和组织,〔〕应当予以表彰和奖励。
νA、所在单位B、当地公安机关C、地方人民政府D、省人民政府答案:C1.10.1.3 机动车驾驶培训学校(培训班)应当按照国家有关规定和教学大纲进行驾驶培训,不得缩短培训时间或者减少培训内容,并如实向〔〕提供培训记录。
νA、公安机关交通管理部门B、农业机械主管部门C、机动车驾驶考试主管部门D、交通机关驾驶人培训管理部门答案:C1.10.1.4 承修外观损坏的车辆时,应当登记送修人身份证明及车辆牌号、发动机号码、车架号码,记录外观损坏部位和损坏程度。
登记资料至少保存〔〕。
νA、一个月B、三个月C、六个月D、一年答案:C1.10.1.5 申请残疾人机动轮椅车登记的,除提交车辆所有人的身份证明、车辆来历凭证、车辆出厂合格证明外,还应当同时提交〔〕出具的符合下肢残疾条件的证明。
νA、区〔县〕人民政府B、医院C、街道D、残疾人联合会答案:D专门用于接送中小学生的客车,经县级以上教育行政主管部门和公安机关交通管理部门确认,可以在车身喷涂省公安机关交通管理部门统一规定的校车标志,校车驾驶人应当具有〔〕以上准驾车型的安全驾驶经历。
νA、一年B、三年C、四年D、五年居民小区内的道路应当在〔〕指导下,按照国家有关标准设置交通标志、标线等交通设施。
νA、物业管理公司B、派出所C、街道社区D、公安机关交通管理部门答案:D1.10.1.8 城市道路沿线的大型建筑依法改为商业、会展、娱乐、餐饮、教育培训等用途,建设或者经营管理单位应当在〔〕通报公安机关交通管理部门。
νA、项目审批前B、项目建设中C、投入使用前D、投入使用后答案:C1.10.1.9 路面宽度7米以上的道路,从道路右侧边缘线算起,自行车应当在路面宽度不超过〔〕的范围内通行。
吊销驾照流程吊销驾照是指因为驾驶人交通违法行为严重或者造成重大交通事故后,交通管理部门依法对其驾驶证予以暂时取消的行为。
吊销驾照对于驾驶人来说是一件非常严重的事情,因此,如果不慎被吊销驾照,驾驶人需要了解吊销驾照的具体流程,并按照规定的程序进行处理。
下面将介绍吊销驾照的具体流程。
首先,当驾驶人收到交通管理部门的吊销通知后,应当及时到指定的交通管理部门进行申诉。
在申诉期限内,驾驶人可以向交通管理部门提交书面申诉材料,并提供相关证据进行申诉。
交通管理部门将对申诉材料进行审查,并进行相应的调查核实。
如果申诉成功,驾驶人的驾驶证将不会被吊销,否则,将按照规定的程序进行后续处理。
其次,如果申诉未能成功,交通管理部门将依法对驾驶证进行吊销处理。
吊销驾照后,交通管理部门将通知驾驶人前来办理吊销驾照手续。
驾驶人需要携带有效身份证件、驾驶证、吊销通知书等相关材料前往交通管理部门办理吊销手续。
在办理吊销手续时,驾驶人应当如实填写相关表格,并进行指纹采集等程序。
最后,办理完吊销手续后,驾驶人需要接受相关法律法规的教育和培训。
根据相关规定,吊销驾照的驾驶人需要参加交通安全法律法规考试,并取得合格成绩。
通过考试后,驾驶人还需要参加相关的交通安全教育培训,以提高交通安全意识和遵守交通法规的能力。
只有在完成了相关的教育培训后,驾驶人才能重新申请领取驾驶证。
综上所述,吊销驾照的流程包括申诉、吊销手续办理和法律法规教育培训等环节。
驾驶人在面对吊销驾照的情况时,应当及时了解相关的规定和流程,并按照规定的程序进行处理。
只有通过合法途径,驾驶人才能重新取得驾驶证,恢复驾驶资格。
希望驾驶人能够严格遵守交通法规,文明驾驶,确保交通安全。
独家创作2016最新驾驶技能知识点梳理-科目一1 注销、吊销、扣留、撤销驾驶证1.1注销:到期或有不适应法律规定的情形出现,如到期超过一年未换证或未提交体检证明、实习期内扣分满12分的。
做法:到期前90天可申请换证被注销后解决措施:注销未超过两年或漏审验未超过三年的可重考科目一通过理论考试即可恢复驾驶资格。
1.2 吊销(罚款200-2000):两年内不得申领。
以下情形:1)驾驶拼装车/报废车2)发生重大交通事故构成犯罪的3)超速50% 4)把车交给未取得驾照/驾照暂扣或吊销期间的人驾驶。
1.3 扣留:除构成吊销的上述4种行为外,还有5)累计记分满12分的;6)饮酒或醉酒驾驶的;7)造成交通事故后逃逸的。
1.4 撤销:本身就非法获得驾照,自始不符合规定。
三年内不得重新申领,如以欺骗、贿赂等不正当手段获得驾照的。
备注:1)“吊二撤三醉五逃终生”;2)公安交管部门都是吊销/撤销,交警是扣留。
3)A机动车驾驶人把车交给未取得驾照/驾照暂扣或吊销期间的人驾驶,其处罚为:扣留驾驶证并吊销驾驶证,罚款200-2000元。
B 未取得驾照/驾照暂扣或吊销期间的人驾驶机动车,其处罚为:15日以下拘留,罚款200-2000元。
2(一)扣留机动车情形:1)未悬挂车牌、未携带驾驶证/行驶证、未放置检验合格标志/保险标志2)伪造上述材料3)使用其他车辆的上述材料4)未交交强险5)超载6)有被盗抢嫌疑的7)拼装车/报废车(二)拘留驾驶人情形:1)醉驾;2)未取得驾照/驾照暂扣或吊销期间的人驾驶机动车的;3)造成交通事故后逃逸尚不构成犯罪的。
备注:扣车与吊销驾照方面:只要是车有问题就扣车,只要是人有问题就吊销驾照。
如小明无驾照却驾驶小刚的车,被交警抓住后,小明要罚款200-2000元,并15日以下拘留,小刚也要罚款200-2000元并吊销驾照。
3 酒驾3.1饮酒驾车:20mg/100ml <酒精含量<80mg/100ml 记12分并暂扣6个月驾照,罚款1000~2000。
吊销驾驶证、撤销驾驶证和注销驾驶证的区别撤销驾驶证和注销驾驶证都是对驾驶证所规定的管理制度,其中有一些区别,在具体使用时应分清楚。
首先,在撤销驾驶证的情况下,通常是撤销对使用驾驶证的人施加的处罚。
即你在使用驾驶证的过程中违反了交通规则,例如超速行驶,在警察进行处罚时,根据有关法律规定,可能要求你暂时把你的驾驶证拿走,这样就叫撤销驾驶证。
在撤销驾驶证的过程中,只是将你的驾驶证上的有效期截止,并通知你对你的违章行为作出处罚,但是你的驾驶证还是有效的,只不过交通违法行为被记录在驾驶证上而已。
它只是在规定的时间内无法使用,等到有关机构认为你处理的处罚达到了一定的标准时,才会恢复原来的驾驶证有效期。
其次,在注销驾驶证的情况下,通常是驾驶证使用者选择不再使用驾驶证而把它注销掉。
例如,当你觉得自己已经不再使用私家车,或者由于其它原因不再使用驾驶证时,可以申请注销驾驶证。
这时,就需要把你的驾驶证交到原来发证机构,经过核实后就可以将你的驾驶证注销。
在这一过程中,你的驾驶证将会被彻底废止,也不会回原来的发证机构。
最后,在吊销驾驶证的情况下,吊销驾驶证是在某些特定情况下做出的处罚措施。
例如,当驾驶人在使用私家车的时候,被发现有毒品、酒精,或者有重大交通违法行为,这时,就可以把他的驾驶证吊销,吊销期一般是1到3年,根据驾驶记录和所发生的事故情况而定。
这时,驾驶证被临时撤销,在吊销期满以后,可以申请重新考取驾驶证。
总的来说,撤销驾驶证是在特定的事件上暂时的停止使用,而注销驾驶证彻底的废止驾驶证,而吊销驾驶证是在一定期限内禁止驾驶。
所以,在使用上,应根据有关情况来使用,以便于在使用上更加合理、有效地管理驾驶证。
驾照注销、撤销、扣留到底有啥区别考驾驶证不容易,因此⼤家出⾏都格外注意,最多就是被记个分,很少碰到意外的情况。
但还是有的驾驶员“摊上⼤事了”,有的驾驶证被扣留了,有的被吊销了,有的是撤销了,机智的你们都不⼀定分的清楚这些。
下⾯店铺⼩编就讲讲驾照注销、吊销、撤销、扣留,到底有啥区别?注销注销不是⾏政处罚种类《中华⼈民共和国道路交通安全法》第⼋⼗⼋条对道路交通安全违法⾏为的处罚种类包括:警告、罚款、暂扣或者吊销机动车驾驶证、拘留。
哪些情形需要注销驾驶证《机动车驾驶证申领和使⽤规定》第七⼗七条机动车驾驶⼈具有下列情形之⼀的,车辆管理所应当注销其机动车驾驶证:交通肇事罪《中华⼈民共和国道路交通安全法》第⼀百零⼀条违反道路交通安全法律、法规的规定,发⽣重⼤交通事故,构成犯罪的,依法追究刑事责任,并由公安机关交通管理部门吊销机动车驾驶证。
造成交通事故后逃逸的,由公安机关交通管理部门吊销机动车驾驶证,且终⽣不得重新取得机动车驾驶证。
交通律师提醒:安全驾驶,预防交通事故,即便发⽣了交通事故,切勿肇事逃逸,否则后果很严重。
撤销《中华⼈民共和国道路交通安全法实施条例》第⼀百零三条以欺骗、贿赂等不正当⼿段取得机动车登记或者驾驶许可的,收缴机动车登记证书、号牌、⾏驶证或者机动车驾驶证,撤销机动车登记或者机动车驾驶许可;申请⼈在3年内不得申请机动车登记或者机动车驾驶许可。
交通律师提醒:⼀定要通过正常合法途径考取机动车驾驶证。
扣留《中华⼈民共和国道路交通安全法》第⼀百⼀⼗条执⾏职务的交通警察认为应当对道路交通违法⾏为⼈给予暂扣或者吊销机动车驾驶证处罚的,可以先予扣留机动车驾驶证,并在⼆⼗四⼩时内将案件移交公安机关交通管理部门处理。
道路交通违法⾏为⼈应当在⼗五⽇内到公安机关交通管理部门接受处理。
⽆正当理由逾期未接受处理的,吊销机动车驾驶证。
公安机关交通管理部门暂扣或者吊销机动车驾驶证的,应当出具⾏政处罚决定书。
交通律师提醒:当您有交通违法⾏为时,您应配合交警的执法⼯作。
《道路交通安全法规定修改内容》吊销、撤销和注销的区别:吊销有三种情况。
一是驾驶人违反道路交通法律、法规而发生重大交通事故且构成犯罪的,除依法追究刑事责任外,还由公安交通管理部门吊销驾驶证;二是驾驶人造成交通事故和逃逸的,吊销驾驶证,且终身禁驾;三是驾驶人因道路交通违法行为而被扣留驾驶证,超过十五日未去接受处理,且无正当理由逾期的,则吊销驾驶证。
吊销机动车驾驶证后,如果想重新申领,必须满两年之后申领。
撤销。
驾驶人如果以欺骗、贿赂等不正当手段取得驾驶许可证的,则依法收回驾驶证,并撤销其驾驶资格;驾驶许可证依法被撤销后,如果想重新申领,必须满三年之后。
注销。
则是在出现了驾驶人死亡、身体条件不适合驾驶、驾驶员主动提出注销申请,超过机动车驾驶证有效期一年以上未换证等情况时、,方予以实施。
第九十九条有下列行为之一的,由公安机关交通管理部门处二百元以上二千元以下罚款:(一)未取得机动车驾驶证、机动车驾驶证被吊销或者机动车驾驶证被暂扣期间驾驶机动车的;(二)将机动车交由未取得机动车驾驶证或者机动车驾驶证被吊销、暂扣的人驾驶的;(三)造成交通事故后逃逸,尚不构成犯罪的;(四)机动车行驶超过规定时速百分之五十的;(超过规定时速50%)(五)强迫机动车驾驶人违反道路交通安全法律、法规和机动车安全驾驶要求驾驶机动车,造成交通事故,尚不构成犯罪的;(六)违反交通管制的规定强行通行,不听劝阻的;(七)故意损毁、移动、涂改交通设施,造成危害后果,尚不构成犯罪的;(八)非法拦截、扣留机动车辆,不听劝阻,造成交通严重阻塞或者较大财产损失的。
行为人有前款第二项、第四项情形之一的,可以并处吊销机动车驾驶证;有第一项、第三项、第五项至第八项情形之一的,可以并处十五日以下拘留。
机动车行驶中遇有下列情形之一的,最高行驶速度不得超过每小时30公里,其中拖拉机、电瓶车、轮式专用机械车不得超过每小时15公里:(一)进出非机动车道,通过铁路道口、急弯路、窄路、窄桥时;(二)掉头、转弯、下陡坡时;(三)遇雾、雨、雪、沙尘、冰雹,能见度在50米以内时;(四)在冰雪、泥泞的道路上行驶时;《中华人民共和国道路交通安全法》第四十三条同车道行驶的机动车,后车应当与前车保持足以采取紧急制动措施的安全距离。
新手驾照具体扣分规定扣满12分直接注销驾照实习期:从你领取到驾照的第一天开始,顺延十二个月根据公安部123号令俗称最严新交规,机动车驾驶人在实习期内有记满12分记录的,注销其实习的准驾车型驾驶资格。
被注销的驾驶资格不属于最高准驾车型的,还应当按照第六十八条第一款规定,注销其最高准驾车型驾驶资格。
解读:在实习期的12个月内,如果扣满12分,那么,你驾照将注销,需要重新报考驾校,申领驾照!一饮酒后驾驶机动车的;二驾驶与准驾车型不符的机动车的;三驾驶营运客车不包括公共汽车、校车载人超过核定人数20%以上的;四使用伪造、变造的机动车号牌、行驶证、驾驶证、校车标牌或者使用其他机动车号牌、行驶证的;五上道路行驶的机动车未悬挂机动车号牌的,或者故意遮挡、污损、不按规定安装机动车号牌的;六造成交通事故后逃逸,尚不构成犯罪的;七驾驶机动车在高速公路上倒车、逆行、穿越中央分隔带掉头的;八连续驾驶中型以上载客汽车、危险物品运输车辆超过4小时未停车休息或者停车休息时间少于20分钟的;九驾驶中型以上载客载货汽车、校车、危险物品运输车辆在高速公路、城市快速路上行驶超过规定时速20%以上或者在高速公路、城市快速路以外的道路上行驶超过规定时速50%以上,以及驾驶其他机动车行驶超过规定时速50%以上的;十驾驶营运客车在高速公路车道内停车的;十一未取得校车驾驶资格驾驶校车的。
1、领驾驶证的第一年为实习期,驾驶证在实习期内有记满12分记录的,将予以注销实习车型的驾驶资格。
2、除第一次领取驾驶证的人以外,规定将增加新取得大型客车、中型客车、牵引车等驾驶证的驾驶人一并纳入实习期管理。
3、大中型客货车驾驶人在实习期内违法记6分以上的,实习期限延长一年,再次记6分以上的,取消其实习车型的驾驶资格。
4、实习期内上高速公路,必须由持相应或者更高准驾车型驾驶证三年以上的驾驶人陪同。
如发现已经或正在高速公路上行驶的,交管部门将对驾驶人处20元以上200元以下罚款,并责令就近驶离高速公路。
驾考注销流程驾驶证是一种特殊的身份证明,具有法律效力,但在某些情况下,我们可能需要注销自己的驾驶证。
那么,接下来我将为大家介绍一下驾考注销的具体流程。
首先,我们需要了解一下哪些情况下需要进行驾考注销。
一般来说,驾驶证注销的情况包括,驾驶人因违法行为被吊销驾驶证,或者驾驶人因其他原因需要注销驾驶证。
在以上情况下,我们就需要进行驾考注销。
接下来,我们需要准备一些必要的材料。
首先,我们需要准备本人的身份证原件和复印件,以及驾驶证原件和复印件。
此外,还需要填写《机动车驾驶证申请表》,并由本人签字确认。
最后,需要提供相关的注销原因证明材料,如违法处理决定书等。
准备好以上材料后,我们就可以前往当地车管所进行驾考注销。
在办理驾考注销时,我们需要向工作人员递交以上准备好的材料,并根据工作人员的指引进行相应的操作。
在此过程中,我们需要耐心等待工作人员的审核和处理,以确保一切手续办理完善。
在办理完驾考注销手续后,我们需要按照工作人员的指引领取相关的注销证明。
在领取注销证明时,我们需要仔细核对证明上的信息是否准确无误。
如果发现有任何错误,需要及时向工作人员提出更正。
最后,我们需要妥善保管好领取到的驾考注销证明,以备将来可能需要使用。
同时,我们也需要及时了解自己的注销信息是否已经在相关部门进行了更新,以确保自己的驾驶证状态符合法律规定。
总的来说,驾考注销虽然是一个相对简单的手续,但也需要我们认真对待。
只有在严格按照规定流程办理的情况下,我们才能顺利完成驾考注销手续,确保自己的驾驶证状态符合法律规定。
希望以上内容能够对大家有所帮助,谢谢!(注,本文所述的驾考注销流程仅适用于一般情况,具体办理流程可能会因地区、政策等因素而有所不同,建议在办理前仔细阅读相关规定或咨询当地车管所工作人员。
)。
吊销和注销驾驶证的区别是什么对于处罚交通事故经常会涉及到处罚吊销驾照,吊销是指依法取得驾驶证后,出现法定事由被依法吊销的情形,如重特⼤交通事故当中承担⼀半以上责任者按规定应当吊销驾驶证,属于⼀种⾏政⾏为。
吊销和注销驾驶证是有区别的,那么有哪些不⼀样呢?接下来由店铺的⼩编为⼤家整理了⼀些关于吊销和注销驾驶证的区别⽅⾯的知识,欢迎⼤家阅读!吊销和注销驾驶证的区别是什么第⼀个不同,也是最根本的不同,是两者的原因不同。
如果你的驾驶证是合法获得的,那么违反法律规定的情况下,就是吊销。
如果你的驾驶证是⾮法获得的,被发现了就是撤销——⼀因为你连吊销的资格都没有。
第⼆个不同,重新恢复驾照的不同吊销驾照以后,要获得驾照,需要2年的时间撤销驾照以后,要重新获得,则需要3年时间三个不同,是处罚的情境不同吊销是你犯事了才吊销,通常都是摊上⼤事,⽐如:超速百分五⼗的;驾驶拼装的机动车;驾驶报废的机动车;因违反交通法⽽发⽣重⼤交通事故,构成犯罪的;撤销是——发现你通过不正当⼿段获得驾照,不管有没有摊上事,⼀概撤销。
《机动车驾驶证申领和使⽤规定》第⼗三条有下列情形之⼀的,不得申请机动车驾驶证:(⼀)有器质性⼼脏病、癫痫病、美尼尔⽒症、眩晕症、癔病、震颤⿇痹、精神病、痴呆以及影响肢体活动的神经系统疾病等妨碍安全驾驶疾病的;(⼆)三年内有吸⾷、注射。
毒品⾏为或者解除强制隔离戒毒措施未满三年,或者长期服⽤依赖性精神药品成瘾尚未戒除的;(三)造成交通事故后逃逸构成犯罪的;(四)饮酒后或者醉酒驾驶机动车发⽣重⼤交通事故构成犯罪的;(五)醉酒驾驶机动车或者饮酒后驾驶营运机动车依法被吊销机动车驾驶证未满五年的;(六)醉酒驾驶营运机动车依法被吊销机动车驾驶证未满⼗年的;(七)因其他情形依法被吊销机动车驾驶证未满⼆年的;(⼋)驾驶许可依法被撤销未满三年的;(九)法律、⾏政法规规定的其他情形。
未取得机动车驾驶证驾驶机动车,有第⼀款第五项⾄第七项⾏为之⼀的,在规定期限内不得申请机动车驾驶证。
掉销驾驶证程序流程一、啥情况会被吊销驾驶证。
宝子们得知道,有些行为是很严重的,会直接导致驾驶证被吊销哦。
比如说酒驾,这可是大忌。
只要是酒后驾车被查出来,不管是喝了多少酒,那都可能面临吊销驾驶证的处罚呢。
还有那种肇事逃逸的,这就更不道德了,撞了人或者出了事就跑,这种情况下驾驶证肯定是保不住的。
另外啊,如果一个记分周期内累计记分达到12分以上,而且没有去参加学习和考试的,驾驶证也会被吊销哦。
这就像是上学的时候,你老是逃课不学习,最后肯定是要被惩罚的呀。
二、开始吊销驾驶证的程序。
一旦交警确定你有上面那些严重行为,就要开始走吊销驾驶证的程序啦。
交警会先进行调查核实,就像侦探破案一样。
他们会查看现场的证据啊,询问相关的证人啊,看看是不是真的存在违法行为。
这个过程呢,咱可别想糊弄过去,交警叔叔们都是很专业的呢。
在调查清楚之后,交警部门就会作出吊销驾驶证的处罚决定。
这个决定可不是随随便便就下的,都是有依据的。
然后呢,他们会给你发一个通知,就像给你送了一个“坏消息”的小包裹一样。
这个通知会告诉你为啥要吊销你的驾驶证,还有你有哪些权利可以去维护自己,比如说你要是不服这个决定,可以去申请行政复议或者提起行政诉讼。
三、后续的事情。
当你收到吊销驾驶证的通知后,如果你没有提出异议,那就得乖乖接受这个结果啦。
你的驾驶证就会被收缴,然后在驾驶证管理系统里进行吊销的操作。
这就好比你在游戏里被封号了一样,这个号暂时就不能用了。
要是你还想重新获得驾驶资格,那可就不容易喽。
不同的吊销原因有不同的重新获取条件。
如果是酒驾被吊销的,那得等好几年之后才能重新考呢,而且在这期间还得好好反思自己的错误。
重新考驾驶证的时候,也得按照规定一步一步来,从理论学习到实际操作,就像重新当一次新手司机一样。
宝子们,吊销驾驶证这个事儿可真不是闹着玩的。
咱们平时开车一定要遵守交通规则,这不仅是对自己负责,也是对别人负责呢。
要是因为一时的疏忽或者错误的行为导致驾驶证被吊销,那可真是给自己找了一堆麻烦事儿。
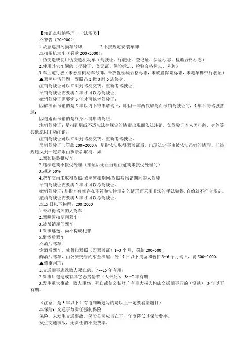
【知识点归纳整理--法规类】△警告(20~200):1.故意遮挡污损车号牌2.不按规定安装车牌△扣留机动车(罚款200~2000):1.伪变造或使用伪变造机动车(驾驶证、行驶证、登记证、保险标志、检验合格标志)2.使用其它车辆的(行驶证、登记证、保险标志、检验合格标志、号牌)3.车上道行驶(未悬挂机动车号牌,未放置检验合格标志,未放置保险标志,未随车携带行驶证)▲驾照申请问题:驾照吊2撤3醉5逃终身。
注销驾驶证可以立即到驾校交钱,重新考驾驶证;吊销驾驶证需要满2年才可以考驾驶证;撤消驾驶证需要满3年才可以考驾驶证;因醉酒而吊销的是5年以内不得申请驾照,即因一年两次醉驾而吊销驾驶证的,5年不得驾驶营运;因逃跑而吊销的是终身不得申请驾照。
注销驾驶证:是指到期或不适应法律规定的情形出现而依法注销。
如驾驶证本人因年龄、身体等其他原因主动注销。
注销驾驶证可以立即到驾校交钱,重新考驾驶证。
吊销驾驶证(罚款200~2000):是指依法取得驾驶证后,出现法定事由被依法吊销的情形。
即违规违反到一定界限由执法者取消。
如:1.驾驶拼装报废车2.违法逾期不接受处理(扣证后无正当理由逾期未接受处理的)3.超速50%4.把车交由未取得驾照/驾照暂扣期间/驾照被吊销期间的人驾驶吊销驾驶证需要满2年才可以考驾驶证。
撤销驾驶证:是指本身就存在不符和法律规定的情形而采用非法的手法骗得,自始就不符合规定。
撤消驾驶证需要满3年才可以考驾驶证。
△15日以下拘留:200-20001.未取得驾照的人驾车2.驾照暂扣期间驾车3.被吊销期间驾车4.肇事逃逸,尚不构成犯罪5.醉酒后驾车△酒后驾车:饮酒后驾车,处暂扣驾照(即驾驶证)1~3个月,罚款200~500;醉酒后驾车,由公安交管约束至酒醒,处15日以下拘留和暂扣3~6个月驾照,罚500~2000。
▲肇事判刑:1.交通肇事逃逸致人死亡的,7~~15年有期;2.肇事后逃逸或有其它恶劣情节(人未死),3~~7年有期;3.发生重大事故,致人重伤,死亡或使公私财产有重大损失构成交通肇事罪的(没逃),3年以下有期。
罚款1.机动车驾驶人补换领机动车驾驶证后,继续使用原机动车驾驶证的,由公安机关交通管理部门处20元以上200元以下罚款,由公安机关交通管理部门收回原机动车驾驶证2.改变车身颜色、更换发动机、车身或折车架,未按照第十六条规定的时限办理变更登记的,由公安机关交通管理部门处警告或者二百元以下罚款3.机动车所有权转让后,现机动车所有人未在机动车交付之日起三十日内向登记地车辆管理所申请转让登记的,由公安机关交通管理部门处警告或者二百元以下罚款4.申请人隐瞒有关情况或者提供虚假材料申领机动车驾驶证的,公安机关交通管理部门不予受理或者不予办理,处五百元以下罚款;申请在一年内不得再次申领机动车驾驶证5.申请人隐瞒有关情况或者提供虚假材料申请校车驾驶资格的,公安机关交通管理部门不予受理或者不予办理,处五百元以下罚款6.机动车驾驶人参加满分教育时在签注学习记录、满分学习考试中弄虚作假的,相应学习记录、考试成绩无效,由公安机关交通管理部门处1000元以下罚款7.驾驶已达到报废的车上路,处200元以上2000元以下罚款,吊销驾照8.将机动车由未取得机动车驾驶证或者机动车驾驶证被吊销、暂扣的人驾驶的,有公安机关交通管理部门处200元以上2000元以下罚款,可以并处吊销机动车驾驶证。
9.机动车行驶超过规定时速百分之五十的由公安交通管理部门处二百元以上二千元以下罚款,可以并处吊销机动车驾驶证10.申请人在考试过程中有贿赂、舞弊行为的,取消考试资格,已经通过考试的其他科目成绩无效,公安机关交通管理部门处2000元以下罚款,申请人在一年内不得再次申领机动车驾驶证11.申请人以欺骗、贿赂等不正当手段取得驾照,吊销驾照,2000元以下罚款,三年内不得申请12.申请人以欺骗、贿赂等不正当手段取得校车驾驶资格的,公安机关交通管理部门撤销校车驾驶资格,处2000元以下罚款,申请人在三年内不得再次申请校车驾驶资格13.代替实际机动车驾驶人参加审验教育的,由公安机关交通管理部门处二千元以下罚款14.因饮酒后驾驶机动车被处罚,再次饮酒后驾驶机动车的,处10日以下拘留,并处1000元以上2000元以下罚款,吊销机动车驾驶证15.饮酒驾驶机动车辆,罚款1000元-2000元、记12分并暂扣驾照6个月;饮酒驾驶营运机动车,罚款5000元,记12分,处以15日以下拘留,并且5年内不得重新获得驾照。
遇到交通问题?赢了网律师为你免费解惑!访问>>机动车驾驶证注销和吊销有什么区别开车的人们常听说两个词:注销驾照和吊销驾照。
但是二者有什么区别呢?请往下文看。
注销和吊销是2个概念。
注销不是一种惩罚,吊销是惩罚。
一、如果是因为没有按时换证,或者是提交身体证明,驾照被注销了。
也不需要通过驾校重新报名考试:只要持身份证、原来驾驶证,照片4-8张,直接去原来发证的车管所,填写申请表,交钱约考科目1、科目2、科目三。
考试通过后,直接会发证。
但是驾龄按照此次发证日期计算。
二、被吊销的比较复杂:1、交通事故后逃逸被吊销的,终身不得领证。
依据《道路交通安全法》第一百零一条第2款规定以及《驾驶证申领和使用规定》第12条第4项2、以欺骗、贿赂等不正当手段取得驾照的,被撤销后3年才可以重新去驾校学习申请驾驶证。
依据《驾驶证申领和使用规定》第12条第5项3、因为交通违章等原因被吊销驾照的,2年后才可以重新去驾校学习申请驾驶证。
依据《驾驶证申领和使用规定》第12条第3项被吊销后,就和初领驾照的人一模一样,还需要通过指定时间的学习和考试三、吊销和撤销驾驶许可的区别1、吊销,是合法取得驾照,但是因为违章等原因被吊销。
2、撤销驾驶许可,是通过欺骗等手段取得驾驶证的,比如更改户口,拖关系,被查出来,就撤销驾驶许可。
酒驾、超速、交通事故都可能导致驾驶员“丢本”。
另外,驾驶拼装、报废机动车的;客运车辆超员20%以上的;施工不设置警示标志或故意损毁、移动警示标志的;驾驶证被吊销或者驾驶证被暂扣期间驾驶机动车的;伪造、变造或者使用伪造、变造的机动车驾驶证登记证书、号牌、行驶证、驾驶证的;未取得机动车驾驶证驾驶机动车的,都会被依法扣留。
因饮酒驾驶被处罚再次饮酒驾驶的、超速50%以上的、饮酒后驾驶营运机动车的,吊销驾驶证;饮酒后或者醉酒驾驶机动车发生重大交通事故构成犯罪的、造成重大交通事故后逃逸的,将终身禁驾。
来源:(机动车驾驶证注销和吊销有什么区别/jt/105793.html)交通事故.相关法律知识∙车祸撞了一颗牙齿赔多少钱/jt/652634.html∙交通事故多久后得赔偿多少钱/jt/652633.html∙酒驾处罚后驾照怎么考/jt/652632.html∙怎样查车辆违章记录的详细信息/jt/652631.html∙车辆没年检车牌保留多长时间呢/jt/652630.html∙2018汽车年审需要什么材料/jt/652629.html∙车祸卢脑外伤赔多少钱/jt/652628.html ∙交通违法记分的周期是多长时间/jt/652627.html ∙单位货车年检需要什么材料/jt/652626.html ∙没有上岗证开货车怎么处罚/jt/652625.html ∙交通事故占据七成的主责任方如何赔偿/jt/652624.html ∙交通事故主次责任赔偿比例/jt/652623.html ∙交通事故中主次责任与赔偿比例怎么确定/jt/652622.html ∙酒驾开罚单没有写多少钱应该怎么处理/jt/652621.html ∙交通事故的赔偿案例分析/jt/652620.html ∙交通违章处理完了发现有异议还能申诉吗/jt/652619.html ∙撞坏交通路牌赔多少钱/jt/652618.html∙交通违章扣分周期是如何算的/jt/652617.html∙2018年交通新规定(2018)介绍/jt/652616.html∙帮朋友代驾发生交通事故,谁来承担赔偿责任/jt/652615.html∙车祸对方全责赔偿程序/jt/652614.html∙逃避酒驾检查怎么处罚/jt/652613.html∙交通事故罪民事赔偿的新规定(2018) /jt/652612.html∙车辆年检可以提前多长时间/jt/652611.html∙电动三轮撞人赔偿标准(2018年)/jt/652610.html∙汽车年检标志补办程序/jt/652609.html∙交通事故逃逸致人死亡怎样认定/jt/652608.html∙高速路上超速怎么处罚/jt/652607.html∙酒驾处罚单哪里可以査/jt/652606.html∙两次酒驾一定会被拘留吗/jt/652605.html∙车辆报废对方全责赔偿金如何计算/jt/652604.html∙车辆购置税和排量有关系吗/jt/652603.html∙机动车年检可以推迟吗/jt/652602.html∙死亡赔偿金应主要由配偶获得吗/jt/652601.html∙出现交通违章后哪些情况可以申诉/jt/652600.html∙酒驾撞死两人,一般判几年/jt/652599.html∙6年以上的车辆年检程序/jt/652598.html∙2018年贵州省交通事故死亡赔偿标准(2018年) /jt/652597.html∙买车先交购置税还是先上牌/jt/652596.html∙2018临时牌照的使用时间是多久/jt/652595.html∙车主必知:2018年车辆异地年检新规定(2018) /jt/652594.html∙简易程序交通事故诉讼时效/jt/652593.html∙交通事故简易程序的适用范围是哪些/jt/652592.html∙酒驾撞死人可以私了吗/jt/652591.html∙发生交通事故后一方逃逸,保险公司应该如何赔偿/jt/652590.html∙对方不赔偿怎么办,如何起诉/jt/652589.html∙饮酒驾驶怎么处罚2018/jt/652588.html∙交通事故伤残鉴定费由谁承担/jt/652587.html∙交通事故车辆赔偿程序/jt/652586.html∙一年内两次酒驾怎么处罚/jt/652585.html∙医疗事故死亡后误工费如何计算/jt/652584.html∙A2驾驶证酒驾开私家车怎么处罚/jt/652583.html∙左转闯红灯会被拍吗 /jt/652582.html ∙车祸双方责任怎样确定/jt/652581.html∙合同合伙人一方死亡赔偿怎么办/jt/652580.html∙交通事故赔偿范围及所涉法律法规规定(2018)2018最新/jt/652579.html∙交通事故中多长时间保险公司拒赔/jt/652578.html∙车祸蛛网膜出血赔多少钱/jt/652577.html∙车辆定损需要哪些材料/jt/652576.html∙交通事故死亡赔偿大致多少钱/jt/652575.html∙借车酒驾被抓车主有什么责任/jt/652574.html∙交通违章拘留的条件有哪些/jt/652573.html∙保险公司赔交通费吗 /jt/652572.html ∙2018年四川交通事故赔偿标准(2018年)/jt/652571.html∙营运车酒驾会被吊销驾照吗/jt/652570.html∙机动车辆保险购买原则/jt/652569.html∙车子有一起交通事故未处理可以年审吗/jt/652568.html∙2018交通事故赔偿民事诉讼状书写格式2018/jt/652567.html∙交通事故私了后没有责任认定书能到法院起诉吗/jt/652566.html∙车辆报废需要多长时间/jt/652565.html∙网上交罚款如何交纳交通违章罚款/jt/652564.html∙交通事故和解赔偿协议书(2018最新)要书写格式2018 /jt/652563.html∙购买新车一般多长时间提车/jt/652562.html∙交通违章扣分细则2018/jt/652561.html∙机动车年审逾期会影响理赔吗/jt/652560.html∙B2驾驶证扣分该怎么处理/jt/652559.html∙4s店买的新车有问题怎么办/jt/652558.html∙危险驾驶造成严重后果谁来承担/jt/652557.html∙交通事故简易程序和一般程序的区别/jt/652556.html∙违章停车怎么处罚 /jt/652555.html ∙车祸睾丸一般赔多少钱/jt/652554.html∙2018私家车超载一人怎么罚/jt/652553.html∙违章停车罚款多少钱 /jt/652552.html ∙车祸对方全责没买保险怎么理赔/jt/652551.html∙国三车2018年统一报废吗/jt/652550.html∙对交通事故损害赔偿有争议应该怎样解决/jt/652549.html∙滴滴顺风车怎么收费 /jt/652548.html ∙交通违章罚单丢了怎么交罚款/jt/652547.html∙车辆逃避第三者责任险的现状是什么/jt/652546.html∙车祸瘫痪赔多少钱 /jt/652545.html ∙车辆报废账务怎么处理/jt/652544.html∙交通事故撞人保险不赔偿多少钱/jt/652543.html∙酒驾的危害性及预防措施是什么样子的/jt/652542.html∙报废车辆车牌号怎么处理/jt/652541.html∙异地补办驾驶证材料及程序2018最新/jt/652540.html∙车辆违章的记录在网上都能查到吗/jt/652539.html∙交通事故伤残鉴定的诉讼时效是3年吗/jt/652538.html∙交通责任认定书对方不签字怎么办/jt/652537.html∙网上怎么查询机动车违章记录/jt/652536.html∙交通事故70岁伤残赔偿多少钱/jt/652535.html遇到交通问题?赢了网律师为你免费解惑!访问>>交通事故误工费计算标准是怎样的交通事故中如果有伤者的话,则需要按照实际情况对伤者进行一定的赔偿,具体的赔偿项目包括了医疗费、护理费、误工费等等。
驾考注销流程
驾考注销是指在一定条件下,驾驶员可以主动或被动地取消其驾驶资格,这是
一个非常重要的程序,需要严格按照规定来进行。
下面将详细介绍驾考注销的相关流程。
首先,驾驶员可以选择主动申请注销驾驶资格。
在这种情况下,驾驶员需要到
当地车管所进行申请。
申请时需要携带本人身份证、驾驶证、申请书等相关材料。
在填写申请书时,需要注明注销原因,并由本人签字确认。
在提交申请材料后,工作人员会对材料进行审核,确认无误后会办理注销手续。
注销手续办理完成后,驾驶员的驾驶证将被收回,注销手续完成。
其次,驾驶员的驾驶资格也可能因违反交通法规等原因被注销。
在这种情况下,一般是交通管理部门根据相关法律规定对驾驶员进行处罚,包括吊销驾驶证等。
驾驶员在收到处罚决定书后,可以选择申请复议或者上诉。
如果最终裁定维持原处罚决定,那么驾驶员的驾驶资格将被注销。
此时,驾驶员需要按照处罚决定书上的要求进行相应的手续办理,具体流程可咨询当地车管所或交通管理部门。
需要注意的是,无论是主动申请注销还是被动注销,一旦驾驶员的驾驶资格被
注销,就意味着驾驶员将不能再合法地驾驶机动车辆。
因此,在注销前,驾驶员需要考虑清楚自己的行为是否符合相关法规,是否有能力和条件继续驾驶,以免给自己带来不便。
总的来说,驾考注销流程是一个严肃而重要的程序,需要驾驶员认真对待。
无
论是主动申请注销还是被动注销,都需要按照规定的流程来进行,遵守相关法规,确保一切手续办理完善。
希望广大驾驶员能够严格遵守交通法规,文明驾驶,安全出行。
哪些违法行为可以吊销驾驶证哪些违法行为可以吊销驾驶证1001 驾驶拼装的机动车上道路行驶的不扣分,罚款200~2000,吊销驾照,收缴、强制报废1003 造成交通事故后逃逸的,构成犯罪的不扣分,吊销驾照,终身禁驾1004 违反道路交通安全法律、法规的规定,发生重大事故,构成犯罪的不扣分,吊销驾照1007 将机动车交由未取得机动车驾驶证的人驾驶的不扣分,罚款200~2000,可以并处吊销驾照1008 将机动车交由机动车驾驶证被吊销的人驾驶的不扣分,罚款200~2000,可以并处吊销驾照1009 将机动车交由机动车驾驶证被暂扣的人驾驶的不扣分,罚款200~2000,可以并处吊销驾照1016 违法记分达到12分仍驾驶机动车的不扣分,罚款200,扣驾照1603A 机动车行驶超过规定时速50%的扣12分,罚款200~2000,可以并处吊销驾照驾驶报废机动车上路行驶的,吊销驾照吊销凭据1.一年内有以下两款规定,醉酒后驾驶机动车的行为和被饮酒驾驶机动车被处罚两次以上;2.将机动车交由未取得机动车驾驶证或者机动车驾驶证被吊销、暂扣的人驾驶的;3.机动车行驶超过规定时速50%的:4.驾驶拼装的机动车或者已达到报废标准的机动车上道路行驶的;5.违反道路交通安全法律、法规的规定,发生重大交通事故,构成犯罪的;6.造成重大交通事故后逃逸的;《道路交通安全法》一百零一条第二款;7.道路交通违法行为人应当在十五日内到公安机关交通管理部门接受处理。
无正当理由逾期未接受处理的,吊销机动车驾驶证;ps:《道路交通安全法》第91条的规定:饮酒后驾驶机动车的,处暂扣六个月机动车驾驶证,并处一千元以上二千元以下罚款。
因饮酒后驾驶机动车被处罚,再次饮酒后驾驶机动车的,处十日拘留,并处二千元罚款,吊销机动车驾驶证。
醉酒驾驶机动车的,由公安机关交通管理部门约束至酒醒,吊销机动车驾驶证,依法追究刑事责任;五年内不得重新取得机动车驾驶证。
饮酒后驾驶营运机动车的,处十五日拘留,并处五千元罚款,吊销机动车驾驶证,五年内不得重新取得机动车驾驶证。
驾照的处罚标准详解1、驾驶证被注销驾驶证到期不提交身体条件证明或者有效期满一年不换新装,驾驶证将会被注销。
如果注销驾驶证的时间不超过两年,则通过科目一的考试后,驾驶证就可以恢复正常使用。
但如果驾驶证被注销超过两年,则驾驶员要走完全部考驾照的流程,方可重新拿到驾驶证。
驾驶证被注销期间,如果开车上路被交警发现,将面临罚款处罚。
2、驾驶与准驾车型不符的车驾驶证上有标注准驾车型,通常C1驾驶证不准驾驶A或者B类车型,自动波驾驶证不能驾驶手动波车型,如果驾驶了与准驾车型不符的车,会被罚款200—2000元,同时记12分,还可能被并处15日以下拘留。
3、驾驶证超过有效期驾驶证在超过有效期但未满一年时,驾驶员只需在超过有效期一年内换领新证就可以延续驾驶证的有效期,在换领新证之前上路的,交警会进行罚款,但不扣分。
需要注意的是,驾驶证超过有效期一年,驾驶证将会被注销。
4、开车时未携带驾驶证开车忘带驾驶证并不属于“无证驾驶”,通常交警会要求提供身份证,根据身份证号码就能查询到司机是否有驾驶证,如果证实确有驾驶证只是忘记携带,交警会依法扣留车辆并扣1分。
如果把车借给没有驾驶证的人开,将面临200-2000元的罚款处罚,还有可能被吊销驾驶证,并且如果路上不幸发生交通事故,车主还将负连带责任。
关于以上几种驾照的处罚标准,希望司机们能够好好了解一下,毕竟对于车主来说,考个驾照不容易。
不仅要花费大量的时间,而且还要花费大量的票子。
1、处理违章扣分时,需要到违章地或者车辆号牌核发地的交警队办理,办理时报出车牌号,身份证、出示行驶证,驾驶证,工作人员会开出违章处罚决定书,然后拿着处罚决定书15日内去指定的银行交款就可以了。
15日后不缴纳就会有滞纳金,每日按罚款数额的3%加处罚款。
2、根据公安部在2021年4月1日起施行的《道路交通安全违法行为处理程序规定》,第四条交通警察执勤执法中发现的违法行为由违法行为发生地的公安机关交通管理部门管辖。
科目一考试处罚相关条例驾照科目一考试中的处罚tiaoli按照轻重分为五大类:一、警告(罚款20-200):故意遮挡、污损车号牌;不按规定安装车牌。
二、暂扣驾照:饮酒后驾驶机动车的,处暂扣1-3个月机动车驾驶证;饮酒后驾驶营运机动车的,处暂扣3个月机动车驾驶证;醉酒后驾驶营运机动车的,暂扣6个月机动车驾驶证。
三、吊销驾驶证(罚款200-2000):驾驶拼装、报废车;违法逾期不接受处理;超速50%;把车交由未取得驾照(无照)、驾照暂扣期间、驾照被吊销期间的人驾驶;一年内有前两款规定醉酒后驾驶机动车的行为,被处罚两次以上的;违反道路交通安全法律、法规的规定,发生重大交通事故,构成犯罪的;造成交通事故后逃逸的;道路交通违法行为人应当在十五日内到公安机关交通管理部门接受处理,无正当理由逾期未接受处理的,吊销机动车驾驶证;四、扣留机动车(罚款200-2000):伪变造或使用伪变造机动车驾驶证、行驶证、登记证、保险标志、检验合格标志;使用其它车辆的行驶证、登记证、保险标志、检验合格标志、号牌;车上道行驶未放置保险标志、未放置检验合格标志、未挂车号牌、未随车带行驶证;交通警察因收集证据的需要,可以扣留事故车辆,但是应当妥善保管,以备核查;公路客运车辆载客超过额定乘员的,货运机动车超过核定载质量的,由公安机关交通管理部门扣留机动车至违法状态消除2017科目一考试处罚相关条例总结2017科目一考试处罚相关条例总结。
五、15日以下拘留:未取得驾照的人驾车;驾照暂扣期间驾车;被吊销期间驾车;肇事逃逸,尚不构成犯罪(若肇事逃逸3—7年);醉酒后驾车。
在驾照科目一考试中有关处罚相关条例中,对于酒后驾车,饮酒后驾车,处暂扣驾照1-3个月,罚款200-500 ;醉酒后驾车,由公安交管约束至酒醒,处15日以下拘留和暂扣3-6个月驾照,罚500-2000。
醉酒驾车出现重大事故,还可能被吊销驾照,5年后才能重考,醉酒2次也要被吊销5年)。
驾驶证注销
驾驶证注销可随时再申请驾驶证,吊销驾照后得2年后才能重新申请驾驶证,撤销驾驶证需要满3年期限才可重新考试申请,扣留驾驶证交通管理部门在二十四小时内会进行处理。
一、驾驶证注销
驾驶证注销惩罚的意味比较少,一般有七种情况。
注销后如果条件合适,可以随时再申请驾驶证。
1、【注销不是惩罚的法律依据】《道路交通安全法》第八十八条对道路交通安全违法行为的处罚种类包括:警告、罚款、暂扣或者吊销机动车驾驶证、拘留。
2、【何种情况注销的法律依据】《机动车驾驶证申领和使用规定》第四十二条机动车驾驶人具有下列情形之一的,车辆管理所应当注销其机动车驾驶证;
(一)死亡的;
(二)身体条件不适合驾驶机动车的;
(三)提出注销申请的;
(四)丧失民事行为能力,监护人提出注销申请的;
(五)超过机动车驾驶证有效期一年以上未换证的;
(六)年龄在60周岁以上,在一个记分周期结束后一年内未提交身体条件证明的;或者持有大型客车、牵引车、城市公交车、中型客车、大型货车、无轨电车、有轨电车准驾车型,在两个记分周期结束后一年内未提交身体条件证明的;或者持有残疾人专用小型自动挡载客汽车准驾车型,在三个记分周期结束后一年内未提交身体条件证明的;
(七)年龄在60周岁以上,所持机动车驾驶证只具有无轨电车或者有轨电车准驾车型,或者年龄在70周岁以上,所持机动车驾驶证只具有低速载货汽车、三轮汽车、轮式自行机械车准驾车型的;
未收回机动车驾驶证的,应当公告机动车驾驶证作废。
因第五项、第六项情形之一被注销机动车驾驶证未超过两年的,机动车驾驶人考试科目一合格后,可以恢复驾驶资格。
二、驾驶证吊销
驾驶证吊销就不同了,吊销是一种惩罚。
2年后方可重新申请驾驶证,如果是构成交通肇事罪,并且逃逸的,终身禁驾。
1、【醉酒吊销】《道路交通安全法》第九十一条第三款“一年内有前两款规定醉酒后驾驶机动车的行为,被处罚两次以上的,吊销机动车驾驶证,五年内不得驾驶营运机动车。
2、【交给没有驾驶资格人驾驶以及超速吊销】《道路交通安全法》第九十九条
(二)将机动车交由未取得机动车驾驶证或者机动车驾驶证被吊销、暂扣的人驾驶的;
(四)机动车行驶超过规定时速百分之五十的;
行为人有前款第二项、第四项情形之一的,可以并处吊销机动车驾驶证;
3、【驾驶拼装报废车吊销】《道路交通安全法》第一百条第二款“对驾驶前款所列机动车上道路行驶的驾驶人,处二百元以上二千元以下罚款,并吊销机动车驾驶证。
4、【交通肇事罪吊销】《道路交通安全法》第一百零一条违反道路交通安全法律、法规的规定,发生重大交通事故,构成犯罪的,依法追究刑事责任,并由公安机关交通管理部门吊销机动车驾驶证。
造成交通事故后逃逸的,由公安机关交通管理部门吊销机动车驾驶证,且终生不得重新取得机动车驾驶证。
2撤销驾驶证
驾驶证注销可随时再申请驾驶证,吊销驾照后得2年后才能重新申请驾驶证,撤销驾驶证需要满3年期限才可重新考试申请,扣留驾驶证交通管理部门在二十四小时内会进行处理。
三、撤销驾驶证
驾驶许可的撤销,是因为在考驾驶证的时候,弄虚作假,查出来了,就撤销。
撤销后满3年方可重新考试申请。
撤销和交通事故、违章无关。
【法律依据】《道路交通安全法实施条例》第一百零三条以欺骗、贿赂等不正当手段取得机动车登记或者驾驶许可的,收缴机动车登记证书、号牌、行驶证或者机动车驾驶证,撤销机动车登记或者机动车驾驶许可;申请人在3年内不得申请机动车登记或者机动车驾驶许可。
四、扣留驾驶证
【法律依据】《道路交通安全法》第一百一十条执行职务的交通警察,认为应当对道路交通违法行为人给予暂扣或者吊销机动车驾驶证处罚的,可以先予扣留机动车驾驶证,并在二十四小时内将案件移交公安机关交通管理部门处理。
五、《机动车驾驶证申领和使用规定》有下列情形之一的,不得申请机动车驾驶证:
(三)吊销机动车驾驶证未满二年的;
(四)造成交通事故后逃逸被吊销机动车驾驶证的;
(五)驾驶许可依法被撤销未满三年的。