小说:情感意蕴
- 格式:ppt
- 大小:298.00 KB
- 文档页数:2
考点10小说主旨意蕴探究——突破高考第8-9题小说考什么社会现实复杂多样,人间世相千姿百态,我们需要以正确的立场、睿智的头脑和敏锐的眼睛,去观察思考,分析鉴别。
小说通过虚构的人物形象与故事情节反映社会生活,描摹人情世态,表达对人生的思索。
阅读小说,可以丰富人生体验,提升对社会现实观察、分析、判断的能力,激发想象,培养高尚的审美情趣。
人物是小说的核心;环境是人物活动的时空场所,以及性格形成和发展的重要原因;情节是按一定结构原则组织而成的‘事件’和人物活动的过程。
”就揭示社会人生真相、反映广阔的社会生活而言,小说无疑是最重要的体裁。
阅读小说要在人物与社会环境共生、互动的关系中认识人物性格的形成和发展,关注作品的社会批判性。
要了解作者如何运用多种艺术手法实现创作意图。
小说的主旨:小说通过对现实生活的描绘和艺术形象的塑造所表现出来的主题思想。
小说怎么考(1)(2020浙江卷)钢琴的修复在作品中有哪些寓意?试加以分析(2) (2020江苏卷)请探究小说结尾画线句中作者的情感态度(3)(2018江苏卷)小说叙述了小哥儿俩的日常故事,请探究作者在其中所寄寓的情感态度(4)(2014.重庆卷)文中写了陈皮匠和其他古城人面对无限商机的不同态度,请予评价;作者这样写的意图是什么?请予探讨题干中往往有“分析”“评价”“探讨”“看待”“谈谈”等作答动词和“主旨”“意图”“意蕴”“情感态度”等表答题方向的名词。
“以德树人、以文化人”,小说可谓具有得天独厚的优势,因为,就揭示社会人生真相、反映广阔的社会生活而言,小说无疑是最重要的体裁。
小说的主题是寓于故事或构思之中,因此,一般可以通过环境、背景甚至小说的标题来了解小说的主题;也可以通过形象、情节来深刻理解主题。
所有作品都是有主题的,“生与死”“爱与恨”“美与丑”等是小说家写不厌的“母题”,作家试图通过小说来表达自己对婚姻、家庭和爱情的体悟,对人性弱点的悲悯与失望,或者对真善美的讴歌与追求。
小说的情感意蕴教案教案标题:探索小说的情感意蕴教案目标:1. 了解小说的情感意蕴,培养学生对文学作品的情感体验能力。
2. 分析小说中的情感元素,提高学生的文学鉴赏能力。
3. 培养学生的批判性思维和表达能力,通过讨论和写作来深化对小说情感意蕴的理解。
教案步骤和活动:1. 导入(5分钟)- 引导学生回忆他们曾经阅读过的小说,并询问他们对这些小说的情感体验。
- 引发学生对小说情感意蕴的思考,例如:小说是如何通过情感来传达作者的思想和观点的?2. 概念讲解(10分钟)- 解释什么是小说的情感意蕴,即通过人物、情节、语言等方式表达的情感元素。
- 引导学生思考小说中常见的情感元素,如爱、恐惧、忧伤等,并解释它们在文学作品中的作用。
3. 分析小说情感元素(15分钟)- 指导学生选择一篇小说(可以提供几个选项),并要求他们分析其中的情感元素。
- 学生可以通过角色分析、情节分析等方式来发现小说中的情感元素,并记录下来。
4. 小组讨论(15分钟)- 将学生分成小组,让他们分享自己的分析结果,并讨论他们对小说情感意蕴的理解。
- 鼓励学生提出自己的见解和观点,并互相交流和辩论。
5. 情感意蕴写作(15分钟)- 要求学生根据他们对小说情感意蕴的理解,撰写一篇短文或故事,表达自己的情感体验和思考。
- 鼓励学生运用适当的文学修辞手法和情感词汇来丰富自己的作品。
6. 总结和展示(10分钟)- 邀请学生分享他们的写作作品,并让其他同学提供反馈和评论。
- 总结本节课的学习内容,强调情感意蕴对于小说的重要性,并鼓励学生在以后的阅读中更加关注情感元素。
教学资源:1. 小说阅读材料:提供几篇适合学生阅读的小说,涵盖不同题材和情感元素。
2. 白板或投影仪:用于展示教学内容和学生的写作作品。
3. 学生笔记本和纸张:供学生记录分析结果和写作作品。
评估方法:1. 学生的小组讨论表现和参与度。
2. 学生的写作作品,包括情感体验的表达和对小说情感意蕴的理解。
小说主旨题一、什么是主旨题这里说的主旨题,其范围要广一些,除了小说主题外,还包括小说的思想意蕴和情感意蕴。
小说的思想意蕴是指作品表现出来的思想意义或价值,指文本带给读者的思考和认识,重在理解小说的思想性、认识性;小说的情感意蕴是指作品的情感意义或取向,即作者的情感态度、喜怒褒贬,重在理解作者的倾向性。
二、怎样考主旨题二、怎样答主旨题落实“5抓”,解答小说主旨题1.抓标题有的小说标题除了表面意思外,还有比喻义、象征义或双关义等,往往隐含着小说的主旨。
2.抓情节小说塑造人物离不开情节,而情节常常有揭示主题的作用。
情节的发展变化是矛盾冲突发展的体现,抓住矛盾冲突就可挖掘小说揭示的主旨。
3.抓人物形象在小说中,作者浓墨重彩塑造的主要人物就是“主题性人物”,他的际遇遭逢、命运归宿常常联系着社会生活的本质,显示着作品的主题。
把握其典型性格及其生成的历史,即可窥见作品的主题。
4.抓环境描写环境描写不管它的直接作用如何,最终都是为表现主题服务的,在多数情况下,环境描写主要是为展示人物行动和命运及刻画人物性格创造必要的条件,提供生动的衬景,但同时也是以间接的形式表现主题,有时可能带有象征或隐喻性质,可以从中揣摩主题。
具体需要“一分一抓”:①分析环境的特点。
分析环境的特点可以窥见人物的性格,进而能揭示主旨内涵。
②抓背景介绍。
思考故事发生的时代,认识人物形象的思想性格上所打上的时代烙印,把握人物形象所折射出的时代特征,看它具有怎样的历史意义,从而达到探究思想意蕴与情感意蕴的目的。
5.抓作者的思想倾向具体就是:①抓住文本里不同的人、事、物,分别探究作者对他们(或它们)的情感态度;②抓住小说中流露作者思想倾向的关键性词语或语句来把握。
[例一]阅读《贤人图》(原文见本讲“课前自主精读”),完成后面的题目。
概括本文的主题。
(6分)[自主尝试](试一试——要点能否答全)[规范解答](比一比——看遗漏哪些要点)第一步:确定思考角度题干中有“主题”“概括”等字样,可以判定为“主旨类”题目。
14 分析探究小说主题的内涵和意蕴(教考衔接教材典例)教学目标探究小说主题的内涵教学重点难点探究小说主题的内涵教学过程一探究主题内涵小说主旨意蕴类分析是一种基于文本内容的分析,分析的内容多是小说的主旨(主题)及小说所表现的丰富意蕴或深刻内涵,以及作者的创作意图。
它既可以要求直接分析主旨,还可以要求挖掘主旨的丰富性或深刻性。
表现为三类分析题:分析主旨、分析思想意蕴、分析情感意蕴。
主旨的范围要比主题广一些,包括小说的思想意蕴和情感意蕴。
小说的思想意蕴,也称主题意蕴,也可以理解为俗称的创作意图。
是指作品表现出来的思想意义或价值,重在指文本带给读者的思考和认识,就是指小说的思想意义,侧重于小说的内容、主旨层面,重在理解小说的思想性、认识性。
小说的情感意蕴,是指作品的情感意义或取向,即作者的情感态度、喜怒褒贬,重在理解作者的倾向性。
二小说主旨常见分类角度分类常见主旨指向人物褒扬类赞扬人物性情宽厚、乐于奉献、见义勇为、公而忘私敬业爱国等优秀品质。
同情类对人物遭遇不幸、生活艰难、处境困窘等表示同情。
批评类对人物的爱慕虚荣、追求私利、墨守成规、唯利是图等缺点进行批评揭露。
指向社会歌颂类歌颂社会进步、国富民强、民族尊严、平等交流、互帮互助、命运与共等。
反思类反思人情冷漠、舍义逐利、固守传统、愚昧落后、迷信思想等错误观念和做法。
三主旨意蕴的两个思考层面从整体来看,不论是哪一类的主旨意蕴题,都可以从以下两大方面去全面把握。
(1)形象角度。
意蕴总是附着于小说的具体形象中,小说中不同的人物形象、事物形象就是两个可以展开的小角度。
关注主人公的经历及成败浮沉背后的原因及意义、主人公的思想性格与其命运的关系、人物间的对比映衬关系、作者对人物的情感态度、主人公的典型意义(从“一个”上升到“一类”)。
【教材典例】如:《装在套子里的人》中的别里科夫就是一个顽固保守、反对一切变革的人,分析透了这个形象,就不难概括出文章主旨意在揭露奴性心理,批判奴性心理对人的戕害,批判沙皇专制制度。
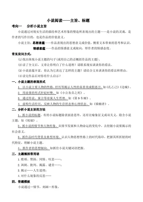
小说阅读——主旨、标题考向一分析小说主旨小说通过对现实生活的描绘和艺术形象的塑造所表现出的主题——是小说的灵魂,是作者的写作目的,也是作品的价值意义。
小说主旨:思想意蕴——作品表现出的思想意义或价值,侧重文本带来的思考和认识。
情感意蕴——作品的情感意义或取向,即作者的情感态度。
常见设问方式:(1)找出体现小说主题的句子(或用自己的话概括作品的主题)。
(2)读了全文后,文章让你明白了什么道理?请联系现实谈谈你的看法。
(3)小说意蕴丰富,你认为它表达了怎样的主题?请结合文本谈谈你的看法和理由。
(4)读完作品后对你有什么启示?一、小说主题的表现形式1. 以小说主要人物的性格、经历等揭示人性的真善美或假恶丑。
如《孔乙己》《边城》。
2. 用故事的形式针砭时弊。
如《小公务员之死》。
3. 通过传说、寓言等寄寓人生哲理。
如《第9车厢》。
4. 虚构生活经历,反映人物的生存状态和心理状态。
如《骑桶者》。
二、分析小说主旨的方法1、抓小说的标题。
有的小说标题除表面意思外,还有比喻象征义或双关义,隐含小说主题,如《祝福》。
2、抓小说的情节和人物形象。
从情节发展和人物命运的变化中,去挖掘小说要揭示的社会意义。
3、抓作品时代背景及典型环境。
认识人物思想性格上的时代烙印,把握其所折射的时代特征,理解小说主题。
4、抓作者的思想倾向。
如抓住小说关键词语把握。
三、主题概括常用语1.歌颂、赞扬、同情、叹息……;2.讽刺、批判、揭露、谴责……;3.揭示……人生道理;4.对什么现象的反思……四、答题模板小说通过…情节,刻画…形象,表现/颂扬/讽刺…现象/矛盾,呼吁…考向二标题的含义和作用标题对于小说而言,是“照亮读者眼睛的灯笼”,往往会起到摄人心魄的作用。
[小说标题常见命题形式]1、探究标题含义。
如“XX”作为小说标题,意蕴丰富。
请结合全文谈谈你的理解。
2、探讨标题作用。
小说以“XX”为题,有何好处?3、分析是否可换标题。
把小说标题“XX”改为“XX”,你认为是否可以,谈谈你的观点和理由。
微专题十七探究小说文本意蕴一、读一读:意蕴三探——思想、情感、审美1.如何探究小说的思想意蕴所谓“思想意蕴”,就是指小说的思想意义,侧重于小说的内容、主旨层面。
如何探究它呢?第一,善于从情节、人物、环境、主旨方面切割小角度。
小说的形象角度是探究的最主要角度,再把这个角度展开,有人物形象、物象两个角度,而人物形象角度又可分为主要人物和次要人物角度,而从人物角度探究,却又必然与情节联在一起,应为“情节中的人物”,即人物在情节发展中所体现的经历、境遇和结局等。
从小说的环境角度探究,也可以分出不同的小角度,如自然环境和社会环境,以及环境中人的命运等角度,甚至包括作者的审美笔调。
第二,善于将文本里呈现出来的人或事抽象化、符号化,就能获得更宽广的普遍适用的思想意蕴。
2.如何探究小说的情感意蕴所谓“情感意蕴”,就是指小说的情感意义及取向,说白了,就是作者的情感态度、喜怒褒贬等。
它与“思想意蕴”不是一回事,虽说有时在具体题目中有相通之处,但意蕴重在思想性、认识性,而情感是作者的倾向性,即他赞成什么,反对什么。
情感意蕴是比较容易探究的,只要抓住文本里不同的人、事、物,再分别探究作者对他们的情感态度即可。
3.如何探究小说的审美意蕴所谓小说的审美意蕴,说起来可能较为抽象,其实是针对小说的艺术形式方面的探究题而言的。
因为这种探究题是在“艺术形式——艺术效果”层面内展开的,所以就有了不同的角度和层面,如“艺术构思——艺术效果”“艺术手法——艺术效果”“艺术风格——艺术效果”;再者,在同一角度内又有更小的层面和角度,如“不同的艺术手法有不同的艺术效果”,“同一艺术手法有不同的艺术效果”。
二、练一练阅读下面的文字,完成1~4题。
期待师陀在这条街上,我忽然想起徐立刚的父亲徐大爷同徐立刚的母亲徐大娘了。
徐立刚是我少时的游伴,据说早已在外面一个无人知道的地方被枪杀了。
我站在他们家门前想敲门。
好几回我伸出手又缩回来,忍不住去看街上。