合同档案管理表
- 格式:xlsx
- 大小:10.09 KB
- 文档页数:3
合同档案管理办法
1. 合同档案管理责任:明确合同档案管理部门的责任和职责,指定专门的负责人负责合同档案的管理工作。
2. 合同档案的分类与整理:根据合同的性质、类型等特点进行分类,制定合同档案管理的分类规则,并对合同档案进行整理、装
订和标识,确保档案的完整性和可查阅性。
3. 合同档案的存放和保管:确定合同档案的存放位置和保管措施,要求对合同档案进行定期巡检和整理,确保档案安全可靠。
4. 合同档案的检索和利用:制定合同档案的检索办法和流程,确保合同档案可以快速找到和利用,提供参考和证明的依据。
5. 合同档案的保密和传递:对涉及商业秘密和机密的合同档案,要采取必要的保密措施,确保档案信息的安全性和机密性;对需要
传递的合同档案,要进行严格的管理和控制,确保档案的完整性和
准确性。
6. 合同档案的销毁与归档:对于已经履行完毕或者过期的合同档案,要按照规定的期限进行销毁或者移交归档,确保档案管理工
作的规范性和持续性。
7. 合同档案电子化管理:鼓励采用合同档案的电子化管理方式,推行数字化存储和检索,提高档案管理的效率和便利性。
以上是一份合同档案管理办法的主要内容,具体实施还需要根
据实际情况进行调整和完善。
合同档案管理及档案利用制度内容甲方:________乙方:________鉴于甲方拥有相关档案资料的管理权,乙方需要使用并管理这些档案资料,甲乙双方本着平等自愿的原则,就合同档案的管理及利用达成如下协议:一、档案管理1.甲方应建立健全合同档案管理制度,确保档案资料的安全、完整和可追溯。
2.甲方负责档案资料的收集、整理、归档和保管工作,确保档案资料的真实性、准确性和合法性。
3.甲方应定期对档案资料进行清查、核对,发现遗失、损毁或篡改的情况,应及时采取措施予以补救。
4.甲方应提供必要的档案管理设施和条件,确保档案资料的安全保管。
二、档案利用1.乙方有权依法使用甲方提供的档案资料,但应遵守甲方的档案管理制度和保密规定。
2.乙方在使用档案资料时,应确保档案资料的安全,不得遗失、损毁或篡改档案资料。
3.乙方在使用档案资料过程中,如需复制、摘录或引用档案资料,应征得甲方的书面同意,并注明出处。
4.乙方在使用档案资料时,应尊重档案资料的真实性和完整性,不得歪曲、篡改档案资料的内容。
三、保密条款1.甲乙双方应对在合同执行过程中知悉的对方商业秘密和档案资料保密,未经对方书面同意,不得向第三方披露。
2.甲乙双方应采取必要措施,确保档案资料的安全,防止档案资料泄露给未经授权的第三方。
a)已为公众所知悉的信息;b)在披露前已由接收方合法持有的信息;c)由第三方合法提供的信息;d)根据法律、法规、规章等规定应当披露的信息。
四、违约责任1.如一方违反本合同的约定,导致档案资料遗失、损毁或泄露,应承担相应的法律责任。
2.如一方违反保密条款,导致对方商业秘密泄露,应承担相应的赔偿责任。
五、争议解决1.本合同的签订、履行、解释及争议解决均适用中华人民共和国法律。
2.双方在履行本合同过程中发生的争议,应通过友好协商解决;协商不成的,任何一方均有权向甲方所在地人民法院提起诉讼。
六、其他约定1.本合同自双方签字(或盖章)之日起生效,有效期为____年。
采购部档案管理表1. 引言本文档旨在介绍采购部档案管理表的设计和使用方法。
通过采购部档案管理表,可以有效地管理和追踪采购部门的各类档案,提高档案管理的效率和准确性。
2. 档案管理需求分析采购部门在日常运作中会涉及大量的档案,如供应商合同、采购订单、发票等。
为了有效管理这些档案,满足采购部门的工作需要,我们需要一个档案管理表来跟踪和记录这些档案的相关信息。
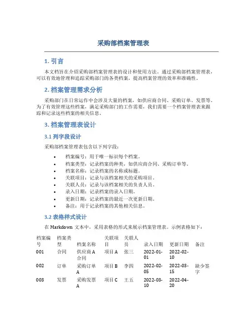
3. 档案管理表设计3.1 列字段设计采购部档案管理表包含以下列字段:•档案编号:用于唯一标识每个档案。
•档案类型:记录档案的种类,如供应商合同、采购订单等。
•档案名称:记录档案的名称或标题。
•关联项目:记录与该档案相关的采购项目。
•关联人员:记录与该档案相关的负责人员。
•录入日期:记录档案的录入日期。
•更新日期:记录档案的最近一次更新日期。
•备注:用于记录档案的其他相关信息。
3.2 表格样式设计在Markdown文本中,采用表格的形式来展示档案管理表。
示例表格如下:档案编号档案类型档案名称关联项目关联人员录入日期更新日期备注001 合同供应商A合同项目A 张三2022-01-012022-02-10002 订单采购订单A 项目B 李四2022-02-052022-03-15缺少签字003 发票采购发票A 项目C 王五2022-03-102022-04-203.3 表格使用说明在使用档案管理表时,可以按照以下步骤进行操作:1.在新建一份档案时,填写档案的相关字段信息,并为其分配一个唯一的档案编号。
2.档案的关联项目和关联人员字段可根据实际情况选择填写。
3.录入日期和更新日期字段会自动记录当前的日期,无需手动填写。
4.在备注字段中,可以记录档案的其他重要信息。
4. 档案管理流程采购部档案管理表的使用流程如下:1.创建新的档案管理表,并按照上述设计填写表格内容。
2.当有新的档案需要添加时,直接在表格中新增一行,并填写相应的字段信息。
3.当某个档案有更新或变更时,可以在对应的行中修改相关字段的值,并更新更新日期字段。
合同档案归档表格篇一:合同档案管理办法合同档案管理办法兴进公司管理标准BP/合同档案管理办法20XX-11-16发布20XX-11-16实施———————————————————————————兴进公司发布前言为规范公司合同管理,明确在合同制定、审批、履行和存档等各环节中相关部门的职责以及工作流程,特制订系列管理规范文件,本文件是为规范合同档案管理的指导性和标准性文件。
本流程由成本管理中心负责制定、解释。
本流程主要起草人:于卉本流程主要审核人:王敏、韦萍、李华、黄敏、张玲、林海、卢屹、张斌、陈明俊、曾敬涵、沈淳、曾杰、潘燕杏、霍燕、刘瑛本流程批准人:罗欣本流程首次发布日期:20XX年11月16日本流程发送部门:公司各部门更改历史目录1 目的 (3)2 适用范围 (3)3 职责 (3)4 合同的保管方法 (3)5 支持文件 (6)6 相关记录 (6)1. 目的作为公司《合同管理规范》的支持性文件,意在对公司的合同档案管理做一般性规定。
2.适用范围本规范除特别指明外,适用于以桂林市兴进实业有限责任公司、桂林市景森房地产开发有限公司和桂林市兴进物业服务有限责任公司中任何一方为签约主体签订的涉及房地产项目开发和公司经营的所有合同。
3. 职责成本管理中心负责本规范的制订、修改、指导、实施和监督。
公司各部门保管人员和其他相关责任人员负责具体实施。
4、合同的保管方法:合同保管应遵循下列原则及时归档原则;完整保存原件原则;便于查找原则。
合同保管的范围:合同(包括附件);合同审批表;合同订立与履行过程中的所有书面材料。
上述材料(以下统称“合同”)应妥善完整保存。
合同保管部门公司业务部门在职权范围内,对以本公司名义签订的合同原件进行保管。
成本管理中心负责对以本公司名义签订的合同的编号和原件的备份工作,因履行合同进行的款项结算而发生的单据由财务部负责保管。
成本管理中心以本公司名义对外签订合同时应当一式两份及以上,公司档案室、财务部应各保留一份合同原件存档,公司成本管理中心、各相关部门成本/工程主管副总各保留复印件一份,其他由合同其他当事人和政府部门持有(具体份数根据合同当事人和需要报批部门数目确定)。
合同档案管理办法(合同归档标准)一、背景合同是企业与其他组织或个人之间进行业务合作的重要依据,合同档案的管理对于企业的运营和风险控制具有重要意义。
为了规范合同档案的管理工作,确保合同档案的完整、准确和安全,制定本合同档案管理办法,明确合同档案的归档标准和管理要求。
二、合同归档标准1. 归档范围与供应商签订的采购合同与客户签订的销售合同与合作伙伴签订的合作协议与员工签订的劳动合同与租赁方签订的租赁合同2. 归档要求合同正本和副本都需要进行归档,确保原始合同和备份文件的安全性。
归档文件需要按照合同的类型和日期进行分类,便于查找和管理。
所有合同归档都需要有合同编号,合同编号一经确定不得更改,并需要在合同正本和副本上进行标注。
归档文件要求进行编号和盖章,确保真实性和认证合法性。
合同档案需要定期进行备份和归档,确保数据的安全性和可追溯性。
三、合同档案管理要求1. 档案管理责任设立专门的合同档案管理部门,明确责任人,并确保其工作人员具备相关的档案管理能力和素质。
合同档案管理部门应制定相应的档案管理制度和工作流程,并进行培训和督导。
确保合同档案管理工作符合相关法律法规和企业内部控制要求。
2. 档案存储和保管合同档案应妥善存放在专门的档案库房或档案柜中,确保安全、防火和防盗。
档案管理部门要建立档案存取制度,确保只有授权人员才能查阅和操作档案。
合同档案应定期进行翻查和整理,确保档案的可读性和完整性。
3. 档案检索和利用设立档案检索系统,将合同档案信息电子化,并建立便捷的查阅和检索机制。
授权人员可以根据合同编号、合同类型等关键词进行档案的检索和查找。
合同档案可以被授权人员用于业务审计、法律诉讼等需要的场景。
四、合同档案管理流程1. 合同档案的归档流程接收合同正本和副本,核对合同的准确性和完整性,并进行编号和标注。
根据合同类型和日期进行归类,将合同归档至相应的档案柜或档案库。
归档记录包括归档人员、归档日期、归档存放位置等信息,以便日后查阅和管理。
合同档案管理办法(合作协议)1. 引言2. 适用范围3. 档案管理流程3.1 合同签订阶段•确定合同的类型和内容;•确定合同签署方以及签约日期;3.2 合同档案存储阶段在合同签订完毕后,需要进行档案存储,具体步骤如下:1.创建合同档案存储系统,包括电子存储和实物存储。
电子存储采用云端存储,实物存储采用合适的档案柜;2.为每份合同标注唯一的编号,该编号由公司内部制定,遵循一定的规则;3.将合同相关的信息录入合同档案管理系统,包括合同编号、甲方、乙方、签约日期等,以便于查询和管理。
3.3 合同档案检索阶段1.使用合同档案管理系统进行查询,输入相应的合同编号或关键字进行检索;2.根据查询结果找到相应的合同档案;3.查看合同档案中的相关信息,并进行必要的复印或打印。
3.4 合同档案销毁阶段对于已经过期或不再使用的合同档案,需要进行销毁,具体步骤如下:1.审查合同档案的保管期限,如果超过保管期限,即可进行销毁;2.将合同档案标记为“销毁”状态,并记录销毁日期;3.按照公司的相关规定进行合同档案的销毁,可以采用彻底破坏或其他合适的销毁方式。
4. 相关责任与权利4.1 合同管理部门职责•制定合同档案管理办法,并进行监督和执行;•确定合同档案管理系统的具体操作规程;•对合同档案进行维护、整理和销毁。
4.2 各部门和员工权利与义务•遵守合同档案管理办法的相关规定;•合同档案查询和使用需提前向合同管理部门进行申请。
5. 异常处理•合同档案变损:如果合同档案在存储过程中出现损坏或变形的情况,需要进行修复或复制,保证档案的完整性。
6. 附则本合同档案管理办法根据公司实际情况进行制定,如有需要,可以进行适当的修改与补充。
合同档案管理目录表做合同编号:_____________________合同名称:_____________________甲方名称:_____________________乙方名称:_____________________签订日期:_____________________合同期限:_____________________合同金额:_____________________合同类型:_____________________归档日期:_____________________保管期限:_____________________档案状态:_____________________档案编号:_____________________档案负责人:_____________________档案存放地点:_____________________档案保管要求:_____________________档案使用记录:_____________________档案借阅记录:_____________________档案销毁记录:_____________________档案电子版存储位置:_____________________档案电子版访问权限:_____________________档案电子版备份情况:_____________________档案审计记录:_____________________档案更新记录:_____________________档案异常情况记录:_____________________档案维护记录:_____________________档案销毁授权人:_____________________档案销毁执行人:_____________________档案销毁日期:_____________________档案销毁方式:_____________________档案销毁原因:_____________________档案销毁证明:_____________________档案销毁监督记录:_____________________合同书正文:第一条合同标的1.1 本合同的标的为_____________________ 1.2 标的的具体描述:_____________________ 1.3 标的的质量要求:_____________________ 1.4 标的的数量要求:_____________________第二条合同价格及支付方式2.1 本合同总价为人民币_____________________ 2.2 支付方式:_____________________2.3 付款时间及条件:_____________________第三条交付与验收3.1 交付时间:_____________________3.2 交付地点:_____________________3.3 验收标准:_____________________3.4 验收程序:_____________________第四条双方的权利与义务4.1 甲方的权利与义务:_____________________4.2 乙方的权利与义务:_____________________第五条违约责任5.1 如甲方违约,应承担的责任:_____________________5.2 如乙方违约,应承担的责任:_____________________第六条合同变更与解除6.1 合同的变更:_____________________6.2 合同的解除:_____________________第七条争议解决7.1 本合同在履行过程中发生争议,双方应首先通过协商解决。
合同档案核对清理信息管理表格合同编号:_____________________合同名称:_____________________合同签订日期:_________________合同生效日期:_________________合同到期日期:_________________甲方名称:_____________________甲方地址:_____________________甲方法定代表人:_______________甲方联系电话:_________________乙方名称:_____________________乙方地址:_____________________乙方法定代表人:_______________乙方联系电话:_________________一、合同主要内容概述:本合同由甲方与乙方就_________________(具体事项)达成一致,双方同意按照以下条款执行合同。
二、合同条款明细:1. 合同标的物:_____________________2. 合同金额:_____________________3. 付款方式:_____________________4. 交付时间:_____________________5. 质量保证:_____________________6. 违约责任:_____________________7. 争议解决方式:___________________8. 其他约定:_____________________三、合同履行情况:1. 已履行事项:_____________________2. 未履行事项:_____________________3. 履行中事项:_____________________四、合同档案核对情况:1. 档案完整性:_____________________2. 档案准确性:_____________________3. 档案更新情况:___________________五、合同清理工作:1. 已清理事项:_____________________2. 待清理事项:_____________________3. 清理计划:_____________________六、合同风险评估:1. 风险点识别:_____________________2. 风险评估结果:_________________3. 风险应对措施:_________________七、合同档案管理责任人:1. 档案管理责任人:_________________2. 联系方式:_____________________八、合同档案管理措施:1. 档案保管措施:___________________2. 档案保密措施:___________________3. 档案使用规定:_________________九、合同档案核对清理工作完成情况:1. 完成时间:_____________________2. 完成情况说明:_________________3. 后续跟进措施:_________________十、合同档案核对清理工作负责人签字:签字:_____________________日期:_____________________十一、合同档案核对清理工作审核人签字:签字:_____________________日期:_____________________甲方盖章:_____________________乙方盖章:_____________________注:本合同书为示例文本,具体内容需根据实际情况填写。
合同档案管理办法一、总则1.1 为加强合同档案的管理,规范合同档案的收集、整理、归档、保管和利用工作,确保合同档案的完整性、准确性和安全性,根据《档案法》、《合同法》等相关法律法规,制定本办法。
1.2 本办法适用于公司内部各类合同档案的管理,包括合同签订、履行、变更、解除、终止等环节所形成的文件材料。
(1)及时性:合同档案应及时收集、整理、归档,确保档案的完整性;(2)准确性:合同档案应真实、准确地反映合同签订、履行等实际情况;(3)安全性:合同档案应妥善保管,防止丢失、损毁、篡改等情况发生;(4)保密性:合同档案涉及商业秘密和国家秘密的,应按照相关法律法规进行保密;(5)便捷性:合同档案应便于查询、利用,提高档案使用效率。
二、合同档案的收集与整理2.1 合同档案的收集(1)合同草案、修改稿、会签稿等;(2)合同谈判记录、会议纪要等;(3)合同签订依据,如招投标文件、中标通知书等;(4)合同评审意见、法律意见书等;(5)其他与合同签订有关的文件材料。
(1)合同履行过程中的往来函件、通知、报告等;(2)合同履行过程中的变更、解除、终止等文件材料;(3)合同履行过程中的验收、结算、支付等文件材料;(4)其他与合同履行有关的文件材料。
2.2 合同档案的整理2.2.1 合同承办部门应按照合同签订、履行等环节,对收集到的文件材料进行分类、编号、装订。
(1)文件材料应按照时间顺序排列;(2)文件材料应按照重要程度、利用频率等因素进行分类;(3)文件材料应确保字迹清晰、完整,易于识别;(4)文件材料应采用统一规格的装订材料,便于查阅。
三、合同档案的归档与保管3.1 合同档案的归档3.1.1 合同承办部门应在合同履行完毕后,及时将合同档案归档。
(1)合同档案应按照合同类型、签订时间等因素进行分类;(2)合同档案应填写归档目录,包括合同名称、签订日期、合同编号等基本信息;(3)合同档案应按照编号顺序,依次装入档案盒,并在档案盒上标注合同名称、编号等;(4)合同档案归档后,应进行编号、编目,确保档案的有序性。
企业经营合同管理档案台帐模版关键信息项:合同编号合同名称合同签署日期合同有效期合同双方合同主要条款合同金额及支付方式履行情况合同变更记录违约情况及处理合同附件文件保管及负责人合同编号合同编号:____________________________合同名称合同名称:____________________________合同签署日期合同签署日期:__________年______月______日合同有效期合同开始日期:__________年______月______日合同结束日期:__________年______月______日合同双方5.1 甲方(公司名称):____________________________法定代表人:____________________________地址:____________________________联系电话:____________________________5.2 乙方(公司名称):____________________________法定代表人:____________________________地址:____________________________联系电话:____________________________合同主要条款6.1 主要内容:____________________________6.2 主要义务:____________________________6.3 违约责任:____________________________6.4 争议解决:____________________________合同金额及支付方式7.1 合同金额:人民币________元(大写:____________________________)7.2 支付方式:7.2.1 首付款:__________年______月______日支付________元7.2.2 中期付款:__________年______月______日支付________元7.2.3 尾款:__________年______月______日支付________元履行情况8.1 当前履行状态:____________________________8.2 履行进度描述:____________________________8.3 重要节点及完成情况:____________________________合同变更记录9.1 变更日期:年______月______日9.2 变更内容:__________________9.3 变更原因:____________________________9.4 变更双方确认:____________________________违约情况及处理10.1 违约情况描述:____________________________10.2 处理措施:____________________________10.3 违约责任确认:____________________________合同附件11.1 附件1:____________________________11.2 附件2:____________________________11.3 附件3:____________________________文件保管及负责人12.1 文件保管位置:____________________________12.2 文件负责人:____________________________12.3 联系方式:____________________________。
档案整理合同模板甲方:(公司/个人名称)乙方:(公司/个人名称)为了保护双方的权益,更加规范地进行档案整理工作,特订立本档案整理合同,如下:一、档案整理内容1.1 甲方委托乙方对其现有的档案进行整理和归档工作。
1.2 档案整理内容包括但不限于:整理文件、清理档案、建立分类系统、标记文件、安排存放位置等。
1.3 委托乙方完成档案整理的时间为(具体时间)至(具体时间)。
二、合同期限2.1 本档案整理合同自双方签字盖章之日起生效,至乙方按约完成档案整理工作并交付甲方之日止。
2.2 若因不可抗力等特殊情况,导致档案整理工作无法按时完成,双方可协商延长合同期限。
三、工作方式3.1 乙方需提供专业的档案整理人员,遵守相关的机密保密规定,保护甲方档案的安全性。
3.2 乙方需在档案整理过程中及时与甲方沟通,汇报工作进展,听取甲方意见。
3.3 乙方需按照甲方的要求,制定档案整理计划和时间表,并严格执行。
四、报酬和支付方式4.1 本次档案整理工作的报酬为(具体金额),甲方需在合同签订时支付全额款项给乙方。
4.2 如档案整理工作延期或增加额外工作量,需另行协商调整报酬。
4.3 甲方负责支付档案整理过程中产生的相关费用,如材料费、工具费等。
4.4 报酬支付方式为(具体支付方式)。
五、保密条款5.1 双方应严格遵守档案整理过程中的保密协议,不得向任何第三方透露档案内容。
5.2 乙方应妥善保管甲方档案信息,确保不被泄露或损坏。
5.3 如因乙方违反保密协议导致档案信息泄露,应承担相应的法律责任。
六、风险责任6.1 在档案整理过程中,如乙方造成甲方档案损坏、遗失等情况,乙方应承担相应的赔偿责任。
6.2 如因不可抗力等客观原因导致档案整理工作不能如期完成,双方应共同协商解决,不承担违约责任。
七、解约条款7.1 若因双方协商一致或其他正当理由,需解除合同,应提前书面通知对方。
7.2 解约的一方需支付对方因解约而产生的合理费用。
7.3 合同解除后,双方应清理好双方之间的关系,保留有关法律权利。
合同档案管理办法一、总则为规范合同档案的管理工作,提高档案管理的效率和水平,保障合同档案的安全和完整性,制定本《合同档案管理办法》。
二、管理职责(一)档案管理部门1.负责制订和完善合同档案管理规定,组织实施合同档案管理工作。
2.负责合同档案的存档、整理和归档工作。
3.监督合同档案的保管和使用,及时更新合同档案目录。
4.定期组织合同档案的审查和清理工作。
5.对重要合同档案进行备份和加密,确保档案的安全性。
(二)合同管理部门1.负责制定合同档案的备案方法和规范,确保合同的备案工作及时、准确。
2.将备案后的合同送交档案管理部门审查、归档。
3.根据需要,向档案管理部门提供合同档案的相关资料和信息。
(三)全体员工1.按照规定的合同档案管理办法执行合同备案和存档工作。
2.定期对已备案的合同进行复核,确保档案的及时更新。
3.保密合同档案的内容,不得泄露合同涉及的商业机密。
三、档案存储与保管1.合同档案以电子形式存储,采取网络云存储或者服务器存储的方式。
2.档案服务器应具备合理的存储容量和高度的安全性,确保档案的完整性。
3.定期对档案服务器进行备份,并进行加密处理。
4.档案管理部门应划定档案存储的权限,并定期对权限进行审查和更新。
5.合同档案的电子存储格式应为常用格式,可以方便查阅和检索。
四、档案整理和归档(一)档案整理1.新建合同档案前,应对合同进行分类整理。
2.整理时应按照时间和合同类型进行分类,确保档案目录的清晰和有序。
3.整理完成后,应及时更新档案目录,确保查询的准确性。
(二)档案归档1.将整理好的合同档案按照档案目录归档。
2.档案归档时应注明合同的档案编号、归档日期以及责任人。
3.对于涉及商业机密的合同,应采取额外的安全措施,防止泄露。
五、档案审查和清理(一)档案审查1.定期进行合同档案的审查,确保档案的完整和准确。
2.对于有变更或终止的合同,应及时更新档案,并在档案目录中作出相应的标注。
(二)档案清理1.档案管理部门应定期进行合同档案的清理工作。
合同档案管理及档案利用管理制度合同档案管理及档案利用管理制度,这就像是守护一座装满宝藏的城堡,宝藏就是那些合同档案,每一份都有着独特的价值。
咱先说说合同档案管理。
这管理啊,就好比是给这些宝藏找个安稳的家。
合同档案不能随便乱放,得有个专门的地方,就像宝藏得放在坚固的城堡仓库里。
这个地方得干燥、安全,不能被水淹了,也不能被火烧了。
你要是把合同档案当成自己心爱的宝贝收藏,就知道该怎么对待它们了。
收集合同档案的时候,那得细心。
就像是收集邮票一样,每一张都不能落下。
从合同签订的那一刻起,相关的文件就得整理好。
什么合同文本啦,补充协议啦,还有双方往来的信件、邮件啥的,如果把合同比作一个大拼图,这些都是拼图的小碎片,少一块都不行。
整理合同档案也是个技术活。
不能乱七八糟地堆在一起,得按照一定的规则分类。
比如说,可以按照合同的类型分,像采购合同放一堆,销售合同放一堆;也可以按照签订的时间顺序来,就像把同学们按照年龄大小排队一样。
整理好了,找起来才方便,总不能每次找个合同就像大海捞针似的吧。
保存合同档案的时候,要注意定期检查。
这就像定期检查家里的房子有没有漏雨一样。
看看档案有没有损坏,纸张有没有发黄、变脆。
要是发现问题,得赶紧处理,就像房子漏雨了要马上补一样。
再说说档案利用管理制度。
这就像是城堡宝藏的借阅规则。
合同档案可不是谁想拿就能拿的,得有个规范。
比如说,内部人员要使用档案,得先提出申请,写明为什么要用这个档案,就像你要跟朋友借个珍贵的东西,总得说清楚用途吧。
审核这个环节也很重要。
不能随便就批准了申请,得看看这个使用的理由是不是合理。
要是有人说想拿合同档案去折纸飞机,那肯定不行啊。
这审核就像是城堡门口的守卫,把那些不合理的要求都挡在外面。
在使用档案的时候,也得小心。
不能在上面乱写乱画,要像对待博物馆里的文物一样尊重它。
使用完了,还得按时归还,不能像有些借书不还的人那样,让档案在外面流浪。
而且,档案利用的情况还得做好记录。
合同档案管理制度一、合同档案管理原则本合同档案管理制度所指的是公司在业务经营中形成的涉及合同的资料总和,其构成包括项目建议书、可行性研究报告、章程、资信调查材料、意向书、合同正本,以及有关合同修改补充、转让、变更、解除、协调、终止等方面的材料,都必须及时归档,个人不得擅自留存。
这是企业为维护自身的合法权益而采取的必要手段,通过对合同的档案管理,可以保存与合同有关的相关证据材料,一旦发生纠纷,可以及时运用档案记载的内容,依法维护单位的权益。
二、合同档案管理办法为进一步加强合同文档管理工作,提高合同管理水平,逐步实现公司合同管理工作的规范化、制度化、科学化,特制定合同档案管理制度。
1、合同档案由市场中心集中统一管理,以确保档案的完整和有效利用。
2、市场中心负责统筹、协调、组织、整理、保管和合作方的所有合同文档。
3、分别建立健全合同文档的形成、积累、整理、归档工作体系,由合同管理员负责合同文档管理。
4、合同管理人员要尽心尽责发挥作用,按要求建立完善合同管理台账。
签订完的合同要及时归档,做好登记。
凡归档的合同文件材料必须是原件。
5、保存的合同文档每半年清理核对一次,如有遗失、损毁,要查明原因,及时处理,并追究相关人员责任。
6、加强对合同档案的统计工作,要以原始记录为依据,合同文档分类编号,编制合同统计清单。
7、应根据实际需要编制合同档案检索工具,以有效地开展合同文档的查询、利用工作。
8、做好合同管理的保密工作,未经许可不能擅自借阅、外带归档合同。
因工作需要须借出查阅合同文本,须经集团领导签字同意后,方可办理相关借阅手续。
以复印件形式借出,督促借阅人员按期归还合同。
合同原件无特殊情况不能外借。
9、合同文档的保存条件要有防火、防潮等措施,以确保合同文档的安全。
10、借阅人不能涂改、伪造、撕毁合同档案材料,违者视情节予以处罚。
11、合同文档的密级为机密,任何人不能擅自将合同对外公开、复印,违者视情节予以处罚。
合同档案管理办法(合同审批流程)背景介绍合同审批是企业重要的经营活动之一,对于合同的审批流程和档案管理具有重要意义。
合同档案管理办法是为了规范合同的审批流程和档案管理,保证合同的合规性和可追溯性。
一、合同审批流程1.合同申请阶段合同名称合同类型合同金额合同起止日期合同主要内容简介合同相关附件合同申请阶段的流程如下:1. 申请人填写合同申请表,包含上述必填信息。
2. 申请人提交合同申请表和相关附件给上级主管审核。
2.合同审核阶段在合同审核阶段,上级主管需要对合同进行审核,包括:合同内容是否合规合同金额是否符合预算合同是否符合公司政策和法规要求合同审核阶段的流程如下:1. 上级主管收到合同申请表和相关附件后,进行合同的审核。
2. 上级主管可以将合同退回给申请人,要求修改或补充相关信息。
3. 上级主管审核通过后,转交给法务部门进行法务审查。
3.法务审查阶段在法务审查阶段,法务部门需要对合同进行法务审查,包括:合同是否符合相关法律法规合同条款是否合理合同风险评估法务审查阶段的流程如下:1. 法务部门收到合同后,进行法务审查。
2. 法务部门可以提出修改或补充合同内容的建议。
3. 完成法务审查后,将合同转交给财务部门进行财务评审。
4.财务评审阶段在财务评审阶段,财务部门需要对合同进行财务评审,包括:合同金额是否符合公司财务规定支付方式是否合理合同支付风险评估财务评审阶段的流程如下:1. 财务部门收到合同后,进行财务评审。
2. 财务部门可以提出修改或补充合同支付方式的建议。
3. 完成财务评审后,将合同转交给最终审批人进行最终审批。
5.最终审批阶段在最终审批阶段,最终审批人需要对合同进行最终审批,包括:合同是否符合公司战略目标合同是否与其他合同存在竞争关系合同签署是否符合授权规定最终审批阶段的流程如下:1. 最终审批人收到合同后,进行最终审批。
2. 最终审批人可以要求修改合同内容或要求进一步的调整。
3. 完成最终审批后,将合同归档并通知申请人。
合同档案管理制度合同档案管理制度一、目的和范围为规范公司合同档案管理流程,加强合同档案的保管和利用,提高管理效率,制定本制度。
本制度适用于公司所有合同类型的档案管理,包括合同签订、存档和利用等环节。
二、职责和权限1.公司领导层应提供合同档案管理所需资源和支持,并确立制度的执行责任和管理机构。
2.合同管理部负责维护和管理合同档案,并负责制定、完善相关政策和流程。
3.各部门应按规定办理合同,并将合同正本同时送交合同管理部门存档。
同时各部门负责,合同实际执行情况的记录与报告。
4.外部合作伙伴负责该公司的合同档案的处理,包括签署、生成、交付正本等。
5.公司全体员工应遵守合同档案管理制度,认真履行各项职责。
三、具体措施1.合同存档1.1 所有合同正本交与合同管理部门统一存放,每份合同应设有明确编号,编号牌设置在生效版的合同封面上。
合同管理部门应对所有合同进行统一分类、编号和管理。
1.2 合同存档原则上采用电子化存储,确保合同原文及所有附件完整并可查阅。
1.3 合同管理部门在电子文档记录中应贴上存储记录,包括存储地点、存储日期、存储人员等。
1.4 合同存储期限根据公司政策,应按不同类型和性质的合同进行区分处理,存储期至少不少于10年,并在期满时进行定期检查并保留。
1.5 合同档案存储区仅限授权人员进入,避免泄露和损毁。
2.合同查询2.1 查询合同应先进行电子系统查询,如未找到,则向合同管理部门提出书面申请并说明查询原因。
2.2 查询时,应首先向合同管理部门进行咨询和查询,确保查询的准确性和合法性。
3.合同利用3.1 公司员工如需查询或借阅已存档的合同,需向合同管理部门提出申请,经过审核同意后方可查阅和使用。
3.2 合同管理部门应对合同查询或利用情况进行记录,并做好信息保密工作。
四、附件所涉及的附件如下:1.合同档案存储记录表格2.合同档案借阅记录表格3.合同档案销毁调查记录表格五、法律名词及注释1.合同管理部门:负责公司合同类档案管理工作的部门。
合同档案管理制度范本一、总则1. 为规范合同档案的管理,确保合同文件的完整性、安全性和可追溯性,特制定本制度。
2. 本制度适用于公司所有合同档案的收集、整理、保管、使用和销毁等活动。
二、合同档案的收集1. 各部门在合同签订后应将合同正本、副本及相关附件及时移交给合同管理部门。
2. 合同管理部门负责对合同文件进行登记、分类和编号。
三、合同档案的整理与保管1. 合同档案应按照合同类型、签订时间等进行分类。
2. 合同档案应存放在防潮、防火、防虫害的环境中,确保档案的安全。
3. 合同档案应定期进行清点和检查,确保档案的完整性。
四、合同档案的使用1. 需要查阅合同档案的人员,应向合同管理部门提出申请,并说明查阅目的和范围。
2. 合同管理部门应根据申请的合理性,决定是否同意查阅,并做好记录。
3. 查阅合同档案时,应遵守保密规定,不得泄露合同内容。
五、合同档案的保密1. 合同档案属于公司机密,未经授权,任何人不得擅自泄露或复制。
2. 对于涉及商业秘密的合同档案,应采取更为严格的保密措施。
六、合同档案的更新与维护1. 合同管理部门应定期对合同档案进行更新,确保档案信息的准确性。
2. 对于合同的变更、解除或终止,应及时更新合同档案,并做好记录。
七、合同档案的销毁1. 对于已经失效或过期的合同档案,应按照公司规定进行销毁。
2. 销毁合同档案前,应进行审批,并做好销毁记录。
八、责任追究1. 对于违反本制度的行为,公司将视情节轻重,追究相关人员的责任。
2. 造成公司损失的,应依法承担相应的赔偿责任。
九、附则1. 本制度自发布之日起实施,由合同管理部门负责解释。
2. 本制度的修改和更新,由合同管理部门提出,经公司高层批准后执行。
请注意,以上内容仅为范本,具体实施时应根据公司实际情况进行调整和完善。