物理力学性能汇总表
- 格式:doc
- 大小:121.00 KB
- 文档页数:4
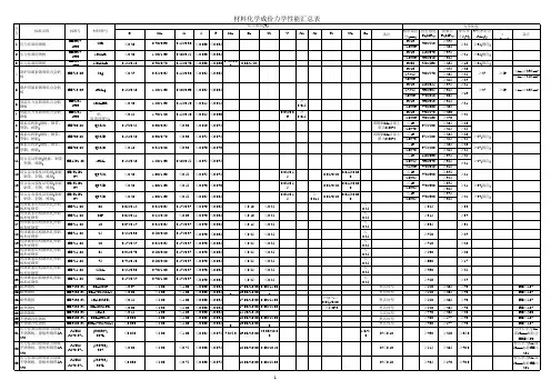
常用工程塑料的物理、力学性能(表一)性能指标塑料名称及代号聚氯乙烯,硬质聚氯乙烯,软质聚乙烯(高密度)聚乙烯(低密度)聚乙烯,超高分子量聚甲基丙烯酸甲酯(有机玻璃) PVC PVC HDPE LDPE UNMWPE PMMA密度/g·cm-3 1.30~1.58 1.16~1.350.941~0.9650.91~0.9250.94 1.17~1.20吸水率(%)0.07~0.40.5~1.0<0.01<0.01<0.010.20~0.40抗拉强度/MPa45~5010~2521~38 3.9~15.730~3450~77拉伸模量/GPa 3.3—0.4~1.030.12~0.240.68~0.95 2.4~3.5断后伸长率(%)20~40100~45020~100(断裂)90~800400~4802~7知识归纳整理抗压强度/MPa——18.6~24.5———抗弯强度/MPa80~90———35~3784~120冲击韧度悬臂梁,缺口/J·m-2简支梁,无缺口30~40kJ/m2—80~1067853.4简支梁,无缺口190~200kJ/m2未断14.7硬度洛氏/邵氏②/布氏HR/HBS②/HBS 14~17HBS50~75HSA60~70HSD41~50HSD10HRR50HRR10~18HBS成型收缩率(%)0.1~0.51~5 1.5~4.0 1.2~40 4.00.2~0.6无负荷最高使用温度66~7960~7979~12182~100—65~95求知若饥,虚心若愚。
/℃延续耐热温度/℃——85———(表二)性能指标塑料名称及代号聚丙烯聚苯乙烯甲基丙烯甲酯-丁二烯-苯乙烯丙烯腈-丁二烯-苯乙烯聚砜聚酰胺(尼龙)-6 PP PS MBS ABS PSU PA-6密度/g·cm-30.90~0.91 1.04~1.10 1.09~1.10 1.03~1.06 1.24~1.61 1.13~1.15吸水率(%)0.03~0.040.03~0.30—0.20~0.250.3 1.9~2.0抗拉强度/MPa35~4050~6042~55(屈服)21~6366~6851~78千里之行,始于足下。
1.屈服强度:用应力表示的屈服点或下屈服点就是表征材料对微量塑性变形的抗力。
2.应变硬化:当外力超过屈服强度后塑性变形需要不断增加外力才能继续进行。
3.抗拉强度:韧性金属试样拉断过程中最大力所对应的应力。
4.断裂韧度:当应力场强度因子增大到某一临界值,裂纹便失稳扩展而导致材料断裂,这个临界或失稳扩展的应力场强度因子即断裂韧度5.过载持久值:在疲劳曲线高应力直线段应力水平下发生疲劳断裂的应力循环周次。
6.高温持久强度:高温材料在高温长时载荷作用下的断裂强度。
7.蠕变断裂:金属在长时间的恒温、恒载荷作用下,缓慢的产生塑性变形,由于这种变形而最后导致金属材料的断裂8.包申格效应:金属材料经过预先加载产生少量塑性变形,卸载后再同向加载规定残余伸长应力增加;反向加载,规定残余伸长应力降低。
9.松弛稳定性:金属材料抵抗应力松弛的性能10.剩余应力:在应力松弛实验中,任一时间试样上所保持的应力11.耐磨性:材料抵抗磨损的性能12.应力腐蚀断裂:金属在拉应力和特定的化学介质共同作用下,经过一段时间后所产生的低应力脆断现象13.疲劳强度(疲劳极限):试样可以经无限次应力循环也不发生疲劳断裂所对应的应力14.弹性模量:产生100%弹性变形所需的应力15.弹性比功:金属材料吸收弹性变形功的能力。
16.σ5001013-X=80Mpa表示温度为500℃的条件下,稳态蠕变速率为1×105-%/h的蠕变极限为80Mpa。
σ50010000/1=100Mpa表示材料在500℃温度下,10000h后总伸长率为1%的蠕变极限为100Mpa。
500HBW 5/750表示用直径5mm的硬质合金球在7.355kN试验力下保持10~15s测得的布氏硬度值为500. σ600103=200Mpa 表示该合金在600℃、1000h的持久强度极限为200MPa。
17.thK∆和1-σ都表示无限寿命的疲劳性能,也都受材料成分和组织、载荷条件及环境因素等影响;但1-σ是光滑式样的无限寿命疲劳强度,用于传统的疲劳强度设计和校核;thK∆是裂纹式样的无限寿命疲劳性能,适用于裂纹件的设计和校核。
钢材的物理力学性能和机械性能表钢材的主要机械性能(也叫力学性能)通常是指钢材在标准条件下均匀拉伸.冷弯和冲击等.单独作用下所显示的各种机械性能。
钢材通常有五大主要的机械性能指标:通过一次拉伸试验可得到抗拉强度,伸长率和屈服点三项基本性能;通过冷弯试验可得到钢材的冷弯性能;通过冲击韧性试验可得到冲击韧性。
1.屈服点(σs)钢材或试样在拉伸时,当应力超过弹性极限,即使应力不再增加,而钢材或试样仍继续发生明显的塑性变形,称此现象为屈服,而产生屈服现象时的最小应力值即为屈服点。
设Ps为屈服点s处的外力,Fo为试样断面积,则屈服点σs =Ps/Fo(MPa),MPa称为兆帕等于N(牛顿)/mm2,(MPa=106Pa,Pa:帕斯卡=N/m2)2.屈服强度(σ0.2)有的金属材料的屈服点极不明显,在测量上有困难,因此为了衡量材料的屈服特性,规定产生永久残余塑性变形等于一定值(一般为原长度的0.2%)时的应力,称为条件屈服强度或简称屈服强度σ0.2。
3.抗拉强度(σb)材料在拉伸过程中,从开始到发生断裂时所达到的最大应力值。
它表示钢材抵抗断裂的能力大小。
与抗拉强度相应的还有抗压强度、抗弯强度等。
设Pb为材料被拉断前达到的最大拉力,Fo为试样截面面积,则抗拉强度σb= Pb/Fo (MPa)。
4.伸长率(δs)材料在拉断后,其塑性伸长的长度与原试样长度的百分比叫伸长率或延伸率。
5.屈强比(σs/σb)钢材的屈服点(屈服强度)与抗拉强度的比值,称为屈强比。
屈强比越大,结构零件的可靠性越高,一般碳素钢屈强比为0.6-0.65,低合金结构钢为0.65-0.75合金结构钢为0.84-0.86。
6.硬度硬度表示材料抵抗硬物体压入其表面的能力。
它是金属材料的重要性能指标之一。
一般硬度越高,耐磨性越好。
常用的硬度指标有布氏硬度、洛氏硬度和维氏硬度。
⑴布氏硬度(HB)以一定的载荷(一般3000kg)把一定大小(直径一般为10mm)的淬硬钢球压入材料表面,保持一段时间,去载后,负荷与其压痕面积之比值,即为布氏硬度值(HB),单位为公斤力/mm2 (N/mm2)。
常用金属材料的力学性能金属材料的力学性能任何机械零件或工具,在使用过程中,往往妾受到各种形式外力的作托。
如起重机上的钢索,受到悬吊物拉力的作用:柴油机上的连杆,在传递动力时.不仅受到拉力的作用,而且还受到冲击力的作用;轴类零件燮受到弯矩、扭力的作用等尊。
这就要求金属材料必须具有一种弟受机械荷而不超过许可变形或不破坏的能力* 这种能力就是材料的力学性能。
金属表现来的诸如弹性、强度、硬度、塑性和韧性等特征就是用来衡量金属材料材料在夕卜力作坤下表现出力学性能的指标。
111 强度强度是扌旨金属材料在静载荷作用下抵抗变形和断裂的能力。
逼度扌旨标一般用单位面积所承受的载荷即力表示,符号为6 单位为 MP 弘工程中常用的强度指标有屈服逼度和扰拉强度。
屈服逼度是指金属材料在外力作用下* 产生屈服现象时的应力,或开始岀现塑性变形吋的最低应力值,用%表示?抗竝强度是指金厲材料在拉力的作用下,被拉断前所能承受的最大应力值,用巧表示。
对于大多数机械零件.工作时不允许产生塑性变形,所以屈服强度是事件逼度设计的依据!对于因断裂而失效的零件,而用抗拉强度作为其逼度设计的依据。
1.1 2 塑性塑性是扌旨金属材料在外力作用下产生塑性变形而不断裂的能力。
工程中常用的塑性揭标有诩长率和断面收缩率。
伸长率指试样拉断后的伸长量与原来长度之比的百分率,用符号豪示*断面收縮率指试样拉断后,断面縮小的面积与原来截面积之比,用甲表示。
伸长率和断面收缩率越大,其塑性越好;反之塑性越差,良好的塑性是金属材料进行压力加工的必要条件,也是保证机械零件工作安全,不发生突然脆断的必要条件。
113 硬度硬度是指材料表面抵抗比它更硬的物体压入的能力? 硬度的测试方法很多,生产中常埔的硬度测试方法有布氏硬度测试法和洛氏碳度试验方法两神°C- )布氏硬度试验法布氏硬度试验法是用一直径为 D 的淬火钢球或硬质合金球作为压头,在载荷 0 的作用下压入被测试金厲表面,保持一定时间后卸载,测量金属表面形成的压痕直径乩以压痕的单位面积所承受的平均压力作为被测全属的布氏硬度值。
内摩擦角φc (度)(固快)粘聚力Cc (kPa)(固快)统计个数666666666655最大值52.5 1.88 2.89 1.46398.4 1.4061.034.20.7728.215.059.5最小值34.3 1.69 2.730.99393.9 1.1152.630.30.0322.0 6.222.4平均值41.1 1.81 2.81 1.18996.6 1.2957.232.40.3324.810.747.8标准差7.9220.0770.0540.202 1.9030.122 3.501 1.7940.278 2.548变异系数0.1930.0430.0190.1700.0200.0940.0610.0550.8350.103修正系数1.1590.9650.984 1.140 1.0160.9220.9490.954 1.6890.915103-12.80-2.9534.9 1.88 2.89 1.07493.9 1.3959.534.20.0325.3103-2 4.40-4.5552.5 1.69 2.73 1.46397.9 1.1159.030.80.7728.213.322.4108-1 4.50-4.6535.6 1.85 2.80 1.05294.7 1.3653.131.10.2022.06.259.5116-1 4.10-4.2534.3 1.88 2.790.99396.4 1.4052.630.30.1822.315.058.3123-1 4.50-4.6549.3 1.75 2.84 1.42398.4 1.1761.033.80.5727.27.644.7124-1 2.30-2.4539.8 1.83 2.79 1.13198.1 1.3157.833.90.2523.911.354.2统计个数999999777766最大值288.8 1.50 2.96 6.032100.00.80184.1122.5 1.3573.613.943.1最小值87.2 1.15 2.08 2.69491.30.3081.145.50.0134.5 5.627.9平均值145.8 1.29 2.38 3.52595.80.55127.171.40.9655.79.836.0标准差57.1130.1000.258 1.004 3.0470.13231.34824.5060.45014.825 3.425 6.077变异系数0.3920.0780.1080.2850.0320.2400.2470.3430.4680.2660.3500.169修正系数 1.2450.9510.932 1.178 1.0200.8500.8180.746 1.3460.8030.7110.860103-36.60-6.75120.7 1.35 2.49 3.07197.90.61110.976.4 1.2834.513.327.9105-19.20-9.3587.2 1.50 2.96 2.69495.80.8081.145.5 1.1735.6107-19.60-9.75123.0 1.29 2.44 3.21893.30.58184.1122.50.0161.6108-27.30-7.45163.0 1.19 2.23 3.92892.50.4510.837.0113-1 5.30-5.45134.0 1.26 2.22 3.12395.30.54132.068.2 1.0363.8115-1 5.50-5.65128.1 1.28 2.22 2.95696.20.56126.665.5 1.0261.113.930.9116-2 6.30-6.45137.6 1.32 2.31 3.158100.00.56116.556.9 1.3559.6 5.643.1123-2 6.80-6.95130.1 1.26 2.49 3.54791.30.55138.665.00.8873.68.234.6125-17.60-7.75288.8 1.15 2.08 6.03299.60.30 6.942.3统计个数151515151515151515151111最大值92.7 1.87 3.06 2.684100.0 1.3785.750.9 1.4139.811.447.0最小值35.5 1.47 2.72 1.13991.00.7642.726.60.1513.4 2.525.2平均值54.2 1.71 2.87 1.60596.5 1.1259.334.80.7724.5 6.833.6标准差13.4310.1080.1000.359 2.6050.15311.783 6.2640.2927.725 2.078 6.381变异系数0.2480.0630.0350.2240.0270.1360.1990.1800.3810.3160.3060.190修正系数 1.1140.9710.984 1.103 1.0120.9370.9080.917 1.1750.8540.8310.895102-113.70-13.8555.2 1.71 2.82 1.55999.8 1.1063.334.60.7228.77.635.4104-112.90-13.0544.8 1.83 2.87 1.271100.0 1.2656.629.90.5626.7 5.733.0104-216.30-16.4558.3 1.60 2.72 1.69193.8 1.0163.132.50.8430.6 6.336.9105-214.00-14.1555.5 1.70 2.82 1.57999.1 1.0959.532.80.8526.7 6.347.0107-213.40-13.5551.7 1.73 2.94 1.57896.3 1.1457.633.00.7624.67.725.2109-210.50-10.6571.3 1.57 2.74 1.99098.20.9282.142.30.7339.8 6.340.0113-29.20-9.3549.7 1.71 2.92 1.55693.3 1.1454.240.80.6613.4113-39.50-9.6541.0 1.87 2.98 1.24798.0 1.3352.739.00.1513.7113-410.40-10.5535.5 1.85 2.92 1.13991.0 1.3744.029.80.4014.2116-39.00-9.1549.5 1.76 3.06 1.59994.7 1.1853.430.50.8322.9118-210.70-10.8551.3 1.70 2.89 1.57294.3 1.1256.332.60.7923.7 2.532.1123-311.20-11.3558.2 1.64 2.72 1.62497.5 1.0464.436.80.7827.67.025.2124-214.60-14.7549.3 1.75 2.94 1.50896.1 1.1742.726.6 1.4116.111.430.1125-210.40-10.5592.7 1.47 2.81 2.68497.10.7685.750.9 1.2034.87.029.9125-313.00-13.1549.5 1.77 2.94 1.48398.1 1.1853.229.90.8423.37.035.3统计个数555555555544最大值65.8 1.97 2.95 1.730100.0 1.4775.743.20.7632.513.947.2最小值31.9 1.64 2.680.94393.70.9938.426.40.4510.99.532.5平均值43.9 1.82 2.79 1.22498.4 1.2850.831.20.6219.611.938.0标准差变异系数修正系数113-712.40-12.5538.3 1.89 2.87 1.10099.9 1.3745.628.00.5917.613.932.5116-413.80-13.95118-313.50-13.6531.9 1.88 2.770.94393.7 1.4338.626.40.4512.213.247.2118-114.90-15.0549.6 1.71 2.68 1.34598.9 1.1455.530.90.7624.69.536.9123-414.20-14.3533.8 1.97 2.95 1.00499.4 1.4738.427.50.5810.9123-515.00-15.1565.81.642.701.730100.00.9975.743.20.7032.510.835.6统计个数最大值最小值平均值标准差变异系数修正系数岩土名称统计项目试样深度(m)天然含水量ω(%)干密度ρd (g/cm 3)液限ωL (%)塑限ωp (%)液性指数IL质量密度ρ(g/cm 3)土粒比重Gs天然孔隙比e饱和度Sr (%)2-1粘土岩土编号塑性指数I P直剪2-2泥炭质土2-3粘土2-4粉质粘土夹圆砾2-5圆砾113-616.40-16.55116-519.10-19.25统计个数777777777744最大值117.0 1.82 3.01 2.93998.6 1.29114.184.2 1.1036.518.156.4最小值39.8 1.30 2.36 1.11690.80.6039.327.50.5011.8 6.931.9平均值61.1 1.64 2.73 1.72194.7 1.0566.243.30.7822.911.944.5标准差27.8150.1910.2030.652 2.7720.25927.13119.8410.2359.814变异系数0.4560.1160.0740.3790.0290.2460.4100.4580.3020.429修正系数1.3370.9140.945 1.280 1.0220.8180.6970.661 1.2240.683104-322.30-22.4540.3 1.81 2.73 1.11698.6 1.2939.327.5 1.0811.8105-322.00-22.15117.0 1.30 2.36 2.93993.90.60114.184.2 1.1029.9106-119.10-19.2542.0 1.82 3.01 1.34893.8 1.2845.330.70.7714.6106-226.10-26.2553.7 1.66 2.64 1.44498.2 1.0863.339.00.6024.310.748.7107-323.70-23.8559.1 1.60 2.71 1.69594.5 1.0165.535.40.7930.1 6.956.4109-322.80-22.9539.8 1.78 2.88 1.26290.8 1.2746.333.30.5013.018.131.9113-824.40-24.5575.5 1.50 2.77 2.24193.30.8589.853.30.6136.512.041.0统计个数555555555555最大值55.3 1.81 2.87 1.53899.7 1.2873.337.2 1.4236.512.059.8最小值41.7 1.64 2.68 1.24796.0 1.0638.525.30.3213.28.831.7平均值48.61.722.741.36697.31.1657.933.10.7724.811.141.3标准差变异系数修正系数103-420.40-20.5547.2 1.75 2.72 1.28899.7 1.1964.837.20.3627.611.959.8113-515.80-15.9546.9 1.72 2.72 1.32396.4 1.1767.837.20.3230.68.844.0117-115.40-15.5555.3 1.64 2.68 1.53896.4 1.0673.336.80.5136.512.038.6124-418.90-19.0551.8 1.69 2.71 1.43497.9 1.1145.129.1 1.4216.011.432.4124-319.10-19.2541.7 1.81 2.87 1.24796.0 1.2838.525.3 1.2413.211.431.7统计个数333333333333最大值82.2 1.65 2.65 2.22699.3 1.0879.446.3 1.0833.110.842.3最小值53.3 1.44 2.55 1.36990.60.7962.037.00.6525.0 6.323.0平均值65.1 1.54 2.58 1.78294.70.9470.740.40.8030.38.731.8标准差变异系数修正系数121-125.50-25.6582.2 1.44 2.55 2.22694.10.7979.446.3 1.0833.18.923.0127-120.30-20.4553.3 1.65 2.55 1.36999.3 1.0862.037.00.6525.0 6.342.3128-120.65-20.8059.9 1.54 2.65 1.75290.60.9670.738.00.6732.710.830.1统计个数333333333322最大值33.6 1.93 2.910.964100.0 1.5243.826.20.6417.612.050.2最小值27.2 1.88 2.640.87686.2 1.4138.024.10.0613.99.542.7平均值30.8 1.90 2.790.91992.9 1.4640.224.80.4115.410.846.5标准差变异系数修正系数123-624.50-24.6533.6 1.88 2.640.876100.0 1.4138.924.20.6414.712.042.7125-424.20-24.3527.2 1.93 2.910.91886.2 1.5243.826.20.0617.6125-525.00-25.1531.6 1.89 2.820.96492.5 1.4438.024.10.5413.99.550.2统计个数666666666633最大值54.4 1.90 2.95 1.69394.4 1.4956.941.30.8417.222.156.9最小值27.7 1.64 2.740.94280.0 1.0637.325.8-0.0610.411.346.9平均值38.4 1.78 2.87 1.24388.4 1.2944.631.30.4913.216.352.4标准差8.9550.1030.0730.256 5.6050.1487.080 5.7420.380 3.087变异系数0.2330.0580.0250.2060.0630.1150.1590.1830.7840.233修正系数1.1930.9520.979 1.170 1.0520.9050.8690.849 1.6470.808103-521.70-21.8554.4 1.64 2.86 1.69391.9 1.0656.941.30.8415.6103-623.10-23.2537.7 1.68 2.87 1.35280.0 1.2241.025.80.7815.2104-432.60-32.75105-425.40-25.5527.7 1.90 2.890.94284.9 1.4937.326.90.0810.422.146.9106-332.40-32.55107-428.00-28.1540.5 1.77 2.74 1.17594.4 1.2647.630.40.5917.211.353.4107-529.60-29.7536.3 1.86 2.92 1.14093.0 1.3639.729.10.6810.615.656.9107-630.00-30.1533.8 1.83 2.95 1.15786.2 1.3744.934.4-0.0610.5统计个数333333333322最大值50.7 1.88 2.75 1.46994.2 1.4471.336.20.4135.17.652.4最小值31.0 1.66 2.720.89593.9 1.1046.622.20.3622.8 5.636.3平均值40.41.772.731.17394.01.2757.129.60.3927.46.644.3标准差变异系数修正系数124-529.80-29.9531.0 1.88 2.720.89594.2 1.4446.622.20.3624.47.636.3127-233.10-33.3039.5 1.78 2.75 1.15594.0 1.2853.330.50.3922.8 5.652.4128-230.50-30.6550.7 1.66 2.72 1.46993.9 1.1071.336.20.4135.1统计个数555555555522最大值32.8 2.00 2.870.94599.7 1.6350.729.70.5221.014.855.1最小值23.0 1.89 2.750.76578.8 1.4437.622.7-0.1712.713.846.6平均值28.7 1.93 2.830.88491.4 1.5141.725.80.2115.914.350.9标准差变异系数修正系数101-128.10-28.2524.4 1.89 2.870.88978.8 1.5238.122.70.1115.413.855.1101-233.20-33.3532.4 1.91 2.750.90698.3 1.4438.525.70.5212.8102-334.70-34.8530.7 1.91 2.800.91693.8 1.4637.624.90.4612.714.846.6103-733.30-33.4532.8 1.96 2.870.94599.7 1.4850.729.70.1521.0106-434.80-34.9523.0 2.00 2.870.76586.3 1.6343.626.0-0.1717.62-6粘土②14粘土3-1泥炭质土3-2粘土3-3粉质粘土夹圆砾3-5粘土4-1粉质粘土夹砾砂统计个数最大值最小值平均值4-2角砾标准差变异系数修正系数101-336.70-36.85α0.1-0.2(1/MPa)α0.2-0.3(1/MPa)Es 0.1-0.2(MPa)Es 0.2-0.3(MPa)~>20(%)~>2(%)~>0.5(%)~>0.25(%)~>0.075(%)~>0.05(%)~>0.01(%)~>.005(%)~>0(%)66660.9600.8207.158.640.2900.240 2.57 3.000.4620.412 5.50 6.100.2580.214 1.687 1.9050.5590.5210.3070.3121.462 1.4300.7470.7420.2900.2407.158.640.9600.820 2.57 3.000.3700.340 5.55 6.040.3000.290 6.64 6.870.5200.470 4.66 5.160.3300.310 6.46 6.88999988.700 6.770 2.25 2.6239.4001.640 1.4100.81 1.0417.2003.764 3.150 1.37 1.6126.4002.095 1.5860.4170.4657.6010.5560.5040.3050.2890.2881.348 1.3150.8090.819 1.1942.710 2.380 1.50 1.7120.6001.640 1.410 2.25 2.623.150 2.660 1.34 1.5918.6005.050 4.2100.98 1.1729.2002.940 2.490 1.40 1.6631.8002.820 2.280 1.40 1.7430.2002.630 2.430 1.58 1.7124.2004.240 3.720 1.07 1.2217.2008.700 6.7700.81 1.0439.400151515151.730 1.490 6.618.910.3400.240 2.13 2.470.8140.687 3.57 4.390.3220.291 1.238 1.8980.3950.4230.3470.4321.182 1.1950.8400.8010.7800.640 3.28 4.000.7100.560 3.20 4.050.8700.780 3.09 3.450.7300.640 3.53 4.030.9200.840 2.80 3.071.0000.870 2.99 3.440.6000.480 4.26 5.330.3400.260 6.618.640.3500.240 6.118.910.9800.740 2.65 3.510.8800.760 2.92 3.380.7300.590 3.59 4.450.8900.780 2.82 3.221.730 1.490 2.13 2.470.7000.640 3.55 3.8855551111110.6400.640 6.468.7122.635.331.3 4.0 4.3 2.50.3100.230 4.26 4.2622.635.331.3 4.0 4.3 2.50.4300.384 5.35 6.2522.635.331.3 4.0 4.3 2.50.4300.340 4.88 6.1822.635.331.34.04.32.50.00.00.00.3400.320 5.72 6.070.4300.390 5.45 6.010.3100.230 6.468.710.6400.6404.264.2622222240.250.511.37.37.3 3.719.939.38.4 5.1 4.3 2.730.144.99.96.25.83.2压缩模量颗粒组成百分数有机质含量%室内定名压缩系数40.239.38.4 5.1 4.3 2.70.00.00.019.950.511.37.37.3 3.70.00.00.077771 1.250 1.020 5.887.8426.000 0.3600.270 3.15 3.8626.000 0.6990.584 4.16 5.0826.000 0.2880.2530.935 1.4070.4120.4330.2250.2771.304 1.3210.8340.7950.3600.270 5.887.841.250 1.020 3.15 3.8626.000 0.6300.480 3.73 4.890.5000.410 4.89 5.960.7800.670 3.45 4.020.5700.470 3.97 4.810.8000.770 4.05 4.2155550.5800.4808.479.530.2700.240 3.87 4.680.4500.388 5.70 6.470.2700.2408.479.530.3500.340 6.64 6.830.5000.430 5.08 5.900.5500.450 4.43 5.410.5800.480 3.87 4.6833333 1.440 1.130 3.77 4.2338.900 0.7000.600 2.24 2.8616.0000.9570.793 3.13 3.6823.9671.440 1.1302.24 2.8638.900 0.7000.6003.38 3.9517.000 0.7300.650 3.774.2316.00033330.4000.370 5.21 6.190.3600.310 4.91 5.310.3770.340 5.10 5.670.3600.340 5.21 5.520.3700.310 5.18 6.190.4000.370 4.91 5.3166662222220.4600.3708.309.3810.464.317.69.17.2 4.00.2600.230 5.11 6.360.059.411.97.2 5.9 3.20.3520.295 6.567.78 5.261.814.88.2 6.6 3.60.0780.063 1.101 1.1250.2230.2130.1680.1451.184 1.1760.8610.8810.4100.360 6.577.480.4600.370 5.11 6.3610.459.411.97.27.2 4.00.00.00.00.2700.2407.198.090.064.317.69.1 5.9 3.20.00.00.00.3700.320 5.88 6.800.3400.250 6.298.560.2600.2308.309.3833330.3900.350 6.677.430.3400.290 4.91 6.920.3670.317 5.977.130.3900.310 4.91 6.920.3400.290 6.347.430.3700.350 6.677.0555550.4600.33012.1512.150.1600.160 3.84 5.350.3000.2527.117.950.2600.2607.097.090.3400.280 5.61 6.810.2800.230 6.848.330.1600.16012.1512.150.4600.330 3.84 5.351111115.769.610.96.0 5.3 2.55.769.610.96.0 5.3 2.55.769.610.96.0 5.3 2.55.769.610.96.0 5.3 2.50.00.00.0。
材料的物理性能材料的物理性能:密度、相对密度、弹性、塑性、韧性、刚性、脆性、缺口敏感性、各向同性、各向异性、吸水率和模塑收缩率等。
•弹性:是材料在变形后部分或全部恢复到初始尺寸和形状的能力。
•塑性:是材料受力变形后保持变形的形状和尺寸的能力。
•韧性:是聚合物材料通过弹性变形或塑性变形吸收机械能而不发生破坏的能力。
•延展性:材料受到拉伸或压延而未受到破坏的延伸性称为延展性。
•脆性:是聚合物材料在吸收机械能时易发生断裂的性质。
•缺口敏感性:材料从已存在的缺口、裂纹或锐角部位发生开裂,裂纹很快贯穿整个材料的性质称为缺口敏感性。
•各向同性:各向同性的材料为在任何方向上物理性能相同的热塑性或热固性材料。
•各向异性:各向异性材料的性质与测试方向有关,增强塑料在纤维增强材料的排列方向上有较高的性能。
•吸水性:吸水性是材料吸水后质量增加的百分比表示。
模塑收缩性:模塑收缩性是指零件从模具中取出冷却至室温后,其尺寸相对于模具尺寸发生的收缩。
冲击性能:是材料承受高速冲击载荷而不被破坏的一种能力,反应了材料的韧性。
塑料材料在经受高冲击力而不被破坏,必须满足两个条件:①能迅速通过形变来分散和冲击能量;②材料内部产生的内应力不超过材料的断裂强度。
疲劳性能:塑料制品受到周期性反复作用的应力,包括拉伸、弯曲、压缩或扭曲等不同类型的应力,而发生交替变形的现象,称为疲劳。
抗撕裂性:抗撕裂性是薄膜、片材、带材一类薄型瓣重要力学性能。
蠕变性:指材料在恒定的外力(在弹性极限内,包括拉伸、压缩、弯曲等)作用下,变形随时间慢慢增加的现象。
应力松弛:指塑料制品维持恒定应变所需要的应力随时间延长而慢慢松弛的现象。
塑胶材料●塑胶材料可分为两大类:热塑性塑料、热固性塑料。
●热塑性塑料从构象(形态不同)可分为三种类型:无定型聚合物(PS、PC、PMMA)、半结晶聚合物(PE、PP、PA)、液晶聚合物(LCP)。
●热塑性塑料受热后会软化,并发生流动,冷却后凝固变硬,成为固态。