湖北省荆州市中考文综(历史部分)真题试题(含答案)
- 格式:doc
- 大小:87.51 KB
- 文档页数:5
(2022·荆州)早期中华文明辉煌灿烂,下列朝代中,以创造了青铜器和甲骨文著称的是()CA.秦朝B.汉朝C.商朝D.隋朝(2022·荆州)三国两晋南北朝近400年,除西晋短期统一外,其他朝代都处在分裂状态。
但是,这一时期在中华民族发展史上具有极其重要的地位,这表现在()AA.实现了民族大交融B.完成经济重心南移C.科学技术领先世界D.海外贸易高度发达(2022·荆州)据统计,唐朝共取士近3万名,平均每年取士约100名;宋朝共取士11万5千余名,平均每年取士约360名。
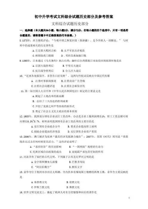
宋朝在科举取士上的做法()BA.确保了科举取士公平B.促进了文化教育的昌盛C.提高了人才选拔标准D.形成了完备的考试制度(2022·荆州)右图是反映中国古代采煤技术的一幅插图,来自17世纪初期刊刻的一部科技著作,这部著作被誉为“中国17世纪的工艺百科全书”。
该著作是()BA.《农政全书》B.《天工开物》C.《本草纲目》D.《齐民要术》(2022·荆州)1929年秋,毛泽东写下诗句:“红旗越过汀江,直下龙岩上杭,收拾金瓯(金瓯:指国土)一片,分田分地真忙。
”诗句表明,“工农武装割据”局面得以形成的重要条件是()AA.发动秋收起义B.进行城市斗争C.开展土地革命D.举行工人暴动(2022·荆州)抗日战争中,中国战场抗击和牵制了日军2/3以上的兵力,有力地打击了日本侵略者。
日本战败后,向中国投降的日军人数超过了太平洋战场和亚洲其他战场日军投降人数的总和。
这些史实说明,抗日战争的中国战场()DA.敌后战场与正面战场相互配合B.以抗日民族统一战线为重要前提C.以地道战和地雷战为主要方式D.是世界反法西斯战争的东方主战场(2022·荆州)1953年2月,《中华人民共和国全国人民代表大会及地方各级人民代表大会选举法》颁布,这是中国历史上第一部社会主义性质的《选举法》。
该《选举法》的颁布实施()BA.宣告了三大改造的完成B.激发了人民的民主意识C.吹响了改革开放的号角D.标志着工业化建设开始(2022·荆州)“我们的朋友遍天下”,20世纪70年代,我国迎来了新中国成立后的第二次建交高潮,到1976年,与中国建交的国家达到了111个,包括了当时世界上绝大多数的国家。
荆州市2020年中考文科综合试题(历史部分)一.选择题(每小题2分,共30分)8.中国近代史上列强发动了多次侵华战争,其中改变了中国社会性质的战争是A. 鸦片战争B.第二次鸦片战争C.甲午中日战争D.八国联军侵华战争9.“山歌越唱越开怀,东山唱到西山来。
湘赣边工农革命损失大,井冈山找对革命路径来。
”民歌中“井冈山找对革命路径”的含义是A. 建立了井冈山农村革命根据地B.开辟了由农村包围城市的革命道路C.朱德、毛泽东在井冈山胜利会师D.井冈山地势险要、易守难攻10.“厦门金门门对门,三通两制促和平。
”此顺口溜反映了20世纪80年代A.中美关系的新发展B.大陆和港澳关系的新发展C.中英关系的新发展D.海峡两岸关系的新发展11.1954年,毛泽东在《浪淘沙.北戴河》中写道:“萧瑟秋风今又是,换了人间”。
这里“换了人间”主要是指A. 制定了《中华人民共和国宪法》B.召开了中共八大C.完成了三大改造D.修建了武汉长江大桥12.日本发动大规模侵华战争后,李宗仁对部下说:“我们在内战中搅了 20 多年......黑白不明,是非不分,败虽不足耻,胜亦不足武。
现在真是天如人愿,让我们这些人这辈子有个抗日救国的机会。
”这里的“救国机会”是指A.卢沟桥事变B.平型关伏击C.台儿庄战役D.百团大战13.1972年,尼克松总统访华,两国在上海签署了《中美联合公报》,这意味着A.中美正式建交B.两国关系开始走向正常化C.中美两国不在对抗D.有利于恢复中国在联合国的合法席位14.由男性公民参加大会,投票决定国家内政、外交、和平、战争等重大问题的情境,最有可能发生在A.古代中国B.古代印度C.古代雅典D.古代埃及15.人类文明的发展,离不开各种文明的交流和碰撞。
下列被誉为古代“东西方交流的使者”的是A.希腊人B.中国人C.罗马人D.阿拉伯人16.公元纪年是现在通行的纪年方式,它的产生与一种宗教有关,这种宗教是A.基督教B.道教C.伊斯兰教D.佛教17.恩格斯说:“封建中世纪的终结和现代资本主义纪元的开端,是以一位大人物为标志的。
荆州市 2016 年初中升学考试历史试题一.选择题(本大题小题,每小题 2 分,共分, 13-24 题为历史。
在每小题给出的 4 个选项中,只有 1 个是最符合题意的。
)13.“洋布、洋纱、洋花边、洋袜、洋巾入中国,而女红(指女子所做的纺织)失业。
”这一现象最早出现在A.《南京条约》签订后B.《瑷珲条约》签订后C.《马关条约》签订后D.《辛丑条约》签订后14.毛泽东说:长征一结束,中国革命的新局面就开始了。
这里的“新局面”是指A.北伐战争的开始B.全民族抗日战争的开始C.解放战争的开始D.新民主主义革命的开始15.下表显示:到 1913 年,中国通商口岸进出船只吨数、进口贸易价值和机器设备进口均得到增长。
这可以说明C.中国民族工业得到发展D.一战刺激中国民族工业发展16.“中华人民共和国的一切权力属于人民。
人民行使权力的机关是全国人民代表大会和地方各级人民代表大会。
”材料出自A. 《共同纲领》B.《中华人民共和国宪法》C.《中华民国临时约法》D.《中华人民共和国土地改革法》17.1992 年,大陆海峡两岸关系协会和台湾海峡交流基金会举行对话,达成海峡两岸“九二共识”。
“九二共识”的核心内容是A.经济领域密切合作B. 加强文化和教育交流C.两岸直接“三通”D.坚持“一个中国”原则18.人民的衣食住行折射出新中国时代的变迁。
右图中的时装表演,最有可能出现在A.三大改造时期B.第一个五年计划时期C.改革开放新时期D.人民公社化运动时期19.恩格斯说:“英国是农业世界的大工业中心,是工业太阳,日益增多的生产谷物和棉花的卫星都围着它运转。
”这一现象出现在A.“蒸汽时代”到来后B.新航路开辟后C.“电气时代”到来后D.君主立宪政体建立后20.宣告北美 13 个殖民地“从此是自由和独立的国家”,“它们和大不列颠国家之间的一切政治关系从此全部断绝。
”材料出自A.《权利法案》B.《独立宣言》C.《人权宣言》D.《人民宪章》21.19 世纪中后期,日本以纺织业为重点的轻工业发展特别迅速,到 1890 年,日本已从棉纺进口国变为棉纺出口国。
初中升学考试文科综合试题历史部分及参考答案文科综合试题历史部分一.选择题(本大题共36小题,每小题2分,满分72分。
在每小题的四个选项中,只有一项是符合题意的,请将答题卡中正确答案的代号涂黑。
)8.1878年,西方报纸评论:“今观中国之恢复回部(指新疆),足令吾欧人一清醒也。
”与材料中的成果相关的历史事件是A.左宗棠大败阿古柏B.太平军抗击洋枪队C.林则徐虎门销烟 D .邓世昌黄海撞日舰9.1895年,日本通过《马关条约》割占台湾;50年后台湾摆脱日本奴役回到祖国怀抱是在A.百团大战胜利后B.平型关大捷后C.抗日战争胜利后D.台儿庄大战后10.“近来各处报馆开,多登告白好发财”。
这两句竹枝词反映出中国近代传媒A. 注重时事新闻报道B.注重商业广告登载C.注重社会问题评述D.注重社会新俗宣传11.第一届全国人大召开和《中华人民共和国宪法》制定的主要意义是A.掀起了土地改革的新高潮B. 总结了三大改造的胜利成果C.开创了党派之间平等协商的新形式D.奠定了社会主义民主政治的基本原则12.1985年,我国部分国有企业试行工资改革,办法是企业上缴利润增长1%,职工工资总额可相应增长0.3%~0.7%。
材料表明我国国有企业工资改革的主要目的是A.实行国有企业政企分开B.要求企业提高职工福利C.鼓励企业提高经济效益D.实行国有企业资产重组13.2006年,澳门被评为亚洲“最具经济发展潜力城市”;2007年,美国《时代》周刊说“香港现在比过去任何时候更具活力。
”这些评论说明了A.“求同存异”的历史影响B.“一国两制”构想的生命力C.民族区域自治政策的成功D.家庭联产承包责任制的作用14.河流孕育了灿烂的古代文明,下列属于古埃及尼罗河文明的是A.金字塔和狮身人面像B.巴黎圣母院C.“阿拉伯数字”D.楔形文字15.章华寺位于荆州市沙市区太师渊,寺内供奉有缅甸国王敬赠的两尊玉佛。
章华寺主要反映的是A.基督教文化B.道教文化C.伊斯兰教文化D.佛教文化16.世界文明交流史上,激起了欧洲人对东方的憧憬和向往的著作是A.《荷马史诗》B.《马可.波罗行纪》C.《俄狄浦斯王》D.《哈姆雷特》17.“无论哥伦布本人的内心动机怎样神秘,他航海得到支持,全靠有人从实际上来估计证实一条科学假设后所可期待得到的收获。
2020 年湖北荆州中考试卷文综历史部分初中历史文综历史试卷选择题〔每题的四选项中只有一项为哪一项切合题意的,请将答题卡中正确答案的代号涂黑。
〕1、 ?辛丑合约?是中国完整沦为半殖民地半封建社会,得出之一结论的重要依照是A、承诺列强在华投资建厂 B 、赔款 2 亿两白银C、清政府严禁人们参加反帝活动 D 、开放新的通商口岸2、红色之旅是爱国主义教育的门路之一,每年暑期很多青青年都选择北京卢沟桥观光访咨询,由于卢沟桥以前是A、红军三大主力的会师地 B 、全国性抗日战争的迸发地C、第一个乡村依照地的成立地 D 、中国共产党的产生地3、〝番菜争推一品香,西洋风味睹先尝。
刀叉刺眼盆盘洁,我爱香槟酒一斛。
〞这首诗要紧反应了中国近代A、饮食风俗的西洋化 B 、文化娱乐的普通化C、衣饰发型的革命化 D 、称呼礼仪的同等化4、1951 年 5 月, ?中央人民政府和西藏地址政府有对于和平解放西藏方法的协议?在北京中南海正式署名,这一协议的签署、履行意味着A、残害了封建土地制度 B 、获取了祖国大陆的一致C、达成了社会主义改造 D 、颠覆了公民党的反动统治5、 20 世纪 70 年月早期,很多国家纷繁与中国成立外交关系,这重要是由于A、成立了中印、中缅友善关系 B 、周恩来提出〝求同存异〞目标C、中国与苏联等社会主义国家建交 D 、中国还原在联合国的合法席位6、四川汶川大地震后,风云卫星摄影到的震区图片为党中央、国务院拟订抗震救灾决议提供了科学的依照,这重要受益于我国A、克隆技术和航天技术的进展 B 、生物工程技术和运算机技术的进展C、航天技术和运算机技术的进展 D 、原子能技术和自动化技术的进展7、明治政府的执政目标使近代日本特意快走上了对外扩充的道路,这重要表此刻A、〝文明开化〞 B 、〝求知识于世界〞C、〝废藩置省〞 D 、崇尚封建〝武士道〞精神8、一次伟大的试试孕育了全球无产者的战歌?国际歌 ?,这一伟大的试试是A、法国巴黎公社 B 、英国宪章运动C、印度巴黎大起义 D 、俄国十月革命9、 1908 年前后,欧美流行这一首诗:〝富人成双而至,他们坐的是罗尔斯——罗伊斯〔汽车〕,穷人乘坐的福特〔汽车〕而至,他们笑个不断。
2023年湖北省荆州市中考历史真题注意事项:1.本试卷为题卡分离,其中试题卷8页,共36小题,满分120分,考试时间120分钟。
2.本卷为试题卷,不能答题,答题必须写在答题卡上。
3.答题前,考生务必将自己的姓名、准考证号填写在试题卷和答题卡上,认真核对条形码上的姓名、准考证号。
4.考试结束后,试题卷、答题卡和草稿纸均不得带出考场。
一、选择题(本题共28小题,每小题2分,共56分。
1~14题为道德与法治,15~28题为历史。
在每小题列出的四个选项中,只有一项是最符合题意的。
)1.二里头遗址是一座精心规划、庞大有序、史无前例的王朝大都,址内发现有宫殿建筑群、大型墓葬和制陶作坊、铸铜作坊等遗迹,还有平民生活区和墓葬群。
二里头遗址反映出()A.夏朝出现阶级分化和等级界限B.商朝社会贫富分化很严重C.西周是当时世界上最大的王朝D.东周的各种社会矛盾激化2.西汉时,中原地区出现了良种马、葡萄、苜蓿、胡桃、蚕豆、石榴等外来物产。
这一时期,丝绸在西域各国受到广泛欢迎,西域人学会了打井和炼铁等技术。
这些现象的出现主要得益于()A.汉朝科技的进步B.西域人对丝织品的追捧C.丝绸之路的开辟D.中外农业生产水平提升3.朱绍侯在《中国古代史》中写道:“北方地区的民族交融,既有各族人民在友好交往中的相互影响,又有统治者的主动政策,还有在血与火的民族斗争中的附带同化。
”以上材料说明()A.汉族在民族交融中占居主导B.民族交融方式多样C.斗争是民族交融的主要方式D.胡汉之别观念淡化4.他是扬州大明寺的高僧,接受日本僧人的邀请东渡日本,前5次都因种种原因没有成功,辛劳过度而双目失明。
材料反映的史事是()A.鉴真东渡B.玄奘西行C.遣唐使访华D.大食人来华5.到了宋代,城市商业活动不再局限在官方设立的市内进行,而是随时随地都可进行。
人们在城内任何地方都可建立商店,开设作坊店铺,还可以推车挑担沿街叫卖。
由此可知,宋代()A.经济重心南移完成B.商业完全脱离政府的管辖C.重农抑商政策解体D.商业发展打破了坊市界限6.某书序言写道:“予开卷细玩,每药标正名为纲,附释名为目,正始也。
政史综合试题卷 第 1 页 (共5页) 机密★启用前荆州市2022年初中学业水平考试政史综合试题注意事项:1.本试卷为题卡分离,其中试题卷6页,共32小题,满分100分,考试时间100分钟。
2.本卷为试题卷,不能答题,答题必须写在答题卡上。
3.答题前,考生务必将自己的姓名、准考证号填写在试题卷和答题卡上,认真核对条形码上的姓名、准考证号。
4.考试结束后,试题卷、答题卡和草稿纸均不得带出考场。
★祝考试顺利★一、选择题(本题共24小题,每小题2分,共48分。
1~12题为道德与法治,13~24题为历史。
在每小题列出的四个选项中,只有一项是最符合题意的。
)13.早期中华文明辉煌灿烂,下列朝代中,以创造了青铜器和甲骨文著称的是A .秦朝B .汉朝C .商朝D .隋朝14.三国两晋南北朝近400年,除西晋短期统一外,其他朝代都处在分裂状态。
但是,这一时期在中华民族发展史上具有极其重要的地位,这表现在A .实现了民族大交融B .完成经济重心南移C .科学技术领先世界D .海外贸易高度发达15.据统计,唐朝共取士近3万名,平均每年取士约100名;宋朝共取士11万5千余名,平均每年取士约360名。
宋朝在科举取士上的做法A .确保了科举取士公平B .促进了文化教育的昌盛C .提高了人才选拔标准D .形成了完备的考试制度 16.右图是反映中国古代采煤技术的一幅插图,来自17世纪初期刊刻的一部科技著作,这部著作被誉为“中国17世纪的工艺百科全书”。
该著作是A .《农政全书》B .《天工开物》C .《本草纲目》D .《齐民要术》17.1929年秋,毛泽东写下诗句:“红旗越过汀江,直下龙岩上杭,收拾金瓯(金瓯:指国土)一片,分田分地真忙。
”诗句表明,“工农武装割据”局面得以形成的重要条件是A .发动秋收起义B .进行城市斗争C .开展土地革命D .举行工人暴动 18.抗日战争中,中国战场抗击和牵制了日军2/3以上的兵力,有力地打击了日本侵略者。
2020年湖北荆州中考试卷文综历史部分初中历史文综历史试卷选择题〔每题的四选项中只有一项为哪一项符合题意的,请将答题卡中正确答案的代号涂黑。
〕1、«辛丑条约»是中国完全沦为半殖民地半封建社会,得出之一结论的要紧依据是A、承诺列强在华投资建厂B、赔款2亿两白银C、清政府禁止人们参加反帝活动D、开放新的通商口岸2、红色之旅是爱国主义教育的途径之一,每年暑假许多青青年都选择北京卢沟桥参观访咨询,因为卢沟桥曾经是A、红军三大主力的会师地B、全国性抗日战争的爆发地C、第一个农村依照地的建立地D、中国共产党的产生地3、〝番菜争推一品香,西洋风味睹先尝。
刀叉耀眼盆盘洁,我爱香槟酒一斛。
〞这首诗要紧反映了中国近代A、饮食习俗的西洋化B、文化娱乐的大众化C、服饰发型的革命化D、称谓礼仪的平等化4、1951年5月,«中央人民政府和西藏地点政府有关于和平解放西藏方法的协议»在北京中南海正式签字,这一协议的签订、执行意味着A、摧残了封建土地制度B、获得了祖国大陆的统一C、完成了社会主义改造D、推翻了国民党的反动统治5、20世纪70年代初期,许多国家纷纷与中国建立外交关系,这要紧是因为A、建立了中印、中缅友好关系B、周恩来提出〝求同存异〞方针C、中国与苏联等社会主义国家建交D、中国复原在联合国的合法席位6、四川汶川大地震后,风云卫星拍照到的震区图片为党中央、国务院制定抗震救灾决策提供了科学的依据,这要紧得益于我国A、克隆技术和航天技术的进展B、生物工程技术和运算机技术的进展C、航天技术和运算机技术的进展D、原子能技术和自动化技术的进展7、明治政府的执政方针使近代日本专门快走上了对外扩张的道路,这要紧表现在A、〝文明开化〞B、〝求知识于世界〞C、〝废藩置省〞D、崇尚封建〝武士道〞精神8、一次伟大的尝试孕育了全世界无产者的战歌«国际歌»,这一伟大的尝试是A、法国巴黎公社B、英国宪章运动C、印度巴黎大起义D、俄国十月革命9、1908年前后,欧美流行这一首诗:〝富人成双而至,他们坐的是罗尔斯——罗伊斯〔汽车〕,穷人乘坐的福特〔汽车〕而至,他们笑个不停。
2008年湖北荆州中考文综试题(历史部分)选择题(每小题的四选项中只有一项是符合题意的,请将答题卡中正确答案的代号涂黑。
)1、《辛丑条约》是中国完全沦为半殖民地半封建社会,得出之一结论的主要依据是A、允许列强在华投资建厂B、赔款2亿两白银C、清政府禁止人们参加反帝活动D、开放新的通商口岸2、红色之旅是爱国主义教育的途径之一,每年暑假许多青少年都选择北京卢沟桥参观访问,因为卢沟桥曾经是A、红军三大主力的会师地B、全国性抗日战争的爆发地C、第一个农村根据地的建立地D、中国共产党的诞生地3、“番菜争推一品香,西洋风味睹先尝。
刀叉耀眼盆盘洁,我爱香槟酒一斛。
”这首诗主要反映了中国近代A、饮食习俗的西洋化B、文化娱乐的大众化C、服饰发型的革命化D、称谓礼仪的平等化4、1951年5月,《中央人民政府和西藏地方政府有关于和平解放西藏办法的协议》在北京中南海正式签字,这一协议的签订、执行意味着A、摧毁了封建土地制度B、获得了祖国大陆的统一C、完成了社会主义改造D、推翻了国民党的反动统治5、20世纪70年代初期,许多国家纷纷与中国建立外交关系,这主要是因为A、建立了中印、中缅友好关系B、周恩来提出“求同存异”方针C、中国与苏联等社会主义国家建交D、中国恢复在联合国的合法席位6、四川汶川大地震后,风云卫星拍摄到的震区图片为党中央、国务院制定抗震救灾决策提供了科学的依据,这主要得益于我国A、克隆技术和航天技术的发展B、生物工程技术和计算机技术的发展C、航天技术和计算机技术的发展D、原子能技术和自动化技术的发展7、明治政府的执政方针使近代日本很快走上了对外扩张的道路,这主要表现在A、“文明开化”B、“求知识于世界”C、“废藩置省”D、崇尚封建“武士道”精神8、一次伟大的尝试孕育了全世界无产者的战歌《国际歌》,这一伟大的尝试是A、法国巴黎公社B、英国宪章运动C、印度巴黎大起义D、俄国十月革命9、1908年前后,欧美流行这一首诗:“富人成双而至,他们坐的是罗尔斯——罗伊斯(汽车),穷人乘坐的福特(汽车)而至,他们笑个不停。
荆州市2014年中考文综历史试题及答案荆州市2014年文综中考试题历史部分一.选择题8.1893年,中国消费品原料进口占进口总额的1 3%,到1903年,这一比例上升到22.3%,导致中国近代消费品原料进口额增长的主要原因是A.中英《南京条约》的影响B. 中俄《瑷珲条约》的影响C.中日《马关条约》的影响D.《辛丑条约》的影响9.“皇上若决定变法,请先举三者。
大集群臣于天坛太庙,或御乾清门,诏定国是,躬申誓戒,除旧布新,与民更始。
”材料来自A.康有为的上书B.曾国藩的奏折C.林则徐的文稿D.陈独秀的文章10.中国近代有一首竹枝词写到:“两地情怀一线通,有声无影妙邮筒。
”材料中的通讯方式是A.无线电报B.书信C .有线电话D.互联网11.1961年,中共中央召开全国经济工作会议,对国民经济提出“调整、巩固、充实、提高”的方针。
这一事件产生的历史背景是A.全面完成一五计划B.出现了大跃进和人民公社化运动的失误C.推进农业合作化运动D. 支援抗美援朝战争12. 1954年制定的《中华人民共和国宪法》规定:“各少数民族聚居的地方实行区域自治。
各民族自治地方都是中华人民共和国不可分离的部分。
”材料反映出新中国重要的政治制度是A.村民选举“海选”制度B.民族区域自治制度C.“一国两制”的构想D.多党合作的政治协商制度13.2001年,中国、俄罗斯、哈萨克斯坦、吉尔吉斯斯坦、塔吉克斯坦、乌兹别克斯坦六国在上海签署了《“上海合作组织”成立宣言》;今年我国又在上海成功举办了亚信峰会。
改革开放以来中国开展上述外交活动的主要目的是A.践行和平共处五项基本原则B.弘扬“求同存异”的万隆精神C.增强与东欧国家的传统友谊D.营造中国发展和平的国际环境14.有学者指出:“埃及人是在岩石上砍凿出他们的艺术的。
”以下史实可以证明这一结论的是A.建造金字塔和狮身人面像B.发明楔形文字C.建造巴黎圣母院D.建造麦加清真寺15.公元前5世纪后半期,雅典奴隶主民主政治发展到古代世界的高峰,这一文明属于A.印度河文明B.尼罗河文明C.两河文明D.地中海文明16.文化交流是世界文明史的重要篇章。
荆州中考文科综合试卷试题答案(历史部分)一、选择题(本大题15小题,每小题2分,共30分。
)1(荆州).“这中国,哪一点,我还有份?这朝廷,原是个名存实亡!替洋人,做一个,守土官长。
”材料主要揭露了 DA.《南京条约》的危害B.中俄《北京条约》的危害C.《马关条约》的危害D.《辛丑条约》的危害2(荆州).武汉市的“首义路”“首义广场”“首义公园”等地名会让我们联想到 BA.戊戌变法B.辛亥革命C.五四运动D.秋收起义3(荆州).革命家董必武在1961年写了一首感怀诗:“四十年前(即1921年)会上逢,南湖泛舟语从容;济南名士知多少,君(指王烬美)与恩铭不老松。
”董老咏怀的历史事件是 AA.中国共产党一大B.遵义会议C.中国共产党七大D.井冈山会师4(荆州).电影《农奴》讲述了新中国成立后藏族奴隶娃子强巴从过去被迫装哑巴到在解放军的帮助下开口说话不平凡的人生经历。
电影《农奴》主要歌颂了 DA.抗日战争的胜利B.“一国两制”的科学构想C.抗美援朝战争的胜利D.西藏的和平解放和民主改革5(荆州).1971年11月,美国《时代周刊》的封面标题是:“中国人来了(中文翻译)”。
这里的“中国人来了”是指 AA.中国恢复在联合国合法席位B.毛泽东首次率团访问苏联C.中国加入世界贸易组织D.周恩来率团参加万隆会议6(荆州).1986年,为加快高新技术产业的发展,我国决定实施 BA.“科教兴国”战略B.“863计划”C.“两弹一星”战略D.“希望工程”7(荆州).河流是人类文明的摇篮,古代埃及文明是 CA.印度河的馈赠B.幼发拉底河的馈赠C.尼罗河的馈赠D.底格里斯河的馈赠8(荆州).古城泉州现留有阿拉伯人在元朝修建的清真寺,与这些清真寺有关的宗教是 BA.佛教B.伊斯兰教C.道教D.基督教9(荆州).“给我一个支点,我将撬动整个地球。
”古希腊学者阿基米德的主要成就是 CA.发明了阿拉伯数字B.整理了《荷马史诗》C.发现了杠杆定律D.撰写了《俄底浦斯王》10(荆州).玉米、马铃薯等美洲特产能够传播到世界各地的主要条件是 AA.新航路的开辟B.文艺复兴的进行C.西欧城市的兴起D.人文主义的推动11(荆州).委内瑞拉、哥伦比亚、厄瓜多尔、秘鲁和玻利维亚等国的驻华大使,每年的6月5日都要到北京朝阳公园向“拉丁美洲解放者”的铜像敬献花篮,你认为铜像人物应该是 DA.尼赫鲁B.章西女王C.阿拉法特D.玻利瓦尔12(荆州).世界石油产量在1870年为八十万吨,到19达到二千万吨,导致这一增长的主要原因是 AA.内燃机的发明和使用B.蒸汽机的发明和使用C.电动机的发明和使用D.发电机的发明和使用13(荆州).华盛顿会议主要协调的是哪两个帝国主义国家之间的矛盾 CA.英国和日本B.美国和英国C.美国和日本D.德国和法国14(荆州).与1953年相比,1958年苏联谷物产量增长91%,肉类产量增长62%,这一现象的出现主要是由于 CA.戈尔巴乔夫的经济改革B.苏联一五计划的实施C.赫鲁晓夫的农业改革D.苏俄新经济政策的实施15(荆州).1997年亚洲金融危机留给广大发展中国家的主要启示是 BA.挖掘劳动力低成本优势B.注重防范国际经济风险C.积极引进外资和跨国公司D.主动参与国际分工合作二、材料分析题 (本大题2小题,共15分。
荆州市2010年初中升学考试文科综合试题(历史部分)一.选择题8.近代中国屡遭列强侵略,被迫签订了一系列不平等条约,其中与“清政府保证严禁人民参加反帝活动”相关的条约是A.《南京条约》B.《北京条约》C.《马关条约》D.《辛丑条约》9.洋务运动后期,洋务派以“求富”为口号,在上海创办的近代民用工业是A.江南制造总局B.福州船政局C.轮船招商局D.汉阳铁厂10.近代课本和字典等工具书大多由近代中国历史最长、规模最大的出版机构出版,这个出版机构是A.商务印书馆B.岳麓书社C.三联书社D.中华书局11.我国进入社会主义现代化建设新时期的标志是A.新中国成立B.第一个五年计划的实施C.三大改造的基本完成D.十一届三中全会的召开12.新中国成立初期,党中央决定在少数民族聚居地区实行的基本政治制度是A.政治协商制度B.社会主义制度C.民族区域自治制度D.按劳分配制度13.1995年初,江泽民针对两岸关系等新情况,提出发展两岸关系、促进和平统一进程的八项主张。
其中哪一项是实现和平统一的基础和前提A.坚持一个中国的原则B.加强两岸经济交流与合作C.继承和发扬中华文化的优秀传统D.双方领导人以适当的身份互访14.我们几乎每天都在使用0~9这十个数字,创造它和将它传播到世界各地的人分别是A.印度人、阿拉伯人B.罗马人、阿拉伯人C.阿拉伯人、阿拉伯人D.中国人、阿拉伯人15.尼罗河流域古代埃及文明的象征是A.雅典卫城B.金字塔C.空中花园D.长城16.随着中西文化碰撞的不断加强,许多西方节日传入中国,如“圣诞节”“母亲节”“父亲节”,其中“圣诞节”与下列哪一宗教有关A.道教B.佛教C.基督教D.伊斯兰教17.“法律由议会制定,法律一旦制定,国王就不能终止。
”这一材料所反映的现象开始于A.克伦威尔执政时期B.查理一世统治时期C.查理二世统治时期D.《权利法案》颁布后18.18世纪,法国出现了一批反对封建专制制度的启蒙思想家,其中主张由开明君主执政,把教皇比作“两只脚的禽兽”,把教士比作“文明恶棍”的思想家是A.伏尔泰B.孟德斯鸠C.卢梭D.莎士比亚19.2009年12月26日,和谐号动车组在武广高铁正式通车运营。
第Ⅰ卷一、选择题 ( 本大题共 12 小题,每题 2 分。
在每题的四个选项中,只有一项为哪一项吻合题意的,请把正确答案前面的字母序号填写在后边的《选择题答题卡》中。
)1、洋务派创办新式学堂的主要要旨是:A 、培养外交、军事、科技等合用人才B、宣传财产阶级宪政思想C、取销封建科举制度 D 、增强儒家传统文化教育2、 1913 年,实业家张謇的大生纱厂要认识江汉平原的棉花等级、棉花价格等有关信息,最快捷的方式是:A 、乘轮船到湖北实地察看B 、在《申报》刊登有关广告C、拍电报认识行情D、邮寄信件认识行情3、毛泽东曾对一位外国来访的同志说:“ 1927年,老蒋够厉害啦!他把我们像鸡蛋相同地摔在地上,可他没想到,当时外国的好多智者也没有想到,我们还会孵出小鸡来!”对“孵出小鸡来”最正确的理解是:A、发动了抗争公民党反动统治的武装起义B、揭开了创办人民军队、建立农村革命依照地的序幕C、拟定了建立抗日民族一致战线的目标D、完成了红军北上抗日的战略转移4、中华人民共和国建立后,中央人民政府引导少许民族走上社会主义道路的方式是:A 、实行民族地区自治B 、进行三大改造C、实行赎买政策 D 、进行民主改革5、展望 21 世纪海峡两岸关系的发展,其中最根本的前提是:A 、坚持社会主义道路B 、坚持一其中国的原则C、坚持国共两党相同谈判 D 、坚持中国共产党的领导6、 1955 年召开的亚非会议获取了圆满成功,原因之一是中国代表团团长周恩来提出了:A 、和平共处五项原则B 、向苏联“一边倒”的外交政策C、“求同存异”的外交目标 D 、独立自主的外交目标7、法国《人权宣言》的意义主要表现在:A 、宣告了抗争殖民压迫的正义性B、阐述了财产阶级私有财产的合理性C、确立了君主立宪的国家政体D、提议了人文主义的时代精神8、在波涛汹涌的大西洋上,一艘艘满载黑奴的船只不时驶过,干这种勾当最早和后起之秀的国家分别是:A 、英国和法国B 、葡萄牙和英国C、荷兰的法国 D 、西班牙和葡萄牙9、1931 年,当美国一位伟大的发明家逝世时,美国总统胡佛建议全国各地同时熄灭电灯一分钟以示哀悼。
2014年荆州中考真题及答案一.选择题8.1893年,中国消费品原料进口占进口总额的13%,到1903年,这一比例上升到22.3%,导致中国近代消费品原料进口额增长的主要原因是A.中英《南京条约》的影响B. 中俄《瑷珲条约》的影响C.中日《马关条约》的影响D.《辛丑条约》的影响9.“皇上若决定变法,请先举三者。
大集群臣于天坛太庙,或御乾清门,诏定国是,躬申誓戒,除旧布新,与民更始。
”材料来自A.康有为的上书B.曾国藩的奏折C.林则徐的文稿D.陈独秀的文章10.中国近代有一首竹枝词写到:“两地情怀一线通,有声无影妙邮筒。
”材料中的通讯方式是A.无线电报B.书信 C .有线电话 D.互联网11.1961年,中共中央召开全国经济工作会议,对国民经济提出“调整、巩固、充实、提高”的方针。
这一事件产生的历史背景是A.全面完成一五计划B.出现了大跃进和人民公社化运动的失误C.推进农业合作化运动D. 支援抗美援朝战争12. 1954年制定的《中华人民共和国宪法》规定:“各少数民族聚居的地方实行区域自治。
各民族自治地方都是中华人民共和国不可分离的部分。
”材料反映出新中国重要的政治制度是A.村民选举“海选”制度B.民族区域自治制度C.“一国两制”的构想D.多党合作的政治协商制度13.2001年,中国、俄罗斯、哈萨克斯坦、吉尔吉斯斯坦、塔吉克斯坦、乌兹别克斯坦六国在上海签署了《“上海合作组织”成立宣言》;今年我国又在上海成功举办了亚信峰会。
改革开放以来中国开展上述外交活动的主要目的是A.践行和平共处五项基本原则B.弘扬“求同存异”的万隆精神C.增强与东欧国家的传统友谊D.营造中国发展和平的国际环境14.有学者指出:“埃及人是在岩石上砍凿出他们的艺术的。
”以下史实可以证明这一结论的是A.建造金字塔和狮身人面像B.发明楔形文字C.建造巴黎圣母院D.建造麦加清真寺15.公元前5世纪后半期,雅典奴隶主民主政治发展到古代世界的高峰,这一文明属于A.印度河文明 B.尼罗河文明C.两河文明 D.地中海文明16.文化交流是世界文明史的重要篇章。
对下图(阿拉伯数字图)文化成就的传播与交流作出了重大贡献的民族是A.古代印度人B.古代埃及人C.古代阿拉伯人D.古代波斯人17.“黄金是一切商品中最宝贵的,黄金是财富,谁占有了它,谁就能获得他在世上所需的一切。
”在这一口号的推动下,欧洲出现了A.文艺复兴运动B.开辟新航路的活动C.法国资产阶级革命D.英国宪章运动18.法国《人权宣言》体现了资本主义社会最基本的原则,它宣称A.要成立巴黎公社B.要攻打巴士底狱C.反对英国的民族压迫D.私有财产神圣不可侵犯19.1945年,美国在长崎和广岛投掷了原子弹。
爱因斯坦悔恨地认为是自己“按了按钮”,并表示如果知道德国人不会成功地制造原子弹,就一点忙都不会去帮了。
爱因斯坦发出这一感慨的直接原因是A.相对论为原子弹的发明提供了理论基础B.他建立了完整的力学理论体系C.他发现了电磁感应现象D.他推翻了神创论和物种不变论20.20世纪50~70年代,西欧和日本经济迅速发展的共同原因是A.都得到了马歇尔计划的援助B.都拥有丰富的人力和自然资源C.都制定了恰当的经济发展政策D.都得到了朝鲜战争的军事订货21.1994年南非举行历史上第一次各种族参加的选举,南非历史揭开新的一页,南非当选总统是A.纳赛尔B.曼德拉C.阿拉法特D.尼赫鲁22.1994年亚太经合组织《茂物宣言》指出:进一步减少相互间的贸易和投资壁垒,促进货物、服务和资本的自由流动。
这反映出亚太经合组织大多数成员国的共同希望是A.加强政治合作B. 扩大组织规模C.打击恐怖主义D.实现贸易自由化三.材料分析题(本大题共5小题,第39题7分,第40题8分,共35分。
要求结合材料,运用所学知识简要回答问题。
)39.(7分)阅读下列材料:材料一 1937年7月8日,中国共产党发表宣言,指出:“日本帝国主义武力侵占平津与华北的危险,已经放在每一个中国人的面前,只有全民族实行抗战,才是我们的出路!......国共两党亲密合作抵抗日寇的新进攻!驱逐日寇出中国!”1937年8月14日,国民政府发表宣言,表示:“为求我中华民族之永久生存,及国家主权之领土完整,对于侵犯我主权领土,与企图毁灭我民族生存之帝国倭寇,决以武力解决之。
”材料二丘吉尔在谈到中国远征军入缅(甸)作战时说:如果日本进军西印度洋,必然会导致我方在中东的全部阵地崩溃,能防止上述局势出现的只有中国。
苏联元帅扎哈罗夫说:日本之所以没有立即对苏联开战,是因为它的大量军队被牵制在中国。
军事史家富勒指出:美英所引以为幸的是,日本既没有足够的兵力占领和控制印度洋上的战略要点,也没有足够的兵力在太平洋上拼一死战,这正是中国抗战对二战的进程和结局产生重大影响的结果。
(1)根据材料一并结合所学知识回答:中国共产党和国民政府宣言发表的相同背景是什么?(2分)宣言的发表具有什么共同的历史作用?(2分)(2)根据材料二并结合所学知识,回答中国人民抗日战争对世界反法西斯战争的历史贡献。
(3分)40.(8分)阅读下列材料:材料一 1861年,俄国沙皇亚历山大二世签署关于废除农奴制度的法令。
法令规定,农奴具有人身自由,包括有权离开土地,有权拥有财产,有权以自己的名义进行诉讼、立约等活动;地主不能买卖或交换农奴,不能禁止农奴结婚,也不能干涉农奴的家庭生活;农奴在获得“解放”时,可以得到一块份地,但必须出钱赎买,但授与农奴的份地,在法律上仍是地主的财产,农奴只有“永久使用”权。
材料二当时一位俄国官员在谈到农奴制度废除后农民的变化时说道:“解放了的农民挺起腰杆来了,样子变了;面貌表情、步履姿势、言论谈吐,一切都变了。
”(1)根据材料一并结合所学知识回答:1861年改革为俄国资本主义的发展创造了哪些条件?(4分。
回答2点)(2)材料二的历史观点是什么?(2分)你是否赞成,请结合上述材料和所学知识说明理由。
(2分。
无论赞成还是反对,只要观点明确,说理充分均同等给分)四.研究论证题(本大题共2小题,第44题8分,第45题7分,共15分。
)44.(8分)阅读下列材料:材料一 1984年,国务院颁发了《关于进一步扩大国营工业企业自主权的暂行办法》,提出国企可以拥有生产经营计划权等10项自主权。
1986年,国务院下发了《关于深化企业改革,增强企业活力的若干规定》,提出要推行各种形式的经营承包责任制,给经营者充分的经营自主权。
1985年颁布的《国务院关于国营企业工资改革问题的通知》规定,从1985年开始,实行职工工资总额同企业经济效益按比例浮动的办法,(企业)一般上缴利税总额增长1%,职工工资总额增长0.3%~0.7%。
材料二到1987年,建立了经营责任制的企业达到8843家,占国企总数的77.6%。
1987年,实行承包的国企完成产值2452亿元,同比增长11%,实现销售收入2797亿元,同比增长14.8%,上缴国家财政收入同比增长4.7%。
80年代后半期,电视机、自行车、缝纫机等家电进入民众的生活,都是工业经济迅速发展的结果。
(1)根据材料一,归纳我国国有企业改革的主要内容。
(4分。
回答2点)(2)根据材料一、二并结合所学知识,回答我国国有企业改革的主要作用。
(4分。
回答2点)45.(7分)阅读下列材料:材料一华盛顿会议之后,日本出版了《如果日本同美国发生战争》一书,指出:“日本帝国也只有当它的根延伸到大陆上的时候才能够继续生存和生长,它离开了大陆就必然会死亡。
可是美国却残忍的企图砍掉这些根,并企图取代日本并在东亚大陆上推行自己的帝国主义。
”材料二列宁指出:“远东的全部外交史和经济史使人毫不怀疑,在资本主义基础上,要防止美日之间日益尖锐的冲突是不可能的。
”(1)材料一表明一战后美日争夺的重点地区在哪里。
(2分)略举一例说明华盛顿会议是如何协调美日之间矛盾的。
(2分)(2)二战中哪一事件证实了材料二的结论。
(1分)结合上述材料和所学知识,就美日关系史谈谈你的历史启示。
(2分)荆州市2014年初中升学考试历史部分参考答案和评分标准8.C 9.A 10.C 11.B 12.B 13.D 14.A 15.D 16.C 17.B 18.D 19.A 20.C 21.B 22.D39.(7分)(1)背景:日本侵略军发动大规模侵华战争(2分,以下答案每点也可得2分:日本侵略军发动卢沟桥事变(七七事变)和八一三事变;日本侵略军入侵华北和华东地区;日本侵略军入侵北平、天津、上海、南京等地;民族危机空前严重)。
作用:揭开了中华民族全国性抗日战争的序幕(2分,以下答案每点也可得2分:奠定了国共两党再次合作、正式建立抗日民族统一战线政治基础;坚定了全国人民打败日本侵略军的必胜信心;弘扬了中华民族渴望自由、独立的爱国主义精神。
以下答案每点可得1分:宣言表达了国共两党武力抵抗日本侵略军的决心;宣言促进工农红军改编为八路军、新四军,奔赴抗日战场)(2)历史贡献:中国人民抗日战争有力牵制了日军,支持了世界其他战场反法西斯的斗争,是世界反法西斯战争的重要组成部分,为世界反法西斯战争(即二战)的胜利作出了应有的民族贡献(3分。
以下答案每点也可得3分:中国人民抗日战争对世界人民夺取反法西斯战争的胜利、维护世界和平产生了重要影响;中国战场是抗日战争的主战场,中国人民抗日战争对日本侵略者的彻底覆灭起到了决定性作用;中国是世界反法西斯联盟的重要同盟国,中国人民抗日战争配合了盟军在太平洋战场和欧洲战场对日德法西斯的军事行动。
以下答案每点可得2分,在世界反法西斯战争中,中国人民抗日战争开始最早、持续时间最长;中国人民抗日战争鼓舞了全世界被压迫、遭侵略的民族进行解放战争的信心和勇气;中国人民抗日战争极大地提高了中国的国际地位;中国人民为世界反法西斯战争的胜利作出了巨大的民族牺牲)40.(8分)(1)农奴获得人身自由,为资本主义发展提供了大量自由劳动力;农奴获得份地时支付的巨额赎金,成为资本主义生产急需的资本(资金);农业的发展,为资本主义发展提供了原材料和国内市场(4分,回答1点可得2分。
以下答案每点可得1分:1861年改革是沙皇自上而下实行的资产阶级性质的改革;1861年改革实现了封建生产方式向资本主义生产方式的转变;1861年改革是俄国历史的重要转折点)。
(2)主要观点:俄国1861年改革极大地改变了农民的处境、命运和地位,进步作用明显(2分。
以下答案每点可得1分:俄国1861年改革废除了农奴制度,农奴获得了人身自由;俄国1861年改革后农民心情舒畅,精神面貌发生了很大变化;俄国1861年改革提高了农民的生产积极性)。
赞成的理由:俄国1861年改革主要具有进步性(以积极作用为主),俄国农奴制度的废除,农奴获得了合法的自由,废除了地主对农奴的封建统治权力和人身依附关系,农奴从农奴制度的枷锁下解放了出来(2分)。