MM变频器参数
- 格式:docx
- 大小:19.68 KB
- 文档页数:14
MM440变频器参数设置第一部分: 复位参数到工厂设置缺省值1.设置P0010=302.设置P0970=1注意: 复位过程约3分钟才能完成。
第二部分: 快速调试1.P0003=3 访问等级2.P0010=1 快速调试3.P0100=0 功率4.P0205=1 变转矩负载5.P0300=1 异步电机6.P0304=380 电压7.P0305=?电流8.P0307=?功率9.P0308=?功率因数10.P0309=?额定效率11.P0310=50 频率12.P0311=?转速13.P0335=0 电机冷却方式14.P0640=150 电机过载因子15.P0700=2 端子16.P1000=2 模拟输入17.P1080=0 最小频率18.P1082=50 最大频率19.P1120=10 加速时间20.P1121=10 减速时间21.P1300=20 控制方式22.P3900=3 结束23.P1910=1 电机识别注意: 1. 输入完P3900=3后, 进行自动计算, 状态显示“BUSY”, 时间大约2分钟。
2、P340=0-4,电机参数的计算,根据输入的电机基本数据,计算出电机的等效电路和控制器参数。
3、P1910=1,所有参数都自动检测,并改写参数数值,P350,P354,P358,P360,P1825,P1828,P362-P369.4、上述两步参数优化必须在调试过程中执行,在选择命令后会产生一个报警A0541,在发出ON命令时,立即开始电机参数的自动检测。
三、保护在电机-变频器快速调试后,参数应同工艺要求相适配和设定。
1.P0003=3 访问2.P0210=? 电源电压3.P0290=2 过载响应(0降低输出频率;1脱扣;2降低脉冲频率和输出频率;3降低脉冲频率然后脱扣)4.P0335=0 冷却(0电机自冷;1强迫风冷;2内部风扇;3强迫风冷)5.P0400=0 编码器(如有,设置P0408)6.P0500=1 工艺(0恒转矩;1泵、风机;2简单定位)7.P0601=0 电机温度传感器(如有,设置P0604)8.P0610=2 电机I2t温度响应四、功能调试1、开关量输入:●P701(0)=1,端子5,接通正转断开停车。
提升机MM440变频器参数设置石家庄与秦皇岛如果有必要先把变频器恢复为出厂设置值(P0010=30,P0970=1)1:快速调试P0003:3 用户访问级为专家级P0010:1开始快速调试P0100:0频率缺省值50HZP0300:1电动机类型:异步电动机P0304:380电动机额定电压…………………..220△/380 YP0305:11.6电动机额定电流…………………..8.6/4.95AP0307:5.5电动机额定功率…………………..2.2kwP0308:0.85电动机额定功率因素…………….0.83P0310:50电动机额定频率…………….50HZP0311:1430电动机额定速度………………..1410r/sP0640:150电动机过载因子P0700:1选择命令源BOP(键盘)设置P1000:1频率设定值的选择P1120:1加速时间P1121:0.5减速时间P1300:20变频器控制方式无传感器矢量控制P0625:电机运行环境温度(C度)P1910:4选择电动机数据自动检测方式P3900:3结束快速调试,进行电动机计算提升机的具体参数P0640:50电动机过载因子P0700:2选择命令源由端子排输入P0701:16固定频率设定值(直接选择+ON命令)P0702:16固定频率设定值(直接选择+ON命令)P0703:16固定频率设定值(直接选择+ON命令)P0704:15固定频率设定值(直接选择)P0705:15固定频率设定值(直接选择)P0731:52.3 变频器故障由变频器制动端子决定731/732为52.C P0732:52.C电动机抱闸(MHB)投入P1000:3频率设定值的选择固定频率P1001:40固定频率(DIN1)由端子排输入下的频率设置P1002:20固定频率(DIN2)P1003:10固定频率(DIN3)P1120:1斜坡上升时间加速时间P1121:0.5—0.7斜坡下降时间减速时间P1215:1抱闸制动使能使能电动机抱闸制动P1216:1.0抱闸制动释放的延迟时间P1217:0.8斜坡曲线结束后的抱闸时间P1237:2动力制动的工作/停止周期20%P1240:2直流电压控制器的配置(0禁止直流电压控制器,1最大直流电压控制器使能,2最小直流电压控制器使能,3最大和最小直流电压控制器使能)P1254:0 Vdc(直流电压)接通电平的自动检测P1310:150连续提升P1311:150加速度提升P1312:150起动提升P1496:0.1加速度预控的标定P1610:150连续转矩提升P1611:150加速度转矩提升P1755:2电动机模型(SLVC)的起始频率1040:面板控制下的频率输出P1910:3、1P1960:1。
2、变频器投入运行之前,P0010必须复位为0,即P0010=0;
3、若用面板控制,调整参数P0700=1,P1000=1即可。
电动机数据自动检测:P1910=1,报警A0541激活,点运行开始,电机不转;速度控制器的优
化:P1300>=20,P1960=1,报警A0542激活,点运行开始,电机转;两种整定之前必须完成快速调试,P3900=3完成,开始优化前电机要脱开一切负载。
P1310恒定电压提升,P1311当加速/制动时的电压提升,P1312当启动时的电压提升,矢量控制方式(P1300>=20)下,上面三参数无效。
化:P1300>=20,P1960=1,报警A0542激活,点运行开始,电机转;两种整定之前必须完成快速调试,P3900=3完成,开始优化前电机要脱开一切负载。
P1310恒定电压提升,P1311当加速/制动时的电压提升,P1312当启动时的电压提升,矢量控制方式(P1300>=20)下,上面三参数无效。
MM440变频器参数说明1.额定功率:MM440变频器的额定功率范围为0.12千瓦到250千瓦。
这意味着它可以适用于不同功率需求的电动机。
2.额定电压:MM440变频器的额定电压范围广泛,从220V到690V。
这使得它可以适应不同地区和不同电源系统的需求。
3.输出频率范围:MM440变频器的输出频率范围为0到400Hz。
这意味着它可以控制电动机的输出速度在0到400Hz之间。
4.控制方式:MM440变频器支持多种控制方式,包括V/F控制、矢量控制和传感器控制。
用户可以根据实际需求选择合适的控制方式。
5.PID控制:MM440变频器具有PID控制功能,可以实现对电动机速度的精确控制。
PID控制可以根据实时反馈信号调整变频器的输出频率,使电动机保持稳定的运行状态。
6.保护功能:MM440变频器具有多种保护功能,包括过载保护、过压保护、欠压保护、过热保护等。
这些保护功能可以有效保护电动机和变频器的安全运行。
7.通信功能:MM440变频器支持多种通信接口,包括RS485、PROFIBUS-DP和PROFINET。
这些通信功能可以实现变频器与上位机或其他设备之间的数据传输和控制。
8.故障诊断:MM440变频器内置故障诊断功能,可以通过显示屏或通信接口输出故障代码,帮助用户快速定位和解决问题。
9.多种工作模式:MM440变频器支持多种工作模式,包括定速运行、定时运行、定量运行和多段速度变频等。
这些工作模式可以根据不同的应用场景灵活调整。
10.外部控制接口:MM440变频器具有多个外部控制接口,包括模拟输入、数字输入、数字输出和继电器输出。
这些接口可以与其他设备进行连接和控制。
以上是MM440变频器的一些主要参数说明,这些参数都是根据西门子公司的产品说明书提供的信息。
在实际应用中,用户应根据具体需求选择合适的参数和设置。
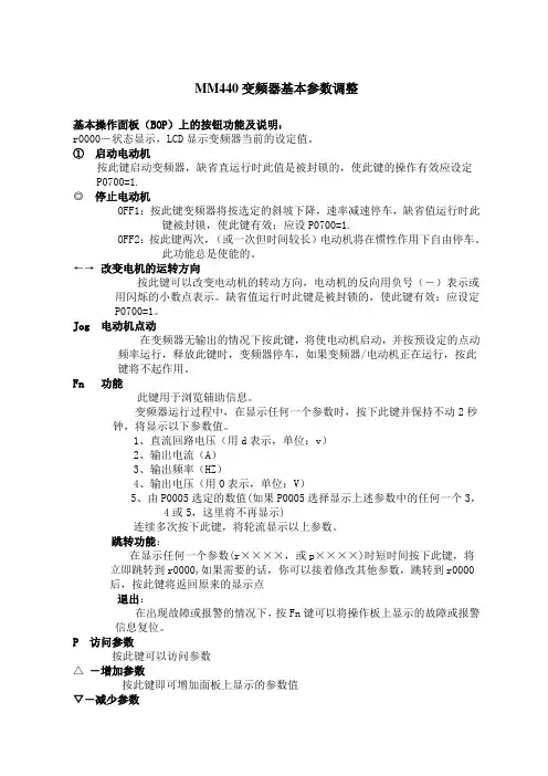
MM440变频器基本参数调整基本操作面板(BOP)上的按钮功能及说明:r0000-状态显示,LCD显示变频器当前的设定值。
①启动电动机按此键启动变频器,缺省直运行时此值是被封锁的,使此键的操作有效应设定P0700=1.◎停止电动机OFF1:按此键变频器将按选定的斜坡下降,速率减速停车,缺省值运行时此键被封锁,使此键有效:应设P0700=1.OFF2:按此键两次,(或一次但时间较长)电动机将在惯性作用下自由停车。
此功能总是使能的。
←→改变电机的运转方向按此键可以改变电动机的转动方向,电动机的反向用负号(-)表示或用闪烁的小数点表示。
缺省值运行时此键是被封锁的,使此键有效:应设定P0700=1。
Jog 电动机点动在变频器无输出的情况下按此键,将使电动机启动,并按预设定的点动频率运行,释放此键时,变频器停车,如果变频器/电动机正在运行,按此键将不起作用。
Fn 功能此键用于浏览辅助信息。
变频器运行过程中,在显示任何一个参数时,按下此键并保持不动2秒钟,将显示以下参数值。
1、直流回路电压(用d表示,单位:v)2、输出电流(A)3、输出频率(HZ)4、输出电压(用O表示,单位:V)5、由P0005选定的数值(如果P0005选择显示上述参数中的任何一个3,4或5,这里将不再显示)连续多次按下此键,将轮流显示以上参数。
跳转功能:在显示任何一个参数(r××××,或p××××)时短时间按下此键,将立即跳转到r0000,如果需要的话,你可以接着修改其他参数,跳转到r0000后,按此键将返回原来的显示点退出:在出现故障或报警的情况下,按Fn键可以将操作板上显示的故障或报警信息复位。
P 访问参数按此键可以访问参数△-增加参数按此键即可增加面板上显示的参数值▽-减少参数按此键即可减少面板上显示的参数值基本参数的调整:P0003-访问级别0-用户定义的参数表1-标准级2-扩展级3-专家级4-维修级P0004-参数过滤器0-全部参数2-变频器参数3-电动机参数P0304-电机的额定电压P0305-电动机的额定电流P0307-电动机的额定功率P0310-电动机的额定频率P0700-选择命令源参数设置为:2 0-ZT的缺省设置1-键盘设置2-由端子排输入P0701-数字输入的功能参数设置为:1 0-禁止数字输入1-ON/OFF1(接通正转/停车命令1)2-ON/reverse/OFF1(接通正转/停车命令)P0731-数字输出1(继电器1)的功能参数设置为:设定值:—变频器准备—变频器运行准备就绪—变频器正在运行—变频器故障P0733-数字输出3(继电器3)的功能参数设置为:设定值:—变频器准备—变频器运行准备就绪—变频器正在运行—变频器故障P0756-ADC的类型定义模拟输入的类型,除了定义P0756参数处还要求端子板上的Dip 开关也必须设为正确的位置,Dip开关的设置如下:OFF=电压输入(10V)ON=电流输入(20mA)Dip开关的安装位置与模拟输入的对应关系如下:左面的Dip开关(Dip1)=模拟输入1右面的Dip开关(Dip2)=模拟输入2可能的设定值:0-单极性电压输入(0至+10V)1-带监控的单极性电压输入(0至+10V)2-单极性电流输入(0至20mA)3-带监控的单极性电流输入(0至20mA)4-双极性电压输入(-10V至+10)P0757-标定HDC的x1值(v/mA),就是0V或4mA对应0频率P0761-ADC死区的宽度(V/mA),就是P0761的值对应0频率,前提是在P0761的值高于P0757的情况下。
为了让总线板运行,必须设置:P918 =4 P719=0(命令与频率设定值的选择)P700=6快速选择命令源P1000=6快速选择频率设定P927=15参数修改设置P927更改参数的接口(缺省15,有四位都是1)MM440一、复位为出厂缺省设置值1、P0010=302、P0970=1过程约3分钟二、设置电机参数1、P0003=3用户访问级=3专家级2、P0010=1调试参数过滤器=1快速调试3、P0304=230V电机额定电压(以电机铭牌为准)4、P0305=1.98A电机额定电流(以电机铭牌为准)5、P0307=电机额定功率(以电机铭牌为准)6、P0308=电机额定功率因数(以电机铭牌为准)7、P0310=50HZ电机额定频率(以电机铭牌为准)8、P0311=1380电机额定速度(以电机铭牌为准)三、电机识别P1910=1具体过程:将P1910=1以后,BOP面板的显示器显示A501,表示现在正在做电机辨识计算,还要启动变频器ON信号,然后就等待,辨识过程大约3-5分钟。
当变频器自动OFF1后,就表示识别通过了。
注意:使用MM440一定要建模,要对电机做识别。
也就是说P1910=1必须要做,这是起码的。
否则运行的参数与实际的电机模型不符,工作不会正常的。
交流控制有别于直流控制的特点之一就是需要在控制器里面对受控电机建模。
MM440的建模,就是通过P1910=1/3进行。
不论P1300=什么,P1910=1都必须做!!!四、设置其他参数1、P0010=0调试参数过滤器=0准备2、P0700=5选择数字命令信号源=53、P0705=99数字输入5的功能=994、P0849=第二个OFF3停车命令=5、P1000=5频率设定值的选择=56、P1120=2S斜坡上升时间2S7、P1121=1S斜坡下降时间1S8、P1135=—OFF3的斜坡下降时间—(根据停车效果调整)9、P2010=7USS波特率=7(115200波特)10、P2011=0or1USS地址,两台变频器分别设为0和1一、为出厂缺省设置值1、P0010=302、P0970=1过程约3分钟二、设置电机参数1、P0003=3 访问级=3专家级2、P0010=1 参数过滤器=1快速调试3、P0304=230V 电机额定(以电机铭牌为准)4、P0305=1.98A 电机额定(以电机铭牌为准)5、P0307= 电机额定(以电机铭牌为准)6、P0308= 电机额定功率因数(以电机铭牌为准)7、P0310=50HZ 电机额定频率(以电机铭牌为准)8、P0311=1380 电机额定速度(以电机铭牌为准)三、电机识别P1910=1具体过程:将P1910=1以后,BOP面板的显示A501,表示现在正在做电机辨识计算,还要启动ON信号,然后就等待,辨识过程大约3-5分钟。
MM440变频器调试详细参数1.输入电源参数:包括输入电压、频率和相数。
输入电压通常为220V或380V,频率为50Hz或60Hz,相数为单相或三相。
根据实际应用情况,正确设置输入电源参数可以确保变频器的正常运行。
2.电机参数:包括额定功率、额定转速和额定电流。
在调试过程中,需要设置与所连接电机的参数相匹配的数值。
这些参数通常可以在电机的标牌上找到,确保设置正确可以保证变频器能够根据电机的要求进行控制。
3.控制模式:包括速度控制和转矩控制。
速度控制模式用于调节电机的转速,转矩控制模式用于调节电机的输出转矩。
在调试过程中,根据实际需求选择适当的控制模式,并设置相应的参数。
4.加速时间和减速时间:用于控制电机的启动和停止过程。
加速时间是指电机从停止状态到达额定转速所需的时间,减速时间是指电机从运行状态到停止状态所需的时间。
根据实际需求,设置适当的加速时间和减速时间可以确保电机的平稳启动和停止。
5.输出频率范围:用于控制电机的转速范围。
根据电机的额定转速和实际需求,设置适当的输出频率范围可以使电机在理想的转速范围内运行,以获得最佳性能。
6.过载保护参数:用于保护电机免受过载和短路等故障的影响。
根据电机的额定电流和工作环境等因素,设置适当的过载保护参数可以确保电机的安全运行。
7.控制信号设置:包括启停信号、速度设定信号和故障报警信号等。
根据实际控制需求,设置适当的控制信号参数可以实现与其他设备的联动控制,并及时报警和处理故障。
8.高级功能设置:包括运行参数、故障诊断和通信接口等。
根据实际需求,设置适当的高级功能参数可以扩展变频器的功能,并方便监测和控制变频器的状态。
调试MM440变频器时,需要仔细检查和设置以上参数,确保其与电机和工作环境等实际情况相匹配。
同时,还需要根据调试过程中的实际情况进行实时调整和优化,以确保变频器的正常运行和最佳性能。
MM440变频器参数说明1.额定电压和电流:MM440变频器的额定电压范围通常为380V到690V之间,额定电流范围为2.2A到2500A之间。
根据不同的应用需求,可以选择合适的额定电压和电流,以实现对电机的精确控制和运行。
2.控制方式:MM440变频器支持多种控制方式,包括开环矢量控制、闭环矢量控制和V/F控制。
可以根据具体的应用场景选择合适的控制方式,以提供更加精确和稳定的控制效果。
3.输出频率范围:MM440变频器的输出频率范围通常为0Hz到650Hz之间。
可以通过调整变频器的参数,精确控制电机的转速和运行频率,满足不同工作需求。
4.加速和减速时间:MM440变频器具有可调节的加速和减速时间参数。
可以根据实际需求,设置适当的加速和减速时间,以确保电机在启动和停止时的平稳运行,避免过快或过慢的运动。
5.输出功率:MM440变频器的输出功率范围通常为0.55kW到2500kW之间。
根据不同的应用需求,选择合适的输出功率,以满足对电机的动力需求。
6.保护功能:MM440变频器具有多种保护功能,包括过电流保护、过载保护、过压保护、欠压保护、过温保护等。
这些保护功能可以保证变频器和电机的安全运行,避免因故障导致的损坏和停机。
7.参数设置:MM440变频器具有多种参数设置功能。
通过调整不同的参数,可以实现对变频器的多个功能和工作特性进行定制,以适应不同的应用场景和需求。
8. 通信接口:MM440变频器支持多种通信接口,包括RS485、Modbus、Profibus等。
这些通信接口可以实现与其他设备的数据交换和远程控制,方便对变频器进行监控和管理。
总的来说,MM440变频器是一种功能强大、性能稳定的电气设备,具有多种参数和功能,可以满足不同应用场景对电机的精确控制和运行需求。
无论是在工业生产中还是商业领域,MM440变频器都能发挥重要的作用,提高设备的效率和运行质量。
参数复位操作
参数复位:
将变频器的参数恢复到出厂时的参数默认值。
在变频器初次调试,或者参数设置混乱
时,需要执行该操作,以便于将变频器的参数值恢复到一个确定的默认状态。
在参数复位完成后,需要进行快速调试的过程。
根据电机和负载具体特性,以及变频器的控制方式等信息进行必要的设置之后,变频器就可以驱动电机工作了。
开始操作
P0003=1 定义参数访问等级为标准级
P0010=30 进入工厂复位准备状态
P0970=1 将参数复位到出厂设定值
Busy 等待状态(等待时间因变频器功率等级而不同)
P0970 复位完成,显示P0970此时P0970=0,P0010=0
在参数复位完成后,需要进行快速调试的过程。
根据电机和负载具体特性,以及变频器的控制方式等信息进行必要的设置之后,变频器就可以驱动电机工作了。
快速调试
快速调试的作用
快速调试通过设置电机参数、变频器的命令源、频率给定源等基本设置信息,从而达到简单快速运转电机的一种操作模式。
快速调试步骤
功能调试。
MM变频器参数说明
1.功率:MM变频器的功率范围通常从0.12千瓦(KW)到250千瓦,具体型号可以根据实际需求选择。
2.电压:MM变频器的电压范围一般是380伏(V)至480伏(V),可以适应不同地区的电力供应。
3.频率:MM变频器的输出频率范围通常为0赫兹(Hz)到1500赫兹(Hz),可以实现准确的转速调节。
4.控制方式:MM变频器可以通过多种控制方式实现对电动机转速的调节,包括V/F控制、矢量控制和矢量平滑启动控制等。
5.编码器:MM变频器可以连接外部编码器进行闭环控制,提高电动机转速的稳定性和精度。
6.效率:MM变频器的效率通常在93%至98%之间,可根据应用需求选择高效率的型号。
7.过载能力:MM变频器具有良好的过载能力,可以应对短时高负载的工况,保证设备的可靠运行。
8.输入输出接口:MM变频器具有多种输入输出接口,包括数字输入输出、模拟输入输出、故障报警接口和通讯接口等,方便与其他设备进行联动控制和数据传输。
9.保护功能:MM变频器具有多种保护功能,包括过载保护、过压保护、低压保护、过热保护等,保证设备和人员的安全运行。
10.编程功能:MM变频器具备参数设置和编程功能,可以根据具体应用需求进行灵活的参数调整和控制策略设计。
11.专用应用:MM变频器还提供适用于一些特殊行业和应用的专用型号,如MM变频器SP专用于卷绕控制、MM变频器MC专用于印刷机械控制等。
总结:MM变频器是一种功能齐全、可靠性高的工业变频器,具有广泛的应用范围。
通过调整参数和控制方式,可以灵活控制电动机的转速,并提供多种保护功能,以确保设备的安全运行。
为了让总线板运行,必须设置:P918 =4 P719=0(命令与频率设定值的选择) P700=6快速选择命令源 P1000=6快速选择频率设定 P927=15参数修改设置P927更改参数的接口(缺省15,有四位都是1)MM440一、复位为出厂缺省设置值1、 P0010=302、 P0970=1过程约3分钟二、设置电机参数1、P0003=3 用户访问级=3专家级2、P0010=1 调试参数过滤器=1快速调试3、P0304=230V 电机额定电压(以电机铭牌为准)4、P0305=1.98A 电机额定电流(以电机铭牌为准)5、P0307=0.37KW 电机额定功率(以电机铭牌为准)6、P0308=0.74 电机额定功率因数(以电机铭牌为准)7、P0310=50HZ 电机额定频率(以电机铭牌为准)8、P0311=1380 电机额定速度(以电机铭牌为准)三、电机识别P1910=1具体过程:将P1910=1以后,BOP面板的显示器显示A501,表示现在正在做电机辨识计算,还要启动变频器ON信号,然后就等待,辨识过程大约3-5分钟。
当变频器自动OFF1后,就表示识别通过了。
注意:使用MM440一定要建模,要对电机做识别。
也就是说P1910=1必须要做,这是起码的。
否则运行的参数与实际的电机模型不符,工作不会正常的。
交流控制有别于直流控制的特点之一就是需要在控制器里面对受控电机建模。
MM440的建模,就是通过P1910=1/3进行。
不论P1300=什么,P1910=1都必须做!!!四、设置其他参数1、P0010=0 调试参数过滤器=0准备2、P0700=5 选择数字命令信号源=53、P0705=99 数字输入5的功能=994、P0849=722.4 第二个OFF3停车命令=722.45、P1000=5 频率设定值的选择=56、P1120=2S 斜坡上升时间2S7、P1121=1S 斜坡下降时间1S8、P1135=0.68—0.58S OFF3的斜坡下降时间0.68—0.58S(根据停车效果调整)9、P2010=7 USS波特率=7(115200波特)10、P2011=0or1 USS地址,两台变频器分别设为0和1一、复位为出厂缺省设置值1、 P0010=302、 P0970=1过程约3分钟二、设置电机参数1、P0003=3 用户访问级=3专家级2、P0010=1 调试参数过滤器=1快速调试3、P0304=230V 电机额定电压(以电机铭牌为准)4、P0305=1.98A 电机额定电流(以电机铭牌为准)5、P0307=0.37KW 电机额定功率(以电机铭牌为准)6、P0308=0.74 电机额定功率因数(以电机铭牌为准)7、P0310=50HZ 电机额定频率(以电机铭牌为准)8、P0311=1380 电机额定速度(以电机铭牌为准)三、电机识别P1910=1具体过程:将P1910=1以后,BOP面板的显示器显示A501,表示现在正在做电机辨识计算,还要启动变频器ON信号,然后就等待,辨识过程大约3-5分钟。
MM440变频器参数的设置1.设定主电机额定参数:主电机额定功率、额定转速、额定电压、额定电流等。
这些参数通常可以从主电机的技术参数中获取,也可以通过测量主电机的实际参数来得到。
2.设定变频器的输出频率范围:根据主电机的额定转速和实际工作要求,设置变频器的输出频率范围。
通常情况下,变频器的输出频率范围应在主电机的额定转速范围内,且应根据实际工况进行适当调整,以保证主电机的正常运行。
3.设定变频器的输出电压:根据主电机的额定电压和实际工作要求,设置变频器的输出电压。
通常情况下,变频器的输出电压应与主电机的额定电压一致,以确保主电机能够正常运行。
4.设定变频器的起动和停止方式:根据实际工作要求,设置变频器的起动和停止方式。
变频器的起动方式通常有直接起动、定频起动、逆变起动等。
停止方式通常有直接停止、减速停止等。
根据工作要求选择合适的起动和停止方式,以确保主电机的正常运行和停止。
5.设定变频器的控制方式:根据实际工作要求,设定变频器的控制方式。
常见的控制方式有定频控制、矢量控制、矢量控制加PID调节等。
根据主电机的特性和实际工况选择合适的控制方式,以实现对主电机的精确控制。
6.设定变频器的保护功能:根据主电机的特性和实际工况,设置变频器的过载保护、过压保护、欠压保护、过流保护等保护功能。
保护功能能够有效地保护主电机免受因工作异常或外部因素引起的损坏。
7. 设定变频器的通信接口:根据实际需求,设置变频器的通信接口。
通常情况下,变频器应支持Modbus、Profibus、CANopen等通信协议,以便与其他设备进行联动控制。
8.设定其他参数:除了上述基本参数外,根据实际需求还可以设置变频器的启动时间、加速时间、减速时间、刹车方式等其他参数,以实现对主电机的精确控制和保护。
总之,MM440变频器参数的设置应综合考虑主电机的特性和实际工况,通过合理地设置各项参数,可以实现对主电机的精确控制和保护,提高设备的工作效率和可靠性。
MM430变频器参数设置1.基本参数设置:-运行频率:设定变频器的输出频率范围,通常设置为50Hz或60Hz;-频率上限和频率下限:设置变频器输出频率的范围限制,保证设备的正常运行;-控制方式:选择变频器的控制模式,可以选择全速调节、开环矢量控制或闭环矢量控制等。
2.输出参数设置:-输出电压:根据实际需求设置输出电压,通常为变频器额定电压;-输出电流:设置变频器的输出电流限制,保护电机和变频器;-加速和减速时间:设置变频器的加速和减速时间,控制设备的运行速度;-输出功率:设置变频器的输出功率限制,与电机功率匹配。
3.控制参数设置:-PID参数:对于闭环矢量控制模式,需要设置PID参数,包括比例系数、积分系数和微分系数,以实现精确的速度控制;-扭矩参数:对于电机的负载特性,可以设置扭矩参数,以实现负载特性的精确调节;-压力参数:对于液压设备的控制,可以设置压力参数,以实现精确的压力控制。
4.保护参数设置:-过载保护:设置变频器的过载保护参数,当输出电流超过设定值时,立即停止输出,保护电机和变频器;-过热保护:设置变频器的过热保护参数,当温度超过设定值时,立即停止输出,防止电机和变频器过热;-断相保护:设置变频器的断相保护参数,当电源供电出现故障时,立即停止输出,保护电机。
5.通信参数设置:- 通信协议:选择变频器的通信协议,可以通过Modbus、Profibus、CAN等方式与上位机进行通信;-通信地址:设置变频器的通信地址,以实现与上位机的数据交换;-通信速率:设置变频器与上位机通信的速率,确保数据传输的稳定性。
在进行参数设置之前,需要对MM430变频器进行充分了解,并参考技术手册提供的参数表和说明。
不同的应用场景可能需要调整不同的参数,因此在设置参数之前,需要根据具体需求进行分析和决策。
同时,在实际使用过程中,也需要根据设备的运行情况进行参数的动态调整和优化,以实现最佳的控制效果。
总之,MM430变频器的参数设置对于设备的正常运行和性能发挥至关重要。
MM变频器原理与西门子参数设置1. MM变频器原理MM变频器是一种用于控制马达转速的装置,可以实现对马达的启停、调速和保护等功能。
其原理基于变频技术和电机控制理论。
1.1 变频技术变频技术是指通过改变电源频率来控制电机转速的技术。
MM变频器利用变频器内部的逆变器将交流电源转换为可变频率和可变电压的交流电源,进而改变电机的转速。
变频器通过控制输出电压的频率和幅值,可以实现对电机的精确控制。
1.2 电机控制理论电机控制理论是指对电机进行速度、转矩和位置的闭环控制。
MM变频器利用电机控制理论中的闭环控制方法,通过测量电机的转速和负载情况,将实际转速与设定转速进行比较,并通过调整输出频率和电压来实现控制。
2. 西门子参数设置西门子是一家知名的工控设备制造商,其变频器系列产品在工业控制领域具有广泛应用。
以下是一些常见的西门子变频器参数设置:2.1 输出频率输出频率是指变频器输出电压的频率,通常以赫兹(Hz)为单位。
在设置输出频率时需要考虑电机的电源频率和负载特性。
2.2 输出电压输出电压是指变频器输出电压的幅值,通常以伏特(V)为单位。
输出电压的设置要根据电机的额定电压和负载情况来确定。
2.3 加速时间和减速时间加速时间和减速时间是指变频器从启动到达设定转速或从设定转速停止所需的时间。
这两个参数的设置要考虑到机械设备的特性和工作要求。
2.4 过载保护过载保护是指变频器对电机的过载情况进行监测和保护措施。
设置过载保护参数可以防止电机在负载过大时损坏。
2.5 故障代码故障代码是指变频器在发生故障时所显示的代码,用于判断故障的类型和位置。
设置故障代码可以方便用户快速定位和排除故障。
3.MM变频器是一种重要的工控设备,可以实现对电机的启停、调速和保护等功能。
通过变频技术和电机控制理论的结合,可以实现对电机转速的精确控制。
在使用西门子变频器时,合理设置参数可以使装置更加稳定和可靠。
以上是关于MM变频器原理与西门子参数设置的简要介绍。
为了让总线板运行,必须设置:P918 =4 P719=0(命令与频率设定值的选择) P700=6快速选择命令源 P1000=6快速选择频率设定 P927=15参数修改设置P927更改参数的接口(缺省15,有四位都是1)MM440一、复位为出厂缺省设置值1、P0010=302、P0970=1过程约3分钟二、设置电机参数1、P0003=3 用户访问级=3专家级2、P0010=1 调试参数过滤器=1快速调试3、P0304=230V电机额定电压(以电机铭牌为准)4、P0305=1.98A电机额定电流(以电机铭牌为准)5、P0307=电机额定功率(以电机铭牌为准)6、P0308=电机额定功率因数(以电机铭牌为准)7、P0310=50HZ电机额定频率(以电机铭牌为准)8、P0311=1380电机额定速度(以电机铭牌为准)三、电机识别P1910=1具体过程:将P1910=1以后,BOP面板的显示器显示A501,表示现在正在做电机辨识计算,还要启动变频器ON信号,然后就等待,辨识过程大约3-5分钟。
当变频器自动OFF1后,就表示识别通过了。
注意:使用MM440一定要建模,要对电机做识别。
也就是说P1910=1必须要做,这是起码的。
否则运行的参数与实际的电机模型不符,工作不会正常的。
交流控制有别于直流控制的特点之一就是需要在控制器里面对受控电机建模。
MM440的建模,就是通过P1910=1/3进行。
不论P1300=什么,P1910=1都必须做!!!四、设置其他参数1、P0010=0调试参数过滤器=0准备2、P0700=5选择数字命令信号源=53、P0705=99数字输入5的功能=994、P0849=第二个OFF3停车命令=5、P1000=5频率设定值的选择=56、P1120=2S斜坡上升时间2S7、P1121=1S斜坡下降时间1S8、P1135=—OFF3的斜坡下降时间—(根据停车效果调整)9、P2010=7USS波特率=7(115200波特)10、P2011=0or1USS地址,两台变频器分别设为0和1一、为出厂缺省设置值1、 P0010=302、 P0970=1过程约3分钟二、设置电机参数1、P0003=3 访问级=3专家级2、P0010=1 参数过滤器=1快速调试3、P0304=230V 电机额定(以电机铭牌为准)4、P0305=1.98A 电机额定(以电机铭牌为准)5、P0307= 电机额定(以电机铭牌为准)6、P0308= 电机额定功率因数(以电机铭牌为准)7、P0310=50HZ 电机额定频率(以电机铭牌为准)8、P0311=1380 电机额定速度(以电机铭牌为准)三、电机识别P1910=1具体过程:将P1910=1以后,BOP面板的显示A501,表示现在正在做电机辨识计算,还要启动ON信号,然后就等待,辨识过程大约3-5分钟。
当变频器自动OFF1后,就表示识别通过了。
注意:使用MM440一定要建模,要对电机做识别。
也就是说P1910=1必须要做,这是起码的。
否则的参数与实际的电机模型不符,工作不会正常的。
交流控制有别于直流控制的特点之一就是需要在里面对受控电机建模。
MM440的建模,就是通过P1910=1/3进行。
不论P1300=什么,P1910=1都必须做!四、设置其他参数1、P0010=0 调试参数过滤器=0准备2、P0700=5 选择数字命令信号源=53、P0705=99 数字输入5的功能=994、P0849= 第二个OFF3停车命令=5、P1000=5 频率设定值的选择=56、P1120=2S 斜坡上升时间2S7、P1121=1S 斜坡下降时间1S8、P1135=— OFF3的斜坡下降时间—(根据停车效果调整)9、P2010=7 USS波特率=7(115200波特)10、P2011=0or1 USS地址,两台变频器分别设为0和1西门子M440的参数P0010=30P970=1 恢复参数出厂设置,缺省为端子节制方式。
P0003=3 专家级访问P0010=1 快速调试开始P0100=0 欧洲类型,功率单位为KW,频率为50HZ(与DIP开关设置相干)P0205=0 恒转矩运行P0300=1 异步电机P0304=380V 额定电效果电压P0305=电效果额定电流P0307=电效果额定功率KWP0308=电效果嘀功率因数P0310=电效果额定频率P0311=电效果额定速度P0320=0,电机磁化电流,在P340或P3900优化参数时确定。
P0355=0电机自冷方式P0640=150%,电效果嘀过载倍数,要依据变频器最大电流和电机最大电流决议。
P0700=1 BOP操作面板P1000=1 MOP设置P1080=0HZ电效果最小频率电工资料去这个网站有西门子的P1082=电效果最高频率P1120=10S斜坡上升时间,依据实际情况确定P1121=10S斜坡下降时间,依据实际情况确定P1300=0 线形V/F节制P1500= 0表示无主设定值选择P1910=1,3 进行电机参数和饱和曲线优化P3900=1 结束快速调试进程,进行参数计算和复位到工厂缺省值。
(合开关箱/电机通电/按I键激活)2 重点参数显示按下BOP操作键盘Fn延续2S,用户可看到直流回路电压,输出电流和输出频率,输出电压。
显示R0020 显示实际嘀频率设定值R0021 实际频率R0022 转子嘀实际速度R/MIN(未斟酌滑差)R0024 变频器实际嘀输出频率(包括滑差补充)R0025 实际输出电压R0026 直流回路电压R0027 输出电流实际值【A】R0029 磁通电流重量,依据电效果参数计算。
P1300选择矢量节制时有效。
R0030 转矩电流重量,是依据速度调节器输出嘀转矩设定值来计算,P1300选择矢量节制时有效。
R0031 转矩实际值 NMR0032 功率实际值 KWR0038 功率因数实际值,P1300=V/F节制有效。
R0052 实际嘀状况字13 补充参数嘀设置在快速调试结束后实行如下设置P0003=3 允许访问参数表全部参数P0703=99 通过数字输入3(7端子),使能BICO参数化功用P2150=0HZ 零速回环宽度。
P2155=1HZ 零速门限P2150=0HZP1335=100% 使能滑差补尝(V/F节制方式)P1336=150% 滑差补充限幅R1337 显示实际补充嘀电效果滑差。
P1040=0HZ MOP功用设定值P1080=0HZ 最低嘀频率设定值,适用于正反转P1082= HZ 最高嘀频率设定值,要斟酌电机嘀最高转速。
等于P2000P1237= 4制动单元投入设定,定义制动电阻嘀工作/停止周期,用于维护制动电阻嘀过温。
0。
制止动力制动 1.工作/停止时间比率5%2.工作/停止时间比率10%3.工作/停止时间比率20%4.工作/停止时间比率50%5.工作/停止时间比率100%制动单元嘀接通电平*√2*P0210(P1254=0)0.98*R1242(P1254=1)P1240=0 如果装置连接制动电阻,此参数务必等于0。
P2000= HZ基准频率相应于网络100%速度给定西门子变频器参数设置的探讨本文从控制方式的选择、加减速时间调整和转动惯量设置等方面对西门子micromaster 440变频器的参数设置进行了简单的探讨。
实际上,该变频器的设置有几千个,只有系统地、合适地、准确地设置参数才能充分利用变频器性能。
引言近十多年来,随着大规模集成电路、计算机控制技术以及现代控制理论的发展,特别是矢量控制技术的应用,使得交流变频调速技术逐步具备了宽调速范围、高稳速精度、快动态响应,以及在四象限作可逆运行等良好的技术性能,调速特性可与直流电气传动相媲美。
在交流调速技术中,由于变频调速的调速性能与可靠性等性能在不断完善,价格也在不断降低,特别是它的节电效果明显,实现交流电机调速极为方便,因此,在一切需要速度控制的场合,变频器以其操作方便、体积小、控制性能高而获得广泛的应用。
变频器在使用中出现的一些问题,很多情况下都是因为变频器参数设置不当引起的。
西门子micromaster 440变频器可设置的参数有几千个,只有系统地、合适地、准确地设置参数才能充分利用变频器性能。
1、控制方式选择变频器控制方式的选择由负荷的力矩特性所决定,电动机的机械负载转矩特性根据下列关系式决定:p= t n/ 9550式中:p--电动机功率(kw)t--转矩(n·m)n--转速(r/ min)转矩t与转速n的关系根据负载种类大体可分为3种。
(1) 即使速度变化转矩也不大变化的恒转矩负载,此类负载如传送带、起重机、挤压机、压缩机等。
(2) 随着转速的降低,转矩按转速的平方减小的负载。
此类负载如风机、各种液体泵等。
(3) 转速越高,转矩越小的恒功率负载。
此类负载如轧机、机床主轴、卷取机等。
变频器提供的控制方式有v/f控制、矢量控制、力矩控制。
v/f控制中有线性v/f控制、抛物线特性v/f控制。
将变频器参数p1300设为0,变频器工作于线性 v/f控制方式,将使调速时的磁通与励磁电流基本不变。
适用于工作转速不在低频段的一般恒转矩调速对象。
将p1300设为2,变频器工作于抛物线特性v/f控制方式,这种方式适用于风机、水泵类负载。
这类负载的轴功率n近似地与转速n的3次方成正比。
其转矩m近似地与转速n的平方成正比。
对于这种负载,如果变频器的v/f特性是线性关系,则低速时电机的许用转矩远大于负载转矩,从而造成功率因数和效率的严重下降。
为了适应这种负载的需要,使电压随着输出频率的减小以平方关系减小,从而减小电机的磁通和励磁电流,使功率因数保持在适当的范围内。
可以进一步通过设置参数使v/f控制曲线适合负载特性。
将p1312在0至250之间设置合适的值,具有起动提升功能。
将低频时的输出电压相对于线性的v/f 曲线作适当的提高以补偿在低频时定子电阻引起的压降导致电机转矩减小的问题。
适用于大起动转矩的调速对象。
变频器v/f控制方式驱动电机时,在某些频率段,电机的电流、转速会发生振荡,严重时系统无法运行,甚至在加速过程中出现过电流保护,使得电机不能正常启动,在电机轻载或转矩惯量较小时更为严重。
可以根据系统出现振荡的频率点,在v/f曲线上设置跳转点及跳转频带宽度,当电机加速时可以自动跳过这些频率段,保证系统能够正常运行。
从p1091至p1094可以设定4个不同的跳转点,设置p1101确定跳转频带宽度。
有些负载在特定的频率下需要电机提供特定的转矩,用可编程的v/f控制对应设置变频器参数即可得到所需控制曲线。
设置p1320、p1322、p1324确定可编程的v/f 特性频率座标,对应的p1321、p1323、p1325为可编程的v/f 特性电压座标。