儿科基础护理服务项目
- 格式:doc
- 大小:17.00 KB
- 文档页数:2
儿科优质护理服务计划
根据卫生部和国家中医药管理局组织制定的《医院实施优质护理服
务工作标准(试行)》,深入开展“优质护理服务示范工程”活动, 深化
“以病人为中心”的服务理念,全面加强医院临床护理工作,为患者提
供安全、优质、满意的护理服务,为全面推进“优质护理服务示范工程”
活动,儿科特制定优质护理服务计划:
1、制定专项考核标准
建立落实基础护理责任制,将经常性检査和定期考核相结合,制订并下发优质护理示范病房专项考核标准,严格督导,对存在的问题进行有效整改,确保示范病房的护理服务质量。
2、改革护理排班模式
护士分层管理,根据患者病情、护理难度、技术要求等要素对护士进行合理动态分工,实行人人分管病人,确保责任组长在内的每位护士分管病人W8人;既强调高年资护士对危重病人的管理,又强调人人参与生活护理,做到护士分层不分等。
3、实施全程护理服务
保证每位病人有人管,病人的每件事有人管,真正落实床位护士对分管病人的治疗性护理、病情观察、健康教育、心理护理和生活护理, 为患者提供全程、连续、个性化的护理服务。
4、创立服务特色,提升专科护理水平
探索医护一体化的专科护理工作模式,结合能力互补、交流互补等原则,床位护士参加医生、主任查房,共同为患者提供满意人性化护理服务;倡导主动服务,让病人体会到周到、细致、全面的护理服务。
各科室结合各自专科特点,进一步优化服务流程,完善服务细节,打造服务特色,确立优质专科护理服务品牌。
儿科护士职责儿科护士是医疗团队中至关重要的一员,负责提供专业的护理服务给儿童患者。
他们在医院、诊所、儿童保健中心等医疗机构中工作,与医生、其他护士和医疗技术人员密切合作,为儿童提供全面的护理。
以下是儿科护士的主要职责:1. 评估和监测患儿的健康状况:儿科护士负责进行初步的身体检查,包括测量患儿的身高、体重、体温和血压等指标。
他们还会评估患儿的症状和疼痛程度,并记录相关信息。
2. 提供基础护理:儿科护士负责为患儿提供基础的护理,包括喂食、更换尿布、洗澡和帮助患儿上厕所等日常活动。
他们还会确保患儿的环境整洁和安全。
3. 执行医嘱:根据医生的嘱咐,儿科护士负责给患儿服用药物、注射疫苗和进行其他治疗。
他们会监测患儿的反应和病情变化,并及时向医生汇报。
4. 协助医疗程序:儿科护士会协助医生进行各种医疗程序,如血液采样、插管和放置导尿管等。
他们需要熟练掌握相关技能,并确保程序的安全和有效。
5. 提供心理支持:儿科护士需要与患儿及其家人建立良好的沟通和信任关系。
他们会提供情绪支持,解答家长的疑问,并帮助患儿应对医疗过程中的恐惧和焦虑。
6. 教育和指导:儿科护士会向患儿及其家人提供相关的健康教育和指导。
他们会解释疾病的原因和治疗方法,并提供预防措施和日常护理的建议。
7. 协调护理团队:儿科护士需要与其他医疗团队成员密切合作,包括医生、其他护士、营养师和社会工作者等。
他们会参与团队会议和讨论,确保患儿得到全面和协调的护理。
8. 文档记录:儿科护士需要准确记录患儿的护理信息,包括病历、护理计划和观察记录等。
他们还需要及时更新医疗文档,并确保信息的保密性和准确性。
9. 继续教育:儿科护士需要不断更新自己的专业知识和技能。
他们会参加培训课程和学术会议,保持对最新医疗发展的了解,并将其应用于实际工作中。
总结起来,儿科护士的职责是提供全面的护理服务,确保儿童患者的健康和安全。
他们需要具备专业知识和技能,与患儿及其家人建立良好的关系,并与医疗团队密切合作。
医院儿科多举措开展优质护理服务南丁格尔曾赞誉道:“护士是没有翅膀的天使,是真善美的化身”。
护士工作不仅仅是规则、制度、流程、传说中的打针输液这些硬性护理,还应融合着细节中的爱心、耐心、细心、责任心这些软实力的暖心护理。
医院儿科积极响应护理部开展的“优质护理服务提升季”活动,通过多个举措拓展优质护理工作内涵,提升服务质量。
亮点一制作健康知识手册
患儿因为疾病原因经常躁动不安、易哭闹,家长往往束手无策。
为指导家长正确护理患儿,科室制作了健康知识手册,包含了小儿肠炎怎么办、遇到惊厥怎么办、支气管肺炎怎么办等一系列科普知识,方便家长阅读、学习,受到一致好评。
亮点二落实基础护理
对于新入院患儿,护理人员会根据实际情况为宝宝进行基础护理,针对一些新手妈妈给宝宝剪指甲会误伤宝宝手指的情况,科室准备了一套专门的婴儿指甲修剪工具,并根据不同年龄选择合适的为患儿修剪指甲。
亮点三科室宣教墙
为加强患儿家属对疾病知识的认识,科室制作了健康宣教的卡通知识板,将常见的疾病护理知识(预防手足口、支
气管肺炎健康指导等)粘贴于病房墙上,方便家属学习、了解。
亮点四特色暖心服务小创意
儿科面对的是一个特殊的患者群体,年龄小、不能很好配合治疗。
针对这一问题,科室准备了各种颜色、形状的小贴纸,用于治疗时与患儿互动、予以鼓励,“宝宝真乖,今天表现太好啦,奖励你一朵小红花”,新奇的贴纸、轻柔的话语,有效缓解了患儿哭闹情绪,拉近护士与患儿及家属之间的距离,提高了治疗效率。
有耕耘就有收获,优质护理服务提升季的开展,有效提升了护理服务质量,患者满意度大大提高。
科室将不断推出护理新举措,以精湛的技术和优质的服务护航孩子的健康成长。
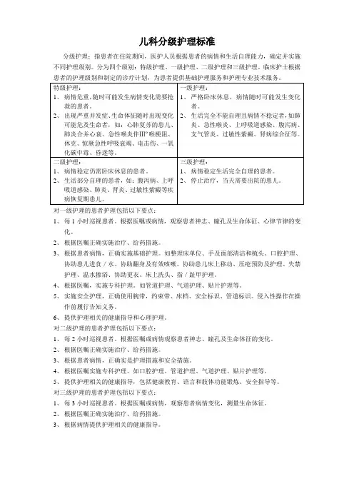
儿科分级护理标准分级护理:指患者在住院期间,医护人员根据患者的病情和生活自理能力,确定并实施不同护理级别。
分为四个级别:特级护理、一级护理、二级护理和三级护理。
临床护士根据对一级护理的患者护理包括以下要点:1、每1小时巡视患者。
根据医嘱或病情,观察患者神志、瞳孔及生命体征、心律节律的变化。
2、根据医嘱正确实施治疗、给药措施。
3、根据患者病情,正确实施基础护理。
如整理床单位、手及面部清洁和梳头、口腔护理、协助患儿进食/水、协助翻身及有效咳嗽、协助患儿床上移动、压疮预防及护理、失禁护理、温水擦浴、协助更衣、床上洗头、指/趾甲护理。
4、根据医嘱,实施专科护理。
如管道护理、气道护理、贴片护理等。
5、实施安全护理,正确使用腕带,约束带、床档、安全标识、管道标识。
侵入性操作在操作前履行告知义务。
6、提供护理相关的健康指导和心理护理。
对二级护理的患者护理包括以下要点:1、每2小时巡视患者。
根据医嘱或病情观察患者神志、瞳孔及生命体征的变化。
2、根据医嘱正确实施治疗、给药措施。
3、根据患者病情,正确实是护理措施和安全措施。
4、根据医嘱实施专科护理。
如口腔护理、管道护理、气道护理、贴片护理等。
5、提供护理相关的健康指导,包括健康教育、语言和肢体功能锻炼、安全指导等。
对三级护理的患者护理包括以下要点:1、每3小时巡视患者。
根据医嘱或病情,观察患者病情变化,测量生命体征。
2、根据医嘱正确实施治疗、给药措施。
3、根据病情提供护理相关的健康指导。
基础护理服务项目二级护理三级护理。
新生儿基础护理一、新生儿科基础护理服务内容(一)晨间护理:1、整理床单位、更换床单等2、晨间床上擦浴3、眼部护理4、口腔护理5、会阴护理6、测体重(早产儿)7、脐部护理(二)晚间护理1、整理床单位2、眼部护理3、口腔护理4、会阴护理5、脐部护理(三)饮食护理(对非禁食水患儿人工喂养)1、奶后巡视2、留置胃管(十二指肠管)护理(四)卧位护理1、协助患儿翻身及改变头位2、协助床上移动3、压疮预防及护理(五)排泄护理1、更换纸尿裤2、留置尿管护理(六)其他护理1、更换眼罩2、更换衣物3、指/趾甲护理(七)患儿安全护理:防坠床、烫伤、压疮、导管脱出,标识清楚二、眼部护理(一)生理:眼睛未成人的1/4大小,12-14岁和成人一样大,视力在5-6岁与成人一样出生时泪腺没有功能眼泪道2-4周才出现。
正常瞳孔间距为3.5-5.5cm 眼距过宽监狱唐氏综合征(先天愚型)小于正常值可能是小眼症。
出生时只有光觉4周开始科注视颜色鲜明的物体。
有一个生理性远视过程。
大部分新生儿眼运动不协调,常有生理性斜视,一般在2~4周时消失,如9个月仍有斜视应找医生诊治。
由于出生时要经过妈妈漫长而黑暗的产道,新生儿眼睛很容易受到病原体感染而引起结膜炎。
(二)、眼炎有原因:(1)感染因素:由于新生儿宫内感染或生产过程中接触阴道含有细菌的分泌物,接生操作者污染的手或者出生后所接触的用品不清洁.如护理人员的手,孩子自己的手,使用消毒不彻底的毛巾等去擦拭孩子的眼睛,引起孩子结膜发炎,使得孩子眼屎过多,黏稠.(2)非感染因素:有的孩子鼻泪管被上皮细胞残渣堵塞或鼻泪管黏膜闭塞,使得泪液和泪道内的分泌物稽留在泪囊而引起泪囊炎,这样的患儿在泪囊处有一囊性肿物,表面略发青,如果轻轻压迫眼睛内侧的泪囊部,可见到有黏液性或黏液脓性分泌物从眼睛内角下缘的泪点中溢出,肿物消失. 处理办法:(3)其他因素:“胎脂”积热“红眼病”婴儿鼻泪管发育不全(婴儿鼻泪管较短,发育不全,开口部的瓣膜发育不全,位于眼的内眦.使眼泪无法顺利排出,导致眼屎累积)(三)、眼部护理注意事项:妥善固定,动作轻柔,一次一根,由内向外,先污后洁。
儿科的优质护理服务措施随着社会的发展和医疗条件的不断改善,儿科护理服务的质量已经得到了很大程度的提高,许多医院和医疗机构为儿童提供了更加细致专业的护理服务。
本文将阐述儿科的优质护理服务措施,从医护人员、家属、医疗设施等方面进行探讨。
一、医护人员医护人员是医疗服务的主要承担者,儿科领域更是如此。
优秀的医护人员不仅要具备专业的医疗知识和技能,还需要有温暖、细致、耐心的护理服务。
以下是医护人员提高儿科护理服务质量的具体措施:1、提高医疗技能:儿科医生应不断学习和掌握最新的医疗技术和治疗方案,以提高儿童的治疗成功率和减少治疗风险。
2、提高儿科护理技能:医护人员应该注重提高自己在儿科护理方面的技能和知识,以提供更加细致、专业的服务。
3、与家长积极沟通:家长是儿童的最佳陪护者,医护人员应与家长积极沟通,向家长提供正确的护理方法和注意事项等。
二、家属家属在儿童住院期间的陪护和护理是非常重要的,优质护理服务离不开家属的配合和参与。
以下是家属提高儿科护理服务质量的具体措施:1、配合医生治疗:家属应该积极配合医生的治疗计划,按时给药、更换敷料等。
2、细致的护理:家属应该在医护人员的指导下,认真学习儿科护理方法和技巧,并落实到实际护理中。
3、营造温暖环境:家属应该营造一个温暖、舒适的环境,陪伴孩子成长,让孩子在家庭氛围中得到充分的关爱和支持。
三、医疗设施医疗设施是提供儿科优质护理服务的基础条件,好的医疗设施能够为儿童提供安全、舒适、有效的护理服务。
以下是医疗设施提高儿科护理服务质量的具体措施:1、改善环境:为了让孩子感到轻松和舒适,医疗机构应该为儿科病房进行环境改善,如增加儿童玩具、卡通壁画等。
2、设备升级:医疗设施需要配备先进的医疗设备,并不断升级,以提高治疗效果和减少治疗风险。
3、规范化管理:医疗机构应该加强对儿科护理管理的规范化,如完善护理制度、护理记录、护理诊疗等。
综上所述,提高儿科护理服务质量,需要医护人员、家属、医疗设施等多方面的努力和配合。
儿科基础护理服务项目一、项目背景随着社会经济的发展和医疗技术的进步,我国儿科医院的数量和规模不断扩大,儿科护理服务也日益重要。
儿科患者往往因为身体弱小、免疫力较低等原因,对护理的需求远远高于成人患者。
因此,建立一项针对儿科患者的基础护理服务项目是非常必要的。
二、项目目标1.提供全面的护理服务:为儿童患者提供包括生活护理、心理护理、营养护理、教育护理等在内的全方位护理服务,满足患者的各种需求。
2.提高儿童患者的康复率:通过专业的护理照顾,积极预防和控制儿童患者的并发症,提高其康复治疗的效果,促进儿童的健康成长。
3.为家长提供良好的支持:儿童患者的康复过程中,家长的陪伴和支持是非常重要的。
通过提供心理支持、教育指导等服务,增强家长的护理信心和实践能力。
三、项目内容1.生活护理服务:包括为儿童患者提供洗浴、更衣、更床、饮食等基础生活护理,保持患者的个人卫生和舒适度。
2.心理护理服务:针对儿童患者的心理特点,注重倾听、关怀和安慰,帮助患者缓解焦虑、恐惧等负面情绪。
3.营养护理服务:制定科学的饮食方案,合理搭配食物,确保儿童患者获得足够的营养,帮助其快速康复。
4.教育护理服务:向儿童患者和家长提供健康教育和护理指导,提高患者和家长的健康意识和护理水平。
5.并发症预防与控制:建立科学的护理计划,提前识别并发症的高危因素,采取相应的预防和控制措施,降低儿童患者并发症的发生率。
四、项目特点2.个性化:针对不同年龄段、不同病情的儿童患者,根据其特点和需求进行个性化的护理照顾,提供差异化的服务。
3.安全性:严格遵守医院的感染控制和安全管理制度,确保护理过程的安全,减少医源性感染和其他意外事故的发生。
4.温馨性:给予儿童患者和家长温暖、友善的关怀,创造一个舒适、安全的护理环境,增强儿童患者治疗的积极性和信心。
五、项目实施1.以病区为单位,建立儿科基础护理服务团队,并配备相应的物资和设备。
2.制定儿科基础护理服务的工作流程和操作规范,保证服务的连续性和质量。
你需要掌握的儿科护理知识作为一名儿科护理人员,掌握相关知识和技能至关重要。
以下是一些你需要掌握的儿科护理知识:一、基础知识1.小儿生长发育规律:了解小儿的生长发育规律,包括身高、体重、头围等方面的变化,以便及时发现异常情况。
2.儿童营养需求:了解不同年龄段儿童的营养需求,指导家长合理喂养孩子,促进健康成长。
3.儿童心理发展:掌握儿童心理发展的特点,为儿童提供良好的心理环境,促进其心理健康。
二、常见疾病护理1.新生儿黄疸:了解新生儿黄疸的发生原因、临床表现和护理措施,帮助家长预防和处理新生儿黄疸。
2.儿童肺炎:掌握儿童肺炎的病因、临床表现、治疗方法和护理措施,以提高患儿康复率。
3.儿童腹泻:了解儿童腹泻的病因、临床表现、治疗方法和护理措施,帮助家长预防和处理儿童腹泻。
4.儿童营养不良:掌握儿童营养不良的病因、临床表现和护理措施,指导家长合理喂养孩子,改善营养状况°三、护理技术及操作1.静脉输液:掌握小儿静脉输液的技术和注意事项,确保药物准确、安全地输入患儿体内。
2.动脉测压:了解小儿动脉测压的原理、方法和注意事项,为患儿提供准确的压力监测。
3.氧疗:掌握小儿氧疗的方法和注意事项,确保患儿得到有效的氧疗。
4.鼻饲:了解小儿鼻饲的原理、方法和注意事项,为患儿提供合理的营养支持。
四、急救与复苏1.儿童心肺复苏:掌握儿童心肺复苏的流程、方法和注意事项,提高急救成功率。
2.急性中毒:了解儿童急性中毒的病因、临床表现和急救处理方法,及时救治患儿。
五、护理管理1.儿科护理质量控制:了解儿科护理质量控制的方法和指标,持续改进护理质量。
3.儿科护理安全:掌握儿科护理安全措施,降低护理风险,保障患儿安全。
4.儿科护理人员培训:参与儿科护理人员的培训和考核,提高护理团队的综合素质。
通过以上五个方面的学习和实践,你将能够掌握儿科护理的基本知识和技能,为患儿提供优质的护理服务。
在日常工作中,还需不断学习新知识、积累经验,以适应儿科护理领域的不断发展。
儿科优质护理服务方案【篇一】儿科优质护理服务方案为深入推进市卫健委关于对标赶超三个专项行动要求,根据文件精神,蚌埠四院急诊科全体成员集思广益、结合科室实际情况,以增加护理服务含金量为宗旨,改善就医体验,开展了以下优质护理服务新举措。
急诊科接触的患者大多病情复杂,为做好新冠疫情防控,给所有患者创造温馨、温暖、干净、安全的就医环境,坚持每日消毒两次,遇到污染随时打扫以保持输液走廊及大厅的卫生环境。
在走廊中悬挂各种宣传画及科普知识,让每一位到来的患者都能看到,增加对急诊急危症的了解,促使大家不适及早就医,还设立了便民服务措施。
对待急诊科住院病人,坚持为行动不方便的患者送水到床,手把手指导患者进行正确的治疗,在护士长带领下不定期举行健康宣教知识讲座,提高患者自我管理能力,让患者切切实实感受到了家的温暖。
急诊科全体医护人员从每一个点滴,每一个细节关爱患者,多年来默默奉献,得到了广大患者的认可,让每一位患者真正体会到我们的用心服务,用情护理。
【篇二】儿科优质护理服务方案在总结上一年开展优质护理服务活动经验的基础上,2023年将以三级医院为标准,发挥中医特色,提升专业水平,进一步深化服务内涵,改进护理质量。
现制定实施方案。
一、指导思想以科学发展观为指导,深化以病人为中心的服务理念,规范护理行为,提升职业素养,按照常州市优质护理服务A类病房质量考核标准和中医护理工作方案要求,围绕改革护理模式,履行护理职责,提供优质服务,提高护理水平的工作宗旨,为患者提供全程、全面、安全、满意的护理服务。
二、工作目标以患者满意为总体目标,立足专业发展深化服务内涵。
现全院21个护理单元全面开展优质护理服务,8个常州市优质护理A类病房,今年巩固成果,夯实基础,争取年底再增加1-2个常州市优质护理A类病房。
三、工作措施(一)实施目标管理成立优质护理服务领导小组,把深化优质护理服务工作列入目标责任制管理,确保工作取得实效。
(二)强化服务理念,健全规章制度,持续推进护理工作1、定期组织护士长学习相关政策文件和行业标准,更新管理理念和管理技巧,如2023年5月1日将正式发布实施《静脉治疗护理技术操作规范》等。
儿科优质护理服务创新集团文件发布号:(9816-UATWW-MWUB-WUNN-INNUL-DQQTY-儿科优质护理服务创新2016年3月我科成为全院第一批启动的“优质护理”试点病房。
优质护理服务是以提高护理质量,增加患儿及家属满意度为护理理念,强调以病人为中心,将优质护理贯穿于患儿住院始终。
针对儿科特点,制定了一系列优质护理服务措施,在这些优护措施的基础上,我们又近一步更新,包括以下几点:一、营造温馨,舒适的住院环境:保证病房环境整洁,每天晨午护,坚持用消毒毛巾湿扫床单位;保证各种设施完好,定期检修桌椅、床档、卫生设施,发现损坏或缺失及时上报院办室给予修理;病人出院后及时做终末消毒处理,床旁桌、椅、暖壶及时用消毒液擦拭;隔离病人定点安置,门口有隔离标识,病房内备有快速手消毒液,病房每天紫外线消毒。
二.规范了以下表格及流程:1.为了保证病人安全,我科制定了《儿科护理评估表》,要求首诊护士认真评估,准确测量生命体征,并仔细填写,以避免危重症的遗漏做到及时处理。
2.规范了《各种标本运送表》,内容全面便于核对与查询,双方签字,避免了差错的发生。
3.重新修订了《各种护理用品消毒表》,要求做到实处,写你所做的,做你所写的,做不到的坚决不在表中出现,做到及时更新与记录。
4.《紫外线登记表》认真落实,准确记录,并阅读了紫外线灯管说明书,发现其寿命是5000小时,运行到2000小时或70%寿命时输出率都能达到85%,更新了观念,做到了实处。
5.根据科室的现行情况及时更新了《物品交班表》仔细填写,损坏或缺失注明原因并保证物品的应急状态。
6.完善急救相关流程,医护共同制定急救拉练模拟操作,使危重症的抢救做到人人知晓,人人过关,并完善了科室的急救设施,例如:氧气袋、复苏囊、气管插管、监护仪、吸引器、吸痰管、输液泵、抢救车等随时处于应急状态。
并将呼吸机的操作流程,培训人人过关,合格后并签字。
三.健康宣教:我们根据儿科常见疾病制定了《健康宣教材料》,张贴上墙,方便病人学习并做好家庭护理及预防工作。
儿科患者基础护理服务项目1. 项目概述本项目旨在提供全面的儿科患者基础护理服务,以满足他们的健康需求和提升他们的生活质量。
我们将通过专业护理团队的协作,为儿童提供安全、舒适和个性化的护理。
2. 护理服务范围本项目涵盖以下儿科患者的基础护理服务:2.1. 疾病监测和评估我们将定期监测儿科患者的病情和生理指标,并对其疾病状态进行评估。
这包括体温、心率、呼吸频率等的测量,并记录相关数据,以便及时跟踪和分析患者的健康状况。
2.2. 药物管理我们将负责为儿科患者提供安全和正确的药物管理。
通过准确执行医嘱,确保患者按时服药,并监测药效和可能的副作用。
此外,我们还将提供关于药物使用的教育和指导,以帮助患者和家人正确理解和应用药物治疗。
2.3. 饮食管理为了确保儿科患者获得足够的营养和能量,我们将为他们提供个性化的饮食管理。
我们的护理团队将根据患者的健康状况和特殊需求,制定合理的饮食计划,并监测患者的摄入量和营养摄取情况。
我们还将提供儿童饮食健康教育,以帮助患者和家人养成良好的饮食惯。
2.4. 个人卫生护理保持良好的个人卫生对于儿科患者的康复非常重要。
我们将提供相关的个人卫生护理服务,包括洗澡、口腔护理、更换床单和衣物等。
我们将确保儿童在清洁、舒适和安全的环境中接受护理。
3. 护理团队本项目的护理团队由经验丰富的儿科护士、医生和其他专业人员组成。
他们将紧密合作,以确保儿童获得高质量的护理。
我们的团队将提供24小时的护理服务,以应对紧急情况和日常护理需求。
4. 项目目标本项目的目标是为儿科患者提供全面的基础护理服务,以帮助他们恢复健康并提高生活质量。
我们将致力于提供安全、有效、个性化和贴心的护理,以满足患者和家人的需求和期望。
5. 结束语本文档介绍了儿科患者基础护理服务项目的概述、服务范围、护理团队和目标。
通过实施这个项目,我们将为儿童提供专业、全面的护理,帮助他们实现更好的健康和生活品质。
如需了解更多信息,请与我们联系。
儿科基础护理常规第一节儿科住院护理常规1 .病室应阳光充足,空气新鲜,温度以18〜20℃为宜,湿度以50%〜60%为宜。
病室开窗通风,每日2次,10Am、4Pm各1次。
2 .按不同年龄与病种,感染与非感染性疾病,分别收治患儿,防止交叉感染。
3 .新入院患儿做好卫生护理,沐浴更衣,测量体重、体温,6岁以上患儿测量血压并记录。
4 .护士向患儿及家长介绍病室环境及规章制度,了解患儿心理状况,抚慰患儿,解除恐惧心理,鼓励患儿进餐,使其安心治疗。
5 .严格执行作息制度,保证患儿充足睡眠与休息,每日12〜2Pm及9Pm后为患儿睡眠时间,保持病室安静,尽可能减少不必要的检查及治疗。
6 .根据病情,按分级护理要求做好晨晚间护理,婴幼儿及新生儿每日沐浴更衣,勤换尿布,便后清洗臀部。
学龄前及学龄儿童,夏季每日沐浴,冬季每周沐浴1 次,更衣2次,每周剪指甲1次,更换床单1次。
保持患儿单位清洁、整齐。
7 .认真执行灰嘱,按时给药及治疗,严格查对制度,及时留取各种标本。
8 .患儿入院后24小时内,护士应对患儿全面评估并填写评估表,对危重患儿制定护理计划,并记特护记录。
9 .一般患儿每日测量体温3次,体温不升、发热及发热待查患儿至少每4小时测量体温1次。
10 .每周测量体重1次,新生儿、心肾疾病患儿按需要测量体重。
11 .注意安全,防止烫伤、坠床、走失,严格做好交接班工作,除交病情外,每班要清点病人数。
12 .定时巡视病房,密切观察病情,遇有病情变化,积极配合抢救。
13 .患儿出院前,要向患儿及家长做好卫生宣教。
14 .患儿出院后,对病人单位进行终末消毒。
第二节患儿安全护理患儿安全在儿科护理中极为重要。
因婴幼儿生活不能自理,对日常生活中的危险事物尚无识别能力,易发生意外。
医护人员除做好治疗护理外,还应具有高度的责任心,确保患儿安全。
护理措施:1 .患儿居住病室内的窗纱及门要加锁,防止患儿由窗户跌下或私自外出。
2 .患儿睡在有床挡的床上,离开患儿时关好床挡,必要时适当约束,严防坠床。
儿科护士临床知识点总结一、儿科护理基础知识1. 儿童生长发育儿童生长发育是指从受孕到成年之间,儿童的身体和心理的逐渐发育和成熟。
儿童生长发育是一个复杂的过程,需要护士对儿童的生长发育规律有一定的了解,以便更好地开展护理工作。
2. 儿童常见疾病儿童常见疾病包括感冒、发热、呼吸道感染、腹泻等。
儿科护士需要对这些疾病有一定的认识,包括病因、症状、治疗方法等,以便及时有效地进行护理。
3. 儿科护理技术儿科护理技术包括注射、血管穿刺、氧疗、呼吸道护理等。
护士需要具备这些基本的护理技术,以应对儿童疾病时的护理需要。
4. 健康教育对于儿童以及家长,护士需要进行健康教育工作,包括婴儿护理、喂养方法、预防传染性疾病等内容,以促进儿童的健康成长。
二、儿科护理实践1. 儿童护理观察儿科护理观察是护理工作中非常重要的一环,护士需要对儿童的生命体征、症状、行为等进行观察,以便及时发现异常情况并采取相应的护理措施。
2. 儿童护理评估护士需要对儿童的健康状况进行全面、系统的评估,包括体格检查、生活行为评估、心理评估等,以便为儿童的健康管理提供科学依据。
3. 儿童护理危机处理儿科护士需要在儿童生命体征出现危机时,能够迅速、准确地判断病情,采取相应的护理措施,保障儿童的生命安全。
4. 儿童护理文书记录护士需要对儿童的护理过程进行详细的记录,包括生命体征监测、护理操作、病情变化等,以便于医生进行诊疗分析和决策。
1. 儿童生理特点儿童生理特点包括生理功能的不成熟、器官的发育特点、代谢特点等,护士需要了解这些生理特点,以便更好地开展儿童护理工作。
2. 儿童心理特点儿童在心理上还未完全发育成熟,护士需要了解儿童的心理特点,如好奇心强、情绪易变等,以便更好地开展护理。
3. 儿童药物护理儿童的代谢和排泄功能尚不成熟,药物的代谢、吸收、排泄等特点与成人不同。
护士需要了解儿童的药物特点,正确合理地进行药物护理工作。
4. 儿童营养儿童的营养需求不同于成人,护士需要了解儿童的营养需求,合理制定饮食方案,促进儿童的健康成长。
儿科护士职责儿科护士是医疗团队中不可或缺的成员,他们在儿科医疗护理中扮演着重要的角色。
他们负责照顾儿童患者,提供高质量的医疗护理,确保他们的健康和安全。
以下是儿科护士的主要职责:1. 评估和监测患者:儿科护士负责评估儿童患者的健康状况,包括测量体温、血压、脉搏和呼吸等生命体征。
他们还会监测患者的病情变化,并及时报告给医生。
2. 提供基础护理:儿科护士负责为儿童患者提供基础护理,包括喂食、更换尿布、沐浴和协助上厕所等日常生活活动。
他们还会确保患者的床铺整洁舒适,并帮助患者保持个人卫生。
3. 给予药物和治疗:儿科护士负责给予患者正确的药物和治疗。
他们需要了解儿童用药的特殊考虑因素,并确保药物的剂量和给药方式准确无误。
此外,他们还会协助医生进行各种治疗程序,如静脉输液、伤口处理等。
4. 教育患者和家属:儿科护士在医疗护理过程中起到教育患者和家属的重要角色。
他们会向家属提供关于儿童健康、疾病预防和治疗的信息,并指导他们如何在家中照顾患者。
此外,他们还会为患者和家属提供心理支持和情感安慰。
5. 协调护理计划:儿科护士与其他医疗团队成员密切合作,协调护理计划,确保患者得到全面的护理。
他们会与医生、其他护士、物理治疗师和社会工作者等进行沟通,共同制定并执行治疗方案。
6. 应急处理:儿科护士需要具备应急处理的能力,特别是在儿童急救和危机情况下。
他们需要快速反应,并采取适当的措施来保护患者的生命和健康。
7. 记录和报告:儿科护士负责准确记录患者的医疗信息,包括病史、治疗过程和药物使用情况等。
他们还需要及时向医生和其他护理人员报告患者的病情和治疗效果。
8. 提供支持和安慰:儿科护士需要给予儿童患者和他们的家属充分的支持和安慰。
他们必须具备良好的沟通和倾听技巧,以便与患者建立信任关系,并帮助他们应对疾病和治疗过程中的困难和挑战。
总结起来,儿科护士的职责是评估和监测患者的健康状况,提供基础护理,给予药物和治疗,教育患者和家属,协调护理计划,应急处理,记录和报告,以及提供支持和安慰。
儿科护理服务方案一、《儿科护理服务方案》文章大纲儿童的健康是国家和家庭的未来与希望,为了更好地满足广大儿童的健康需求,我们特制定《儿科护理服务方案》。
本方案旨在提升儿科护理服务质量,让孩子们在温馨、舒适的环境中恢复健康。
儿童生长发育监测:定期监测儿童的身高、体重等生长发育指标,及时发现并处理生长发育问题。
心理健康指导:为儿童提供心理咨询和辅导,帮助儿童建立健康的心理状态。
健康教育:为家长提供儿童护理知识培训,提高家长对儿童健康管理的认识。
就诊服务:护士为儿童提供温馨、专业的护理服务,包括接待、问诊、治疗等。
我们将组建一支专业、有爱心的儿科护理团队,为儿童提供全方位的护理服务。
团队成员将定期进行专业培训,不断提高护理水平和服务质量。
我们非常重视家长的反馈意见,将及时收集并改进服务中的不足。
我们将努力为儿童提供更优质、更贴心的护理服务。
让我们一起为儿童的健康成长努力!二、内容概括首先我们将以患儿的需求为核心,确保提供全方位的护理服务。
无论是日常的体温检测、病情观察,还是特殊的康复护理、心理疏导,我们都将用心做好每一步。
其次我们将注重护理人员的培训和管理,通过定期的专业知识学习、技能培训和经验交流,提升护理人员的服务水平和能力,确保为患儿提供高质量的护理服务。
再次我们强调与家长的沟通合作,患儿的健康离不开家长的参与和支持。
我们将与家长们紧密合作,及时解答家长们的疑问,分享护理知识,共同为孩子的健康努力。
此外我们还会关注服务环境的改善,我们将努力打造一个温馨、舒适、安全的就诊环境,让孩子们在轻松愉快的氛围中接受治疗,感受到家的温暖。
我们将不断优化服务流程,提高服务效率。
我们将根据实际情况,调整服务流程,减少等待时间,让孩子们能够及时得到治疗。
同时我们也将注重细节服务,让孩子们在就诊过程中感受到我们的关心和关爱。
《儿科护理服务方案》就是围绕患儿的需求,全面提升我们的服务水平,为孩子们提供更加优质、人性化的护理服务。
儿科的优质护理服务措施儿科的优质护理服务措施按照护理部关于开展优质护理服务考核的要求,以《优质服务护理质量检查标准及考核细则》为标准,结合儿科护理工作的实际情况,为患儿提供“更专业的服务,更贴心的照顾”为目标,特制订相应的实施措施。
一、成立三个护理服务小组,由三名有护师职称的护士担任小组长,全体护士积极参与,全面开展优质护理服务组长:吴卫红1、基础护理组组长刘小红组员刘苗苗李丹丹实习护生职责:负责基础护理、病房管理、消毒隔离措施:每天更换床单元,保证床单元干净整洁。
每天常规整理两次病房,保证病房环境整洁卫生。
指导患儿家长卫生知识,确保患儿卫生舒适。
及时更换消毒物品,正确消毒空气及环境,保证不发生院内感染。
2、健康教育组组长钞燕组员王莉马慧丽职责:负责护理病历质控、健康宣教、护理行为礼仪措施:由于医院所处地理环境的特殊性,绝大多数家长在患儿治疗完成后要求回家,召集所有家长进行工休座谈和健康讲座有一定的难度,加上由于人员配置问题,无法进行责任制护理,因此我科室开展床头一对一的健康教育工作,护理班对新入院(四小时内完成),主班对出院患者(办理出院时),治疗班对已住院常规患者(每周一、周四)宣教内容涵盖住院期间所有的内容。
3、危重、静脉输液组:组长吴鲜飞组员李佳、杨晓茹李霞职责:负责危重病人管理、静脉留置管路管理、抢救药品器械管理措施:按照儿科护理常规进行各病种的规范操作,对危重患儿、静脉留置针患儿按要求巡视,不出现安全隐患。
各类抢救物品、药械100%符合规范,进行护理新技术的研究和实践。
用精湛的技术为患儿服务,这也是有儿科特色的优质护理服务。
2、温馨的便民措施根据儿科收治病种编制一册健康教育手册供家长借阅,是用专业化的知识为患儿进行照护的体现。
护士站提供冰枕、小毛巾、一次性水杯,纸尿裤、指甲刀、针线盒、电蚊香片方便家长使用。
儿科的优质护理服务措施在优质护理服务年,为了更好的开展优质护理服务工作,使护理服务更加贴近临床、贴近社会、贴近生活,儿科制定优质服务措施如下:一. 营造温馨的住院针对儿科病房的特点根据儿童心儿科优质护理服务措施在优质护理服务年,为了更好的开展优质护理服务工作,使护理服务更加贴近临床、贴近社会、贴近生活,儿科制定优质服务措施如下:一. 营造温馨的住院针对儿科病房的特点根据儿童心理和行为设置独特,如尽可能多地摆放绿色植物和鲜花,墙上挂上各种可爱的壁画,画面色彩温和,使情愉悦欢乐,洋溢着天真浪漫的童趣,消除儿童的恐惧心理。
儿科住院患者分级护理要点与基础护理服务项目
一.特级护理
(一)具备以下情况之一的患者,可以确定为特级护理:
1、病情危重,随时可能发生病情变化需要进行抢救的患者;
2、重症监护患者;
3、各种复杂或者大手术后的患者;
4、严重创伤或大面积烧伤的患者;
5、使用呼吸机辅助呼吸,并需要严密监护病情的患者;
6、实施连续性肾脏替代治疗(CRRT),并需要严密监护生命体征的患者;
7、其他有生命危险,需要严密监护生命体征的患者。
(二)护理要点
1、严密观察患者病情变化,监测生命体征;
2、根据医嘱,正确实施治疗、给药措施;
3、根据医嘱,准确测量出入量;
4、根据患者病情,正确实施基础护理和专科护理,如口腔护理、压疮护理、气道护理及管路护理等,实施安全措施;
5、保持患者的舒适和功能体位;
6、实施床旁交接班。
(三)基础护理服务项目
1.晨间护理:整理床单位、面部清洁和梳头、口腔护理,1次/日。
2.晚间护理:整理床单位、面部清洁、口腔护理、会阴护理、足部清洁,1次/日。
3.对非禁食患者协助进食/水。
4.卧位护理:协助患者翻身及有效咳嗽(1次/2小时),协助床上移动、压疮预防及护理(需要时)
5.排泄护理:失禁护理、床上使用便器、留置尿管护理(2次/日),需要时。
6.床上温水擦浴:1次/2-3日。
7.其他护理:协助更衣、床上洗头(1次/周)、指/趾甲护理,需要时。
二.一级护理
(一)具备以下情况之一的患者,可以确定为一级护理:
1、病情趋向稳定的重症患者;
2、手术后或者治疗期间需要严格卧床的患者;
3、生活完全不能自理且病情不稳定的患者;
4、生活部分自理,病情随时可能发生变化的患者。
(二)护理要点
1、每小时巡视患者,观察患者病情变化;
2、根据患者病情,测量生命体征;
3、根据医嘱,正确实施治疗、给药措施;
4、根据患者病情,正确实施基础护理和专科护理,如口腔护理、压疮护理、气道护理及管路护理等,实施安全措施;
5、提供护理相关的健康指导。
(三)基础护理服务项目
患者生活不能自理
1.晨间护理:整理床单位、面部清洁和梳头、口腔护理,1次/日。
2.晚间护理:整理床单位、面部清洁、口腔护理、会阴护理、足部清洁,1次/日。
3.对非禁食患者协助进食/水,需要时。
4.卧位护理:协助患者翻身及有效咳嗽(1次/2小时),协助床上移动、压疮预防及护理,,需要时。
5.排泄护理:失禁护理、床上使用便器、留置尿管护理(2次/日),需要时。
6.床上温水擦浴:1次/2-3日,需要时。
7.其他护理:协助更衣、床上洗头(1次/周)、指/趾甲护理,需要时。
8.新生儿护理:眼部、口腔、脐部护理,1次/日。
皮肤护理:更换衣物、尿布,需要时。
患者生活部分自理
1.晨间护理:整理床单位、协助面部清洁和梳头(1次/日)
2.晚间护理:协助面部清洁、会阴护理、足部清洁(1次/日)
3.对非禁食患者协助进食/水,需要时。
4.卧位护理:协助患者翻身及有效咳嗽(1次/2小时),协助床上移动、压疮预防及护理(需要时)
5.排泄护理:失禁护理、床上使用便器、留置尿管护理(2次/日需要时)
6.床上温水擦浴:1次/2-3日,需要时。
7.其他护理:协助更衣、协助洗头、协助指/趾甲护理(需要时)
三.二级护理
(一)具备以下情况之一的患者,可以确定为二级护理:1、病情稳定,仍需卧床的患者;2、生活部分自理的患者。
(二)护理要点
1、每2小时巡视患者,观察患者病情变化;
2、根据患者病情,测量生命体征;
3、根据医嘱,正确实施治疗、给药措施;
4、根据患者病情,正确实施护理措施和安全措施;
5、提供护理相关的健康指导。
(三)基础护理服务项目
1.晨间护理:整理床单位、协助面部清洁和梳头,1次/日。
2.晚间护理:协助面部清洁、协助会阴护理、协助足部清洁,1次/日。
3.对非禁食患者协助进食/水。
需要时
4.卧位护理:协助患者翻身及有效咳嗽(1次/2小时),协助床上移动、压疮预防及护理,需要时。
5.排泄护理:失禁护理、协助床上使用便器、留置尿管护理(2次/日),需要时。
6.床上温水擦浴:1次/2-3日,需要时
7.其他护理:协助更衣、协助洗头、协助指/趾甲护理,需要时。
8.新生儿护理:眼部、口腔、脐部护理,1次/日。
皮肤护理:更换衣物、尿布,需要时。
四.三级护理
(一)具备以下情况之一的患者,可以确定为三级护理
1、生活完全自理且病情稳定的患者;
2、生活完全自理且处于康复期的患者
(二)护理要点:
1、每3小时巡视患者,观察患者病情变化;
2、根据患者病情,测量生命体征;
3、根据医嘱,正确实施治疗、给药措施;
4、提供护理相关的健康指导。
(三)基础护理服务项目
1.整理床单位:1次/日
2.患者安全管理。