学生会的定位
- 格式:docx
- 大小:13.21 KB
- 文档页数:2
个人对学生会的工作计划十篇个人对学生会的工作计划篇1大一生活就要结束了,回首过去的一年大一生活,一切仿佛就在眼前,从刚刚进入学校时的无比兴奋到初知学生会的向往;从初次参加学生会的面试时的紧张到刚加入学习部的激动;从第一次学生会干部竞选的彷徨到参加学生会的自豪;从成为学生会主要干部的喜悦到现在处事工作的坦然。
我——就是这样一步一步的走过我的大一学生会生活。
个人对学生会的工作计划篇2目录:一、学生会的定位二、主席团的定位三、内部建设四、制度建设五、部门建设六、活动规划七、学生会的换届与招新一、学生会的定位继续秉持岭南学院学生会的宗旨:全心全意为岭院学生会服务,同时坚持学生会“share life share love”的理念。
1、服务岭院同学,为同学们提供帮助的同时增添同学们日常生活的乐趣。
2、学院老师与同学沟通的桥梁之一3、锻炼与培养干事能力的平台4、结交朋友知己,增广见闻,分享经验、交流心得的一个平台1、扩大岭南学院在珠海校区的知名度以及影响力2、提供一个平台给干事与外院学生会交流、合作,共同成长二、对主席团的定位主席团是学生会的核心与基础,担当着重要的角色,我认为主席团要充当的角色有一下10个1、奠基者:主席团虽然是学生会的高层管理人员,但是在整个团体当中起到的是最基础的作用,必须牢牢地把握住学生会的发展方向以及发展理念,才能指导学生会向更高的层次发展。
同时主席团是部长和干事们最坚实的后盾,让部长和干事们工作起来有安全感,可以放心地去做,让他们能有一种感觉:无论出了什么状况,至少还有主席团能够撑着。
2、拓荒者:尽管岭院学生会已经发展到相对成熟的阶段,但是前路依然需要我们摸索着前进,而主席团就是这条学生会发展之路的拓荒者。
只有当主席团找到正确发展之路并开拓这条路,才能让学生会的发展力量,即部长和干事们在这条路上走得更好,走得更远。
虽说岭院学生会已经发展得相对成熟,但是还是有很多方面可以开拓创新,例如与团总支以及其他学院学生会合办活动等等,需要主席团做好“拓荒”工作。
学生会简介
学生会是群众性组织,在党委的领导下、团委的具体指导下,依靠全体学生独立开展工作。
本着严谨、务实、开拓、求真的工作原则,全心全意为同学服务。
学生会下设主席团、办公室、秘书处、学习部、纪检部、卫生部、宣传部、文体部、统计部等职能部门。
以人才培养为根本任务,团结和引导全体同学,以学习为中心,促进综合素质发展。
积极配合学校中心工作,维护良好的教学秩序,营造优越的学习生活环境。
1、学生会概念:服务型组织、学习型组织、管理型组织、行政型组织
2、学生会定位:同学之家、师生之桥、干部之校
3、学生会宗旨:全心全意为广大师生服务
4、学生会方针:自我管理、自我教育、自我服务
5、学生会任务:以良好的风气熏陶人、以正确的舆论引导人、以健全的制
度塑造人、以丰富的活动锻炼人、以优质的工作服务人
6、学生会工作作风:大事讲原则、小事讲风格、共事讲团结、办事讲效率
7、学生会生存理念:以服务谋生存、以创新求发展
8、学生会人才理念:品学兼优、才干卓越、胸怀宽广
9、学生会管理理念:哲学的高度、行政的方式、团结的局面、和谐的氛围
10、学生会服务理念:服务同学、服务学校、服务大局
11、学生会干部要求:多理解、少埋怨、多尊重、少指责、多情意、少冷
漠
12、学生会学习步骤:观察→思索→践行→反思。
东北大学学生会简介东北大学学生会,全称东北大学学生委员会(以下简称东大学生会)成立于1928年,是由校党委领导、校团委指导、独立开展工作的东北大学在籍大学生的群众性官方组织。
东大学生会积极贯彻党的教育方针,结合学校的实际情况,紧紧围绕学校的中心工作。
东大学生会是辽宁省学生联合会和沈阳市学生联合会的团体会员,现在是辽宁省学生联合会的主席单位。
东大学生会在维护党、国家和学校整体利益的前提下,发挥双向的桥梁作用,代表和维护大学生正当的、切身的利益,它以“自我服务、自我管理、自我教育”为宗旨,以“为广大学生服务”为根本目的。
通过开展有益于同学身心健康的学习、创作、文体、社会实践、志愿者服务、社会公益等活动,积极创造良好的学风、校风,引导全校学生不断提高思想觉悟,维护学校良好的教学秩序和学习、生活环境,并反映同学们的建议、意见和要求,是学校管理的助手和主力军。
东大学生会下设15个部门,即学习部、生活部、文化交流部、女生部、重大节日策划部、维权部、文明礼仪部、组织部、办公室、规划发展部、科技部、网络部、新闻部、宣传部和外联部,细致的分工有助于工作的专业化开展。
由1个主席和9个副主席共同领导。
自我教育类部门:学校教育,育人为本;德智体美,德育为先。
东北大学学生会在东北大学团委的指导下,通过开展思想教育类工作加强对青年学生的思想引领,引导广大学生坚定理想信念,提高政治素养,不断提升大学生思想政治教育工作的实效性。
女生部:女生部在学生会里主要负责女生事务。
在各项活动中,通过与各部门的协调,达到服务女生、维护女生权益的目的。
女生部本着女生服务与维权两大宗旨,开展了一系列活动,最终达到提高女大学生素质,丰富女大学生生活的目的。
部门基本职能如下:1、部门内部工作制度的健全和完善,加强部门成员沟通交流、积极与其他部门合作,争创一流团队。
2、组织开展相关活动来增强女大学生自尊、自强、自主意识,提高女生综合素质和自身修养。
如历届女生节系列活动。
学生会的角色定位和使命感:经管学院经验分享经管学院经验分享2023年,学生会作为学校中一支重要的组织,肩负着为学生服务、促进校园文化多元化、代表和维护学生权益等使命感。
作为一名经管学院的学生,我有幸参与了学生会的工作,并在此分享经验和观点。
角色定位:代表和服务学生学生会的角色定位是代表和服务学生。
我们不仅要关注学生的校内校外生活,还要代表学生去协商问题、维护权益。
我们践行的核心理念是"服务、自律、团结、创新"。
服务理念的体现是我们聚焦紧密团结全体学生,为学生创造更优秀的学术环境和精神空间;自律理念的体现是学生会要以自身的行动传递对全体学生的负责态度和高效的工作效率;团结理念的体现是要化分歧为共识,化冷漠为关怀,化个人为集体,凝聚每一个学生的心力;创新理念的体现是学生会要紧跟时代变化,不断探索新途径、新模式,为学生提供更多元化的服务。
使命感:促进校园文化多元化学生会肩负着促进校园文化多元化的使命感。
我们应该组织或参与多向度多形式的校园文艺活动、文化沙龙、文化竞赛等活动,以将学生从培养才能到塑造自我、思考人生。
我们应该鼓励丰富多彩的文化交流和合作,以增进对不同学科领域的理解和认识,促进校园文化的多元发展。
此外,我们还要培养学生良好的文化素养,提高学生学术意识和实践动手能力。
使命感:维护学生权益学生会还肩负着代表学生的职责,维护学生权益和权益。
一般而言,这个任务可由校长、老师等来完成,但学生会肩负的任务更多注重细节上。
例如组织线上线下辩论赛,让学生通过与校方、老师等进行辩论,提高他们的沟通与表达能力,帮助学生更有效地解决自己的问题。
再比如,如果学生们有哪些诉求,可以通过学生会联系相关部门,详细汇总情况和意见,通过共同协作解决问题。
总之,学生会作为一支重要组织,有鲜明的角色定位和使命感。
学生会的工作突显了“服务”二字,在校园文化的多元发展、维护学生权益等方面发挥了关键作用。
在2023年,我们希望学生会能够更加地创新,团结协作,为学生提供更加优质多元的服务和活动。
浅谈学生会工作薛正州高校学生会是在上级学联和学校党委的正确领导下,在社会各界和学校各部门的大力支持下,在校团委的悉心指导下,代表广大同学们的根本利益,独立自主地开展各项文艺、体育、科技、学术和志愿服务等活动的群众性组织。
近年来高校中各类学生组织、社团如雨后春笋,蓬勃发展,为校园文化的繁荣做出了不朽的贡献,拿我校来看,学生组织就有包括学生会、学生自律委员会、校园文明督察队、勤工助学管理中心等,注册社团数量达到115个。
在其中,历史悠久的学生会作为一支异常重要的组织力量,一方面要加强学校和同学之间的渠道沟通,要充分反映同学呼声,代表同学权益;另一方面更要为繁荣校园文化,为广大同学的成长成才服务。
令人遗憾的是,多年来,由于种种因素的影响,学生会长期畏葸不前,学生会工作也未曾取得长足的发展与惊人的突破。
所以,在新形势下,如何给学生会一个很好的定位,如何给学生会工作一个很好的定位,是新时期高校学生工作中一个亟待解决的问题。
一、关于高效学生会的概念和特点高校学生会是在上级学联和学校党委的正确领导下,在社会各界和学校各部门的大力支持下,在校团委的悉心指导下,代表广大同学们的根本利益,独立自主地开展各项文艺、体育、科技、学术和志愿服务等活动的群众性组织。
要分析高校学生会的工作首先要了解其概念和特点,学生会工作所涉及的面比较广,与党委和团委所负责的学生工作在某些方面虽有重合,但学生会也有其自己的工作特点。
1.高校学生会的概念高校学生会泛指高等院校的学生会组织,就盐城师范学院学生会为例来说,根据《盐城师范学院学生会章程》盐城师范学院学生会是院党委领导和院团委指导下的,代表盐城师范学院全体本科生和专科生的群众组织。
遵循民主集中制的原则,在院党委的领导下,院团委的指导和监督下,依照国家法律法令、学校规章制度和自己章程的规定,独自自主地开展活动和各项工作。
宗旨是全心全意为广大同学服务。
同时不断完善院学生会自身建设,组织学校各项学生活动,指导二级学院学生分会的工作,加强校内外联系,提高全院学生的综合素质。
提升高中学生会在校内的形象和影响力如何提升高中学生会在校内的形象和影响力?高中学生会是学校中的重要组织之一,它在学校中扮演的角色非常重要。
它不仅仅是为同学们服务的组织,同时也是学生自我管理和能力培养的平台。
要想使学生会在学校中扮演更重要的角色,提高我们的影响力,我们需要不断努力与改变。
一、明确学生会的定位与任务学生会必须要能够清晰地了解自己的定位和任务,同时,要对学生会的经营、管理、服务等各项工作进行系统性的规划。
明确的定位和任务不仅能够让学生会更好地开展各项工作,也能够让同学们对学生会的认识更加全面,进而提升学生会在同学中的形象和影响力。
二、发挥学生会的主人翁精神高中学生会的成员都是学生,作为学生会的一份子,应该时刻保持自己身份的主人翁精神,对学生会的发展负责。
学生会成员要发挥自己的创造力,在工作中不断思考,创新,进一步提高学生会的管理能力与服务能力。
同时,要注重自身形象的塑造,保持良好的仪表、言谈举止及人品等方面的素质。
三、注重与校方的沟通与合作学生会作为学校的组织之一,要注重与校方的沟通和合作。
通过与校方的沟通,能够更好地解决学生的问题和需求,建立更良好的关系。
此外,与校方开展合作,也能够提升学生会在学校中的影响力和地位。
比如,在学校组织一些活动时,可以与老师和校方合作,在活动的推广和宣传方面得到更多的支持,提高活动的效果和质量。
四、提高学生会组织性一个组织的发展和壮大需要一个良好的组织架构,同时还需要清晰的办事流程和系统性的工作安排。
因此,提高组织性,建立严谨的工作制度和考核机制,是学生会提升影响力的重要方面之一。
在学生会的工作中,要注重工作的分工合作,各成员要尽职尽责的完成自己的任务,确保整个团队的工作效率和质量。
五、提高服务质量学生会作为学校中的公共服务组织,要注重服务质量,不断完善服务方式和流程。
在服务中,要做到热情、耐心、细致,尽可能的满足同学们的需求。
通过良好的服务,能够使同学们对学生会的认同更加深刻,提高学生会在同学中的形象和影响力。
对学生会工作的认识对学生会工作的认识学生会是在校学生的组织,是广大同学实行自我管理、自我服务、自我教育、自我完善、自我发展的学生组织,代表和维护广大同学的根本利益。
学生会中的各部门之间分工合作、协调发展。
其次,学生会的工作是要做好学习、文体等各方面工作的组织,在开展学生工作方面是主力军。
开展学生工作要以服务最广大同学的根本利益为根本。
在不影响同学们学习成绩的同时,适时地开展丰富多彩的文化、体育等方面的活动,来陶冶同学们的情操,缓解学习的压力,丰富同学们的业余生活,使整个校园呈现活泼开朗、团结向上、严谨有序的学习生活氛围。
第三,学生会各部门之间还起着“师生之桥、同学之家”的作用。
一方面,学生会的工作要能吸引并能很好地团结同学们,为大家搭建各种展现自我、锻炼自我的平台,另一方面要向学校负责。
参与学校的管理,对学校做出的决定承担责任、提供建议,改善学校的工作,反映学生的意见,传达学校的办学理念和宗旨,做好传承工作。
少年智则中国智,少年强则中国强。
学生会作为在校学生的自治组织,是校园文化建设的生力军,也是培养我们成为国家栋梁之才的一个课堂。
我们要在这个舞台上充分发挥自己的才华,为我们的学校增辉。
对学生会工作的认识与思考一、学校对学生会的要求是什么,学校需要我们做什么?××××学生会是在校党委领导下,校团委具体指导下的各院学生分会的联合组织,是唯一可以代表××××大学全体学生利益的学生组织。
校学生会以××××为宗旨,是广大青年学生实现××××这一目标的先进学生组织。
长期以来,学校各级组织高度重视学生工作,并对学生会这一组织提出了一些要求,希望学生会能够真正发挥学校与学生之间的桥梁纽带作用。
具体来讲,包括以下几个方面:1、实现各项工作的上传下达,保证党和国家的基本路线、方针、政策及有关部门的决议、决定能够在广大青年学生当中得以贯彻和执行。
东北大学学生会各部门职能及定位东北大学学生会简介东北大学学生会,全称东北大学学生委员会(以下简称东大学生会)成立于1928年,是由校党委领导、校团委指导、独立开展工作的东北大学在籍大学生的群众性官方组织。
东大学生会积极贯彻党的教育方针,结合学校的实际情况,紧紧围绕学校的中心工作。
东大学生会是辽宁省学生联合会和沈阳市学生联合会的团体会员,现在是辽宁省学生联合会的主席单位。
东大学生会在维护党、国家和学校整体利益的前提下,发挥双向的桥梁作用,代表和维护大学生正当的、切身的利益,它以“自我服务、自我管理、自我教育”为宗旨,以“为广大学生服务”为根本目的。
通过开展有益于同学身心健康的学习、创作、文体、社会实践、志愿者服务、社会公益等活动,积极创造良好的学风、校风,引导全校学生不断提高思想觉悟,维护学校良好的教学秩序和学习、生活环境,并反映同学们的建议、意见和要求,是学校管理的助手和主力军。
东大学生会下设15个部门,即学习部、生活部、文化交流部、女生部、重大节日策划部、维权部、文明礼仪部、组织部、办公室、规划发展部、科技部、网络部、新闻部、宣传部和外联部,细致的分工有助于工作的专业化开展。
由1个主席和9个副主席共同领导。
自我教育类部门:学校教育,育人为本;德智体美,德育为先。
东北大学学生会在东北种渠道反映同学们的意见和建议,参与涉及学生切身利益的学校事务的民主管理,并通过一系列服务类活动的开展,方便同学们的校园生活。
部门基本职能如下:1、围绕“衣”、“食”、“住”、“行”四个方面深入了解同学们各阶段的生活需求和对于校园生活方面的意见和建议,举办“爱心伞”、“公交IC卡充值”、“清洗眼镜”、“清洗羽绒服”等各类活动。
2、为广大同学提供实用的生活资讯,切实为同学们的日常生活提供便利服务。
3、培养同学们积极的生活理念和生活态度。
重大节日策划部重大节日策划部作为学生会的活动部门之一,旨在以策划、组织、开展大规模活动的形式丰富校园文化,推动校园文明建设。
2024年中学学生会工作计划范例一、工作重点及指导思想全面贯彻落实《关于全面实施素质教育的决定》,深入学习贯彻党的指导思想,紧密围绕学校中心工作,强化思想政治工作和学风建设,加强对学生干部及班团干部的管理与培养,提升其战斗力和凝聚力。
同时,配合教学研究与兴趣活动组,紧密围绕课堂教学内容,精心策划和组织文娱、体育、社会公益等活动,丰富校园生活,促进班级间交流,弘扬中华民族传统美德,实现以道交友、以友进德的目标。
二、常规工作持续强化1. 每月定期召开学生会干部、团委委员及班团干部学习会议,着重培养学生的组织与管理能力。
2. 每日坚持“三队”(如文艺队、体育队、志愿服务队等)的排练工作,确保队伍训练有序进行。
3. 广播室坚持每日播音,传播正能量,丰富校园文化生活。
4. 加强团队室实物管理,明确“三队”实物由各自负责人管理,确保资产安全。
5. 定期出版橱窗、墙报、黑板报,营造积极向上的校园文化氛围。
6. 完善团籍与档案管理,及时吸收新团员并收取团费。
三、具体工作计划(一)____月份1. 协助学校做好开学各项工作,确保学生顺利入学。
2. 健全“三队”组织体系,并进入常态化训练状态。
3. 在____月____日至____日期间开展“学风整顿”活动,营造良好学习氛围。
4. ____月____日召开学生会干部会议,部署新学期工作。
(二)____月份1. 各班于____月____日组织“献爱心”活动,培养学生的社会责任感。
2. ____月____日组织学雷锋活动,弘扬雷锋精神。
3. ____月中旬安排团课学习,提升学生思想政治素质。
(三)____月份1. 第八周(____月____日)组织新生扫墓活动,缅怀先烈,继承遗志。
2. ____月中旬继续开展团课学习。
3. ____月中旬发展新团员,并收取团费。
(四)____月份1. 第十二周(劳动节放假期间)各班再次进行“献爱心”活动,深化社会实践教育。
2. ____月中旬继续安排团课学习。
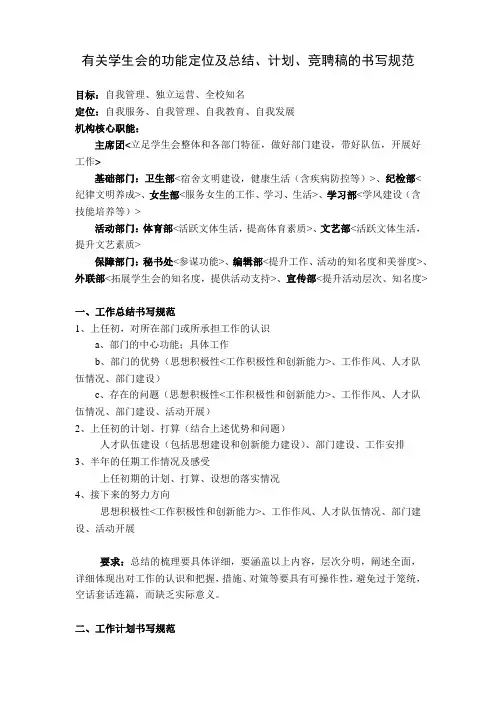
有关学生会的功能定位及总结、计划、竞聘稿的书写规范目标:自我管理、独立运营、全校知名定位:自我服务、自我管理、自我教育、自我发展机构核心职能:主席团<立足学生会整体和各部门特征,做好部门建设,带好队伍,开展好工作>基础部门:卫生部<宿舍文明建设,健康生活(含疾病防控等)>、纪检部<纪律文明养成>、女生部<服务女生的工作、学习、生活>、学习部<学风建设(含技能培养等)>活动部门:体育部<活跃文体生活,提高体育素质>、文艺部<活跃文体生活,提升文艺素质>保障部门:秘书处<参谋功能>、编辑部<提升工作、活动的知名度和美誉度>、外联部<拓展学生会的知名度,提供活动支持>、宣传部<提升活动层次、知名度>一、工作总结书写规范1、上任初,对所在部门或所承担工作的认识a、部门的中心功能;具体工作b、部门的优势(思想积极性<工作积极性和创新能力>、工作作风、人才队伍情况、部门建设)c、存在的问题(思想积极性<工作积极性和创新能力>、工作作风、人才队伍情况、部门建设、活动开展)2、上任初的计划、打算(结合上述优势和问题)人才队伍建设(包括思想建设和创新能力建设)、部门建设、工作安排3、半年的任期工作情况及感受上任初期的计划、打算、设想的落实情况4、接下来的努力方向思想积极性<工作积极性和创新能力>、工作作风、人才队伍情况、部门建设、活动开展要求:总结的梳理要具体详细,要涵盖以上内容,层次分明,阐述全面,详细体现出对工作的认识和把握,措施、对策等要具有可操作性,避免过于笼统,空话套话连篇,而缺乏实际意义。
二、工作计划书写规范1、过去一段时间工作的总结a、应当清楚梳理过去一学期或过去一段历程,自己或部门期初的打算、计划,以及落实情况,具体要从以下方面:思想积极性<工作积极性和创新能力>、工作作风、人才队伍情况、部门建设、活动开展等详细阐明情况,避免过于笼统,空话套话连篇,要具体实际b、取得了哪些成绩,存在哪些问题,点明问题的原因或根源是什么2、下一步的工作计划a、针对以上总结情况以及存在的问题,谈谈下一阶段打算怎么办,如何发扬优势,弥补不足。
学生会工作规划与设想【学生会工作规划与设想】一、工作计划1. 思路与定位:定位学生会的核心职责,制定学生会工作思路。
2. 人员招募:通过多种方式招募具有各种能力的学生,搭建多元化的学生会团队。
3. 工作安排:安排学生会成员的工作时间、地点、工作内容、任务分配等方面,保证工作的高效与有序。
4. 日常管理:建立学生会日常工作管理制度,监督工作流程、进度和成果质量,及时发现问题并解决。
5. 活动策划:根据学生需求、特点和爱好,策划各种有特色、有意义、有益于学生成长的活动。
6. 宣传推广:利用多种渠道(官网、微信公众号、QQ群等)宣传学生会的工作内容、成果和意义,提高学生对学生会的认知和认可。
7. 建立合作关系:与学校其他组织(如青年志愿者协会、社团联合会等)建立合作关系,共同开展各种活动,增强学生会的影响力和凝聚力。
二、工作总结1. 人员建设:通过多种方式招募了具有各种能力的学生,搭建了一支多元化的学生会团队。
2. 工作效率:制定了详细的工作计划和日常管理制度,保证了工作的高效与有序。
3. 活动丰富:根据学生需求、特点和爱好,策划了各种有特色、有意义、有益于学生成长的活动,得到了学生的广泛认可和支持。
4. 宣传力度:利用多种渠道(官网、微信公众号、QQ群等)宣传学生会的工作内容、成果和意义,提高了学生对学生会的认知和认可。
5. 合作共赢:与学校其他组织(如青年志愿者协会、社团联合会等)建立起了合作关系,共同开展各种活动,增强了学生会的影响力和凝聚力。
三、核心内容1. 定位学生会的核心职责学生会是学生自我管理、自我服务、自我教育的组织,其核心职责是代表和服务学生群体,促进学生的全面发展。
因此,学生会应当注重提高自身的组织能力和服务水平,从而更好地服务学生。
2. 搭建多元化的学生会团队学生会的核心力量是其成员,因此招募优秀的学生会成员是学生会工作的关键之一。
学生会应该通过多种方式招募具有各种能力的学生,包括但不限于面试、笔试、考察等方式,组建一支多元化的学生会团队,具有不同的专业背景、兴趣爱好和社交能力,以此增强学生会的整体实力和竞争优势。
学生会未来展望及规划学生会作为学校内最具影响力和凝聚力的组织之一,承担着促进学生发展、提升校园活动品质的重要使命。
那么,如何编写学生会的未来展望及规划呢?1. 定位明确首先,学生会应该明确自身的定位,包括宗旨、使命和愿景。
宗旨是学生会存在的根本目的,使命是学生会实现宗旨的具体行动方针,愿景则是学生会未来发展的美好想象。
定位明确能够使学生会内部成员在工作中心态一致,行动有力。
2. 制定长期规划为了实现明确的定位,学生会需要制定长期规划。
长期规划应包括目标设定、发展方向、工作重点和实施策略等内容。
目标设定要具体、可衡量,发展方向要与学校整体发展方向相一致,工作重点要针对实际需求,实施策略要切实可行。
3. 建立有效组织架构学生会的组织架构是实现目标的重要保障。
要建立一套科学、合理的组织结构,包括主席团、部门负责人以及各级干部。
各级干部要分工明确,协作紧密,形成高效的工作机制。
4. 加强团队建设团队建设是学生会工作的基础。
学生会应该加强团队协作能力培养,增强团队凝聚力和执行力。
可以通过定期团队建设活动、培训课程等方式来实现。
5. 推动创新发展未来学生会应该以创新为驱动力,不断探索新的工作模式、活动形式。
可以参考其他学校的成功经验,结合本校特点,推出具有创新性的活动,吸引更多学生参与。
6. 加强与学生和学校的沟通学生会应该成为学生和学校之间的桥梁,积极倾听学生需求,及时反馈学生意见,为学校决策提供参考。
要定期组织座谈会、民主评议等活动,保持与学生群体的沟通畅通。
结语通过以上几点,可以有效编写学生会的未来展望及规划。
只有明确定位、长期规划、有效组织架构、强团建设、创新发展以及与学校沟通,学生会才能实现自身发展目标,为学生服务、为学校发展做出更大的贡献。
愿学生会未来更加繁荣昌盛!。
竭诚为您提供优质文档/双击可除学生会主席工作计划明确定位篇一:学生会主席工作计划大方向工作计划1、首先从自身做起,严于律己,求真务实,公正办事,杜绝私心,充分听取老师和同学们的意见,尽快完成部长到主席角色的转变。
2、带领学生会成员及时完成学院交给我们的各项工作,组织好迎接新生、迎新晚会、辩论赛等各项活动,继承和发扬上届学生会的优良传统,并在此基础上开拓创新,如招新方式的改良等。
3、做好学院老师和同学们之间的桥梁工作,使学生会成为师生之间的纽带。
4、明确自己的工作角色,把握好学生会的大方向,事事以集体利益为重,做好领航员,下放权力,支持部长们的工作,让部长们可以更好的发挥作用,并在适当的时候予以帮助,同时定期向学院老师汇报学生会的工作情况,并请老师对学生会的工作及举办的活动进行点评和指导。
5、在学生会的工作中,遇到问题及时与另外两位主席沟通交流,尽快拿出合理的解决方案,避免信息滞后、决策延迟、意见不一致等问题造成的工作推迟及各部门的冲突。
6、及时协调好学生会各部门之间的关系,使学生会各部门在做好自己部门工作的同时,能给予其他部门力所能及的帮助。
学生会里没有哪一个部门是孤立存在的,只有团结起来,才能更好的完成学生会的工作。
7、提高学生会的工作效率,明确分工和规章制度,培养每一个成员的工作能力,更好更快的完成学生会的工作,避免耽误太多学习的时间。
同时在安排活动的时候应考虑工作的密集程度以及每个部门工作的强度,以免干事工作量太少或负担太重,效用递减过快。
8、工作要系统化、条理化。
工作之前有计划,为了一年工作的顺利进行,从换届后就要做好学生会全年的工作规划,招新后即开始辩论队的招新,礼仪队的培训,朗诵选手的培训等工作;工作之中有宣传,利用海报、网络等宣传方式扩大学院学生会在工大的影响力;工作之后有总结,及时的总结可以吸取教训同时为后面的活动积累经验。
9、每周定期召开学生会部长例会,及时将任务布置下去,并在例会上总结上一周的工作。
在学生会定位是什么
1、学生会是一个长期为学生服务的组织。
是广大学生“自我管理、自我教育、自我服务”的组织,是展现自我提升自我的平台,加入学生可以给自己一个不断成长的渣芹汪机首轮会。
2、作为学生会成员应该继承以往学生会的宗旨,坚持“我们努力,大家受益”的工作作风,并朝“正规化”方向不断迈进。
通过正规化部门流程,学生会工作网络信如仔息化,提高学生会的和科学性。
加强部门间的横向交流,以提高学生会的,自我学习的能力。
同时,继续坚持“以同学为本”的工作原则,拉近学生会和学院同学间的距离,踏踏实实为同学服务!。
学生会培训学员代表发言稿尊敬的学员代表们,大家上午好!首先,非常感谢大家参加今天的学生会培训活动。
我很荣幸能站在这里,向大家分享一些关于如何进行学生会工作的经验和技巧。
作为学生会的一员,我们肩负着为同学们服务的责任和使命。
只有不断提升自己的素质和能力,才能更好地完成这项工作。
一、学生会的职责和使命学生会作为代表学生群体利益的组织,其职责和使命主要包括以下几个方面:1. 为同学们提供服务和帮助。
我们需要关心同学们的需求和意见,积极倾听他们的声音,并及时反馈给学校的相关部门。
同时,为同学们提供一系列的服务,如活动组织、心理辅导、考试指导等。
2. 反映和解决同学们的问题。
学生会要密切关注同学们的学习生活情况,及时发现问题,并采取有效的措施解决。
我们要对同学们的诉求进行整理和总结,与学校积极沟通,争取更多的资源和支持。
3. 组织和开展丰富多彩的活动。
学生会要积极组织各类文体活动、学术讲座、志愿者活动等,丰富同学们的校园生活,培养同学们的兴趣爱好和团队合作意识。
二、学生会代表的角色定位作为学生会的代表,我们要明确自己的角色定位和责任。
首先,我们要有强烈的使命感和责任感,始终把同学们的利益放在第一位。
我们要善于倾听和沟通,了解同学们的需求和想法,全力以赴为同学们提供服务和帮助。
其次,我们要充分利用好自己的资源和能力,团结同学们一起开展各项工作。
每个人都有自己的优势和特长,我们要善于发现和发挥每个人的所长。
通过合理分工,将个人的力量融入到整个团队中,实现团结协作、共同进步。
最后,我们要注重学习和提升自己的素质。
要虚心向他人学习,不断完善自己的知识结构和能力水平。
只有不断提升自己,我们才能更好地为同学们提供服务。
三、学生会代表的工作技巧和方法在学生会的工作中,我们需要掌握一些基本的技巧和方法,以提高工作的效率和质量。
1. 善于沟通和倾听。
作为学生会的代表,我们要与同学们保持良好的沟通,了解他们的需求和问题。
在沟通过程中,要特别注重倾听,理解同学们的心声,及时反馈并提出解决方案。
团队就是由两个或者两个以上的,相互作用,相互依赖的个体,为了特定目标而按照一定规则结合在一起的组织
短期目标:
由管理者换变为服务者,做到切实为学生服务,创建服务型学生会
长期目标:
将三全学院学生会打造成在一定范围内最受尊敬的学生组织
三全学院学生会理念
学生会的宗旨:全心全意为同学服务
学生会的组织形象:服务型、学习型、创新型、管理型、自律型
学生会的方针:自我管理、自我教育、自我服务
学生会的生存理念:从同学中来,到同学中去
学生会的工作作风:团结友善、务实高效、严谨活泼
学生会的活动定位:特色、精品、广泛、可行、服务
学生会的用人原则:能者上,平着让,庸者下
学生会的学习途径:于书本上踏实学习,于工作中总结学习,于生活中交流学习
学生会的管理理念:为每一位成员创造一个充分发挥个人能力的舞台,让每一位接受服务的对象满意
学生会的任务:以良好的校风熏陶人,以正确的舆论引导人,以健
全的制度塑造人、以丰富的活动锻炼人,以优质的工作服务人
学生会的个人定位:学生会是我家
学生会的个人收获:重要的不是你得到了什么,而是你学到了什么
学生会的个人发展机会:如果你不能找到机会,请为自己创造机会学生会的个人工作目标:于工作中追求快乐,于工作中追求收获。