Excel公式中引用地址方式简介
- 格式:doc
- 大小:62.00 KB
- 文档页数:2
Excel中的单元格引用位置表示方式在Excel中,单元格引用是非常重要的概念,它可以帮助我们在公式中准确地引用和操作其他单元格的数值和内容。
单元格引用的位置表示方式也是多种多样的,下面我们将深入探讨这一主题。
1. 相对引用在Excel中,相对引用是最常见的单元格引用位置表示方式。
当在公式中引用其他单元格时,使用相对引用,会根据当前单元格的位置来动态调整引用的位置。
如果在A1单元格中输入公式=B1+C1,那么在A1下方的A2单元格中输入相同的公式,它们分别引用的是B1+C1和B2+C2。
相对引用的特点是灵活性高,但在一些情况下,我们可能需要固定某个单元格的引用位置,这时就需要使用绝对引用或混合引用。
2. 绝对引用绝对引用是指在公式中固定某个单元格的引用位置,不随当前单元格的位置变化而变化。
在Excel中,使用"$"符号来表示绝对引用。
$A$1表示固定引用A1单元格的数值或内容,无论这个公式被复制到哪个位置,它都始终引用的是A1单元格。
相对引用和绝对引用的组合形式就是混合引用,它可以根据需要固定行或列的引用位置。
3. 引用超出单元格范围在实际的Excel操作中,有时我们可能需要引用超出当前工作表范围的单元格,这时就需要使用外部引用或信息。
外部引用可以帮助我们在不同的工作簿或工作表之间引用单元格,甚至可以在不同的Excel文件中进行引用。
通过外部引用,我们可以实现数据的共享和汇总,使得工作表之间的数据操作更加便捷高效。
总结回顾:通过对Excel中单元格引用位置表示方式的深入探讨,我们可以更好地理解在Excel中如何准确地引用和操作单元格。
相对引用、绝对引用和外部引用都是非常实用的功能,它们能够帮助我们根据实际需求灵活地引用和操作单元格中的数据和内容。
个人观点:在我看来,熟练掌握单元格引用位置表示方式是非常重要的,它不仅可以提高Excel操作的效率,还可以使得我们的工作更加精准和准确。
简述 Excel 单元格引用的形式及其区别在 Excel 中,单元格引用是使用公式计算时获取数据的重要方式。
本文将介绍 Excel 中单元格引用的三种形式及其区别。
下面是本店铺为大家精心编写的5篇《简述 Excel 单元格引用的形式及其区别》,供大家借鉴与参考,希望对大家有所帮助。
《简述 Excel 单元格引用的形式及其区别》篇1在 Excel 中,单元格引用是指在公式中使用单元格地址来获取数据的方式。
单元格引用有三种形式:相对引用、绝对引用和混合引用。
1. 相对引用相对引用是 Excel 中最常用的单元格引用形式。
在相对引用中,单元格地址会根据公式所在单元格的位置而发生变化。
例如,如果在A1 单元格中输入公式“=B1”,则在 A2 单元格中复制该公式时,公式将自动更改为“=B2”。
2. 绝对引用绝对引用是指在公式中使用完全合格的单元格地址,即包括工作表名称和单元格地址。
例如,如果在 A1 单元格中输入公式“=Sheet2!B1”,则该公式将始终引用 Sheet2 工作表中的 B1 单元格,无论该公式复制到哪个单元格。
3. 混合引用混合引用是指在公式中使用部分合格的单元格地址。
例如,如果在 A1 单元格中输入公式“=Sheet2!B1”,则该公式将在 A1 单元格中引用 Sheet2 工作表中的 B1 单元格,但在 A2 单元格中复制该公式时,公式将自动更改为“=Sheet2!B2”。
单元格引用的形式对公式的计算结果和工作效率都有重要影响。
《简述 Excel 单元格引用的形式及其区别》篇2Excel 单元格引用的形式有三种:相对引用、绝对引用和混合引用。
1. 相对引用:相对引用是相对于当前单元格的位置而言的。
例如,如果当前单元格是 A1,那么 A2 就是相对引用。
在使用相对引用时,如果复制公式到其他单元格,公式中的单元格引用会自动调整。
例如,如果将公式从 A1 复制到 C3,那么公式中的单元格引用会自动变成 C3。
excel引用路径Excel是一款功能强大的办公软件,它提供了丰富的数据处理和分析功能,同时也支持使用公式和函数来进行数据引用和计算。
在Excel中,引用路径是指用来指定单元格或区域的位置的一种方式。
在本文中,我们将探讨Excel中的引用路径及其不同的形式和用法。
引用路径可以分为相对引用和绝对引用两种形式。
相对引用是指引用路径相对于当前所在单元格的位置来确定,而绝对引用则是指引用路径相对于工作表的绝对位置来确定。
相对引用是Excel中最常见的引用形式,它可以用来引用当前单元格的相对位置的单元格或区域。
例如,如果在单元格A1中输入公式“=B1+C1”,则B1和C1就是相对引用,表示相对于当前单元格A1的位置。
相对引用的一个特点是,当复制公式到其他单元格时,公式中的引用路径会自动调整为相对于新位置的路径。
例如,如果将A1中的公式“=B1+C1”复制到A2单元格,那么复制后的公式会变为“=B2+C2”。
除了相对引用,Excel还支持绝对引用。
绝对引用可以用来固定一个单元格或区域的引用位置,不会随着复制公式而改变。
在Excel中,绝对引用使用$符号来表示。
例如,如果想要引用固定的单元格B1,可以使用“$B$1”来表示。
绝对引用的一个常见用途是在公式中引用固定的常数或者其他工作表的数据。
例如,如果想要在公式中引用工作表Sheet2中的单元格A1,可以使用“=Sheet2!$A$1”来表示。
除了相对引用和绝对引用外,Excel还支持混合引用。
混合引用是指同时使用相对引用和绝对引用的引用形式。
例如,如果想要在公式中引用固定的列B,但是行号随着复制公式而改变,可以使用“$B1”的形式来表示。
在Excel中,引用路径还可以包含其他的指示符号,如:,!和$等。
:符号用于表示连续的区域,例如“A1:B10”表示从单元格A1到单元格B10的区域。
!符号用于分隔工作表名称和单元格或区域的引用,例如“Sheet2!A1”表示工作表Sheet2中的单元格A1。
关于Excel中公式中的绝对地址与相对地址在Excel的D5单元格内,输入公式= A1 + $D$4,然后在第三行前插入一行,此时D6 单元格内的公式是什么?本题是一个关于Excel相对地址与绝对地址的问题,有较大难度,现在为大家分析一下。
1. 什么是相对地址与绝对地址?在Excel的公式里,如何使用到单元格的名称,有两种方式,一种是直接写单元格的地址,如A1, B2之类的,这种地址写法我们称为相对地址;另外,我们如果在在单元格的地址的行号与列号前加上$符号,如$A$1, $B$2,这种写法我们一般称之为绝对地址写法。
在公式中,如果需要使用绝对地址,可以自己手工在行号与列号前输入$符号,也可以选中单元格名称,然后按F4键。
与上述两种写法相应的,还有一种地址写法我们一般称之为混合地址,混合地址写法就是只在行号或列号前加$符号,比如$A1或A$1 o2. 公式中使用相对地址与绝对地址有什么区别?在公式中使用相对地址与绝对地址是有很大区别的,常规情况下我们用以下三句话来描述它们的区别:(我们称公式所在单元格为公式单元格,公式中引用到的单元格叫引用单元格,比如上题中D5里有公式,D5 就是公式单元格,A1与D4是被引用到的单元格,都是引用单元格)公式中使用相对地址,Excel记录的是公式所在的单元格与引用的单元格之间的相对位置,当进行公式复制时,公式所在单元格发生变化时,一般被引用的单元格与会相应的发生变化;公式中使用绝对地址,Excel记录的是引用单元格本身的位置,与公式所在单元格无关,当进行公式复制时,当公式所在单元格发生变化时,被引用的单元格保持不变。
公式中无论使用何种地址,如果不是进行公式复制,而只是移动公式所在单元格,公式保持不变。
这三句话是最常规地对两者区别的介绍,是大家首先要理解的。
下面以实例说明。
3. 实例题目:在Excel的D5单元格内,输入公式= A1 + $D$4,然后在第三行前插入一行,此时D6 单元格内的公式是什么?A例:如果将D5单元格分别复制到D6和E7内,D6 与E7内的公式是什么?由于D5内原来输入的公式中既有相对地址,又有绝对地址,按上述规则,进行复制操作,相对地址位置变化,绝对地址位置不变。
在Excel公式与函数中,经常引用单元格或单元格区域。
单元格或单元格区域的引用有相对引用、绝对引用和混合引用三种。
相对引用、绝对引用和混合引用的区别是,在公式中使用单元格或单元格区域的地址时,当复制公式时,地址的变化不同。
具体情况举例说明:1.相对引用:复制公式时地址跟着发生变化,如:C1单元格中有公式:=A1+B1当将公式向下复制时,到C2单元格时公式变为:=A2+B2,即行号随单元格行的改变而改变。
当将公式向右复制到D1单元格时变为:=B1+C1,即列标随单元格列的改变而改变。
可见相对引用时,公式中的地址随单元格行与列的改变而改变。
2.绝对引用:复制公式时地址不会跟着发生变化,如:C1单元格中有公式:=$A$1+$B$1当将公式复制到C2单元格时仍为:=$A$1+$B$1当将公式复制到D1单元格时仍为:=$A$1+$B$13.混合引用:复制公式时地址的部分内容跟着发生变化,如:C1单元格有公式:=$A1+B$1当将公式复制到C2单元格时变为:=$A2+B$1,即公式中的A1单元格中的列标A不变,行号1改变为2;B1单元格中的行号1不变。
当将公式复制到D1单元格时变为:=$A1+C$1,即公式中的A1单元格中的列标A不变;B1单元格中的列标B改变为列标C,行号1不变。
规律:加上了绝对引用符$的列标和行号为绝对地址,在公式向旁边复制时不会发生变化,没有加上绝对地址符号的列标和行号为相对地址,在公式向旁边复制时会跟着发生变化。
混合引用时部分地址发生变化。
下面利用Excel中具体的例子比较一下C4$C4C$4和$C$4之间的区别。
在一个工作表中,C4、C5中的数据分别是60、50,D4、D5中的数据分别是70、80。
如果在E4单元格中输入=C4,那么将E4向下拖动到E5时,E5中的内容就变成了50,里面的公式是=C5,将E4向右拖动到F4,F4中的内容是70,里面的公式变成了=D4。
如果把E4复制到F5,F5中的内容是80,里面的公式变成了=D5。
excel中绝对引用的意思
Excel中的绝对引用是指在公式中使用的单元格地址不会随着复制或填充而改变。
通常,Excel中的公式使用相对引用,即当公式复制到其他单元格时,其中的单元格地址会自动调整。
但在某些情况下,我们需要使用绝对引用来确保公式中的某些单元格地址始终保持不变。
在Excel中,使用绝对引用可以使用$符号来实现。
$符号可以放在单元格地址的行或列前面,或者同时放在行和列前面。
例如,$A$1表示单元格A1的绝对引用,$A1表示单元格A的列地址是相对的,但行地址是绝对的,而A$1表示单元格1的行地址是相对的,但列地址是绝对的。
使用绝对引用的情况包括:
1. 使用绝对地址作为某个常量或固定值,如税率、汇率等。
2. 在公式中分配了不同的单元格范围,可以使用绝对引用来确保公式中的单元格地址始终保持不变。
3. 在使用函数时,有时需要使用绝对引用,以确保函数的正确性和准确性。
- 1 -。
excel引用格式
在Excel 中,引用其他单元格或工作表中的数据可以使用不同的引用格式。
以下是常见的引用格式:- 相对引用:使用相对引用时,公式中引用的单元格会相对于当前单元格的位置进行调整。
例如,如果在A1 单元格中输入公式“=B1+C1”,并将该公式复制到A2 单元格,那么A2 单元格中的公式将变为“=B2+C2”。
- 绝对引用:使用绝对引用时,公式中引用的单元格位置不会随着公式的复制而改变。
例如,如果在A1 单元格中输入公式“=$B$1+$C$1”,并将该公式复制到A2 单元格,那么A2 单元格中的公式仍然是“=$B$1+$C$1”。
- 混合引用:混合引用是指在公式中同时使用相对引用和绝对引用。
例如,如果在A1 单元格中输入公式“=B$1+C1”,并将该公式复制到A2 单元格,那么A2 单元格中的公式将变为“=B$1+C2”。
在这个例子中,$B$1 是绝对引用,而C1 是相对引用。
要在公式中使用不同的引用格式,可以使用美元符号$来锁定行或列。
例如,$A$1 表示绝对引用 A 列第 1 行,$A1 表示相对引用A 列第1 行,A$1 表示相对引用第1 行A 列。
了解不同的引用格式可以帮助你在Excel 中更灵活地使用公式和函数。
Excel 公式位置的引用(三维地址引用)一个引用位置代表工作表上的一个或者一组单元格,引用位置告诉Excel在哪些单元格中查找公式中要用的数值。
通过使用引用位置,我们可以在一个公式中使用工作表上不同部分的数据,也可以在几个公式中使用同一个单元格中的数值。
我们也可以引用同一个工作簿上其它工作表中的单元格,或者引用其它工作簿,也可以引用其他应用程序中的数据。
引用其他工作簿中的单元格称为外部引用。
引用其他应用程序中的数据称为远程引用。
单元格引用位置基于工作表中的行号和列标。
7.4.1 单元格地址的输入在公式中输入单元格地址最准确的方法是使用单元格指针。
我们虽然可以输入一个完整的公式,但在输入过程中很可能有输入错误或者读错屏幕单元地址,例如,我们很可能将“B23”输入为“B22”。
因此,在我们将单元格指针指向正确的单元格时,实际上已经把活动的单元格地址移到公式中的相应位置了,从而也就避免了错误的发生。
在利用单元格指针输入单元格地址的时候,最得力的助手就是使用鼠标。
使用鼠标输入的过程如下:(1)选择要输入公式的单元格,在编辑栏的输入框中输入一个等号“=”。
(2)用鼠标指向单元格地址,然后单击选中单元格地址。
(3)输入运算符号,如果输入完毕,按下“Enter”键或者单击编辑栏上的“确认”按钮。
如果没有输入完毕,则继续输入公式。
例如,我们要在单元格“B2”中输入公式“=A1+A2+C6”,则可将鼠标指向单元格“B2”,然后键入一个“=”号,接着将鼠标指向“A1”单击,再键入“+”号,重复这一过程直到将全部公式输入进去。
7.4.2 相对地址引用在输入公式的过程中,除非我们特别指明,Excel一般是使用相对地址来引用单元格的位置。
所谓相对地址是指:当把一个含有单元格地址的公式拷贝到一个新的位置或者用一个公式填入一个范围时,公式中的单元格地址会随着改变。
例如在上一节中,输入的公式实际上代表了如下的含义:将单元格“A1”中的内容放置到“B2”单元格中,然后分别和“A2”、“C6”单元格中的数字相加并把结果放回到“B2”单元格中。
Excel公式单元格地址引用知识集2010-01-29 11:24在Excel的公式里,大部份Excel公式都会引用单元格的内容。
下面就把一些单元格地址引用的知识,整理于此:1、A1引用样式。
A1引用样式是Excel默认使用的引用方式,此样式由列标(Excel2003及以下版为从A到IV,Excel2007及以上版为从A到XFD)和行号(Excel2003及以下版为从从1到65536,Excel2007及以上版为从从1到1047586)组成。
如:若要引用 ==> 请使用列 A 和行 10 交叉处的单元格 ==> A10在列 A 和行 10 到行 20 之间的单元格区域 ==> A10:A20在行 15 和列 B 到列 E 之间的单元格区域 ==> B15:E15行 5 中的全部单元格 ==> 5:5行 5 到行 10 之间的全部单元格 ==> 5:10列 H 中的全部单元格 ==> H:H列 H 到列 J 之间的全部单元格 ==> H:J列 A 到列 E 和行 10 到行 20 之间的单元格区域 ==> A10:E20如果要引用其他工作表中的单元格,还要在单元格地址前加上工作表名称与分隔符“!”,如要引用工作表Sheet1中的A列,应为Sheet1!A:A。
2、相对引用与绝对引用相对引用与绝对引用的区别在于,当将公式复制到其它单元格时,公式中单元格或单元格区域的地址是否有变化。
相对引用在复制公式时地址跟着发生变化,而绝对引用不会发生变化!绝对引用的方法是在原来引用地址的列标和行号前加上“$”。
如原来相对引用第一行第一列的地址写为“A1”,而绝对引用时应该写为“$A$1”。
混合引用指的是列标与行号中,有一个被加上绝对引用符号“$”。
如“$A1”,则公式复制到列标A不会变化而行号1会变化;而“A$1”则是列标A会变化而行号1不会。
3、交叉引用这个引用方法与实例,小站中已有单独的文章说明,这就不再重复了,大家可以参考一下原文章.4、三维引用样式三维引用样式指的是多张工作表上的相同单元格或单元格区域的引用方式,其格式为“开始工作表名:结束工作表名!单元格地址”。
在 Excel 中,可以使用 `ADDRESS` 函数来返回某个单元格的地址,并将其作为字符串嵌入到公式中。
可以将 `ADDRESS` 函数与其他函数一起使用,以根据需要动态引用单元格。
以下是一个简单的示例,演示如何使用 `ADDRESS` 函数在公式中引用单元格:
如果要在单元格 D1 中显示单元格 B2 的值,可以使用以下公式:
```
=INDIRECT(ADDRESS(2, 2))
```
在上述公式中,`ADDRESS(2, 2)` 返回单元格 B2 的地址,即字符串 "$B$2"。
然后,`INDIRECT` 函数将该字符串解释为单元格引用,并返回单元格 B2 的值,即 50。
如果想将引用位置设置为可变的,可以使用其他函数(例如 `ROW` 或 `COLUMN`)来计算要引用的行或列号。
例如,要在单元格 D1 中显示当前行和当前列的单元格的值,可以使用以下公式:
```
=INDIRECT(ADDRESS(ROW(), COLUMN()))
```
在上述公式中,`ROW()` 和 `COLUMN()` 函数分别返回当前单元格的行号和列号。
然后,`ADDRESS` 函数使用这些值返回当前单元格的地址。
最后,`INDIRECT` 函数将该字符串解释为单元格引用,并返回该单元格的值。
希望这个示例能够帮助你理解如何在 Excel 中使用 `ADDRESS` 函数引用单元格。
excel引用位置公式摘要:一、Excel简介二、Excel中的引用位置公式1.相对引用2.绝对引用3.混合引用三、引用位置公式的应用场景1.数据填充2.条件格式3.公式复制四、引用位置公式的注意事项1.引用区域的范围2.引用单元格的特性3.避免循环引用五、总结正文:Excel是一款广泛应用于数据处理、分析、展示的电子表格软件。
在Excel 中,引用位置公式是实现数据自动填充、条件格式设置以及公式复制的基础。
本文将详细介绍Excel中的引用位置公式,并分析其在不同场景下的应用。
首先,Excel中的引用位置公式分为相对引用、绝对引用和混合引用三种。
1.相对引用:单元格的引用是基于当前单元格的地址,例如A1引用B1的值。
这种引用方式在公式复制时会自动调整引用地址,但可能会导致填充方向错误。
2.绝对引用:单元格的引用是基于固定的地址,例如$A$1引用A1的值。
这种引用方式在公式复制时不会自动调整引用地址,可以确保填充方向正确。
3.混合引用:单元格的引用既包含相对引用,又包含绝对引用,例如A1引用B$1的值。
这种引用方式可以实现部分自动调整引用地址,部分保持固定。
引用位置公式在Excel中有着广泛的应用场景。
1.数据填充:利用引用位置公式,用户可以快速实现数据的自动填充,例如填充等差或等比序列。
在数据填充时,需要注意引用的起始位置和步长。
2.条件格式:在Excel中,用户可以利用条件格式根据特定条件来格式化单元格。
引用位置公式可以帮助用户实现动态的条件格式,例如高亮显示超过或低于某个阈值的数据。
3.公式复制:在Excel中,用户可以利用引用位置公式实现公式的快速复制。
例如,用户可以将一个公式从A1复制到A2、A3等单元格,只需将公式中的相对引用改为混合引用即可。
在应用引用位置公式时,需要注意以下几点:1.引用区域的范围:确保引用的区域在实际工作表中存在,避免引用不存在的区域导致错误。
2.引用单元格的特性:确保引用的单元格具有正确的数据类型,避免因数据类型不匹配导致错误。
绝对引用的方法
绝对引用是Excel中一种非常有用的功能,通过它可以在多个单元格间进行数据的相应复制,而无需手动修改公式中的单元格地址。
以下是绝对引用的几种方法:
1. $符号:在公式中使用$符号可以锁定单元格地址,使其在复制时不会改变。
例如,$A$1表示锁定A1单元格的地址,无论复制到哪个单元格,都不会改变。
2. F4键:在输入公式时,选中需要锁定的单元格地址后,按下F4键即可添加$符号。
按下F4键再次,可以切换锁定模式。
例如,选中A1单元格,在公式中输入=A1+$B$1,然后按下F4键,可以变为=A$1+$B$1,再按下F4键,变为=A$1+$B$1。
3. 命名单元格:可以通过给单元格命名的方式,使用单元格名称代替单元格地址。
在公式中输入单元格名称时,会自动转换为相应的单元格地址。
例如,命名A1单元格为“Price”,在公式中输入
=Price*$B$1,就可以使用单元格名称代替单元格地址。
绝对引用的使用场景非常广泛,尤其适用于大量数据的计算和分析。
掌握了绝对引用的方法,可以大大提高Excel操作的效率和准确性。
- 1 -。
Excel 中单元格绝对引用的方法
在 Excel 中,单元格引用非常重要。
引用可以帮助我们将数据组织得更好,更易于管理和操作。
而单元格绝对引用则是其中的一种引用方式。
绝对引用是指将单元格的地址指定为绝对位置,而不是相对位置。
这样可以帮助我们更好地管理和操作数据。
下面是 Excel 中单元格绝对引用的方法:
1. 使用$符号
在 Excel 中使用$符号可以确保单元格引用是绝对引用。
例如,如果我们想要将 A1 单元格中的数据复制到 B1 单元格中,我们可以使用以下公式:
=$A$1
这个公式将把 A1 单元格中的数据复制到 B1 单元格中。
2. 使用绝对地址
在 Excel 中,我们可以使用绝对地址来引用单元格。
绝对地址由四个部分组成:单元格地址、列号、行号和$符号。
例如,如果我们想要将 A1 单元格中的数据复制到 F1 单元格中,我们可以使用以下公式:
=A1$1
这个公式将把 A1 单元格中的数据复制到 F1 单元格中。
3. 使用相对地址
相对地址是指相对于当前单元格的地址。
如果我们想要将 A1 单元格中的数据复制到 B1 单元格中,我们可以使用以下公式:
=A1&" "&B1
这个公式将把 A1 单元格中的数据复制到 B1 单元格中,并且B1 单元格的地址与 A1 单元格的地址相同。
以上是 Excel 中单元格绝对引用的方法。
使用这些方法可以帮助我们更好地管理和操作数据,使 Excel 变得更加有用。
Excel公式中引用地址方式简介在Excel公式与函数中,经常引用单元格或单元格区域。
单元格或单元格区域的引用有相对引用、绝对引用和混合引用三种。
相对引用、绝对引用和混合引用的区别是,在公式中使用单元格或单元格区域的地址时,当复制公式时,地址的变化不同。
具体情况举例说明:1.相对引用:复制公式时地址跟着发生变化,如:
C1单元格中有公式:=A1+B1
当将公式向下复制时,到C2单元格时公式变为:=A2+B2,即行号随单元格行的改变而改变。
当将公式向右复制到D1单元格时变为:=B1+C1,即列标随单元格列的改变而改变。
可见相对引用时,公式中的地址随单元格行与列的改变而改变。
2.绝对引用:复制公式时地址不会跟着发生变化,如:
C1单元格中有公式:=$A$1+$B$1
当将公式复制到C2单元格时仍为:=$A$1+$B$1
当将公式复制到D1单元格时仍为:=$A$1+$B$1
3.混合引用:复制公式时地址的部分内容跟着发生变化,如:
C1单元格有公式:=$A1+B$1
当将公式复制到C2单元格时变为:=$A2+B$1,即公式中的A1单元格中的列标A不变,行号1改变为2;B1单元格中的行号1不变。
当将公式复制到D1单元格时变为:=$A1+C$1,即公式中的A1单元格中的列标A不变;B1单元格中的列标B改变为列标C,行号1不变。
规律:加上了绝对引用符“$”的列标和行号为绝对地址,在公式向旁边复制时不会发生变化,没有加上绝对地址符号的列标和行号为相对地址,在公式向旁边复制时会跟着发生变化。
混合引用时部分地址发生变化。
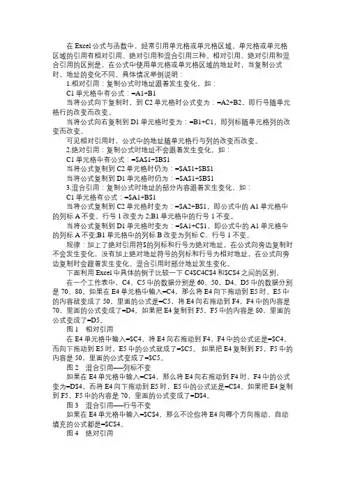
下面利用Excel中具体的例子比较一下“C4”“$C4”“C$4”和“$C$4”之间的区别。
在一个工作表中,C4、C5中的数据分别是60、50,D4、D5中的数据分别是70、80。
如果在E4单元格中输入“=C4”,那么将E4向下拖动到E5时,E5中的内容就变成了50,里面的公式是“=C5”,将E4向右拖动到F4,F4中的内容是70,里面的公式变成了“=D4”。
如果把E4复制到F5,F5中的内容是80,里面的公式变成了“=D5”。
图1 相对引用
在E4单元格中输入“=$C4”,将E4向右拖动到F4,F4中的公式还是“=$C4”,而向下拖动到E5时,E5中的公式就成了“=$C5”。
如果把E4复制到F5,F5中的内容是50,里面的公式变成了“=$C5”。
图2 混合引用──列标不变
如果在E4单元格中输入“=C$4”,那么将E4向右拖动到F4时,F4中的公式变为“=D$4”,而将E4向下拖动到E5时,E5中的公式还是“=C$4”。
如果把E4复制到F5,F5中的内容是70,里面的公式变成了“=D$4”。
图3 混合引用──行号不变
如果在E4单元格中输入“=$C$4”,那么不论你将E4向哪个方向拖动,自动填充的公式都是“=$C$4”。
图4 绝对引用
由此可见,无论相对引用、绝对引用、混合引用,只要前面带上“$”符号,在进行拖动时就不变。
如果都带上了“$”,在拖动时两个位置都不能变。
另外,绝对引用中的“$”在输入时比较麻烦,我们平时引用单元格地址都是用鼠标选取,再加上“$”时,更不方便。
选中输入的地址,按F4键观察一下,会发现Excel在相对引用、绝对引用、混合引用中变换,省去了输入“$”的麻烦。