IQC来料检验流程
- 格式:doc
- 大小:74.50 KB
- 文档页数:6
IQC来料检验控制程序1. 目的建立来料检验和试验程序,验证来料是否符合规定要求,确保不合格或未经检验的物料不会投入使用或加工。
2. 适用范围适用于所有供货商或客户提供给本公司的物料的检验和试验。
3. 定义IQC------来料质量控制,是质量部属下进行来料检验和试验的部门。
MRB------物料评审委员会。
AQL------合格质量水平。
4. 职责4.1 货仓负责物料的收发及存放。
4.2 IQC负责物料的检验及检验标识。
4.3 MRB负责不合格物料的评审和处理,MRB主持人由品质部担任,成员包括PMC 、IQC、 PE、生产部或更高级别的人仕。
4.3.1 品质部综合、统一各成员的意见,最后作为MRB决定。
4.3.2 IQC负责提供不合格物料的检验报告和不合格样品。
4.3.3 PMC负责人负责通报不合格品退货对生产排期的影响和什么时候能追回补料,可提出拣用或加工的建议。
4.3.4 PE部或开发部负责提供拣用标准和可行的加工方法。
4.3.5 MRB负责批准生产急用的物料不经IQC检验,直接发到生产线使用,并跟进急发物料的标识和质量,确保有问题的物料可以追回。
4.3.6 生产部负责考虑拣用或加工的可能性和统计效果。
5. 程序5.1 货仓部先清点来料的数量然后签发进料检查报告给IQC,物料放置于待检区。
5.2 货仓部签发进料检查报告时将供货商名称、物料名称、货号、数量、PO订单编号等项目填写清楚,非合格供货商的物料IQC拒验。
5.3 IQC检验员根据IQC作业指导书确定该批物料的抽样状况, 如无特别要求则用MIL-STD-105E II级水平单次抽样,正常检验。
5.4 IQC检验员到待检区根据抽样计划随机抽取物料的检验样品。
5.5 IQC检验员按IQC作业指导书进行检验,并根据规格要求及合格样板,进行检验。
5.6 IQC检验员将判定结果填写在来料料检查报告内,然后交给IQC负责人审批。
5.7 如果检验样品的不合格数小于或等于AQL合格判定数,则整批判定为合格, 否则判不合格。
IQC的职责、流程及注意事项一、IQC的职责1、IQC职责~开发布/物料/绣,印花测试~进料检验~不合格的处理~跟进来料使用状况~整理大货物料卡2、IQC注意事项~了解品牌及下工序对产品的要求~及时发现问题,知会下工序和相关部门~了解开发及大货布/物料到料时间~分析供应品质状况. (整理相关测试报告及结果)二、IQC检验流程核对来料验收单→按样品或供应商提供的数据检验性能和外观(眼看,气味,手感) →机器测试(化验室测试及基本洗水测试) →填写IQC报表→报上级审批并知会相关部门三、IQC的面料检验3.1). 面料测试:请参阅”Mangrove成衣及布料品质测试选择指南”,详细请各项数据标准请查阅附表ITS 及SGS 所列一般成衣測試標準.(共9页).3.2). 面料抽样方式及程序按仓库提供的送货装箱单,检验员将从中挑选受检卷,一旦检验员选定待检卷,不得再对待检卷数或已被挑选受检的卷数进行任何调整。
检验期间,除了核对颜色之外,不得从任何卷中截取任何码数的布匹。
对接受检验的所有卷布匹都定等级,评定疵点分数。
~3.2.1) 评定布匹等级的其他考虑因素屡犯的疵点: 1.任何重覆或不断出现的疵点都将构成屡犯的疵点。
对每码布匹出现的屡犯的疵点都必须处以四分。
2.无论疵点分数是多少,任何有十码以上布匹含有屡犯的疵点的卷,都应当被定为不合格。
全幅宽度疵点:3.每100平方码内含有多于四处全宽疵点的卷,不得被评定为一等品。
4.平均每10个直线码数内含有一个以上重大疵点的卷将被定为不合格,无论100码内含多少疵点。
5.在头三码或末三码内含有一个重大的疵点的卷都应定为不合格。
重大疵点将被视为三分或四分的疵点。
6.如果布匹在一个织边上出现明显的松线或紧线,或在布匹主体上出现波纹、皱纹、折痕或折缝,这些情况导致在按一般方式展开布匹时,布匹不平整,这样的卷都不能被评为一等品。
布匹宽度:7. 检验一卷布匹时,对其宽度至少要在开始、中间、和最后时检查三次。
iqc检验流程IQC检验流程。
一、概述。
IQC(Incoming Quality Control)是指对进货原材料进行的质量控制,其目的是确保原材料的质量符合要求,以保证生产过程中的产品质量稳定性。
IQC检验流程是企业质量管理的重要环节,对于保障产品质量、提高生产效率具有重要意义。
二、IQC检验流程。
1. 接收原材料。
当原材料到达企业时,首先需要进行接收,接收人员应仔细核对货物清单和实际到货物品,确保数量和规格与订单一致。
2. 取样检验。
接收原材料后,需要进行取样检验。
取样的方法应当符合相应的标准和规定,确保取样的公正性和准确性。
取样检验的目的是对原材料的质量进行初步评估,为后续的全面检验提供依据。
3. 外观检验。
外观检验是IQC检验流程中的重要环节,通过对原材料外观的检查,可以初步判断原材料是否存在明显的缺陷和损坏,如表面是否平整、是否有裂纹、变形等情况。
4. 尺寸检验。
尺寸检验是针对原材料的尺寸精度进行的检验,通过测量原材料的尺寸,检查其与标准尺寸的偏差情况,以确保原材料的尺寸符合要求。
5. 化学成分检验。
针对某些特殊的原材料,需要进行化学成分检验,以确定其化学成分是否符合要求,这对于保证产品的性能和质量至关重要。
6. 物理性能检验。
对于需要特定物理性能的原材料,还需要进行相应的物理性能检验,如拉伸强度、硬度等,以确保原材料的性能符合要求。
7. 抽样检验。
在IQC检验流程中,通常采用抽样检验的方式进行检验,通过对样品进行抽样检验,可以减少检验成本和时间,同时保证检验的准确性。
8. 判定与处理。
根据检验结果,对原材料进行判定,如果符合要求,则可以放行,如果不符合要求,则需要进行相应的处理,如退货、返工等。
三、总结。
IQC检验流程是企业质量管理的重要环节,通过严格的检验流程,可以确保原材料的质量稳定,为产品质量的稳定性提供保障。
因此,企业应加强对IQC检验流程的管理,确保每一个环节的严格执行,不断提高原材料检验的准确性和有效性。
iqc来料检验流程IQC来料检验流程。
一、引言。
在制造业中,来料检验是非常重要的环节,它直接关系到产品质量和生产效率。
因此,建立科学、规范的来料检验流程对于保证产品质量、降低不良率具有重要意义。
本文将介绍IQC来料检验流程的具体步骤和注意事项,希望能为相关从业人员提供参考。
二、检验标准的制定。
1. 确定检验项目和标准。
在制定IQC来料检验流程之前,首先需要明确产品的质量标准和检验项目。
这些标准和项目应当是基于产品的设计要求、客户需求以及相关法律法规来确定的,确保检验的科学性和合理性。
2. 制定抽样方案。
针对不同的产品和检验项目,需要制定相应的抽样方案,确定抽样数量和抽样方法。
抽样方案的制定应当考虑到产品的特性、生产批次、检验周期等因素,以确保检验结果的可靠性。
三、检验流程。
1. 接收来料。
当供应商送来原材料时,需要进行准确的登记和记录,包括原材料的名称、批号、数量等信息,并将原材料存放在指定的地点进行暂存。
2. 取样检验。
根据制定的抽样方案,从原材料中抽取样品进行检验。
在取样过程中需要严格按照抽样方案的要求进行操作,确保样品的代表性和可靠性。
3. 检验项目。
根据产品的质量标准和检验项目,进行相应的检验。
这包括外观检查、尺寸测量、化学成分分析、物理性能测试等内容,确保原材料符合要求。
4. 检验记录。
对检验结果进行准确的记录和归档,包括检验数据、检验员签名、检验日期等信息。
这些记录是产品质量追溯和质量管理的重要依据。
5. 处理不合格品。
如果发现原材料不符合质量标准,需要及时进行处理,包括退货、返工、报废等措施。
同时需要对不合格品进行合理的标识和隔离,以防止混淆和误用。
四、注意事项。
1. 严格执行标准操作规程。
在进行IQC来料检验的过程中,需要严格执行标准操作规程,确保每一个步骤都按照标准要求进行操作,避免因为人为因素导致的误差和偏差。
2. 注重检验员的素质。
检验员需要具备丰富的产品知识和检验经验,能够准确、快速地进行检验,并且要有责任心和严谨的工作态度,确保检验结果的可靠性和准确性。
Iqc 是指来料质量控制,主要控制原材料,包括来料检验、原材料处理不良等。
为了规范所有材料的进料检验和异常处理过程,确保合格材料的合格产品的生产,我们将在下面介绍iqc 的进料检验过程。
生产部门iqc 相关工作职责采购: 负责按照生产要求采购生产所需物料; 生产部门仓库: 负责按照物料清单检验、收发物料; 生产部门iqc: 负责对所有来料进行全面检验,并向质检部门报告检验结果,申请材料检验; 质检部门: 负责对质检部门检验的材料进行抽样,判断材料是否合格。
I qc 工作程序1。
根据采购控制程序的具体流程,从供应商处采购生产所需的材料;。
原料仓库管理员在采购物料到达后,根据物料清单逐一确认物料名称、数量、生产厂家等信息是否正确,检查正确后将物料放入“待检地点”,并将检验通知与物料清单联系iqc;(二)接到材料检验通知后,iqc 应当按照iqc 作业指导书和图纸对材料进行检验,并清楚标明“待检产品”、“被检产品”、“不合格产品”等材料状况; (三) iqc 检验完成后,将检验结果记录在iqc 日检报告中,经生产主管确认后提交质检部门,填写申请表并送质检部门检验;。
质检部门根据iqc 每日检验报告和iqc 提供的来料检验指示进行抽样检验,对材料作出下列判断,并将判断结果转交生产部门仓库管理人员: a)合格: 经质检部门抽查确认合格的材料,质检部门在iqc 每日检验报告中核对“定期入库”,并将合格材料通知原材料仓库入库;B)特许验收: 如果质量检验部门发现任何不符合项但不影响使用,并经部门负责人和生产负责人审议后被判定为“特许验收”,检验员将在iqc 每日检验报告中检查“特许使用”,并通知原材料仓库将其存放;(三)选择: 质检部门发现有不合格产品,但因生产紧急情况或其他原因需要使用该批材料的,质检部门与生产主管协商后决定选用,并将选定的合格产品通知原材料仓库入库; 对不合格产品按不合格产品控制程序处理。
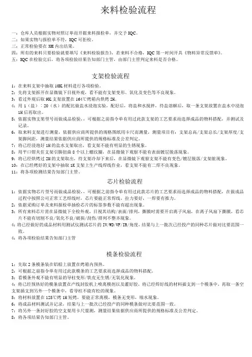
来料检验流程一:仓库人员根据实物对照订单而开据来料报检单,并交予IQC。
二:如果实物与报检单不符,IQC可拒检。
三:正常检验要在3H内出结果。
四:所有的来料只要检验就要填写《来料检验报告》,若来料不合格,IQC第一时间开具《物料异常反馈单》。
五:IQC在检验完后,将各项检验结果告知部门主管,由部门主管判定来料是否合格。
支架检验流程1:在来料支架中抽取10K材料进行各项检验。
2:先将支架拆开在显微镜下目视外观,看不能有支架变形、氧化及变色等不良现象。
3:看过外观后取9K支架放置在164℃烤箱内烘烤2H。
4:用1(盐)︰20(水)的配比做盐水浸泡实验,配好后,将盐和水搅拌,待盐溶解后,取一条支架放置在盐水中浸泡1H后再取出。
5:依据实物支架型号而做成品检验,,可根据之前指令单有用过此款支架的工艺要求而选择成品的物料搭配,并测试及记录。
6:取来料支架进行测量,依据供应商所提供的规格图纸用卡尺而测量,测量项目有:支架总高/支架总长/支架厚度/支架脚间距,测量结果依据供应商所提供的规格标准及公差判定。
7:将已经浸泡好1H的盐水支架取出,看支架不能有明显的生锈现象。
8:用平口钳夹住支架引脚扭曲8个以上螺纹圈,在显微镜下观察不能有表面镀层脱落现象。
9:将已经烘烤过2H的支架取出,待支架冷却下来后,在显微镜下观察支架不能有变色/镀层脱落/支架脏现象。
10:在已经烤好的支架中抽取1K支架上生产线焊线作业,看支架不能有二焊不良现象。
11:将各项检测结果告知部门主管。
芯片检验流程1:依据实物芯片型号而做成品检验,,可根据之前指令单有用过此款芯片的工艺要求而选择成品的物料搭配,在做成品过程中按照公司正常工艺焊线时,芯片要能正常焊线,拉力要好,一焊要有推力。
2:依据采购订单及来料报检单抽检芯片的标签参数不能有超出现象。
3:所有来料芯片需在显微镜下全检外观,目视其结构/表面/排列,撕膜时需要开启离子风扇,在离子风扇下撕膜,看芯片不能有切割不良/氧化不良/破损/刮伤/排列不整齐现象。
IQC品质来料检验流程
一:检验流程
1.对材料依据工程标注的有编号的尺寸进行测量并记录报表.
2.依照进货(检验)单到原料待检区进行材料取样.
3. .确认供应商出货报告内容填写完整无误.
4.依据留底样品同此批进料实物进行对比.
5.依据零件图同此批进料实物进行对比.
6.依据零件图对材料材质进行确认.
7.对材料进行性能的确认以及进行测试.
8.依照进货(检验)单找出零件图和材质书.
9.对材料进行外观检验并记录报表.
10.对材料进行组装匹配的确认.
11.对材料的包装是否合理进行确认. 四:检验时的注意事项
1.材料的取样方式
1-1.根据不同批号/生产日期进行取样.
1-2.5箱以下(包含5箱),全数开箱检验,每一箱抽两件,5箱以上则随机抽检五箱. 1-3.有零件号之分的按外箱标示的零件号分别抽检. 2.检验报告填写要求
2-1.报告上的尺寸规格值全部以最大值及最小值进行记录. 2-2.先将全部的规格值记录下来后再进行尺寸的测量记录.
2-3.报表上的外观检验及性能测试项目必须同进料经验标准上的项目一致.
二:检验时必须准备的资料
1材料品质书
2检测用工具
3工程规格图面(零件图)。
IQC来料检验控制程序1. 目的建立来料检验和试验程序,验证来料是否符合规定要求,确保不合格或未经检验的物料不会投入使用或加工。
2. 适用范围适用于所有供货商或客户提供给本公司的物料的检验和试验。
3. 定义IQC------来料质量控制,是质量部属下进行来料检验和试验的部门。
MRB------物料评审委员会。
AQL------合格质量水平。
4. 职责4.1 货仓负责物料的收发及存放。
4.2 IQC负责物料的检验及检验标识。
4.3 MRB负责不合格物料的评审和处理,MRB主持人由品质部担任,成员包括PMC 、IQC、 PE、生产部或更高级别的人仕。
品质部综合、统一各成员的意见,最后作为MRB决定。
IQC负责提供不合格物料的检验报告和不合格样品。
4.3.3 PMC负责人负责通报不合格品退货对生产排期的影响和什么时候能追回补料,可提出拣用或加工的建议。
4.3.4 PE部或开发部负责提供拣用标准和可行的加工方法。
MRB负责批准生产急用的物料不经IQC检验,直接发到生产线使用,并跟进急发物料的标识和质量,确保有问题的物料可以追回。
生产部负责考虑拣用或加工的可能性和统计效果。
5. 程序5.1 货仓部先清点来料的数量然后签发进料检查报告给IQC,物料放置于待检区。
5.2 货仓部签发进料检查报告时将供货商名称、物料名称、货号、数量、PO订单编号等项目填写清楚,非合格供货商的物料IQC拒验。
5.3 IQC检验员根据IQC作业指导书确定该批物料的抽样状况, 如无特别要求则用MIL-STD-105E II级水平单次抽样,正常检验。
5.4 IQC检验员到待检区根据抽样计划随机抽取物料的检验样品。
5.5 IQC检验员按IQC作业指导书进行检验,并根据规格要求及合格样板,进行检验。
5.6 IQC检验员将判定结果填写在来料料检查报告内,然后交给IQC负责人审批。
5.7 如果检验样品的不合格数小于或等于AQL合格判定数,则整批判定为合格, 否则判不合格。
一、目的确保进料品质,促进IQC检验工作规范化.二、规定1 进料检验1.1 在每天17:00以前接到送检单时,如果无须做长时间试验的材料,每种材料检验须在1小时内出检验结果并将IQC报表反馈至仓管、采购,如果须做长时间测试的材料(适配器)应在12小时内出检验结果并将检验结果反馈至仓管及采购。
1.2在每天17:00以后接到的送检单,出检验结果报表可延至第二天工作时间.1.3规定IQC全检类的产品(遥控器等)请依据生产进度务必以超前20%的要求来检验。
1.4在对各种原材料进行检验过程中,须做到:1.4.1 按进料检验标准随机抽取样本进行检验。
1.4.2 在检验时必须了解该材料用于哪种产品,是否与原材料清单和采购、订单要求相同.1.4.3 该材料实际在产品中装配使用条件是否吻合.1.4.4 如有已确认过的材料样品应对照样品检验.1.5 IQC人员应根据生产情况即时到生产现场跟踪、了解原材料的使用情况。
1.6 IQC人员应查核仓管人员对材料管理情况,如发现仓管未将不同批次的物料分开放置并标示,或将不合格物料发放给生产单位及物料的放置存在挤压导致物料损坏等,需对仓库人员予以制止或纠正,必要时上报上级主管。
1.7 IQC人员在对原材料进行检验时,应根据各物料检验标准或相关工程图纸(资料)、物料承认书及样品进行操作,对于本公司因设备、治具限制而无法进行检验之项目则依据供应商之出货检验报告、相关资料或委托外测单位检测;对于还是不能完成检测的物料(如五金件、塑料件等),IQC可以根据生产进实实配操作。
2 抽样检验2.1 抽样方案:依《抽样方案及计划表》进行。
2.2 检验依据及时效要求2.2.1 检验依据《进料检验标准》、《材料清单》、部品图纸、样品、订单要求及有关的其它标准要求等。
制定:审核:核准:2.2.2 检验必须依《进料检验标准》要求逐项进行。
2.2.3 一般情况下要求物料在交验1小时内检验完毕,若有生产急需的物料,则须列为优先检验之物料并尽快完成检验动作.2.2.4 对于与安全有关的关键性部件,如果供应商没有提供100%出厂检验报告,则该部件使用于产品后,产品必须进行100%检验.2.2.5 外协厂商进料,测量测试的结果应记录于《IQC进料检验报表》上.2.2.6 检验结果判定为合格,IQC检验员须将《IQC进料检验报表》或记录表呈上级主管签核。
灯条来料检验iqc工作职责及流程啊下载温馨提示:该文档是我店铺精心编制而成,希望大家下载以后,能够帮助大家解决实际的问题。
文档下载后可定制随意修改,请根据实际需要进行相应的调整和使用,谢谢!并且,本店铺为大家提供各种各样类型的实用资料,如教育随笔、日记赏析、句子摘抄、古诗大全、经典美文、话题作文、工作总结、词语解析、文案摘录、其他资料等等,如想了解不同资料格式和写法,敬请关注!Download tips: This document is carefully compiled by theeditor.I hope that after you download them,they can help yousolve practical problems. The document can be customized andmodified after downloading,please adjust and use it according toactual needs, thank you!In addition, our shop provides you with various types ofpractical materials,such as educational essays, diaryappreciation,sentence excerpts,ancient poems,classic articles,topic composition,work summary,word parsing,copy excerpts,other materials and so on,want to know different data formats andwriting methods,please pay attention!灯条来料检验IQC工作职责与流程详解在电子制造业中,来料检验(Iing Quality Control,简称IQC)是保障产品质量的第一道防线。
IQC来料检验流程IQC即来料质量控制,主要是对原料进行控制,包括来料质量检验,不良原料处理等。
为了规范所有物料来料检验、来料异常处理流程,确保使用合格的物料生产出合格产品,下面我们针对IQC来料检验的流程进行介绍。
IQC相关工作职责?生产部采购:负责根据生产需求采购生产所需物料;?生产部仓库:负责根据物料清单验收物料,并将物料出/入库;?生产部IQC:负责对所有来料进行全检,并将检验结果汇报质检部,对物料进行报检;?质检部:负责对IQC报检的物料进行抽检,并对物料合格与否做出判定。
IQC工作程序1、物料采购采购根据《采购控制程序》具体流程向供应商购买生产所需物料;2、来料验收、检验a)所购物料来料后,原料仓仓管员根据物料清单逐一确认物料名称、数量、厂商等信息是否正确,核对正确后将物料放于“待检品放置处”,并以《物料送检通知单》连同《物料清单》联络IQC进行检验;b)IQC收到《物料送检通知单》后,按《IQC工作指导书》及图纸对物料进行检验,并对物料状态进行明确标示,如“待检品”、“已检品”、“不合格品”等;c)IQC检验完成后,将检验结果记入《IQC日常检验报表》,经生产主管确认后将检验结果信息交质检部,并填写《报检单》送质检部报检;3、质检部根据IQC提供的《IQC日常检验报表》及《进货检验指导书》进行抽样检验,并对物料进行如下判定,将判定结果传达生产部仓管:a)合格:经质检部抽检后判定为合格的物料,质检员在《IQC日常检验报表》上勾选“常规入库”并通知原料仓将合格物料入库;b)让步接收:经质检部检验发现有不符合但不影响使用,且经部门主管及生产主管商议后判定为“让步接收”,检验员在《IQC日常检验报表》上勾选“让步使用”,并通知原料仓入库;c)选用:质检部检验发现有不合格,但因生产紧急或其他原因需要使用该批物料时,质检部与生产主管商议后可判定为挑选使用,挑选出的合格品通知原料仓入库;不合格品按《不合格品控制程序》进行处理。
文件编号版本及修订A/0版第0次修改文件名称IQC检验流程生效日期2011年月日
修订记录
版本号修订申请书
编号
作者修订内容讨论人员
文件编号 版本及修订 A/0版 第0次修改 文件名称
IQC 检验流程
生效日期
2011年 月 日
1. 目的
规范所有物料来料检验、来料异常处理流程,确保使用合格的物料生产出合格产品。
2. 范围
适用于本公司外加工物料的检验管理过程。
3. 职责
1、品管部负责本规章制定、修改、废止之起草工作。
2、总经理负责本规章制定、修改、废止之核准。
3、采购部负责根据生产需求采购生产所需物料;
4、仓库负责根据物料清单验收物料,并将物料出/入库;
5、IQC 负责对来料进行抽检,并形成检验结果报告;对物料进行报检; 4.工作流程
1、所购物料来料后,原料仓仓管员根据物料清单逐一确认物料名称、数量、厂商等信息是否正确,核对正确后将物料放于“待检品放置处”,并以《物料送检通知单》连同《物料清单》联络IQC 进行检验;
2、检验依照单次抽样标准给予检验判定,并将其检验结果以书面形式记录在《IQC 检验日报表》。
并对每一批次物料留样以便追溯,留样产品由IQC 保留。
3、判定合格(允收),必须在物料外包装标签处贴上绿色合格标签,并在标签上记录物料
编制 日期
审核 日期
批准 日期
文件编号版本及修订A/0版第0次修改文件名称IQC检验流程生效日期2011年月日批号,后由仓库与供应商办理入库手续。
4、检验人员判定不合格(拒收)之物料、并填写《不合格通知单》交品质主管审核裁定及
相关部门MRB会签。
5、质检主管核准不合格(拒收)物料,由质检人员将《不合格通知单》一联通过采购,一
联交予仓库,且在物料外包装上贴上红色不合格标签,并在标签上签名。
由采购通知供应
商办理退货手续。
6、品管部门判定不合格之物料,遇下列状况可由供应商或采购部向品管部提出予以特殊审
核或提出特采申请。
(1)供应商或采购部人员认定判定有误时;
(2)该项符合物料生产急需使用时;
(3)其他特殊原因时。
7、进料检验不合格品之控制
(1)品管部IQC人员在进料检验抽检中,发现之不良品(CR、MA、MI)由IQC人员在该
不良品之缺陷处贴上黄色箭头标签,标识不良缺陷。
(2)判定合格或特采之物料,IQC人员将抽检不良品数量从批量中扣除,或要求供应商
补足良品数,将不良品退供应商处理,并要求改善。
(3)判定整批不合格时(不良数超过AQL值),IQC人员对该批物料贴上红色“不合格”
标签。
(4)判定合格之物料,若生产线上线使用时IPQC检验中发现此物料在实际操作中达不到工艺标准,要求退回给IQC时,由IPQC开《品质异常联络单》并填写《退料单》、把《退料通知单》和《品质异常联络单》一并交与IQC、IQC接到《退料通知单》后,按《品质异常联络单》所表述的异常对此物料进行重检,并重新填写《IQC检验日报表》。
重检后结果若和IPQC判定结果一致、IQC应立即对此物料进行隔离,并贴上黄色箭头标
文件编号版本及修订A/0版第0次修改文件名称IQC检验流程生效日期2011年月日签,开出《不合格通知单》交与品质主管审核裁定及相关部门会签。
(5)仓管人员将不合格批次物料移至指定“不合格区”,以便隔离“待检区”及“合格区”之物料。
(6)判定不合格批次物料处理方式如下:
a.通知相关采购退回厂商处理后再交验。
b.由相关人员申请,经权责人员审核予以特采,降低标准使用。
c.特采,挑选使用。
d.特采,修复加工后使用。
5. 相关文件
1.《IQC作业指导书》
2.《不合格品控制程序》
6. 附表
1.《来料清单》
2.《物料清单》
3.《物料送检通知单》
4.《纠正预防措施表》
5.《IQC检验报表》
6.《报检单》
7.《退料单》
8.《退货单》
9.《入库单》
10.《生产计划》
11.《领料单》
文件编号版本及修订A/0版第0次修改文件名称IQC检验流程生效日期2011年月日
7.IQC来料检验流程图
IQC来料检验流程图
责任部门/单位工作流程图输出文件采购部
《来料清单》
仓库
《物料清单》《物料送检通知单》
品质部
《IQC检验报表》《纠正预防措施表》《报检单》
采购仓库《退料单》《退货单》《入库单》
生产部《生产计划》《领料单》
文件编号版本及修订A/0版第0次修改文件名称IQC检验流程生效日期2011年月日。