中国海洋大学勘查技术与工程(卓越班)专业人才培养方案
- 格式:pdf
- 大小:203.62 KB
- 文档页数:11
勘查技术与工程专业卓越计划工程教育培养模式探索李振春;印兴耀;孙成禹;曹丹平;黄建平;宋建国【摘要】依托勘查技术与工程专业“卓越工程师教育培养计划”和胜利油田与中国石油大学(华东)共建勘查技术与工程专业工程实践教育中心,对勘查技术与工程专业卓越计划工程教育培养模式进行了探索,通过校企合作、师生互动、制度完善建立了勘查技术与工程专业大学生工程教育的实践平台和培养基地,形成了面向应用的勘查技术与工程专业卓越计划工程教育培养模式.【期刊名称】《中国地质教育》【年(卷),期】2013(000)002【总页数】3页(P58-60)【关键词】勘查技术与工程;卓越计划;实践教育;培养模式【作者】李振春;印兴耀;孙成禹;曹丹平;黄建平;宋建国【作者单位】中国石油大学(华东)地球科学与技术学院,山东青岛266580;中国石油大学(华东)地球科学与技术学院,山东青岛266580;中国石油大学(华东)地球科学与技术学院,山东青岛266580;中国石油大学(华东)地球科学与技术学院,山东青岛266580;中国石油大学(华东)地球科学与技术学院,山东青岛266580;中国石油大学(华东)地球科学与技术学院,山东青岛266580【正文语种】中文【中图分类】G642一、研究意义与目标教育部“卓越工程师教育培养计划”被列入中国高等教育中长期发展规划,是大规模工程教育改革的信号,目的是培养一大批创新能力强、适应我国经济社会发展需要的各类工程技术人才,为我国走新型工业化道路和建设创新型国家提供坚实的人才支撑和智力保证。
石油行业需要一大批专业基础扎实、创新能力强、综合素质高、掌握石油关键技术的卓越石油工程师。
学校将以教育部“卓越工程师教育培养计划”为契机,通过试点力求实现石油高等工程教育改革的跨越式发展。
为此,结合国家、行业和学校的需求,探索勘查技术与工程专业卓越计划工程教育培养模式具有十分重要的现实意义。
总体目标:将工程教育培养模式在勘查技术与工程专业进行推广,每年可以为约150 名学生实习提供载体,保持和加强我校勘查技术与工程专业的工程优势和石油特色,促进该专业本科教学的建设、改革和发展。
矿产勘查人才培养方案矿产勘查人才培养方案近年来,矿产勘查在国民经济发展中起到了举足轻重的作用。
然而,由于人才储备不足和培养方案不完善,导致我国矿产勘查的发展受到了一定的制约。
因此,为了进一步推动矿产勘查事业的健康发展,我们有必要制定一套全面的矿产勘查人才培养方案。
首先,我们应该着重培养专业技术人才。
专业技术人才是矿产勘查事业中的核心力量,他们具备专业知识和技能,能够进行有效的矿产勘查工作。
培养专业技术人才需要建立一套系统的培训计划,包括理论课程、实践操作、实地考察等环节。
同时,我们还可以引入跨学科人才,培养具备多样化技能的矿产勘查人才,以适应日益复杂的勘查环境。
其次,我们需要注重培养创新创业人才。
随着科技的发展,矿产勘查技术也在不断更新换代。
为了保持竞争力和领先地位,我们需要培养具有创新意识和创业精神的人才。
培养创新创业人才可以通过组织创新比赛、开设创新课程等方式进行。
此外,还可以与相关企业合作,提供创业实践的机会,以培养学生的实践能力和创业经验。
最后,我们应该加大对高层次人才的培养力度。
高层次人才是矿产勘查事业的战略性资源,他们具备深厚的理论知识和丰富的实践经验,能够为矿产勘查提供专业指导和决策支持。
为了培养高层次人才,我们可以发起国际合作项目,邀请国外专家来校交流和讲座,提高学生的国际视野和学术水平。
同时,我们还可以建立研究生项目,培养更多的矿产勘查研究人员。
综上所述,矿产勘查人才培养是一个多方面的工程,需要政府、学校和企业等各方共同努力。
只有通过建立系统完善的培养方案,才能培养出更多高素质的矿产勘查人才,为我国矿产勘查事业的发展做出贡献。
勘查技术与工程专业本科培养计划2006一、培养目标本专业培养适应二十一世纪社会主义现代化建设需要的,德智体全面发展的,具备扎实的数理基础、较高的外语水平及计算机应用能力;基础扎实、知识面宽、能力强、素质高,具有创新精神和实践能力。
系统掌握地球物理勘探的基本理论、基本知识和基本技能,受到基础研究和应用基础研究方面的科学思维和科学实验训练。
具有从事资源勘查及工程勘查设计、施工、管理的基本能力和勘查新技术、新方法研究和开发的初步能力。
二、基本规格要求本专业学生主要学习数、理、外语、计算机和地球物理等方面的基本理论与基本知识,受到应用地球物理基础研究和应用基础研究的基础训练,重在培养学生的开拓创新精神与个性发展,同时培养学生了解社会、适应社会的能力。
毕业生应获得以下几方面的知识与能力:(一)知识结构1、具有较扎实的自然科学基础、掌握应用性技术人才必备的外语、数学、管理等知识。
2、掌握勘查技术与工程的基本方法和理论。
3、掌握基础工程勘察与施工的基本方法与知识,具有基础工程勘察、设计、施工、管理的初步能力。
4、掌握计算机软、硬件的基本知识,计算机应用开发能力。
5、掌握常用图形图像处理软件的基本知识;6、掌握地球物理仪器设备保养、维修的基本知识。
(二)能力结构1、能应用地球物理勘探基本知识从事资源勘查与开发利用、地质灾害勘察,工民建、水利、电力、交通等重大基础工程勘察;2、具有从事地球物理工程勘察、设计、施工、管理的初步能力;3、具有利用勘探地球物理方法进行无损检测的能力;4、具有计算机应用开发能力以及网上信息资源的制作与维护能力;5、具有正确选择地球物理勘查技术解决实际工程问题的能力。
三、学制与学位修业年限:4年授予学位:工学学士四、学时与学分总学分:223=160(课内)+37(集中实践)+26(综合)课内教学学时/学分:2402/160其中:通识教育学时/学分:1456/97专业教育学时/学分:946/63必修课学时/学分:2138/142.5;选修课学时/学分:264/17.5集中性实践环节周数/学分:37w/37综合教育学时/学分:26w/26开课要求:除必修课外,要求修满专业选修课264学时/17.5学分;人文类任选课75学时/5学分;自然科学类任选课30学时/2学分。
海洋技术专业人才培养方案一、培养目标本专业旨在培养德智体美劳全面发展,专业基础扎实,具有较高的人文素养和正确海洋观,能够在海洋与水产等领域从事科研、管理及海洋调查的复合应用型人才。
本专业毕业生能够:【目标 1】具有社会责任感、海洋情怀、创新创业精神、实践能力和国际视野;【目标 2】具备与本专业相关的数理化和海洋学方面等基础知识;【目标 3】系统掌握水声学、遥感、海洋动力模拟计算以及海洋调查等专业知识和技能;【目标 4】能够在海洋、湖泊的环境观测、海洋及内陆生物调查和海洋防灾减灾等领域,从事海洋环境、生物资源调查与数据处理分析等方面的研究与应用。
毕业5 年后,能够在海洋、湖泊的环境观测、海洋及内陆生物调查、海洋防灾减灾等相关领域的行业内成长为技术、业务骨干。
二、培养规格1.学制:基本学制4 年,弹性学习年限:3~6 年。
2.授予学位:理学学士3.毕业学分要求:必修选修通识教育39 12.5专业教育62 17专业实践教育35 0毕业最低总学分165.54.毕业要求(1)热爱祖国,拥护的领导,具有一定的政治理论基础,有正确的世界观、人生观和价值观,有良好的思想品德、社会责任感和职业道德。
(2)具备一定的人文社会科学基础知识,具有较好的科学精神和人文素养。
(3)具备与本专业相关的数理化和海洋科学等专业基本知识、具备海洋调查仪器使用等基本技能,了解本专业及相关领域发展趋势及新技术。
(4)具备水声学、遥感、物理海洋、以及海洋调查等专业知识和技能,具有应用水声学、遥感和物理海洋等专业知识分析解决问题的能力。
(5)具有较强的海洋技术专业素质,崇尚科学,注重实践,具有一定的创新创业意识和实践能力,具有在实践中发现、认识和解决问题的能力。
(6)具备海洋技术应用领域的基本知识,关注海洋科学的发展现状,有为海洋事业做贡献的意识和基本素质。
(7)具备海洋技术专业外文文献获取和阅读的能力,具有一定的跨文化环境下交流、合作与竞争的能力。
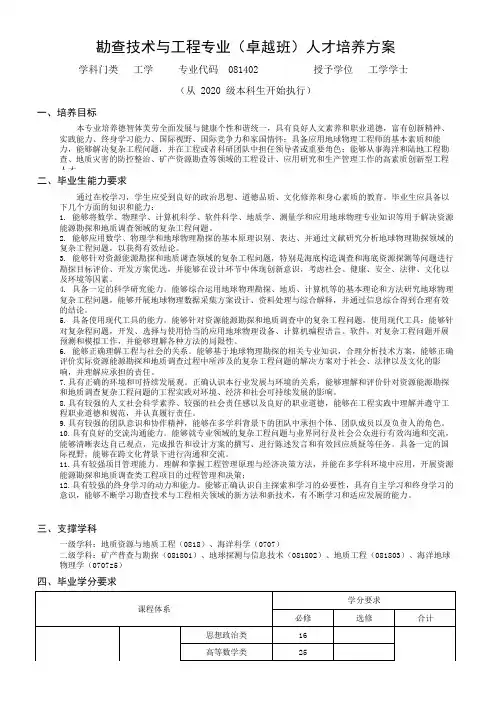
勘查技术与工程专业(卓越班)人才培养方案学科门类 工学 专业代码 081402 授予学位 工学学士(从 2020 级本科生开始执行)一、培养目标本专业培养德智体美劳全面发展与健康个性和谐统一,具有良好人文素养和职业道德,富有创新精神、实践能力、终身学习能力、国际视野、国际竞争力和家国情怀;具备应用地球物理工程师的基本素质和能力,能够解决复杂工程问题,并在工程或者科研团队中担任领导者或重要角色;能够从事海洋和陆地工程勘查、地质灾害的防控整治、矿产资源勘查等领域的工程设计、应用研究和生产管理工作的高素质创新型工程人才。
二、毕业生能力要求通过在校学习,学生应受到良好的政治思想、道德品质、文化修养和身心素质的教育。
毕业生应具备以下几个方面的知识和能力:1.能够将数学、物理学、计算机科学、软件科学、地质学、测量学和应用地球物理专业知识等用于解决资源能源勘探和地质调查领域的复杂工程问题。
2.能够应用数学、物理学和地球物理勘探的基本原理识别、表达、并通过文献研究分析地球物理勘探领域的复杂工程问题,以获得有效结论。
3.能够针对资源能源勘探和地质调查领域的复杂工程问题,特别是海底构造调查和海底资源探测等问题进行勘探目标评价、开发方案优选,并能够在设计环节中体现创新意识,考虑社会、健康、安全、法律、文化以及环境等因素。
4.具备一定的科学研究能力。
能够综合运用地球物理勘探、地质、计算机等的基本理论和方法研究地球物理复杂工程问题,能够开展地球物理数据采集方案设计、资料处理与综合解释,并通过信息综合得到合理有效的结论。
5.具备使用现代工具的能力。
能够针对资源能源勘探和地质调查中的复杂工程问题,使用现代工具:能够针对复杂程问题,开发、选择与使用恰当的应用地球物理设备、计算机编程语言、软件,对复杂工程问题开展预测和模拟工作,并能够理解各种方法的局限性。
6.能够正确理解工程与社会的关系。
能够基于地球物理勘探的相关专业知识,合理分析技术方案,能够正确评价实际资源能源勘探和地质调查过程中所涉及的复杂工程问题的解决方案对于社会、法律以及文化的影响,并理解应承担的责任。
中国海洋大学本科生课程大纲课程属性:专业知识,课程性质:必修一、课程介绍1.课程描述:本课程为专业知识实践课程,是勘查技术与工程专业卓越班的必修课。
设计学时2周,包含重力勘探、磁法勘探和电法勘探实习三个部分。
地球物理勘探的实践性较强,要求学生不但有扎实的理论基础,还要有实践动手能力。
本课程涵盖了地球物理勘探中所使用的三种重要方法,主要内容包括重力勘探、磁法勘探以及电法勘探仪器的使用、数据采集、数据处理和解释。
本门课的教学任务是让学生能基本掌握三种勘探中仪器的原理和使用方法,培养学生团队开展野外地质调查、地球物理调查的能力,提高学生实践动手能力和分析解决实际问题的能力,达到理论与实践相结合的目的。
2.设计思路:该课程是勘查技术与工程专业卓越班的重要专业教学实践环节。
是在所学重、磁、电勘探理论知识的基础上,通过操作实际仪器对学生进行技能训练。
重力实践部分包括重力仪的使用和相关工作参数的选择,重力仪性能试验方法,重力基点网的建立和联测技术,重力外业观测方法和技术,重力观测数据质量的评价方- 4 -法,重力数据的改算及重力异常计算方法等。
磁法实践部分包括磁力仪的使用,测区、测网和工作比例尺的选择及测网的布设,磁测精度的确定,野外磁测数据测量,磁测资料的整理与处理过程,磁测资料的解释及成果报告编写电法实践部分包括高密度电法仪器和探地雷达的使用,高密度电法的数据采集和处理方法,对电测异常进行初步分析和简单的地质解释。
3.课程与其他课程的关系:先修课程:重磁电勘探、高等数学、线性代数、数学数理方法、概率统计、大学物理、引力场论、计算方法、基础地质学等。
二、课程目标本课程的目标是通过将数据采集、处理和解释相结合,提高学生重力、磁法以及电法勘探的实践动手能力,增强学生的科学研究能力。
(1)具有使用重力仪、磁力仪、电法仪以及探地雷达进行野外观测、处理和解释以及正反演计算的基本能力。
(2)具有利用勘探仪器进行资源、矿产、工程地质勘探的能力,能够开展数据采集、数据处理、数据解释和分析,并会撰写勘探成果报告。
勘查技术与工程培养方案勘查技术与工程是土木工程领域的重要分支,它专注于进行地下和地面工程勘查、测试和监测,为工程设计和施工提供准确可靠的数据和信息。
勘查技术与工程的培养方案应该充分结合理论与实践,培养学生的综合能力和创新精神,以下是一份基本的勘查技术与工程培养方案示例。
一、培养目标1.掌握勘查技术与工程的基本理论知识,包括地质学、地球物理学、工程测量学等方面的基础知识;2.熟悉常用的勘查工具和设备,并能独立进行工程勘查、测试和监测工作;3.具备较强的数据分析和处理能力,能够准确判断工程地质条件和环境特征;4.具备工程规划和设计的能力,能够为工程项目提供科学可行的勘查方案和建议;5.培养学生的团队合作和沟通能力,以及工程管理和安全意识;6.培养学生的创新能力和终身学习的意识,提高其应对新技术和新挑战的能力。
二、培养内容及课程安排1.基础课程:-地质学基础:地球构造、岩石学、地貌学等;-地球物理学基础:地磁学、重力学、地震学等;-工程测量学:测量基础、工程测量方法与设备;-数学与力学:数学基础、力学基础;-计算机应用基础:CAD软件、地理信息系统(GIS)软件的基本操作等。
2.专业课程:-勘查工程学:工程地质力学、勘察概论、岩土工程勘察、地基处理与加固等;-岩土工程学:土力学、岩土工程设计、地基基础工程等;-工程地震学:工程地震学导论、工程地震学基础、工程动力学等;-勘查技术:岩土工程勘查技术、地球物理勘查技术、地质灾害勘查技术等;-勘探与勘察工程:地质灾害与环境工程勘探、海洋勘探技术与工程等;-工程实践:勘察技术实训、工程勘查实习、工程实践综合训练等。
三、实践教学1.勘查技术实验:包括使用常用的勘查工具和设备进行实际操作,比如地质锤、电磁波杆、声纳等;2.勘查技术实训:根据真实勘查项目的需求,组织学生进行勘查任务的规划、设计、实施和数据处理;3.工程勘查实习:到相关工程项目的施工现场进行实习,学习实际工作中常用的勘查技术和工程管理;4.工程实践综合训练:结合多学科知识,组织学生开展跨学科的工程实践项目,培养学生综合应用所学知识解决实际问题的能力。
“卓越计划”本科专业培养方案编制工作指导意见一、指导思想制定“卓越计划”培养方案,要以先进的工程教育教学理念为指导,勇于冲破落后的传统观念,在人才培养目标、教育模式和课程体系、教学内容和教学方法、教学评价与组织管理等方面进行大胆的探索和改革。
培养方案应贯彻“学校与企业学习相结合”、“全面素质提升与工程实践能力培养相结合”、“课内主渠道教学与课外实践创新素质养成教育相结合”的一体化设计、编制思路,努力为构建彰显我校办学特色的工程人才培养新机制奠定基础。
二、工作原则1.培养方案应在清晰阐述培养目标总体要求和细化业务培养规格的基础上,通过“培养标准实现矩阵”分析,描述培养规格目标实现的学习途径,据此进行培养模式设计与课程体系设置,进一步编制专业教学计划。
2.培养方案设计应以培养卓越工程师高素质后备人才基本素质为目标,注重实现本科生与研究生培养的有效衔接,充分考虑毕业后就业、创业和继续深造等不同需求。
3.在专业人才培养目标和培养模式顶层设计、培养方案制定等环节,应联合校外行业企业专家共同进行,广泛征求合作企业的意见和建议。
积极建立校企培养联盟,努力完善学校与企业的联合培养机制,进一步加强、深化产学研合作。
4.落实“工程教育不断线、创新实践不断线、企业合作培养不断线”的课程设计思路,加大实践环节和企业学习的内容,注重工程系统的思维训练。
落实“大工程观、大系统观、大集成观”的工程教育理念,使学生掌握会做的本领、判明该做的论据、懂得可做的界定、估量工程的价值。
5.全面梳理、整合、重组课程体系。
着力改变单纯以学科的系统性为标准构建课程体系的观念,密切结合现代工程技术发展和企业需要,以强化学生的工程实践能力、工程设计能力、工程创新能力为目标优化课程设计。
遵循工程的集成与创新特征,大力推进、深化课程教学内容、教学模式改革,合理增加“项目式教学”、“研讨式教学”的课程比例。
根据素质养成型和知识、能力掌握型课程的不同性质,实施多样化、灵活化和个性化的考核方式和考核方法。
教育部办公厅关于公布卓越工程师教育培养计划第三
批学科专业名单的通知
文章属性
•【制定机关】教育部
•【公布日期】2013.10.17
•【文号】教高厅函[2013]38号
•【施行日期】2013.10.17
•【效力等级】部门规范性文件
•【时效性】现行有效
•【主题分类】高等教育
正文
教育部办公厅关于公布卓越工程师教育培养计划第三批学科
专业名单的通知
(教高厅函[2013]38号)
各省、自治区、直辖市教育厅(教委),新疆生产建设兵团教育局,有关部门教育司(局),部属有关高等学校:
按照《教育部关于实施卓越工程师教育培养计划的若干意见》(教高〔2011〕1号)精神,经学校自愿申请,专家组论证,现批准北京交通大学交通工程等433个本科专业、清华大学集成电路工程等126个研究生层次学科领域加入卓越计划(名单见附件)。
请各高校在本校网站上公开实施卓越计划的专业、学科领域的培养方案,按照卓越计划相关文件要求并结合本校培养方案,精心筹划,周密安排,狠抓落实,不断改进相关专业、学科领域的人才培养工作。
附件:卓越工程师教育培养计划第三批学科专业名单
教育部办公厅
2013年10月17日附件
卓越工程师教育培养计划第三批学科专业名单。
“卓越人才教育培养”试点专业培养方案一、专业培养方案的背景和目标“卓越人才教育培养”试点专业是为了培养具有较高综合素质和专业素养的优秀人才,以满足社会对高素质专业人才的需求,提高人才培养质量和水平而设立的。
该专业旨在培养学生的创新思维、实践能力、团队协作能力和领导才能,使其具备成为未来领军人才的潜质。
二、培养目标1.培养学生具有较高的学术素养。
通过扎实的学科基础知识、广泛的学术视野和独立的思考能力,使学生能够在学术领域中具有独特的见解和创新能力。
2.培养学生的实践能力。
通过开设实践课程、实习和社会实践等方式,使学生能够将学到的理论知识有效地应用于实践中,培养他们解决实际问题的能力。
3.培养学生的团队合作能力。
通过开设团队项目和合作实训等方式,培养学生的团队协作能力和沟通交流能力,使他们能够在团队中有效地协作和领导。
4.培养学生的领导才能。
通过开设领导力培养课程、职业生涯规划和导师制度等方式,培养学生的领导能力和管理能力,使他们能够在团队或组织中担任重要的领导职务。
三、培养方案的具体内容1.学科基础教育。
注重培养学生的学科基础知识和学术素养,开设专业核心课程和必修课程,建立学科交叉融合的教学模式。
2.实践教育。
开设实践课程和实习项目,为学生提供实践锻炼的机会,引导他们将理论知识应用于实践中,培养他们解决实际问题的能力。
3.团队合作教育。
开设团队项目和合作实训,培养学生的团队协作能力和沟通交流能力,使他们能够在团队中有效地协作和领导。
4.领导才能培养。
开设领导力培养课程,帮助学生了解领导力的核心要素和方法,培养他们的领导能力和管理能力,使他们能够在团队或组织中担任重要的领导职务。
5.导师制度。
为学生指定导师,定期进行个别指导和评估,与学生进行深入的交流和探讨,帮助学生规划职业发展和解决学习问题。
四、培养方案的实施与评估1.培养方案实施。
将培养方案纳入学院教学计划,按照计划进行教学组织和实践项目的安排,确保学生在规定时间内完成培养方案要求的内容。
地质学专业“卓越工程师班”培养方案专业名称与代码:地质学070901专业培养目标:本专业培养适应21世纪国家在基础地质调查、矿产资源勘查、国土规划、环境调查和灾害防治等国民经济领域所需的地学高级人才。
毕业生具有坚实的数理化基础、较全面的地质学基础理论、、较强的实践动手能力、较好的计算机应用技能与外语水平、良好的科学素养和较强的创新意识。
毕业生能成为地矿行业、科研机构、高等院校等开展国内外区域地质、矿产和环境调查和基础地质研究的专门人才。
专业毕业要求:1.数理基础:具备坚实的数学、物理学、化学及测量学基础。
2.专业知识:系统掌握区域地质调查、矿产资源调查和环境保护等地球科学的基础理论和知识,熟练掌握区域地质调查、矿产资源调查和地质学研究的野外工作技能、矿物岩石及古生物鉴定技术,了解地球化学分析测试技术。
具备从事区域地质调查、矿产资源调查和环境保护领域的专业能力,也具备从事构造地质学、矿物岩石学、地层与古生物学等基础理论研究和应用研究的专业能力,并具有一定的人文科学和管理科学的背景知识和专业能力。
3.基本技能:具有计算机软、硬件的基础知识,掌握一门以上计算机语言的编程技术。
能够熟练地开展计算机文字、图形、数据等处理,并应用于区域地质调查、矿产资源调查、环境调查,以及构造地质、岩矿分析、地层与古生物等研究中。
4.外语能力:掌握一门外语,具备听、说、读、写和对外交流的基本能力,,能满足地质调查和矿产资源等行业走出国门的需要。
5.综合素质:了解与矿产资源勘探、环境保护等方面的政策法规;具备艰苦朴素、求真务实的专业精神;具备团队合作能力及一定的组织管理能力。
6.自主学习和创新意识:能够根据自身发展和社会需求积极开展自主学习,具备终身学习意识;在了解学科前沿及国家目标的基础上,积极开展创新性实践与探索。
毕业要求实现及途径:地质学专业“卓越工程师班”主干学科:构造地质学;矿物学与岩石学;古生物学与地史学;第四纪地质学;数字地质调查;矿产综合勘查技术等。
资源勘察工程培养方案一、资源勘察工程专业培养方案1. 培养目标资源勘察工程专业的培养目标是培养具有坚实的自然科学和人文社会科学基础知识、扎实的专业理论基础、较强的实践动手能力和创新能力的复合型应用型本科高级技术人才。
具体要求如下:(1)知识结构广泛,基础知识扎实。
具有坚实的数学、物理、化学、地质学等自然科学基础知识,熟悉资源勘查工程领域的专业基础知识和前沿知识。
(2)具有较强的实地勘察和实验研究能力。
能够熟练运用地质勘查仪器、地球物理勘探仪器、化验仪器等进行实地勘查和实验研究。
(3)具有较强的理论分析和问题解决能力。
能够熟练运用地质学、地球物理学、地球化学等相关专业理论知识进行资源勘查和地质勘探问题的分析和解决。
(4)具有较强的科研、管理和实践能力。
能够从事资源勘查、地质勘探和环境地质工程领域的科研、管理和实践工作。
2. 培养要求(1)具有较强的自学能力和团队合作精神。
能够独立进行学习和研究,能够与他人合作完成学习和研究任务。
(2)具有勇于创新的精神。
能够不断学习和进步,积极采用新技术、新方法进行资源勘查和地质勘探工作。
(3)具有较强的实践动手能力。
能够熟练操作地质勘查仪器、地球物理勘探仪器、化验仪器等进行实地勘查和实验研究。
3. 培养计划(1)培养年限:4年。
(2)学分要求:总学分不少于160学分。
其中,基础课学分不少于50学分,专业基础课学分不少于60学分,专业选修课学分不少于40学分,毕业设计(论文)学分不少于10学分。
(3)培养模式:以理论教学为主,实践教学为辅。
理论教学包括课堂教学、实验教学、实习教学等;实践教学包括实地勘查、实验研究、毕业设计(论文)等。
4. 课程设置(1)基础课程:包括高等数学、线性代数、概率统计、大学物理、大学化学、工程力学、土木工程制图等。
(2)专业基础课程:包括地质学、地球化学、地球物理学、资源勘查工程学、地质勘查工程学、环境地质工程学等。
(3)专业选修课程:包括资源勘查技术、地质勘探技术、地球物理勘查技术、环境地质勘查技术等。
基于卓越工程师计划的勘查技术与工程专业培养方案研究作者:郑明燕,段隆臣来源:《教育教学论坛》 2013年第35期郑明燕,段隆臣(中国地质大学(武汉)工程学院,湖北武汉430074)摘要:本文根据“卓越工程师教育培养计划”的特点和培养目标,针对勘查技术与工程专业的特点,从培养目标、基本思路、培养模式、培养标准、师资队伍建设等方面,对该专业的培养方案进行了初步探讨。
关键词:卓越工程师;勘查技术与工程;培养方案中图分类号:G642.4 文献标志码:A 文章编号:1674-9324(2013)35-0047-03卓越工程师计划是贯彻落实《国家中长期教育改革和发展规划纲要(2010—2020 年)》和《国家中长期人才发展规划纲要(2010—2020 年)》的重大改革项目,也是促进我国由工业大国迈向工业强国的重要举措。
2011 年9 月,我校“卓越工程师教育培养计划”正式启动。
本文将根据“卓越工程师计划”的目标要求,结合多年积淀的专业发展基础,对勘查技术与工程专业卓越工程师的培养方法进行初步探讨。
一、培养目标根据我校人才培养定位和专业特色,秉承“创建地球科学领域世界一流大学”的办学理念,从学校自身的优势及对人才的知识、能力和素质的要求出发,制定勘查技术与工程专业“卓越计划”人才培养目标。
本专业培养具有坚实的自然科学基础,拥有良好的工程素质、较强的工程实践能力和创新精神,具有较强的勘查技术与工程(钻探钻井)专业能力,具有经济管理意识和创业精神,具有国际视野全面发展的应用型工程师。
并为培养从事钻探钻井工程项目设计与开发的设计型工程师打下坚实基础。
本专业毕业的学生,主要从事地质钻探、油气钻井、地热开发及新能源钻探等领域内的工程设计、施工、组织管理、科技开发、新技术开发及工程服务等方面的工作,也可从事高层建筑基础、路基桥梁基础、水电坝基基础等的勘察、施工以及地质灾害治理等地质工程工作。
二、基本思路以实施“卓越工程师教育培养计划”为本专业重大教学改革工程和未来发展的重要契机,以“勘查技术与工程”国家级品牌专业为试点,充分利用行业的资源优势,加强与产业的合作,与知名企业合作建设专用实习基地,强化实践教学。
勘查技术与工程专业“卓越计划”实验班人才培养方案一、基本学制:四年。
二、培养目标本专业培养适应我国社会主义经济发展和现代化建设需要,德、智、体、美全面发展,具备良好的科学素养、较强的创新意识和国际视野,获得工程师或科学研究基本训练,具备扎实的数学、物理学、地质学、地球物理学、信息科学等基础理论知识,重点掌握地震法、测井等方面专业知识,具有较高的外语和计算机应用水平,能够根据不同勘探开发目的的需要进行数据采集、处理、地质解释和信息服务,能在资源勘探开发及工程勘查等领域从事相关勘查技术与工程方法和设备的研发、信息服务、管理以及教学等方面工作的应用型复合型工程技术人才。
三、业务培养要求1.知识要求(1)基本掌握马克思主义、毛泽东思想和中国特色社会主义理论的基本原理,具备一定的工程经济学、管理学、社会学、法律等人文与社科的知识;(2)基本掌握一门外语,掌握计算机软件、硬件技术的基本知识,熟练掌握计算机基本操作、程序设计和办公自动化的基本技能,熟练掌握文献查阅和检索技能;(3)掌握数学的基本理论和方法,并利用其分析问题和解决问题;(4)掌握物理学基本概念、基本理论和基本方法,并能够正确地理解和初步应用;(5)掌握地震、测井等地球物理勘探技术的基本方法和理论,掌握地球物理勘探与地球物理测井资料的数据处理和综合解释方法;(6)掌握应用地球物理学、地质学、油藏工程等方面的基本理论和基本知识;(7)了解现代勘查技术与工程的理论前沿及现代测井技术的发展动态。
2.能力要求(1)获取知识的能力:具有良好的自学能力、表达能力、社交能力、计算机及信息技术应用能力;(2)应用知识能力:具有综合应用知识解决问题能力、具备地球物理勘查工程实践能力;(3)创新能力:具有创造性思维能力、创新实验能力、科技开发能力、科技研究能力;(4)专业能力:①具有扎实的数学、物理、地质及计算机方面的基础知识;具有较强的计算机应用能力,能用现代常用计算机语言进行程序设计,并具有一定的计算机软件开发能力;②具备常规地球物理勘探方法施工及数据解释的基本能力,具有从事工程勘察设计与施工、管理的基本能力;③具有初步的科学研究能力和一定的实际工作能力,具有对资源勘查与工程勘察新技术研究和开发的初步能力;④具有正确选择地球物理勘查技术解决实际工程问题的能力;⑤能根据不同的任务要求,通过网络检索中外文相关文献,了解相关领域的发展现状和趋势,具备收集、分析、判断、归纳和选择国内外相关技术信息的能力;⑥具有进行产品开发和设计、技术改造与创新的初步能力,在工程实践中自觉不断地丰富本学科和相近学科的知识。
资源勘查工程专业培养方案一、培养目标实施“卓越工程师教育人才培养计划”,培养面向经济社会发展需求和地质工程领域需要的,基础扎实、功底深厚,能够在资源勘查工程技术领域显示出创新能力的高素质工程技术人才;培养的学生具备较强的沟通能力和组织管理能力;宽厚扎实的科学技术知识基础;较强的工程意识、工程素质和工程实践能力;追求卓越的创新意识和能力;具备持续学习的能力。
本专业培养具备地质学的基础理论知识、掌握地质调查与勘探的室内外工作方法,具有对矿床地质、矿床分布规律等综合分析和研究的初步能力,能在资源勘查、开发(开采)与管理等领域从事固体、液体、气体矿产资源勘查、评价和管理等方面工作的高级工程技术人才。
二、培养要求毕业生能力要求1.工程技术知识要求具有从事工程开发和设计所需的工程科学技术知识,工程科学以数学和相关自然科学为基础,包括高等数学、工程数学与计算机语言。
工程技术基础知识:大学物理、普通化学、普通化学实验。
工程制图:掌握各种地质工程图样的制作和表示方法。
熟悉相关图学和数字信息知识。
包括测量学、测量学实践、地质制图。
2.需要掌握的理论与实践方法掌握扎实的地质学基础知识和基本原理,了解新技术、新方法、新设备以及本专业的前沿发展现状和趋势。
掌握地球物质构成原理及其演化、运移规律,具备在野外环境下辨认常见矿物、岩石的独立工作能力。
包括结晶学与矿物学、火成岩岩石学、沉积岩石学、变质岩石学、地球化学等地球物质组成学习课程。
掌握构造地质学的基本原理及方法,具备在野外环境下辨认主要地质构造形迹并作出合理推断的独立工作能力。
包括普通地质学、构造地质学、大地构造学,地质认识实习。
掌握基本的古生物学与地史学知识,具备从事野外基础地质调查的独立工作能力,课程包括古生物学与地层学、地质教学实习。
矿产资源勘查相关技术方法,包括勘查技术与方法、水文地质学基础、环境地质学。
3.组织管理、团队协作和沟通交流能力了解项目预算和组织任务、人力和资源,了解工程项目实施程序及质量控制标准;参与实际工程,在企业工程师带领下参与项目的具体实施,了解项目实施的全过程。
资源勘查工程专业本科卓越实践型人才培养体系的探索李群;邵拥军;赖健清;杨牧;刘忠法【摘要】本文结合“卓越工程师计划”,通过对资源勘查工程专业本科人才培养状况的分析,开展中南大学资源勘查工程专业创新型高级工程人才培养模式的探索,并就校企联合培养教学新体系、数字化实践教学、培养环节质量保障体系等方面进行了探讨.【期刊名称】《中国地质教育》【年(卷),期】2016(025)004【总页数】3页(P18-20)【关键词】资源勘查工程;卓越工程师;培养模式;实践能力【作者】李群;邵拥军;赖健清;杨牧;刘忠法【作者单位】中南大学有色金属成矿预测与地质环境监测教育部重点实验室,湖南长沙410083;中南大学地球科学与信息物理学院,湖南长沙410083;中南大学有色金属成矿预测与地质环境监测教育部重点实验室,湖南长沙410083;中南大学地球科学与信息物理学院,湖南长沙410083;中南大学有色金属成矿预测与地质环境监测教育部重点实验室,湖南长沙410083;中南大学地球科学与信息物理学院,湖南长沙410083;中南大学有色金属成矿预测与地质环境监测教育部重点实验室,湖南长沙410083;中南大学地球科学与信息物理学院,湖南长沙410083;中南大学有色金属成矿预测与地质环境监测教育部重点实验室,湖南长沙410083;中南大学地球科学与信息物理学院,湖南长沙410083【正文语种】中文【中图分类】G642地学是自然科学中直接面对人类与自然关系的学科,在资源、能源、环境和减灾等方面直接为社会经济服务。
为扩大地学的社会功能,使地学更好地服务于社会经济,必须拓展地学发展的空间,培养高素质的地学类工程技术人才[1-2],而实践性教学环节正是实现这一目标的重要手段之一。
本文将通过对资源勘查工程专业卓越人才培养体系的探索,着重在培养方案、培养模式和培养质量监控等方面开展实践创新能力培养的研究与探索,从而培养造就一大批具有扎实的自然科学基础和专业基础、良好的人文科学素养、较强的创新能力、良好沟通与组织管理能力、适应经济社会发展和用人单位需要的高质量工程技术人才。