陶瓷生产技术及设备概述
- 格式:pptx
- 大小:13.74 MB
- 文档页数:7
7、试简要概述陶瓷生产过程中的常见机器、设备及其作用。
打浆机(搅拌机)--用以把瓷泥打成浆状。
滚压车床和修坯车--机器成型。
压缩机--除尘、脱坯、喷釉等等。
注浆床--用以倒浆及其他操作。
缶架,缶板和托盘--用以放置瓷坯。
窑炉配套--烧成。
12、试述何谓粘土的触变性,及其产生原因。
定义:粘土泥浆或可塑泥团受到振动或搅拌时,粘度会降低而流动性增加静置后能恢复原来状态。
反之,相同泥浆放置一段时间后,在维持原有水分的情况下会增加粘度,出现变稠和固化现象,上述现象可重复无数次,统称为触变性。
产生触变性的原因:由于粘土片状颗粒的活性边面上尚残留少量电荷未被完全中和,以致形成局部边-边或边-面结合,使粘土颗粒之间常组成封闭的网络状结构。
这时,泥料中的大量的自由水被分隔和封闭在网络的空隙中,使整个粘土-水系统好像水分减少,粘度增加,变稠及固化现象,但这样的网络状结构是疏松和不稳定的,当稍有剪切力的作用或振动时,网络即被破坏,又呈流动状态。
15、试从传统与现代2个方面简述陶瓷的概念传统上,陶瓷是指所有以粘土为主要原料与其它天然矿物原料经过粉碎、混炼、成形、烧结等过程而制成的各种制品。
现代上,陶瓷是经过原料制备与合成、成型、烧结、后加工等工艺过程而制得的一类无机非金属材料。
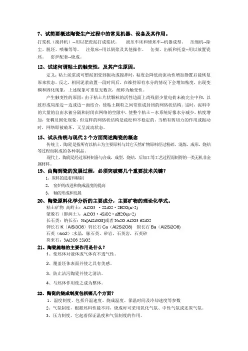
19、由陶到瓷的发展过程,必须突破哪几个重要技术关键?1、原料的选着和精制2、窑炉的改进和烧成温度的提高3、釉的形成和发展20、陶瓷原料化学分析的主要成分,主要矿物的理论化学式。
粘土矿物高岭土:Al2O3 ·2SiO2·2H2O(n>2)蒙脱石(膨润土):Al2O3·4SiO2·nH2O(n>2)长石类:钠长石:Na[AlSi3O8]或者Na2O·Al2O3·6SiO2钾长石K〔AlSi3O8〕钙长石Ca(Al2Si2O8) 钡长石Ba(Al2Si2O8)石英(sio2):水晶,脉石英,砂岩,石英岩,石英砂莫来石:3Al2O3·2SiO221、陶瓷施釉的主要作用是什么?1、使坯体对液体或气体有不透气性。
在当今社会,先进陶瓷制品已成为各个领域中不可或缺的材料,从航空航天到医疗器械,从电子通信到家居生活,都离不开先进陶瓷制品。
而要生产出高质量的先进陶瓷制品,智能制造装备起着至关重要的作用。
本文将从不同角度来探讨先进陶瓷制品智能制造装备的主要内容。
一、先进陶瓷制品的应用领域先进陶瓷具有高温、耐磨、绝缘、耐腐蚀等优良性能,被广泛用于航空航天、电子通信、医疗器械、冶金化工、能源环保、建筑材料等多个领域。
通过智能制造装备的应用,可以提高先进陶瓷制品的制造效率和质量,满足不同领域对材料性能的需求。
二、先进陶瓷制品智能制造装备的技术特点1. 自动化生产:智能制造装备能够实现先进陶瓷制品的自动化生产,减少人工干预,提高生产效率和一致性。
2. 数据化管理:通过智能制造装备的数据采集和分析,可以实现对生产过程的实时监控和管理,及时发现和解决问题。
3. 智能化控制:智能制造装备配备先进的控制系统,能够根据生产需要进行智能调整,提高生产制造的灵活性和适应性。
三、先进陶瓷制品智能制造装备的发展趋势随着工业4.0和人工智能技术的不断发展,先进陶瓷制品智能制造装备也在不断升级和改进。
未来,先进陶瓷制品的智能制造装备将更加智能化、柔性化和定制化,为不同行业的需求提供更加个性化的解决方案。
总结回顾通过本文的探讨,我们了解了先进陶瓷制品智能制造装备的主要内容及其在不同领域的应用。
智能制造装备的发展促进了先进陶瓷制品产业的进步,为各行各业的发展提供了有力支持。
未来,随着技术的不断创新和发展,先进陶瓷制品智能制造装备必将迎来更加美好的发展前景。
个人观点与理解在我看来,先进陶瓷制品智能制造装备的不断升级和完善,将为推动我国制造业的转型升级提供有力支持,提高先进陶瓷制品的生产水平和国际竞争力。
我们也应该加大对智能制造装备技术研发的投入,不断提高自主创新能力,推动我国制造业朝着更高质量、更绿色、更智能的方向发展。
在未来,我期待先进陶瓷制品智能制造装备能够更好地服务于国家经济发展和社会进步,实现经济效益和社会效益的双赢局面。
陶瓷行业自动化自动化技术在陶瓷行业中的应用已经成为行业发展的趋势。
通过引入自动化设备和系统,可以提高生产效率、降低生产成本、提升产品质量,并减少人工操作对环境的影响。
本文将详细介绍陶瓷行业自动化的相关内容。
一、自动化设备的应用1. 陶瓷生产线自动化陶瓷生产线自动化是指利用自动化设备和系统,实现陶瓷生产过程中的自动化操作。
例如,通过自动化机械手臂,可以实现陶瓷坯体的自动装载和卸载,提高生产效率和产品质量。
同时,自动化设备还可以实现陶瓷生产线的自动化控制,包括温度、湿度、压力等参数的自动调节,提高生产过程的稳定性和一致性。
2. 陶瓷喷墨打印机陶瓷喷墨打印机是一种利用数字化技术实现对陶瓷产品的图案、花纹等进行高精度打印的设备。
通过自动化控制,可以实现对陶瓷产品的图案设计、调整和打印过程的自动化操作。
陶瓷喷墨打印机的应用不仅提高了陶瓷产品的生产效率,还可以实现个性化定制,满足市场需求的多样化。
3. 陶瓷烧结窑自动化陶瓷烧结窑是陶瓷产品生产过程中的重要环节,通过自动化技术的应用,可以实现对烧结窑的自动化控制和监测。
例如,通过自动化控制系统,可以实现对烧结窑温度、气氛、烧结时间等参数的自动调节和监测,提高烧结过程的稳定性和一致性,同时减少能源消耗和环境污染。
二、自动化系统的优势1. 提高生产效率通过引入自动化设备和系统,可以实现陶瓷生产过程中的自动化操作,减少人工操作的时间和成本,提高生产效率。
例如,自动化机械手臂可以实现陶瓷坯体的自动装载和卸载,大大提高了生产线的运行效率。
2. 降低生产成本自动化设备和系统的应用可以减少人工操作的需求,降低人工成本。
同时,自动化设备还可以实现对生产过程的自动化控制和监测,减少生产中的误差和废品率,降低生产成本。
3. 提升产品质量自动化设备和系统的应用可以实现对生产过程的自动化控制和监测,提高产品质量的稳定性和一致性。
例如,通过自动化控制系统,可以实时监测陶瓷产品的温度、湿度、压力等参数,及时调整生产过程,保证产品质量的稳定性。
陶瓷制品的数字化创作与生产技术随着科技的不断进步和数字化方案的流行,各行各业都在不断探索数字化创作与生产技术。
陶瓷制品作为传统的工艺品,在数字化时代也开始尝试应用数字化创作与生产技术,以满足市场需求和提高生产效率。
本文将介绍陶瓷制品数字化创作与生产技术的相关内容。
首先,陶瓷制品数字化创作与设计方面采用了多种技术手段。
传统的手工绘画和雕刻技术可以通过数字化工具进行模拟和重现,实现了更高效、更精确的设计过程。
例如,利用计算机辅助设计(CAD)软件,设计师可以轻松绘制图案和雕刻图案,实现复杂程度较高的陶瓷制品设计。
同时,数字化技术还使得设计师能够通过虚拟现实技术(VR)实时观察和调整作品的效果,更好地满足消费者的需求。
其次,陶瓷制品数字化生产技术在生产工艺上带来了革命性的变革。
传统的陶瓷工艺通常需要多个环节进行手工操作,生产周期较长且工艺复杂。
而数字化生产技术的应用,可以实现生产过程的自动化和智能化。
例如,数控机床和机械臂等智能设备可以代替工人进行精确的陶瓷零件的切割和拼接,提高生产效率和产品质量。
此外,3D打印技术的应用也为陶瓷制品生产带来了许多创新。
与传统工艺相比,3D打印技术可以实现复杂形状的制作,并且减少了原材料的浪费。
这种技术的应用使得陶瓷制品的生产过程更加灵活、高效。
此外,陶瓷制品数字化创作与生产技术还促进了个性化定制的发展。
传统的陶瓷制品通常是批量生产的,缺乏个性化和定制的特点。
而数字化技术的应用使得定制化生产成为可能。
消费者可以通过在线平台或者APP进行定制需求的提交,利用数字化的工艺技术,制造出满足消费者个性化需求的陶瓷制品。
这不仅在一定程度上满足了消费者个性化需求,也为陶瓷行业带来了更多的商机和市场潜力。
然而,陶瓷制品数字化创作与生产技术也面临一些挑战和问题。
首先,数字化技术的应用需要专业的人才和技术支持。
陶瓷制品行业传统工艺的技术人才通常缺乏数字化的技术理解和专业知识,因此需要加强人才培养和技术转型。
陶瓷生产设备使用说明书使用说明书一、引言欢迎您使用我们的陶瓷生产设备。
本使用说明书将向您介绍设备的基本信息、操作要点以及维护保养等相关内容,帮助您正确、高效地使用设备。
二、设备概述1. 设备名称:陶瓷生产设备2. 设备型号:XXX3. 主要组成部分:详细列举设备的各个组成部分,如进料系统、制模系统、烧结系统等。
三、安全注意事项1. 请在安装和使用设备前仔细阅读本使用说明书,确保按照操作要点进行操作。
2. 请确保设备接地良好,以避免触电危险。
3. 使用设备时,请勿戴长发、饰品等,以免发生危险。
4. 禁止在设备不正常运行的情况下强行操作或修理设备。
5. 如发现设备异常情况,请及时关闭设备,并联系售后服务。
四、操作步骤1. 准备工作在操作设备前,请确保以下准备工作已完成:- 检查设备电源是否接通。
- 检查设备各部分是否完好无损。
- 检查设备是否有足够的原料。
2. 启动设备按下设备的启动按钮,待设备正常运行后,进入下一步操作。
3. 加载原料根据设备容量和工艺要求,将合适的原料加载入设备中,并保持原料均匀分布。
4. 设定工艺参数根据产品要求和工艺流程,设定设备的工艺参数,如温度、压力等。
确保设备在正常工作范围内,以保证产品质量。
5. 开始生产按下设备的生产按钮,设备将开始进行陶瓷制作流程。
请根据设备的运行情况,及时检查产品质量,确保符合要求。
6. 完成生产设备完成生产后,停止设备运行,取出成品,并进行必要的包装和质量检测。
五、维护保养1. 日常清洁定期清洁设备各部分,确保设备保持干净、无杂质。
2. 润滑保养按照设备要求,定期给设备的关键部分进行润滑,以保证设备正常工作。
3. 检修与维修如设备出现故障或异常情况,请联系我们专业的售后服务人员进行检修和维修。
六、常见问题解答在使用过程中,可能会遇到一些常见问题。
以下是一些常见问题的解答,请参考:七、技术支持与服务如果您在使用设备过程中遇到问题或需要进一步的技术支持,请随时联系我们的售后服务团队。
陶瓷的生产工艺及相关设备陶瓷的生产工艺及相关设备可以分为以下几个方面进行介绍:一、原料选购与制备:陶瓷的生产工艺首先需要选购适用的原料,通常包括粘土、瓷石、石英砂等。
这些原料需要通过破碎、研磨等工艺进行制备,以保证其粒度和成分的适宜。
二、胎体形成与成型:胎体形成是陶瓷生产的核心环节之一。
常用的胎体成型技术包括手工成型、注塑成型、挤出成型等。
手工成型主要是指工匠利用手工将原料塑造成所需的形状;注塑成型则是通过模具将原料注入进行形状的构建;挤出成型则是通过压力将原料挤出成带有空心通道的形状。
三、胎体干燥与烧结:胎体成型完成后,需要进行干燥与烧结工艺。
干燥是指将湿度较高的胎体放入特定的环境中,通过调节温度和湿度使其逐渐失去水分,以达到干燥的状态。
烧结则是将干燥后的胎体置于高温环境中进行加热,以使其发生化学反应,形成致密的结构,提高陶瓷的密实度和硬度。
四、表面处理与装饰:经过烧结后的陶瓷制品需要经过一系列表面处理和装饰工艺,以提高其外观质感和功能性。
常见的表面处理工艺包括釉料涂覆、刻花、喷绘等。
釉料涂覆是将特定的釉料涂覆在陶瓷表面,然后再次进行高温烧结,使釉料在高温下熔化并与陶瓷表面融合,形成光滑的表面。
刻花和喷绘则是通过雕刻或喷涂等手段将装饰图案和花纹添加到陶瓷表面。
相关设备主要包括破碎机、研磨机、混料机、胎体成型机、干燥设备、烧结炉、釉料涂覆设备、刻花机、喷绘设备等。
破碎机主要用于对原料进行粉碎和破碎;研磨机则用于对粉碎后的原料进行细磨和混合;混料机则用于混合不同成分的原料,以保证制品的均匀性和一致性。
胎体成型机根据不同的成型方式进行选择,可以是手工成型机、注塑成型机或挤出机。
干燥设备一般包括通风干燥室、烘箱等,用于对湿度较高的胎体进行快速干燥。
烧结炉则是关键设备之一,根据陶瓷制品的成分和要求,采用不同的烧结工艺和设备,如电热炉、气烧炉等。
釉料涂覆设备用于对陶瓷制品进行釉料涂覆和烧结;刻花机和喷绘设备则用于对已烧结的陶瓷制品进行表面装饰。
陶瓷球磨机技术参数陶瓷球磨机是一种常见的粉碎设备,广泛用于石灰、水泥、矿山和化工等行业。
本文将介绍陶瓷球磨机的主要技术参数。
磨粉机型号陶瓷球磨机一般根据磨盘直径和磨筒长度不同而有不同的型号,例如Φ900×1800和Φ1200×2400等。
其中,Φ表示磨盘直径,单位为毫米。
例如Φ900×1800表示磨盘直径为900毫米,磨筒长度为1800毫米。
生产能力陶瓷球磨机的生产能力主要由处理的物料、设备型号和磨球直径决定。
常见的陶瓷球磨机生产能力为1-200吨/小时,其中,小型的球磨机一般生产能力为1-20吨/小时,中型的球磨机生产能力为20-50吨/小时,大型的球磨机生产能力可以达到100吨/小时以上。
磨球直径陶瓷球磨机的磨球直径一般为20-70毫米,不同的磨球直径适用于不同的物料。
较小的磨球直径适用于细粉碎,而较大的磨球直径适用于粗粉碎。
此外,磨球直径还会影响磨碎效果和电耗。
电机功率陶瓷球磨机的电机功率是一个重要的参数,通常设备功率越大,生产能力越高。
磨机的电机功率受到物料硬度,磨球直径和磨机型号等因素的影响。
从一般情况来看,球磨机的电机功率通常在15-150千瓦之间。
旋转速度陶瓷球磨机的旋转速度通常在30-40转/分钟,不同的物料和磨机型号会有所不同。
磨机的旋转速度也会影响磨碎效果,通常来说,单个物料适用的最佳旋转速度应该由生产厂家提供。
输送方式陶瓷球磨机的输送方式有多种,例如直接输送、气力输送和螺旋输送等。
不同的输送方式适用于不同的物料和工艺要求。
同时,输送方式也直接影响设备的生产能力和运转效率。
结论陶瓷球磨机的技术参数直接影响设备的生产能力和磨碎效果。
因此,在购买和使用陶瓷球磨机的过程中,需要根据生产需求和物料特性等因素,综合考虑各项技术参数,并选择合适的设备。
陶瓷设备使用指南说明书尊敬的用户:欢迎您选择使用我们公司生产的陶瓷设备。
为了确保您能够正确、安全地操作设备,并获得最佳的使用效果,特为您编写此使用指南说明书。
请您仔细阅读本指南,并按照指南的要求进行正确操作。
第一章陶瓷设备概述1.1 设备介绍我们公司生产的陶瓷设备采用先进的技术和优质的材料,在陶瓷行业拥有广泛的应用。
设备主要包括烧结炉、制砂设备、干燥机等。
1.2 适用范围陶瓷设备适用于陶瓷原料的烧结、成型、干燥等工艺过程,在陶瓷生产中起到关键的作用。
1.3 注意事项在使用陶瓷设备之前,请确保您已经仔细阅读并明白了本指南中的所有内容。
如有任何疑问或问题,请及时与我们的售后服务部门联系。
第二章设备操作2.1 设备安装在安装陶瓷设备之前,请确保安装地点符合相关要求,设备周围无杂物堆放,并具备良好的通风条件。
请按照设备安装图纸进行安装,并确保安装牢固可靠。
2.2 设备启动正确接通电源,并按照启动顺序打开陶瓷设备的各个部分。
请遵循启动步骤,防止因操作不当造成设备故障或安全事故。
2.3 运行监控设备运行过程中,请进行实时监控,注意观察各个指示灯和仪表的状态。
如发现异常,请及时关闭设备,并联系维修人员。
第三章设备维护3.1 日常维护保持设备清洁,定期清理设备周围的灰尘和异物。
检查设备运行状态,确认各个部件是否正常工作,并及时更换磨损零部件。
3.2 润滑保养按照设备说明书的要求,进行润滑保养工作。
使用合适的润滑剂,并在规定的周期内进行润滑,以确保设备的正常运行。
3.3 定期检查定期检查设备的机械连接、传动部件、电气设备等,确保设备的运行安全可靠。
如发现任何故障或异常情况,请及时维修。
第四章安全注意事项4.1 电气安全在进行设备维护和操作时,请务必切断电源,并采取适当的措施,以防止电气触电事故的发生。
4.2 温度安全设备工作时可能会产生高温,请在操作前穿戴好防护服,并做好防热措施,以免烫伤。
4.3 设备停用在停用设备时,请切断电源,并进行适当的封存和标识,避免他人误操作造成安全事故。
陶瓷板生产线和工艺装备技术开发与应用方案一、实施背景随着建筑、家居装饰、电子、医疗、环保等领域对高性能陶瓷材料需求的增长,陶瓷板市场迎来了广阔的发展空间。
目前,国内陶瓷板生产线技术水平参差不齐,部分企业仍采用传统生产工艺,存在能耗高、效率低、环境污染等问题。
因此,开发和应用先进的陶瓷板生产线和工艺装备技术,对于提高产品质量、降低生产成本、满足市场需求具有重要意义。
二、工作原理1. 生产流程陶瓷板生产线主要包括原料制备、成型、烧结、切割、磨削、检测等工序。
原料制备阶段将各种原料按一定比例混合均匀,经球磨、过筛、陈腐等工序后得到合格的陶瓷粉料;成型阶段采用干压、注射、挤出等方法将粉料制成所需形状的生坯;烧结阶段将生坯在高温下烧成致密的陶瓷制品;切割阶段将烧结后的陶瓷制品按要求切割成一定尺寸的产品;磨削阶段对产品表面进行研磨抛光,提高表面质量;检测阶段对产品的尺寸、外观、性能等进行严格检测,确保产品合格。
2. 设备配置陶瓷板生产线的主要设备包括原料制备设备(如球磨机、过筛机等)、成型设备(如干压机、注射机、挤出机等)、烧结设备(如隧道窑、梭式窑等)、切割设备(如金刚石切割机、水刀切割机等)、磨削设备(如研磨机、抛光机等)以及检测设备(如尺寸检测仪、性能检测仪等)。
3. 工艺流程陶瓷板生产线的工艺流程如下:原料制备→ 成型→ 干燥→ 烧结→ 冷却→ 切割→ 磨削→ 检测→ 包装入库4. 质量检测在陶瓷板生产线的各个工序中,质量检测环节至关重要。
原料制备阶段需对原料的化学成分、粒度分布等进行检测;成型阶段需对生坯的尺寸、密度等进行检测;烧结阶段需对制品的收缩率、抗折强度等进行检测;切割和磨削阶段需对产品的外观、表面粗糙度等进行检测。
确保产品符合相关标准和客户要求。
三、实施计划步骤1. 项目计划本项目计划分为以下几个阶段:市场调研、方案设计、设备选型与采购、安装调试、生产准备、试生产、正式生产。
2. 设备选型根据陶瓷板生产线的生产工艺要求和实际生产情况,对主要设备进行选型。
陶瓷生产技术及设备培训1. 引言陶瓷是一种古老而重要的工艺品,其制作过程需要掌握一定的生产技术和使用相应的设备。
在陶瓷生产过程中,技术和设备的正确应用对产品的质量和输出效率起着关键作用。
因此,进行陶瓷生产技术及设备培训对于行业从业人员来说非常重要。
本文将介绍陶瓷生产技术及设备培训的一般内容,并着重强调以下几个方面:陶瓷生产的基本工艺、陶瓷生产所需的设备及其使用方法、陶瓷生产过程中的注意事项等。
2. 陶瓷生产的基本工艺陶瓷生产的基本工艺主要包括原料准备、成型、烧结等步骤。
2.1 原料准备陶瓷的原料通常包括粘土、瓷石粉和助熔剂等。
原料的选择和配比对于产品的质量具有重要影响。
在原料准备过程中,需要将原料进行筛选、磨碎、混合等步骤,以保证原料的均匀性和可塑性。
2.2 成型成型是将原料进行造型的过程。
常见的成型方法包括手工成型、注浆成型、干压成型等。
不同的成型方法适用于不同形状和尺寸的产品。
成型过程中需要注意的问题包括模具的选择和制作、成型压力的控制等。
2.3 烧结烧结是将成型后的陶瓷制品在高温下进行加热,使其形成致密的结构的过程。
烧结过程对于陶瓷制品的强度和热稳定性具有重要影响。
烧结过程中需要注意的问题包括烧结温度的控制、烧结时间的控制、烧结气氛的选择等。
3. 陶瓷生产所需的设备及其使用方法陶瓷生产所需的设备种类繁多,包括混料机、成型机、烧结炉等。
这些设备的选择和使用对于产品的生产效率和质量有着重要影响。
3.1 混料机混料机用于原料的搅拌和混合,以确保原料的均匀性。
在使用混料机时,需要注意原料的配比和搅拌时间的控制,以保证混料的质量。
3.2 成型机成型机用于将原料进行造型。
成型机的种类有很多,包括注浆成型机、干压成型机等。
在使用成型机时,需要注意模具的选择和制作,以及成型工艺参数的控制。
3.3 烧结炉烧结炉是陶瓷烧结过程中的关键设备。
烧结炉的种类包括窑炉、隧道窑等。
在使用烧结炉时,需要注意烧结温度的控制、烧结时间的控制以及烧结气氛的选择。
抛光砖生产工艺流程一、原料制备1、原料仓:原料储存区占地面积300多亩,可满足大批量稳定生产。
公司在原材料的选购上,一贯以稳定产品质量为原则,部分化工原料甚至不惜成本从意大利、西班牙进口,如水洗粘土、特级钾钠长石、西班牙TORRCID、ESMALGLASS等优质釉料,这为生产的稳定打下了扎实的基础。
所有原料在使用前均必须经过严格的检验检测,杜绝不合格的原料进厂,确保产品品质稳定,减少批次与批次之间的原料差。
从源头上确保产品品质优良,色号少,产品色彩极其稳定,完全能够满足工程型大面积铺贴用砖需要。
原料储备区面积大,所有原料可以分门别类,而且储量丰富。
在进行大批量生产时,不会产生原料不够用的情况,在用料比较急时,就容易对采购放宽限制,放松检验,导致产品的一些问题。
2、检验检测:为保证产品的生产质量,公司制订了严格的内控标准,全面实施ISO9001质量保证体系,质量管理完全与国际接轨。
公司还专门配备了精良的专业检测设备,如抗折强度仪、硬度仪、真空吸水率仪、综合测定仪、耐磨仪、蒸压釜等,并制定了严格的检验制度,对生产过程全程监控,保证了产品的质量。
3、球磨:77台38-40吨的大吨位进口高档球磨机,全部采用优质的高铝球石作业,球磨时间基本保持在14-17个小时,这种配置,泥浆研磨细度高,充分的球磨时间也保证了浆料的充分均匀、混合,制浆过程几乎不带入杂质,无污染,纯度高,为下一阶段的粉粒品质奠定基础。
因高铝球石多为白色,且极其耐磨,故不会对粉料颗粒的原始色泽产生影响,也不会改变原有坯体配方比例,无污染、纯度高。
行业中一般是用中铝球石,高铝球石硬度较中铝球石高,更耐磨,因此在球磨过程中磨损较小,由于是白色,就算磨损也不会破坏坯体配方比例,我们公司是行业中独有这项技术的4、振筛除铁:由于原料里含有微量铁元素,容易导致产品出现熔洞及黑点的缺陷。
公司在每条生产线都配有50个振筛(行业一般为8-10个),所有原料均必须经过两次过筛及两次除铁过程(其中第一次为20吨,第二次为30吨),除铁更彻底,这方面在行业是做得最好的。