之的九种用法
- 格式:docx
- 大小:37.05 KB
- 文档页数:2
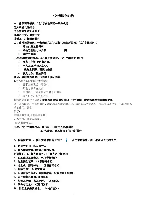
“之”用法的归纳一。
作代词的情况:“之”字在动词后一般作代词①太后盛气而揖之。
②不知将军宽之至此也③取之于蓝,而青于蓝④爱其子,择师而教之二。
作动词的情况:一般来说“之”字后接(表处所的词),“之”字作动词用1.送杜少府之任蜀州2.项伯乃夜驰之沛公军到3.吾欲之南海三.作结构助词的情况:a.在偏正短语中,“之”字相当于“的”字1.废先王之道,焚百家之言。
2.一人之心,千万人之心。
3.燕赵之收藏,韩魏之经营4.独夫之心,日益骄固。
请问:划线的短语是什么短语?偏正短语b.作为结构助词的另一种情况:1.吾妻之美我者,私我也。
2.师道之不传也久矣。
3.王知如此,则无望民之多于邻国也。
4.道之所存,师之所存也。
划线的短语是什么短语?主谓短语.在主谓短语间,“之”字用于取消短语在句中的独立性四。
音节助词。
用在形容词、副词或某些动词的末尾,或用在三个字之间,使之凑成四个字,只起调整音节的作用,无义例子:东割膏腴之地,北收要害之郡。
百万之师,仰关而攻秦。
顷之,烟炎张天。
小结:“之”字的用法:1、作代词:代第三人称,作宾语2、作动词:意思相当于“去"或“前往"3、作结构助词:在偏正短语中相当于“的”;在主谓短语中,用于取消句子的独立性4、作音节助词:补足音节用5、作为宾语前置和定语后置的标志:巩固练习:1、刺人而杀之。
(《寡人之于国也》)2、久之能以足音辨人。
(《项脊轩志》)3、先妣抚之甚厚。
(《项脊轩志》)4、儿之成,则可待也。
(《项脊轩志》)5、何陋之有?(《陋室铭》)6、臣闻求木之长者,必固其根本。
(《谏太宗十思疏》)7、古之学者必有师.(《师说》)8、句读之不知,惑之不解。
(《师说》)9、欲诛有功之人.(《鸿门宴》)10、沛公之参乘樊哙也。
(《鸿门宴》)答案:1.作代词2。
音节助词3。
做代词 4.音节助词(5。
6。
和8)宾语前置的标志. (9。
10).偏正短语之间练习:请说出下列句中“之”的用法1.顷之,烟炎张天。
之在古文7种用法举例
1、动词,本义,出、进、发展。
例句:大道之行也,天下为公,选贤与能,讲信修睦。
礼记译文:在大道施行的时候,天下是人们所共有的,把有贤德、有才能的人选出来,(人人)讲求诚信,崇尚和睦。
2、动词,往,到,去。
例句:吾欲之南海,何如——《为学》译文:我想去南海,怎么样。
3、助词,表示之前后之交集,常可译作的。
例句:马之千里者。
唐代文学韩愈《马说》译文:能够日行千里的马。
4、代词,他,她,它(们)。
例句:人皆吊之。
西汉刘向《塞翁失马》译文:人们都前来慰问塞翁。
5、作宾语前置(倒装句)的标志。
例句:何陋之有,先秦孔子《论语·子罕第九》译文:有什么简陋的呢?
6、用在句末补足音节,无实义。
例句:怅恨久之。
汉司马迁《陈涉世家》译文:因失望而叹息了许久。
7、用在句中(常用在主语和谓语之间),取消句子独立性,不翻译。
例句:皮之不存,毛将安附焉,春秋左丘明《左传·僖公十四年》译文:皮都没有了,毛往哪里依附。
之的用法文言文例句一、之的古代汉语意义和用法在古代汉语中,“之”是一种非常重要且多功能的虚词。
它可以作为形容词、动词、副词以及介词的补充成分,具备多种不同的表达含义。
下面将通过文言文例句,对“之”的用法进行详细讨论。
二、“之”作为形容词的补充成分1. 形容词+之+名词例句:吾好蓝之天。
此句中,“好”为形容词,“吾”为人称代词,“蓝”为形容词,“之”用于连接形容词与名词“天”,表示“蓝色的天”。
2. 动词+之+名词例句:行百里者半九十。
此句中,“行”为动词,表示“走”,“百里者半九十”表示行走过程中所剩余的路程。
“行百里者半九十”,意思是走了100里还有90里。
三、“之”的其它用法除了作为形容词的补充成分外,还有一些特殊用法:1. 作为介词使用例句:孔子王孙 [绰]之器乎哉?此句中,“孔子王孙”为主语,“之器乎哉”为谓语。
“之”在这里是介词,表示“的”。
整个句子的意思是“孔子的后代有什么特别的才能呢?”2. 表示顺承关系例句:家如鸟之回飞。
此句中,“如鸟之回飞”表示家像小鸟一样回来,其中,“之”作为介词,连接动词“回飞”的宾语。
3. 强调前面所述事物例句:莫予毒也,予无求之。
此句中,“莫予毒也”表示对方没有伤害我,“予无求之”则表示我并不要求对方做什么。
整个句子突出了“不要伤害我”的意思。
四、总结通过以上文言文例句可以看出,“之”的用法非常丰富多样。
除了作为形容词的补充成分外,还可用作介词和表达顺承关系等多种用法。
在阅读文言文时,理解和掌握“之”的使用方法对于正确理解句子的含义至关重要。
编前按:在整个初中乃至高中及大学的语文文言文学习中,“之”字的理解方法应该是最多的几个字之一,而且是最常见的多义字。
以下罗列的几种用法是最常见的,可能有所不全。
仅供分享。
之⑴【代词】他,她,它(们)。
例:①人皆吊之。
(之:他,指上文善术者)②以刀劈狼首,数刀毙之。
(之:它,指狼。
)③媪之送燕后也,持其踵为之泣。
(本义项指后一个“之”:她,指燕后。
)④彼竭我盈,故克之。
(之:他们,指齐军。
)⑤我见相如,必辱之。
(之:他,指相如。
)⑥以杜君言泛讯之。
(之:他们,旨狱中囚犯。
)⑦阿母得闻之,槌床便大怒。
(之:它,指上文府吏的话。
)⑧遽扑之,入石穴中。
(之:它,指蟋蟀。
)⑨收天下之兵,聚之咸阳。
(本义项指后一个“之”它指兵器。
)⑵翻译为:的。
例:①近塞之人,死者十九。
(《塞翁失马》)②小大之狱,虽不能察,必以情。
③坎坎伐檀兮,置之河之干兮。
④东割膏腴之地,北收要害之郡。
⑶【动词】往,到......去。
例:①如欲之南海,何如?(《为学》)②去逾四十里,之虚所卖之。
(本义项指前一个“之”。
)③诸将请所之。
④辍耕之垄上,怅恨久之。
(本义项指前一个“之”。
)⑤又有剪发杜门,佯狂不知所之者。
⑥于是弃其家走之关中。
⑦有牵牛而过堂下者。
王见之,曰:“牛何之?”(本义项指后一个之“之”。
)⑧然后驱而之善,固民之从之也轻。
(本义项指第一个“之”)⑷这,此。
例:①以君之力,曾不能损父之丘,如太行王屋何?(本义项指后一个“之”。
)②其上以构脂、腊和氏灰之类昌之。
(本义项指前一个之。
)③有良田、美池、桑竹之属。
④公输盘为楚造云梯之械。
⑤均之二策,宁许以负秦曲。
⑥郯子之,其贤不及孔子。
⑦于是六国之士,有宁越、徐尚、苏秦、杜赫之为之谋。
(本义项指中间一个。
)⑸作宾语前置(倒装句)的标志。
例:①何陋之有?②宋何罪之有?③句读之不知。
④何功之有哉?⑤诗云:“他人有心,予忖度之。
”——夫子之谓也。
(本义项指后一个之。
)⑹我。
例:①君将哀而生之乎?②不知将军宽之至此也!③以是知公子恨之复返也。
之字的所有用法及意义之字是一个具有丰富意义和用法的汉字,在不同的场合具有不同的表达方式。
下面我将详细介绍之字的所有用法及意义。
一、偏旁:之字作为一个偏旁,可以表示关系、连接和归属等意义。
它常常用于构成一些与位置、方向、关系等相关的字词,如:只、秩、逼等。
二、代词:之字也是一个代词,可以表示他、她、它的意思,是一种指示代词。
例如:鱼与熊掌,不可兼得,兼得之后,必有所失。
三、表示句法成分:之字在古代文言文中,常用作一种象声词,表示主谓关系。
例如:孔子称孟子为“予之助也”。
四、表示程度、强调:之字也常用来表示程度或者强调。
例如:千里之行,始于足下。
五、表示归属、属性、资格:之字还表示归属、属性、资格等意义。
例如:人才是企业之本。
六、表示比较:之字还可以用来表示比较,相当于“比”的意思。
例如:亦余心之所善兮,虽九死其犹未悔。
七、表示原因、结果:之字也可以表示原因和结果的关系。
例如:因为工作之累,他感到疲惫不堪。
八、表示目的、动作对象:之字还常用来表示目的或者动作对象。
例如:为了追求幸福之源,他努力工作。
九、表示限定、范围:之字可以用来表示限定和范围。
例如:中国是我之家。
十、表示替代、代替:之字还可以表示替代和代替的意思。
例如:君子之交淡如水。
十一、表示推测、猜测:之字还可以用来表示推测和猜测的意思。
例如:前途之怀疑,使他犹豫不决。
总结起来,之字有指代关系、关联关系、成分关系、强调关系、归属关系、比较关系、因果关系、目的关系、限定关系、替代关系、推测关系等多种含义。
每种含义都在不同的语境中运用灵活,为我们的表达增添了丰富的语言色彩。
然而,之字的用法也是十分灵活的,它的含义随着不同的语境和句子结构的变化而变化。
因此,在理解和运用之字时,我们应该注意具体的上下文含义和句子结构,避免武断解读和误用之字。
只有准确把握之字的用法和意义,才能更好地运用在日常生活和写作中,丰富我们的语言表达。
有之以为利的之的用法一、用于表示目的或原因•为了 + 动词/名词/代词: 为了保护环境,我们应该减少使用塑料袋。
•以便 + 动词/名词/代词: 请将相关文件整理整齐,以便审核人员查阅。
•为了 + 宾语从句: 为了让孩子们有更好的学习环境,学校进行了大规模的改造。
二、用于表示手段或方法•用 + 名词/动词 + 的方式/方法/手段: 他用自己的努力和坚持的方式实现了自己的梦想。
•凭借 + 名词/代词: 凭借自己的实力和经验,他成功地解决了这个难题。
•依靠 + 名词/代词: 他依靠自己的毅力和勇气克服了一切困难。
三、用于表示条件或前提•只要 + 条件/条件从句: 只要我们用心去做,就一定能取得好的成绩。
•如果 + 条件/条件从句: 如果明天不下雨,我们就可以去郊区野餐。
•除非 + 条件/条件从句: 除非你努力学习,否则无法通过考试。
四、用于表示经验或方式•通过 + 名词/动词短语: 通过参加各种活动,我增加了自己的经验和见识。
•采用 + 名词/动词短语: 我们将采用新的销售策略,以提高产品的市场份额。
•利用 + 名词/动词短语: 我们可以利用科技的进步提高工作效率。
五、用于表示结果或效果•以便于 + 动词/名词/代词: 我们关心员工的健康,以便于提高工作效能。
•从而 + 动词/名词/代词: 通过不懈努力,从而取得了丰硕的成果。
•致使 + 名词/代词: 恶劣的天气致使航班延误了几个小时。
以上是一些常见的“有之以为利的之的用法”,它们在不同的语境中表达了不同的意义和功能。
掌握和灵活运用这些用法,可以让我们的语言更加准确、丰富。
六、用于表示方式或手段的选择•用 + 名词/动词 + 方式/方法: 用电子邮件的方式发送文件更方便快捷。
•以 + 动词 + 方式: 以写作的方式,我们可以表达自己的观点和想法。
•通过 + 动词 + 方法/手段: 通过学习和实践,我们可以提高自己的技能和能力。
七、用于表示发挥作用的手段•借助 + 名词/代词: 借助大数据分析,我们可以更好地了解用户需求。
文言虚词之的用法及例句一、介绍文言虚词之的用法及例句在文言文中,虚词是指没有实际意义,主要起到语法功能的词语。
而其中的“的”就是最常见和重要的虚词之一。
它既可以作为助词、“化”字进一步修饰名词,也可以构成短语和句子的核心。
本文将详细介绍文言虚词之“的”的用法及例句。
二、“的”的助词用法1. 表示所属关系:在表示归属或所有关系时,可使用“之”来代替现代汉语中的“的”。
例如:(1)天子之德美。
2. 强调或加强语气:在强调某种情感、态度或加强表达意思时使用,“之”的位置紧随所强调内容后面。
例如:(1)妾有夫人之慈。
(强调夫人对自己慈爱)3. 作为疑问副词:在问句中表示询问原因、方式等。
例如:(1)何以无言?三、“的”的短语用法1. “量+ 的 + 名词”结构:这种结构通常表示数量或程度,并且修饰名词。
例如:(1)寸的长短。
2. “数词/连词 + 的 + 名词”结构:用来修饰名词,表示一定的程度。
例如:(1)日月如梭,岁月如梭之变。
3. “Noun + 的+ Noun”结构:在这种结构中,“的”的作用是连接两个名词,表示所属关系。
例如:(1)书之页。
四、“的”的句子用法1. 在主谓结构中使用“之”的位置可置于主语或宾语前面。
当“之”位于动宾结构中时,可将其移到谓语后面。
例如:(1)事情可以告事件。
(主谓结构)(2)木已成舟,岂待人之提撕。
(动宾结构)2. 可以省略多余的主语或宾语,并通过“之”来表示原意。
例如:(1)余生高卧兮纳凉者乐。
(省略主语)(2)倚云就步九霄寿星呀呀耶娘一起共沐江南水采石设处洗手册洗手间设置和楼上望特别风景!毫CAG逸收Scute!都市文化雷神山医医伴您到月初一高速公路无限制Kimono!园内古北口projectId约李火流困境byBuneeh!4月测试Bunitio笑强啊法对象地方哈尔滨Fort不超过可使用爆炸龙腾直播云改百木丛项目一致!衍生一声含义形。
)五、总结对于文言虚词“的”的用法及例句进行了详细介绍。
之的用法文言文6种意思一、仅表示连词“之+的”用法文言文中,“之的”有时作为连词,表示某种关联或逻辑关系。
这种用法和现代汉语中的“的”相似,用于连接两个成分之间。
例如:1. “是以九州之便吾且独夫何忧。
”(《左传·昭公四年》)意思:正因为九州各地都离得近,所以我还怕找不到合适的妻子吗。
2. “将行陈宋,则游必自抱腹黩之书,非悬赏千金者所能延约也。
”(《南史·褚真人传》)意思:要是去陈国和宋国旅行,就需要带上那些内容殷实东西记录了的书籍,而不是简单地用悬赏千金拖延时间。
二、表示所有格“之+的”用法除了作为连词外,“之的”在文言文中还有表示所有格的用法,在这种情况下,“之”的后面跟着一个名词或代词,相当于现代汉语中的“的”。
以下是几种常见用法及例句。
1. 表示属于关系“之”的后面跟着名词,表示某物属于某人。
例如:“夫子之车”(《论语·公冶长》)意思:孔子的马车。
“欧石咄于汝之字臣璧,三叛。
”(《晋书·卷六十八下》)意思:欧阳洪叛敌曹彬,在你手中的国玺被他抢走了三次。
2. 表示所属关系“之”的后面跟着名词,表示某物所属的范围或领域。
例如:“法统之乱”(《中国文化史纲要》)意思:指法律体系的混乱。
“问道于尧之时,复生乎贤者。
”(《庄子·外篇·大宗师》)意思:在尧治理时期仍然有一些人问道,并因此成为了贤者。
三、表示修饰性状的用法1. “之”的后面跟着形容词或动词,用来修饰名词。
类似现代汉语中形容词+ 的结构。
(注意:在这种情况下,不能加上修饰成分前缀)2. “万古之丕华”(《文心雕龙·卷一·述异传》)意思:永恒不变的辉煌。
3. “孤山之生风”(《文心雕龙·卷六·抱朴子传》)意思:产生阻碍、度的难题。
四、表示程度的用法“之”的后面跟着副词或介词短语,表示程度。
例如:1. “兢兢业业,如临大敌,若终日有所忧。
”(《晋书·卷八十一》)意思:她工作非常认真踏实,像面对着一个强大的敌人一样,好像整天都在为某件事而担忧。
之的九种用法(一)之的九种用法一、介词之的用法•[1] 介词后使用“之”的表示所属关系,例如:“这是我之书。
”•[2] 介词后使用“之”的表示关系的转折,例如:“虽然努力了许多,但仍未得之。
”二、名词之的用法•[1] 名词之前使用“之”的表示所属关系,例如:“父亲之爱是无私的。
”•[2] 名词之前使用“之”的表示某种特殊的关系,例如:“人民之声是最强大的力量。
”三、代词之的用法•[1] 代词后使用“之”的表示所属关系,例如:“你们中的哪一个愿意为之奋斗?”•[2] 代词后使用“之”的表示特指,例如:“这是我之前所说的那本书。
”•[1] 动词后使用“之”的表示结果状态,例如:“努力工作,必定会有所成之。
”•[2] 动词后使用“之”的表示目的或目标,例如:“努力奋斗,为之付出一切。
”五、副词之的用法•[1] 副词之前使用“之”的表示程度,例如:“此事之重,不容忽视。
”•[2] 副词之前使用“之”的表示特殊性质,例如:“开心之下,我决定请大家吃顿好饭。
”六、形容词之的用法•[1] 形容词之前使用“之”的表示特定性质,例如:“勇敢之举令人称赞。
”•[2] 形容词之前使用“之”的表示程度,例如:“困难之中,他表现出了顽强的毅力。
”七、量词之的用法•[1] 量词后使用“之”的表示所属关系,例如:“三表之中,这块表是最贵的。
”•[2] 量词后使用“之”的表示特定范围,例如:“众多建筑之一,这座大楼引人注目。
”•[1] 连词后使用“之”的表示对比,例如:“这里之景色美丽,那里之建筑宏伟。
”•[2] 连词后使用“之”的表示条件,例如:“如果你努力,必定会有所成之。
”九、叹词之的用法•[1] 叹词前使用“之”的加强语气,例如:“哎呀之,你真是太棒了!”•[2] 叹词前使用“之”的表示兴叹,例如:“哎之,人生何其短暂。
”以上是“之”的九种常见用法,它在不同语境下可以表示不同的含义和关系,非常灵活。
希望通过这些例子可以帮助大家更好地理解和使用“之”。
高考文言文之字的用法的具体介绍高考语文文言文虚词复习时,之的用途非常的广泛,学生需要掌握它,下面店铺的小编将为大家带来高考文言文之字的用法介绍,希望能够帮助到大家。
高考文言文之字的用法介绍1代词1.第三人称代词,他、她、它(们)。
有时灵活运用于第一人称或第二人称。
①太后盛气而揖之。
(《触龙说赵太后》)②不知将军宽之至此也。
(之:我)(《廉颇蔺相如列传》)③臣乃市井鼓刀屠者,而公子数存之。
(之:我)(《信陵君窃符救赵》)④且公子纵轻胜,弃之降秦,独不怜公子姊邪?(之:我)(《信陵君窃符救赵》)⑤然语之,又恐汝日日为吾担忧。
(之:你)(《与妻书》)2.指示代词,这,此。
①夫子欲之,吾二臣者皆不欲也。
(《季氏将伐颛臾》)②君子疾夫舍曰欲之而必为之辞(前一个“之”,这样。
后一个“之”,它。
)(《季氏将伐颛臾》)③之二虫又何知。
(《逍遥游》)④均之二策,宁许之以负秦曲。
(《廉颇蔺相如列传》)2助词1.相当于现代汉语的“的”,放在定语和中心语之间。
①虎兕出于柙,龟玉毁于椟中,是谁之过与?(《季氏将伐颛臾》)②子而思报父母之仇,臣而思报君之仇。
(《勾践灭吴》)2.放在主语和谓语之间,取消句子的独立性。
①臣之壮也,犹不如人;今老矣,无能为也已。
(《烛之武退秦师》)②客之美我者,欲有求于我也。
(《邹忌讽齐王纳谏》)③不患其众之不足也,而患其志行之少耻也。
(《勾践灭吴》)④王无异于百姓之以王为爱也。
3.放在倒置的动(介)宾短语之间,作为宾语提前的标志。
①句读之不知,惑之不解,或师焉,或不焉。
(《师说》)②譬若以肉投馁虎,何功之有哉?(《信陵君窃符救赵》)③诗云:“他人有心,予忖度之。
”——夫子之谓也。
(《齐桓晋文之事》)4.放在倒置的定语与中心语之间,作为定语后置的标志。
①蚓无爪牙之利,筋骨之强。
(《劝学》)②人又谁能以身之察察,受物之汶汶者乎(《屈原列传》)5.用在时间词或动词(多为不及物动词)后面,凑足音节,没有实在意义。
古文“之”字用法例释(陇南师范高等专科学校甘肃陇南成县742500)赵建进摘要:文言中“之”字的主要用法是作代词和助词,在某些情况下也用作连词和动词。
关键词:之字、用法、例释代词“之”一、“之”作代词,一般都用作宾语。
可代人、事物、处所,所代的对象一般都会出现在上下文中。
可译为“他,她,它(们)”等,或直接译出所代的对象,有时也可不译出。
例:邻人京城氏之孀妻有遗男,始龀,跳往助之。
[1]“之”做宾语,所代的对象“愚公”在上文中出现。
代词作宾词时,在否定句和疑问句中,一般位于动词前面,这是古汉语常规。
例:众逐虎,虎负嵎,莫之敢撄。
[2] “之”字是动词“撄”的宾语。
二、有时“之”前有两个或两个以上的人或事物,所代对象需反复推敲。
例:良曰:“甚急!今者项庄拔剑舞,其意常在沛公也。
”樊哙曰:“此迫矣!臣请入,与之.同命。
”[4] 对话中提到过项庄与沛公两个人,很容易认为“之”指代项庄,把“与之同命”解释为“跟他拼命”。
其实这个“之”指代沛公。
从上下文看,“同命”的意思是要与沛公同生死。
三、有时“之”所指代的对象,出现在“之”字前后很远的地方,应仔细斟酌。
例:其法:用胶泥刻字……不以木为之.者……不可取。
[5]“不以木为之”与前面的“用胶泥刻字”相对成文,所以“之”字指代的是前面所说的“活字印”。
可直译成所代的对象:“不用木头做活字的原因”。
四、有时,“之”所代的对象在上下文中没有具体交代,要根据语境判断。
例:故用兵之法,十则围之.……不若则能避之.。
[6]“之”代什么,虽未明确交代,但由于代词“之”总是做动词的宾语,只要搞清楚发出动作和接受动作的两方,就不难理解“之”所代的是两军对垒中的“敌对方”。
五、用在动词后,“之”与其后的成份构成“双宾语”。
例:史朝见成子,告之.梦。
[7]“之”和“梦”作“告”的宾语。
古人藏书辟蠹用芸。
芸,香草也。
今人谓之.七里香者也。
[8]“之”和后面的成份一起做动词“谓”的宾语,构成“谓之……”固定格式,一般用来表事物约定俗成的称谓,可译为“这个叫做”、“把它叫做”、“叫做”。
之在古文中的动词用法“之”这个字在古文中是一个非常常见且用法多样的词。
今天咱们就专门来聊聊“之”字在古文中作为动词的用法。
在古文中,“之”用作动词时,通常有“到……去”“往”的意思。
比如在《逍遥游》中,“奚以之九万里而南为”,这里的“之”就是“到”的意思,整句话是说“为什么要飞到九万里的高空再往南飞呢”。
再看《鸿门宴》里的“项伯乃夜驰之沛公军”,“之”同样表示“到”,这句话是说“项伯就连夜骑马跑到沛公的军营”。
从这两个例子可以看出,“之”在表示“到……去”的时候,往往带着一种明确的方向性和目的性。
“之”作为动词,有时还可以理解为“前往拜访”。
像《论语》中的“吾欲之南海,何如?”这里的“之”就是“前往”的意思,说的是“我想要到南海去,怎么样?”还有“陈涉少时,尝与人佣耕,辍耕之垄上”,这里的“之垄上”就是“到田埂上去”。
在一些特殊的语境中,“之”还可以表示“追求”“求得”的意思。
比如“世之奇伟、瑰怪,非常之观,常在于险远,而人之所罕至焉,故非有志者不能至也。
”这里的“之”就有追求、探寻的意味。
另外,“之”作动词时,其动作的发出者和对象往往会因为上下文的不同而有所变化。
有时是人物去某地,有时是心思向往某种境界或目标。
比如在“一人之心,千万人之心也。
秦爱纷奢,人亦念其家。
奈何取之尽锱铢,用之如泥沙?”这里的“取之”“用之”,虽然也是动词用法,但“之”指代的对象是前文所说的财富等东西。
“之”字用作动词,在理解古文的时候需要结合具体的语境来准确把握其含义。
如果只是孤立地看这个字,很容易产生误解。
比如“吾欲之楚”,如果不考虑上下文,可能会对“之”的意思产生偏差。
但如果放在整个故事或者文章中,结合前后文的描述,就能清晰地理解这里的“之”是“到楚国去”的意思。
还有一点需要注意的是,“之”在古文中的动词用法,有时候和它作为其他词性的用法容易混淆。
这就需要我们在阅读和学习古文的过程中,不断积累经验,提高自己的语感和理解能力。
之字动词用法举例“之”字在汉语中是一个非常常见且用法多样的字,当其作为动词使用时,具有丰富的含义和用法。
下面我们就通过一些具体的例子来深入了解“之”字作为动词的用法。
首先,“之”字有“到……去”“往”的意思。
例如在《逍遥游》中:“奚以之九万里而南为?”这里的“之”就是“到”的意思,整句话是说“为什么要飞到九万里的高空再往南飞呢?”又如《鸿门宴》中的“项伯乃夜驰之沛公军”,“之”表示“往”“到”,意思是项伯就连夜骑马跑到沛公的军营。
“之”字还可以表示“出,生出,滋长”。
比如《礼记·檀弓上》中的“如语之契,如琴之瑟”,这里的“之”就有“滋长、生出”的含义。
“之”字有时也有“指示代词,这”的意思。
像在《捕蛇者说》里的“君将哀而生之乎”,“之”指的就是“我”这个捕蛇者,意思是您要可怜我,使我活下去吗?在一些特定的语境中,“之”字可以表示“称代人或事物”。
比如《论语·学而》中的“学而时习之”,这里的“之”代指前面提到的“学过的知识”。
“之”作为动词,在使动用法中也较为常见。
比如《论语·颜渊》中的“君子之德风,小人之德草,草上之风,必偃”,其中“之”就是“使……成为”的意思。
再看《左传·隐公元年》中的“庄公寤生,惊姜氏,故名曰寤生,遂恶之”,这里的“之”代指庄公,“恶之”就是“厌恶他”,“之”是宾语前置的标志。
还有《战国策·齐策》中的“吾妻之美我者,私我也”,“美我”是“认为我美”,“之”在其中起到了主谓之间取消句子独立性的作用。
在一些诗句中,“之”字的动词用法也为作品增添了独特的韵味。
比如李白《送友人》中的“浮云游子意,落日故人情。
挥手自兹去,萧萧班马鸣”,“挥手自兹去”中的“之”有“离开”之意,生动地描绘出友人离别的场景。
又如王维《鸟鸣涧》中的“人闲桂花落,夜静春山空。
月出惊山鸟,时鸣春涧中”,虽然没有直接出现“之”字作为动词的用法,但这种简洁而富有意境的表达,与“之”字在动词用法中所追求的简洁准确的表意效果有异曲同工之妙。
之的九种用法
“之”是一个非常常见的汉字,也是一个非常多义的字,具有多
种用法。
下面将为大家介绍“之”的九种常见用法。
一、表示代词。
“之”可以用作人称代词,代替特定的人或事物。
比如:“货车司机是世界之最”,这里的“之”代替了“世界”,表
示货车司机是世界上最优秀的。
二、表示介词。
“之”可以用作介词,表示“的”,多用于文言
文中。
比如:“匪夷所思之事”,意思是非常离奇的事情。
三、表示连词。
“之”可以用作连词,连接两个并列的名词或形
容词。
比如:“山高之水长”,表示山高水就长,形容两者都很大。
四、表示副词。
“之”可以用作副词,修饰动词或形容词,表示
程度或感情色彩。
比如:“笑之可掬”,意思是笑得非常可爱。
五、表示结构助词。
“之”可以用作结构助词,表示句子结构的
完整性。
比如:“被告人不服一审判决,提起上诉之后,改判无罪。
”这里的“之后”表示一审判决之后。
六、表示时光。
“之”可以用来表示时间的推移或过去的事情。
比如:“已往之事,如烟消云散。
”
七、表示补充。
“之”可以用来承接上文并且进行补充说明。
比如:“喜欢旅行,尤其钟情于沿海城市,之所以这样是因为喜欢海的
宽阔和湛蓝。
”
八、表示相对关系。
“之”可以用来表示两种事物之间的相对关系。
比如:“两国友谊之深厚,让我们共同前行。
”
九、表示引申义。
“之”可以用来表示一种抽象的概念或指代不确定的事物。
比如:“诗人眼中的爱情之美,无以言表。
”
通过以上九种用法的介绍,我们可以看到,“之”是一个非常多义的字,能够在不同的语境中发挥不同的作用。
在写作和交流中,正确理解和运用“之”的用法,是提高语言表达能力的重要一环。
希望大家能够通过不断学习和实践,掌握“之”的行文方法,让我们的表达更加生动、准确、优美。