化工设备机械基础习题解答86184
- 格式:doc
- 大小:737.50 KB
- 文档页数:21
化工设备机械基础习题解答第一章化工设备材料及其选择二. 指出下列钢材的种类、含碳量及合金元素含量A组B组:第二章容器设计的基本知识一.、指出下列压力容器温度与压力分级范围第三章内压薄壁容器的应力分析和MP S m 63844=?==σSPRR m =+21σσθ MP SPD634==σθ2. 圆锥壳上之A 点和B 点,已知:p=,D=1010mm ,S=10mm ,a=30o 。
αcos 2,:21DA R R =∞=点MP S PD m 58.14866.010410105.0cos 4===ασ SPRR m =+21σσθ MP S PD 16.29866.010210105.0cos 2===ασθ0,:21=∞=R R B 点0==σσθm3. 椭球壳上之A ,B ,C 点,已知:p=1Mpa ,a=1010mm ,b=505mm ,S=20mm 。
B 点处坐标x=600mm 。
25051010==b a 标准椭圆形封头bb b y x A a R a R 2221,:),0====点(MP S Pa m 5.502010101=?===θσσMPa sbPB b a x am 3.43)(2 2224=--=σ点:MPa b a x a a sbP ba x a 7.27)(2)(2 222442224=-----=θσ:)0,(==y a x C 点MPa S Pa m 25.25202101012=??==σ MPa S Pa 5.502010101-=?-=-=σθ五、工程应用题1. 某厂生产的锅炉汽包,其工作压力为,汽包圆筒的平均直径为816 mm ,壁厚为16 mm ,试求汽包圆筒壁被的薄膜应力σσθ和m【解】 P= D=816mm S=16mm1.00196.081616<==D S 属薄壁容器MPa S PD m 875.311648165.24=??==σ MPa S PD m 75.631628165.22=??==σ2. 有一平均直径为10020 mm 的球形容器,其工作压力为,厚度为20 mm ,试求该球形容器壁内的工作压力是多少。
第一章化工设备材料及其选择二. 指出下列钢材的种类、含碳量及合金元素含量A组B组:第二章容器设计的基本知识一.、指出下列压力容器温度与压力分级范围第三章 内压薄壁容器的应力分析和MP S m 63844=⨯==σSPRR m =+21σσθ MP SPD634==σθ2. 圆锥壳上之A 点和B 点,已知:p=,D=1010mm ,S=10mm ,a=30o 。
αcos 2,:21DA R R =∞=点MP S PD m 58.14866.010410105.0cos 4=⨯⨯⨯==ασ SPRR m =+21σσθ MP S PD 16.29866.010210105.0cos 2=⨯⨯⨯==ασθ0,:21=∞=R R B 点0==σσθm3. 椭球壳上之A ,B ,C 点,已知:p=1Mpa ,a=1010mm ,b=505mm ,S=20mm 。
B 点处坐标x=600mm 。
25051010==b a 标准椭圆形封头bb b y x A a R a R 2221,:),0====点(MP S Pa m 5.502010101=⨯===θσσMPa sbPB b a x am 3.43)(2 2224=--=σ点:MPa b a x a a sbP ba x a 7.27)(2)(2 222442224=⎥⎦⎤⎢⎣⎡-----=θσ:)0,(==y a x C 点MPa S Pa m 25.25202101012=⨯⨯==σ MPa S Pa 5.502010101-=⨯-=-=σθ五、 工程应用题1. 某厂生产的锅炉汽包,其工作压力为,汽包圆筒的平均直径为816 mm ,壁厚为16 mm ,试求汽包圆筒壁被的薄膜应力σσθ和m。
【解】 P= D=816mm S=16mm1.00196.081616<==D S 属薄壁容器 MPa S PD m 875.311648165.24=⨯⨯==σ MPa S PD m 75.631628165.22=⨯⨯==σ2. 有一平均直径为10020 mm 的球形容器,其工作压力为,厚度为20 mm ,试求该球形容器壁内的工作压力是多少。
第一篇: 化工设备材料第一章化工设备材料及其选择2.名词解释A组:1.蠕变:在高温时,在一定的应力下,应变随时间而增加的现象。
或者金属在高温和应力的作用下逐渐产生塑性变形的现象。
2.延伸率:试件受拉力拉断后,总伸长的长度与原始长度之比的百分率。
3.弹性模数(E):材料在弹性范围内,应力和应变成正比,即σ=Eε,比例系数E为弹性模数。
4.硬度:金属材料表面上不大的体积内抵抗其他更硬物体压入表面发生变形或破裂的能力。
5.冲击功与冲击韧性:冲击功是冲击负荷使试样破断所做的功。
冲击韧性是材料在外加动载荷突然袭击时的一种及时和迅速塑性变形的能力。
6.泊松比(μ):拉伸试验中试件单位横向收缩与单位纵向伸长之比。
对于钢材,μ=0.3 。
7.耐腐蚀性:金属和合金对周围介质侵蚀(发生化学和电化学作用引起的破坏)的抵抗能力。
8.抗氧化性:金属和合金抵抗被氧化的能力。
9.屈服点:金属材料发生屈服现象的应力,即开始出现塑性变形的应力。
它代表材料抵抗产生塑性变形的能力。
10.抗拉强度:金属材料在受力过程中,从开始加载到发生断裂所能达到的最大应力值。
B组:1.镇静钢:镇静钢在用冶炼时用强脱氧剂 Si, Al等完全脱氧脱氧,是脱氧完全的钢。
把FeO中的氧还原出来,生成SiO2和Al2O3。
钢锭膜上大下小,浇注后钢液从底部向上,向中心顺序地凝固。
钢锭上部形成集中缩孔,内部紧密坚实。
2.沸腾钢:沸腾钢在冶炼时用弱脱氧剂Mn脱氧,是脱氧不完全的钢。
其锭模上小下大,浇注后钢液在锭模中发生自脱氧反应,放出大量CO 气体,造成沸腾现象。
沸腾钢锭中没有缩孔,凝固收缩后气体分散为很多形状不同的气泡,布满全锭之中,因而内部结构疏松。
3.半镇静钢:介于镇静钢和沸腾钢之间,锭模也是上小下大,钢锭内部结构下半部像沸腾钢,上半部像镇静钢。
4.低碳钢:含碳量低于0.25%的碳素钢。
5.低合金钢:一般合金元素总含量小于5%的合金钢。
6.碳素钢:这种钢的合金元素含量低,而且这些合金元素不是为了改善钢材性能人为加入的。
《化工设备机械基础》习题解答《化工设备机械基础》习题解答第一篇:化工设备材料第一章化工设备材料及其选择一.名词解释A 组:1. 蠕变:在高温时,在一定的应力下,应变随时间而增加的现象。
或者金属在高温和应力的作用下逐渐产生塑性变形的现象。
2. 延伸率:试件受拉力拉断后,总伸长的长度与原始长度之比的百分率。
3. 弹性模数(E) :材料在弹性范围内,应力和应变成正比,即σ=Eε,比例系数E 为弹性模数04. 硬度:金属材料表面上不大的体积内抵抗其他更硬物体压入表面发生变形或破裂的能力。
5. 冲击功与冲击韧性:冲击功是冲击负荷使试样破断所做的功。
冲击韧性是材料在外加动载荷突然袭击时的一种及时和迅速塑性变形的能力。
6. 泊桑比(口):拉伸试验中试件单位横向收缩与单位纵向伸长之比。
对于钢材,二o. 3 07. 耐腐蚀性:金属和合金对周围介质侵蚀(发生化学和电化学作用引起的破坏)的抵抗能力。
8. 抗氧化性:金属和合金抵抗被氧化的能力。
9. 屈服点:金属材料发生屈服现象的应力,即开始出现塑性变形的应力。
它代表材料抵抗产生塑性变形的能力。
10. 抗拉强度:金属材料在受力过程中,从开始加载到发生断裂所能达到的最大应力值。
B 组:1. 镇静钢: 镇静钢在用冶炼时用强脱氧剂Si,Al等完全脱氧脱氧,是脱氧完全的钢。
把FeO 中的氧还原出来,生成Si02 和A1203 0钢镀膜上大下小,浇注后钢液从底部向上,向中心顺序地凝固。
钢键上部形成集中缩孔,内部紧密坚实。
2. 沸腾钢:沸腾钢在冶炼时用弱脱氧剂Mn 脱氧,是脱氧不完全的钢。
其链模上小下大,浇注后钢液在键模中发生自脱氧反应,放出大量CO 气体,造成沸腾现象。
沸腾钢徒中没有缩孔,凝固收缩后气体分散为很多形状不同的气泡,布满全键之中,因而内部结构疏松。
3. 半镇静钢:介于镇静钢和沸腾钢之间,链模也是上小下大,钢链内部结构下半部像沸腾钢,上半部像镇静钢。
4. 低碳钢:含碳量低于0.25% 的碳素钢。
化工设备与机械基础课后习题化工设备机械基础习题解答第一章化工设备材料及其选择一. 名词解释A组 1.蠕变在高温时,在一定的应力下,应变随时间而增加的现象。
或者金属在高温和应力的作用下逐渐产生塑性变形的现象。
2.延伸率试件受拉力拉断后,总伸长的长度与原始长度之比的百分率。
3.弹性模数E材料在弹性范围内,应力和应变成正比,即σEε,比例系数E为弹性模数。
4.硬度金属材料表面上不大的体积内抵抗其他更硬物体压入表面发生变形或破裂的能力。
5.冲击功与冲击韧性冲击功是冲击负荷使试样破断所做的功。
冲击韧性是材料在外加动载荷突然袭击时的一种及时和迅速塑性变形的能力。
6.泊桑比(μ)拉伸试验中试件单位横向收缩与单位纵向伸长之比。
对于钢材,μ0.3 。
7.耐腐蚀性金属和合金对周围介质侵蚀(发生化学和电化学作用引起的破坏)的抵抗能力。
8.抗氧化性金属和合金抵抗被氧化的能力。
9.屈服点金属材料发生屈服现象的应力,即开始出现塑性变形的应力。
它代表材料抵抗产生塑性变形的能力。
10.抗拉强度金属材料在受力过程中,从开始加载到发生断裂所能达到的最大应力值。
B组1.镇静钢镇静钢在用冶炼时用强脱氧剂Si, Al等完全脱氧脱氧,是脱氧完全的钢。
把FeO中的氧还原出来,生成SiO2和Al2O3。
钢锭膜上大下小,浇注后钢液从底部向上,向中心顺序地凝固。
钢锭上部形成集中缩孔,内部紧密坚实。
2.沸腾钢沸腾钢在冶炼时用弱脱氧剂Mn脱氧,是脱氧不完全的钢。
其锭模上小下大,浇注后钢液在锭模中发生自脱氧反应,放出大量CO 气体,造成沸腾现象。
沸腾钢锭中没有缩孔,凝固收缩后气体分散为很多形状不同的气泡,布满全锭之中,因而内部结构疏松。
3.半镇静钢介于镇静钢和沸腾钢之间,锭模也是上小下大,钢锭内部结构下半部像沸腾钢,上半部像镇静钢。
4.低碳钢含碳量低于0.25的碳素钢。
5.低合金钢一般合金元素总含量小于5的合金钢。
6.碳素钢这种钢的合金元素含量低,而且这些合金元素不是为了改善钢材性能人为加入的。
第一章化工设备材料及其选择二. 指出下列钢材的种类、含碳量及合金元素含量第二章容器设计的基本知识第三章 内压薄壁容器的应力分析和MP S m 63844=⨯==σSPRR m =+21σσθ MP SPD634==σθ2. 圆锥壳上之A 点和B 点,已知:p=0.5Mpa ,D=1010mm ,S=10mm ,a=30o 。
αcos 2,:21DA R R =∞=点MP S PD m 58.14866.010410105.0cos 4=⨯⨯⨯==ασ SPRR m =+21σσθ MP S PD 16.29866.010210105.0cos 2=⨯⨯⨯==ασθ0,:21=∞=R R B 点0==σσθm3. 椭球壳上之A ,B ,C 点,已知:p=1Mpa ,a=1010mm ,b=505mm ,S=20mm 。
B 点处坐标x=600mm 。
25051010==b a 标准椭圆形封头 bb b y x A aR a R 2221,:),0====点(MP S Pa m 5.502010101=⨯===θσσMPa sbPB b a x am 3.43)(2 2224=--=σ点:MPa b a x a a sbP ba x a 7.27)(2)(2 222442224=⎥⎦⎤⎢⎣⎡-----=θσ:)0,(==y a x C 点MPa S Pa m 25.25202101012=⨯⨯==σ MPa S Pa 5.502010101-=⨯-=-=σθ五、 工程应用题1. 某厂生产的锅炉汽包,其工作压力为2.5Mpa ,汽包圆筒的平均直径为816 mm ,壁厚为16 mm ,试求汽包圆筒壁被的薄膜应力σσθ和m。
【解】 P=2.5Mpa D=816mm S=16mm1.00196.081616<==D S 属薄壁容器 MPa S PD m 875.311648165.24=⨯⨯==σ MPa S PD m 75.631628165.22=⨯⨯==σ2. 有一平均直径为10020 mm 的球形容器,其工作压力为0.6Mpa ,厚度为20 mm ,试求该球形容器壁内的工作压力是多少。
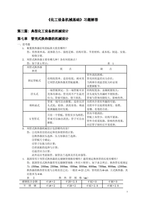
《化工设备机械基础》习题解答第三篇: 典型化工设备的机械设计第七章管壳式换热器的机械设计一、思考题1.衡量换热器好坏的标准大致有哪些?答:传热效率高,流体阻力小,强度足够,结构可靠,节省材料;成本低;制造、安装、检修方便。
2.列管式换热器主要有哪几种?各有何优缺点?3.列管式换热器机械设计包括哪些内容?答:①壳体直径的决定和壳体壁厚的计算;②换热器封头选择,压力容器法兰选择;③管板尺寸确定;④管子拉脱力的计算;⑤折流板的选择与计算;⑥温差应力计算。
此外还应考虑接管、接管法兰选择及开孔补强等。
4.我国常用于列管式换热器的无缝钢管规格有哪些?通常规定换热管的长度有哪些?答:我国管壳式换热器常用无缝钢管规格(外径×壁厚),如下表2所示。
换热管长度规定为:1500mm, 2000mm, 2500mm, 3000mm, 4500mm, 5000mm, 6000mm, 7500mm, 9000mm, 12000mm。
换热器的换热管长度与公称直径之比,一般在4~25之间,常用的为6~10。
立式换热器,其比值多为4~6。
表 2 换热管规格(mm)5.换热管在管板上有哪几种固定方式?各适用范围如何?答:固定方式有三种:胀接、焊接、胀焊结合。
胀接:一般用在换热管为碳素钢,管板为碳素钢或低合金钢,设计压力不超过4.0MPa,设计温度在350℃以下,且无特殊要求的场合。
焊接:一般用在温度压强都较高的情况下,并且对管板孔加工要求不高时。
胀焊结合:适用于高温高压下,连接接头在反复的热冲击、热变形、热腐蚀及介质压力作用,工作环境极其苛刻,容易发生破坏,无法克服焊接的“间隙腐蚀”和“应力腐蚀”的情况下。
6.换热管胀接于管板上时应注意什么?胀接长度如何确定?答:采用胀接时,管板硬度应比管端硬度高,以保证胀接质量。
这样可避免在胀接时管板产生塑性变形,影响胀接的紧密性。
如达不到这个要求时,可将管端进行退火处理,降低硬度后再进行胀接。
第一章化工设备材料及其选择名词解释A组:1.蠕变:在高温时,在一定的应力下,应变随时间而增加的现象。
或者金属在高温和应力的作用下逐渐产生塑性变形的现象。
2.延伸率:试件受拉力拉断后,总伸长的长度与原始长度之比的百分率。
3.弹性模数(E):材料在弹性范围内,应力和应变成正比,即σ=Eε,比例系数E为弹性模数。
4.硬度:金属材料表面上不大的体积内抵抗其他更硬物体压入表面发生变形或破裂的能力。
5.冲击功与冲击韧性:冲击功是冲击负荷使试样破断所做的功。
冲击韧性是材料在外加动载荷突然袭击时的一种及时和迅速塑性变形的能力。
6.泊松比(μ):拉伸试验中试件单位横向收缩与单位纵向伸长之比。
对于钢材,μ=0.3 。
7.耐腐蚀性:金属和合金对周围介质侵蚀(发生化学和电化学作用引起的破坏)的抵抗能力。
8.抗氧化性:金属和合金抵抗被氧化的能力。
9.屈服点:金属材料发生屈服现象的应力,即开始出现塑性变形的应力。
它代表材料抵抗产生塑性变形的能力。
10.抗拉强度:金属材料在受力过程中,从开始加载到发生断裂所能达到的最大应力值。
B组:1.镇静钢:镇静钢在用冶炼时用强脱氧剂 Si, Al等完全脱氧脱氧,是脱氧完全的钢。
把FeO中的氧还原出来,生成SiO2和Al2O3。
钢锭膜上大下小,浇注后钢液从底部向上,向中心顺序地凝固。
钢锭上部形成集中缩孔,内部紧密坚实。
2.沸腾钢:沸腾钢在冶炼时用弱脱氧剂Mn脱氧,是脱氧不完全的钢。
其锭模上小下大,浇注后钢液在锭模中发生自脱氧反应,放出大量CO 气体,造成沸腾现象。
沸腾钢锭中没有缩孔,凝固收缩后气体分散为很多形状不同的气泡,布满全锭之中,因而内部结构疏松。
3.半镇静钢:介于镇静钢和沸腾钢之间,锭模也是上小下大,钢锭内部结构下半部像沸腾钢,上半部像镇静钢。
4.低碳钢:含碳量低于0.25%的碳素钢。
5.低合金钢:一般合金元素总含量小于5%的合金钢。
6.碳素钢:这种钢的合金元素含量低,而且这些合金元素不是为了改善钢材性能人为加入的。
《化工设备机械基础》习题解答第一篇: 化工设备材料第一章化工设备材料及其选择一.名词解释A组:1.蠕变:在高温时,在一定的应力下,应变随时间而增加的现象。
或者金属在高温和应力的作用下逐渐产生塑性变形的现象。
2.延伸率:试件受拉力拉断后,总伸长的长度与原始长度之比的百分率。
3.弹性模数(E):材料在弹性范围内,应力和应变成正比,即σ=Eε,比例系数E为弹性模数。
4.硬度:金属材料表面上不大的体积内抵抗其他更硬物体压入表面发生变形或破裂的能力。
5.冲击功与冲击韧性:冲击功是冲击负荷使试样破断所做的功。
冲击韧性是材料在外加动载荷突然袭击时的一种及时和迅速塑性变形的能力。
6.泊桑比(μ):拉伸试验中试件单位横向收缩与单位纵向伸长之比。
对于钢材,μ=0.3 。
7.耐腐蚀性:金属和合金对周围介质侵蚀(发生化学和电化学作用引起的破坏)的抵抗能力。
8.抗氧化性:金属和合金抵抗被氧化的能力。
9.屈服点:金属材料发生屈服现象的应力,即开始出现塑性变形的应力。
它代表材料抵抗产生塑性变形的能力。
10.抗拉强度:金属材料在受力过程中,从开始加载到发生断裂所能达到的最大应力值。
B组:1.镇静钢:镇静钢在用冶炼时用强脱氧剂Si, Al等完全脱氧脱氧,是脱氧完全的钢。
把FeO中的氧还原出来,生成SiO2和Al2O3。
钢锭膜上大下小,浇注后钢液从底部向上,向中心顺序地凝固。
钢锭上部形成集中缩孔,内部紧密坚实。
2.沸腾钢:沸腾钢在冶炼时用弱脱氧剂Mn脱氧,是脱氧不完全的钢。
其锭模上小下大,浇注后钢液在锭模中发生自脱氧反应,放出大量CO 气体,造成沸腾现象。
沸腾钢锭中没有缩孔,凝固收缩后气体分散为很多形状不同的气泡,布满全锭之中,因而内部结构疏松。
3.半镇静钢:介于镇静钢和沸腾钢之间,锭模也是上小下大,钢锭内部结构下半部像沸腾钢,上半部像镇静钢。
4.低碳钢:含碳量低于0.25%的碳素钢。
5.低合金钢:一般合金元素总含量小于5%的合金钢。
《化工设备机械基础》习题解答第一篇: 化工设备材料第一章化工设备材料及其选择一.名词解释A组:1.蠕变:在高温时,在一定的应力下,应变随时间而增加的现象。
或者金属在高温和应力的作用下逐渐产生塑性变形的现象。
2.延伸率:试件受拉力拉断后,总伸长的长度与原始长度之比的百分率。
3.弹性模数(E):材料在弹性范围内,应力和应变成正比,即σ=Eε,比例系数E为弹性模数。
4.硬度:金属材料表面上不大的体积内抵抗其他更硬物体压入表面发生变形或破裂的能力。
5.冲击功与冲击韧性:冲击功是冲击负荷使试样破断所做的功。
冲击韧性是材料在外加动载荷突然袭击时的一种及时和迅速塑性变形的能力。
6.泊桑比(μ):拉伸试验中试件单位横向收缩与单位纵向伸长之比。
对于钢材,μ=0.3 。
7.耐腐蚀性:金属和合金对周围介质侵蚀(发生化学和电化学作用引起的破坏)的抵抗能力。
8.抗氧化性:金属和合金抵抗被氧化的能力。
9.屈服点:金属材料发生屈服现象的应力,即开始出现塑性变形的应力。
它代表材料抵抗产生塑性变形的能力。
10.抗拉强度:金属材料在受力过程中,从开始加载到发生断裂所能达到的最大应力值。
B组:1.镇静钢:镇静钢在用冶炼时用强脱氧剂Si, Al等完全脱氧脱氧,是脱氧完全的钢。
把FeO中的氧还原出来,生成SiO2和Al2O3。
钢锭膜上大下小,浇注后钢液从底部向上,向中心顺序地凝固。
钢锭上部形成集中缩孔,内部紧密坚实。
2.沸腾钢:沸腾钢在冶炼时用弱脱氧剂Mn脱氧,是脱氧不完全的钢。
其锭模上小下大,浇注后钢液在锭模中发生自脱氧反应,放出大量CO 气体,造成沸腾现象。
沸腾钢锭中没有缩孔,凝固收缩后气体分散为很多形状不同的气泡,布满全锭之中,因而内部结构疏松。
3.半镇静钢:介于镇静钢和沸腾钢之间,锭模也是上小下大,钢锭内部结构下半部像沸腾钢,上半部像镇静钢。
4.低碳钢:含碳量低于0.25%的碳素钢。
5.低合金钢:一般合金元素总含量小于5%的合金钢。
《化工设备机械基础》习题解答第六章 容器零部件二、填空题:A 组:1 法兰联接结构,一般是由(联接)件,(被联接)件和(密封元)件三部分组成。
2 在法兰密封所需要的预紧力一定时,采取适当减小螺栓(直径)和增加螺栓(个数)的办法,对密封是有利的。
3 提高法兰刚度的有效途径是1(增加法兰厚度) 2(减小螺栓作用力臂) 3(增加法兰盘外径)。
4 制定法兰标准尺寸系列时,是以(16MnR )材料,在(200)℃时的力学性能为基础的5 法兰公称压力的确定与法兰的最大(操作压力),(操作温度)和(法兰材料)三个因素有关。
6 卧式容器双鞍座的设计中,容器的计算长度等于(筒体)长度加上两端凸形封头曲面深度的(2/3)。
7 配有双按时制作的卧室容器,其筒体的危险截面可能出现在(支座)处和(跨距中间)处。
8 卧式容器双鞍座的设计中,筒体的最大轴向总应力的验算条件是:轴向应力应为(σ拉 ≤[]σt) 轴向压力应为(σ压 ≤[]σt )和(轴向许用压缩应力[]σac 的较小值)B 组:1 采用双鞍座时,为了充分利用封头对筒体临近部分的加强作用,应尽可能将支座设计的靠近封头,即A≤(0.25)D 0,且A 不大于(0.2)L2 在鞍坐标准规定的鞍座包角有θ=(120°) 和θ=(150°)两种。
3 采用补强板对开孔进行等面积补强时,其补强范围是:有效补强宽度是(}22,2m ax {nt n d d B δδ++=)外侧有效补强高度是(min {接管实际外伸高度,1nt d h δ= }) 内侧有效补强高度是(min {接管实际内伸高度,2nt d h δ=}) 4 根据等面积补强原则,必须使开孔削弱的截面积A≤A e =(壳体有效厚度减去计算厚度之外的多余面积)A 1+(接管有效厚度减去计算厚度之外的多余面积)A 2+(焊缝金属截面积)A 3。
5 采用等面积补强时,当筒体径Di ≤1500mm时,须使开孔最大直径d≤(1/2)D i ,且不得超过(520)mm.当筒体直径D i ,>1500mm 时,,须使开孔最大直径d≤( 1/3)D i ,,且不得超过(1000)。
化⼯设备机械基础课后答案《化⼯设备机械基础》习题解答第⼀章化⼯设备材料及其选择⼀. 名词解释A组:1.蠕变:在⾼温时,在⼀定的应⼒下,应变随时间⽽增加的现象。
或者⾦属在⾼温和应⼒的作⽤下逐渐产⽣塑性变形的现象。
2.延伸率:试件受拉⼒拉断后,总伸长的长度与原始长度之⽐的百分率。
3.弹性模数(E):材料在弹性范围内,应⼒和应变成正⽐,即ζ=Eε,⽐例系数E为弹性模数。
4.硬度:⾦属材料表⾯上不⼤的体积内抵抗其他更硬物体压⼊表⾯发⽣变形或破裂的能⼒。
5.冲击功与冲击韧性:冲击功是冲击负荷使试样破断所做的功。
冲击韧性是材料在外加动载荷突然袭击时的⼀种及时和迅速塑性变形的能⼒。
6.泊桑⽐(µ):拉伸试验中试件单位横向收缩与单位纵向伸长之⽐。
对于钢材,µ=0.3 。
7.耐腐蚀性:⾦属和合⾦对周围介质侵蚀(发⽣化学和电化学作⽤引起的破坏)的抵抗能⼒。
8.抗氧化性:⾦属和合⾦抵抗被氧化的能⼒。
9.屈服点:⾦属材料发⽣屈服现象的应⼒,即开始出现塑性变形的应⼒。
它代表材料抵抗产⽣塑性变形的能⼒。
10.抗拉强度:⾦属材料在受⼒过程中,从开始加载到发⽣断裂所能达到的最⼤应⼒值。
B组:1.镇静钢:镇静钢在⽤冶炼时⽤强脱氧剂 Si, Al等完全脱氧脱氧,是脱氧完全的钢。
把FeO中的氧还原出来,⽣成SiO2和Al2O3。
钢锭膜上⼤下⼩,浇注后钢液从底部向上,向中⼼顺序地凝固。
钢锭上部形成集中缩孔,内部紧密坚实。
2.沸腾钢:沸腾钢在冶炼时⽤弱脱氧剂Mn脱氧,是脱氧不完全的钢。
其锭模上⼩下⼤,浇注后钢液在锭模中发⽣⾃脱氧反应,放出⼤量CO ⽓体,造成沸腾现象。
沸腾钢锭中没有缩孔,凝固收缩后⽓体分散为很多形状不同的⽓泡,布满全锭之中,因⽽内部结构疏松。
3.半镇静钢:介于镇静钢和沸腾钢之间,锭模也是上⼩下⼤,钢锭内部结构下半部像沸腾钢,上半部像镇静钢。
4.低碳钢:含碳量低于0.25%的碳素钢。
5.低合⾦钢:⼀般合⾦元素总含量⼩于5%的合⾦钢。
1. 化工厂安装塔设备时,分段起吊塔体如图所示。
设起吊重量G=10KN,求钢绳AB、BC及BD的受力大小。
设BC、BD与水平夹角为60℃。
2. 桅杆式起重机由桅杆D、起重杆AB和钢丝BC用铰链A连接而组成。
P=20KN,试求BC绳的拉力与铰链A的反力(AB杆重不计)。
3. 起吊设备时为避免碰到栏杆,施一水平力P,设备重G=30KN,求水平力P及绳子拉力T。
4. 悬臂式壁架支承设备重P(KN),壁架自重不计,求固定端的反力。
5. 化工厂的塔设备,塔旁悬挂一侧塔。
设沿塔高受风压q(N/m),塔高H(m),侧塔与主塔中心相距为e(m),主塔重P1(KN),侧塔重P2(KN)。
试求地面基础处的支座反力。
6. 梯子由AB与AC两部分在A处用铰链联结而成,下部用水平软绳连接如图放在光滑面上。
在AC上作用有一垂直力P。
如不计梯子自重,当P=600N,α=75℃,h=3m,a=2m时,求绳的拉力的大小。
.7 试用截面法求各杆件所标出的横截面上的内力和应力。
杆的横截面面积A为250mm2,P=10KN。
8. 一根直径d=3mm,长L=3m的圆截面杆,承受轴向拉力P=30KN,其伸长为ΔL=2.2mm。
试求此杆横截面上的应力与此材料的弹性模量E。
参考答案9. 一根钢杆,其弹性模量E=2.1×105MPa,比例极限σp=210MPa;在轴向拉力P作用下,纵向线应变ε=0.001。
求此时杆横截面上的正应力。
如果加大拉力P,使杆件的纵向线应变增加到ε=0.01,问此时杆横截面上的正应力能否由虎克定律确定,为什么?10. 两块Q235-A钢板用E4301焊条对焊起来作为拉杆,b=60mm,δ=10mm。
已知钢板的许用应力[σ]=160MPa,对接焊缝许用应力[σ]=128MPa,拉力P=60KN。
试校核其强度。
11. 已知反应釜端盖上受气体内压力及垫圈上压紧力的合力为400KN,其法兰联接选用Q235-A钢制M24的螺栓,螺栓的许用应力[σ]=54MPa,由螺纹标准查出M24螺栓的根径d=20.7mm,试计算需要多少个螺栓(螺栓是沿圆周均匀分布,螺栓数应取4的倍数)。
《化工设备机械基础》习题解答第一篇: 化工设备材料第一章化工设备材料及其选择一. 名词解释A组:1.蠕变:在高温时,在一定的应力下,应变随时间而增加的现象。
或者金属在高温和应力的作用下逐渐产生塑性变形的现象。
2.延伸率:试件受拉力拉断后,总伸长的长度与原始长度之比的百分率。
3.弹性模数(E):材料在弹性范围内,应力和应变成正比,即σ=Eε,比例系数E为弹性模数。
4.硬度:金属材料表面上不大的体积内抵抗其他更硬物体压入表面发生变形或破裂的能力。
5.冲击功与冲击韧性:冲击功是冲击负荷使试样破断所做的功。
冲击韧性是材料在外加动载荷突然袭击时的一种及时和迅速塑性变形的能力。
6.泊桑比(μ):拉伸试验中试件单位横向收缩与单位纵向伸长之比。
对于钢材,μ=0.3 。
7.耐腐蚀性:金属和合金对周围介质侵蚀(发生化学和电化学作用引起的破坏)的抵抗能力。
8.抗氧化性:金属和合金抵抗被氧化的能力。
9.屈服点:金属材料发生屈服现象的应力,即开始出现塑性变形的应力。
它代表材料抵抗产生塑性变形的能力。
10.抗拉强度:金属材料在受力过程中,从开始加载到发生断裂所能达到的最大应力值。
B组:1.镇静钢:镇静钢在用冶炼时用强脱氧剂 Si, Al等完全脱氧脱氧,是脱氧完全的钢。
把FeO中的氧还原出来,生成SiO2和Al2O3。
钢锭膜上大下小,浇注后钢液从底部向上,向中心顺序地凝固。
钢锭上部形成集中缩孔,内部紧密坚实。
2.沸腾钢:沸腾钢在冶炼时用弱脱氧剂Mn脱氧,是脱氧不完全的钢。
其锭模上小下大,浇注后钢液在锭模中发生自脱氧反应,放出大量CO 气体,造成沸腾现象。
沸腾钢锭中没有缩孔,凝固收缩后气体分散为很多形状不同的气泡,布满全锭之中,因而内部结构疏松。
3.半镇静钢:介于镇静钢和沸腾钢之间,锭模也是上小下大,钢锭内部结构下半部像沸腾钢,上半部像镇静钢。
4.低碳钢:含碳量低于0.25%的碳素钢。
5.低合金钢:一般合金元素总含量小于5%的合金钢。
1. 图示结构,AB 杆为5号槽钢,许用应力[]MPa 1601=σ,BC 杆为2=b h 的矩形截面长杆,截面尺寸mm h 100=,许用应力[]MPa 82=σ已知:承受的载荷KN P 128=。
(1)校核结构的强度。
(2)若要求两杆的应力都达到各自的许用应力,两杆的截面尺寸应取多大?2. 圆孔拉刀的柄用销板和拉床拉头联接,最大拉销力P=136KN,尺寸:d=50㎜,t=12㎜,a=20㎜,b=60㎜。
销板的许用剪应力[τ]=120Mpa,许用挤压应力[σjy]=260Mpa,试校核销板的强度。
3. 图示一起重机及行车梁,梁由两根工字钢组成,起重机自重KN G 50=,起重量KN P 10=,若[]M P a 160=σ,[]MPa 100=τ,试选定工字钢的型号。
4.已知等截面轴输入与输出的功率如图所示,转速rmp n 15=。
[],40MPa =τ[]GPa G m 80,3.0== φ,试设计轴的直径。
1.解:(1)求两杆的轴力03060=+ Cos S Cos S BC AB 代入数值得KN S AB 85.110=03060=--P Sin S Sin S BC BCKN S BC 64-=(与假设方向相反)(2)校核强度AB 杆:[]1231601093.61085.110σσ==⨯⨯==MPa A S AB AB AB AB 杆即可选用5号槽钢BC 杆:[]238.12501001064σσ>=⨯⨯==MPa A S BC BC BC强度不够重新选截面:[]2322800081064mm S A BC=⨯=≥σ 80002=⨯b b mm b 25.63= mm h 5.126=尺寸为27.124.6cm h b ⨯=⨯2.解:(1)剪切强度MPa bt P A Q 4.94126021013623=⨯⨯⨯===τ<[]τ(2)挤压强度 []jy jy jy MPa dt P σσ 7.2261250101363=⨯⨯== 所以销板的强度足够。
第一章化工设备材料及其选择二. 指出下列钢材的种类、含碳量及合金元素含量A组B组:第二章容器设计的基本知识一.、指出下列压力容器温度与压力分级范围第三章 内压薄壁容器的应力分析和MP S m 63844=⨯==σSPRR m =+21σσθ MP SPD634==σθ2.圆锥壳上之A 点和B 点,已知:p=,D=1010mm ,S=10mm ,a=30o 。
αcos 2,:21DA R R =∞=点MP S PD m 58.14866.010410105.0cos 4=⨯⨯⨯==ασ SPRR m =+21σσθ MP S PD 16.29866.010210105.0cos 2=⨯⨯⨯==ασθ0,:21=∞=R R B 点0==σσθm3. 椭球壳上之A ,B ,C 点,已知:p=1Mpa ,a=1010mm ,b=505mm ,S=20mm 。
B 点处坐标x=600mm 。
25051010==b a 标准椭圆形封头bb b y x A a R a R 2221,:),0====点(MP S Pa m 5.502010101=⨯===θσσMPa sbPB b a x am 3.43)(2 2224=--=σ点:MPa b a x a a sbP ba x a 7.27)(2)(2 222442224=⎥⎦⎤⎢⎣⎡-----=θσ:)0,(==y a x C 点MPa S Pa m 25.25202101012=⨯⨯==σ MPa S Pa 5.502010101-=⨯-=-=σθ五、 工程应用题 1.某厂生产的锅炉汽包,其工作压力为,汽包圆筒的平均直径为816 mm ,壁厚为16 mm ,试求汽包圆筒壁被的薄膜应力σσθ和m。
【解】 P= D=816mm S=16mm1.00196.081616<==D S 属薄壁容器 MPa S PD m 875.311648165.24=⨯⨯==σ MPa S PD m 75.631628165.22=⨯⨯==σ2.有一平均直径为10020 mm 的球形容器,其工作压力为,厚度为20 mm ,试求该球形容器壁内的工作压力是多少。
【解】 P= D=10020mm S=20mm1.0001996.01002020<==D S 属薄壁容器 MPa S PD m 15.75204100206.04=⨯⨯===σσθ3.有一承受气体内压的圆筒形容器,两端封头均为椭圆形封头,已知:圆筒平均直径为2030 mm ,筒体与封头厚度均为30 mm ,工作压力为3Mpa ,试求; ⑴圆筒壁内的最大工作压力;⑵若封头椭圆长,短半轴之比分别为,2,时,计算封头上薄膜应力的σσθ和m 的最大值并确定其所在的位置。
【解】(1) 圆筒 P=3Mpa D=2030mm S=30mm1.00148.0203030<==D S 属薄壁容器 MP S PD m 75.50304203024=⨯⨯==σ最大工作应力:MP S PD 5.101302203022=⨯⨯==σθ(2)椭球: ①时 2=ba在x=0,y=b,(顶点处)有最大值 MP b a S Pa m 78.71302210153)(2)(max =⨯⨯⨯===σσθ ②时 2=ba,在x=0,y=b 处(顶点处) MP b a S Pa m 5.101302210153)(2)(max =⨯⨯⨯===σσθ在x=a,y=0点(边缘处)MP b a S Pa 5.101302210153)(2)(max -=⨯⨯⨯-=-=σθ③时 5.2=ba,在x=0,y=b 处(顶点处) MP b a S Pa m 88.1263025.210153)(2)(max =⨯⨯⨯==σ在x=a,y=0点(边缘处)MP ba S Pa 69.215)2(2)(22max -=-=σθ第四章 内压薄壁圆筒与封头的强度设计四 、工程应用题 A 组:1、 有一DN2000mm 的内压薄壁圆筒,壁厚Sn=22mm,承受的最大气体工作压力p w =2MPa,容器上装有安全阀,焊接接头系数φ=,厚度附加量为C=2mm,试求筒体的最大工作应力. 【解】(1)确定参数:p w =2MPa; p c = =(装有安全阀);D i = DN=2000mm( 钢板卷制); S n =22mm; S e = S n -C=20mmφ=(题中给定); C=2mm (题中给定).(2)最大工作应力:a e e i c t MP S S D p 1.111202)202000(2.22)(=⨯+⨯=+=σ2、 某球形内压薄壁容器,内径为D i =10m,厚度为S n =22mm,若令焊接接头系数φ=,厚度附加量为C=2mm,试计算该球形容器的最大允许工作压力.已知钢材的许用应力[σ]t =147MPa.【解】(1)确定参数:D i =10m; S n =22mm; φ=; C=2mm; [σ]t =147MPa.S e = S n -C=20mm.(2)最大工作压力:球形容器.ae i e t wMP S D S P 17.12010000200.11474][4][=+⨯⨯⨯=+=φσ3、 某化工厂反应釜,内径为1600mm,工作温度为5℃~105℃,工作压力为,釜体材料选用0Cr18Ni9Ti 。
采用双面焊对接接头,局部无损探伤,凸形封头上装有安全阀,试设计釜体厚度。
【解】(1)确定参数:D i =1600mm; t w =5~105℃;p w =; p c = p w =(装有安全阀) φ=(双面焊对接接头, 局部探伤) C 2=0(对不锈钢,当介质腐蚀性轻微时)材质:0Cr18Ni9Ti [σ]t =(按教材附录9表16-2,内插法取值)[σ] =137MPa(2)计算厚度:mm p D p S ct i c 8.1476.185.09.1122160076.1][2=-⨯⨯⨯=-=φσC 1=0.8mm (按教材表4-9取值,GB4237-92《不锈钢热轧钢板》), C=C 1+C 2=0.8mm. 名义壁厚:S n =S+C+圆整, S+C=+=15.6mm.圆整后,S n =16mm. (1) 水压试验校核see i T T S S D p φσσ9.02)(≤+=有效壁厚 S e = S n -C==15.2mm 试验压力 MPa PP tT 67.29.11213776.125.1][][25.1=⨯⨯==σσ 计算应力 141.86MPa 15.2215.2)(16002.67 2)(=⨯+⨯=+=e e i T T S S D P σ应力校核MPa 8.15685.02059.0 9.0=⨯⨯=φσsφσσS T 9.0 < ∴ 水压试验强度足够4、 有一圆筒形乙烯罐,内径D i =1600mm,壁厚S n =16mm,计算压力为p c =,工作温度为-3.5℃,材质为16MnR,采用双面焊对接接头,局部无损探伤,厚度附加量C=3mm,试校核贮罐强度。
【解】(1)确定参数:D i =1600mm; S n =16mm; t w =-3.5℃; p c =.φ=(双面焊对接接头, 局部探伤)16MnR : 常温下的许用应力 [] = 170 MPa设计温度下的许用应力 []t = 170 MPa 常温度下的屈服点 s = 345 MPa有效壁厚:Se = Sn - C = 16 - 3 = 13 mm(2)强度校核最大允许工作压力[Pw ]][ 2][e i et w S D S p +=φσMPa 33.21316001385.01702=+⨯⨯⨯=∵ Pc >[Pw ] ∴ 该贮罐强度不足9、 设计容器筒体和封头厚度。
已知内径D i =1400mm,计算压力p c =,设计温度为40℃,材质为15MnVR,介质无大腐蚀性.双面焊对接接头,100%探伤。
封头按半球形、标准椭圆形和标准碟形三种形式算出其所需厚度,最后根据各有关因素进行分析,确定一最佳方案。
【解】(1)确定参数:D i =1400mm; p c =; t=40℃;φ=(双面焊对接接头,100%探伤);C 2=1mm.(介质无大腐蚀性)15MnVR :假设钢板厚度: 6~16mm ,则:[σ]t =177MPa , [σ] =177MPa ,s = 390 MPa(2)筒体壁厚设计:mm p D p S ct i c 16.78.10.1177214008.1][2=-⨯⨯⨯=-=φσC 1=0.25mm (按教材表4-9取值,GB6654-94《压力容器用钢板》) C=C 1+C 2=1.25mm.名义壁厚:S n =S+C+圆整, S+C=+=8.41mm.圆整后,S n =9mm.(3) 筒体水压试验校核see i T T S S D p φσσ9.02)(≤+=有效壁厚 S e = S n -C==7.75mm 试验压力 MPa PP tT 25.21771778.125.1][][25.1=⨯⨯==σσ 计算应力 204.35MPa 7.7527.75)(14002.25 2)(=⨯+⨯=+=e e i T T S S D P σ应力校核MPa 35113909.0 9.0=⨯⨯=φσsφσσS T 9.0 < ∴ 筒体水压试验强度足够(4)封头厚度设计半球形封头:mm p D p S ct i c 57.38.10.1177414008.1][4=-⨯⨯⨯=-=φσC 1=0.25mm (按教材表4-9取值,GB6654-94《压力容器用钢板》) C=C 1+C 2=1.25mm.名义壁厚:S =S+C+圆整, S+C=+=4.82mm.圆整后,S n =5mm. 标准椭圆封头:mm p D Kp S ct i c 1.78.15.00.1177214008.10.15.0][2=⨯-⨯⨯⨯⨯=-=φσ名义壁厚:S n =S+C+圆整, S+C=+=8.35mm.圆整后,S n =9mm. 标准碟形封头:mm p D Mp S ct i c 4.98.15.00.1177214008.1325.15.0][2=⨯-⨯⨯⨯⨯=-=φσ名义壁厚:S n =S+C+圆整, S+C=+=10.65mm.圆整后,S n =11mm.从计算结果看,最佳方案是选用标准椭圆封头。
第五章 外压圆筒与封头的设计四、工程应用题 A 组:1、图5-21中A ,B ,C 点表示三个受外压的钢制圆筒,材质为碳素钢,σs =216MPa ,E=206GPa(1)A ,B ,C 三个圆筒各属于哪一类圆筒它们失稳时的波形数n 等于(或大于)几 (2)如果将圆筒改为铝合金制造(σs =108MPa ,E=),它的许用外 压力有何变化变化的幅度大概是多少(用比值[P]铝/[P]铜=表示)【解】(1)A —长圆筒,L/D 0值较大,临界压力P cr 仅与S e /D 0有关,而与L/D 0无关,失稳时的波形数n=2。