2017中考数学复习计划(2020年整理).doc
- 格式:doc
- 大小:47.00 KB
- 文档页数:8
2017中考数学复习计划2017中考数学复习计划(一)一、指导思想数学课程应突出体现基础性、普及性和发展性,使数学教育面向全体学生。
所以数学复习要面向全体学生,要使各层次的学生对初中数学基础知识、基本技能和基本方法的掌握程度均有所提高,还要使尽可能多的学生形成良好的思维能力、较强的综合能力、创新意识和实践能力。
二、认真学习课标和考试说明梳理清楚知识点,把握准应知应会。
哪些要让学生理解掌握,哪些要让学生灵活运用,教师对要复习的内容和要求做到心中有数,了然于心,这样就能驾驭复习的全过程,全面提高复习的质量。
三、复习思路(三个阶段)第一阶段:知识梳理形成知识网络(3月30日-5月15日完成)近几年的中考题安排了较大比例的试题来考查双基。
全卷的基础知识的覆盖面较广,起点低,许多试题源于课本,在课本中能找到原型,有的是对课本原型进行加工、组合、延伸和拓展。
复习中要紧扣教材,夯实基础,同时关注新教材中的新知识,对课本知识进行系统梳理,形成知识网络,同时对典型问题进行变式训练,做到以不变应万变,提高应变能力。
具体做法是:师生每人全套初中数学教材经常带在身边备用,对各章节按《数与式》、《方程与不等式》、《函数及其应用》、《图形与几何初步》、《图形与变换》、《图形与证明》、《概率及统计初步》这七个单元进行系统复习,资料的选取以《中考密码》为主。
在每一个单元复习中,为了有效地使学生弄清知识的结构,先用一定的时间让学生按照自己的实际有目的地自由复习。
要求学生在复习中重点放在理解概念、弄清定义、掌握基本方法上。
教师引导学生对本单元知识进行系统归类,弄清内部结构,然后让学生通过恰当的训练,加深对概念的理解、结论的掌握、方法的运用和能力的提高。
每复习一个单元,要进行单元过关测试,及时总结得与失,可使学生对知识的学习深入一步。
第一轮复习应该注意:(1)首先,必须人人过记忆关。
必须做到记牢记准所有的定义、法则、公式、定理等,没有准确无误的记忆,就不可能有好的结果。
2017年中考数学备考计划(一)第一点:二轮复习要回归课本无论是中考还是高考的复习都有两轮。
第一轮复习的主要任务就是把初一初二乃至初三上学期学过的知识在重新捡起,回忆起来,更多侧重于知识的回顾;相比于一轮复习,第二轮复习中则需要做好以下几件事。
第一,合理回归教材,将书读薄。
学生需要对整个初中数学的知识结构有个清晰的认识,这样在做题的时候才能发现考点在哪里;第二,温故而知新。
以新的视角去发现知识间的内在联系,对数学思想方法有更进一步的认识;第三,合理利用。
即对书中某些典型例题、习题应当合理利用,变式拓展,总结方法,便于学生掌握。
这是因为命题的老师很喜欢把书上的课题进行一个拓展之后作为我们的考题,同时也让学生更重视课本。
第二点:答题需按步骤从前往后做在考试的过程中,有的同学“艺高人胆大”,拿了试卷就直接从后往前做;有的同学则“争分夺秒”,答题铃声还没响就匆匆做题,这些都是不可取的。
中考数学试卷是有一定梯度的,答题时一定要从前往后答,切忌从后往前答或从中间向前后答。
这是因为前面题简单,容易做,能够给考生“旗开得胜”的快感,使考生紧张心情马上得到平静。
同时,在答题的铃声没响前也不要急着答题。
如果被监考老师发现而被责备会更加紧张影响答题。
这时候可以看一看最后的一两道压轴题。
在看的时候就可以预估一下整套试卷的难易度,同时制定答题策略。
假如觉得这一份试卷不难,那就可以在前面的题目多花些时间,将答题书写整齐有条理。
如果觉得压轴题十分难,就要争取把题目能做多少做多少,不能后面几大题都空着。
这时候书写潦草一点,过程简单点都是可以的。
第三点:答题需控制得分点在答题的时候,抓住得分点是重点也是难点,需要区分对待。
例如,第1~16题属于客观题,此类题只要结果不要过程,要注意顺手解答,即一边看题一边写答案。
在这一回合,大部分考生都能拿到39分左右。
第17题和21题要求考生书写要规范、严谨,答案要完整。
答卷时要紧扣得分点,不要丢答题的步骤,在弄不清得分点的情况下,宁多写勿少写,字迹要清晰,切忌留白空。
初中数学中考复习计划这是一篇由网络搜集整理的关于2017初中数学中考复习计划的文档,希望对你能有帮助。
2017初中数学中考复习计划(一)第一轮复习1.第一轮复习的形式第一轮复习的目的是要“过三关”:(1)过记忆关。
必须做到记牢记准所有的公式、定理等,没有准确无误的记忆,就不可能有好的结果。
(2)过基本方法关。
如,待定系数法求二次函数解析式。
(3)过基本技能关。
如,给你一个题,你找到了它的解题方法,也就是知道了用什么办法,这时就说具备了解这个题的技能。
2.第一轮复习应该注意的几个问题(1)必须扎扎实实地夯实基础。
中考试题按难:中:易=1:2:7的比例,因此使每个学生对初中数学知识都能达到“理解”和“掌握”的要求,在应用基础知识时能做到熟练、正确和迅速。
(2)中考有些基础题是课本上的原题或改造,必须深钻教材,绝不能脱离课本。
(3)不搞题海战术,精讲精练,举一反三、触类旁通。
“大练习量”是相对而言的,它不是盲目的大,也不是盲目的练。
而是有针对性的、典型性、层次性、切中要害的强化练习。
(4)注意气候。
第一轮复习是冬、春两季,大家都知道,冬春季是学习的黄金季节,五月份之后,天气酷热,会一定程度影响学习。
(5)定期检查学生完成的作业,及时反馈。
教师对于作业、练习、测验中的问题,应采用集中讲授和个别辅导相结合,或将问题渗透在以后的教学过程中等手办法进行反馈、矫正和强化,有利于大面积提高教学质量。
(6)实际出发,面向全体学生,因材施教,即分层次开展教学工作,全面提高复习效率。
课堂复习教学实行“低起点、多归纳、快反馈”的方法。
(7)注重思想教育,断激发他们学好数学的自信心,并创造条件,让学困生体验成功。
(8)应注重对尖子的培养。
在他们解题过程中,要求他们尽量走捷径、出奇招、有创意,注重逻辑关系,力求解题完整、完美,以提高中考优秀率。
对于接受能力好的同学,课外适当开展兴趣小组,培养解题技巧,提高灵活度,使其冒“尖”。
2024年初三数学复习计划及安排例文第一轮复习【____月初至____月中旬】1、第一轮复习的方式为:“梳理知识脉络,构建知识体系”,以理解为主,辅以习题练习。
(1)目标:攻克三重难关①记忆关必须确保在准确理解的基础上,牢记所有基本概念(定义)、公式、定理,以及推论(性质、法则)等。
②基本方法关需以基本题型为核心,理解并掌握中学数学中的基本解题方法,如配方法、因式分解法、整体法、待定系数法、构造法、反证法等。
③基本技能关应能清晰识别题目所考查的知识点,并能选择恰当的解题方法应对典型题、基本题或综合题。
(2)宗旨:实现知识系统化此阶段的教学目标是将书本内容归纳整理,形成结构化知识体系。
①数与代数划分为____个主要单元:数与式、方程与不等式、函数。
②空间与图形划分为____个主要单元:几何基本概念(线与角)、三角形、四边形、圆与视图、相似与解直角三角形、图形的变换。
③统计与概率划分为____个主要单元:统计与概率。
(3)配套练习以《中考精英》为主,每个单元复习完毕后进行一次单元测试,重视查漏补缺工作。
2、第一轮复习需注意的事项(1)必须坚实地巩固基础中考试题难度分布为难:中:易=1:2:7,基础分值占总分的____%,因此必须对基础数学知识做到“准确理解”和“熟练掌握”,在应用基础知识时能够熟练、正确和迅速。
(2)必须深入研究教材,不可脱离课本。
(3)掌握基础知识,必须从理解的角度出发。
数学知识的学习必须建立逻辑思维能力,只有深刻理解基础知识,才能举一反三、触类旁通。
相对而言,“题海战术”在此阶段并不适用。
(5)定期检查学生完成的作业,及时反馈。
对于作业、练习、测验中的问题,应将问题融入后续教学过程中,进行反馈、矫正和强化。
第二轮复习【____月中旬至____月初】1、第二轮复习的方式第一阶段为基础复习,侧重于基础知识和技能训练,第二阶段是第一阶段复习的延伸和提升,侧重于培养学生的数学能力。
第二轮复习时间相对集中,在第一轮复习的基础上,进行提升,适当增加难度;主要集中在热点、难点、重点内容上,特别是重点;注重数学思想的形成和数学方法的掌握,这需要充分发挥教师的主导作用。
2024年中考复习计划书:数学(3篇)2024年中考复习计划书:数学(通用3篇)2024年中考复习计划书:数学篇1一、整体思路以《数学课程标准》为下限,以《考试说明》为上限,以人教版教材为载体,以学案教学为主要教学形式(为与高中教学衔接,将在九年级竞赛中考查分式、二次根式、因式分解、函数等)。
复习分三轮进行,第一轮以知识立意,突出基础性,追求数学内容的本质理解,全面梳理知识,侧重双基(基础知识、基本技能),所选素材难度以中档以下为主,时间为3月中旬到5月上旬,约两月时间;第二轮时间以能力立意,突出发展性,追求数学素养的全面提升,侧重数学思想方法、数学基本活动经验,适当加强综合,所选题难度以中档为主,时间为5月中旬至六月上旬。
第三轮以状态为立意,突出综合性,追求数学水平的有效发挥,侧重培养学生应试技能,训练应试心理,时间为6月中旬,约一周时间。
二、第一轮复习的具体想法(一)、教研组的集体教研的效度影响了中招复习的方向。
1、集体教研首先应解决研的问题,即①《数学课程标准》的基本理念是什么?对教师的教学建议是什么?具体到每一模块、每一节的目标要求是什么?②《考试说明》的命题指导意见又是怎样理解基本理念的?对课程标准的目标是怎样定位的,是体验、感悟还是了解、理解、掌握、灵活运用?③河南省近四年课改试卷的特点是什么?对每一部分考查了哪些知识点,具体定位是什么,考查形式是什么?考生的答题情况是什么样的?(这一点可参考《改革实践创新20__-20__河南省中招学业评价回顾》)④本校学生的情况是什么样的?在知识、思想、学法上优势和不足是什么?在学法上应给予哪些具体指导?⑤每一部分的复习过程中,从教材中必选例习题有哪些?意图是什么?(在两种版本的使用上,可考虑两个原则: 目标定位上取共同点,素材选取上取不同点)2、集体教研接着要解决教的策略,即①根据《息县中学数学教学达标评价表(复习课)》的要求,课堂有哪些环节?每一个环节在操作时应注意什么问题?②对学案中重点要求的例题,教师与学生的角色各应怎样体现?提什么样的问题?学生怎样参与?反思什么?3、集体教研要把计划做真做实,即①第一轮复习划分多少课题(可参考_年县教研室编写的学案)?结合本校实际又应该分为多少课时?把考试评讲安排在内,必须具体到天,每周可以有机动时间供各位教师根据本班情况调整。
中考数学复习计划中考数学复习计划(精选15篇)计划是,对一定时期的工作预先作出安排和打算时,工作中都制定工作计划,工作计划实际上有许多不同种类,它们不仅有时间长短之分,而且有范围大小之别。
下面是店铺收集整理的中考数学复习计划(精选15篇),希望大家喜欢。
中考数学复习计划篇1一、制定合理的复习计划切实可行的复习计划能让复习有条不紊地进行下去,避免复习时的随意性和盲目性。
我们将中考的数学复习分为三轮进行。
第一轮:基础知识系统复习。
1、在复习时我们首先要认真研究新课程标准,和吉林省学业考试指导纲要,摸清初中数学内容的脉络,开展基础知识系统复习。
我们按照数与代数、空间与图形、统计与概率、实践与综合应用四个模块,按照课程标准给学生重新梳理哪些知识点是识记,哪些知识点是理解,哪些知识点是运用。
如在复习实数时,我们将实数的有关知识按照课标要求中的识记、理解、运用整理出来,然后以教科书为蓝本进行基础知识复习。
将每个知识点给学生整理出来,在这里我们要求学生过“三关”,第一关“记忆关”必须做到记牢记准所有的公式、定理等,没有准确无误的记忆,就不可能有好的结果;第二关过基本方法关,如:待定系数法求二次函数基础知识;第三关过基本技能关,如,给你一个题,你找到了它的解题方法,也就是知道了用什么办法,这时就说具备了解这个题的技能。
基本宗旨:知识系统化,练习专题化,专题规律化。
在这一阶段的教学把书中的内容进行归纳整理、组块,使之形成结构。
2、我们通过典型的例、习题讲解让学生掌握学习方法,对例、习题能举一反三,触类旁通,变条件、变结论、变图形、变式子、变表达方式等。
3、我们定期检测,及时反馈。
练习要有针对性、典型性、层次性,不能盲目的加大练习量。
要定期检查学生完成的作业。
我们对于作业、练习、测验中的问题,采用集中讲授和个别辅导相结合,因材施教,全面提高复习效率。
第二轮:专题复习第二轮专题复习的主要目的是为了将第一轮复习知识点、线结合,交织成知识网,注重与现实的联系,以达到能力的培养和提高。
中考数学备考复习计划一、整体思路1.梳理知识结构:仔细阅读教材,整理出数学知识的整体框架,确定重点内容。
2.攻坚克难:对于自己理解不深、掌握不牢固的知识点要集中攻克。
3.多练多做:通过大量习题和练习,巩固已学知识,提高解题能力。
4.总结理解:时常总结归纳,强化对知识点的理解,防止遗忘。
5.强化训练:模拟中考试题,培养临场发挥的能力。
二、时间安排1.根据自己的实际情况合理安排备考时间,通常建议将备考时间分为数学知识梳理、知识强化训练和模拟考试三个阶段。
2.知识梳理阶段:花费约1/4的复习时间,主要是对教材内容进行系统梳理,将数学知识重点,难点整理出来,明确知识结构。
3.知识强化训练阶段:花费约1/2的复习时间,通过大量习题和练习巩固已学知识,提高解题能力,同时注重对疑难问题的攻克。
4.模拟考试阶段:花费约1/4的复习时间,进行多次模拟考试,培养应试技巧和临场发挥能力。
三、具体步骤1.知识梳理阶段:(1)逐单元整理:按照教材顺序,逐单元进行知识梳理,将每个单元的重要知识点、定义、定理等整理出来。
(2)建立知识框架:将每个单元的内容进行组织和归类,形成知识框架,加深对整体知识结构的理解。
(3)同步练习:每个单元的知识梳理完整后,进行一些同步练习,将理论知识应用到实际问题中。
2.知识强化训练阶段:(1)刷题巩固:根据每个单元的重点、难点知识点,选择相应的习题进行刷题,加深对知识点的理解和记忆。
(2)解题讲解:对于自己做不出来的题目,或者出现错误的题目,要及时查阅参考书或者请教老师,进行解题讲解,弄懂解题方法和关键步骤。
(3)错题集整理:将自己做错的题目整理成错题集,时常翻阅,强化记忆。
3.模拟考试阶段:(1)模拟考试:每周进行一次模拟考试,全面检验自己的复习情况。
(2)试卷分析:模拟考试结束后,认真批改试卷,并进行试卷分析,查找自己的不足之处,及时进行弥补。
(3)重点攻坚:根据试卷分析,总结出重点内容,并进行有针对性的突击复习。
中考数学复习计划中考数学复习计划一、总体目标中考数学考试是每个初三学生都需要面对的一场重要考试,合理的复习计划对于取得好成绩至关重要。
本文将为大家提供一份中考数学复习计划,帮助同学们更好地进行备考,做好充分的准备。
二、分阶段复习1. 第一阶段(复习基础知识)时间:从现在到复习开始前两个月内容:(1)复习基本运算:包括整数、分数、小数等的加减乘除运算。
(2)复习有理数的性质:包括有理数的大小比较、绝对值、相反数、倒数等。
(3)复习平方根和立方根的概念和性质。
(4)复习代数式的基本性质:包括展开、合并同类项、配方法等。
(5)复习方程和不等式的解法。
具体安排:每天安排2-3小时的时间进行复习,分时段复习上述内容。
注意重视练习题的做题技巧和解题方法。
2. 第二阶段(巩固基本知识)时间:复习开始前两个月到考前一个月内容:(1)巩固基本运算:通过大量的习题,提高计算的速度和准确性。
(2)巩固有理数的性质:通过大量的练习,强化对有理数的理解和应用能力。
(3)巩固根式的概念和性质:通过大量的练习,提高对根式的计算和化简能力。
(4)巩固代数式的基本性质:通过大量的练习,掌握代数式的各种化简方法和运算技巧。
(5)巩固方程和不等式的解法:通过大量的练习,熟练掌握各种解题方法和技巧。
具体安排:每天安排3-4小时的时间进行复习,分时段巩固上述内容。
注意从易到难,由浅入深地进行练习。
3. 第三阶段(强化重点知识)时间:考前一个月到考前一周内容:(1)强化函数的概念和性质:包括函数的定义、性质、图像和应用等。
(2)强化平面几何的相关知识:包括平面图形的分类、性质和计算等。
(3)强化立体几何的相关知识:包括立体图形的分类、性质和计算等。
(4)强化统计和概率的相关知识:包括数据的收集、整理、分析和概率的计算等。
(5)强化考点题型的训练:通过做大量的模拟题和真题,熟悉题型和考点的出题思路。
具体安排:每天安排4-5小时的时间进行复习,分时段强化上述内容。
精选全文完整版2017九年级数学中考复习计划LT2017九年级数学中考复习计划一、第一轮复习(3-4周)1、第一轮复习的形式:“梳理知识脉络,构建知识体系”----理解为主,做题为辅(1)扎扎实实地夯实基础。
使每个学生对初中数学知识都能达到“理解”和“掌握”的要求,在应用基础知识时能做到熟练、正确和迅速。
(2)中考有些基础题是课本上的原题或改造,必须深钻教材,绝不脱离课本。
(3)不搞题海战术,精讲精练。
(4)定期检查学生完成的作业,及时反馈。
教师对于作业、练习、测验中的问题,应采用集中讲授和个别辅导相结合,或将问题渗透在以后的教学过程中等办法进行反馈、矫正和强化。
(5)注重思想教育,不断激发他们学好数学的自信心,并创造条件,让学生体验成功的快乐。
(6)注重对尖子的培养。
在他们解题过程中,要求他们尽量走捷径、出奇招、有创意,注重逻辑关系,力求解题完整、完美、以提高中考优秀率。
对于接受能力好的同学,培养解题技巧,提高灵活度,使其冒“尖”。
2、第一轮复习应注意的问题(1)过好三关①过记忆关必须做到:在准确理解的基础上,牢记所有的基本概念(定义)、公式、定理,推论(性质,法则)等。
②过基本方法关需要做到:以基本题型为纲,理解并掌握中学数学中的基本解题方法,例如:配方法,因式分解法,换元法,判别式法(韦达定理),待定系数法,构造法,反证法等。
③过基本技能关。
应该做到:无论是对典型题、基本题,还是对综合题,应该很清楚地知道该题目所要考查的知识点,并能找到相应的解题方法。
(2)知识系统化在这一阶段的教学把书中的内容进行归纳整理、组块,使之形成结构。
①数与代数分为3个大单元:数与式、方程与不等式、函数。
②空间和图形分为3个大单元:几何基本概念(线与角),平面图形,立体图形③统计与概率分为2个大单元:统计与概率(3)必须明确中考试题按难:中:易=1:2:7的比例,基础分占总分的70%,因此必须对基础数学知识做到“准确理解”和“熟练掌握”,在应用基础知识时能做到熟练、正确和迅速。
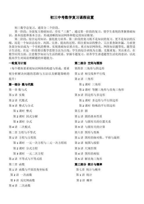
初三中考数学复习课程设置初三数学总复习,通常分二个阶段。
第一阶段:全面复习基础知识,夯实“三基”。
通过第一阶段的复习,使学生系统的掌握基础知识,基本技能和基本方法,形成清晰的知识网络和稳定的知识框架。
第二阶段:综合运用知识,强化能力培养。
第二阶段的复习既不是知识的复习,更不是知识的压缩,而是一个知识总综合、巩固、完善、提高的过程。
即注重知识的整合,又注重查缺补漏,力求使各部分知识成为一个有机的整体。
实现基础知识重点化、重点知识网络化、网络知识题型化、题型设计生活化。
在这一阶段要以数学思想方法为主线,学生的综合训练为主题,克服重复,突出重点。
在数学应用方面,注意数学知识与生活的联系,穿插专题复习,培养学生渗透题型生活化的意识,以此提高学生对阅读理解题的审题能力。
一轮复习计划(每个模块要重视知识网络的构建与形成,要重视分析解决问题的思路与方法以及解题策略的提升)第一部分数与代数第一章数与式第1讲实数第2讲代数式第3讲整式与分式第1课时整式第2课时因式分解第3课时分式第4讲二次根式第二章方程与不等式第1讲方程与方程组第1课时一元一次方程与二元一次方程组第2课时分式方程第3课时一元二次方程第2讲不等式与不等式组第三章函数第1讲函数与平面直角坐标系第2讲一次函数第3讲反比例函数第4讲二次函数第二部分空间与图形第四章三角形与四边形第1讲相交线和平行线第2讲三角形第1课时三角形第2课时等腰三角形与直角三角形第3讲四边形与多边形第1课时多边形与平行四边形第2课时特殊的平行四边形第五章圆第1讲圆的基本性质第2讲与圆有关的位置关系第3讲与圆有关的计算第六章图形与变换第1讲图形的轴对称、平移与旋转第2讲视图与投影第3讲尺规作图第4讲图形的相似第5讲解直角三角形第三部分统计与概率第七章统计与概率第1讲统计第2讲概率二轮复习计划(专题复习)1.补漏补缺:针对没有复习到知识2.纠正易错易混淆知识:针对易错知识3.应用性问题一代数应用(包括方案设计与决策类型)4.应用性问题二几何应用5.阅读理解问题提高学生的阅读理解能力6.图标信息问题坐标系与统计7.演绎推理问题几何证明(包括观察找规律类型)8.综合提高问题典型命题,中考热点。
2017年中考数学复习计划一、温习办法1.仔细研究教材、课标要求、吃透考试纲要,断定温习要点。
断定温习要点可从以下几方面考虑:⑴.依据教材的教育要求提出四层次的根本要求:了解、了解、把握和熟练把握。
这是断定温习要点的依据和规范。
⑵.熟识每一个常识点在初中数学教材中的位置、效果;⑶.了解近年来试题型类型,以及考试变革的情况。
2.正确剖析学生的常识情况、和近期的思维情况。
(1).是对平常教育中把握的情况进行定性剖析;(2)每天对学生的作业及时修改,温习进程偏重评讲(3).是对每周所温习的常识进行测验,及时发现问题和解决问题。
(4),将学生很好的分类,牢牢的抓在手中。
(5)备课组成员每人出好两套模仿试题,优化及共享资源。
3.依据常识要点、学生的常识情况及总温习时刻拟定比较具体具体可行的温习计划。
二、实在抓好“双基”的练习。
初中数学的根底常识、根本技术,是学生进行数学运算、数学推理的根本资料,是构成数学才能的柱石。
一是要紧扣教材,依据教材的要求,不断进步,重视根底。
二是要杰出温习的特色上出新意,以调集学生的积极性,进步温习功率。
从温习组织上来看,搞好根底常识的温习首要依赖于体系的温习,在每一个章节温习中,为了有效地使学生澄清常识的结构,让学生依照自己的实践查漏补缺,有意图地自在温习。
要求学生在温习中要点放在了解概念、澄清界说、把握根本办法上,然后让学生经过恰当的练习,加深对概念的了解、定论的把握,办法的运用和才能的进步。
三、抓好教材中例题、习题的归类、变式的教育。
在数学温习课教育中,发掘教材中的例题、习题等的功用,既是大面积进步教育质量的需求,又是抵挡考试的一种手法。
因此在温习中依据教育的意图、教育的要点和学生实践,对相关例题进行剖析、归类,总结解题规则,进步温习功率。
对具有可变性的例习题,引导学生进行变式练习,使学生从多方面感知数学的办法、进步学生归纳剖析问题、解决问题的才能。
在解说时可从以下几方面下手:⑴.寻觅其它解法;⑵.改动标题方式;⑶.题意图条件和定论交流;⑷.改动题意图条件;⑸.把定论进一步推行与引伸;⑹.串联不同的问题;⑺.类比编题等。
可编辑修改精选全文完整版初中数学中考复习计划(精选20篇)初中数学中考复习计划初中数学中考复习计划(精选20篇)复习是学习中的一个极其重要的环节,基本知识是学习的基础,复习阶段就不能只满足会背诵会证明,制定复习计划要顾及阶段性和针对性。
那么问题来了,复习计划应该怎么写?下面是小编收集整理的初中数学中考复习计划(精选20篇),欢迎大家借鉴与参考,希望对大家有所帮助。
初中数学中考复习计划1一、基本情况:1、本届毕业班有6个班参加中考,学生总数258人,从20xx秋季期末数学统考成绩来看,优秀率、及格率等指标在全县排名居上等水平。
2、数学老师共5人,骨干老师5人,4人中学一级教师,1人中学二级教师,都带过多年的毕业班工作,有丰富的教学经验、教学能力强。
3、复习时间从3月5日开始,总复习时间约100天左右,时间紧,任务重。
4、复习内容分代数、几何两部分,共有六本书。
正因为我们是“都带过多年的毕业班工作”,所以,如何用《课标》和新理念指导课堂教学及复习备考是我们面临的新挑战。
二、指导思想:按照九年义务教育数学课程标准来指导复习,本着面向全体学生,特别服务优等生,为中考打基础的指导方针来制定计划,实施教学,系统复习,使每个学生在第一轮复习中夯实基础,在第二轮复习中融数学技巧、方法、思想于一体,获得最适合自己发展的解决问题能力和创新意识。
三、复习内容:共有六本书,包括:数与式、方程与不等式、函数、图形认识和性质变换和证明、统计与概率、课题学习等六大章节四、工作措施:1、我们强调三种意识——学习意识、研究意识、合作意识。
要在实践中学习新的教育理论,切实转换角色,更新观念,提高专业素质,为复习备考的组织工作奠定正确的思想和理论基础。
2、充分发挥集体智慧和集体力量,实现资源共享,集思广益,以达到共同提高。
认真搞好复习和研究工作,提前布置任务,每人一个专题,拿出教案,复习训练题、测试题和月考题,事先得到讨论和修改,并付之实施,安排如下:1、数与式、方程与不等式——黄明辉2、函数、统计初步——罗荣平3、几何的基本概念三角形和四边形——陈瑞生4、相似形和解直角三角形——曾息芳5、圆和正多边形——袁仕朝3、针对学生实际,突出以人为本的思想,面向全体学生,特别服务优等生,各班坚持分层教学,实行弹性作业,重视教材的基础作用和示范作用,很多中考题来源于教材的例题或变式,因此复习最好的参考书是教材,老师手中也应有最新的中考复习参考书。
2024年初三数学复习计划范例一、第一阶段(第____周-第____周):全面复习基本概念,强化基础技能训练此阶段的复习目标是确保学生全面掌握初中数学的基础知识,提升基础技能,构建稳固的知识体系。
1、重视教材,系统复习。
当前中考的命题依然以基础题为主,部分基础题直接来源于或改编自课本,而复杂题目虽有所超越教材,但通常源于教材中的例题或习题,是教材题目的延伸、变形或组合。
因此,第一阶段的复习应以教材为核心。
2、按知识模块组织复习。
将知识进行分类,将整个初中数学划分为十一讲:第一讲数与式;第二讲方程与不等式;第三讲函数;第四讲统计与概率;第五讲基本图形;第六讲图形与变换;第七讲角、相交线与平行线;第八讲三角形;第九讲四边形;第十讲三角函数学;第十一讲圆。
教师应提供每个章节的复习要点,引导学生按照“要点”复习,同时鼓励学生根据个人学习情况回顾并整理遗忘的知识,加深记忆,理解概念的内涵和外延,掌握定理、公式的推导或证明,例题的选择应具有针对性、典型性和层次性,同时分析解题的思路和方法。
3、强调基础知识的掌握和基本方法的指导。
基础知识涵盖初中数学课程中的概念、公式、定理等。
要求学生理解知识点间的内在联系,梳理知识结构,形成整体认知,并能综合应用。
例如,一元二次方程的根与二次函数图象与坐标轴交点的关系是中考常考内容,复习时需从整体上理解这部分内容,从结构上把握教材,确保学生能熟练地将这两部分知识相互转化。
又如,一元二次方程与几何知识的联系有其独特性,应掌握其基本解题策略。
4、重视数学思想的掌握和应用。
如函数思想、方程思想、数形结合思想等数学方法。
在复习时,要深入理解每种方法的内涵,了解其适用的题型,包括解题步骤,确保学生能熟练掌握。
中考数学的考核不仅注重基础知识,也非常重视对数学方法的考察,如配方法、换元法等操作性强的数学技巧。
在复习阶段,要对每一种方法的精髓、适用情境和解题步骤有深入理解。
二.第二阶段(第____周-第____周):整合知识应用,提升能力培养第二阶段的复习应以构建初中数学知识结构和网络为主,旨在使学生能将各个章节的知识联系起来,提高综合应用能力。
中考数学复习计划考试时间临近,合理的复习计划对于中考的顺利通过至关重要。
数学作为中考科目之一,考察的范围广泛,因此需要进行全面系统的复习。
本文将给出一个中考数学复习计划,帮助同学们高效备考。
一、复习目标和重点1. 复习目标:全面巩固数学基础知识、提高解题能力、增强应试技巧。
2. 复习重点:数与式的计算、函数与方程、几何运动、统计与概率。
二、复习时间分配1. 基础知识复习(第1周至第4周):巩固数的四则运算、整式的运算、分式的运算等基础知识。
每周安排2天时间进行反复习题练习,1天时间复习课本例题及典型题,1天时间进行自主复习。
2. 函数与方程复习(第5周至第8周):重点复习一次函数、二次函数、线性方程组等相关知识。
每周安排2天时间进行反复习题练习,1天时间复习课本例题及典型题,1天时间进行自主复习。
3. 几何运动复习(第9周至第12周):重点复习平面几何图形的性质、相似与全等等相关知识。
每周安排2天时间进行反复习题练习,1天时间复习课本例题及典型题,1天时间进行自主复习。
4. 统计与概率复习(第13周至第16周):重点复习数据的分析与解读、概率的计算等相关知识。
每周安排2天时间进行反复习题练习,1天时间复习课本例题及典型题,1天时间进行自主复习。
三、复习方法和技巧1. 温故知新:开始每周的复习前,先回顾前一周所学的知识点,查漏补缺。
可以通过课本、习题集和学习资料进行巩固。
2. 刻意练习:每周安排充足的时间进行反复习题练习,注重基础题目和典型题目的练习。
可以寻求老师的指导或参考解决方法。
3. 提升解题思维:对于难题和复杂题目,要注重培养解题思维。
可以通过分解问题、类比思考等方式提高解题能力。
4. 合理利用资源:充分利用课本、习题集和网络资源。
可以查找相关视频教学、在线辅导等学习资源进行自主学习和巩固。
五、测评和调整1. 定期模拟测试:每周或每两周进行一次模拟测试,进行总结和复习。
可以通过模拟试题、真题等进行模拟练习,检验学习效果。
中考数学复习计划前言中考作为一生中非常重要的一场考试,在很多学生眼中至关重要。
数学是中考的重要科目之一,为了在数学中取得好成绩,充分的复习计划非常重要。
下面是我从多年以来的经验总结出来的中考数学复习计划,希望对同学们备战中考有所帮助。
具体计划1. 复习基础知识中考数学考试的试题涉及到很多的基础知识,学生在复习的时候一定要梳理基础知识。
复习的时候可以按照下面几个方面学习:•基础巩固:一定要将初中数学相关基础课本重要知识点和公式进行总结,平时的题目中也需要温习和总结相应的知识点。
•课外辅导:可以寻找一些好的数学补习班,这可以起到较好的辅导作用,及时纠正在学习中出现的错误。
•网络学习:网络上有很多好的数学学习网站,可以通过这些网站了解更多的数学知识和题型,并进行加强练习。
•与同学交流:与同学交流学习的心得和体验,相互帮助,提高自己的思维能力和解题能力。
2. 复习考点数学中考题目的知识点较多,如果没有针对性的去复习和记忆,很难取得好成绩。
因此,针对知识点,学生需要制定计划,有目的有针对性的复习:•章节逐一复习:目前中考数学试题的出题方式都注重教材的章节,学生可以一章一章的进行复习和记忆。
•分类型进行复习:可以将历年中考数学试题中出现的各类型题目进行分类,分别进行较为详细的复习和总结。
•整理解题方法:中考数学题目很大程度依赖于解决问题的方法和思路,良好的解题方法和思路是取得好成绩的基础。
因此,要在复习过程中深入理解和掌握各种解题方法,而不仅仅只是单纯的记住。
3. 真题练习练习题是中考复习计划中至关重要的环节,切实掌握考试问题解决技巧和方法,是取得好成绩的重要保障。
学生可以根据自己的复习计划,进行不同难度的练习题:•基础题练习:可以根据复习的章节,进行逐步深入的练习,掌握基本的知识点和技能。
•中高难度题练习:中考考试的数学试题基础难度较大,因此应该适当练习中高难度题目。
•历年真题练习:历年中考数学试题是考生进行考前练习和总结的重要材料,可以在复习中经常练习和总结。
2024年初三数学复习计划范文一、复习目标:(1)目标是将数学知识体系化、结构化,使学生能将三年的数学学习内容整合为一个有机的整体,以增进理解。
(2)强调精讲多练,以巩固基础知识,熟练掌握基本技能。
(3)注重方法教学,引导学生归纳总结解题策略,以适应不同题型的变化。
(4)强化综合题训练,提升学生综合运用知识分析问题的能力。
二、复习方法与措施:考虑到数学复习的时间限制和任务要求,中考数学复习建议分为三轮进行。
过少的轮次可能缺乏层次性,过多则可能导致时间不足。
第一轮,旨在梳理初中数学的知识框架,进行全面的基础知识复习。
此轮复习侧重于基础训练,主要通过大量基础题型让学生扎实掌握“双基”。
中考中,大约有____%的试题用于考查“双基”,这些试题大多源于课本,但可能经过改编或扩展。
教师应引导学生牢固掌握基本概念,特别是一些重要公式、定理和公理的条件。
同时,组织学生整理相关知识点,理解基础知识间的联系,形成知识体系。
第二轮,针对综合性强、与社会生活紧密相关的难点和热点问题,进行专题复习。
此轮复习注重提升学生的思考方法和思维能力、综合能力。
随着课程改革,开放性题目增多,需要引导学生适应这些题型,掌握相应的解题策略。
例如,可以通过专项训练,涵盖实际应用问题、科技图表信息题、自学能力考查题、图形变化题、创新意识试题和几何代数综合题等。
第三轮,模拟中考的实际情况,进行“实战演习”。
此轮复习旨在提高解题速度和调整考试心理。
中考要求在规定的时间内完成试卷,因此需要学生在模拟考试中提升解题效率,同时培养良好的考试习惯和心理素质。
通过精选的中考模拟卷进行多次“演习”,并在每次演习后进行总结和反馈,解决出现的问题。
在中考前两天,学生应回顾知识点,重温常见错误和典型问题的解题方法。
同时,对学生进行心理辅导,提醒考试注意事项,如时间管理、应对难题的心态等。
三轮复习的每一步都应根据中考的特点和要求,逐步提升学生的复习效果和应试能力。
幼儿园教案蔬菜大变身曹县苏集镇中心校康宗云一、教材分析综合实践活动是基于学生的直接经验,密切联系学生自身生活和社会生活,体现对知识综合运用的课程形态,这是一种以学生的经验与生活为核心的实践课程,在综合实践活动的开发和实施过程中,强调学生的动手操作和亲身体验,有利于学生综合实践能力的养成。
生活中水果、蔬菜随处可见,是许多人都喜爱的食物,它不仅能给我们人体补充许多营养,而且还能给我们补充许多微量元素。
同时,通过组合搭配制作出精美的水果蔬菜形象的造型,使我们得到艺术的欣赏、美的享受。
水果蔬菜也是同学们日常生活中最容易接触到的,他们对水果也有或多或少的了解。
这样,我便根据学生的实际情况开展水果蔬菜造型的制作,进一步使学生们在劳动中体验成功与快乐,使学生更多地关注生活,体验创造生活所带来的乐趣。
同时,加强了学习活动的综合性和探索性,注重了与学生生活经验紧密联系,使学生在积极的情感体验中提高想象力和创造力,发展创造美好生活的愿望与能力。
二、学情分析小学五年级的学生对生活充满热情,充满了强烈的好奇心与新鲜感,对于综合实践活动有着很高的热情和探索精神,想象力比较丰富,尤其喜欢动手操作、实践体验的活动。
但是,五年级学生的创作能力有限,生活能力较弱,需要老师的引导和帮助。
三、教学目标1、学会依据不同的果蔬、形状、颜色等运用插接和切挖的方法,进行有趣的组合。
2、灵活运用雕刻手法,对果蔬的根、茎、果进行艺术加工。
3、培养学生丰富的想象力和创造力,进一步提高动手操作能力。
四、教学重点、难点教学重点:运用雕刻手法,对果蔬的根、茎、果进行艺术加工。
教学难点:运用插接和切挖的方法对果蔬进行创意设计制作。
五、教学准备1、2、3、学具准备:水果、蔬菜、盘子、牙签、小刀等。
教具准备:多媒体课件。
安全准备:创可贴、云白药、纱布等。
六、教学过程激趣导入,揭示课题1、导入:同学们,今天,果蔬游乐园要开化装舞会了!果蔬宝宝们纷纷乔装打扮前来参加。
2017中考数学复习计划(一)一、指导思想“数学课程应突出体现基础性、普及性和发展性,使数学面向全体学生。
所以数学复习要面向全体学生,要使各层次的学生对初中数学基础知识、基本技能和基本方法的掌握程度均有所提高,还要使尽可能多的学生形成良好的、较强的综合能力、创新意识和实践能力。
”二、认真学习课标和考试说明梳理清楚知识点,把握准应知应会。
哪些要让学生理解掌握,哪些要让学生灵活运用,教师对要复习的内容和要求做到心中有数,了然于心,这样就能驾驭复习的全过程,全面提高复习的质量。
三、复习思路(三个阶段)第一阶段:知识梳理形成知识网络(3月30日-5月15日完成)近几年的中考题安排了较大比例的试题来考查"双基"。
全卷的基础知识的覆盖面较广,起点低,许多试题源于课本,在课本中能找到原型,有的是对课本原型进行加工、组合、延伸和。
复习中要紧扣教材,夯实基础,同时关注新教材中的新知识,对课本知识进行系统梳理,形成知识网络,同时对典型问题进行变式训练,做到以不变应万变,提高应变能力。
具体做法是:师生每人全套初中数学教材经常带在身边备用,对各章节按《数与式》、《方程与不等式》、《及其应用》、《图形与几何初步》、《图形与变换》、《图形与证明》、《概率及统计初步》这七个单元进行系统复习,资料的选取以《中考密码》为主。
在每一个单元复习中,为了有效地使学生弄清知识的结构,先用一定的时间让学生按照自己的实际有目的地自由复习。
要求学生在复习中重点放在理解概念、弄清定义、掌握基本方法上。
教师引导学生对本单元知识进行系统归类,弄清内部结构,然后让学生通过恰当的训练,加深对概念的理解、结论的掌握、方法的运用和能力的提高。
每复习一个单元,要进行单元过关测试,及时总结得与失,可使学生对知识的学习深入一步。
第一轮复习应该注意:(1)首先,必须人人过记忆关。
必须做到记牢记准所有的定义、法则、公式、定理等,没有准确无误的记忆,就不可能有好的结果。
(2)要充分发挥学生的主体作用,给学生尽可能多的动手、动脑、讨论的时间,让他们去说、去做,暴露他们的思维过程,激发学生的思维潜能。
(3)精讲精练,举一反三、触类旁通。
“大练习量”是相对而言的,它不是盲目的大,也不是盲目的练。
而是有针对性、典型性、层次性、切中要害的强化练习。
(4)定期检查学生完成的作业,及时反馈。
教师对于作业、练习、测验中的问题,应采用集中讲授和个别辅导相结合,或将问题渗透在以后的教学过程中等进行反馈、矫正和强化,有利于大面积提高教学质量。
第二阶段:专题复习(5月16日-6月6日完成)如果说第一阶段是总复习的基础,是重点,侧重双基训练,那么第二阶段就是第一阶段复习的延伸和提高,应侧重培养学生的数学能力。
第二轮复习的时间相对集中,在一轮复习的基础上,进行拔高,适当增加难度;第二轮复习重点突出,主要集中在、难点、重点内容上,特别是重点;注意数学思想的形成和数学方法的掌握,这就需要充分发挥教师的主导作用。
可进行专题复习,如“填空专项训练”、“选择专项训练”、“解答题专项训练并且穿插综合题训练”,比如:“方程型综合问题”、“不等式应用题”、“应用性的函数题”、“几何综合问题”、“统计类的应用题”、“探索性应用题”、“开放题”、“阅读解题”、“方案设计题”等问题以便学生熟悉、适应这类题型。
选题:精心编排各省市中考题,进行训练。
第二轮复习应该注意:(1)专题复习要有一定的难度,这是第二轮复习的特点的,没有一定的难度,学生的能力是很难提高的。
但要兼顾各种因素把握一个度。
(2)专题复习的重点是揭示思维过程。
不能加大学生的练习量,更不能把学生推进题海;不能急于赶进度。
(3)综合题点题教学过程中,“点”—要点中要害;“透”—要让学生透彻理解,及时总结。
一定要把思路与方法教给学生,同时教师要评析到位,从细微处入手,让学生分析,弄清错误原因,清楚自己薄弱环节,熟悉一般分析思路,并与学生一起深入研讨。
第三阶段:综合训练(6月6日-6月18日完成)这一阶段,重点是提高学生的综合解题能力,训练学生的解题策略,加强解题指导,提高应试能力。
具体做法是:从近几年山西省及其它各省市中考试题、我校正在使用的《中考密码》以及其它参考资料中的模拟试卷中精选十份进行训练,每份的练习要求学生独立完成,老师及时批改,重点讲评。
对学生仍然模糊的或已忘记的知识让学生回归课本,进一步巩固和加深,迎接中考。
第三轮复习应该注意:(1)模拟题必须要有模拟的特点。
时间的安排,题量的多少,低、中、高档题的比例,总体难度的控制等要切近中考题。
(2)批阅要及时,趁热打铁,切忌连考两份。
(3)评分要狠。
可得可不得的分不得,答案错了的题尽量不得分。
(4)立足一个“透”字。
一是要讲透;二是要展开;三是要跟上足够量的跟踪练习题;四要以题代知识。
(5)要避免学生对考试产生畏惧心理,甚至把模拟考试也当成负担。
通过各种途径在不同的阶段,对学生进行个别心理辅导、群体心理辅导,使学生正确对待压力与挫折,正确看待成绩,增强自信,发挥学习的最佳效能。
总之,在总复习中,发掘教材,夯实基础是根本;共同参与,注重过程是前提;精选习题,提质减负是核心;强化训练,发展能力是目的。
只有这样,才能以不变应万变,以一题带一片,开发学生的思维空间,真正训练学生的综合能力及水平。
2017中考数学复习计划(二)一、第一轮复习(3-4周)1、第一轮复习的形式:“梳理知识脉络,构建知识体系”----理解为主,做题为辅(1)目的:过三关①过记忆关必须做到:在准确理解的基础上,牢记所有的基本概念(定义)、公式、定理,推论(性质,法则)等。
②过基本方法关需要做到:以基本题型为纲,理解并掌握中学数学中的基本解题方法,例如:配方法,因式分解法,换元法,判别式法(韦达定理),待定系数法,构造法,反证法等。
③过基本技能关。
应该做到:无论是对典型题、基本题,还是对综合题,应该很清楚地知道该题目所要考查的知识点,并能找到相应的解题方法。
(2)宗旨:知识系统化在这一阶段的教学把书中的内容进行归纳整理、组块,使之形成结构。
①数与代数分为3个大单元:数与式、方程与不等式、函数。
②空间和图形分为3个大单元:几何基本概念(线与角),平面图形,立体图形③统计与概率分为2个大单元:统计与概率2、第一轮复习应注意的问题(1)必须扎扎实实夯实基础中考试题按难:中:易=1:2:7的比例,基础分占总分的70%,因此必须对基础数学知识做到“准确理解”和“熟练掌握”,在应用基础知识时能做到熟练、正确和迅速。
(2)必须深钻教材,不能脱离课本按中考试卷的设计原则,基础题都是送分的题,有不少基础题都是课本上的原题或改造。
(3)掌握基础知识,一定要从理解角度出发数学知识的学习,必须要建立能力,基础知识只有理解透了,才可以举一反三、触类旁通。
相对而言,“题海战术”在这个阶段是不适用的。
二、第二轮复习(3周)1、第二轮复习的形式:“突出重点,综合提高”----练习专题化,专题规律化(1)目的:融会贯通考纲上的所有知识点①进行专题化训练将所有考纲上要求的知识点分为为多个专题,按专题进行复习,进行有针对性的、典型性、层次性、切中要害的强化练习。
②突出重点,难点和热点的内容在专题训练的基础上,要突出重点,抓住热点,突破难点。
按照中考的出题规律,每年的重点、难点和热点内容都大同小异,。
(2)宗旨:建立数学思想,培养数学能力在对初中阶段所有数学基本知识的理解掌握前提下,应该努力做到:①建立函数与方程的思想从函数的角度,去理解数,函数,方程、代数式以及跟图像的对应转化关系。
②提高数学阅读分析的能力学会用数学语言描述问题,并能还原问题的数学描述。
2、第二轮复习应注意的问题(1)专题的划分要合理专题的划分标准为相关知识点的联系紧密程度。
专题要有代表性和针对性,切忌面面俱到;始终围绕热点、难点、重点特别是中考必考内容选定专题。
(2)保证一定的习题量所谓“熟能生巧”,在这个阶段,所要做的就是将关键知识点进行综合、巩固、完善、提高。
要尽可能多的接触各类典型题。
(3)注重多思考,并及时总结规律每个专题内的知识点具有必然的紧密联系,不同专题之间的知识点同样会发生关联融合,要注重解题后的,总结规律。
三、第三轮复习(2-3周)1、第三轮复习的形式:“模拟训练,查缺补漏”目的:突破中考分数的非知识角度的障碍①研究历年中考真题,选择含金量高的模拟题分析历年中考题,对考点的掌握做到心中有数。
选择梯度设计合理,立足中考又稍高于中考难度的模拟题来做。
②调整自己的心里状态考试的成绩绝不仅仅取决于对知识点的掌握,在真正的考场上,心理状态和心里素质会带来很大的影响,所以在模拟训练时,一定要严格按照真正中考的时间以及相关要求来训练。
2、第三轮复习应注意的问题(1)通过做模拟题进行查缺补漏中考大纲要求掌握的知识点可谓众多,在经过前两轮的复习后,最后需要用做模拟题的方式来检查是否有遗漏生疏的知识点。
(2)克服不良的考试习惯中考考题都有相应的判分规则,要按照判分规则去优化答题思路和步骤,必须避免因为“审题不仔细,凭印象答题以及答题不规范”等原因造成的失分。
(3)总结适当的应试技巧在实际的考试过程中,完成一道题目并不一定非要按照从知识点的应用角度出发。
针对不少典型题,都有相应的解题技巧,既节约了做题时间,还保证了结果正确。
2017中考数学复习计划(三)一、注重考法研究,把握中考动向中考复习前,初三数学组要进行考法研究,研究近几年中考数学命题的走向,研究考纲,研究中考复习策略。
每位数学老师都进行专题发言。
原初三数学老师着重谈中考复习体会及中考后的反思;现初三数学教师着重谈近几年中考命题的走向及中考复习策略;其余数学老师根据中考数学命题的特点,着重谈如何及早把握中考动态,如何在平时的教学中进行数学思想方法的渗透。
中考考法研究的专题研讨会,将对初三老师的复习起到指导作用,对初三老师把握中考动向,纠正复习偏差,产生积极而深刻的影响。
平时考试中,教师可以模拟中考命题,试题来源于课本改编及自编,注重信息的和新题型的探索,着重考查学生基本的数学思想和方法。
每次考完后教师与学生都要及时做总结,这样既让教师对中考复习的把握更深,又有利于学生寻找差距,奋力拼争。
二、制定合理的复习计划切实可行的复习计划能让复习有条不紊地进行下去,起到事半功倍的效果。
我们认为,中考的数学复习最好是分四轮进行。
第一轮,摸清初中数学内容的脉络,开展基础知识系统复习。
近几年的中考题安排了较大比例(70%以上)的试题来考查“双基”。
全卷的基础知识的覆盖面较广,起点低,许多试题源于课本,在课本中能找到原型,有的是对课本原型进行加工、组合、延伸和拓展。
复习中要紧扣教材,夯实基础,同时关注新教材中的新知识,对课本知识进行系统梳理,形成知识网络,同时对典型问题进行变式训练,达到举一反三、触类旁通的目的,做到以不变应万变,提高应能力。