场地设计
- 格式:pdf
- 大小:4.49 MB
- 文档页数:67
知识点•什么是场地设计?•场地设计:是针对基地内建设项目的总平面设计,是依据建设项目的使用功能要求和规划设计条件,在基地内外的现状条件和有关法规、规范的基础上,人为地组织与安排场地中各构成要素之间关系的活动。
•场地设计的目的是什么?•目的:提高基地利用的科学性,使场地中的各要素形成一个有机整体,创造良好的社会、经济、环境效益。
•内容有哪些?•内容:现状分析、场地布局、交通组织、竖向布置、管线综合、环境设计与保护、技术经济分析。
•场地设计的基本原则有哪些?重点掌握•1、珍惜、合理地利用土地和切实保护耕地•2、符合当地城市规划的要求•3、满足工作、生活得使用功能要求•4、技术经济合理•5、满足卫生、安全等技术规范和规定的要求•6、满足交通组织要求•7、竖向布置合理•8、管线综合合理•9、合理进行绿化景观设施布置与环境保护•10、考虑可持续发展的问题(也可按照书上的条例来记)•场地设计条件主要包括自然条件、建设条件以及城市规划和相关的法规、规范对场地建设的公共限制。
•1、场地的气候条件包含哪些因素?•风象、日照、气温、降水•2、场地的建设条件包含哪些因素?•区域环境条件、周围环境条件、内部建设现状条件。
•3、“七通一平”是指什么?•交通状况、给水与排水接入点、供电与电信接入点、供热与供气接入点、基地高程•4、以下概念的名词解释:•等高距及等高线间距•风向频率•太阳高度角和太阳方位角震级与烈度记忆居住建筑日照标准表(非常重要)•1、场地设计条件有哪些?–自然条件、建设条件以及城市规划和相关的法规、规范对场地建设的公共限制。
•2、自然条件有哪些?–地形条件、气候条件、工程地质、水文和水文地质条件。
•3、场地的建设条件有哪些?–区域环境条件、周围环境条件、内部建设现状条件、市政设施条件•4、区域环境条件–环境保护状况、地理位置•5、周围环境条件–周围道路交通条件、相邻场地的建设状况、基地附近的特殊元素•6、内部建设现状条件–现状建构筑物、现状绿化与植被、社会经济条件、保护文物古迹•7、市政设施条件–交通状况、给水与排水接入点、供电与电信接入点、供热与供气接入点、基地高程8、场地的公共限制都有那些?–用地控制、交通控制、密度控制、高度控制、容量控制、绿化控制、建筑形态。
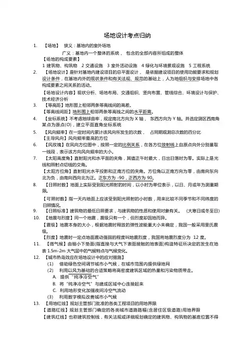
场地设计考点归纳1. 【场地】狭义:基地内的室外场地广义:基地内一个整体的系统 , 包含的全部内容所组成的整体【场地的构成要素】1 建筑物、构筑物2 交通设施3 室外活动设施4 绿化与环境景观设施5 工程系统2. 【场地设计】是针对基地内建设项目的总平面设计,是依据建设项目的使用功能要求和规划设计条件,在基地内外的现状条件和有关法规、规范的基础上,人为地组织与安排场地中各构成要素之间关系的活动。
【场地设计内容】现状分析、场地布局、交通组织、竖向布置、管线综合、环境设计与保护、技术经济分析3. 【等高距】地形图上相邻两条等高线间的高差。
【等高线间距】地形图上相邻两条等高线之间的水平距离。
4. 【坐标系统】不考虑地球曲率,规定南北方向为 X 轴,东西方向为 Y 轴。
并选定测区西南角某点为原点(O),建立平面直角坐标系统5. 【风向频率】在一定时间内累计该风向所发生的次数,占同期观测总次数的百分比【主导风向】风向频率最高的方位6. 【风玫瑰】在风向方位图中,按照一定的比例关系,在各方位放射线上自原点向外分别量取一线段,表示该方向风向频率的大小。
7. 【太阳高度角】直射阳光和水平面的夹角,其值正午时最大,日出日落时为零。
实际上是光线和照射点切线的交角。
【太阳方位角】直射阳光水平投影和正南方位的夹角。
方位角以正南方向为零,由南向东向北为负,由南向西向北为正。
正东方为 -90,正西方为 90。
8. 【日照时数】地面上实际受到阳光照射的时间,以小时为单位表示,以日、月或年为测量期限。
【可照时数】指一天内地面上应该受到阳光照射的小时数,用来比较不同季节和不同纬度的日照情况。
9. 【日照标准】建筑物的最低日照要求,与建筑物的性质和使用对象有关。
(大寒日或冬至日)10. 【地震与烈度】同一个地震,震级只有一个,但烈度却因地而异。
【震级】地震本身的大小,根据地震时释放的弹性波能量大小来确定,我国一般采用里氏震级。
【烈度】地震时一定点地面震动强弱的程度叫地震烈度,我国将地震烈度分为 12 度。
场地设计知识点场地设计——知识点场地设计是指对特定区域进行规划和设计,以实现满足使用目的、符合功能要求和美观的空间布局。
本文将重点介绍场地设计的基本概念、设计要素以及相关知识点。
一、区域功能需求在进行场地设计之前,首先要明确该区域的功能需求。
根据不同的场地类型和使用目的,功能需求可能包括休闲娱乐、运动健身、公共交通、文化教育等方面。
了解区域功能需求对场地设计具有指导意义,有助于确保设计方案的实用性和适用性。
二、场地环境特征在进行场地设计时,需要充分考虑场地所处的环境特征。
环境特征包括自然环境和人文环境,如气候条件、地形地貌、周边建筑风格等。
合理利用环境特征,能够使设计方案具有地域特色和环境融合性,更好地满足人们的需求。
三、场地布局规划场地布局规划是场地设计的核心内容之一。
合理的布局规划能够使场地空间实用、流畅和舒适。
在进行布局规划时,需要考虑功能区域的划分、路径导向、人流分布等因素。
通过充分分析和比较不同的布局方案,选择最优的布局方案。
四、材料与设备选择在进行场地设计时,需要选择合适的材料和设备。
材料的选择应考虑材质、色彩、质感等方面,以确保与场地整体风格的统一和美观。
设备的选择应根据来访人群的需求和使用习惯,选用质量可靠、易于维护的设备。
五、植物与景观设计植物与景观设计是场地设计中不可忽视的重要要素。
通过合理的植物选择和景观布置,可以增加场地的绿化率、美化环境,提升人们的舒适感和视觉享受。
植物的选择应根据场地气候条件、土壤环境等因素,结合景观设计的整体风格进行搭配。
六、运动设施与安全设计对于运动场地设计而言,需要特别关注运动设施和安全设计。
运动设施的选择和布局应根据不同项目的要求,满足运动员和观众的需求。
安全设计包括灯光照明、防护措施、紧急疏散通道等方面,确保场地使用过程中的安全性和便利性。
七、可持续发展设计在现代社会中,可持续发展设计是场地设计的重要考虑因素之一。
通过合理的设计和施工,减少资源消耗、降低环境影响是可持续发展设计的核心目标。
场地设计的基本概念(一)场地:狭义基地内的室外场地广义基地内一个整体的系统基地中包含的全部内容所组成的整体、如建筑物、构筑物、交通设施、室外活动设施等绿化及环境景观设施和工程系统等(二)场地构成要素1.建筑物、构筑物2.交通设施3.室外活动设施4. 绿化环境景观设施5.工程系统(三)场地类型的划分1.按使用特征划分为:工业建设场地和民用建筑场地2.按地形条件划分为:平坦场地和坡地场地(四)场地设计概念针对基地内建设项目的总平面设计,依据建设项目的使用功能要求和规划设计条件,在基地内外的现状条件和有关法规、规范的基础上,人为地组织与安排场地中各构成要素之间关系的活动。
(五)场地设计工作的目的1、达到场地各构成要素之间关系的正确组织2、使场地中的各项内容与基地形成良好的关系,提高基地利用的科学性,充分发挥用地的效益。
(六)场地设计的内容现状分析场地布局交通组织竖向布置管线综合环境设计与保护技术经济分析(七)场地设计原则珍惜土地、保护耕地符合城市规划的要求满足功能要求、技术经济合理注意与环境保护、考虑可持续发展①珍惜、合理利用土地和切实保护耕地②符合当地城市规划要求③满足使用功能要求④技术经济合理⑤满足规范要求⑥满足交通组织要求⑦竖向布置合理⑧管线综合合理⑨合理进行绿化景观设计和环境保护⑩考虑可持续发展的要求(八)场地设计的表达方法等高线法标高控制法坡面法方格网法(九)场地设计的依据①工程项目的依据②有关法律、法规、规范(十)东西不同的场地处理观念1、基本观念东:人工建造对自然的尊重与谦让。
(天人合一背山面水负阴抱阳)西:人工建造对自然的超越2、基地条件东:重视与环境的关系,场地处理上善于结合、利用基地的现有条件。
西:强调对基地的改造,更多地表现出将人为的秩序施加到基地上的倾向。
3、场地要素东:重视场地中建筑物之外的部分,重视场地中各组成要素的平衡与协调关系,而不是单独调建筑物。
西:在西方的传统建筑中,相对于场地中的其他要素,建筑物受到了更多的重视。
场地设计的主要内容场地设计是指在其中一特定的空间中,通过合理的规划和布局,将场地的功能与美观性相结合,以满足人们的需求和期望的过程。
它涵盖了室内设计和室外设计,主要包括以下几个方面的内容。
1.空间规划与布局:场地设计的首要任务是进行空间规划与布局,确定各个功能区域的位置和尺寸。
通过合理的布局,可以实现场地的最优利用,提高空间利用率。
2.环境氛围的营造:场地设计需要考虑营造与场地定位相符合的环境氛围。
不同的场地有不同的氛围需求,可能是温馨舒适、时尚高雅、活力四溢等。
通过色彩、材质、照明等设计手段,打造出与场地定位相契合的环境氛围。
4.设施设备的配置:场地设计需要根据不同的功能需求,选择适当的设施和设备进行配置。
例如,在儿童乐园的场地设计中,需要配置适龄儿童的游乐设备和安全设施,保障儿童的安全与享乐。
5.绿化景观设计:对于室外场地设计而言,绿化景观的设计是一个重要的内容。
通过植物的种植和景观的布置,可以增加场地的美观性,提升人们的舒适感和愉悦感。
6.室内装饰与陈设:在室内场地设计中,室内装饰与陈设是不可或缺的内容。
通过合理的装饰和陈设,可以营造出与场地定位相符合的室内环境,提升用户对场地的体验。
7.照明设计:照明设计是场地设计中非常重要的一环。
适当的照明设计可以改善场地的光线环境,营造出舒适、温馨的氛围,同时也能够突出场地的特点和重点区域。
8.建筑结构与材料选择:在场地设计中,建筑结构和材料的选择对于场地的功能和美观性起着决定性的作用。
合理的建筑结构和选择适当的材料,可以增强场地的耐久性和美观性。
总之,场地设计是一个综合性的任务,需要考虑诸多因素,包括空间规划与布局、环境氛围的营造、功能区域的划分、设施设备的配置、绿化景观设计、室内装饰与陈设、照明设计、建筑结构与材料选择等等。
通过合理的设计,可以建立一个满足人们需求和期望的场地,并最大限度地提升用户的体验和舒适感。
简述场地设计的概念场地设计是指规划和设计特定区域的过程,旨在创造一个功能性、美观、安全、可持续和适应性强的环境。
这个过程通常包括考虑土地利用、建筑物、道路、景观、设施和其他元素,以满足特定的需求和目标。
以下是场地设计的一些关键概念:1. 功能性:场地设计应满足预定的功能需求。
这包括确定如何使用空间,以满足人们的需求,如居住、工作、休闲、教育等。
2. 美观性:设计应该注重美观性,以创造吸引人、愉悦的环境。
这包括考虑景观、材料、色彩和形状,以提供愉悦的视觉体验。
3. 安全性:场地设计应考虑安全因素,以确保人们在空间中的使用不会受到危险或伤害。
这包括交通规划、建筑物设计和紧急设施的考虑。
4. 可持续性:环保和可持续性是现代场地设计的重要考虑因素。
设计师应该寻找减少资源浪费、减少环境影响和提高能源效率的方法。
5. 适应性:场地设计应具有一定的适应性,以适应未来的需求和变化。
这包括弹性设计,使空间可以随着时间的推移进行调整和改进。
6. 社会性:场地设计应考虑社会互动和社区联系。
创造社交空间,促进社交互动,增进社区凝聚力。
7. 可访问性:场地设计应提供对各种人群的平等访问机会,包括老年人、残疾人和儿童。
这包括适当的通道、无障碍设施和可访问的建筑物。
8. 经济性:场地设计需要考虑预算和经济可行性。
设计应该在可行的预算范围内,并在长期内经济有效。
9. 文化和历史:场地设计应尊重当地文化和历史,以保护和传承重要的文化和历史遗产。
10. 环境保护:场地设计需要考虑环境保护,包括保护自然资源、生态系统和采取可持续的环保做法。
总之,场地设计是一个综合性的过程,需要考虑多个因素,以创建一个满足需求、美观、安全、可持续和社会友好的环境。
这个过程需要设计师在不同领域的专业知识和技能,并与客户、社区和利益相关者进行紧密合作,以实现共同的目标。
场地设计名词解释
1. 前场:指游戏或比赛中的攻击方场地,通常位于中线以下的半场区域。
2. 后场:指游戏或比赛中的防守方场地,通常位于中线以上的半场区域。
3. 罚球区:指足球场上靠近球门的区域,用于罚球和点球等动作。
通常为长方形区域,长边平行于球门线,短边垂直于球门线。
4. 球门区:指足球场上用来守护球门的区域。
通常为矩形区域,位于球门线两侧,内部包含了整个球门和一定的防守区域。
5. 中圈:指足球场中心点周围的圆形区域。
通常用来开始比赛和下半场。
6. 罚球点:罚球区中心和球门连线上的点,用于罚任意球和点球等动作。
7. 角球区:指足球场四个角落内的区域,用于角球开出。
8. 罚点:指网球场中心线和基线的交点,用于罚发球。
9. 球道:指高尔夫球场上的球道区域,用于发球和击球。
10. 推杆区:指高尔夫球场上的果岭区域,用于推杆进洞。
11. 提球区:指高尔夫球场上距离果岭较远的区域,用于较长
距离的击球。
12. 网区:指网球场中的上下两个区域,用于挡网球和底线球。
场地设计1 场地设计概述1.1 什么是场地词目:场地拼音:chǎng dì英文:place; space; site; lot基本解释:供活动、施工、试验等使用的地方。
如:野餐的场地、在城市中扫雪机存放场地详细解释:指工程群体所在地,具有相似的反应谱特征,其范围相当于厂区,居民小区,和自然村或小于1.0平方千米的平面面积。
是从自然当中由一定边界所划定的空间,是由人创造的有目的的外部环境。
场地:外部的、虚的、负的、发散的······建筑:内部的、实的、正的、集中的······1.2 场地的范围场地设计的范围广义来讲可以包括一个国家、地区、城市;狭义来讲指的是指含有单一建筑物或者是小规模群体建筑物的项目。
建筑设计中的场地范围通常指的是狭义的场地范围,也就是界定在单体或小规模群体建筑项目之内。
1.3 什么是场地设计场地设计的定义一般来说,场地设计是为满足一个建设项目的要求,在基地现状条件和相关的法规、规范的基础上,组织场地中各构成要素之间关系的活动。
场地设计的根本目的是通过设计使场地中的各要素,尤其是建筑物与其他要素能形成一个有机整体,以发挥效用,并使基地的利用能够达到最佳状态,以充分发挥用地效益,节约土地,减少浪费。
场地的构成要素场地的构成要素包括:·建筑物:建筑物、构筑物是工程项目的最主要的内容,一般来说是场地的核心要素,对场地起着控制作用,其设计的变化会改变场地的使用与其他内容的布置。
·交通系统:交通设施指由道路、停车场和广场组成的交通系统,可分为人流交通、车流交通、物流交通。
主要解决建设场地内各建筑物之间及场地与城市之间的联系,是场地的重要组成部分。
·室外活动设施:室外活动设施是适应人们室外活动的需要,供休憩、娱乐交往的场所;是建筑室内活动的延续及扩展。
场地设计名词解释
1. 起手式:场地设计时用来吸引参观者注意力的开场方式,通
常运用花艺、灯光或音乐等艺术手段。
2. 明庭:一种常见的庭院形式,以石质地坪作为中心,周围种植花草
树木,营造出幽静、自然的氛围。
3. 蜿蜒走道:呈弯曲形状的通道设计,不仅增加了景观的变化性,也
能够为人们带来亲近自然的感受。
4. 吊灯:挂在空中的照明设备,常见于室内和室外的豪华场地设计中。
5. 景观灯:外观美观、能够照亮整个景观的灯具。
6. 露天舞台:通常设置在露天空间的观演场地,最适合举办音乐演唱会、文艺演出等大型活动。
7. 亭台楼阁:建造在室外的观景平台,常用于参观园林、观赏山水等
休闲活动。
8. 翘角楼阁:一种建筑形式,它的柱子、屋顶都比普通的建筑物要通透、雕刻精美,是场地设计中的主要景观构成之一。
1.场地:指基地中所包含的全部内容组成的整体。
2.场地的构成要素:建筑物交通系统室外活动设施绿化景园设施工程系统3.场地设计:为满足一个建设项目的要求,在基地现状条件和相关法规,规范的基础上,组织场地中各构成要素之间关系的设计活动。
4.场地设计的目的是:通过设计,使场地中的各要素,尤其是建筑物和其他要素之间能形成一个右击的整体,以发挥效用,并使基地的利用能够达到最佳状态,充分发挥用地效益,节约工地,减少浪费。
5.场地设计的工作可划分为:场地布局和场地详细设计两个阶段。
场地布局主要包括用地的基本划分,建筑物,交通系统,绿化系统以及其他特殊内容的基本布局安排;场地详细设计主要包括道路,广场,停车场等交通系统的详细设计,绿化种植,景园设施和小品等内容的详细设计,以及工程管线系统的综合布置和场地竖向的详细设计等。
6.城市规划的要求:用地性质的控制,用地范围的控制,用地强度的控制,建筑范围的控制。
7.规划中对基地使用强度的控制是通过容积率,建筑覆盖率,绿化覆盖率等指标实现的。
道路红线:指城市道路或公用设施用地与建筑用地之间的用地分界线。
建筑红线:指建筑用地相互之间的用地分界线。
容积率:指基地内所有建筑物的建筑面积之和与基地总用地面积的比值。
建筑覆盖率:指基地内所有建筑物基底面积之和占总用地面积的百分比,也称建筑密度。
绿化覆盖率:指基地内所有植物占地面积的总和占基地用地面积的百分比,一般不包括屋顶绿化。
8.建筑范围控制线所标定的是基地中允许建造建筑物的区域。
建筑范围控制线一般要求从红线后退一定的距离(建筑红线后退距离)。
9.相关规范:建筑布局和间距应该综合考虑防火,日照,防噪,卫生等方面。
建筑物间的距离应满足防火要求。
有日照要求的建筑物,应符合当地规划部门规定的日照间距。
建筑布局应有利于在夏季获得良好的自然通风,并防止冬季寒冷地区和多沙尘暴地区风害的侵袭。
根据噪声源的位置,方向和程度,应在建筑物功能分区,道路布置,建筑朝向,距离及地形,绿化和建筑物的屏障作用等方面,采取综合措施,以防止和减少环境噪声。
场地设计(总图)一、场地设计的基本概念1.场地的概念狭义:室外场地广义:基地中所包含的全部内容所组成的整体。
2.构成要素:建筑物、交通系统、室外活动设施、绿化景园设施、工程系统3.场地设计的两个阶段(1)场地布局――-用地的基本划分、建筑物、交通系统、绿化系统其他特殊内容的基本布局安排。
(2)场地详细设计―――道路、广场、停车场等交通系统的详细设计,绿化种植、景园设施及小品等的详细设计,工程管线系统的综合布置场地竖向的详细设计二、场地设计的制约因素1.场地设计的前提条件:(1)城市规划的要求:对用地性质的控制对用地范围的控制―――道路红线、用地红线、蓝线、绿线对用地强度的控制―――容积率、建筑密度、绿化率对建筑范围的控制―――后退红线的距离(2)相关规范的要求:通则、高规、低规对建筑布置的规定―――消防、日照对交通组织的规定―――2.场地设计的直接依据:(1)项目的内容―――内部的、外部的内部、外部内容决定外部场地的连带内容组成,并对它们在场地中的存在形式构成影响。
如:集散人流的大小决定集散广场的规模景园绿化的设置与内部赏景空间相对应停车场的大小与内部功能、规模相应货物装卸场的设置由内部功能决定(2)项目的性质―――类型属性、个体特征项目的类型属性是场地设计确定其基本发展方向和发展目标的根本依据。
如:文化类―――注重品味办公类―――较正式纪念类―――庄重感、严肃性、精神层面的要求商业类―――新奇性、注重商业效果个体特征属于微观表现,形成同类型之间的性格差异(3)项目的使用者――-人群构成、行为要求3.场地设计的客观基础:(制约因素即是限制也是启发)(1)地形、地貌(2)地质、水文、气候(3)基地内部的建筑条件自然条件已有建筑物、道路、硬地等―――拆除?保留?再利用?(4)基地周围的建设状况外围道路交通条件邻近场地的建设状况所处城市环境整体的结构&形态附近具有的特殊城市元素三、场地布局阶段的工作要点场地布局要解决两个问题:组成元素各自形态的确定元素之间组织关系的确定1.场地分区:(1)最大效用地利用基地:集中的方式―――用地比较有限的情况均衡的方式―――用地比较宽松的情况(2)功能合理、结构明确:依据功能合理分区,避免混乱依据功能间的相互关系,形成明确的联结关系&位置关系2.实体布局(1)实体与基地的关系:实体与基地比例悬殊建筑物尽量选择在基地内适中的位置实体与基地比例适中布置在中央地带布置在基地一侧布置在边角位置实体与基地比例相近建筑物尽量靠近某一边角布置(2)实体与其他内容的关系:实体为核心的形式相互间穿插的形式其他内容为核心的形式4.交通安排:(1)流线系统的组织A.流线的整体形式尽端式流线结构环通式流线结构B.流线的不同类型合流式组织形式分流式组织形式(3)停车系统的组织A.停车场的类型:地面停车场、组合式停车场、多层停车楼B.停车场的布置方式:集中与分散位置的选择5.绿地配置:(1)尽量扩大绿地的整体规模(2)绿地的分布形态―――集中或分散(3)绿地配置的基本形式A.边缘绿地B.独立绿地―――点状、布置灵活、适应性强C.集中绿地―――规模较大、四、场地详细设计阶段的工作要点1.道路布置:A.平面形式:道路宽度―――单车道:4m双车道:7m人行道:1.5m转弯半径―――小型车:6m,大客车:12m中型货车:9m道路交叉口处的视距―――会车视距不小于20m尽端式道路的端部应设回车场―――普通12mX12m大型消防车15mX15mB.剖面形式:横坡1%-2%最小纵坡0.3% 变坡点间距不小于50m最大纵坡8%2.停车布置:停车位估算:地面停车25-35平方米/车位地下车库35-45平方米/车位自行车库2平方米/车位(自行车:2mX0.6m)3.竖向布置:计算标高。
场地设计知识点场地设计是指根据特定需求和功能要求对一个空间进行规划和布局的过程。
它涉及到各种场所的设计,包括公共场所、住宅区、商业建筑、娱乐场所等等。
场地设计不仅要满足功能性需求,还要考虑美观性、舒适性、可持续性等方面的要求。
在这篇文章中,我将介绍一些场地设计的重要知识点。
一、场地选址场地选址是场地设计的第一步。
合理的选址可以提高场地的使用效率和吸引力。
在选择场地时,需要考虑以下因素:1. 场地规划首先,需要了解场地规划的要求。
针对不同类型的场所,规划要求也不同。
例如,商业建筑需要考虑人流量和停车位的需求,而住宅区需要考虑周边环境和社区设施的配套情况。
2. 交通便利性交通便利性是一个很重要的因素。
场地应该靠近主要交通干道,方便人们的出行。
此外,还应该考虑公共交通设施的覆盖情况,确保人们可以方便地到达场地。
3. 周边环境周边环境也需要考虑。
场地周围应该有足够的绿地和公共设施,以提供一个舒适和宜人的环境。
此外,还需要考虑是否会有噪音、气味或其他可能影响居民生活质量的因素。
二、场地布局场地布局是指场地内不同功能区域的设置和安排。
一个好的布局可以提高场地的流线效率、用户体验和视觉效果。
1. 功能区划分首先,需要确定场地的不同功能区域。
不同的场所有不同的功能需求,例如商业建筑需要有零售区、休闲区和服务区,而住宅区需要划分出住宅区和公共区。
合理的功能区划分有利于提高场地的使用效率。
2. 空间规划在进行空间规划时,需要考虑各个功能区域的相对位置和大小。
功能区域之间应该便捷连接,同时需要考虑到空间的利用率和使用流线。
例如,商业建筑中零售区应该容易被看到和找到,而休闲区则应该相对隐蔽一些。
3. 视觉设计视觉设计是场地布局中重要的一部分。
它涉及到场地的色彩搭配、装饰物的选择和布置等。
好的视觉设计可以提升场地的美感和吸引力。
在进行视觉设计时,需要考虑场地的定位和目标受众的喜好。
三、场地可持续性设计现代社会对场地设计的可持续性要求越来越高。
场地设计
建筑设计的三个向度的基本问题
z来自内部的要求—使用/空间
z来自外部的要求—场地/环境
z建筑产生于内外之间—材料/术技
建筑设计的重要环节
场地设计vs 总平面设计
关于场地的概念
z场地
指能够满足某些特定活动的空地.
在场地设计中,场地是指建筑用地范围内所承载的所有物质/空间要素以及相应的活动内容.
z基地
用于建设的用地,通常指设计/建设之前的状态.
场地的主要物质构成要素
z建筑物
z广场
z道路
z绿化/水体
z小品
z工程管线及设施
场地由地上、地下和地面等诸多相互联系的因素组成.
凯文· 林奇
场地设计
关于场地设计的概念
z场地设计
以建设项目的要求为出发点,以相关法规、规范、规划
设计要点为依据,根据基地现状条件,合理组织建筑外部
空间,综合解决建筑物、活动广场、道路、停车场、绿化、小品、竖向、综合管线等各项内容的布置和设计.
z场地设计的内容和阶段
z场地设计的特点
设计依据
z项目任务
z法规、设计规范
z基地条件
项目任务
z项目的要求
1. 建筑物内部的内容
2. 建筑物外部的内容
z项目的性质
z项目的使用者建筑物内外内容的关联
建筑物外部内容直接参与场地构成
z项目的要求
1. 建筑物内部的内容
2. 建筑物外部的内容z项目的性质
z项目的使用者
项目任务
z项目的要求
1. 建筑物内部的内容
2. 建筑物外部的内容z项目的性质
z项目的使用者WHO WHY HOW 左侧通行左转弯视线向外
抄近路
法规、设计规范
z中华人民共和国城市规划法(1990/04/01)
中华人民共和国建筑法(1998/03/01)
z设计规范
《民用建筑设计通则》
《建筑设计防火规范》、《高层民用建筑设计防火规范》《村镇建筑设计防火规范》
1. 关于建筑布局的规定
2. 关于交通组织的规定
3. 城市规划与城市设计中提出的设计导则
4. 规划部门针对具体项目提出的规划设计要点
z基地条件
z城市设计导则
z用地强度
z用地范围图
z城市设计导则
z用地强度
建筑容积率建筑覆盖率绿化覆盖率绿地率
基地认知z区位和方向性
z地形地貌特征
z地质条件
z水文状况
z气候特征
z道路交通条件
z建成环境特征
z市政设施
z人文/经济因素
基地自然条件
建筑物的布置与等高线的关系
气候与小气候条件对场地设计的制约
让每一片墙与风的来向一致.路易· 康
基地建筑条件z基地外围的道路交通条件
z基地所邻近的其他场地的建设状况
z基地所处的城市环境整体的结构和形态
z基地附近所具有的一些特殊的城市元素
基地建筑条件基地外围的道路交通条件对场地设计的制约
基地建筑条件每块场地都是城市的一个片断
场地布局
z场地分区
z实体布局
z交通安排
z绿地配制
建筑物在基地中的位置影响基地使用模式
居中一侧边角
流线体系的基本结构
诺伯格· 舒尔兹认为
路线是人掌握环境的手段,通过在其中的运行,人得以将外在于自身的环境内在化。
尽量扩大绿地用地的整体规模
建筑物布局交通组织
绿化与景园配置用地划分
详细设计
1. 道路
2. 停车场地
3. 竖向设计
4. 管线布置
5. 环境布置和设计。