如何做一名合格的贷款审查人
- 格式:docx
- 大小:30.68 KB
- 文档页数:10
优秀信贷审查人员具备的七个条件
1、数字:对数字敏感,喜欢看材料里的报表以及数据,打开项目材料,总是数字先跳入眼帘。
自己脑子里有一个大数据库(虽然不一定十分精准),能立刻发现数字与数字之间、材料中的数字与大脑里的数字之间的异常,并立即警觉起来。
2、数量:大量项目的长时间跟踪。
按照《中国经济周刊》最近对华夏银行前副行长黄金老的采访,这一项目的数量是1000个。
(其实你要一直干这工作,能达到1、2万个以上)。
3、时间:经历过至少一个完整经济周期的各个阶段。
波峰、下行、谷底、上行。
从历史上看,这一时间长度至少是8年。
4、学习:知道怎样搜集信息、如何学习新知,喜欢学习,并善于总结项目经验教训,不断提高水平。
5、思维:系统思维和多向度思维的能力。
眼光不会只局限在一个点上。
结论只与条件相关,没有什么是绝对的。
6、平衡:平衡能力。
能够平衡风险控制与业务营销,审批与贷后管理。
平衡之后再给出意见。
7、理性:永远保持理性,永远客观冷静,不带情绪,不计得失。
这里面,基础性的还是"对数字敏感"。
假如你对数字不敏感,甚至厌烦,看到材料里的数据和表格就想跳过去,看文字描述部分,那么你成为优秀信贷审查人员的时间还要长于8年。
尊敬的领导、同事们:随着我国金融市场的不断发展,贷款业务在银行中扮演着越来越重要的角色。
作为一名贷款审查人员,我深知自己肩负着维护银行资产安全、保障客户利益的重任。
现将我一年来的工作情况总结如下:一、工作概况在过去的一年里,我严格按照国家金融政策、银行信贷规章制度和风险控制要求,认真履行贷款审查职责,对所负责的贷款项目进行了全面、细致的审查。
在完成日常贷款审查工作的同时,我还积极参与了风险防范和业务培训,不断提高自己的业务能力和风险意识。
二、具体工作开展情况1. 贷款审查(1)审查各类贷款申请材料,包括借款人身份证明、财务报表、担保物评估报告等,确保材料真实、完整、合规。
(2)对借款人的信用状况、还款能力、担保物价值等方面进行全面审查,评估贷款风险。
(3)针对不同类型的贷款,提出合理的贷款额度、期限和利率建议。
2. 风险防范(1)密切关注市场动态,及时了解各类风险信息,为贷款审批提供参考。
(2)加强与其他部门的沟通与合作,共同防范贷款风险。
(3)对已发放的贷款进行跟踪管理,确保贷款资金安全。
3. 业务培训(1)积极参加银行组织的各类业务培训,提高自己的业务水平。
(2)向同事分享自己的工作经验,共同提高团队整体素质。
三、工作中存在的问题和不足1. 部分贷款申请材料存在虚假信息,审查难度较大。
2. 部分借款人信用记录不完善,难以准确评估其还款能力。
3. 部分风险防范措施落实不到位,存在一定的风险隐患。
四、下一步工作思路1. 加强与借款人的沟通,提高贷款申请材料的真实性。
2. 完善信用评估体系,提高对借款人还款能力的评估准确性。
3. 严格执行风险防范措施,确保贷款资金安全。
4. 深入开展业务培训,提高自身业务能力和风险意识。
总之,在过去的一年里,我在贷款审查工作中取得了一定的成绩,但也存在诸多不足。
在新的一年里,我将继续努力,不断提高自己的业务水平和风险意识,为我国金融市场的健康发展贡献自己的力量。
谢谢大家!。
个人贷款调查岗工作总结
作为个人贷款调查岗工作人员,我深知这项工作的重要性和挑战。
在过去的一年中,我积累了丰富的经验,也学到了许多宝贵的经验教训。
首先,个人贷款调查岗工作需要具备良好的沟通能力和人际交往能力。
在与客户沟通的过程中,我发现了许多客户对于贷款细则和流程并不了解,因此需要我耐心地解释和引导。
同时,我也需要与银行和金融机构的工作人员进行有效的沟通,以确保客户的利益得到保障。
其次,个人贷款调查岗工作需要具备较强的分析能力和逻辑思维能力。
在处理客户的贷款申请时,我需要对客户的个人情况和财务状况进行全面的分析和评估,以确保客户有能力偿还贷款。
同时,我也需要根据客户的需求和实际情况为其提供合适的贷款方案和建议。
另外,个人贷款调查岗工作需要具备较强的责任心和执行力。
在处理客户的贷款申请过程中,我需要严格按照相关法律法规和公司规定进行操作,确保客户的贷款申请符合相关规定。
同时,我也需要及时跟进客户的贷款申请进度,确保客户能够及时获得贷款资金。
总的来说,个人贷款调查岗工作需要具备多方面的能力和素质。
在未来的工作中,我将继续努力提升自己的专业能力和综合素质,为客户提供更优质的服务。
希望通过我的努力,能够为客户解决贷款问题,实现他们的财务目标。
银行工作中的个人贷款审核要点个人贷款审核是银行工作中的重要环节,它涉及到银行与客户之间的资金交流和信用风险管理。
正确和准确地审核个人贷款申请是确保银行资产安全和客户利益的关键。
以下是银行工作中个人贷款审核的要点:一、收集客户资料在审核个人贷款申请之前,银行工作人员需要全面收集客户的相关资料,包括个人身份证明、联系方式、银行账户信息、收入证明等。
这些资料对于审核个人贷款申请是必要的前提,它们能够帮助审核人员全面了解客户的资金状况和信用记录。
二、分析客户还款能力审核人员需要仔细分析客户的还款能力,即客户是否有足够的收入来源来偿还贷款。
这需要对客户的收入情况进行详细调查,并结合客户提供的收入证明进行初步判断。
同时,还需要考虑客户的家庭状况、职业稳定性以及已有负债等因素,综合评估客户的还款能力。
三、检查客户信用记录审核人员需要核实客户的信用记录,包括个人信用报告和征信系统的查询结果。
通过检查客户的信用记录,可以了解客户过去的贷款还款情况、逾期记录以及其他不良信用信息。
这有助于评估客户的信用状况和风险等级,以决定是否批准其贷款申请。
四、评估贷款用途和价值银行在审核个人贷款申请时,还需要评估贷款的用途和价值。
审核人员需要了解客户申请贷款的具体目的,以及这笔贷款是否合理和具备回报能力。
同时,还需要对客户提供的担保物(如房产、车辆等)进行评估,确保其价值足够覆盖贷款本金和利息。
五、制定合理的还款计划审核人员在审核个人贷款申请之后,需要制定合理的还款计划和还款方式。
这需要根据客户的还款能力和贷款金额确定还款期限和每期还款额。
同时,还需要进行风险评估和应急预案制定,以应对可能出现的还款风险和不可预测的情况。
六、与客户沟通和解答疑问银行审核人员在进行个人贷款审核过程中,需要与客户进行沟通和交流。
他们应该耐心听取客户的问题和疑虑,并提供准确的解答和建议。
通过与客户的良好沟通,可以加强双方的信任和合作,同时也更好地满足客户的需求和银行的风险管理要求。
贷款审查岗位职责随着金融行业的发展,贷款审查岗位也逐渐成为银行和其他金融机构中不可或缺的一部分。
贷款审查岗位负责对客户的贷款申请进行审查和评估,以确保贷款的风险控制和合规性。
下面将详细介绍贷款审查岗位的职责及其重要性。
一、贷款审查岗位的职责1. 客户资格评估:贷款审查岗位的首要职责是对客户的资格进行评估。
这包括核实客户的身份信息、收入状况、信用记录等,以确定其是否具备贷款的资格。
同时,还需要对客户的还款能力进行评估,以确保客户能够按时还款。
2. 贷款申请审核:贷款审查岗位需要仔细审核客户的贷款申请材料。
这包括贷款申请表、个人资产负债表、银行对账单等。
审查人员需要确保申请材料的真实性和完整性,并与客户进行核实和沟通,以获得更多的信息。
3. 贷款风险评估:贷款审查岗位需要对贷款申请进行风险评估。
这包括评估申请人的信用状况、还款能力、还款来源等,以确定贷款的风险水平。
评估人员需要根据风险评估结果,决定是否批准贷款申请,或者是否需要采取额外的风险控制措施。
4. 内外部合规审查:贷款审查岗位还需要进行内外部合规审查。
这包括对贷款申请资料的合规性进行审查,确保符合相关法律法规和公司政策。
同时,还需要对客户进行反洗钱和反恐怖融资等方面的审查,以确保贷款业务的合规性。
5. 报告撰写和记录:贷款审查岗位需要撰写审查报告,并记录审查过程中的关键问题和结论。
这些报告和记录对于后续的审查和决策非常重要,可以为公司提供参考和依据。
二、贷款审查岗位的重要性贷款审查岗位在金融机构中具有重要的作用,主要体现在以下几个方面:1. 风险控制:贷款审查岗位的核心职责是对贷款申请进行风险评估。
通过对客户资格、还款能力和风险水平的评估,可以帮助金融机构减少贷款违约和损失的风险。
这对于保持金融机构的健康发展和稳定运营非常重要。
2. 合规性管理:贷款审查岗位需要进行内外部合规审查,确保贷款业务符合相关法律法规和公司政策。
这有助于金融机构遵守法律法规,维护行业的良好形象,减少法律风险。
银行工作中的贷款审查技巧与策略在银行工作中,贷款审查是一个关键环节,直接影响着贷款的安全性与可行性。
为了确保审查的准确性和高效性,银行员工需要掌握一系列的审查技巧与策略。
本文将介绍几种常用的贷款审查技巧与策略,并探讨如何在实际工作中运用它们。
一、了解客户及其背景在进行贷款审查前,了解客户及其背景是至关重要的。
银行员工应该全面收集客户的个人信息、工作信息、财务状况和信用记录等,以便对客户的还款能力进行合理评估。
此外,也要了解客户所在行业的发展前景和市场竞争状况,这样可以更好地判断贷款项目的可行性。
二、严格核查资料真实性审查过程中,银行员工要以审慎的态度对待客户提供的各种文件和资料。
对于收入证明、财产证明、征信报告等重要资料,要进行严格的核查,确保其真实可靠。
一旦发现虚假材料或信息不真实的情况,要果断向上级汇报,并采取相应的处理措施。
三、全面评估客户的还款能力客户的还款能力是贷款审查的核心内容。
在评估客户的还款能力时,应考虑到客户的收入状况、债务情况、家庭支出等因素,并进行全面综合的分析。
同时,还应考虑到利率、贷款期限等因素,综合评估客户是否有能力按时还款。
四、降低风险控制措施在贷款审查中,银行员工需要采取一系列的风险控制措施,以降低贷款风险。
这包括设置合理的还款期限、要求提供担保或者抵押品、制定贷款额度上限等。
同时,还需要对客户的贷款用途进行核查,确保贷款符合银行政策和法规要求。
五、及时跟进贷款进展贷款审查不仅仅是一次性的工作,还需要对已批准的贷款跟进,确保贷款的安全性。
银行员工需要及时与客户进行沟通,了解贷款使用情况,并进行还款情况的跟踪。
一旦发现异常情况,要及时采取相应的措施,保护银行的权益。
在实际工作中,以上的贷款审查技巧与策略可以灵活运用,根据不同的客户和贷款项目进行调整。
同时,也需要不断提升审查能力和风险判断能力,与行业的发展保持同步,以便更好地应对市场变化和风险挑战。
总结起来,贷款审查技巧与策略是银行工作中不可或缺的一部分。
贷款审查岗评选标准:
贷款审查岗的评选标准主要包括以下几个方面:
1.专业知识与技能:贷款审查岗需要具备一定的金融、经济、财务等方面的专业知识,
能够准确判断贷款申请人的还款能力、风险评估等。
同时,需要具备一定的审查经验,能够根据市场变化和政策调整进行贷款风险的预警和管理。
2.风险意识:贷款审查岗需要具备强烈的风险意识,能够及时发现和防范潜在的贷款
风险,保障银行的资产安全。
3.责任心:贷款审查岗需要具备高度的责任心,对每一笔贷款申请都能够认真审核,
不漏掉任何风险点,确保贷款审批的准确性和公正性。
4.沟通能力:贷款审查岗需要具备良好的沟通能力,能够与申请人、上级领导等进行
有效的沟通,确保贷款审批流程的顺畅进行。
5.团队合作:贷款审查岗需要具备团队合作意识,与团队成员密切配合,共同完成贷
款审批任务。
6.职业道德:贷款审查岗需要严格遵守职业道德规范,不收受贿赂、不徇私舞弊,确
保贷款审批的公正性和透明度。
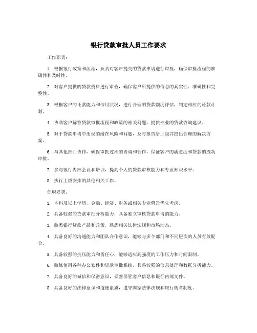
银行贷款审批人员工作要求
工作职责:
1. 根据银行政策和流程,负责对客户提交的贷款申请进行审批,确保审批流程的准确性和及时性。
2. 对客户提供的贷款资料进行审查,确保客户所提供的信息的真实性、准确性和完整性。
3. 根据客户的还款能力和信用状况,进行合理的贷款额度评估,制定相应的还款计划。
4. 协助客户解答贷款审批流程和政策的相关问题,提供专业的贷款咨询建议。
5. 对于贷款申请中出现的潜在风险和问题,及时报告给上级并提出合理的解决方案。
6. 与其他部门协作,确保审批过程的协调和合作,保证客户的满意度和贷款的成功审批。
7. 参与银行内部会议和培训,提高个人的贷款审核能力和专业知识水平。
8. 执行上级安排的其他相关工作。
任职要求:
1. 本科及以上学历,金融、经济、财务或相关专业背景优先考虑。
2. 具备较强的贷款审批分析能力,具备独立审核贷款申请的能力。
3. 熟悉银行贷款产品和政策,熟悉相关法律法规和市场动态。
4. 具备良好的沟通能力和团队合作意识,能够与多个部门和不同层次的人员有效配合。
5. 具备较强的抗压能力和责任心,能够适应高强度的工作压力和时间限制。
6. 熟练使用各种办公软件和贷款审批系统,具备较强的信息处理和数据分析能力。
7. 具备良好的诚信和保密意识,妥善保管客户信息和银行内部文件。
8. 具备良好的法律意识和道德素质,遵守国家法律法规和银行规章制度。
该要求来源于银行贷款审批人员的岗位需求,旨在确保候选人能够胜任工作并为客户提供优质的贷款服务。
作为一名信贷审查员,我深知自己的工作责任重大,它不仅关系到银行的风险控制,更关系到借款人的切身利益。
在从事信贷审查工作的过程中,我收获颇丰,以下是我的一些心得体会。
首先,严谨的态度是做好信贷审查工作的基石。
信贷审查是一项严肃的工作,要求审查员必须具备严谨细致的工作态度。
在实际工作中,我始终坚持对每一笔信贷业务进行全面的审查,不放过任何一个细节。
从借款人的身份验证、财务状况、还款能力等方面进行严格把关,确保信贷业务的风险可控。
其次,不断学习是提高信贷审查能力的有效途径。
信贷业务涉及的知识面较广,包括金融、法律、经济学等多个领域。
为了更好地胜任工作,我积极学习相关知识,提高自己的业务水平。
通过参加培训、阅读专业书籍、向同事请教等方式,不断丰富自己的知识储备,使自己在信贷审查工作中更加得心应手。
再者,与借款人沟通是了解信贷风险的重要环节。
在审查过程中,我注重与借款人进行有效沟通,了解其经营状况、还款意愿等。
通过与借款人的沟通,我发现了一些潜在的风险点,并及时采取措施防范。
同时,我也学会了如何与借款人建立良好的关系,为银行争取到更多的优质客户。
此外,风险意识是信贷审查工作的核心。
在审查过程中,我始终将风险意识贯穿始终,对信贷业务的风险进行全面评估。
对于高风险业务,我严格把关,确保风险可控。
在实际工作中,我深刻体会到,风险意识的重要性不仅体现在信贷审查过程中,更体现在整个信贷业务流程中。
最后,团队合作是信贷审查工作顺利开展的关键。
信贷审查工作需要多个部门的协同配合,包括业务部门、风险管理部门、合规部门等。
在团队中,我学会了倾听他人的意见,尊重同事的工作成果,共同为信贷业务的顺利开展贡献力量。
总之,信贷审查工作让我受益匪浅。
以下是我的一些感悟:1. 严谨细致的工作态度是做好信贷审查工作的基石。
2. 不断学习,提高自己的业务水平,是胜任信贷审查工作的关键。
3. 与借款人沟通,了解信贷风险,是防范信贷风险的重要手段。
如何做一名合格的贷款审查人?本人进入银行4年,半年柜员,3年客户经理,主要工作就是发放公司类贷款和小企业贷款,顺带做做贴现和转贴现。
目前是一名刚刚换岗的信贷业务审查人,总感觉审业务的思路和做业务的思路有很多不同,有点迷茫,求大神们指点。
银行授信审批人股份制银行分行做了四年审查员,公司业务和零售业务审过五六百笔,大额的有三十亿的,小额的个贷有过十万的。
现在去企业转一圈,聊聊天看看报表喝喝茶差不多就能把企业情况摸的差不多。
下面从技术和为人两个方面来回答。
技术层面1、学习法律知识,包括法律法规、贷款新规、会计制度,以及银行内部规定。
其中银行内部规定是重中之重,银行的内部规定会让你发表的很多观点有据可查、有理可依,可以有效的避免合规风险。
2、对行业的深刻认识。
从网上下载一篇国家统计局《国民经济行业分类》,首先的熟悉什么项目可以归类到什么行业,然后你得慢慢了解每个行业的特征、特点。
比如一个酒厂要贷款,你得马上反应过来白酒行业属于弱周期性行业,一般情况下现金充沛,结算方式大都为销售企业预收货款或现款现货。
以及行业平均的资产负债率、利润率、资金周转率等财务指标的水平。
3、经营情况的分析。
比如股东的情况、采购情况、销售情况、管理质量等等。
你得深入企业,和他们老板、会计、员工聊天,在聊天之余把问题调查清楚,这才是第一手来源。
4、财务分析。
分析审计报告及各种财务指标,得保证你看完企业的财务报表之后(真实的报表),就可以知道整个企业经过什么样的发展史,低估和高潮阶段在什么时候,企业有什么问题,有什么可以改进的地方。
5、担保分析。
担保是抵押、质押还是保证,或者国企和上市公司纯粹走的信用。
抵押是否合格,是否易于变现,抵押率是否达标,保证人经营状况怎么样,都得分析。
6、授信用途是什么。
申请的金额是否合理,目的是否单纯,走自主还是受托。
授信用途和企业经营计划是否相匹配,是否有挪用银行信贷资金的风险。
为人方面,自我感觉最难的一点。
贷前调查工作的基本要求
1.情报收集能力:贷前调查员应具备良好的信息收集能力,在进行调查前要对借款人进行背景调查,了解其个人和家庭背景、工作状况、还款能力等信息。
2.调查技巧:贷前调查员需要具备良好的调查技巧,包括访谈技巧、询问技巧等。
通过与借款人及相关人员的交流,获取准确的信息。
3.风险评估能力:贷前调查员应具备风险评估能力,根据调查所得的信息,对借款人的还款能力、还款意愿等进行准确评估,提供可靠的风险评估报告。
4.法律法规知识:贷前调查员需要了解相关的法律法规,确保调查过程合规合法,并根据法律法规提供合理的建议。
5.责任心和保密意识:贷前调查员应以负责任的态度对待调查工作,确保调查结果的准确性和可靠性。
保护借款人的个人隐私和敏感信息,做到保密。
6.团队合作能力:贷前调查员常常需要与其他相关部门(如律师、审计师等)合作,因此需要具备良好的团队合作能力,确保调查工作的顺利进行。
7.报告撰写能力:贷前调查员需要具备良好的书面表达能力,准确、清晰地将调查结果整理成报告,以便向相关部门汇报。
贷前调查工作要求调查员具备信息收集能力、调查技巧、风险评估能力、法律法规知识、责任心和保密意识、团队合作能力和报告撰写能力。
这些要求可以确保调查工作的有效进行和准确可靠的结果。
时光荏苒,转眼间我在银行贷款审查岗位上已工作近一年。
在这一年的时间里,我在领导和同事们的帮助下,逐渐熟悉了业务,提高了自己的专业素养,现将个人工作总结如下:一、工作回顾1. 熟悉业务,提升专业素养进入银行工作以来,我深知贷款审查岗位的重要性,因此我认真学习银行贷款业务知识,熟悉各类贷款产品的特点、风险点和操作流程。
通过不断的学习和实践,我对贷款审查工作有了更加深刻的认识,业务水平得到了显著提升。
2. 坚守原则,严格把关在贷款审查过程中,我始终坚守原则,严格按照银行贷款政策和风险控制要求,对客户提交的贷款申请进行认真审核。
在审查过程中,我注重以下几点:(1)核实客户身份信息,确保真实可靠;(2)分析客户财务状况,评估还款能力;(3)审查贷款用途,防止违规使用贷款资金;(4)关注贷款风险,确保贷款资金安全。
3. 沟通协调,提高工作效率在贷款审查过程中,我与客户、同事和相关部门保持良好沟通,及时解决审查过程中遇到的问题。
同时,我还积极参与团队协作,共同提高工作效率。
二、存在的问题与不足1. 风险识别能力有待提高虽然我在贷款审查工作中取得了一定的成绩,但面对复杂多变的市场环境,我仍需不断提高风险识别能力,以更好地防范贷款风险。
2. 沟通协调能力有待加强在审查过程中,我与部分客户沟通存在一定难度,有时无法准确把握客户需求,导致审查工作受到影响。
因此,我需要在今后的工作中加强沟通协调能力。
三、下一步工作计划1. 深入学习业务知识,提高专业素养我将继续深入学习银行贷款业务知识,关注市场动态,提高自己的专业素养,为更好地完成贷款审查工作打下坚实基础。
2. 提高风险识别能力,防范贷款风险我将结合实际工作,不断总结经验教训,提高风险识别能力,确保贷款资金安全。
3. 加强沟通协调,提高工作效率在今后的工作中,我将加强与客户、同事和相关部门的沟通协调,提高工作效率,为银行贷款业务发展贡献力量。
总之,过去的一年,我在银行贷款审查岗位上取得了一定的成绩,但仍存在不足。
贷款审查人工作总结怎么写
贷款审查人工作总结。
作为一名贷款审查人员,我深知这项工作的重要性和责任。
在过去的一段时间里,我不断努力学习和提升自己的能力,以确保我能够胜任这份工作。
在这篇文章中,我将总结我在贷款审查工作中的经验和心得,希望能够对同行和新人有所帮助。
首先,贷款审查工作需要具备严谨的态度和细致的工作精神。
在审查贷款申请
材料时,我始终保持高度的警惕和耐心,确保每一个细节都得到充分的关注和核实。
我清楚地知道,一个不慎的疏忽可能会给银行带来不小的损失,因此我对每一份申请材料都进行了严格的审核和比对,确保申请人的资料真实可靠。
其次,贷款审查工作需要具备较强的风险识别能力和判断力。
在处理贷款申请时,我会综合考虑申请人的信用记录、资产状况、还款能力等多个方面的因素,以判断其是否具备贷款资格。
在这个过程中,我不仅要依靠自己的经验和知识,还需要不断学习和了解最新的金融政策和市场动态,以更准确地判断贷款申请的风险和可行性。
最后,贷款审查工作需要具备良好的沟通能力和团队合作精神。
在与客户和团
队成员的沟通中,我始终保持着耐心和友好的态度,尊重每一个申请人的权利和意见。
在团队合作中,我会积极参与讨论和交流,与同事们共同分析和解决问题,以确保每一份贷款申请都能够得到妥善处理。
总的来说,贷款审查工作是一项需要综合能力的工作,需要审查人员具备严谨
的态度、风险识别能力和良好的沟通能力。
我将继续努力学习和提升自己,以更好地胜任这份工作,为银行的风险控制和客户的利益保驾护航。
贷款审查人工作总结范文
贷款审查人工作总结。
作为贷款审查人员,我深知自己肩负着重要的责任,需要对申请贷款的客户进
行严格的审查和评估。
在过去的一段时间里,我深刻体会到了这项工作的重要性和挑战性,也积累了一些经验和感悟。
首先,贷款审查工作需要细心和耐心。
在审查客户的贷款申请材料时,需要对
每一个细节进行仔细的核对和比对,确保信息的准确性和完整性。
同时,也需要与客户进行充分的沟通和了解,以便更好地评估其还款能力和信用状况。
其次,客户的信用状况和还款能力是贷款审查的重点。
在审查客户的信用报告
和财务状况时,需要综合考虑其收入、支出、资产和负债等情况,以便判断其是否有能力按时还款。
同时,也需要关注客户的信用记录和历史贷款情况,以便评估其信用状况和偿债能力。
此外,贷款审查工作还需要具备一定的风险识别和防范能力。
在审查客户的贷
款申请时,需要及时发现并排除可能存在的风险因素,以确保贷款的安全性和可持续性。
同时,也需要遵守相关的法律法规和内部规定,以确保审查工作的合规性和公正性。
最后,贷款审查工作需要不断学习和提升。
在不断审查和评估客户的贷款申请中,我深刻体会到了自己的不足之处和需要改进的地方,也意识到了自己需要不断学习和提升的重要性。
因此,我会继续努力学习相关知识和技能,不断提升自己的审查能力和水平,以更好地为客户服务。
总的来说,贷款审查工作是一项重要而又具有挑战性的工作,需要审查人员具
备细心、耐心、风险识别和防范能力,同时也需要不断学习和提升。
我会继续努力,不断提升自己的能力和水平,为客户提供更好的贷款审查服务。
第一部分:工作背景介绍在金融行业中,贷款审查岗是一个重要的职位,负责对借款人的信用情况、还款能力以及贷款用途进行审查和评估。
贷款审查岗的工作内容主要包括收集和分析客户的信用报告、财务报表和其他必要的文件,以及编制贷款审查报告和建议。
本文将从以下几个方面详细介绍贷款审查岗的工作计划。
第二部分:工作目标设定1. 提高审查效率:制定合理的工作计划和时间安排,提高审查效率,确保及时完成工作任务。
2. 提升审查质量:加强对客户信用状况的调查和分析,确保贷款申请的合法性和合规性,并减少贷款违约的风险。
3. 加强团队协作:积极与同事和上级沟通,加强团队协作,共同完成工作任务。
第三部分:工作计划1. 收集资料:在客户提交贷款申请后,及时向客户要求并收集相关的信用报告、财务报表、证明文件等,保证资料完整。
2. 审查资料:对收集到的客户资料进行仔细审查和验证,确保客户提供的资料真实可靠。
3. 进行风险评估:根据客户的信用状况和还款能力,进行风险评估,评估客户的还款意愿和能力。
4. 编写审查报告:根据审查结果,编写贷款审查报告,并提供贷款审查结论和建议。
5. 与客户沟通:与客户进行沟通,向客户解释审查结果和建议,并答疑解惑。
6. 提交审批:将审查报告和建议提交给上级审批,根据审批结果执行相应的工作。
7. 监督贷款使用:在贷款发放后,对贷款使用情况进行监督,避免贷款被滥用或挪作他用。
8. 跟踪还款情况:定期跟踪客户的还款情况,及时提醒客户还款,并与客户协商解决还款问题。
9. 做好记录和档案管理:及时记录和管理贷款审查的相关资料和文件,确保档案的完整和准确。
10. 不断学习和提升:不断学习和了解金融行业的相关知识和法规,提升自身的专业能力和素质。
1. 建立风险评估模型:基于客户的信用状况和还款能力,建立风险评估模型,对贷款申请进行有效评估。
2. 加强对客户信息的管理:建立客户数据库,及时更新和管理客户的信用信息,确保客户信息的准确性和完整性。
贷款审查个人工作总结根据对个人贷款审查工作的总结,本文主要分析了个人贷款审查工作的特点和重要性,并总结了一些有效的工作方法和经验。
同时,通过案例分析,提出了一些改进和提高工作效率的建议。
个人贷款审查是银行信贷工作的重要环节之一,对于确保贷款风险的合理控制和提高贷款审批效率具有重要作用。
在个人贷款审查工作中,我们首先要关注个人客户的信用状况,包括征信报告、信用评分等。
同时,对于个人贷款的准入条件、还款能力、借款用途以及借款人的担保能力等方面,也进行了综合评估。
在进行个人贷款审查时,为了提高工作效率和准确性,我借鉴了一些有效的方法和经验。
首先,我建立了一套完善的个人贷款审查流程,明确了各个环节的职责和工作要求,并制定了相应的操作规范和标准。
其次,我充分利用现代科技手段,提高了工作的自动化程度,例如利用大数据和人工智能技术对个人客户的征信报告进行分析和评估,减少了人为错误和漏判的可能性。
此外,我还与其他部门和同事建立了良好的沟通合作机制,及时交流和协调问题,确保整个审查过程的顺利进行。
通过案例分析,我深刻认识到个人贷款审查工作的重要性和复杂性。
在实践中,我发现了一些问题和不足之处。
例如,在信息采集和核实方面,我们还存在一些不完善的地方,需要进一步加强相关工作。
此外,对于不同类型的个人客户,应采取不同的审查方法和评估标准,以更准确地评估其信用风险。
此外,我还建议加强对个人贷款审查人员的培训和学习,提高其专业素养和风险判断能力。
综上所述,个人贷款审查工作对于银行信贷业务的风险控制和贷款审批效率提升至关重要。
通过制定完善的工作流程、提高工作自动化程度以及加强与他人的沟通合作,能够有效提高个人贷款审查工作效率和准确性。
同时,也需要不断总结和改进工作方法和经验,以应对日益变化的风险环境和个人客户的需求。
贷款审查人年终总结2022年度综合评估及个人总结分享尊敬的领导们、亲爱的同事们:时光荏苒,匆匆而过的2022年即将画上句号。
在这个充满挑战和机遇的一年里,我作为贷款审查人员,兢兢业业地履行职责,深感责任重大,更为自身成长获益匪浅。
下面,我将结合自身体会,进行年度综合评估及个人总结分享。
一、工作总结1. 精准判断能力的提升:通过对客户的申请材料和贷款风险评估的细致分析,我成功判断了大多数异常风险,并有效地防范了潜在的贷款风险。
在多次与风险管理部门进行沟通和协作中,不断研究学习,提升了我的风险识别能力。
2. 多维度信息收集和分析:在审查过程中,我积极主动地与相关部门合作,广泛收集各类信息,并通过数据整理和分析,形成全面的贷款风险评估报告。
这一系列操作不仅提高了工作效率,也有效规避了信息断层可能带来的风险。
3. 团队合作的重要性:作为团队的一员,我充分认识到团队合作的重要性。
与团队成员密切合作,互相支持和学习,解决了审查过程中的一系列难题。
通过团队的力量,不仅提高了工作效率,也为客户带来了更好的服务。
二、不足之处及改进计划1. 尚需加强风险管控:在与风险管理部门沟通过程中,我意识到风险管控方面的知识与技能仍有待提升。
未来的一年,我将积极拓宽专业知识,提高风险预防和应对能力,从而更好地履行贷款审查工作。
2. 提升沟通表达能力:作为审查人员,与其他部门的沟通是我工作中必不可少的一部分,但我意识到在沟通表达方面还有很大的提升空间。
为此,我将通过参加相关培训和阅读专业书籍,提高沟通能力,更好地配合团队工作。
三、个人感悟与展望在过去的一年里,我深刻体会到了作为贷款审查人员的责任和使命感。
通过不断学习和实践,我对贷款审查工作的认识和理解不断加深,也使自己得到了很大的成长和进步。
未来,我将继续保持积极进取的态度,持续提升自身的专业水平和素质,为公司的发展贡献我自己的力量。
感谢领导和各位同事一年来对我的支持和帮助,希望在新的一年里,我们能携手共进,共同努力,为公司的长足发展做出更大的贡献!谢谢大家!贷款审查人员 A20XX年X月。
如何做一名合格的贷款审查人?本人进入银行4年,半年柜员,3年客户经理,主要工作就是发放公司类贷款和小企业贷款,顺带做做贴现和转贴现。
目前是一名刚刚换岗的信贷业务审查人,总感觉审业务的思路和做业务的思路有很多不同,有点迷茫,求大神们指点。
银行授信审批人股份制银行分行做了四年审查员,公司业务和零售业务审过五六百笔,大额的有三十亿的,小额的个贷有过十万的。
现在去企业转一圈,聊聊天看看报表喝喝茶差不多就能把企业情况摸的差不多。
下面从技术和为人两个方面来回答。
技术层面1、学习法律知识,包括法律法规、贷款新规、会计制度,以及银行内部规定。
其中银行内部规定是重中之重,银行的内部规定会让你发表的很多观点有据可查、有理可依,可以有效的避免合规风险。
2、对行业的深刻认识。
从网上下载一篇国家统计局《国民经济行业分类》,首先的熟悉什么项目可以归类到什么行业,然后你得慢慢了解每个行业的特征、特点。
比如一个酒厂要贷款,你得马上反应过来白酒行业属于弱周期性行业,一般情况下现金充沛,结算方式大都为销售企业预收货款或现款现货。
以及行业平均的资产负债率、利润率、资金周转率等财务指标的水平。
3、经营情况的分析。
比如股东的情况、采购情况、销售情况、管理质量等等。
你得深入企业,和他们老板、会计、员工聊天,在聊天之余把问题调查清楚,这才是第一手来源。
4、财务分析。
分析审计报告及各种财务指标,得保证你看完企业的财务报表之后(真实的报表),就可以知道整个企业经过什么样的发展史,低估和高潮阶段在什么时候,企业有什么问题,有什么可以改进的地方。
5、担保分析。
担保是抵押、质押还是保证,或者国企和上市公司纯粹走的信用。
抵押是否合格,是否易于变现,抵押率是否达标,保证人经营状况怎么样,都得分析。
6、授信用途是什么。
申请的金额是否合理,目的是否单纯,走自主还是受托。
授信用途和企业经营计划是否相匹配,是否有挪用银行信贷资金的风险。
为人方面,自我感觉最难的一点。
审查员就是普通科员,但是理论上,你是可以决定一个项目是否通过、过多少、多长时间能过、通过后的附加条件复杂不复杂。
因为审查员否掉的项目理论上是不能再上报的。
但是你要真把自己当回事的话,那绝对死的透透的。
你可以提出自己的观点,但是尽量去和上级观点一致,尤其是涉及到各方利益方面的时候。
客户经理人数庞大,每个人的素质、背景参差不齐。
有的客户经理是支行行长,有的是部门老总,还有刚进来的大学生。
有的是行长的侄子,有的是总行的亲戚,还有的是当地的二代。
中间涉及到的办公室政治太多,玩的转了,会对你的工作前途(有些人的人脉是你想不到的)和生活方面(你懂得)有很大的帮助。
如果不愿意惹麻烦事,或者你做不到八面玲珑,那就遵守八个字“照章办事,不卑不亢”。
跟客户打交道,最稳妥的做法是,流程化思路,用最短的时间,看最多的东西问最多的话。
客户到了你这个流程,基本上已经和客户经理有了千丝万缕的关系,怎么权衡利弊,到时候心里都有杆秤了。
总之,这个岗位,就是让你在好几个鸡蛋上跳舞。
舞台很大,看你怎么去发挥,一起加油吧!,银行风险人员61 人赞同和题主情况类似,我入银行四年,两年授信审查,现在决定好好的回答题主的问题,也是对自己近期想法的一个总结吧。
首先交代一下业务背景,我在一家小型股份制银行,从事抵押项下小企业和个人经营者贷款业务审查。
如何做好审查,要从战术和战略两个角度来分析,战术指的是调查方法、手段、技巧等层面,而战略指的是总行、分行乃至支行对该类业务的风险容忍程度,只有把战术、战略都把握好了,你才能从审查岗位上生存下来,通过时间的考验,成为优秀的审查人员。
风险容忍度是个很需要个人来领悟的东西,每年的授信政策及大大小小的会议上都会有所传导,但这个东西各级行、各个不同时期的变化是很大的,同一个领导在不同心情下在对风险的容忍度变化也会很大,对于我们来说,就要总结出一个能够符合银行大方向的风险容忍度,同时根据行里的具体情况来具体把握。
比如说,在冲时点数的情况下,容忍度可以调高一点,业务发展优先。
在现在总体经济形势不好的情况下,自然要提高客户准入门槛。
虽然说客户经理多做几笔业务对我们个人没什么好处,还增加了我们的风险,但没有业务,哪有我们的饭碗。
我个人总结的想法是,对风险容忍度的判断依据为“银行利益最大化”,一心为公,听着可能假大空,但这确实是在这个岗位安身立命的法宝。
战术上涉及的内容就很多了,首先还是人,每一笔业务都要涉及上级审批领导、客户经理、客户及我们自己,首先说客户经理,能胜任这个岗位的都是人精,很多都是在银行业浸淫了多年的,不可轻视之。
他们很多人对风险的判断能力要比我们强,但还要记住,屁股决定脑袋,他们个人利益的最大化跟银行利益的最大化是不一样的。
工作中处理好跟客户经理的关系是非常重要的,既不能过近,也不能过远,度的把握很重要,对不同的客户经理要有不同的处理手段,因人制户,事半功倍。
再说上级领导,我的处理原则是一颗公心,汇报客户情况时候,好的因素、坏的因素全盘托出,自己提前准备一个授信方案,但先听领导的想法,大的方向坚持自己的原则,尽量和领导靠拢。
下面重点说一下和客户的处理,我们行很重视效率,作为审查人员,原则上和客户接触只有一次,一般不超过一个小时,在这种条件下对客户进行判断还是要求很高。
对于客户经营方面的核实方法,大体应该都差不多,客户介绍,然后多方验证,发票、银行流水、发货单等等,各个行业也有各自行业的特点,需要慢慢的积累,有了一定的行业知识,调查过程中就能抓住要点,客户也不敢随便忽悠了。
外松内紧是一个很好的原则,我们面对的形形色色的人,各种各样的生意,各种各样的经济状态,但大体分来也不过那几种,根据客户的性格选择不同的沟通方式,多笑,多听,谈笑间客户就会放松警惕,不经意间,一些关键的信息就透露给了你。
细心,这一点非常之重要,我们能看到的纸质资料很少,但每一页纸都很重要,我从技术层面解决的客户,很多都是细微处发现的,如银行流水摘要中一个小贷公司的名字,房产证复印件上字迹的差异等等。
对于客户这,还有一句老话,“拿人手短,吃人最短”,谨记谨记!最后说一下自己,这也是近些天我一直反思的,一个日本的电视剧叫《半泽直树》,把银行描绘的很冷酷,晴天发伞,雨天收伞,其实银行就是这样,商场如战场嘛,但偏偏人都有一颗善良的心,但有时就是因为你的一丝慈悲,害了银行、害了客户、也害了你自己。
最近本人经手的一笔不良,当时纯理性上看,风险较高,也许是出于一种同情,同意放了贷款,结果借款人拿钱博了一把,输了,贷款换不上,我们也要起诉执行抵押物,现在想想,当时不放给他贷款才是帮他,唉,悔啊。
战胜自己心灵善良的一面,性格软弱的一面,勇于并善于说不,是我个人目前最需要的。
估计题主和我的年纪应该差不多,交个朋友,共勉之!某国有行总行/ 互联网金融观察者/ 业余天…从事过一段时间的银行信贷审查工作,结合自己工作的一些体会和想法跟大家交流一下。
一、要成为一名好的信贷审查人员,有哪些方面需要重点注意?信贷审查是银行信贷风险把控的关键环节,作为审查人员最理想的工作状态就是把控好风险,把差的项目砍下去,把好的项目推上去。
但真正做起来的时候你会发现事情也没有这么简单,一个是风险并不是那么容易把控,你可能由于经验和能力有限,忽略了隐藏的风险,导致出问题;另一个是风险把控和业务发展是一个相辅相成但有时候又相互矛盾的事情,你想把控风险,但分支行的客户经理和领导对你施加很大的压力,如何去平衡?对此,我谈几点想法和建议。
第一,从能力培养来看,要长期保持积极好学的态度。
从职责要求来看,信贷审批人员是银行控制信贷风险的有力保障,其责任是非常重大的。
要成为一名合格的信贷审批人员,一方面需要有过硬的专业知识,特别是有关公司财务、产业和信贷政策、法律知识以及对不同行业的深刻理解。
另一方面丰富的从业经验是必不可少的,信贷审查人员需要识别企业或项目的各类风险,特别是一些隐藏在背后的实质性风险,对实质性风险的把握要求有足够的经验。
此外由于企业的风险在不同时期和不同环境下有不同的表现,且随着经济的发展各类新的风险点也不断出现,这都要求审批人员能够不断更新专业知识,以识别出各类新的风险点。
最关键的,你会发现信贷审查人员都必须是全能型的,各种行业、各种企业你都要去审查,今天审了一笔纺织行业的,可能明天又来一笔房地产的,后天又有汽车销售行业的等等,入行不久的员工,这些行业都搞得懂吗?很难。
所以要不断学习,不断充电,以后才能够有可能独当一面。
第二,从做事技巧来看,要准确把握银行政策方向。
从总行层面来讲,银行每年的行业政策都会有调整,今年放得比较开的行业可能明年就严格控制的。
这个一方面跟宏观经济和行业发展相关,总行需要在一定程度上把控信贷投放的方向,另一方面,分行也会考虑本地区发展的实际情况,制定一定的行业信贷政策,所以信贷审查人员在审查项目的时候应该充分关注并准确把握银行内部的政策方向。
政策方向如果没把握准确,可能会让你审批的项目在上级行或者贷审会的通过率受到影响,另外你自己工作的自信心受到打击,这是很严重的事情,需要花好一段时间才能重拾自信心。
这一点,我有体会…第三,从处事方法来看,要坚持底线也要学会平衡关系。
做过信贷审查的人可能都有体会,一笔明显存在问题的授信业务报上来,你随便瞟一眼就看出存在毛病,你退下去,客户经理修改,报上来;你接着跟他指出问题,客户经理又改,又报上来;你最后明着跟他说,这笔业务批不了,担保人背景太复杂,抵押物存在法律瑕疵,项目本身盈利能力打问号。
第二天他们行长打电话来了,说这是他们支行的大客户,做好了这笔信贷以后会有大笔结算业务进来,对行里的贡献很大,现在行里就缺中间业务收入,能不能想想办法通融一下,你该怎么办?第三天支行行长亲自来拜访你,晚上要请你吃饭聊天,你该怎么办?这都是在现实工作中需要面对的问题,而且都是一些麻烦的问题,不好解决。
我的建议是,坚持底线,平衡关系。
底线这个事情是一定要坚持的,存在明显风险的事情如果从你这儿通过了,一方面贷审会上可能通不过,明摆着的问题你都找不出来,大家怎么看你的能力?另一方面,即使支行最后又把贷审会也搞定了,项目通过了,钱发出去了,那万一有一天收不回来了呢?贷审会是不会去承担责任的,最后的责任一定算到你头上来。
所以,三思而后行。
但在坚持底线的时候,你也一定要注意方法,事实要摆清楚,自己的难处要讲清楚,遇到这种问题是能求助领导的要视情况找领导说清楚,如果不小心领导也是“一伙的”,也需要处理好关系,尽量做到即使贷款出问题了,也能够保护好自己。
我觉得在很多银行,处理这些关系也很考验一个人,是一门学问,虽然大家都很厌恶这种事情,但它就是存在的。
二、信贷审查应该如何来做——谈几点经验信贷审查实质上是对某项信贷业务的风险进行把控,对其收益进行评估,审查其收益风险是否能够匹配以及是否符合我行各项政策。