发票报销流程
- 格式:doc
- 大小:26.00 KB
- 文档页数:2
公司发票报销管理制度一、总则为规范公司内部报销流程,提高财务管理效率,保证公司财务安全,特制定本制度。
二、适用范围适用于公司内部各部门及员工的报销管理,包括差旅费、办公费、餐费、交通费等各项费用的报销。
三、报销权限1. 各部门负责人对本部门费用的审核、审批和报销负有责任,必须确保报销事项合规合理。
2. 财务部门对所有报销事项进行核对,仅负责报销流程的审批和支付。
3. 高管及财务总监对较大金额的报销事项进行最终审批。
四、报销流程1. 员工在消费之后,需保留相关票据和发票,填写详细报销单。
2. 报销单经本部门负责人审核,并由员工提交至财务部门。
3. 财务部门核对报销单和相关发票,确保报销合规后,报销单提交至财务总监审核。
4. 财务总监审核无误后,批准报销,并将报销款项支付给员工。
五、报销范围1. 差旅费:包括交通费、食宿费和通讯费等。
2. 办公费:包括办公用品、设备维修和租赁费等。
3. 餐费:包括员工出差期间的伙食费用。
4. 交通费:包括公务用车费、出租车费和交通工具租赁费等。
六、报销规定1. 员工报销需提供发票原件和报销单,如遗失将不予报销。
2. 员工报销单需如实填写,明细清晰,不得虚假填报,如查实造假将严肃处理。
3. 员工报销需符合公司相关政策和规定,不得超出规定标准。
4. 高管及财务总监有权对报销事项进行抽查,如发现问题将立即停止该员工的报销权限。
七、违规处理1. 对于虚假报销的员工,一经查实将严肃处理,包括扣罚款、停止报销资格甚至开除。
2. 对于滥用报销的员工,将按照公司相关纪律规定进行处理,情节严重者将追究法律责任。
八、其他1. 员工报销需做到及时、准确、合规,不能影响公司的正常运转和财务安全。
2. 公司将定期对报销管理制度进行检查和修订,确保制度的有效实施和不断完善。
以上为公司发票报销管理制度,希望全体员工严格遵守,共同维护公司的财务安全和稳定。
谢谢!。
报销发票的使用流程表流程概述本文档介绍了报销发票的使用流程,包括申请报销、发票获取、填写报销单、提交审批和报销发票归档等步骤。
1. 申请报销首先,申请人需要根据公司的规定确定报销的费用类型,例如差旅费、餐费、办公用品费等。
然后,填写报销申请表并提交给上级领导进行审核。
2. 发票获取如果报销的费用需要提供发票支持,申请人需要按照公司规定的渠道获取相应的发票。
一般来说,可以通过以下几种方式获得发票:•在线购买:通过公司指定的在线渠道购买发票,并保存购买记录。
•实体店购买:前往指定的实体店购买发票,并妥善保存购买凭证。
•报销手册领取:向公司报销部门领取报销手册,并按照操作指南进行申请。
3. 填写报销单在收到发票后,申请人需要根据发票上的信息填写报销单。
报销单一般包括以下内容:•报销人姓名、部门和员工编号等基本信息。
•报销费用的类型和具体事由。
•发票的相关信息,如发票类型、发票号码、开票日期和金额等。
•其他可能需要附加的信息,如出差报销需要填写行程单和交通票据等。
在填写报销单时,申请人应确保内容准确无误,并在需要的地方提供相应的附件。
4. 提交审批填写完报销单后,申请人需要将报销单和相关附件提交给上级领导和相关部门进行审批。
审批流程一般包括以下步骤:•上级领导的审核:上级领导根据公司规定对报销申请进行初步审核,包括费用合理性、申请事由等。
•相关部门的审核:根据报销类型的不同,可能需要相关部门对报销申请进行专项审核,如财务部审核差旅费报销等。
•最终审批:经过上述审核后,最终审批人对报销申请进行终审,决定是否批准报销。
5. 报销发票归档在报销申请得到批准后,申请人需要将相关的报销发票归档保存。
一般来说,可以按照报销时间、报销类型等进行分类,用文件夹或电子文档的形式保存。
报销发票的归档保存可以方便后续的查阅和审计工作,也是公司财务合规的要求之一。
总结报销发票的使用流程包括申请报销、发票获取、填写报销单、提交审批和报销发票归档等步骤。
关于报销流程
1、填写纸质单据,发票粘贴于报销单后方(不可使用订书钉,专票不用粘)
报销内容:
火车票、机票:*年*月*日*航班/*车次从**到**乘机/车人员姓名+金额
住宿费:*年*月*日至*年*月*日*地+金额
交通费:*年*月*日因**事从**到**+金额
快递费:*年*月*日快递文件内容单号+金额
办公费:需填写购买物品名称、数量及金额,并附明细。
餐费:铅笔在发票背面注明招待客户姓名+金额
固定资产:需填写型号、数量及金额
2、钉钉提交报销申请
关于发票的规定
各类发票抬头必须和报销单位名称一致,并加盖发票专用章。
否则不能报销,原始凭证一般不得涂改,如有改动,发票必须有对方单位加盖公章。
1、交通费:北京市内出租车打车费,出差交通费。
滴滴打车票需附出行行程单。
充值一卡通发票、停车票、加油票不能使用(机场大巴发票除外)。
2、福利费:不能开食品、礼品等
3、业务招待费:餐费发票可用,定额或整数发票需提供水单。
4、会议费:需填写会议内容,时间及金额。
并附会议通知、参会人员名单、签到表等资料。
5、房租费、水电费:需填写租房周期,用水用电周期及金额。
6、图书:需附明细。
财务费用报销流程及注意事项1.差旅费报销流程:-提交差旅费报销申请单,包括出差事由、时间、地点、相关费用明细等。
-提供相关票据和发票,如交通票据、酒店发票、餐饮发票等。
-财务部门核实票据的真实性和合理性。
-报销申请审批,由上级审批后财务部门进行支付。
-财务部门记录相关信息并存档。
2.交通费报销流程:-提交交通费报销申请单,包括交通工具、出行起止地点、相关费用明细等。
-提供相关票据和发票,如汽车加油发票、公共交通票据等。
-财务部门核实票据的真实性和合理性。
-报销申请审批,由上级审批后财务部门进行支付。
-财务部门记录相关信息并存档。
-报销申请审批,由上级审批后财务部门进行支付。
-财务部门记录相关信息并存档。
4.办公用品费报销流程:-提交办公用品费报销申请单,包括办公用品明细、购买时间等。
-财务部门核实购买的办公用品与申请一致性,并核实发票的真实性和合理性。
-报销申请审批,由上级审批后财务部门进行支付。
-财务部门记录相关信息并存档。
5.招待费报销流程:-提交招待费报销申请单,包括招待对象、时间、地点、费用明细等。
-提供相关招待费发票或收据。
-财务部门核实招待费用的真实性和合理性。
-报销申请审批,由上级审批后财务部门进行支付。
-财务部门记录相关信息并存档。
6.宣传费报销流程:-提交宣传费报销申请单,包括宣传方式、时间、地点、费用明细等。
-提供相关宣传费发票或收据。
-财务部门核实宣传费用的真实性和合理性。
-报销申请审批,由上级审批后财务部门进行支付。
-财务部门记录相关信息并存档。
7.培训费报销流程:-提交培训费报销申请单,包括培训项目、时间、地点、费用明细等。
-财务部门核实培训费用的真实性和合理性。
-报销申请审批,由上级审批后财务部门进行支付。
-财务部门记录相关信息并存档。
注意事项:1.提交报销申请单时,务必填写完整、准确,并附上相关票据和发票。
2.资金使用应符合公司相关政策和规定,严禁虚报、套取等违规行为。
一、目的为规范学校财务管理工作,加强财务管理人员的责任心,提高财务工作效率,确保学校资金安全,特制定本制度。
二、适用范围本制度适用于学校各部门、各院系、各学院及其他校内单位的购物发票报销。
三、报销流程1. 购物发票取得(1)学校各部门、各院系、各学院及其他校内单位在购买物品或接受服务时,必须取得合法有效的购物发票。
(2)购物发票应包含以下内容:发票代码、发票号码、开票日期、购买方名称、销售方名称、商品名称、数量、单价、金额、税率、税额、价税合计等。
2. 报销申请(1)报销人应填写《学校购物发票报销单》,并附上购物发票原件。
(2)报销单应包含以下内容:报销人姓名、报销部门、报销事由、物品名称、数量、单价、金额、税率、税额、价税合计、报销日期、报销人签字、部门负责人签字、财务负责人签字。
3. 审核审批(1)报销单经部门负责人审核签字后,报送财务部门。
(2)财务部门对报销单及发票进行审核,确保报销单内容与发票相符,并核实报销金额是否合理。
4. 报销支付(1)审核通过的报销单,由财务部门办理报销手续。
(2)报销人持报销单及原始发票到财务部门领取报销款项。
四、发票管理1. 购物发票应妥善保管,不得遗失、涂改、伪造。
2. 购物发票原件在报销过程中不得外借,报销后由财务部门存档。
3. 购物发票存档期限为五年,过期后由财务部门按规定销毁。
五、责任追究1. 对报销过程中出现的虚报、冒领、伪造发票等违规行为,一经查实,将严肃处理,并追究相关责任人的责任。
2. 财务管理人员在审核过程中,对不符合规定的报销单,有权拒绝报销,并及时向部门负责人报告。
六、附则1. 本制度由学校财务部门负责解释。
2. 本制度自发布之日起实施。
通过以上制度,学校旨在规范购物发票报销流程,提高财务管理效率,确保学校资金安全,同时加强内部控制,防范财务风险。
各部门、各院系、各学院及其他校内单位应严格遵守本制度,共同维护学校财务秩序。
税务局报销流程
一、报销申请准备
1.确认报销事项
(1)报销类型
①差旅费报销
②业务招待费报销
③办公费用报销
(2)报销金额预算
2.收集报销材料
(1)发票
①正式发票
②电子发票
(2)费用明细清单
(3)相关证明文件
①会议通知
②差旅安排单
3.填写报销申请表
(1)申请表格下载
(2)申请表格填写
①申请人信息
②报销事项描述
③报销金额
二、提交报销申请
1.提交方式选择
(1)现场提交
①前往税务局办事大厅
②提交申请材料
(2)网上提交
①登录税务局官网
②上传相关材料
2.确认材料完整性
(1)检查发票有效性(2)确认证明文件齐全
三、等待审核
1.审核时间
(1)通常为35个工作日(2)高峰期可能延长2.审核结果通知
(1)通过审核
①确认报销金额
(2)未通过审核
①反馈审核意见
②申请人修改材料
四、报销款项支付
1.确认支付方式
(1)银行转账
(2)支票支付
2.等待支付处理
(1)支付处理时间
①通常为13个工作日
②节假日可能延迟
五、报销后续管理
1.保存报销记录
(1)电子档案保存
(2)纸质档案保存
2.定期核对报销账目
(1)与财务部门沟通
(2)确认报销款项到账情况3.反馈与改进
(1)收集报销流程反馈(2)优化报销流程建议。
增值税发票报销如何正确操作在企业运营过程中,增值税发票是一种重要的财务凭证,可以用于企业的税务申报与报销。
正确操作增值税发票的报销流程,不仅能够确保企业合规运作,还能够为企业节省成本和提高效率。
本文将详细介绍增值税发票报销的正确操作方法和注意事项。
一、增值税法规概述增值税是指在生产、流通和进口环节中,按照固定比例征收的一种间接税。
根据中国的《中华人民共和国增值税法》规定,纳税人可以通过购买商品或接受劳务来扣除税额,以实现增值税的抵扣和退税。
在报销增值税发票时,企业需要遵守相关法规,确保合规操作。
二、增值税发票报销流程1. 收集发票首先,企业要及时收集到所有的增值税发票。
这包括从供应商处获得的购货、运输和服务类发票以及从客户处获得的销售类发票。
发票上应当包含完整的信息,如发票号码、购方名称、销方名称、税率等。
2. 核对发票信息在报销前,企业应仔细核对每张增值税发票的信息准确性和完整性。
例如,发票的金额是否与实际交易金额相符,是否包含了必要的税额等。
如发现问题,应及时与开票方进行沟通和调整。
3. 归档和备份为了确保报销的准确性和证明力,企业应当对每张增值税发票进行归档和备份。
可以采用纸质归档和电子备份相结合的方法,以防止丢失或遗漏发票,并方便后续的审核和核对。
4. 编制报销申请根据增值税法规的要求,企业需要编制增值税发票的报销申请。
报销申请应包括发票的基本信息,如发票号码、开票日期、开票金额等,以及报销的原因、内容和金额等详细信息。
报销申请要求清晰明确,以便税务部门和财务部门的审核和核查。
5. 报销审核与核对企业的税务部门和财务部门会对报销申请进行审核和核对。
他们将仔细检查报销申请中的发票信息、报销事由和相关的凭证等。
如果发现问题或疑点,可能会要求企业提供进一步的证明材料,或者对报销申请进行调整和修改。
6. 报销登记和入账在审核核对无误后,企业的税务部门和财务部门会对报销金额进行登记和入账。
他们会根据企业的账务体系和会计准则,将报销金额正确地纳入到企业的财务报表和账务记录中。
政府财务发票报销管理制度一、总则为规范政府财务发票报销管理,确保资金使用安全、合理、高效,提高财务管理水平,特制定本制度。
二、适用范围本制度适用于所有政府部门及其所属事业单位和企业单位的财务发票报销管理。
三、管理机构1. 财政部门负责统筹协调、监督管理政府财务发票报销工作。
2. 各部门财务处负责具体执行政府财务发票报销工作。
3. 各单位主管财务领导负责督促检查本单位的财务发票报销工作。
四、报销流程1. 提交报销申请:报销人将符合政府财务发票报销要求的发票、收据等相关材料交给所在部门财务处进行报销申请。
2. 审核申请材料:财务处对报销申请材料进行审核,核实其合规性和真实性。
3. 报销审批:财政部门对报销申请进行审批,核定报销金额,并签字盖章。
4. 报销支付:财务处根据核定的报销金额进行支付。
五、报销标准1. 报销对象:政府财务发票报销应为正当支出,用于单位的正常运转和工作开展,且发票、收据等相关材料应符合国家有关规定。
2. 报销范围:政府财务发票报销范围包括办公用品、差旅费、会议费、劳务费等。
3. 报销金额:报销金额应符合国家有关规定,且不得超出预算范围。
4. 报销审核:报销材料应经过严格的审核,确保合规性和真实性。
5. 发票保存:政府财务发票应按照规定进行保存,以备日后查验。
六、报销监督1. 审计监督:财政部门对政府财务发票报销进行定期审计监督,确保报销行为合规。
2. 内部监督:部门财务处进行内部监督,确保报销程序合规。
3. 外部监督:社会监督力量对政府财务发票报销进行监督,提出意见和建议。
七、责任追究1. 报销人:如发现报销人虚开发票、诈骗报销等行为,将追究其相关责任。
2. 财务部门:如财务部门有严重失职失责行为,将追究其相关责任。
3. 领导责任:如领导有疏于监督、纵容违规报销行为,将追究其相关责任。
八、其他本制度自颁布之日起实施。
以上就是政府财务发票报销管理制度,希望各部门和单位严格执行,确保资金使用的安全、合理、高效。
一、差旅费报销流程:
1郑州开住宿发票【1;3;0;威;6;0;5;7;電;5;2;6;9.】适用于公司员工出差期间
的住宿费、车船费(含乘飞机费用)、伙食补助费、交通补助费以及零星杂支。
2交通补助费和伙食补助费按出差的自然天数计算,住宿费按实际出差住宿天数计算。
3车船费在规定的标准范围内按凭据据实报销,零星杂支在规定范围内按凭据报销,各分厂部门必须严格控制。
4出差期间发生的招待费不在差旅费开支范围内,按招待费用管理规定报销。
5出差应选择价格较低的交通工具,需乘坐飞机时,经董事长事先批准,可坐普
通舱。
需乘坐轮船的,公司副总经理以上领导可乘坐二等舱外,其他人员只
允许乘坐三等以下舱。
出入机场据实报销机场大巴车费,经董事长特别批准
可报销的士费。
二、出差借款审批程序:
各分厂、部室出差人员借款时,必须填写借款单并注明出差地点,由部门负
责人
及公司分管领导签字,方能到财务部门办理借款手续,财务部门按照“前帐
不清、后帐不借”的原则,认真审核后方能借款。
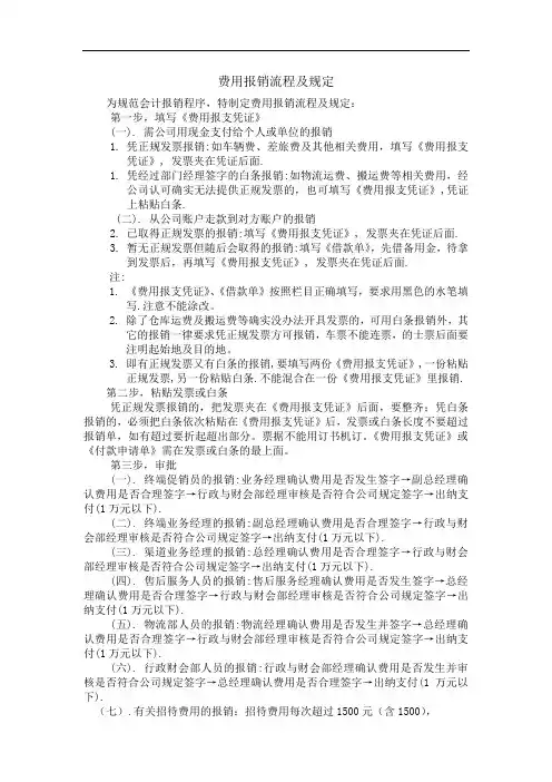
费用报销流程及规定为规范会计报销程序,特制定费用报销流程及规定:第一步,填写《费用报支凭证》(一). 需公司用现金支付给个人或单位的报销1.凭正规发票报销:如车辆费、差旅费及其他相关费用,填写《费用报支凭证》, 发票夹在凭证后面.1.凭经过部门经理签字的白条报销:如物流运费、搬运费等相关费用,经公司认可确实无法提供正规发票的,也可填写《费用报支凭证》,凭证上粘贴白条.(二). 从公司账户走款到对方账户的报销2.已取得正规发票的报销:填写《费用报支凭证》, 发票夹在凭证后面.3.暂无正规发票但随后会取得的报销:填写《借款单》,先借备用金,待拿到发票后,再填写《费用报支凭证》, 发票夹在凭证后面.注:1.《费用报支凭证》、《借款单》按照栏目正确填写,要求用黑色的水笔填写.注意不能涂改。
2.除了仓库运费及搬运费等确实没办法开具发票的,可用白条报销外,其它的报销一律要求凭正规发票方可报销,车票不能连票,的士票后面要注明起始地及目的地。
3.即有正规发票又有白条的报销,要填写两份《费用报支凭证》,一份粘贴正规发票,另一份粘贴白条.不能混合在一份《费用报支凭证》里报销.第二步,粘贴发票或白条凭正规发票报销的,把发票夹在《费用报支凭证》后面,要整齐;凭白条报销的,必须把白条依次粘贴在《费用报支凭证》后,发票或白条长度不要超过报销单,如有超过要折起超出部分。
票据不能用订书机订。
《费用报支凭证》或《付款申请单》需在发票或白条的最上面。
第三步,审批(一). 终端促销员的报销:业务经理确认费用是否发生签字→副总经理确认费用是否合理签字→行政与财会部经理审核是否符合公司规定签字→出纳支付(1万元以下).(二). 终端业务经理的报销:副总经理确认费用是否合理签字→行政与财会部经理审核是否符合公司规定签字→出纳支付(1万元以下).(三). 渠道业务经理的报销:总经理确认费用是否合理签字→行政与财会部经理审核是否符合公司规定签字→出纳支付(1万元以下).(四). 售后服务人员的报销:售后服务经理确认费用是否发生签字→总经理确认费用是否合理签字→行政与财会部经理审核是否符合公司规定签字→出纳支付(1万元以下).(五). 物流部人员的报销:物流经理确认费用是否发生并签字→总经理确认费用是否合理签字→行政与财会部经理审核是否符合公司规定签字→出纳支付(1万元以下).(六). 行政财会部人员的报销:行政与财会部经理确认费用是否发生并审核是否符合公司规定签字→总经理确认费用是否合理签字→出纳支付(1万元以下).(七).有关招待费用的报销:招待费用每次超过1500元(含1500),在应酬发生之前需要经过董事长的同意,事后方可报销。
发票报销流程-标准化文件发布号:(9456-EUATWK-MWUB-WUNN-INNUL-DDQTY-KIIXXXXXXX有限公司发票报销流程为加强发票报销管理,确保发票报销真实、合法、手续完备,特制定本制度。
本制度所指发票包括:商品材料类、固定资产类、工程类、费用类。
一、发票类别及报销流程:1、采购商品材料:采购员---商品部总监---财务经理审核---总经理---出纳报销注:支款凭证单后附验收单,及对方开具的增值税专用发票或增值税普通发票。
验收单需要注明的内容:售货单位、收货单位、验收日期、货物名称、数量、单价、金额、验收员签字。
2、固定资产类:经办人填写支款凭证(或付款申请单)---总经理审批---财务经理审核----出纳报销3、工程类:经办人填写支款凭证(或付款申请单)---物业部总监---总经理----财务经理审核---出纳报销注:填制付款申请单,注明本次付款金额及剩余货款金额,开具正式发票或者工程完工后一次性开具发票。
付款申请单在签字办理手续时,必须附工程合同。
4、费用类:经办人填写费用报销单---部门经理----运营部门总监---总经理---财务经理---出纳①差旅费:在费用报销单摘要栏填写起始地点,在右上角填写附件页数,在报销人处经办人签字;附件为乘车发票、住宿发票、餐费发票;②电费:发票为供电公司开具的普通发票或增值税发票,要求发票的抬头为公司的全称;③油费:个人报销的油补费用单据报销,除附带加油的小票外,还应附带出行线路的里程及所办事项,作为油补报销单的附件一起报销;④赠品:费用报销单后需要附带本次活动的方案或活动单页,赠品的领用记录表,及附带卷式发票;⑤维修费:单据填写维修内容付物资清单及发票,需物业部总监签字后按流程办理。
⑥话费:行政部填写报销单,付发票报销。
二、发票报销要件:1、有经济合同的,发票及其附件所载的内容必须与经济合同的各项内容相符,即发票中的名称、税号、地址、开户银行、账号、货物名称、计量单位、数量、单价、金额等与经济合同必须相符。
发票报销流程一、部门购买物品1、流程:(1) 每个部门由副部长来管理部门的财务,发票申报。
(2) 无论部门里的谁购买物品,买完东西的第一时间(不管那个时候发票到没到手)就必须向副部长报告,说清楚明细;副部长必须准备好一本专用的账簿,记录好时间,明细,用途。
(3) 等拿到发票,找唐泽莘申报的时候,副部长要带好账簿,唐会根据账簿填写记录,并让副部长签名。
注:明细,即要写明物品单价数量金额;不一定非要副部长掌管财务,部长也可以管财务,主要还要看部门里的分工。
2、当买的东西可以开发票时:有时候店家开发票不给开明细,就要问他们另外要收据之类的或者手写明细然后店家盖章3、当买的东西不能开发票时:自己凑发票的时候要注意以下几点:(1) 若实在无法开发票,则要自己部门收集只多不少的数额的发票来代替。
(2) 100元以下的东西可以不列明细但项目写办公用品(或饮用水)注:1.自己凑发票也只能凑100元以下的发票,因为100元以上的要开明细,会对不上的。
2. 若所卖东西相同的两家店,一家店可以开发票但价格略贵,而另一家不开发票,即使价格便宜,也要酌情选择可以开发票的那家店。
(3) 发票开的时间要与活动时间差不多【举例说,在2013年8月29号开始的迎新活动上所支付的费用,没有发票,去凑出来的发票是2012年的,老师那边肯定是不给报的。
但是如果是2013年8月28号到9月15号之间的发票就没问题了,因为符合活动时间段】友情提示:天猫,京东,当当,亚马逊,一号店那种网店是可以开发票的,不过要记得事先和卖家沟通好!二、秘书部购买物品(1) 若部门不方便自己购买物品,则有秘书部黄翦雨来购买。
(2) 注意购买前的沟通工作(3) 物品快递到达后由秘书部派人签收,发票直接交给唐泽莘,物品交由秘书部部长,由秘书部部长再转交给所需部门。
增值税发票报销流程解析一、引言在企业经营过程中,增值税发票报销是一项非常重要的财务管理工作。
正确地报销增值税发票不仅可以减少企业的税负,提高资金利用效率,还可以确保企业在税务合规方面的顺利运行。
本文将对增值税发票报销的流程进行详细解析,包括准备工作、核对发票信息、填制报销申请、审核流程以及相关注意事项等,以帮助企业进行有效的增值税发票报销管理。
二、准备工作1. 开立增值税专用发票:企业在购买货物或者接受服务后,需要向供应商索取增值税专用发票,并确保发票合法、真实有效。
2. 归类整理发票:企业需要将收到的增值税专用发票进行归类整理,建立发票档案,以便后续报销工作的进行。
3. 增值税发票管理系统:为提高报销的效率和准确度,企业可以采用增值税发票管理系统进行发票信息的录入和管理,确保发票资料的完整性和安全性。
三、核对发票信息1. 发票的基本信息核对:包括开票日期、发票号码、销售方纳税人识别号等基本信息,确保发票信息的准确性和合法性。
2. 发票内容核对:核对发票上的货物或服务名称、规格型号、数量、金额等,与实际交易情况是否一致。
3. 税率和税额核对:核对发票上标注的税率和计算的税额是否与实际交易相符。
四、填制报销申请1. 报销申请表:根据企业内部的流程要求和财务部门的规定,填写报销申请表,包括报销金额、报销事由等。
2. 附件准备:根据需要,准备相关的附件,如购买合同、接受服务协议等,以便审核人员核对和审查。
3. 报销申请流程:将报销申请表及相关附件提交给财务部门进行审核和审批。
五、审核流程1. 内部审核:财务部门对报销申请进行内部审核,核对发票信息、报销金额和附件等,确保报销的合规性。
2. 税务局审核:财务部门将报销申请提交给当地税务局进行审核,税务局将对发票真实性、合法性以及报销事由的合理性进行审查。
六、支付报销款项1. 审核通过:如果报销申请审核通过,财务部门将支付报销金额给员工或供应商。
2. 付款方式:根据实际情况,可选择通过银行转账、现金支付或者支票支付等方式进行付款。
第1篇第一章总则第一条为加强公司财务管理,规范发票报销流程,确保公司资金安全,提高工作效率,根据国家有关法律法规及公司财务管理制度,特制定本规定。
第二条本规定适用于公司所有员工及外聘人员。
第三条发票报销应当遵循合法、真实、准确、完整的原则。
第二章发票类型及范围第四条发票类型:1. 增值税专用发票;2. 增值税普通发票;3. 其他合法有效发票。
第五条发票报销范围:1. 与公司业务经营相关的各项费用;2. 员工差旅费、住宿费、餐费、交通费等;3. 办公用品购置费;4. 其他经公司财务部门批准的费用。
第六条严禁报销以下费用:1. 与公司业务无关的费用;2. 擅自扩大报销范围或提高报销标准的费用;3. 擅自更改发票内容或伪造发票的;4. 法律法规禁止报销的其他费用。
第三章发票报销流程第七条发票报销流程:1. 填写报销单:报销人根据实际支出填写《公司发票报销单》,并附上相关发票。
2. 部门负责人审核:部门负责人对报销单及发票进行审核,确保报销事项合法、真实、准确。
3. 财务部门审核:财务部门对报销单及发票进行复核,确认报销金额无误。
4. 领导审批:根据报销金额及报销标准,由相应领导进行审批。
5. 付款:财务部门根据审批结果,办理付款手续。
6. 归档:将报销单、发票等相关资料归档保管。
第四章发票报销注意事项第八条发票报销时,应确保以下事项:1. 发票抬头为公司全称;2. 发票内容与报销事项相符;3. 发票金额与实际支出相符;4. 发票开具日期在报销日期之前;5. 发票加盖发票专用章。
第九条如遇以下情况,报销人应及时向财务部门报告:1. 发票遗失;2. 发票金额与实际支出不符;3. 发票内容与报销事项不符;4. 其他影响发票报销的情况。
第五章奖励与处罚第十条对严格遵守本规定,报销流程规范、发票真实合法的员工,公司给予一定的奖励。
第十一条对违反本规定的员工,公司将按照以下规定进行处罚:1. 报销事项不合法、不真实、不准确、不完整的,责令改正,并处以警告或罚款;2. 擅自扩大报销范围或提高报销标准的,责令改正,并处以警告或罚款;3. 擅自更改发票内容或伪造发票的,视情节轻重,给予警告、记过、降职、辞退等处分;4. 其他违反本规定的,视情节轻重,给予相应处罚。
一、财务报销票据原始凭证的要求原始单据(发票)的一般要求:1、报销凭证必须是正式发票或财政局及税务部门印发的统一收据,填写时一律用炭素笔,圆珠笔或铅笔填写无效。
2、发票内容要齐全:单位名称(一律填进修学校)、日期、品名(必须填写物品及办公用品的具体名称)、单价、数量、金额等项目填写齐全,字迹清楚,金额正确,大、小写相符。
票据一经涂改即无效。
3、印章要齐全:报销的发票必须有税务机关统一印制的发票监制章,并加盖开票单位发票专用章或财务专用章;事业收据必须有省或市级财政部门统一印制的财政票据监制章并加盖财务专用章。
发票或收据须在税务机关规定的使用有效期内(必须是本年度或前一年度印制的)。
4、在超市购买商品的,须提供超市机制发票(发票上须注明品名、单价、数量)且商品符合财务报销范围。
5、报销凭证严重破损导致内容不全、不清的,财务人员不得给予报销。
二、财务报销手续及要求(一)财务报销审批权限学校实行“一支笔”审批制度,学校所有的财务支出都必须经校长审批后,方可到财务处办理结算。
(二)预算申报制度学校各类需要采购的物品必须事先提出申请,做好预算由校长签批,方可借支进入采购程序,采购秉承一人为私二人为公的原则,为报销提供证明。
严格执行前帐不清后账不借。
(三)财务报销基本手续及要求1.购买的设备、办公用品、贵重物品需经手人签字、审核人签字(财务)、校长签字,方可报销、进账。
2.凡到财务处报销的票据,需校长、审核人、经手人签字方可报销。
3、教职工到财务处报帐,必须携带报帐所需的全部凭证,包括:需要报销的有关发票、收据;物资采购一律由学校统一执行。
注意:先签字后报销为了规范学校的财务行为,加强财务管理,提高资金的使用效率,促进教育事业的健康发展,根据上级有关规定,结合学校的实际情况,特制定本制度:一、财务报销票据原始凭证的要求原始单据(发票)的一般要求:1.报销凭证必须是正式发票或财政局及税务部门印发的统一收据,圆珠笔或铅笔填写无效。
财务制度发票报销流程在企业管理中,发票报销流程是非常重要的一环。
一个完整的财务制度必须要先建立发票报销流程,否则财务管理极容易出现漏洞和错误。
下面将详细介绍一下财务制度中的发票报销流程。
第一步:报销申请在企业经营中,员工或管理人员会有各种各样的费用支出,需要申请报销。
在开始报销之前,需要先准备以下材料:•费用报销单:携带发票、费用明细、经办人签字、申请人签字;•发票:正规发票、票面信息齐全(发票抬头、金额、时间、内容、税号等);•收据(如有):票面信息齐全,由收款方签字。
以上材料由报销人员齐全后可以进行下一步操作,即在企业内部系统进行提交报销申请。
第二步:审核报销申请提交后,审批人员会根据企业内部的规定进行审核,判断该费用是否可以报销。
在审核时,需要注意以下几点:•发票信息要与申请内容对应,金额、时间、内容、税号等信息要核对准确;•报销费用是否符合企业规定;•报销材料是否完整,如有遗漏需及时联系申请人补充;•报销人员是否存在重复报销等情况。
审核通过后,审核人员将把报销申请转发到企业的财务部门进行下一步处理。
第三步:财务确认在财务确认中,主要考虑以下几个方面:•该笔费用是否真实存在;•费用报销的方式是否合理;•该笔费用是否符合企业财务政策;通过审核后,财务部门会将经过审核的费用打入相应的账户中,并在账务管理系统中进行登记,作为企业的支出。
第四步:报销结算报销结算是指企业将报销款项返还给报销人员或被报销人员指定的账户上。
在结算过程中,需要注意以下几点:•账号和信息需要签订协议并经过审核;•付款前请仔细检查账号信息是否正确,避免汇入错误账户。
总结财务制度是企业管理的重要组成部分之一,发票报销流程是财务制度中不可或缺的一环。
一个完整的报销流程不仅能起到规范化管理的作用,而且有助于保障企业的财务安全。
第一章总则第一条为了加强公司内部管理,规范公司财务报销行为,合理控制费用支出,保障公司合法权益,特制定本制度。
第二条本制度适用于公司全体员工在履行职务过程中产生的个人发票报销事宜。
第三条个人发票报销应遵循合法、合规、节约、高效的原则。
第二章发票取得与报销流程第四条发票取得:1. 严格按照国家法律法规和公司相关规定取得发票,确保发票真实、合法、有效。
2. 对于无法取得正规发票的支出,需经部门经理、财务部负责人审批,并附上相关证明材料。
第五条报销流程:1. 员工在履行职务过程中产生的个人费用,需在报销前向所在部门经理提出报销申请。
2. 部门经理对报销申请进行审核,符合规定的予以批准。
3. 员工将报销申请、发票及相关证明材料提交至财务部。
4. 财务部对报销申请进行审核,确保发票真实、合法、有效,并符合公司相关规定。
5. 财务部审批通过后,将报销款项支付给员工。
第三章报销范围与标准第六条报销范围:1. 办公用品购置费用;2. 交通费;3. 住宿费;4. 餐饮费;5. 通讯费;6. 教育费及培训费;7. 员工福利费;8. 其他经公司批准的合理费用。
第七条报销标准:1. 交通费:按照实际发生费用报销,但不得超过公司规定的报销标准。
2. 住宿费:按照公司规定的住宿标准报销,不得超过实际住宿费用。
3. 餐饮费:按照公司规定的餐饮标准报销,不得超过实际餐饮费用。
4. 通讯费:按照公司规定的通讯标准报销,不得超过实际通讯费用。
5. 教育费及培训费:按照公司规定的报销标准报销。
6. 员工福利费:按照公司规定的福利标准报销。
第四章监督与检查第八条公司财务部负责对个人发票报销进行监督与检查,确保报销制度的执行。
第九条员工有义务配合财务部进行监督与检查,如实提供相关证明材料。
第五章违规处理第十条员工在报销过程中,如有以下违规行为,公司将按照相关规定进行处理:1. 使用虚假发票报销;2. 擅自提高报销标准;3. 擅自扩大报销范围;4. 其他违反报销制度的行为。
XXXXXXX有限公司
发票报销流程
为加强发票报销管理,确保发票报销真实、合法、手续完备,特制定本制度。
本制度所指发票包括:商品材料类、固定资产类、工程类、费用类。
一、发票类别及报销流程:
1、采购商品材料:采购员---商品部总监---财务经理审核---总经理---出纳报销
注:支款凭证单后附验收单,及对方开具的增值税专用发票或增值税普通发票。
验收单需要注明的内容:售货单位、收货单位、验收日期、货物名称、数量、单价、金额、验收员签字。
2、固定资产类:
经办人填写支款凭证(或付款申请单)---总经理审批---财务经理审核----出纳报销
3、工程类:
经办人填写支款凭证(或付款申请单)---物业部总监---总经理----财务经理审核---出纳报销
注:填制付款申请单,注明本次付款金额及剩余货款金额,开具正式发票或者工程完工后一次性开具发票。
付款申请单在签字办理手续时,必须附工程合同。
4、费用类:
经办人填写费用报销单---部门经理----运营部门总监---总经理---财务经理---出纳
①差旅费:在费用报销单摘要栏填写起始地点,在右上角填写附件页数,在报销人处经办人签字;附件为乘车发票、住宿发票、餐费发票;
②电费:发票为供电公司开具的普通发票或增值税发票,要求发票的抬头为公司的全称;
③油费:个人报销的油补费用单据报销,除附带加油的小票外,还应附带出行线路的里程及所办事项,作为油补报销单的附件一起报销;
④赠品:费用报销单后需要附带本次活动的方案或活动单页,赠品的领用记录表,及附带卷式发票;
⑤维修费:单据填写维修内容付物资清单及发票,需物业部总监签字后按流程办理。
⑥话费:行政部填写报销单,付发票报销。
二、发票报销要件:
1、有经济合同的,发票及其附件所载的内容必须与经济合同的各项内容相符,即发票中的名称、税号、地址、开户银行、账号、货物名称、计量单位、数量、单价、金额等与经济合同必须相符。
2、材料商品类发票,所附入库单,供货合同或协议等相关材料必须齐全。
且收款人与发票供应商、合同供应商为同一人。
3、固定资产类发票:本次付款金额及剩余货款金额必须注明,财务在做账时,作为应付款项挂账处理;收取保证金的,必须在货款中扣除到位。
4、费用类单据:对日常公司的零星采购不能取得正规发票的,可以用正式发票顶替,但是在发票的签字过程中必须附带,在财务做凭证时撤销。
对小额费用必须做备查账。
三、发票审报环节的责任划分
1、经办人:对报销发票负责,已经查出虚假报销事实,除追回该款项,赔偿损失外,性质恶劣的,报请公司另行处理;
2、部门负责人:对本部门发生的费用具有控制、监管职责,对费用支出的合理性负责,以及对所审核票据的真实性、准确性负责,一经查出有问题的票据,承担管理责任;
3、财务审核人员:核对票据与附件金额是否一致,审查手续完备性,金额计算的准确性,对上述问题应审出而未审出票据问题的,一经查出,承担损失的全部责任。
四、本制度的解释权归财务部。
2017年6月3日。