(仅供参考)纯化水供水管路系统
- 格式:pdf
- 大小:7.04 MB
- 文档页数:54
管路安装URS 供参考管路安装urs-供参考药业有限公司综合制剂洁净管道工程urs一、项目简介:药业有限公司投资修建的综合制剂项目包含粉针生产线和搭悬剂注射液生产线。
配备纯化水机组和蒸馏水机组各一台,其中纯化水机组产能为2t/h,蒸馏水机组产能为300l/h,并可产纯蒸汽。
粉针生产线和混悬剂生产线分别配置独立的纯水和注射用水循环管路,共用纯水储罐和注射用水储罐。
二、工程范围:本项目为交钥匙工程。
共包括如下9个系统的设计、施工、验证。
需满足现行及的gmp建议,并提供更多设计、施工及检验文件。
施工范围包含加装、压力试验、熔融、冲洗、保温、检查测试、交货前培训、直到交付使用的所用内容。
1、粉针线提纯水分配系统,初始界面为提纯水储罐出口。
参考车间平面布置图和提纯水系统流程图。
2、混悬剂线纯化水分配系统,起始界面为纯化水储罐出口。
参照车间平面布置图和纯化水系统流程图。
3、粉针线口服用水分配系统,初始界面为口服用水储罐出口。
参考车间平面布置图和口服用水系统流程图。
4、混悬剂线注射用水分配系统,起始界面为注射用水储罐出口。
参照车间平面布置图和注射用水系统流程图。
5、氢铵蒸汽系统,包含粉针线和混悬剂线的所有氢铵蒸汽采用点,以及提纯水、口服用水管路的纯蒸汽消毒系统。
初始界面为蒸馏水机纯蒸汽出口。
用气点包含粉针线湿热杀菌柜、粉针线胶塞冲洗机组、搭悬剂线湿热杀菌柜、搭悬剂线胶塞冲洗机组、搭高悬剂线除菌过滤器、搭悬剂线制取罐、搭悬剂线灌装缓冲器罐。
参考车间平面布置图。
6、混悬剂线物料工艺管道系统。
参照相应的工程量清单。
7、洁净压缩空气系统。
只包含用气点管路步入洁净室内的部分。
参考车间平面布置图。
8、真空系统。
只包括真空管路进入洁净室内的部分。
参照车间平面布置图。
19、洁净室内电缆穿线管。
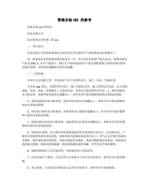
三、技术建议1、纯化水系统:1)提纯水系统管道、管件的材质采用ss304不锈钢,外壁研磨,内壁研磨至ra0.4。
阀门采用双膜片(epdm/ptfe)不锈钢隔膜阀。
原水罐
多介质
活性炭
纯水储罐
管板式换热器
纯水泵
使用点一
板式换热器
原水泵
一级增压泵
二级增压泵
保安过滤器
一级RO
二级RO
NaOH
排污
排污
排污
进水
上排
反洗
下排出水
进水
上排
反洗
下排
出水
软化器1
软化器2
盐箱
排污
进盐
盐箱进水
进水
上排
串联
出水
进盐
进水上排
出水
串联
下排
下排
排污
排污
气动阀手动阀手动隔膜阀疏水阀
流量计
电导率探头
压差开关压力探头
温度探头指针压力表图例:
蒸汽
蒸汽
疏水
疏水
使用点二使用点三使用点四
使用点五使用点六使用点七使用点八使用点九使用点十。
纯化水制备系统的基本知识一、纯化水系统概述及基本原理:药品生产离不开水,且用量很大。
作为药品工艺用水的水源有城市自来水和天然水,这些水源的水质受自然界地理环境影响及人为的三废排放污染的影响,往往含有悬浮杂质、有机物、细菌、热源、各种无机盐及溶解于水的各种气体等有害物质。
水处理就是根据各种工艺用水的水质要求,采取有效措施,除去相关的有害物质,制备符合标准的各种工艺用。
在药品生产过程中使用的水分为即饮用水、纯化水和注射用水等三类,它们统称为工艺用水。
其饮用水一般由原水经预处理、紫外线杀菌后得到,而预处理工艺主要有机械过滤器、活性碳吸附器或大孔树脂吸附器等。
而纯化水是指以蒸馏法、离子交换法、反渗透法其它适宜的方法制得供药用的水,不含任何附加剂。
注射用水为纯化水经超滤后再次蒸馏所得的水。
这里主要讲一下我厂纯化水的制备、储存、配送和微生物的控制的有关几方面问题。
1、基本工作流程及原理:阻垢剂投加原水原水箱原水泵多介质过滤器保安过滤器5μm一级电导率在线检测PH值调节装置一级水泵一级反渗透中间储罐二级水泵二级电导率在线检测臭氧消毒二级反渗透纯化水储罐循环泵紫外线灭菌精密过滤器车间各使用点0.22μm本工艺分为预处理、反渗透系统、储存与供水、杀菌与过滤四部分1)预处理:由于原水中含有悬浮物、有机物、细菌、胶体、微生物等,这些物质在反渗透系统浓缩分离时,会对反渗透膜造成污染,使系统不能正常工作。
所以要对原水进行初级处理,其包括原水箱和原水泵、多介质过滤器、阻垢装置、精密过滤器。
●原水箱:是为了向反渗透系统提供稳定的供水压力,不至于因外界供水压力的突变而影响整个系统的工作稳定。
●多介质过滤器:是利用几种过滤介质(如石英砂、活性碳、无烟煤等)的混合过滤作用在一定压力下把浓度较高的水通过一定厚度的粒状或非粒状过滤材料,从而有效除去原水中的悬浮物等杂质使水澄清的一种装置。
它可以减小精密过滤器的更换频率。
●阻垢装置:为了防止水中的钙、镁离子在水浓缩时在反渗透膜表面的结垢故在反渗透前加入阻垢剂。
第1部分: 工艺概述(半自动)广州番禺先峰根据贵方工艺用水要求,现提供如下方案及附件,供贵方参考。
1. 系统设计标准对于本系统,广州番禺先峰是依据下述条件设计、选型的,以符合贵方所提到的要求。
1.1 原水特征(仅供参考):进水类型地表水、自来水进水压力0.3MPaPH7.50浊度<=5NTU电导率<400us/cm1.2 产水水质标准25℃时反渗透设备的电导率<=10.0µs/cm25℃时混床设备的电阻率<=5.0µs/cmSiO2<=20.0µg/L1.3 系统设计:预处理系统:40 m3/hr预脱盐系统:30 m3/hr脱盐系统:30 m3/hr1.4 设备环境建筑物内;温度:15—40摄氏度湿度:1.5 运行模式整个系统设计为22小时/天、7天/周的运行模式,系统选用可编程控制器,由系统依照设定程序自动运作(过滤器自动运行,手动反洗。
反渗透自动运行。
混床自动运行,手动再生。
)。
·2 系统概述原水池(用户自备)→ 原水泵(1用1备) →机械过滤器(1台) → 活性碳过滤器(1台)→ 阻垢剂系统→ 20、 5μ微过滤器(各1台)→ 换热器→ 高压泵(1台) →反渗透系(配清洗系统)→ 一级纯水箱 →纯水输送泵(1用一备) → 混合离子交换器(2套配再生系统) → 纯水箱(用户自备)本方案是广州番禺先峰有限公司根据贵方工艺用水要求而专门设计的。
系统包括如下部分:过滤预处理系统反渗透预脱盐系统混床深度脱盐系统2.1 预处理系统预处理系统包括原水泵、机械过滤器、活性碳过滤器、20µm、5µm 微过滤器、换热器。
1) 原水泵:原水泵为后续的机械过滤器提供必要的运行压力。
2) 机械过滤器:(1台)机械过滤器的主要用途就是去除原水中的悬浮杂质及胶体。
罐体内置两层滤料:大粒状石英砂,精细石英砂。
原水流经各层滤料,原水中含有的绝大部分悬浮杂质及大部分胶体被滤除。
纯化水系统的简要描述水系统的工作原理、设计标准和运行情况及示意图车间水系统的设备图:纯化水系统设计标准:产水量3吨/时纯水制备工作原理,采用EDI方式,其流程如下:原水→原水加压泵→多介质过滤器→活性炭过滤器→软水器→保安过滤器→一级反渗透机→EDI系统→纯化水箱→用水点。
纯化水系统中分为预处理系统、制水系统和用水系统,预处理系统由多介质过滤器、活性炭过滤器、软化器、保安过滤器组成。
制水系统由反渗透脱盐处理的产水采用EDI电去离子除盐装置,制取优良纯化水。
经过处理后的纯化水进入纯化水水箱,经消毒后送至用水点。
纯化水设备是采用臭氧和紫外线有序结合用于消毒、灭菌。
臭氧是一种强氧化剂,它的氧化能力在天然元素中仅次与氟,位居第二。
臭氧能氧化分解细菌内部氧化葡萄糖所必需的葡萄糖氧化酶等,也可以直接与细菌、病毒发生作用,破坏细胞、核糖核酸,分解DNA、RNA、蛋白质、脂质类和多糖等大分子聚合物,使细菌的物质代谢生长和繁殖过程遭到破坏。
在水处理中对除嗅、脱色、杀菌、去除酚、氰、铁、锰和降低COD、BOD等都具有明显的效果。
紫外线能降低水系统的预处理工段中新菌落的生成速率,防止细菌滋生。
车间纯化水管道示意图:◆空调净化系统的工作原理:灌装包装一、二车间进入车间洁净区的空气经初、中、高效三级过滤,达到洁净空气的目的。
共有4台组合式空气处理机,型号MDM型,总送风量为80850立方米每小时,冷源为麦克威尔公司风冷冷水空调机组2台,麦克威尔公司风冷冷风型空调机室外机3台,LG公司风冷涡旋式冷水(热泵)机组3台,制冷量总计400KW。
◆压缩空气采用单螺杆式空压机3台,一用二备,额定工作压力1.0MPa,产气量10m3/min。
1.主题内容本方案规定了公司纯化水系统的确认范围、方法及标准。
2.适用范围本方案适用于纯化水系统的确认。
3.概述纯化水是药品生产的基本条件,涉及到产品生产工艺用纯化水、检验用纯化水、设备及器具的清洁后阶段用纯化水。
纯化水系统由前处理(包括:多介质过滤器、活性炭滤器)、阻垢剂加药装置、两级反渗透、巴氏消毒热水供给系统及分配管网构成。
确认的主要内容就是纯化水制备系统、纯化水储存及分配系统符合GMP基本要求,适用于本公司药品生产及检验用纯化水质量标准。
3.1.纯化水管网分布示意图见附图3.3.确认范围本次确认为雅安迅康药业有限公司纯化水系统的确认,确认内容包括:资料的归档;纯化水系统的设计、安装、运行、性能确认;同步对纯化水系统清洗消毒效果进行确认。
3.4.纯化水制备流程:原水储罐---原水泵---换热器(用于原水加温或预处理)巴氏灭菌---多介质过滤器---活性炭过滤器---阻垢剂加药装置---保安过滤器----一级高压泵----一级RO处理系统---中间水储罐---PH调节装置——二级高压泵---二级RO处理系统----纯化水储罐。
5.确认目的检查并确认纯化水制备系统、储存及分配系统按其相应的标准操作规程运行,能够确保纯化水的质量符合《纯化水质量标准》,用以证明纯化水系统符合GMP要求,满足生产的要求。
6.确认时间自至。
7.培训对所有参与确认的人员进行确认方案、相关标准操作规程、操作技能等进行培训,确保整个确认过程能按照既定的方案进行。
8.变更和偏差处理确认过程中如果出现偏差和变更,应立即通知确认小组并对偏差和变更进行详细记录(偏差处理单,变更处理单),分析偏差产生的根本原因并提出解决方法。
所有偏差和变更得到有效处理后,确认方可进入下一步骤。
偏差处理单和变更处理单经过批准后其原件必须附在确认报告中。
9.确认实施9.1.人员确认9.1.1.识别对本方案任何数据表进行签字确认的所有人员。
未通过方案培训的人员不得对本方案执行及签字确认。
纯化水系统管道综述纯化水是制药工业生产中极其重要的一种原料,它必须符合药典标准,根据中国药典、欧盟药典、美国药典等,纯化水在总有机碳、细菌内毒素、微生物限度、pH、电导、易氧化物、重金属、硝酸盐、亚硝酸盐、氨等指标上有控制,这些指标中除了微生物、细菌内毒素二个指标以外,可以通过制水工艺来得到控制,当纯化水在输送的期间,微生物在适宜的环境中就会生长,从而细菌内毒素增加。
纯化水通常是连续生产的原料,难以在使用前安批次发放;微生物检查结果滞后于水的使用。
为了确保纯化水的质量,设计一个能保质保量纯化水输送的管道系统是极其重要的。
纯化水循环管路系统包括:卫生级供水泵、在线消毒系统、定期消毒系统、管路、阀门、多种传感器和用水点等组成。
细菌存在于纯化水输送的循环管道系统中,为了控制微生物的生长,我们在设计和施工中采取了6 个方面的措施。
①尽量维持高的管道流速;②使用光滑表面的管道;③选用在线紫外线消毒和周期消毒装置;④使用卫生级的阀门;⑤将死角和隐蔽处减到最少,例如:使用T 型隔膜阀,几乎没有死角;⑥以ASME BPE 的标准进行施工。
纯化水管道流速的设计纯化水输送管道系统应采取循环方式,所有使用点都处在这一个循环管道上,管道内合理的流速设计有利控制微生物的生长。
纯水泵以一定量的纯化水送出以后,通过循环管路到达各个使用点。
当输送管为同一管径时,随着各使用点取水增加,越到管道后面,其管道内的流量就越小,其流速也越小,存在低于最低设计流速的风险,所以,循环管道使用同一直径管道对纯化水系统是不合适的。
一般设计选择渐变缩小管径,以便保证其后面管道也有较高的流速。
但是,随着用水负荷的变化,有时会因为在循环管道上会增加使用点,而渐变缩小的管道又不能满足使用点的流量。
简化管道流速匹配设计,常常把循环管道直径设计成二个管径,所有使用点前设计成一个较大直径的管道,最后一个使用点以后设计成较小管径的管道,这段管道我们称之为回水管道。
纯化水系统日常清洗、消毒、监测操作规程纯化水管路的日常消毒纯化水管路系统见《输液配制系统工艺设备流程图》该系统为双回路串联给水,其中一路至一楼洗涤池清洗用水点,另一路至一楼、二楼各清洗用水点,两路均设有总送水取样和总回水取样,该系统日常消毒采用O3水灭菌法。
O3灭菌操作流程如下:1、按O3灭菌机使用说明书及标准操作规程启动O3灭菌机,当O3灭菌机正常工作后,打开原水进入喷射器阀门KT,此时制水原料水关闭,按制水流程进行纯水制备及输送系统管路灭菌。
2、在灭菌过程中为减少灭菌死角,当O3浓度达到10mg/L时,关闭原水阀及O3灭菌机,在整个系统大循环闭合运行30min后,各排污、排放点、用水点及取样点分别先后打开,边循环边排放,每个点时间不少于是15min。
3、灭菌完成后先关闭O3灭菌机出气截止阀,再关闭KT阀,并停止O3灭菌机工作。
4、纯化水管路灭菌完成后,进入正常制水状态,进行纯水管路灭菌后的冲洗,各使用点冲洗、排放点、取样点冲洗时间不少于15min。
5、上述程序完成后,各取样点(送回水取样点、各使用点)进行取样检测至合格。
纯化水管路的日常维护与监测纯化水管路系统的日常维护和监测是保证纯水系统正常运行的保障性工作,是正常生产工作中的重要一环,其主要工作如下:1、检查纯水设备的运行情况,逐个检查所有的设备,如机械过滤器、活性碳过滤器、预过滤器、离子交换柱、精密过滤器、泵等运行是否正常。
2、纯水处理设备上的所有仪器仪表必须定期校检认可,使用误差在允许范围,包括电阻(电导)仪、时间控制器、流量计、温控仪、压力表以及各种水质分析检测仪器。
3、紫外灭菌器校检波长、光强度应每3个月进行一次。
4、检测设备日常运行工作参数是否符合要求,各设备有不同的作用及工作要求,如机械过滤器主要是除悬浮物,活性碳过滤器主要是去掉有机物、重金属离子和大部分氯化物,离子交换柱去掉阴阳离子。
通过日常化验分析每个设备进出口处的水质来确定设备的去除率、效率、产量,看是否达到生产要求,水质分析指标根椐设备的性质和用途确定,可根据操作手册上的参数进行。
纯化水管道分配系统安全操作及保养规程1. 前言纯化水管道分配系统是工厂、实验室等环境中必不可少的一项基础设施,它用于提供高质量的纯化水以满足生产和实验的需要。
然而,管道系统的过错操作或缺乏定期维护会导致水质污染和操作危险,降低水质的纯度,给生产和实验带来隐患。
因此,了解纯化水管道分配系统的安全操作和保养规程,是保障其正常运转的基本要求,也是增强工作安全的重要措施。
2. 安全操作规程2.1. 操作前的准备在操作前,必须做好系统的准备工作:•确认管道所有连接处密封良好,水泵等设备安装牢固,电源线路可靠连接。
•确认水质检测仪器的标定和校准情况,确保检测准确。
•检查水质记录和管道清洗维护记录表,如若有任何异常情况,请及时通知管理人员处理。
2.2. 操作过程在管道分配过程中,有几个关键的操作规程:•抽水前须先确保各个部位无泄漏,方可启动水泵进行抽水。
•操作前必须关闭旁路,开启手动清洗旋钮直接冲洗全系统清除残留物质,并检查清洗完成后是否还有出水口水流变色现象。
•连接纯水管和原水管时,必须区分管道口的色带,避免出现污染水源的情况。
•操作结束后,清除管道内残留物质,将旁路关闭,关闭水泵电源。
如有废水需正确处理,废水不可倒入大容器内。
并对操作进行记录。
2.3. 紧急情况处理紧急情况如火警、漏电、水泵故障等,要求工作人员按照紧急预案操作:•火警或漏电情况,应第一时间关闭水和电源。
•当水泵受损,应第一时间通知维修人员,通常应有备用水泵保证正常运行。
3. 保养规程纯化水管道分配系统的长期正常运转离不开规范的保养措施。
3.1. 去污清洗管道的污染是系统正常运行大敌。
由于不可避免的原因,如管道老化,水质变化等,管道的内壁容易出现致命的细菌滋生和残留物积累。
因此,定期进行去污清洗尤为重要:•定期拆卸清洗和更换粗滤网。
•定期冲洗管道,并检查是否有残留物质,如有则需要加装专业清洗设备进行清洗。
•定期检查出水口是否出现结垢,如发现要及时清洗以保证通畅。
纯水管道系统施工方法及技术措施1)综述本工程2#楼南楼及北楼设纯水管道,管道采用不锈钢管卡压连接。
2)施工方法1、纯水管道安装工程严格按公司质保手册和国家现行的规范、规程进行施工。
2、工艺流程:施工准备→材料入库前检验→使用前的检验→管道清洗、脱脂→预制加工→主干管安装→立管安装→二次配管→管道试压→管道吹洗→系统测试3、施工准备进入施工现场前,应认真阅读图纸及国家规范有关要求,了解工程概况,提出相应的材料计划,合理安排施工人员,核定工人上岗资格,整理好各种机具,技术人员对施工班组进行技术交底,准备进入现场施工。
4、材料的采购和检验采购及顾客提供的产品在入库前,应由采购员填写表《采购产品送检、入库流程表》,交检验员进行规定的检验和试验。
验证内容:产品合格证、质量保证书、数量、规格型号、外观质量、产品标牌、常用钢材化学成分和机械性能等。
不锈钢薄壁抛光管管材及附件均应采用塑料薄膜包装,且管口端部应盖上聚四氟乙烯塑料盖,因此,入库前应检查塑料薄膜包装有无破损,管材及附件表面是否有划伤,压痕,若有,应立即向主管部门及甲方汇报,并采取相应的补就措施,否则,不可以入库。
5、不锈钢管道的内表面处理5.1不锈钢管道的脱脂处理不锈钢管道焊接以前进行脱脂处理。
脱脂处理的目的是为了去除管道内壁由于加工工艺过程残留在管道内的油脂。
通常不锈钢管道采用的脱脂剂为工业酒精或二氧化碳。
脱脂采用浸泡法,即将管子放入盛有脱脂剂的槽内,浸泡10分钟—15分钟,并翻动管子3-4次,然后取出干燥。
检验方法:用干净的白色滤纸擦抹脱脂件表面,无油荧光为合格。
记录:见《管道系统吹洗(脱脂)记录》5.2不锈钢管的清洗采用方法:人工清洗方法基本方法:先用干净的的布团在管内沿着一个方向脱擦,直到管内无污垢为止。
6、使用前的检验由于不锈钢薄壁抛光管自身的洁净要求较高,因此,不锈钢薄壁抛光管的施工必须在相对洁净的环境下进行,不可以在露天环境下直接打开包装及封盖,对此,在不锈钢薄壁抛光管施工前,必须在本工程内建造一个面积不小于20平方米的施工预制间,这样才能尽量满足不锈钢薄壁抛光管自身的洁净要求和工程上的洁净要求。
纯水输送管道系统设计•< 其它相关论文•< 纯水科技•< 首页分割线1.2PP管PP管尽管在常温下各种杂质溶出量较低,亦能耐一定的温度,但随温度的上升,Na+、SO2-4溶出量成倍增加。
国内尚无可用于纯水的PP管,许多引进项目中采用国外的PP管。
1.3ABS管ABS管在纯水系统中已有一定范围的使用,国内亦有厂家生产DN15~DN150的ABS管道、阀门及配件,但对它的评价各说不一,尚未定论。
因此,订货和安装前务必要对厂家产品质量认真检验。
在使用中,从英国ELGA公司引进的纯水系统多数配套ABS管。
1.4PVDF管目前普遍认为PVDF管在商品有机配管中是性能稳定且对纯水水质污染最小的管材,特别具有耐温、耐H2O2、O3和耐UV照射的优点。
最大的不足是价格昂贵,为PVC管的5~10倍,因此目前仅用于纯水精处理系统的管道中,现国内个别合资和独资集成电路工厂中已有使用实例。
1.5不锈钢配管不锈钢配管材质通常选用0Cr18Ni9(304L)和00Cr7Ni14Mo2(316L)两种牌号。
它们之间的主要区别在于后者加入2%的钼,从而在技术性能上比前者优越,特别对非氧化性酸和热的有机酸、氯化物的耐腐蚀性比单纯的铬、镍不锈钢要好得多,抗孔蚀能力也会大大增强。
无论选用哪种牌号的不锈钢管,均应进行表面处理,以减少金属溶出量和提高内表面光洁度。
特别对焊缝处必要时应进行酸洗和钝化处理。
目前,在水质级别不太高的大型电子纯水系统(如彩色显像管生产线)大多采用304L不锈钢管,而在医药工业高纯水系统均用316L不锈钢管。
2、配管设计的特点纯水输送和分配管道系统是整个纯水系统的重要组成部分,该系统将中央纯水站制出的高质量纯水以尽量小的水质降幅输送给每一个使用地点。
但由于水的纯度很高,极易受到污染,而用水点较分散又无规律且变化幅度大等,给纯水的尽可能的保质输送带来相当大的难度。
目前配管设计中出现的两大难题是:(1)如何保持较高的管道设计流速,即在管道系统压力损失允许的情况下管内流速尽量大,以防管内细菌繁殖和微粒沉积。
纯化水分配系统控制要求1.纯化水输配系统必须保证输配的纯化水流速:1.5~3.0m/s, 系统各使用点同时使用时,多效蒸馏水机的用水点的压力大于0.2MPa、流速不能低于1.5 m/s,与此同时总回水流速不能低于1.0m/s。
平时纯化水总回水流速:1.5m/s。
2.循水泵的变频控制:根据回水流量对泵进行变频控制,同时具有低液位停泵、报警保护功能,采用声光报警。
3.系统水温控制:在巴氏消毒时对纯化水系统的水温进行自动控制,可实现系统换热器加热的自动控制和调节,使水温处于设定范围内。
4.分配系统需监测回水温度、压力、电导率、流量等参数,并自动记录,并有趋势和历史记录,具有超限报警功能。
关键参数(如电导率、回水温度、灭菌温度、回水流量等)可进行参数设定。
5.可自动控制清洗、灭菌操作,带有在线记录功能,灭菌时间可自动计时,并能打印。
6.具有不合格水自动排放和报警功能。
对液位、压缩空气压力异常等进行报警。
7.巴氏消毒使用的换热器:采用双板管式换热器,材质为304不锈钢。
加热介质采用工业蒸汽。
工业蒸汽管路配有气动薄膜蒸汽调节阀、专用过滤器、气动角座阀、疏水器,用于加热的自动控制。
同时系统上还需增设排水管路,用于在蒸汽加热前,将换热器壳体内的存水去除,防止水锤现象的发生,排水管路上也应配有气动角座阀用于实现自动控制。
换热器的换热能力应能保证将系统内的水在45分钟内加热到85℃以上(保证巴氏消毒效果)。
注射用水分配系统控制要求1.注射用水输配系统必须保证输配的注射用水流速:1.5~3.0m/s, 系统各使用点同时使用时,洗瓶机的用水点的压力大于0.2MPa、流速不能低于1.5 m/s,与此同时总回水流速不能低于1.0m/s。
平时注射用水流速:不低于1.5 m/s,湍流区雷诺数大于2100。
2.循环水泵的变频控制:根据回水流量对泵进行变频控制,同时具有低液位停泵、报警保护功能,采用声光报警。
3.系统水温控制:对注射用水系统的水温进行自动控制,可实现系统加热的自动控制和调节,使水温处于设定范围内。
纯化水供水循环管路系统叶 勋医药纯化水供水系统⏹一种特殊的供水系统。
⏹管路设计不仅要满足化工管路常用的通则,还要满足GMP要求。
⏹目前国内还没有一本关于医药纯化水管道设计指南的书。
⏹目前药厂纯化水管路设计水平差别很大。
纯水使用特点⏹通常是连续生产的原料。
⏹难以在使用前安批次发放。
⏹微生物检查结果滞后于水的使用。
纯化水循环管路纯化水泵纯化水储罐紫外灭菌器保安过滤器纯化水储罐供水泵在线消毒系统定期消毒系统用水点控制微生物六个方面的措施1:尽量维持高的管道流速。
2:使用光滑表面的管道。
3:安装在线紫外线消毒和周期消毒装置。
4:使用卫生级的阀门。
5:将死角和隐蔽处减到最少,例如:使用T型隔膜阀,几乎没有dead legs。
6:以ASME BPE的标准进行施工。
循环管路的管径《医药工业洁净厂房设计规范》(GB50457-2008)中指出:纯化水输送管道应循环采用循环方式,循环的干管流速宜大于1.5m/s。
所以就有前端的送水管,后端的回水管。
⏹同一管径水到各个使用点取水后,越到管道后面,其管道内的流量就越小,其流速也越小。
⏹渐变缩小管径保证其后面管道也有较高的流速,但在管路上增加使用点时不能满足使用点流量的需求。
各段中流速计算很复杂并困难。
⏹送、回水管径较大直径的送水管,较小直径的回水管。
流体的流动状态与雷诺数⏹层流(滞留):流体质点的运动迹线成轴向有条不紊运动,其雷诺数Re<2300。
⏹湍流:流体质点的运动迹线不仅有轴向流动,同时又有径向流动,其雷诺数Re>4000。
⏹过渡状态:雷诺数Re=2300~4000。
⏹Re>10000:对于所有流体都处于湍流状态,只有流体真正处于稳定的湍流状态下,流体中的质点才有可能不停留在管壁上。
实际的管路是很复杂,管路中的阀门、垫圈、突变都会影响到质点滞留于管壁上。
所以我们需要流体流动的雷诺数大于4000。
我们认为雷诺数大于10000是设计纯化水管道管径的必需达到的条件。
层流与湍流—质点运动层流湍流轴向流动径向流动轴向流动实际流动在湍流状态下,即使管壁处的轴向流速为零m/sec 。
而管壁处的径向流速不为零m/sec ,此时管壁处微生物的动量大于管壁处水的动量,处于稳定状态的湍流中的微生物不易滞留在管壁上生长,在管壁上不易形成生物膜。
生产运行上存在的二种状态大流量状态(生产期间):回水流量为固定值:回水管上的传感器指令变频器增加泵的转速使供水流量变大,保证回水流量为定值,使送、回水管的流速大于1.5m/s。
回水流量非固定值:送水泵全速运行,水充满送回水管,送、回水管的流速大于1.5m/s。
小流量状态(非生产期间):回水流量为固定值:回水管上的传感器按照设定回水流量指令变频器降低泵的转速使供水流量变小,此时回水管流速达到了1.5m/s,但是大直径的送水管就达不到1.5m/s。
回水流量非固定值:此时管道中的最大流量是由回水管的管径控制,此时的流量在送水管中的流速可能达不到1.5mt/s。
思考“设计规范”是要24时内的流速都有到达规定值,非生产期间的时间占全年总时间有很大的比例,非生产期间的流速就不能保证送回水管都能在1.5m/s。
在没有一定流速控制的循环管道就很容易在管壁上粘上微生物,而微生物就在此地生长同时形成生物膜。
12泵的流量曲线与管道的阻力曲线hrm /3m流量扬程 阻力泵的流量曲线D2、L2 管道固有阻力曲线D1、L1管道固有阻力曲线直径D2>D1,长度L1、L2泵与管道最大流量匹配点泵与管道最小流量匹配点设计流速的确定⏹ISPE推荐流速>3ft/s或雷诺数大于湍流值防止营养物聚集和细菌黏附在管壁所需要的流速要超过3ft/s或雷诺数大于湍流值。
⏹《医药工业洁净厂房设计规范》(GB50457-2008)5.4.2.3“循环的干管流速宜大于1.5m/s”ISPE上指出:清除生物薄膜所需的流速高于15ft/s。
当含有杀菌剂的流速高于5ft/s时,如臭氧、含氯溶液,经过足够长的时间也能有效的清除生物膜。
⏹雷诺数Re>20000全球许多大的制药公司普遍采用,并能保证管道中不利于微生物附着生长的状态,送、回水管道的管径和流量更符合实际的需要。
纯化水管设计实例1:流量统计(m3/h )用户 EN纯水罐LVP灭菌釜卡文灭菌釜1#蒸馏机2#蒸馏机3#蒸馏机1#纯蒸汽2#纯蒸汽二期洗衣机辉瑞 回水总峰值用水峰值流量m3/h 011.5×210.2×2 5.47 5.47待定 1.35 1.1880.031966.9(45.2)流量说明1.38t/次2.55t/次1200l/天用水压力bar备注 1.所有设备开机用水流量见上表,停机用水流量为02.虽然大多数设备进水压力无明确要求,但须考虑高层压降3.LVP和卡文灭菌釜的平行机组一般不会同时开机,但是LVP和卡文灭菌釜会同时开机,每次灭菌不会都要进水。
总峰值输出需 66.9t/h假设平行灭菌釜不同时灭菌, 峰值输出 45.2 m3/h ,管径D以流量V=45.2 m3/h来确定,设计流速为s=3m/s纯化水管设计实例2:管径计算送水管D径计算:D=m S V 073.0314.336002.454.4=⨯⨯⨯=π 选用外径76mm,其内径为72.8mm,符合设计条件。
回水管管径选用50.8,其内径为d=47.5mm。
回水流量V=9m3/h。
回水管流速s= s m d V /41.10475.0360014.394422=⨯⨯⨯=⨯⨯π纯化水管设计实例3:雷诺数Re 校验:当不生产时,循环管道中的流量最小,送回水管道流量V=9 m3/h。
sm d V /6.00728.0360014.394422=⨯⨯⨯=⨯⨯π此时送水管道的的流速为s=水在25°C时的运动粘度为0.9055 )10(/63⨯v s m 送水管Re=461082.49055.0100728.06.0⨯=⨯⨯=⨯v D s 回水管Re= 46104.79055.0100475.041.1⨯=⨯⨯=⨯v d s18紫外线杀菌原理⏹微生物的体内都含有RNA(核糖核酸)和DNA(脱氧核糖核酸)。
⏹细胞中的DNA(脱氧核糖核酸)核蛋白的紫外吸收峰值正好在254~257nm之间。
⏹微生物受到了紫外线照射以后,就破坏了细胞的代谢、遗传、变异的功能,细胞结构损坏。
紫外线照射前和照射后的DNA结构紫外线完整时的DNA照射后破坏的DNA低压、中压紫外灯在纯化水循环系统中安装在线紫外线消毒器主要是杀灭从制水系统中进入的微生物和循环水流中滋生的微生物 ⏹低压紫外灯灯管管内气压< Pa 发出254nm 单色紫外光 单只灯管功率小于100W ⏹中压紫外灯灯管管内气压 Pa 200nm 300nm 多谱段连续紫外光输出 单只灯管功率高达7000W3106410~10~温度对紫外线照射的影响⏹低压紫外灯:低压紫外灯管有特定的温度限制,当水温在<10°C或者水温超过45°C,它的杀菌效果会大幅度减低。
⏹中压紫外灯:不受温度影响。
介质温度对UV 灯管的影响UV (%) U V C R e l a t i v e o u t p u t介质温度 (°C)01020304050607080901000510152025303540455055606570758085Medium PressureLow Pressure消毒介质温度(℃)中压紫外灯特有的功效⏹微生物经过紫外线杀菌以后常常以99.9%来作为衡量指标,或者说是3-log的去除率。
⏹低压紫外灯仅对DNA起作用,中压紫外灯对微生物体内的其他组织也起作用。
⏹对一些254nm不敏感的菌也有很好的杀菌效果。
⏹破坏了光活化酶,降低了光复合作用。
中压紫外灯特有的功效多谱段紫外线多谱段紫外线多谱段紫外线DNAenzymeproteine OHOH全面破坏中压多谱段杀菌过程中压紫外灯特有的功效不同波长对不同微生物杀菌效率曲线中压紫外灯特有的功效运用了低压紫外线技术光化反应后紫外线照射后紫外线照射前黑暗修复后10e8/ml10e2/ml10e6/ml10e3/ml10e8/ml10e2/ml 光化反应后紫外线照射后紫外线照射前黑暗修复后10e2/ml 10e2/ml采用低压紫外灯照射采用中压紫外灯照射紫外线光强监控⏹相对照射强度监控紫外灯管点燃8000小时和紫外灯相对指示强度表到60%以下作为更换灯管的依据。
⏹绝对照射强度监控杀菌效果是由微生物所接受的照射剂量决定的。
紫外线光强监控微生物及病毒下降3对数单位所需紫外线照射剂量(mj/cm2)Bacillus anthracis 炭疽杆菌8.7 S. enteritidis肠炎杆菌7.6 B. Megatherium sp. (veg.) 大地懒杆菌,生长态)2.5B. Megatherium sp. (spores) 大地懒杆菌/孢子 5.2 B. paratyphosus甲型副伤寒杆菌 6.1 B. subtilis枯草芽孢杆菌11.0 B. subtilis spores枯草芽孢杆菌/孢子22.0 Clostridium tetani 破伤风梭菌22.0 Corynebacterium diphtheria白喉棒状杆菌 6.5 Eberthella typhosa伤寒杆菌脂多糖 4.1紫外线光强监控微生物及病毒下降3对数单位所需紫外线照射剂量(mj/cm2 )Escherichia coli 大肠杆菌 6.6 Micrococcus candidus 金黄色葡萄球菌12.3 Micrococcus sphaeroides球形微球菌15.4 Mycobacterium tuberculosis结核分支杆菌10.0 Neisseria catarrhalis粘膜炎奈瑟氏球菌8.5 Phytomonas tumefaciens土壤杆菌8.5 Proteus vulgaris普通变形杆菌 6.6 Cholera Virus霍乱病毒 6.0 Influenza virus 流感病毒 6.6紫外线光强监控⏹照射剂量不仅与紫外灯管的功率有关,同时与水的流量有关 2/cm mj UV 剂量 = UV 强度 x 停留时间2/cm mw s 灯管输出功率(w ) 处理量(m 3 /h ) 水质(T 10) 反应器尺寸 ⏹30 以上作为照射剂量值。
2/cm mj紫外线光强监控实际运行,/3hr m 2/cm mj 高流量时的照射剂量泵输出流量22.6,接受的紫外线剂量59h m /32/cm mj紫外线光强监控实际运行hm /3 低流量时的照射剂量泵输出流量11.0,接受的紫外线剂量1412/cm mj /hh m /3新版GMP对设备的要求(第五章第二节设计和安装)第七十四条生产设备不得对药品质量产生任何不利影响。