机械制造装备设计 第三章 主轴组件设计
- 格式:ppt
- 大小:2.87 MB
- 文档页数:238
第3章主轴组件设计3.1 主轴组件的基本要求是什么?它们对加工精度有何影响?答:1) 旋转精度: 瞬时旋转中心线相对于理想旋转中心线在空间位置上的偏差,,其范围就为主轴的旋转精度,主轴组件的旋转精度是指专机在空载低速转动时,在主轴前端定位面上的测得的径向圆跳动、端面圆跳动和轴向窜动值的大小。
2) 静刚度: 是指在外加载荷作用下抵抗变形的能力。
3) 抗振性: 是指机器工作时主轴组件抵抗振动、保持主轴平稳运转的能力。
4) 热变形: 是指机器工作时,因各相对运动处的摩擦和搅油等耗损而发热造成的温差,使主轴组件在形状和位置上产生的畸变。
5) 耐磨性: 是指长期地保持其原始制造精度的能力,即精度的保持性。
由于各类机械装备的工艺特点的不同,主轴组件所传递的转速、承受的工作载荷等工作条件各异,故对主轴组件的要求也各有侧重,决不能强求一律。
3.2 主轴的轴向定位有几种?各有什么特点,适用何种场合?答:主轴的轴向定位,主要由推力轴承来实现。
推力轴承的配置型式有三种:1) 前端定位推力轴承安排在前支承处。
主轴发热后向后伸长,轴前端的轴向精度较高,但前支承结构复杂(表序号1、2和5)。
2) 后端定位推力轴承安排在后支承处。
主轴受热后向前伸长,影响轴前端的轴向位置精度和刚度,但这种结构便于轴承间隙调整(表序号3).3) 两端定位推力轴承分别安排在前后支承处。
支承结构简单,发热量小,但主轴受热,产生变形,会改变轴承间隙,影响主轴的旋转精度(表序号4、7和8)。
3.3 选择主轴材料的依据是什么?答:主轴材料的选择应根据耐磨性和热处理后变形的大小等来考虑。
因此,无需从强度、刚度角度来考虑主轴材料的选择。
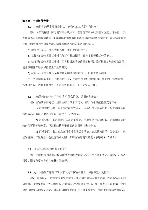
3.4 为什么数控车床的前轴承常采用三联轴承组合,如何布置?为什么?答:如图所示。
数控车床主轴的前支承常采用三联轴承组合安装,即前两轴承为同向组合,接触线朝前(大口朝外),后轴承与之背靠背(反装),则支承点应在前面第一个轴承的接触线与轴线交点处,这样可以增加主轴的前支承支承宽度,缩短主轴前端悬伸量a。
《机械制造装备设计》第4版第三章习题参考答案3-1 为什么对机床主轴要提出旋转精度、刚度、抗振性、温升及耐磨性要求?主轴组件的功用是缩小主运动的传动误差并将运动传递给工件或刀具进行切削,形成表面成形运动;承受切削力和传动力等载荷。
主轴组件直接参与切削,其性能影响加工精度和生产率。
末端传动组件(包括轴承)要有较高的制造精度、支承刚度,必要时采用校正机构,这样可缩小前面传动件的传动误差,且末端组件不产生或少产生传动误差。
旋转精度是主轴组件装配后,静止或低速空载状态下,刀具或工件安装基面上的全跳动值。
它取决于主轴、主轴的支承轴承、箱体孔等的制造精度,装配和调整精度。
动态刚度包括抗振性、热变形、噪声。
耐磨性是精度保持性的体现。
故机床主轴要提出旋转精度、刚度、抗振性、温升及耐磨性要求。
3-2 主轴部件采用的滚动轴承有那些类型,其特点和选用原则是什么?双列圆柱滚子轴承、双向推力角接触球轴承、角接触球轴承、双列圆锥滚子轴承。
双列圆柱滚子轴承,滚子直径小,数量多(50~60个),具有较高的刚度;两列滚子交错:1,轴向布置,减少了刚度的变化量;外圈无挡边,加工方便;主轴内孔为锥孔,锥度12移动内圈使之径向变形,调整径向间隙和预紧;黄铜实体保持架,利于轴承散热。
NN3000K 超轻系列轴承。
轴承型号为234400,接触角60ο,滚动体直径小,极限转速高;外圈和箱体孔为间隙配合,安装方便,且不承受径向载荷;与双列圆柱滚子轴承配套使用。
角接触球轴承常用的型号有7000C系列和7000AC系列,前者接触角为15ο,后者为25ο。
7000C系列多用于极限转速高,轴向负载小的机床,如内圆磨床主轴等;7000AC系列多用于极限转速高于双列滚子轴承,轴向载荷较大的机床,如车床主轴和加工中心主轴。
为提高支承刚度,可采用两个角接触球轴承组合安装。
圆锥滚子轴承,与圆锥齿轮相似,内圈滚道锥面、外圈滚道锥面及圆锥滚子轴线形成的锥面相交于一点,以保证圆锥滚子的纯滚动。
1.主轴组件:由主轴及其支承轴承和安装在主轴上的传动件、密封件及定位元件等组成。
主轴组件是机床实现旋转运动的执行件,是机床重要的组成部分。
其功用是传递运动和动力,并带动工件或刀具完成表面成形运动;主轴还要承受切削力和传动力等载荷,并保证工件或刀具与机床其他有关部分保持精确的相对位置。
2.主轴组件应满足的基本要求:1)旋转精度:指主轴装配后,在空载、低速转动状态下,安装刀具或工件的主轴部位的径向跳动和轴向跳动。
旋转精度取决于主轴、轴承、箱体孔的制造、装配和调整精度。
主轴组件的旋转精度直接影响工件的加工精度2)刚度:指主轴组件在外载荷作用下抵抗变形的能力。
刚度的量化:以主轴前端产生单位位移的弹性变形时,在位移方向所施加的作用力大小来表示(静刚度:主轴组件在静载荷作用下抵抗变形的能力;动刚度:主轴组件在交变载荷作用下抵抗变形的能力)主轴主件的刚度不足直接影响零件的加工精度和机床的性能3)温升及热变形:主轴组件运转时,因各相对运动处的摩擦生热,切削区的切削热等使主轴组件的温度升高,其尺寸、形状及位置发生变化,造成主轴组件的热变形。
热变形会引起轴承间隙变化,润滑油粘度降低,影响主轴组件的工作性能,降低加工精度5)精度保持性:主轴组件的精度保持性是指长期地保持其原始制造精度的能力。
又称为耐磨性。
磨损速度与摩擦的种类有关,与主轴及轴承的结构特点、表面粗糙度、材料的热处理方式、润滑、防护及使用条件等许多因素有关,精度保持性影响机床使用寿命内的加工精度和工作稳定性。
3.。
机床上最常用的主轴轴承有滚动轴承和滑动轴承两大类。
4.。
轴承的选择:滚动轴承的优点:①预紧后的滚动轴承有足够的刚度和较高的旋转精度,能在转速和载荷变化范围很大的条件下稳定工作。
②滚动轴承为标准件,质量稳定,成本低。
③滚动轴承容易润滑。
滚动轴承与滑动轴承相比的缺点:①滚动轴承工作时的径向刚度是变化的。
②滚动轴承的阻尼较低。
③滚动轴承的径向尺寸较大。
思考题与习题解答第1章专机总体设计1.1 专机应满足哪些基本要求?答:专机应满足下列基本要求:1) 工艺范围; 2) 加工精度; 3) 生产率和自动化程度; 4) 可靠性; 5) 操作方便、工作完全;6) 造型美观、减少污染。
1.2 专机设计的步骤是什么?答:大体上可分为以下四个阶段:1) 调查研究; 2) 总体方案设计; 3) 工作图设计; 4) 试制鉴定。
1.3 专机的总体方案设计包括哪些内容?答:具体内容如下:1) 调查研究; 2) 专机的总体布局; 3) 工艺分析; 4) 确定专机的主要技术参数。
1.4 总体布局的内容是什么?答:内容是按工艺要求决定机床所需的运动,确定机床的组成部件,以及确定各个部件的相对运动和相对位置关系,同时也要确定操纵、控制机构在机床中的配置,并作出机床的总联系尺寸图。
1.5 为何在总体方案设计中工艺分析是十分重要的?答:工艺分析首先确定该专机所采用哪一种的工艺方法,工艺方法又是多种多样的,它对机床的结构和性能的影响很大。
工艺方法的改变将导致机床的运动、传动、部件配置以及结构等产生一系列变化。
不同的工艺方法,必然会使机床的结构、运动、传动等有所不同。
因此,在总体方案设计中工艺分析就显得十分重要的。
1.6 专机的运动有哪几种类型?运动分配的原则是什么?答:按其运动的功用可分为表面成形运动和辅助运动两大类。
表面成形运动又可分为主运动和进给运动两类。
运动分配的原则应考虑下列几项:1) 简化机床的传动和结构; 2) 提高加工精度; 3) 缩小机床占地面积。
1.7 主轴转速数列有哪几种类型?分别适用于什么场合?答:主轴转速数列采用等比级数、等差级数、对数级数等类型排列。
一般情况下,在主运动系统中主轴转速采用等比级数排列; 在进给运动系统中采用按等差级数排列的数列。
1.8专机的功率确定方法有哪几种?目前常用的方法是什么?答:有3种方法:1) 类比法; 2) 实侧法; 3) 计算法。