2019年普通高等学校招生全国统一考试大纲
- 格式:doc
- 大小:40.50 KB
- 文档页数:4
总纲普通高等学校招生全国统一考试(以下简称“高考”)是合格的高中毕业生和具有同等学力的考生参加的选拔性考试。
高等学校根据考生成绩,按照招生章程和计划,德智体美劳全面衡量,择优录取。
高考应具有较高的信度、效度,必要的区分度和适当的难度。
《普通高等学校招生全国统一考试大纲》(以下简称《考试大纲》)是高考命题的规范性文件和标准,是考试评价、复习备考的依据。
《考试大纲》明确了高考的性质和功能,规定了考试内容与形式,对实施高考内容改革、规范高考命题具有重要意义。
《考试大纲》依据普通高等学校对新生思想道德素质、科学文化素质的要求及《普通高中课程标准》制定。
《国务院关于深化考试招生制度改革的实施意见》明确提出深化高考考试内容改革,依据高校人才选拔要求和国家课程标准,科学设计命题内容,增强基础性、综合性,着重考查学生独立思考和运用所学知识分析问题、解决问题的能力。
高考考试内容改革全面贯彻党的教育方针,落实构建德智体美劳全面培养教育体系的要求,以立德树人为鲜明导向,以促进素质教育发展为基本遵循,科学构建基于德智体美劳全面发展要求的高考评价体系。
高考评价体系由“一核四层四翼”组成,包括考查目的、考查内容和考查要求。
“一核”为考查目的,即“立德树人、服务选才、引导教学”,是对素质教育中高考核心功能的概括,回答“为什么考”的问题;“四层”为考查内容,即“必备知识、关键能力、学科素养、核心价值”,是素质教育目标在高考中的提炼,回答高考“考什么”的问题;“四翼”为考查要求,即“基础性、综合性、应用性、创新性”,是素质教育评价维度在高考中的体现,回答高考“怎么考”的问题。
《考试大纲》是高考评价体系的具体实现,体现高考考试内容改革的方向和阶段性成果。
《考试大纲》是制定《考试说明》的依据。
各分省命题省份在《考试大纲》的基础上,可以结合本地高考方案和教学实际制订适用的《考试说明》。
《考试大纲》的解释权归教育部考试中心。
语文Ⅰ. 考核目标与要求根据普通高等学校对新生思想道德素质和科学文化素质的要求,依据中华人民共和国教育部2003年颁布的《普通高中课程方案(实验)》和《普通高中语文课程标准(实验)》,确定高考语文科考核目标与要求。
英语考核目标与要求一、语言知识要求考生掌握并能运用英语语音、词汇、语法基础知识以及所学功能意念和话题(见附录1 至附录5),要求词汇量为3500 左右。
二、语言运用1.听力要求考生能听懂所熟悉话题的简短独白和对话。
考生应能:(1)理解主旨要义;(2)获取具体的事实性信息;(3)对所听内容做出推断;(4)理解说话者的意图、观点和态度。
2.阅读要求考生能读懂书、报、杂志中关于一般性话题的简短文段以及公告、说明、广告等,并能从中获取相关信息。
考生应能:(1)理解主旨要义;(2)理解文中具体信息;(3)根据上下文推断单词和短语的含义;(4)做出判断和推理;(5)理解文章的基本结构;(6)理解作者的意图、观点和态度。
3.写作要求考生根据提示进行书面表达。
考生应能:(1)清楚、连贯地传递信息,表达意思;(2)有效运用所学语言知识。
4.口语要求考生根据提示进行口头表达。
考生应能:(1)询问或传递事实性信息,表达意思和想法;(2)做到语音、语调自然;(3)做到语言运用得体;(4)使用有效的交际策略。
附录1语音项目表1. 基本读音(1) 26 个字母的读音(2) 元音字母在重读音节中的读音(3) 元音字母在轻读音节中的读音(4) 元音字母组合在重读音节中的读音(5) 常见的元音字母组合在轻读音节中的读音(6) 辅音字母组合的读音(7) 辅音连缀的读音(8) 成节音的读音2. 重音(1) 单词重音(2) 句子重音3. 读音的变化(1) 连读(2) 失去爆破(3) 弱读(4) 同化4. 语调与节奏(1) 意群与停顿(2) 语调(3) 节奏5. 语音、语调、重音、节奏等在口语交流中的运用6. 朗诵和演讲中的语音技巧7. 主要英语国家的英语语音差异附录2语法项目表1. 名词(1) 可数名词及其单复数(2) 不可数名词(3) 专有名词(4) 名词所有格2. 代词(1) 人称代词(2) 物主代词(3) 反身代词(4) 指示代词(5) 不定代词(6) 疑问代词3. 数词(1) 基数词(2) 序数词4. 介词和介词短语5. 连词6. 形容词(比较级和最高级)7. 副词(比较级和最高级)8. 冠词9. 动词(1) 动词的基本形式(2) 系动词(3) 及物动词和不及物动词(4) 助动词(5) 情态动词10. 时态(1) 一般现在时(2) 一般过去时(3) 一般将来时(4) 现在进行时(5) 过去进行时(6) 过去将来时(7) 将来进行时(8) 现在完成时(9) 过去完成时(10) 现在完成进行时11. 被动语态12. 非谓语动词(1) 动词不定式(2) 动词的-ing 形式(3) 动词的-ed 形式13. 构词法(1) 合成法(2) 派生法(3) 转化法(4) 缩写和简写14. 句子种类(1) 陈述句(2) 疑问句(3) 祈使句(4) 感叹句15. 句子成分(1) 主语(2) 谓语(3) 表语(4) 宾语(5) 定语(6) 状语(7) 补语16. 简单句的基本句型17. 主谓一致18. 并列复合句19. 主从复合句(1) 宾语从句(2) 状语从句(3) 定语从句(4) 主语从句(5) 表语从句20. 间接引语21. 省略22. 倒装23. 强调24. 虚拟语气附录3功能意念项目表1. 社会交往(Social Communications)(1) 问候(Greetings)(2) 介绍(Introduction)(3) 告别(Farewells ) (4)感谢(Thanks )(5) 道歉(Apologies)(6) 邀请(Invitation)(7) 请求允许(Asking for permission)(8) 祝愿和祝贺(Expressing wishes and congratulations)(9) 提供帮助(Offering help)(10) 接受和拒绝(Acceptance and refusal)(11) 约会(Making appointments)(12) 打电话(Making telephone calls)(13) 就餐(Having meals)(14) 就医(Seeing the doctor)(15) 购物(Shopping)(16) 问路(Asking the way)(17) 谈论天气(Talking about weather)(18) 语言交际困难(Language difficulties in communication)(19) 提醒注意(Reminding)(20) 警告和禁止(Warning and prohibition)(21) 劝告(Advice)(22) 建议(Suggestions)2. 态度(Attitudes)(23) 同意和不同意(Agreement and disagreement)(24) 喜欢和不喜欢(Likes and dislikes)(25) 肯定和不肯定(Certainty and uncertainty) (26)可能和不可能(Possibility and impossibility) (27)能够和不能够(Ability and inability)(28) 偏爱和优先选择(Preference)(29) 意愿和打算(Intentions and plans)(30) 希望和愿望(Hopes and wishes)(31) 表扬和鼓励(Praise and encouragement)(32) 责备和抱怨(Blame and complaint)(33) 冷淡(Indifference)(34) 判断与评价(Judgement and evaluation)3. 情感(Emotions)(35) 高兴(Happiness)(36) 惊奇(Surprise)(37) 忧虑(Worries)(38) 安慰(Reassurance)(39) 满意(Satisfaction)(40) 遗憾(Regret)(41) 同情(Sympathy)(42) 恐惧(Fear)(43) 愤怒(Anger)4. 时间(Time)(44) 时刻(Point of time)(45) 时段(Duration)(46) 频度(Frequency)(47) 时序(Sequence)5. 空间(Space)(48) 位置(Position)(49) 方向(Direction)(50) 距离(Distance)6. 存在(Existence)(51) 存在与不存在(Existence and Non-existence) 7. 特征(Features)(52) 形状(Shape)(53) 颜色(Colour)(54) 材料(Material)(55) 价格(Price)(56) 规格(Size)(57) 年龄(Age)8. 计量(Measurement)(58) 长度(Length)(59) 宽度(Width)(60) 高度(Height)(61) 数量(Number)9. 比较(Comparison)(62) 同级比较(Equal comparison)(63) 差别比较(Comparative and superlative)(64) 相似和差别(Similarity and difference) 10. 逻辑关系(Logical relations) (65)原因和结果(Cause and effect) (66)目的(Purpose)11. 职业(Occupations)(67) 工作(Jobs)(68) 单位(Employer)附录4话题项目表1. 个人情况(Personal information)2. 家庭、朋友与周围的人(Family, friends and people around)3. 周围的环境(Personal environments)4. 日常活动(Daily routines)5. 学校生活(School life)6. 兴趣与爱好(Interests and hobbies)7. 个人感情(Emotions)8. 人际关系(Interpersonal relationships)9. 计划与愿望(Plans and intentions)10. 节假日活动(Festivals, holidays and celebrations)11. 购物(Shopping)12. 饮食(Food and drink)13. 健康(Health)14. 天气(Weather)15. 文娱与体育(Entertainment and sports)16. 旅游和交通(Travel and transport)17. 语言学习(Language learning)18. 自然(Nature)19. 世界与环境(The world and the environment)20. 科普知识与现代技术(Popular science and modern technology)21. 热点话题(Topical issues)22. 历史与地理(History and geography)23. 社会(Society)24. 文学与艺术(Literature and art)附录5词汇表Aa(an)art abandon vability nable a abnormal a aboard prep abolish v abortion nabout ad & prep above prep,a & ad abroad adabrupt a absence n absent a absolute a absorb v abstract a & n absurd a abundant a abuse v academic a & n academy n accelerate v accent naccept vaccess n & v accessible a accident n accommodation n accompany v accomplish v account n accountant n accumulate v accuracy n accurate a accuse v accustomed a ache v & n achieve v achievement n acid a acknowledge v acquaintance n acquire v acquisition n acre nacross prepact n & vaction nactive aactivity nactor nactress nactual aacute aAD abbrad=advertisement n adapt v adaptation nadd vaddicted a addition n address n adequate a adjust v adjustment n administration n admirable a admire v admission n admit v adolescence n adolescent a & n adopt vadore v adultn advance v &n advantage n adventure n advertise v advertisement n advice nadvise v advocate vaffair naffect v affection n afford vafraid aAfrica nAfrican a & nafter ad,prep & conj afternoon n afterward(s)ad again adagainst prepage nagency nagenda nagent n aggressive aago adagree v agreement n agricultural a agriculture n ahead adaid n & vAIDS naim n & vair naircraft nairline nairmail nairplane nairport nairspace nalarm n & valbum n alcoholn alcoholic a &n algebra nalike adalive aall ad,a & pron allergic aalley nallocate vallow vallowance nalmost adalone aalong ad & prep alongside adaloud adalphabet nalready adalso adalternative a although conjaltitude naltogether ad aluminium(Am aluminum)n always ad am v(be) a.m./am,A.M./AM abbr amateur aamaze v amazing a ambassador n ambassadress n ambiguous a ambition n ambulance n America n among prep amount n & v ample aamuse v amusement n analyse v analysis n ancestor n anchor v & n ancient aand conj anecdote n anger nangle nangry a animal nankle n anniversary n announce v annoy v annual a another a & pron answer n & v ant nAntarctic a antique n anxiety n anxious aany pron & a anybody pron anyhow ad anyone pron anything pron anyway ad anywhere ad apart ad & a apartment n apologize v apology n apparent a appeal v & n appear v appearance n appendix n appetite n applaud v & n apple n applicant n application n apply v appoint v appointment n appreciate v appreciation n approach n & v appropriate a approval n approve v approximately ad apron narbitrary aarch narchitect n architecture n Arctic aare v(be)area nargue vargument narise(arose,arisen)v arithmetic narm n & v armchair narmy naround ad & prep arrange v arrangement n arrest varrival narrive varrow nart narticle nartificial aartist nas ad,conj & prepash n ashamed a Asia nAsian a & n aside adask v asleep a aspect n assess v assessment n assist v assistance n assistant n associate v association n assume v assumption n astonish v astronaut n astronomer n astronomy n at prep athlete n athletic a Atlantic a atmosphere n atom n attach v attack v & n attain v attempt v & n attend vattention nattitude nattract vattraction nattractive aaudience naunt nauthentic aauthor nauthority nautomatic aautonomous aautumn navailable aavenue naverage a & navoid vawake(awoke,awoken)v & a award naware aaway adawesome aawful aawkward aBbaby nbachelor nback ad,a & n background nbackward(s)adbacon nbacterium(pl bacteria)n bad(worse,worst) a badminton nbag nbaggage nbakery nbalance nbalcony nball nballet nballoon nbamboo nban n & vbanana nband nbandage nbank nbar nbarbecue nbarber nbarbershop nbare abargain n & vbark v & nbarrier nbase nbaseball nbasement nbasic a basin n basisn basket nbasketball nbat nbath n bathev bathroomn bathtub nbattery nbattle nbay nBC abbrbe(am,is,are,was,were,being,been)v beach nbean nbean curd nbear1nbear2vbeard nbeast nbeat(beat,beaten)v & n beautiful abeauty nbecause conjbecome(became,become)v bed nbeddings nbedroom nbee nbeef nbeer nbefore prep,ad&conj beg vbegin(began,begun)v behalf nbehave vbehaviour(Am behavior)n behind prep & adbeing nbelief nbelieve vbell nbelly nbelong vbelow prepbelt n bench nbend(bent,bent)v beneath prep beneficial abenefit n & vbent a & n besideprep besides prep& ad betray vbetween prepbeyond prepbicycle nbid v & nbig a bike=bicycle nbill n bingo n biochemistry n biography n biology nbird n birthn birthday n birthplace n biscuit nbishop nbit nbite(bit,bitten)v bitter ablack a & n blackboard n blame n & v blank n & a blanket nbleed vbless v blinda block n &v blood nblouse nblow(blew,blown)v blue n & aboard n & vboat nbody nboil vbomb n & v bond n & v bone n bonus n book n & v boom n & v boot nbooth n border n bored a boring a born a borrow v boss n botanical a botany n both a & pron bother v bottle n bottom n bounce v bound a boundary n bow v & n bowl n bowling n box n boxing n boy n boycott v brain nbrake n & vbranch nbrand nbrave abravery nbread nbreak(broke,broken)v & n breakfast n breakthrough nbreast nbreath nbreathe vbreathless abrewery nbrick nbride nbridegroom nbridge nbrief abright abrilliant abring(brought,brought)v broad abroadcast(broadcast, broadcast 或-ed,-ed)v brochure nbroken abroom nbrother nbrown n & abrunch nbrush v & nBuddhism nbudget nbuffet nbuild(built,built)v building nbunch nbungalow nburden nbureaucratic aburglar nburn(burnt,burnt或-ed,-ed)v & nburst vbury vbus nbush nbusiness n businessman/woman(pl businessmen/ women)n busy abut conj & prepbutcher n & vbutter nbutterfly n button n& v buy(bought,bought)v by prepbye int Ccab ncabbage ncafe ncafeteria ncage ncake ncalculate vcall n & vcalm a & vcamel ncamera ncamp n & v campaign ncan1(could);can’t=cannot modal v can2n canaln cancel vcancer n candidate ncandle ncandy ncanteen ncap ncapital ncapsule ncaptain ncaption ncar ncarbon ncard ncare n & vcareful acareless a carpenter ncarpet ncarriage ncarrier ncarrot ncarry vcartoon ncarve vcase ncash n & v cassette ncast(cast,cast)v castle ncasual a catn catalogue n catastrophe ncatch(caught,caught)v category ncater vCatholic acattle ncause n & vcaution ncautious acave nCD=compact disk n ceiling ncelebrate v celebration ncell ncent ncentigrade a centimetre(Am centimeter)n central acentre(Am center)n century nceremony ncertain acertificate nchain nchair nchairman/woman(pl chairmen/women)n chalk nchallenge n challenging a champion nchance nchange n & v changeable a channel nchant v & nchaos nchapter ncharacter n characteristic a & ncharge v & nchart n chatn & v cheapa cheat n &v check n &v cheek ncheer n & vcheerful acheers intcheese nchef nchemical a & n chemist nchemistry ncheque(Am check)n chess nchest nchew vchicken nchief a & nchild(pl children)n childhood n chocolate nchoice nchoir nchoke n & vchoose(chose,chosen)v chopsticks nchorus nChristian n Christmas n church n cigar n cigarette n cinema n circle n & v circuit n circulate v circumstance n circus n citizen ncity ncivil a civilian n civilization n clap vclarify v class n classic a classify v classmate n classroom n claw nclay nclean v & a cleaner n clear aclerk n clever aclick v climate nclimb vclinic nclock nclone vclose a & adcloth nclothes nclothing ncloud ncloudy aclub nclumsy acoach ncoal ncoast ncoat ncocoa ncoffee ncoin ncoincidence ncoke ncold a & ncollar ncolleague ncollect vcollection ncollege ncollision ncolour(Am color)n & v comb n & v combine v come(came,come)v comedy n comfort n comfortable a command n & v comment n commercial a commit v commitment n committee n common a communicate v communication n communism n communist n & a companion n company n compare v compass n compensate v compete v competence n competition n complete a & v complex a & n component n composition n comprehension n compromise v compulsory a computer nconcentrate v concept n concern v & n concert n conclude v conclusion n concrete a condemn v condition n conduct v conductor n conference n confident a confidential a confirm v conflict n confuse v congratulate v congratulation n connect v connection n conscience n consensus n consequence n conservation n conservative a consider v considerate a consideration n consist v consistent a constant a constitution n construct v construction n consult v consultant n consume v contain v container n contemporary a content1n content2 a continent n continue v contradict v contradictory a contrary n & a contribute v contribution n control v & n controversial a convenience n convenient a conventional a conversation n convey v convince v cook n & v cooker n cookie ncool acopy n & v corn ncorner n corporation n correct v & a correction n correspond v corrupt a & v cost n & vcosy(Am cozy) a cottage n cotton n & a cough n & v could modal v count v counter n country n countryside n couple n courage n course ncourt n courtyard n cousin ncover n & v cow ncrash v & n crayon ncrazy acream ncreate v creature ncredit ncrew ncrime ncriminal ncriterion(pl criteria)n crop ncross n & v crossing n crossroads ncrowd n & vcruel acry n & vcube ncubic acuisine nculture ncup ncupboard ncure n & vcurious a currency n curriculum n curtain ncushion ncustom n customer n customs ncut(cut,cut)v & n cycle vcyclist nDdad=daddy n daily a,ad & n dam ndamage n & v damp a & n dance n & v danger n dangerous a dare v & modal v dark a & n darkness ndash v & ndata n database ndate n & v daughter n dawn nday n deada deadlinen deaf adeal ndear adeath ndebate n & v debt ndecade n decide v decision n declare vdecline vdecorate v decoration n decrease vdeed ndeep a & addeer ndefeat vdefence(Am defense)n defend vdegree ndelay n & vdelete v & n deliberately ad delicate adelicious adelight ndelighted adeliver vdemand vdentist n department(Dept.)n departure ndepend vdeposit v & ndepth ndescribe v description ndesert v & n deserve vdesign v & ndesire v & ndesk ndesperate adessert n destination n destroy vdetective n determine v develop v development n devote vdevotion n diagram ndial vdialogue(Am dialog)n diamond ndiary ndictation n dictionary ndie vdiet n differ v difference n different adifficult adifficulty ndig(dug,dug)v digest vdigital adignity n dilemma n dimension n dinner n dinosaur n dioxide ndip v diploman direct a & v direction n director n directory n dirty a disability n disabled a disadvantage n disagree v disagreement n disappear v disappoint v disappointed a disaster n discount n discourage v discover v discovery n discrimination n discuss v discussion n disease n disgusting a dish ndisk=disc n dislike v dismiss v distance n distant a distinction n distinguish v distribute v district n disturb v disturbing adive vdiverse adivide v division n divorce vdizzy ado(did,done)v doctor n document ndog ndoll ndollar ndonate vdoor n dormitory(dorm)n dot ndouble a & n doubt n & v down prep & ad download n & v downstairs ad downtown ad,n & a dozen nDr=doctor ndraft n & vdrag vdraw(drew,drawn)v drawback n drawer ndream(dreamt,dreamt 或-ed,-ed)n & v dress n & v drill n & v drink(drank,drunk) v drive(drove,driven) v driver ndrop n & vdrug ndrum ndrunk adry v & aduck ndue adull adumpling nduring prepdusk ndust ndustbin ndusty aduty nDVD=digital versatile disk n dynamic adynasty nEeach a & proneager aeagle near nearly a & adearn v earthn earthquaken east a,ad &n Easter neastern aeasy aeat(ate,eaten)vecology nedge nedition neditor neducate veducation neducator neffect neffort negg neggplant neither a,conj & adelder n elect velectric a electrical a electricity n electronic a elegant a elephant nelse ade-mail n & v embarrass v embassy n emergency n emperor n employ vempty a encourage v encouragement n end n & vending nendless aenemy n energetic a energy nengine n engineer nenjoy v enjoyable a enlarge venough pron,a & ad enquiry nenter venterprise n entertainment n enthusiastic a entire a entrance n entry n envelope n environment n envy v & n equal a & v equality n equip v equipment n eraser nerror n eruptv escape n &v especiallyad essay n Europe n European a & n evaluate v even ad evening n event n eventually ad ever adevery a everybody pron everyday a everyone pron everything pron everywhere ad evidence n evident a evolution nexact aexam=examination n examine v example n excellent aexcept prep exchange n & v excite vexcuse n & v exercise n & v exhibition nexist vexistence nexit nexpand vexpect v expectation n expense n expensive a experience n experiment n expert nexplain v explanation n explicit aexplode vexplore vexport n & v expose vexpress v & n expression n extension nextra a extraordinary a extreme aeye neyesight nFface n & vfacial afact nfactory nfade vfail v & nfailure nfair1 afair2nfaith nfall1(fell,fallen)v fall2(Am)=autumn n false afamiliar afamily nfamous afan nfancy n,v & a fantastic afantasy nfar(farther,farthest或further,furthest) a & ad fare n farmn farmer nfast a & adfasten vfat n & afather nfault nfavour(Am favor)n favourite(Am favorite) a & n fax n & vfear nfeast nfeather nfederal afee nfeed(fed,fed)vfeel(felt,felt)vfeeling nfellow nfemale a & nfence nferry nfestival n & afetch vfever nfew pron & afibre(Am fiber)nfiction nfield nfierce afight(fought,fought)n & v figure n & vfile nfill vfilm n & vfinal afinance nfind(found,found)vfine1 a fine2v finger nfingernail nfinish v & nfire n & vfireworks nfirm1nfirm2 a fishn & vfisherman nfist nfit a & vfix vflag nflame nflash nflashlight nflat1a flat2nflee(fled,fled)vflesh nflexible aflight nfloat vflood n & vfloor nflour nflow vflower nflu nfluency nfluent afly1(flew,flown) vfly2nfocus v & nfog nfoggy afold vfolk n & afollow vfond afood nfool n & vfoolish afoot(pl feet)nfootball nfor prep & conjforbid(forbade,forbidden)v force vforecast n & vforehead nforeign aforeigner nforesee(foresaw,foreseen)v forest n forever adforget(forgot,forgot/forgotten)v forgetful aforgive(forgave,forgiven)vfork nform n & vformat nformer afortnight nfortunate afortune nforward adfoster vfound vfountain nfox nfragile afragrant aframework nfranc nfree afreedom nfreeway nfreeze(froze,frozen)vfreezing a frequent afresh afriction nfridge=refrigerator n friend nfriendly a friendship n frighten vfrog nfrom prepfront a & n frontier nfrost nfruit nfry vfuel nfull afun n & a function n & v fundamental a funeral nfunny a furn furnisheda furnituren future nGgain vgallery ngallon ngame ngarage n garbage n garden ngarlic n garment ngas ngate ngather vgay ageneral a & n generation n generous a gentle a gentleman n geography n geometry n gesture nget(got,got)vgift ngifted agiraffe ngirl ngive(gave,given)v glad aglance vglare vglass nglobe nglory nglove n glue ngo(went,gone)vgoal ngoat ngod ngold n & agolden agolf ngood(better,best)a goods ngoose(pl geese)n govern v government ngrade ngradual agraduate v graduation ngrain ngram ngrammar ngrand agrandchild n granddaughter n grandma=grandmother n grandpa=grandfather n grandparents n grandson ngranny ngrape ngraph ngrasp vgrass ngrateful agravity ngreat a & ad greedy agreen a & n greengrocer n greet vgreeting ngrey(Am gray)a grill ngrocer ngrocery nground ngroup ngrow(grew,grown)v growth n guarantee vguard nguess vguest nguidance nguide nguilty aguitar ngun ngym=gymnasium n gymnastics nHhabit n hair nhaircut nhalf a & nhall nham nhamburger nhammer nhand n & vhandbag nhandful nhandkerchief nhandle n & vhandsome ahandwriting nhandy ahang(hung,hung 或-ed,-ed)v happen vhappiness nhappy aharbour(Am harbor)nhard ad & ahardly adhardship nhardworking aharm n & vharmful aharmony nharvest n & vhat nhatch vhate v & nhave(has,had,had)v he pron headn & v headachen headline n headmaster n headmistress n health nhealthy ahear(heard,heard)v hearing nheart nheat nheaven nheavy aheel nheight n helicopter nhello inthelmet nhelp n & v helpful ahen nher pronherb nhere adhero nhers pronherself pron hesitate vhi int hide(hid,hidden)v high a & adhighway nhill nhim pronhimself pronhire vhis pron historyn hit(hit,hit)v &n hobby nhold(held,held)vhole nholiday nholy ahome n & ad homeland n hometown n homework nhonest ahoney nhonour(Am honor)n & v hook n & vhope n & vhopeful ahopeless ahorrible ahorse nhospital nhost n & vhostess nhot ahotdog nhotel nhour nhouse nhousewife n housework nhow adhowever ad & conj howl vhug vhuge ahuman a & n human being n humorous a humour(Am humor)n hunger nhungry ahunt vhunter nhurricane nhurry vhurt(hurt,hurt)v husband n hydrogen nII pronice nice-cream nidea n identification n identity n idiom nif conjignore vill aillegal a illness n imagine v immediately ad immigration n import v & n importance n important a impossible a impress v impression n improve vin prep & ad inch n incident n include v income n increase v & n indeed a independence n independent a indicate v industry n influence n & v inform vinformation n initial ainjure vinjury nink ninn ninnocent a insect ninsert vinside prep & ad insist v inspect v inspire v instant a instead ad institute n institution n instruct v instruction n instrument n insurance n insure v intelligence n intend v intention n interest n interesting a international a Internet n interpreter n interrupt v interval ninterview n & vinto prepintroduce v introduction ninvent vinvention ninvitation ninvite viron n & virrigation nis v(be)island nit pron itspron itselfpronJjacket njam njar njaw njazz njeans njeep njet njewellery(Am jewelry)n job njog vjoin vjoke njournalist njourney njoy njudge n & vjudgement(Am judgment)njuice njump n & vjungle njunior ajust a & adjustice nKkangaroo nkeep(kept,kept)vkettle nkey nkeyboard nkick v & nkid nkill v kilon kilogramnkilometre(Am kilometer)n kind1n kind2a kindergartenn kindness nking nkingdom n kiss n & vkitchen nkite nknee nknife(pl knives)n knock n & vknow(knew,known)v knowledge nLlab=laboratory n labour(Am labor)n lack n & vlady n laken lamb nlame alamp nland n & v language nlantern nlap nlarge a lasta & v late a& ad lattern laugh n &v laughter n laundry nlaw nlawyer nlay(laid,laid)v lazy alead(led,led)v & n leader nleaf(pl leaves)n league n leakvlearn(learnt,learnt 或-ed,-ed)vleast n leathern leave(left,left)v lecture nleft a,ad & nleg nlegal alemon n & a lemonade nlend(lent,lent)v length nlesson nlet(let,let)v letter nlevel n liberation n liberty n librarian n library n license nlid nlie1n & v lie2(lay,lain) v life(pl lives) n lift v & nlight n,v & a lightning nlike v & prep likely alimit vline n & vlink v & nlion nlip nliquid n & alist n & vlisten v literature n literary alitre(Am liter)n litter vlittle(less,least) a live v & alively aload nloaf nlocal alock n & v lonely along a & ad look n & v loose alorry n。
2019年普通高等学校招生全国统一考试大纲(语文)Ⅰ.考核目标与要求根据普通高等学校对新生思想道德素质和科学文化素质的要求,依据中华人民共和国教育部2003年颁布的《普通高中课程方案(实验)》和《普通高中语文课程标准(实验)》,确定高考语文科考试目标与要求。
高考语文科要求考查考生识记、理解、分析综合、鉴赏评价、表达应用和探究六种能力,表现为六个层级,具体要求如下。
A.识记:指识别和记忆,是最基本的能力层级。
要求能识别和记忆语文基础知识、文化常识和名句名篇等。
【说明】试题考查考生默写古代诗文常见名篇名句的能力。
试题内容分别出自白居易《观刈麦》、桂牧《阿房官赋》和苏轼《赤壁赋》。
其中杜牧《阿房官赋》和苏轼《赤壁赋》为《普通高中语文课程标准(实验)》建议的诵读篇目;白居易《观刈麦》为《义务教育语文课程标准》中推荐背诵的篇目。
B.理解:指领会并能作简单的解释,是在识记基础上高一级的能力层级。
要求能够领会并解释词语、句子、段落等的意思。
例3下列各句中,加点的成语使用恰当的一项是A.客厅墙上挂着我们全家在桂林的合影,尽管照片有些褪色,但温馨和美的亲情依然历历在目。
B.为了完成在全国的市场布局,我们三年前就行动了,特别是在营销策略的制定上可谓处心积虑。
C.沉迷网络使小明学习成绩急剧下降,幸亏父母及时发现,并不断求全责备,他才戒掉了网瘾。
D.他在晚会上出神入化的近景魔术表演,不仅令无数观众惊叹不已,还引发了魔术道具的热销。
【说明】试题考查考生正确辨析和使用成语的能力。
试题的D项中加点的成语使用是正确的,“出神人化”形容技艺达到高超绝妙的境界,在这里用来说舞台上令人惊叹不已的精彩魔术表演,是恰当的,考生只要能够理解该成语的意思,应该不会判断错。
其他几项在对加点的成语的使用上都是不正确的。
A项说的是照片虽然已经褪色了,但还可以看到合影中显现的温馨和美,而成语“历历在目”表示一个一个清清楚楚地出现在眼前,比如一张张笑脸、一桩桩往事,可以说历历在目,这里说的是一张合影中体现的和美亲情,不宜使用成语“历历在目”,可以说照片虽然褪色但和薨的亲情仍跃然纸上。
2019年普通高等学校招生全国统一考试大纲语文普通高等学校招生全国统一考试(以下简称“高考”)是普通高校在全国范围内选拔合格新生的一项重要考试。
考试科目为语文、数学、外语,其中,外语为听力;语文和外语采用闭卷作答形式;数学不分文理科。
试卷满分为150分,试卷总分为750分。
语文等科目的成绩以分数形式呈现,满分均为100分,满分150分。
一、考试目标《全国普通高等学校招生统一语文考试大纲》规定,高考语文考试内容包括基础知识和基本能力。
考试内容主要包括必修三篇,选阅阅读理解部分,以及《语文课程标准》要求的七个专题等栏目。
必修三篇:《语文课程标准》规定的必修一《古诗文阅读》、必修二《文言文阅读》、必修三《古汉语》(1—2)。
选文部分包括两个模块:其一,中华优秀传统文化。
其二,革命文化和社会主义先进文化。
二、考试范围与内容语文学科范围包括《普通高中语文课程标准(2017年版)》中规定的《现代文阅读》中的《古代诗歌阅读》(共4篇)、《实用文本阅读》中的《现代文应用文》(共6篇)和《文言文》中的《古诗文诵读》(共10篇)等7个板块。
考试内容包括必修内容与选择性必修内容,如必修1 《古诗文诵读》(共3篇),必修3 《古代诗歌鉴赏》(共4篇),必修2 《文言文阅读》(约10篇)、必修3 《文学创作与鉴赏》(共3篇)和选修3 《中国古代文学史》(共计5篇)。
考试要求:⑴掌握基本的语言文字知识,把握语言文字的性质、特征和功能;②掌握基本的语文知识、方法和技能;③理解文学作品与中华优秀传统文化的关系;④具备运用语言文字进行分析问题、解决问题的能力;⑤能正确理解基本阅读方法,提升语文素养。
试题命制:选用教育部考试中心组织编写并全国统一命题的语文试卷满分为150分,试题形式包括主观题和客观题)。
三、考试形式和试卷结构语文为全国统一命题的科目,实行“闭卷、笔试”的考试形式,考试时间120分钟。
试卷满分为150分,各部分比例为(总分值=150+150+150)/120 (如表2)。
2019年高考考试大纲一、考试性质普通高等学校招生全国统一考试是由合格的高中毕业生和具有同等学力的考生参加的选拔性考试。
二、命题指导思想普通高等学校招生全国统一考试大纲是高考命题的规范性文件和标准。
根据高考内容改革要求,修订考试大纲,主要修订以下内容:在确保稳定的基础上,着力优化试题内容,优化情境设计,强化能力考查,引导学生正确认知与理解、思考与辨析,综合与运用所学知识分析解决实际问题。
三、考试形式与试卷结构(一)考试形式闭卷、笔试。
(二)试卷分数与考试时间试卷满分为150分,考试时间为150分钟。
(三)试卷内容结构1. 必考内容:共91题,分值为135分。
其中,现代文阅读19题,分值为35分;古代诗文阅读24题,分值为50分;语言文字应用22题,分值为30分;写作1题,分值为50分。
2. 加试内容:共45题,分值为75分。
其中,文学名著阅读5题,分值为10分;实用文本阅读5题,分值为20分;独立创作4题,分值为20分;材料作文4题(含加试题和必考题),分值为35分。
四、考查内容根据普通高等学校对新生文化素质的要求,依据中华人民共和国教育部2003年颁布的《普通高中课程方案(实验)》和《普通高中思想政治课程标准(实验)》,将课程标准的必修和选修Ⅰ的内容规定为高考考试内容。
据此确定各学科必考科目的考试内容。
五、考试能力要求高考各学科《考试大纲》都把考查学生学科学习能力放在突出重要的位置。
结合学科特点科学、合理、有效地考查学生的学习能力水平,引导中学生全面提高学科学习能力,是科学实施高考命题的一项重要任务。
全国课标卷《考试大纲》对能力要求主要包括以下九种:(一)获取和解读信息的能力1. 通过理解试题提供的文字、图表等资料获取答题所需信息。
2. 对试题提供的文字、图表等资料和答题所需的问句进行准确的理解和推断。
3. 准确、全面地理解并整合所获取的答题所需信息。
4. 获取试题以外的信息并对相关信息进行甄别。
2019年普通高等学校招生全国统一考试大纲2019-01-31发布总纲普通高等学校招生全国统一考试(以下简称“高考”)是合格的高中毕业生和具有同等学力的考生参加的选拔性考试。
高等学校根据考生成绩,按照招生章程和计划,德智体美劳全面衡量,择优录取。
高考应具有较高的信度、效度,必要的区分度和适当的难度。
《普通高等学校招生全国统一考试大纲》(以下简称《考试大纲》)是高考命题的规范性文件和标准,是考试评价、复习备考的依据。
《考试大纲》明确了高考的性质和功能,规定了考试内容与形式,对实施高考内容改革、规范高考命题具有重要意义。
《考试大纲》依据普通高等学校对新生思想道德素质、科学文化素质的要求及《普通高中课程标准》制定。
《国务院关于深化考试招生制度改革的实施意见》明确提出深化高考考试内容改革,依据高校人才选拔要求和国家课程标准,科学设计命题内容,增强基础性、综合性,着重考查学生独立思考和运用所学知识分析问题、解决问题的能力。
高考考试内容改革全面贯彻党的教育方针,落实构建德智体美劳全面培养教育体系的要求,以立德树人为鲜明导向,以促进素质教育发展为基本遵循,科学构建基于德智体美劳全面发展要求的高考评价体系。
高考评价体系由“一核四层四翼”组成,包括考查目的、考查内容和考查要求。
“一核”为考查目的,即“立德树人、服务选才、引导教学”,是对素质教育中高考核心功能的概括,回答“为什么考”的问题;“四层”为考查内容,即“必备知识、关键能力、学科素养、核心价值”,是素质教育目标在高考中的提炼,回答高考“考什么”的问题;“四翼”为考查要求,即“基础性、综合性、应用性、创新性”,是素质教育评价维度在高考中的体现,回答高考“怎么考”的问题。
《考试大纲》是高考评价体系的具体实现,体现高考考试内容改革的方向和阶段性成果。
《考试大纲》是制定《考试说明》的依据。
各分省命题省份在《考试大纲》的基础上,可以结合本地高考方案和教学实际制订适用的《考试说明》。
2019年普通高等学校招生全国统一考试大纲【考纲研读】初步研读《2019年普通高等学校招生全国统一考试大纲·理科生物》(一)“2019年普通高等学校招生全国统一考试大纲系列图书”的简介普通高等学校招生全国统一考试(以下简称“高考”)是合格的高中毕业生和具有同等学力的考生参加的选拔性考试。
教育部考试中心组织编写的2019年普通高等学校招生全国统一考试大纲系列丛书,已由高等教育出版社出版。
《普通高等学校招生全国统一考试大纲2019年版》(以下简称“考试大纲”)明确了高考的性质和功能,规定了考试范围、考试要求、考试形式、考试目标等,对指导高考内容改革、规范高考命题都有重要意义,是考生必不可少的复习备考依据。
《普通高等学校招生全国统一考试大纲的说明2019年版》(以下简称“考试说明”)是对考试大纲内容的权威解读,包括考试形式、试卷结构、考试范围与要求、题型示例等重要内容,同样也是考生必不可少的复习备考依据。
《考试大纲》是教育部考试中心和各分省命题省市在命题中都应当严格遵循的,是制定《考试说明》的原则依据。
各分省命题省市在《考试大纲》的基础上,可以结合本省市高考方案和教学实际制订《考试说明》。
《高考理科试题分析(理科综合分册)2019年版》和《2019年高考理科试题分析(语文、数学、英语分册)2019年版》由各科命题专家对2018年全国高考试题进行全面分析,对考生复习备考具有参考借鉴意义。
(二)《2019年普通高等学校招生全国统一考试大纲》的部分摘录生物Ⅰ.考核目标与要求根据普通高等学校对新生文化素质的要求,依据中华人民共和国教育部2003年颁布的《普通高中课程方案(实验)》和《普通高中生物课程标准(实验)》,将课程标准的必修及部分选修内容,确定为高考理工类生物学科的考试内容。
高考生物试题注重考查考生的知识、能力和素养,强调理论联系实际,关注生物学科知识在日常生活、生产实践等方面的应用,有利于高校对新生的选拔,有利于培养学生的综合能力和创新思维,激发学生学习生命科学的兴趣,培养实事求是的科学态度,形成正确的价值观,促进学生德智体美劳全面发展。
2019 年一般高等学校招生全国一致考试大纲(语文)Ⅰ. 核查目标与要求依照一般高等学校订再生思想道德素质和科学文化素质的要求,依照中华人民共和国教育部2003 年宣布的《一般高中课程方案(实验)》和《一般高中语文课程标准(实验)》,确定高考语文科考试目标与要求。
高考语文科要求观察考生识记、理解、分析综合、鉴赏议论、表达应用和研究六种能力,表现为六个层级,详尽要求以下。
A.识记:指鉴别和记忆,是最基本的能力层级。
要求能鉴别和记忆语文基础知识、文化知识和名句名篇等。
【说明】试题观察考生默写古代诗文常出名篇名句的能力。
试题内容分别出自白居易《观刈麦》、桂牧《阿房官赋》和苏轼《赤壁赋》。
其中杜牧《阿房官赋》和苏轼《赤壁赋》为《一般高中语文课程标准(实验)》建议的朗诵篇目;白居易《观刈麦》为《义务教育语文课程标准》中介绍背诵的篇目。
B.理解:指领悟并能作简单的讲解,是在识记基础上高一级的能力层级。
要求能够领悟并讲解词语、句子、段落等的意思。
例 3 以下各句中,加点的成语使用合适的一项为哪一项A. 客厅墙上挂着我们全家在桂林的合影,尽管照片有些褪色,但温馨和美的亲情仍旧历历在目。
B.为了完成在全国的市场布局,我们三年前就行动了,特别是在营销策略的拟定上可谓处心积虑。
C. 沉醉网络使小明学习成绩急剧下降,幸亏父亲母亲及时发现,其实不断求全责怪,他才戒掉了网瘾。
D. 他在晚会上出神入化的近景魔术表演,不但令无数观众吃惊不已,还惹起了魔术道具的热卖。
【说明】试题观察考生正确辨析和使用成语的能力。
试题的 D 项中加点的成语使用是正确的,“出神人化”形容技艺达到高妙绝妙的境地,在这里用来说舞台上令人吃惊不已的优秀魔术表演,是合适的,考生只要能够理解该成语的意思,应该不会判断错。
其他几项在对加点的成语的使用上都是不正确的。
A 项说的是照片诚然已经褪色了,但还可以够看到合影中显现的温馨和美,而成语“历历在目”表示一个一个清清楚楚地出现在眼前,比方一张张笑脸、一桩桩往事,能够说历历在目,这里说的是一张合影中表现的和美亲情,不宜使用成语“历历在目”,能够说照片诚然褪色但和薨的亲情仍呼之欲出。
英语
考核目标与要求
一、语言知识
要求考生掌握并能运用英语语音、词汇、语法基础知识以及所学功能意念和话题(见附录 1 至附录 5),要求词汇量为 3500 左右。
二、语言运用
1.听力
要求考生能听懂所熟悉话题的简短独白和对话。
考生应能:
(1)理解主旨要义;
(2)获取具体的事实性信息;
(3)对所听内容做出推断;
(4)理解说话者的意图、观点和态度。
2.阅读
要求考生能读懂书、报、杂志中关于一般性话题的简短文段以及公告、说明、广告等,并能从中获取相关信息。
考生应能:
(1)理解主旨要义;
(2)理解文中具体信息;
(3)根据上下文推断单词和短语的含义;
(4)做出判断和推理;
(5)理解文章的基本结构;
(6)理解作者的意图、观点和态度。
3.写作
要求考生根据提示进行书面表达。
考生应能:
(1)清楚、连贯地传递信息,表达意思;
(2)有效运用所学语言知识。
4.口语
要求考生根据提示进行口头表达。
考生应能:
(1)询问或传递事实性信息,表达意思和想法;
1。
2019年高考全国统一考试大纲:语文语文I、考核目标与要求根据普通高等学校对新生文化素质的要求,依据中华人民共和国教育部2003年颁布的《普通高中课程方案(实验)》和《普通高中语文课程标准(实验)》,确定高考语文科考核目标与要求。
高考语文科要求考查考生识记、理解、分析综合、鉴赏评价、表达应用和探究六种水平,表现为六个层级,具体要求如下。
A、识记:指识别和记忆,是最基本的水平层级。
要求能识别和记忆语文基础知识、文化常识和名句名篇等。
B、理解:指领会并能作简单的解释,是在识记基础上高一级的水平层级。
要求能够领会并解释词语、句子、段落等的意思。
C、分析综合:指分解剖析和归纳整合,是在识记和理解的基础上进一步提升了的水平层级。
要求能够筛选材料中的信息,分解剖析相关现象和问题,并予以归纳整合。
D、鉴赏评价:指对阅读材料的鉴别、赏析和评说,是以识记、理解和分析综合为基础,在阅读方面发展了的水平层级。
E、表达应用:指对语文知识和水平的使用,是以识记、理解和分析综合为基础,在表达方面发展了的水平层级。
F、探究:指对某些问题实行探讨,有发现、有创见,是以识记、理解和分析综合为基础,在创新性思维方面发展了的水平层级。
对A、B、C、D、E、F六个水平层级均可有不同难易水准的考查。
II、考试范围与要求根据普通高等学校对新生文化素质的要求,依据中华人民共和国教育部2003年颁布的《普通高中课程方案(实验)》和《普通高中语文课程标准(实验)》,确定高考语文科考试范围与要求。
根据高中语文课程标准规定的必修课程中阅读与鉴赏、表达与交流两个目标的“语文1”至“语文5”五个模块,选修课程中诗歌与散文、小说与戏剧、新闻与传记、语言文字应用、文化论著研读五个系列,组成考试内容。
考试内容分为阅读和表达两个部分。
2阅读部分包括现代文阅读和古诗文阅读,表达部分包括语言文字应用和写作。
考试的各部分内容均可有难易不同的考查。
一、现代文阅读现代文阅读内容及相对应的水平层级如下:(一)论述类文本阅读阅读中外论述类文本。
2019年普通高等学校招生全国统一考试大纲正式公布普通高等学校招生全国统一考试大纲是高考命题的规范性文件和标准。
根据高考内容改革要求修订考试大纲,是保证考试科学公平、促进素质教育发展的一项重要工作。
现将2019年普通高等学校招生全国统一考试大纲予以公布。
英语考核目标与要求一、语言知识要求考生掌握并能运用英语语音、词汇、语法基础知识以及所学功能意念和话题(见附录1至附录5),要求词汇量为3500左右。
二、语言运用1.听力要求考生能听懂所熟悉话题的简短独白和对话。
考生应能:(1)理解主旨要义;(2)获取具体的事实性信息;(3)对所听内容做出推断;(4)理解说话者的意图、观点和态度。
2.阅读要求考生能读懂书、报、杂志中关于一般性话题的简短文段以及公告、说明、广告等,并能从中获取相关信息。
考生应能:(1)理解主旨要义;(2)理解文中具体信息;(3)根据上下文推断单词和短语的含义;(4)做出判断和推理;(5)理解文章的基本结构;(6)理解作者的意图、观点和态度。
3.写作要求考生根据提示进行书面表达。
考生应能:(1)清楚、连贯地传递信息,表达意思;(2)有效运用所学语言知识。
4.口语要求考生根据提示进行口头表达。
考生应能:(1)询问或传递事实性信息,表达意思和想法;(2)做到语音、语调自然;(3)做到语言运用得体;(4)使用有效的交际策略。
附录1 语音项目表1. 基本读音(1) 26个字母的读音(2) 元音字母在重读音节中的读音(3) 元音字母在轻读音节中的读音(4) 元音字母组合在重读音节中的读音(5) 常见的元音字母组合在轻读音节中的读音(6) 辅音字母组合的读音(7) 辅音连缀的读音(8) 成节音的读音2. 重音(1) 单词重音(2) 句子重音3. 读音的变化(1) 连读(2) 失去爆破(3) 弱读(4) 同化4. 语调与节奏(1) 意群与停顿(2) 语调(3) 节奏5. 语音、语调、重音、节奏等在口语交流中的运用6. 朗诵和演讲中的语音技巧7. 主要英语国家的英语语音差异附录2 语法项目表1. 名词(1) 可数名词及其单复数(2) 不可数名词(3) 专有名词(4) 名词所有格2. 代词(1) 人称代词(2) 物主代词(3) 反身代词(4) 指示代词(5) 不定代词(6) 疑问代词3. 数词(1) 基数词(2) 序数词4. 介词和介词短语5. 连词6. 形容词(比较级和最高级)7. 副词(比较级和最高级)8. 冠词9. 动词(1) 动词的基本形式(2) 系动词(3) 及物动词和不及物动词(4) 助动词(5) 情态动词10. 时态(1) 一般现在时(2) 一般过去时(3) 一般将来时(4) 现在进行时(5) 过去进行时(6) 过去将来时(7) 将来进行时(8) 现在完成时(9) 过去完成时(10) 现在完成进行时11. 被动语态12. 非谓语动词(1) 动词不定式(2) 动词的-ing形式(3) 动词的-ed形式13. 构词法(1) 合成法(2) 派生法(3) 转化法(4) 缩写和简写14. 句子种类(1) 陈述句(2) 疑问句(3) 祈使句(4) 感叹句15. 句子成分(1) 主语(2) 谓语(3) 表语(4) 宾语(5) 定语(6) 状语(7) 补语16. 简单句的基本句型17. 主谓一致18. 并列复合句19. 主从复合句(1) 宾语从句(2) 状语从句(3) 定语从句(4) 主语从句(5) 表语从句20. 间接引语21. 省略22. 倒装23. 强调24. 虚拟语气附录3 功能意念项目表1. 社会交往 (Social Communications)(1) 问候 (Greetings)(2) 介绍 (Introduction)(3) 告别 (Farewells )(4) 感谢 (Thanks )(5) 道歉 (Apologies)(6) 邀请 (Invitation)(7) 请求允许 (Asking for permission)(8) 祝愿和祝贺 (Expressing wishes and congratulations)(9) 提供帮助 (Offering help)(10) 接受和拒绝 (Acceptance and refusal)(11) 约会 (Making appointments)(12) 打电话 (Making telephone calls)(13) 就餐 (Having meals)(14) 就医 (Seeing the doctor)(15) 购物 (Shopping)(16) 问路 (Asking the way)(17) 谈论天气 (Talking about weather)(18) 语言交际困难 (Language difficulties in communication)(19) 提醒注意 (Reminding)(20) 警告和禁止 (Warning and prohibition)(21) 劝告 (Advice)(22) 建议 (Suggestions)2. 态度 (Attitudes)(23) 同意和不同意 (Agreement and disagreement)(24) 喜欢和不喜欢 (Likes and dislikes)(25) 肯定和不肯定 (Certainty and uncertainty)(26) 可能和不可能 (Possibility and impossibility)(27) 能够和不能够 (Ability and inability)(28) 偏爱和优先选择 (Preference)(29) 意愿和打算 (Intentions and plans)(30) 希望和愿望 (Hopes and wishes)(31) 表扬和鼓励 (Praise and encouragement)(32) 责备和抱怨 (Blame and complaint)(33) 冷淡 (Indifference)(34) 判断与评价 (Judgement and evaluation)3. 情感 (Emotions)(35) 高兴 (Happiness)(36) 惊奇 (Surprise)(37) 忧虑 (Worries)(38) 安慰 (Reassurance)(39) 满意 (Satisfaction)(40) 遗憾 (Regret)(41) 同情 (Sympathy)(42) 恐惧 (Fear)(43) 愤怒 (Anger)4. 时间 (Time)(44) 时刻 (Point of time)(45) 时段 (Duration)(46) 频度 (Frequency)(47) 时序 (Sequence)5. 空间 (Space)(48) 位置 (Position)(49) 方向 (Direction)(50) 距离 (Distance)6. 存在 (Existence)(51) 存在与不存在 (Existence and Non-existence)7. 特征 (Features)(52) 形状 (Shape)(53) 颜色 (Colour)(54) 材料 (Material)(55) 价格 (Price)(56) 规格 (Size)(57) 年龄 (Age)8. 计量 (Measurement)(58) 长度 (Length)(59) 宽度 (Width)(60) 高度 (Height)(61) 数量 (Number)9. 比较 (Comparison)(62) 同级比较 (Equal comparison)(63) 差别比较 (Comparative and superlative)(64) 相似和差别 (Similarity and difference) 10. 逻辑关系 (Logical relations)(65) 原因和结果 (Cause and effect)(66) 目的 (Purpose)11. 职业 (Occupations)(67) 工作 (Jobs)(68) 单位 (Employer)10附录4 话题项目表1. 个人情况 (Personal information)2. 家庭、朋友与周围的人 (Family, friends and people around)3. 周围的环境 (Personal environments)4. 日常活动 (Daily routines)5. 学校生活 (School life)6. 兴趣与爱好 (Interests and hobbies)7. 个人感情 (Emotions)8. 人际关系 (Interpersonal relationships)9. 计划与愿望 (Plans and intentions)10. 节假日活动 (Festivals, holidays and celebrations)11. 购物 (Shopping)12. 饮食 (Food and drink)13. 健康 (Health)14. 天气 (Weather)15. 文娱与体育 (Entertainment and sports)16. 旅游和交通 (Travel and transport)17. 语言学习 (Language learning)18. 自然 (Nature)19. 世界与环境 (The world and the environment)20. 科普知识与现代技术 (Popular science and modern technology)21. 热点话题 (Topical issues)22. 历史与地理 (History and geography)23. 社会 (Society)24. 文学与艺术 (Literature and art)附录5 词汇表Aa(an) artabandon vability nable aabnormal aaboard prepabolish vabortion nabout ad & prepabove prep,a & adabroad adabrupt aabsence nabsent aabsolute a absorb v abstract a & n absurd a abundant a abuse v academic a & n academy n accelerate v accent naccept v access n & v accessible a accident n accommodation n accompany v accomplish v account n accountant n accumulate v accuracy n accurate aaccuse v accustomed aache v & nachieve v achievement nacid a acknowledge v acquaintance n acquire v acquisition nacre nacross prepact n & vaction nactive aactivity nactor nactress nactual aacute aAD abbrad=advertisement nadapt v adaptation nadd vaddicted a addition n address n adequate a adjust v adjustment n administration n admirable a admire v admission n admit v adolescence n adolescent a & n adopt vadore vadult nadvance v & n advantage n adventure nadvertise v advertisement n advice nadvise vadvocate vaffair naffect vaffection nafford vafraid aAfrica nAfrican a & nafter ad,prep & conj afternoon n afterward(s) ad again adagainst prepage nagency nagenda nagent naggressive aagree v agreement n agricultural a agriculture n ahead adaid n & vAIDS naim n & vair naircraft n airline n airmail n airplane n airport n airspace n alarm n & v album nalcohol n alcoholic a & n algebra nalike adall ad,a & pron allergic aalley nallocate v allow v allowance n almost adalone aalong ad & prep alongside ad aloud ad alphabet n already adalso ad alternative a although conj altitude n altogether ad aluminium(Am aluminum) n always adam v(be)a.m./am,A.M./AM abbr amateur aamaze vamazing a ambassador n ambassadress n ambiguous aambition n ambulance nAmerica namong prepamount n & vample aamuse vamusement nanalyse vanalysis nancestor nanchor v & nancient aand conjanecdote nanger nangle nangry aanimal nankle n anniversary n announce v annoy vannual aanother a & pron answer n & vant nAntarctic a antique n anxiety n anxious aany pron & a anybody pron anyhow ad anyone pron anything pronanyway ad anywhere ad apart ad & a apartment n apologize v apology n apparent a appeal v & n appear v appearance n appendix n appetite n applaud v & n apple n applicant n application n apply v appoint v appointment n appreciate v appreciation n approach n & vappropriate a approval napprove v approximately ad apron narbitrary aarch narchitect n architecture nArctic aare v(be)area nargue vargument narise(arose,arisen) v arithmetic narm n & varmchair narmy naround ad & prep arrange v arrangement narrest varrival narrive varrow nart narticle nartificial a artist nas ad,conj & prep ash nashamed aAsia nAsian a & naside adask vasleep aaspect nassess v assessment n assist v assistance n assistant nassociate v association n assume v assumption n astonish v astronaut n astronomer n astronomy n at prep athlete n athletic a Atlantic a atmosphere n atom nattach v attack v & n attain v attempt v & n attend v attention n attitude n attract vattraction nattractive aaudience naunt nauthentic aauthor nauthority nautomatic aautonomous aautumn navailable aavenue naverage a & navoid vawake(awoke,awoken) v & a award naware aaway adawesome aawful aawkward aBbachelor nback ad,a & n background nbackward(s) adbacon nbacterium(pl bacteria) n bad(worse,worst) a badminton nbag nbaggage nbakery nbalance nbalcony nball nballet nballoon nbamboo nban n & vbanana nband nbandage nbar n barbecue n barber n barbershop n bare a bargain n & v bark v & n barrier n base n baseball n basement n basic abasin nbasis n basket n basketball n bat nbath nbathe v bathroom n bathtub nbattery nbattle nbay nBC abbrbe(am,is,are,was, were,being,been) v beach nbean nbean curd nbear1 nbear2 vbeard nbeast nbeat(beat,beaten) v & n beautiful abeauty nbecause conjbecome(became,become) v bed nbeddings nbedroom nbee nbeef nbeer nbefore prep,ad&conjbeg vbegin(began,begun) v behalf nbehave vbehaviour(Am behavior) n behind prep & adbeing nbelief nbelieve vbell nbelly nbelong vbelow prepbelt nbench nbend(bent,bent) v beneath prepbeneficial abenefit n & vbent a & nbeside prep besides prep & ad betray vbetween prep beyond prep bicycle nbid v & nbig abike=bicycle nbill nbingo n biochemistry n biography n biology nbird nbirth nbirthday n birthplace n biscuit nbishop nbit nbite(bit,bitten) v bitter ablack a & n blackboard n blame n & vblank n & a blanket nbleed vbless vblind ablock n & vblood nblouse nblow(blew,blown) v blue n & aboard n & vboat nbody nboil vbomb n & vbond n & vbone nbonus nbook n & v boom n & v boot nbooth n border n bored a boring aborn aborrow vboss n botanical a botany nboth a & pron bother v bottle n bottom n bounce v bound a boundary n bow v & n bowl nbowling nbox nboxing nboy nboycott vbrain nbrake n & vbranch nbrand nbrave abravery nbread nbreak(broke,broken) v & n breakfast nbreakthrough nbreast nbreath nbreathe vbreathless abrewery nbrick nbride nbridegroom nbridge nbrief abright abrilliant abring(brought,brought) v broad abroadcast(broadcast, broadcast或-ed,-ed) v brochure nbroken abroom nbrother nbrown n & abrunch nbrush v & nBuddhism nbudget nbuffet nbuild(built,built) v building nbunch nbungalow nburden nbureaucratic aburglar nburn(burnt,burnt或-ed,-ed) v & nburst vbury vbus nbush nbusiness nbusinessman/woman(pl businessmen/ women) n busy abut conj & prepbutcher n & vbutter nbutterfly nbutton n & vbuy(bought,bought) vby prepbye intCcab ncabbage ncafe ncafeteria ncage ncake ncalculate vcall n & vcalm a & vcamel ncamera ncamp n & vcampaign ncan1(could);can’t=cannot modal v can2 ncanal ncancel vcancer ncandidate ncandle ncandy n canteen n cap n capital n capsule n captain n caption n car n carbon n card ncare n & v careful a careless a carpenter n carpet n carriage n carrier n carrot n carry v cartoon n carve v case ncash n & vcassette ncast(cast,cast) v castle ncasual acat ncatalogue n catastrophe ncatch(caught,caught) v category ncater vCatholic acattle ncause n & vcaution ncautious acave nCD=compact disk n ceiling ncelebrate vcelebration ncell ncent ncentigrade a centimetre(Am centimeter) n central acentre(Am center) n century nceremony ncertain acertificate nchain nchair nchairman/woman(pl chairmen/women) n chalk nchallenge n challenging a champion nchance nchange n & v changeable achannel nchant v & nchaos nchapter ncharacter n characteristic a & n charge v & nchart nchat n & vcheap acheat n & vcheck n & vcheek ncheer n & vcheerful acheers intcheese nchef nchemical a & n chemist nchemistry ncheque(Am check) n chess nchest nchew vchicken nchief a & nchild(pl children) n childhood nchocolate nchoice nchoir nchoke n & vchoose(chose,chosen) v chopsticks nchorus nChristian nChristmas nchurch ncigar ncigarette ncinema ncircle n & vcircuit ncirculate vcircumstance n circus n citizen ncity ncivil acivilian n civilization n clap vclarify v class nclassic a classify v classmate n classroom n claw nclay nclean v & a cleaner n clear aclerk nclever aclick vclimb vclinic n clock nclone vclose a & ad cloth n clothes n clothing n cloud n cloudy aclub n clumsy a coach ncoal ncoast ncoat ncocoa n coffee ncoin n coincidence n coke ncollar ncolleague ncollect vcollection ncollege ncollision ncolour(Am color) n & v comb n & vcombine vcome(came,come) v comedy ncomfort ncomfortable a command n & v comment ncommercial acommit vcommitment n committee ncommon acommunicate vcommunication n communism n communist n & a companion n company n compare v compass n compensate v compete v competence n competition n complete a & v complex a & n component n composition n comprehension n compromise v compulsory a computer n concentrate v concept n concern v & nconcert n conclude v conclusion n concrete a condemn v condition n conduct v conductor n conference n confident a confidential a confirm v conflict n confuse v congratulate v congratulation n connect v connection n conscience n consensus n consequence n conservation nconservative a consider v considerate a consideration n consist v consistent a constant a constitution n construct v construction n consult v consultant n consume v contain v container n contemporary a content1 n content2 a continent n continue v contradict v contradictory acontrary n & a contribute v contribution n control v & n controversial a convenience n convenient a conventional a conversation n convey v convince vcook n & v cooker ncookie ncool acopy n & vcorn ncorner n corporation n correct v & a correction n correspond vcorrupt a & v cost n & vcosy(Am cozy) a cottage n cotton n & a cough n & v could modal v count vcounter n country n countryside n couple n courage n course ncourt n courtyard n cousin ncover n & v cow ncrash v & n crayon ncrazy acream ncreate vcreature ncredit ncrew ncrime ncriminal ncriterion(pl criteria) n crop ncross n & vcrossing ncrossroads ncrowd n & vcruel acry n & vcube ncubic acuisine nculture ncup ncupboard ncure n & v。
英语考核目标与要求一、语言知识要求考生掌握并能运用英语语音、词汇、语法基础知识以及所学功能意念和话题(见附录1至附录5),要求词汇量为3500左右。
二、语言运用1.听力要求考生能听懂所熟悉话题的简短独白和对话。
考生应能:(1)理解主旨要义;(2)获取具体的事实性信息;(3)对所听内容做出推断;(4)理解说话者的意图、观点和态度。
2.阅读要求考生能读懂书、报、杂志中关于一般性话题的简短文段以及公告、说明、广告等,并能从中获取相关信息。
考生应能:(1)理解主旨要义;(2)理解文中具体信息;(3)根据上下文推断单词和短语的含义;(4)做出判断和推理;(5)理解文章的基本结构;(6)理解作者的意图、观点和态度。
3.写作要求考生根据提示进行书面表达。
考生应能:(1)清楚、连贯地传递信息,表达意思;(2)有效运用所学语言知识。
4.口语要求考生根据提示进行口头表达。
考生应能:(1)询问或传递事实性信息,表达意思和想法;(2)做到语音、语调自然;(3)做到语言运用得体;(4)使用有效的交际策略。
附录1 语音项目表1. 基本读音(1) 26个字母的读音(2) 元音字母在重读音节中的读音(3) 元音字母在轻读音节中的读音(4) 元音字母组合在重读音节中的读音(5) 常见的元音字母组合在轻读音节中的读音(6) 辅音字母组合的读音(7) 辅音连缀的读音(8) 成节音的读音2. 重音(1) 单词重音(2) 句子重音3. 读音的变化(1) 连读(4) 同化4. 语调与节奏(1) 意群与停顿(2) 语调(3) 节奏5. 语音、语调、重音、节奏等在口语交流中的运用6. 朗诵和演讲中的语音技巧7. 主要英语国家的英语语音差异附录2 语法项目表1. 名词(1) 可数名词及其单复数(2) 不可数名词(3) 专有名词(4) 名词所有格2. 代词(1) 人称代词(2) 物主代词(3) 反身代词(4) 指示代词(5) 不定代词(6) 疑问代词3. 数词(1) 基数词(2) 序数词4. 介词和介词短语5. 连词6. 形容词(比较级和最高级)7. 副词(比较级和最高级)8. 冠词9. 动词(1) 动词的基本形式(2) 系动词(3) 及物动词和不及物动词(4) 助动词(5) 情态动词10. 时态(1) 一般现在时(2) 一般过去时(3) 一般将来时(4) 现在进行时(5) 过去进行时(6) 过去将来时(7) 将来进行时(8) 现在完成时(9) 过去完成时(10) 现在完成进行时(1) 动词不定式(2) 动词的-ing形式(3) 动词的-ed形式13. 构词法(1) 合成法(2) 派生法(3) 转化法(4) 缩写和简写14. 句子种类(1) 陈述句(2) 疑问句(3) 祈使句(4) 感叹句15. 句子成分(1) 主语(2) 谓语(3) 表语(4) 宾语(5) 定语(6) 状语(7) 补语16. 简单句的基本句型17. 主谓一致18. 并列复合句19. 主从复合句(1) 宾语从句(2) 状语从句(3) 定语从句(4) 主语从句(5) 表语从句20. 间接引语21. 省略22. 倒装23. 强调24. 虚拟语气附录3 功能意念项目表1. 社会交往 (Social Communications)(1) 问候 (Greetings)(2) 介绍 (Introduction)(3) 告别 (Farewells )(4) 感谢 (Thanks )(5) 道歉 (Apologies)(6) 邀请 (Invitation)(7) 请求允许 (Asking for permission)(8) 祝愿和祝贺 (Expressing wishes and congratulations)(9) 提供帮助 (Offering help)(12) 打电话 (Making telephone calls)(13) 就餐 (Having meals)(14) 就医 (Seeing the doctor)(15) 购物 (Shopping)(16) 问路 (Asking the way)(17) 谈论天气 (Talking about weather)(18) 语言交际困难 (Language difficulties in communication)(19) 提醒注意 (Reminding)(20) 警告和禁止 (Warning and prohibition)(21) 劝告 (Advice)(22) 建议 (Suggestions)2. 态度 (Attitudes)(23) 同意和不同意 (Agreement and disagreement)(24) 喜欢和不喜欢 (Likes and dislikes)(25) 肯定和不肯定 (Certainty and uncertainty)(26) 可能和不可能 (Possibility and impossibility)(27) 能够和不能够 (Ability and inability)(28) 偏爱和优先选择 (Preference)(29) 意愿和打算 (Intentions and plans)(30) 希望和愿望 (Hopes and wishes)(31) 表扬和鼓励 (Praise and encouragement)(32) 责备和抱怨 (Blame and complaint)(33) 冷淡 (Indifference)(34) 判断与评价 (Judgement and evaluation)3. 情感 (Emotions)(35) 高兴 (Happiness)(36) 惊奇 (Surprise)(37) 忧虑 (Worries)(38) 安慰 (Reassurance)(39) 满意 (Satisfaction)(40) 遗憾 (Regret)(41) 同情 (Sympathy)(42) 恐惧 (Fear)(43) 愤怒 (Anger)4. 时间 (Time)(44) 时刻 (Point of time)(45) 时段 (Duration)(46) 频度 (Frequency)(47) 时序 (Sequence)5. 空间 (Space)(48) 位置 (Position)(49) 方向 (Direction)(50) 距离 (Distance)6. 存在 (Existence)(51) 存在与不存在 (Existence and Non-existence)7. 特征 (Features)(54) 材料 (Material)(55) 价格 (Price)(56) 规格 (Size)(57) 年龄 (Age)8. 计量 (Measurement)(58) 长度 (Length)(59) 宽度 (Width)(60) 高度 (Height)(61) 数量 (Number)9. 比较 (Comparison)(62) 同级比较 (Equal comparison)(63) 差别比较 (Comparative and superlative)(64) 相似和差别 (Similarity and difference)10. 逻辑关系 (Logical relations)(65) 原因和结果 (Cause and effect)(66) 目的 (Purpose)11. 职业 (Occupations)(67) 工作 (Jobs)(68) 单位 (Employer)10附录4 话题项目表1. 个人情况 (Personal information)2. 家庭、朋友与周围的人 (Family, friends and people around)3. 周围的环境 (Personal environments)4. 日常活动 (Daily routines)5. 学校生活 (School life)6. 兴趣与爱好 (Interests and hobbies)7. 个人感情 (Emotions)8. 人际关系 (Interpersonal relationships)9. 计划与愿望 (Plans and intentions)10. 节假日活动 (Festivals, holidays and celebrations)11. 购物 (Shopping)12. 饮食 (Food and drink)13. 健康 (Health)14. 天气 (Weather)15. 文娱与体育 (Entertainment and sports)16. 旅游和交通 (Travel and transport)17. 语言学习 (Language learning)18. 自然 (Nature)19. 世界与环境 (The world and the environment)20. 科普知识与现代技术 (Popular science and modern technology)21. 热点话题 (Topical issues)22. 历史与地理 (History and geography)23. 社会 (Society)24. 文学与艺术 (Literature and art)附录5 词汇表ability nable aabnormal a aboard prep abolish v abortion nabout ad & prep above prep,a & ad abroad adabrupt aabsence nabsent aabsolute aabsorb vabstract a & n absurd a abundant aabuse vacademic a & n academy n accelerate v accent naccept vaccess n & v accessible a accident n accommodation n accompany v accomplish v account n accountant n accumulate v accuracy n accurate a accuse v accustomed a ache v & n achieve v achievement n acid a acknowledge v acquaintance n acquire v acquisition n acre nactive aactivity nactor nactress nactual aacute aAD abbrad=advertisement n adapt vadaptation nadd vaddicted aaddition naddress nadequate aadjust vadjustment n administration n admirable aadmire vadmission nadmit vadolescence n adolescent a & n adopt vadore vadult nadvance v & n advantage n adventure n advertise v advertisement n advice nadvise vadvocate vaffair naffect vaffection nafford vafraid aAfrica nAfrican a & nafter ad,prep & conj afternoon n afterward(s) adage nagency n agenda nagent n aggressive a ago adagree v agreement n agricultural a agriculture n ahead adaid n & vAIDS naim n & vair naircraft n airline n airmail n airplane n airport n airspace n alarm n & v album nalcohol n alcoholic a & n algebra nalike adalive aall ad,a & pron allergic aalley nallocate v allow v allowance n almost adalone aalong ad & prep alongside ad aloud ad alphabet n already adalso ad alternative a although conj altitude n altogether adalways adam v(be)a.m./am,A.M./AM abbr amateur aamaze vamazing a ambassador n ambassadress n ambiguous aambition n ambulance nAmerica namong prepamount n & vample aamuse vamusement nanalyse vanalysis nancestor nanchor v & nancient aand conjanecdote nanger nangle nangry aanimal nankle nanniversary n announce vannoy vannual aanother a & pron answer n & vant nAntarctic aantique nanxiety nanxious aany pron & a anybody pronanyhow adanyone pronanything pron anyway adapartment napologize vapology napparent aappeal v & nappear vappearance n appendix nappetite napplaud v & napple napplicant n application napply vappoint v appointment n appreciate v appreciation n approach n & v appropriate a approval napprove v approximately ad apron narbitrary aarch narchitect n architecture nArctic aare v(be)area nargue vargument narise(arose,arisen) v arithmetic narm n & varmchair narmy naround ad & prep arrange v arrangement narrest varrival narrive varrow nart nas ad,conj & prep ash nashamed aAsia nAsian a & naside adask vasleep aaspect nassess v assessment n assist v assistance n assistant n associate v association n assume v assumption n astonish v astronaut n astronomer n astronomy nat prepathlete nathletic a Atlantic a atmosphere n atom nattach vattack v & n attain vattempt v & n attend vattention n attitude nattract v attraction n attractive a audience naunt nauthentic a author nauthority n automatic a autonomous aaverage a & navoid vawake(awoke,awoken) v & a award naware aaway adawesome aawful aawkward aBbaby nbachelor nback ad,a & nbackground nbackward(s) adbacon nbacterium(pl bacteria) n bad(worse,worst) a badminton nbag nbaggage nbakery nbalance nbalcony nball nballet nballoon nbamboo nban n & vbanana nband nbandage nbank nbar nbarbecue nbarber nbarbershop nbare abargain n & vbark v & nbarrier nbase nbaseball nbasement nbasic abasketball nbat nbath nbathe vbathroom nbathtub nbattery nbattle nbay nBC abbrbe(am,is,are,was, were,being,been) v beach nbean nbean curd nbear1 nbear2 vbeard nbeast nbeat(beat,beaten) v & n beautiful abeauty nbecause conjbecome(became,become) v bed nbeddings nbedroom nbee nbeef nbeer nbefore prep,ad&conjbeg vbegin(began,begun) v behalf nbehave vbehaviour(Am behavior) n behind prep & adbeing nbelief nbelieve vbell nbelly nbelong vbelow prepbelt nbeneath prep beneficial a benefit n & vbent a & nbeside prep besides prep & ad betray vbetween prep beyond prepbicycle nbid v & nbig abike=bicycle nbill nbingo n biochemistry n biography n biology nbird nbirth nbirthday n birthplace n biscuit nbishop nbit nbite(bit,bitten) v bitter ablack a & n blackboard n blame n & vblank n & a blanket nbleed vbless vblind ablock n & vblood nblouse nblow(blew,blown) v blue n & aboard n & vboat nbody nboil vbomb n & vbond n & vbook n & vboom n & vboot nbooth nborder nbored aboring aborn aborrow vboss nbotanical abotany nboth a & pronbother vbottle nbottom nbounce vbound aboundary nbow v & nbowl nbowling nbox nboxing nboy nboycott vbrain nbrake n & vbranch nbrand nbrave abravery nbread nbreak(broke,broken) v & n breakfast nbreakthrough nbreast nbreath nbreathe vbreathless abrewery nbrick nbride nbridegroom nbridge nbrief abring(brought,brought) v broad abroadcast(broadcast, broadcast或-ed,-ed) v brochure nbroken abroom nbrother nbrown n & abrunch nbrush v & nBuddhism nbudget nbuffet nbuild(built,built) v building nbunch nbungalow nburden nbureaucratic aburglar nburn(burnt,burnt或-ed,-ed) v & nburst vbury vbus nbush nbusiness nbusinessman/woman(pl businessmen/ women) n busy abut conj & prepbutcher n & vbutter nbutterfly nbutton n & vbuy(bought,bought) vby prepbye intCcab ncabbage ncafe ncafeteria ncage ncake ncamp n & vcampaign ncan1(could);can’t=cannot modal v can2 ncanal ncancel vcancer ncandidate ncandle ncandy ncanteen ncap ncapital ncapsule ncaptain ncaption ncar ncarbon ncard ncare n & vcareful acareless acarpenter ncarpet ncarriage ncarrier ncarrot ncarry vcartoon ncarve vcase ncash n & vcassette ncast(cast,cast) v castle ncasual acat ncatalogue n catastrophe ncatch(caught,caught) v category ncater vcave nCD=compact disk n ceiling ncelebrate v celebration ncell ncent ncentigrade a centimetre(Am centimeter) n central acentre(Am center) n century nceremony ncertain acertificate nchain nchair nchairman/woman(pl chairmen/women) n chalk nchallenge n challenging a champion nchance nchange n & v changeable achannel nchant v & nchaos nchapter ncharacter n characteristic a & n charge v & nchart nchat n & vcheap acheat n & vcheck n & vcheek ncheer n & vcheerful acheers intchemical a & nchemist nchemistry ncheque(Am check) n chess nchest nchew vchicken nchief a & nchild(pl children) n childhood nchocolate nchoice nchoir nchoke n & vchoose(chose,chosen) v chopsticks nchorus nChristian nChristmas nchurch ncigar ncigarette ncinema ncircle n & vcircuit ncirculate v circumstance ncircus ncitizen ncity ncivil acivilian ncivilization nclap vclarify vclass nclassic aclassify vclassmate nclassroom nclaw nclay nclean v & acleaner nclear aclick vclimate nclimb vclinic nclock nclone vclose a & adcloth nclothes nclothing ncloud ncloudy aclub nclumsy acoach ncoal ncoast ncoat ncocoa ncoffee ncoin ncoincidence ncoke ncold a & ncollar ncolleague ncollect vcollection ncollege ncollision ncolour(Am color) n & v comb n & vcombine vcome(came,come) v comedy ncomfort ncomfortable a command n & v comment ncommercial acommit vcommitment n committee ncommon acommunicate v communication ncompanion n company n compare v compass n compensate v compete v competence n competition n complete a & v complex a & n component n composition n comprehension n compromise v compulsory a computer n concentrate v concept n concern v & n concert n conclude v conclusion n concrete a condemn v condition n conduct v conductor n conference n confident a confidential a confirm v conflict n confuse v congratulate v congratulation n connect v connection n conscience n consensus n consequence n conservation n conservative a consider v considerate a consideration n consist vconstitution n construct v construction n consult v consultant n consume v contain v container n contemporary a content1 n content2 a continent n continue v contradict v contradictory a contrary n & a contribute v contribution n control v & n controversial a convenience n convenient a conventional a conversation n convey v convince vcook n & v cooker ncookie ncool acopy n & vcorn ncorner n corporation n correct v & a correction n correspond v corrupt a & v cost n & vcosy(Am cozy) a cottage n cotton n & a cough n & v could modal v count vcounter ncouple ncourage ncourse ncourt ncourtyard ncousin ncover n & vcow ncrash v & ncrayon ncrazy acream ncreate vcreature ncredit ncrew ncrime ncriminal ncriterion(pl criteria) n crop ncross n & vcrossing ncrossroads ncrowd n & vcruel acry n & vcube ncubic acuisine nculture ncup ncupboard ncure n & vcurious acurrency ncurriculum ncurtain ncushion ncustom ncustomer ncustoms ncut(cut,cut) v & ncycle vcyclist nDdad=daddy ndamage n & vdamp a & ndance n & vdanger ndangerous adare v & modal vdark a & ndarkness ndash v & ndata ndatabase ndate n & vdaughter ndawn nday ndead adeadline ndeaf adeal ndear adeath ndebate n & vdebt ndecade ndecide vdecision ndeclare vdecline vdecorate vdecoration n decrease vdeed ndeep a & addeer ndefeat vdefence(Am defense) n defend vdegree ndelay n & vdelete v & n deliberately ad delicate adelicious adelight ndelighted adeliver vdepartment(Dept.) n departure ndepend vdeposit v & ndepth ndescribe vdescription ndesert v & ndeserve vdesign v & ndesire v & ndesk ndesperate adessert ndestination ndestroy vdetective n determine vdevelop v development ndevote vdevotion ndiagram ndial vdialogue(Am dialog) n diamond ndiary ndictation ndictionary ndie vdiet ndiffer vdifference ndifferent adifficult adifficulty ndig(dug,dug) vdigest vdigital adignity ndilemma ndimension ndinner ndinosaur ndioxide ndip vdirection n director n directory ndirty adisability n disabled a disadvantage n disagree v disagreement n disappear v disappoint v disappointed a disaster n discount n discourage v discover v discovery n discrimination n discuss v discussion n disease n disgusting a dish ndisk=disc n dislike v dismiss v distance n distant a distinction n distinguish v distribute v district n disturb v disturbing a dive vdiverse adivide vdivision n divorce vdizzy ado(did,done) v doctor n document ndog ndoll ndollar ndormitory(dorm) ndot ndouble a & ndoubt n & vdown prep & addownload n & vdownstairs addowntown ad,n & adozen nDr=doctor ndraft n & vdrag vdraw(drew,drawn) vdrawback ndrawer ndream(dreamt,dreamt或-ed,-ed) n & vdress n & vdrill n & vdrink(drank,drunk) vdrive(drove,driven) vdriver ndrop n & vdrug ndrum ndrunk adry v & aduck ndue adull adumpling nduring prepdusk ndust ndustbin ndusty aduty nDVD=digital versatile disk n dynamic adynasty nEeach a & proneager aeagle near nearly a & adearthquake neast a,ad & n Easter neastern aeasy aeat(ate,eaten) v ecology nedge nedition neditor neducate v education n educator neffect neffort negg neggplant neither a,conj & ad elder nelect velectric a electrical a electricity n electronic a elegant aelephant nelse ade-mail n & v embarrass v embassy n emergency n emperor nemploy vempty aencourage v encouragement n end n & vending nendless aenemy nenergetic aenergy nengine nengineer nenjoy venjoyable aenquiry nenter venterprise n entertainment n enthusiastic a entire aentrance nentry nenvelope n environment nenvy v & nequal a & v equality nequip vequipment neraser nerror nerupt vescape n & v especially ad essay nEurope nEuropean a & n evaluate veven adevening nevent neventually adever adevery aeverybody pron everyday a everyone pron everything pron everywhere ad evidence nevident a evolution nexact aexam=examination n examine vexample nexcellent aexcept prep exchange n & v excite vexhibition nexist vexistence nexit nexpand vexpect vexpectation n expense nexpensive a experience n experiment nexpert nexplain v explanation nexplicit aexplode vexplore vexport n & vexpose vexpress v & n expression n extension nextra a extraordinary a extreme aeye neyesight nFface n & vfacial afact nfactory nfade vfail v & nfailure nfair1 afair2 nfaith nfall1(fell,fallen) v fall2(Am)=autumn n false afamiliar afamily nfamous afan nfancy n,v & afar(farther,farthest或further,furthest) a & ad fare nfarm nfarmer nfast a & adfasten vfat n & afather nfault nfavour(Am favor) nfavourite(Am favorite) a & n fax n & vfear nfeast nfeather nfederal afee nfeed(fed,fed) vfeel(felt,felt) vfeeling nfellow nfemale a & nfence nferry nfestival n & afetch vfever nfew pron & afibre(Am fiber) nfiction nfield nfierce afight(fought,fought) n & v figure n & vfile nfill vfilm n & vfinal afinance nfind(found,found) vfine1 afine2 vfinger nfingernail nfinish v & nfirm2 afish n & vfisherman nfist nfit a & vfix vflag nflame nflash nflashlight nflat1 aflat2 nflee(fled,fled) vflesh nflexible aflight nfloat vflood n & vfloor nflour nflow vflower nflu nfluency nfluent afly1(flew,flown) vfly2 nfocus v & nfog nfoggy afold vfolk n & afollow vfond afood nfool n & vfoolish afoot(pl feet) nfootball nfor prep & conjforbid(forbade,forbidden) v force vforecast n & vforehead nforeign aforever adforget(forgot,forgot/forgotten) v forgetful aforgive(forgave,forgiven) vfork nform n & vformat nformer afortnight nfortunate afortune nforward adfoster vfound vfountain nfox nfragile afragrant aframework nfranc nfree afreedom nfreeway nfreeze(froze,frozen) vfreezing afrequent afresh afriction nfridge=refrigerator nfriend nfriendly afriendship nfrighten vfrog nfrom prepfront a & nfrontier nfrost nfruit nfry vfuel nfull afun n & afunction n & vfundamental afur nfurnished a furniture nfuture nGgain vgallery ngallon n33game ngarage ngarbage ngarden ngarlic ngarment ngas ngate ngather vgay ageneral a & n generation n generous agentle a gentleman n geography n geometry ngesture nget(got,got) vgift ngifted agiraffe ngirl ngive(gave,given) v glad aglance vglare vglass nglobe nglory nglove nglue ngo(went,gone) v goal ngoat ngod ngold n & agood(better,best) a goods ngoose(pl geese) n govern vgovernment ngrade ngradual agraduate vgraduation ngrain ngram ngrammar ngrand agrandchild n granddaughter n grandma=grandmother n grandpa=grandfather n grandparents n grandson ngranny ngrape ngraph ngrasp vgrass ngrateful agravity ngreat a & adgreedy agreen a & n greengrocer ngreet vgreeting ngrey(Am gray) agrill ngrocer ngrocery nground ngroup ngrow(grew,grown) v growth nguarantee vguard nguess vguest nguidance nguide ngym=gymnasium ngymnastics nHhabit nhair nhaircut nhalf a & nhall nham nhamburger nhammer nhand n & vhandbag nhandful nhandkerchief nhandle n & vhandsome ahandwriting nhandy ahang(hung,hung或-ed,-ed) v happen vhappiness nhappy aharbour(Am harbor) nhard ad & ahardly adhardship nhardworking aharm n & vharmful aharmony nharvest n & vhat nhatch vhate v & nhave(has,had,had) vhe pronhead n & vheadache nheadline nheadmaster nheadmistress nhealth nhealthy ahear(heard,heard) vheaven nheavy aheel nheight nhelicopter nhello inthelmet nhelp n & vhelpful ahen nher pronherb nhere adhero nhers pronherself pronhesitate vhi inthide(hid,hidden) v high a & adhighway nhill nhim pronhimself pronhire vhis pronhistory nhit(hit,hit) v & n hobby nhold(held,held) vhole nholiday nholy ahome n & adhomeland nhometown nhomework nhonest ahoney nhonour(Am honor) n & v hook n & vhope n & vhopeful ahopeless ahorrible ahost n & vhostess nhot ahotdog nhotel nhour nhouse nhousewife n housework nhow adhowever ad & conj howl vhug vhuge ahuman a & nhuman being n humorous ahumour(Am humor) n hunger nhungry ahunt vhunter nhurricane nhurry vhurt(hurt,hurt) v husband n hydrogen nII pronice nice-cream nidea n identification n identity nidiom nif conjignore vill aillegal aillness nimagine v immediately ad immigration n import v & n importance n important aimpression n improve vin prep & ad inch nincident n include v income n increase v & n indeed a independence n independent a indicate v industry n influence n & v inform v information n initial ainjure vinjury nink ninn ninnocent ainsect ninsert vinside prep & ad insist vinspect vinspire vinstant a instead ad institute n institution n instruct v instruction n instrument n insurance n insure v intelligence n intend v intention n interest n interesting a international a Internet n interpreter n interrupt vinto prepintroduce vintroduction ninvent vinvention ninvitation ninvite viron n & virrigation nis v(be)island nit pronits pronitself pronJjacket njam njar njaw njazz njeans njeep njet njewellery(Am jewelry) n job njog vjoin vjoke n38journalist njourney njoy njudge n & vjudgement(Am judgment) njuice njump n & vjungle njunior ajust a & adjustice nKkangaroo nkeep(kept,kept) vkettle nkey nkid nkill vkilo nkilogram nkilometre(Am kilometer) n kind1 nkind2 akindergarten nkindness nking nkingdom nkiss n & vkitchen nkite nknee nknife(pl knives) nknock n & vknow(knew,known) v knowledge nLlab=laboratory nlabour(Am labor) nlack n & vlady nlake nlamb nlame alamp nland n & vlanguage nlantern nlap nlarge alast a & vlate a & adlatter nlaugh n & vlaughter nlaundry nlaw nlawyer nlay(laid,laid) vlazy alead(led,led) v & n leader nleaf(pl leaves) nlearn(learnt,learnt 或-ed,-ed) vleast nleather nleave(left,left) v lecture nleft a,ad & nleg nlegal alemon n & a lemonade nlend(lent,lent) v length nlesson nlet(let,let) vletter nlevel nliberation nliberty nlibrarian nlibrary nlicense nlid nlie1 n & vlie2(lay,lain) vlife(pl lives) nlift v & nlight n,v & a lightning nlike v & preplikely alimit vline n & vlink v & nlion nlip nliquid n & alist n & vlisten vliterature nliterary alitre(Am liter) n litter vlittle(less,least) a live v & alively alock n & vlonely along a & adlook n & vloose alorry nlose(lost,lost) vloss nlot nloud alounge nlove n & vlovely alow a & adluck nlucky aluggage nlunch nlung nMmachine nmad amadam/madame nmagazine nmagic amaid nmail n & vmailbox nmain amainland nmajor amajority nmake1 nmake2(made,made) vmale a & nman(pl men) nmanage vmanager nmankind nmanner nmany(more,most) pron & a map nmaple nmarathon nmarble n。
2019年普通高等学校招生全国统一考试大纲--化学化学Ⅰ. 考核目标与要求化学科考试为选拔具有学习潜能和创新精神的考生,根据普通高等学校对新生思想道德素质和科学文化素质的要求,以能力测试为主导,将在测试考生必备知识、关键能力和思维方法的基础上,全面检测考生的化学科学素养。
化学科命题注重测量自主学习的能力,重视理论联系实际,关注与化学有关的科学技术、社会经济和生态环境的协调发展,促进学生在知识和技能、过程和方法、情感态度和价值观等方面的全面提升,促进学生德智体美劳全面发展。
一、对化学学习能力的要求1.接受、吸收、整合化学信息的能力(1)对中学化学基础知识能正确复述、再现、辨认,并能融会贯通。
(2)通过对自然界、生产和生活中的化学现象的观察,以及实验现象、实物、模型的观察,对图形、图表的阅读,获取有关的感性知识和印象,并进行初步加工、吸收、有序存储。
(3)从提供的新信息中,准确地提取实质性内容,并与已有知识整合,重组为新知识块。
2.分析和解决化学问题的能力(1)将实际问题分解,通过运用相关知识,采用分析、综合的方法,解决简单化学问题。
(2)将分析和解决问题的过程及成果,能正确地运用化学术语及文字、图表、模型、图形等进行表达,并做出合理解释。
3.化学实验与探究的能力(1)掌握化学实验的基本方法和技能,并初步实践化学实验的一般过程。
(2)在解决化学问题的过程中,运用化学原理和科学方法,能设计合理方案,初步实践科学探究。
二、对知识内容的要求层次高考化学命题对知识内容的要求分为了解、理解(掌握)、综合应用三个层次,高层次的要求包含低层次的要求。
其含义分别为:了解:对所学化学知识有初步认识,能够正确复述、再现、辨认或直接使用。
1理解(掌握):领会所学化学知识的含义及其适用条件,能够正确判断、解释和说明有关化学现象和问题。
能“知其然”,还能“知其所以然”。
综合应用:在理解所学各部分化学知识之间的本质区别与内在联系的基础上,运用所掌握的知识进行必要的分析、类推或计算,解释、论证一些具体的化学问题。
物理Ⅰ. 考核目标与要求根据普通高等学校对新生思想道德素质和科学文化素质的要求,依据中华人民共和国教育部 2003 年颁布的《普通高中课程方案(实验)》和《普通高中物理课程标准(实验)》,确定高考理工类物理科考试内容。
高考物理试题着重考查考生的知识、能力和科学素养,注重理论联系实际,注意物理与科学技术、社会和经济发展的联系,注意物理知识在日常学习生活、生产劳动实践等方面的广泛应用,大力引导学生从“解题”向“解决问题”转变,以有利于高校选拔新生,有利于培养学生的综合能力和创新思维,有利于激发学生学习科学的兴趣,培养实事求是的态度,形成正确的价值观,促进“知识与技能”“过程与方法”“情感态度与价值观”三维课程培养目标的实现,促进学生德智体美劳全面发展。
高考物理在考查知识的同时注重考查能力,并把对能力的考查放在首要位置;通过考查知识及其运用来鉴别考生能力的高低,但不把某些知识与某种能力简单地对应起来。
目前,高考物理科要考查的能力主要包括以下几个方面:1.理解能力理解物理概念、物理规律的确切含义,理解物理规律的适用条件以及它们在简单情况下的应用;能够清楚地认识概念和规律的表达形式(包括文字表述和数学表达);能够鉴别关于概念和规律的似是而非的说法;理解相关知识的区别和联系。
2.推理能力能够根据已知的知识和物理事实、条件,对物理问题进行逻辑推理和论证,得出正确的结论或做出正确的判断,并能把推理过程正确地表达出来。
3.分析综合能力能够独立地对所遇到的问题进行具体分析、研究,弄清其中的物理状态、物理过程和物理情境,找出起重要作用的因素及有关条件;能够把一个复杂问题分解为若干较简单的问题,找出它们之间的联系;能够提出解决问题的方法,运用物理知识综合解决所遇到的问题。
4.应用数学处理物理问题的能力能够根据具体问题列出物理量之间的关系式,进行推导和求解,并根据结果得出物理结论;能运用几何图形、函数图像进行表达和分析。
【导语】普通⾼等学校招⽣全国统⼀考试⼤纲是⾼考命题的规范性⽂件和标准。
根据⾼考内容改⾰要求修订考试⼤纲,是保证考试科学公平、促进素质教育发展的⼀项重要⼯作。
现将2019年普通⾼等学校招⽣全国统⼀考试⼤纲予以公布。
总纲
各科考试⼤纲
地区⼤纲
《2019年各地区⾼考⼤纲》是教育部考试中⼼和各分省命题省市在命题中都应当严格遵循的,是制定《考试说明》的原则依据。
各分省命题省市在《考试⼤纲》的基础上,可以结合本省市⾼考⽅案和教学实际制订《考试说明》。
陕西四川
⼭西北京
辽宁宁夏
贵州重庆
新疆江西
海南西藏
湖北河北
⼭东云南
上海安徽
湖南⼴东
⼴西吉林
天津浙江
福建江苏
⿊龙江青海
河南⽢肃
内蒙古--
⾼考时间
全国普通⾼等学校招⽣统⼀考试(以下简称⾼考)时间固定在每年7⽉7、8、9⽇。
20多年来,⾼考时间的稳定,对稳定中学教学秩序和规范招⽣考试管理起到了积极作⽤。
但是,近年来这⼀时段⽓温有所升⾼,⾃然灾害频发,社会各界希望将⾼考时间适当提前。
为缓解⾼温天⽓和⾃然灾害对⾼考的不利影响,有利于考⽣⾝⼼健康、提⾼考试质量,促进素质教育的全⾯实施,经调研
论证,并报经国务院同意,决定从2003年开始调整⾼考时间,⾼考时间固定安排在每年6⽉7、8、9⽇。
⽇期时间科⽬
上午9∶00—11∶30语⽂6⽉7⽇
下午15∶00—17∶00数学
上午9∶00—11∶30⽂科综合理科综合6⽉8⽇
下午15∶00—17∶00外语。
2019年普通高等学校招生全国统一考试大纲:语文汉语语文Ⅰ.考核目标与要求根据普通高等学校对新生思想道德素质和科学文化素质的要求,依据中华人民共和国教育部2003年颁布的《普通高中课程方案(实验)》和《普通高中语文课程标准(实验)》,确定高考语文科考核目标与要求。
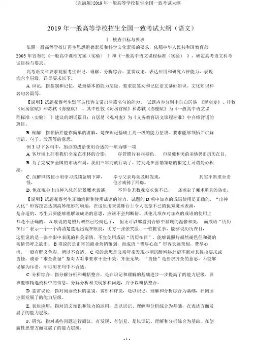
高考语文科要求考查考生识记、理解、分析综合、鉴赏评价、表达应用和探究六种能力,表现为六个层级,具体要求如下。
A.识记:指识别和记忆,是最基本的能力层级。
要求能识别和记忆语文基础知识、文化常识和名句名篇等。
B.理解:指领会并能作简单的解释,是在识记基础.上高一级的能力层级。
要求能够领会并解释词语、句子、段落等的意思。
C.分析综合:指分解剖析和归纳整合,是在识记和理解的基础,上进一步提高了的能力层级。
要求能够筛选材料中的信息,分解剖析相关现象和问题,并予以归纳整合。
D.鉴赏评价:指对阅读材料的鉴别、赏析和评说,是以识记、理解和分析综合为基础,在阅读方面发展了的能力层级。
E.表达应用:指对语文知识和能力的运用,是以识记、理解和分析综合为基础,在表达方面发展了的能力层级。
F.探究:指对某些问题进行探讨,有发现、有创见,是以识记、理解和分析综合为基础,在创新性思维方面发展了的能力层级。
对A、B、C、D、E、F六个能力层级均可有不同难易程度的考查。
Ⅱ.考试范围与要求根据普通高等学校对新生思想道德素质和科学文化素质的要求,依据中华人民共和国教育部2003年颁布的《普通高中课程方案(实验)》和《普通高中语文课程标(实验)》,确定高考语文科考试范围与要求。
根据高中语文课程标准规定的必修课程中阅读与鉴赏、表达与交流两个目标的“语文1”至“语文5”五个模块,选修课程中诗歌与散文、小说与戏剧、新闻与传记、语言文字应用、文化论著研读五个系列,组成考试内容。
考试内容分为阅读和表达两个部分。
阅读部分包括现代文阅读和古诗文阅读,表达部分包括语言文字应用和写作。
考试的各部分内容均可有难易不同的考查。
2019年普通高等学校招生全国统一考试大纲(语文)
Ⅰ.考核目标与要求
根据普通高等学校对新生思想道德素质和科学文化素质的要求,依据中华人民共和国教育部2003年颁布的《普通高中课程方案(实验)》和《普通高中语文课程标准(实验)》,确定高考语文科考试目标与要求。
高考语文科要求考查考生识记、理解、分析综合、鉴赏评价、表达应用和探究六种能力,表现为六个层级,具体要求如下。
A.识记:指识别和记忆,是最基本的能力层级。
要求能识别和记忆语文基础知识、文化常识和名句名篇等。
【说明】试题考查考生默写古代诗文常见名篇名句的能力。
试题内容分别出自白居易《观刈麦》、桂牧《阿房官赋》和苏轼《赤壁赋》。
其中杜牧《阿房官赋》和苏轼《赤壁赋》为《普通高中语文课程标准(实验)》建议的诵读篇目;白居易《观刈麦》为《义务教育语文课程标准》中推荐背诵的篇目。
B.理解:指领会并能作简单的解释,是在识记基础上高一级的能力层级。
要求能够领会并解释词语、句子、段落等的意思。
例3下列各句中,加点的成语使用恰当的一项是
A.客厅墙上挂着我们全家在桂林的合影,尽管照片有些褪色,但温馨和美的亲情依然历历在目。
B.为了完成在全国的市场布局,我们三年前就行动了,特别是在营销策略的制定上可谓处心积虑。
C.沉迷网络使小明学习成绩急剧下降,幸亏父母及时发现,并不断求全责备,他才戒掉了网瘾。
D.他在晚会上出神入化的近景魔术表演,不仅令无数观众惊叹不已,还引发了魔术道具的热销。
【说明】试题考查考生正确辨析和使用成语的能力。
试题的D项中加点的成语使用是正确的,“出神人化”形容技艺达到高超绝妙的境界,在这里用来说舞台上令人惊叹不已的精彩魔术表演,是恰当的,考生只要能够理解该成语的意思,应该不会判断错。
其他几项在对加点的成语的使用上都是不正确的。
A项说的是照片虽然已经褪色了,但还可以看到合影中显现的温馨和美,而成语“历历在目”表示一个一个清清楚楚地出现在眼前,比如一张张笑脸、一桩桩往事,可以说历历在目,这里说的是一张合影中体现的和美亲情,不宜使用成语“历历在目”,可以说照片虽然褪色但和薨的亲情仍跃然纸上。
B项说的是正常的商业营销策划,而成语“处心积虑”形容长期谋划,费尽心机,一般有贬义色彩,所以不合适。
C项的意思是父母发现小明沉迷网络之后不断对其提出要求或批评,成语“求全责备”指对人对事要求十全十美,完备无缺,“责备”是要求完备的意思,不能误解为指责,所以用在句中不恰当。
C.分析综合:指分解剖析和归纳整合,是在识记和理解的基础上进一步提高了的能力层级。
要求能够筛选材料中的信息,分解剖析相关现象和问题,并予以归纳整合。
D.鉴赏评价:指对阅读材料的鉴别、赏析和评说,是以识记、理解和分析综合为基础,在阅读方面发展了的能力层级。
E.表达应用:指对语文知识和能力的运用,是以识记、理解和分析综合为基础,在表达方面发展了的能力层级。
F.探究:指对某些问题进行探讨,有发现、有创见,是以识记、理解和分析综合为基础,在创
新性思维方面发展了的能力层级。
对A、B、C、D、E、F六个能力层级均可有不同难易程度的考查。
Ⅱ.考试范围与要求
根据普通高等学校对新生思想道德素质和科学文化素质的要求,依据中华人民共和国教育部2003年颁布的《普通高中课程方案(实验)》和《普通高中语文课程标准(实验)》,确定高考语文科考试范围与要求。
根据高中语文课程标准规定的必修课程中阅读与鉴赏、表达与交流两个目标的“语文1”至“语文5”五个模块,选修课程中诗歌与散文、小说与戏剧、新闻与传记、语言文字应用、文化论著研读五个系列,组成考试内容。
考试内容分为阅读和表达两个部分。
阅读部分包括现代文阅读和古诗文阅读,表达部分包括语言文字应用和写作。
考试的各部分内容均可有难易不同的考查。
一、现代文阅读
现代文阅读内容及相应的能力层级如下:
(一)论述类文本阅读
阅读中外论述类文本。
了解政论文、学术论文、时评、书评等论述类文体的基本特征和主要表达方式。
阅读论述类文本,应注重文本的说理性和逻辑性,分析文本的论点、论据和论证方法。
1.理解B
⑴理解文中重要概念的含义
⑵理解文中重要句子的含意
2.分析综合C
⑴筛选并整合文中的信息
⑵分析文章结构,归纳内容要点,概括中心意思
⑶分析论点、论据和论证方法
⑷分析概括作者在文中的观点态度
(二)实用类文本阅读
阅读和评价中外实用类文本。
了解新闻、传记、报告、科普文章的文体基本特征和主要表现手法。
阅读实用类文本,应注重真实性和实用性,准确解读文本,筛选整合信息,分析思想内容、构成要素和语言特色,评价文本的社会功用,探讨文本反映的人生价值和时代精神。
1.理解B
⑴理解文中重要概念的含义
⑵理解文中重要句子的含意
2.分析综合C
⑴筛选并整合文中信息
⑵分析语言特色,把握文章结构,概括中心意思
⑶分析文本的文体特征和主要表现手法
3.鉴赏评价D
⑴评价文本的主要观点和基本倾向
⑵评价文本产生的社会价值和影响
⑶对文本的某种特色作深度的思考和判断
4.探究F
⑴从不同角度和层面发掘文本反映的人生价值和时代精神
⑵探讨作者的写作背景和写作意图
⑶探究文本中的某些问题,提出自己的见解
(三)文学类文本阅读
阅读和鉴赏中外文学作品。
了解小说、散文、诗歌、戏剧等文学体裁的基本特征和主要表现手法。
阅读鉴赏文学作品,应注重价值判断和审美体验,感受形象,品味语言,领悟内涵,分析艺术表现力,理解作品反映的社会生活和情感世界,探索作品蕴涵的民族心理和人文精神。
1.理解B
⑴理解文中重要词语的含义
⑵理解文中重要句子的含意
2.分析综合C
⑴分析作品结构,概括作品主题
⑵分析作品的体裁特征和表现手法
3.鉴赏评价D
⑴体会重要语句的丰富含意,品味精彩的语言表达艺术
⑵鉴赏作品的文学形象,领悟作品的艺术魅力
⑶评价作品表现出的价值判断和审美取向
4.探究F
⑴从不同角度和层面发掘作品的意蕴、民族心理和人文精神
⑵探讨作者的创作背景和创作意图
⑶对作品进行个性化阅读和有创意的解读
二、古诗文阅读
阅读浅易的古代诗文。
1.识记A
默写常见的名句名篇
2.理解B
⑴理解常见文言实词在文中的含义
⑵理解常见文言虚词在文中的意义和用法
常见文言虚词:而、何、乎、乃、其、且、若、所、为、焉、也、以、因、于、与、则、者、之。
⑶理解与现代汉语不同的句式和用法不同的句式和用法:判断句、被动句、宾语前置、成分省略和词类活用。
⑷了解并掌握常见的古代文化知识
⑸理解并翻译文中的句子
3.分析综合C
⑴筛选并整合文中信息
⑵归纳内容要点,概括中心意思
⑶分析概括作者在文中的观点态度
4.鉴赏评价D
⑴鉴赏文学作品的形象、语言和表达技巧
⑵评价文章的思想内容和作者的观点态度
三、语言文字应用
正确、熟练、有效地使用语言文字。
1.识记A
⑴识记现代汉语普通话常用字的字音
⑵识记并正确书写现代常用规范汉字
2.表达应用E
⑴正确使用词语(包括熟语)
⑵辨析并修改病句
病句类型:语序不当、搭配不当、成分残缺或赘余、结构混乱、表意不明、不合逻辑。
⑶选用、仿用、变换句式,扩展语句,压缩语段
⑷正确使用常见的修辞手法
常见修辞手法:比喻、比拟、借代、夸张、对偶、排比、反复、设问、反问。
⑸语言表达简明、连贯、得体,准确、鲜明、生动
⑹正确使用标点符号
四、写作
能写论述类、实用类和文学类文章。
表达应用E
作文考试的评价要求分为基础等级和发展等级。
1.基础等级
⑴符合题意
⑵符合文体要求
⑶感情真挚,思想健康
⑷内容充实,中心明确
⑸语言通顺,结构完整
⑹标点正确,不写错别字
2.发展等级
⑴深刻
透过现象深入本质,揭示事物的内在关系,观点具有启发作用。
⑵丰富
材料丰富,论据充实,形象丰满,意境深远。
⑶有文采
用语贴切,句式灵活,善于运用修辞手法,文句有表现力。
⑷有创新
见解新颖,材料新鲜,构思新巧,推理想象有独到之处,有个性色彩。