免疫学考试重点
- 格式:doc
- 大小:56.50 KB
- 文档页数:6
医学免疫学考试重点医学免疫学考试重点来咯。
我觉得最重要的是免疫系统的组成部分,像免疫器官、免疫细胞和免疫分子。
免疫器官又有中枢免疫器官,像骨髓和胸腺,外周免疫器官比如说淋巴结、脾这些。
就拿骨髓来说吧,它既是各种血细胞的发源地,也是B细胞发育成熟的地方,这是个特别关键的点。
免疫细胞的种类很多,T细胞和B细胞那可一定得掌握。
我之前就在T细胞的分类这儿卡住了,什么CD4 +T细胞、CD8 +T细胞,它们的功能很容易弄混。
后来发现重点在于从它们识别的抗原肽- MHC分子复合物类型来区分。
CD4 +T细胞识别的是MHCⅡ类分子提呈的外源性抗原肽,主要参与细胞免疫应答的辅助作用,像激活巨噬细胞、促进B细胞产生抗体等。
而CD8 +T细胞识别的是MHCⅠ类分子提呈的内源性抗原肽,主要发挥细胞毒作用。
免疫分子里面,抗体是重中之重。
要了解抗体的结构,重链和轻链、可变区和恒定区等。
一定要注意抗体的功能,比如中和毒素、阻断病原体入侵等。
还有补体系统也很重要。
我记得当初学着补体激活途径的时候可迷糊了,经典途径、旁路途径和MBL途径傻傻分不清楚。
这里有个理解的窍门,经典途径主要是由抗原- 抗体复合物启动的,这是和另外两条途径一个很大的区别点。
旁路途径不需要抗体参与,能直接被某些细菌或者真菌的成分激活。
MBL途径是由甘露糖结合凝集素结合细菌启动的。
对了还有个关键点,就是免疫应答的类型,先天性免疫和适应性免疫。
先天性免疫反应迅速,但特异性不是很强,是机体抵御病原体的第一道防线。
适应性免疫特异性很强,但是需要一定时间才能发挥作用。
在考试中关于这两种免疫应答在抗感染过程中的协作这种题目是很容易出的。
还有免疫耐受这一概念,就是机体免疫系统接触某种抗原后所表现出的特异性免疫无应答或低应答状态,它的机制就很复杂,像中枢免疫耐受和外周免疫耐受等,是很容易被忽视的点,但考试里如果出出概念辨析或者机制解释这种题也是很有可能的。
第一章免疫的现代概念:机体识别和排除抗原性异物的功能,即机体区分自身和异己的功能。
自然免疫(非特异性免疫应答):机体生来就有的免疫性;包括物理的、化学的、细胞的防御屏障;特点:1.无特异性;2.生来就有、不受外来抗原刺激.获得性免疫(特异性免疫应答):抗原进入机体激发免疫细胞活化、分化和效应的过程;包括细胞免疫和体液免疫。
免疫应答的特点:1.特异性;2.适应性(多样性);3.记忆性;4.区别自身及非自身;5.自我调节性:体液免疫:抗原诱导一部分B细胞产生抗体,一部分B细胞成为记忆细胞,抗体特异性地结合抗原。
主动免疫:抗原免疫机体诱导而获得免疫性的方式。
被动免疫:具有特异性的抗体人工转移给一个未经抗原直接免疫的机体,使机体获得特异免疫性。
细胞免疫:细胞介导的免疫应答;其抗原特异性表现在T淋巴细胞上;克隆选择理论:(1)T细胞和B细胞无数的特异性在与外来抗原接触前就已存在。
(2)免疫应答的淋巴细胞表面有抗原特异性受体,且每个淋巴细胞只带一种特异性受体。
(3)当抗原表位与特异性淋巴细胞受体识别并结合,活化特异性的淋巴细胞,使其分化增殖成为一个淋巴细胞克隆,释放各种产物,发挥免疫效应。
(4)能特异识别机体“自身”抗原的淋巴细胞在淋巴系统发育成熟前就被清除,以后不会诱导免疫应答成为“克隆流产”。
第二章抗原:凡能刺激机体产生抗体和致敏淋巴细胞,并能与之结合而发生特异性免疫反应的物质。
种类:外源性抗原:来自细胞外;内源性抗原:病毒基因侵入细胞,合成产生的抗原未被裂解。
抗原的两个基本特性:免疫原性和免疫反应性。
免疫原性是指引起免疫应答的性能,包括诱导产生抗体及效应T淋巴细胞。
免疫反应性是指能与应答产物起反应的性能。
抗原决定簇:是位于抗原物质分子表面或者其它部位的具有一定组成和特殊结构的化学基团。
超抗原:某些物质在极低浓度下(1~10ng/mL)即有强大的刺激T、B细胞活化的能力。
决定免疫原性的因素:1.化学分子组成2.分子大小3.分子结构4.易接近性5.异物性6.免疫途径和抗原剂量7.机体方面的因素第三章抗体着重于生物学活性,即能与相应抗原特异性结合的具有免疫功能的球蛋白,如抗布鲁氏菌抗体、抗抗体、抗核抗体。
微生物学免疫学复习重点
1. 免疫系统的组成和功能:了解免疫系统的各部分组成和功能,包括淋巴细胞和抗体的作用,以及它们如何协同作用来保护身体免受外来侵袭。
2. 免疫反应过程:了解免疫反应的过程,包括抗原捕获、抗原呈递、T细胞激活、细胞介导的免疫反应和抗体介导的免疫反
应等。
3. 细胞免疫学:深入了解由淋巴细胞、巨噬细胞和粒细胞等细胞介导的免疫反应的机制和作用。
4. 分子免疫学:了解抗体和配体相互作用的原理和过程,包括抗体结构和抗体介导的免疫反应。
5. 免疫病理学:深入了解免疫系统失调的机制和与疾病的关系,包括自身免疫性疾病和感染等。
6. 微生物免疫学:了解细菌、病毒、真菌和寄生虫等微生物如何感染人体并激发免疫反应,以及如何通过免疫反应保护身体免受微生物侵袭。
7. 免疫治疗:了解如何利用免疫系统的功能来治疗疾病,包括单克隆抗体疗法、造血干细胞移植和细胞免疫疗法等。
8. 免疫检测:了解如何利用免疫学原理和技术来检测疾病,包括ELISA、西方印迹、流式细胞术和多肽负载检测等。
9. 免疫学新进展:了解免疫学领域的最新进展,包括CRISPR/Cas9基因编辑技术、CAR-T细胞疗法和免疫检查点抑制剂等。
✪名词解释★问答题☆选择或填空✪医学免疫学:是研究免疫系统的结构和功能的科学,其阐明免疫系统识别抗原后发生免疫应答及其清除抗原的规律,并探讨免疫功能异常所致病理过程和疾病的机制。
免疫:指机体对自己和非己的识别与应答过程中所产生的生物学效应,在正常情况下,是维持机体内环境稳定的一种生理性功能。
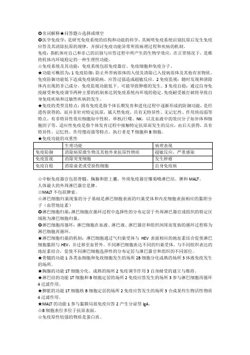
☆免疫系统及其功能:免疫系统包括免疫器官、免疫细胞和免疫分子。
★功能可概括为:1免疫防御:防止外界病原体的入侵及清除已入侵病原体及其他有害物质。
免疫防御功能低下造成免疫缺陷病,应答过强造成超敏反应。
2免疫监视:随时发现和清除体内出现的非己成分。
免疫监视功能低下。
可能导致肿瘤的发生。
3免疫自稳:通过自身免疫耐受和免疫调节两种主要的机制来达到免疫系统内环境的稳定。
免疫耐受被打破将导致自身免疫疾病和过敏性疾病的发生。
★免疫的类型及特点:固有免疫是指个体长期发育和进化过程中逐渐形成的防御功能,是经遗传获得的,而并非针对特定抗原,属天然免疫,具有无特异性、无记忆性、作用快而弱等特点。
有非特异性效应细胞如中性粒、单核/巨噬、NK,以及血液中的效应分子如补体和细胞因子等。
适应性免疫是指个体发育过程中接触特定抗原而发生的反应,由后天获得,具有特异性、记忆性、作用慢而强等特点。
执行者是T细胞和B细胞。
☆中枢免疫器官包括骨髓、胸腺和腔上囊,外周免疫器官爆菊哦淋巴结、脾和MALT。
人体最大的外周淋巴器官是脾。
☆MALT不包括脾索。
☆淋巴细胞归巢现象的分子基础是淋巴细胞表面的归巢受体和内皮细胞表面相应的黏附分子(血管地址素)✪淋巴细胞归巢:淋巴细胞在循环过程中选择性的分布定居于外周淋巴器官或组织的特定区域称为淋巴细胞归巢。
✪淋巴细胞再循环:淋巴细胞在血液、淋巴液、淋巴器官和组织间周而复始的循环过程称为淋巴细胞再循环。
★淋巴细胞归巢的机制:淋巴细胞通过气归巢受体与HEV表面相应的地址素结合促使淋巴细胞黏附与HEV,并迁移至血管外。
不同淋巴细胞表达不同的归巢受体,与不同组织表达的地址素结合,促使不同淋巴细胞选择性的分布定居与淋巴器官和组织的不同部位。
1.免疫、免疫系统的组成、免疫的功能及相互的区别、病原及病原菌概念、免疫学与水产养殖学的关系及意义免疫(immunity)是机体识别“自己”,排除“异己(非己)”过程中所产生的生物学效应的总和,正常情况下是维持内环境稳定的一种生理性防御功能。
组成1、免疫器官中枢免疫器官胸腺、骨髓、法氏囊外周免疫器官脾脏、淋巴结2、免疫细胞干细胞系、淋巴细胞、APC、单核吞噬细胞3、免疫分子TCR、BCR、CD、MHC、Ig、补体分子、细胞因子功能1.免疫防御(immune defense)指机体对外来微生物及其毒素的免疫保护作用;应答过强或持续过长超敏反应;应答过低或缺陷免疫缺陷病2.免疫自稳(immune homeostasis)免疫系统通过调节网络实现免疫系统功能相对稳定;自稳机制发生异常(应答过强或过弱)自身免疫病3.免疫监视(immune surveillance)免疫系统识别畸变和突变细胞并将其清除的功能定;免疫监视功能异常肿瘤发生或持续病毒感染2.抗原、与抗原相关的概念、抗原的特性、抗原决定簇、表位、影响免疫原性的因素、抗原的特异性、免疫佐剂、免疫增强剂抗原相关的其他概念:抗原:是指能刺激机体产生抗体和致敏淋巴细胞(特异性免疫应答)并能与之结合引起特异性免疫反应的物质。
完全抗原(complete Ag):既具有免疫原性又有反应原性的物质。
如大多数蛋白质,细菌,病毒等半抗原(hapten):只具有反应原性而缺乏免疫原性的物质,又称为不完全抗原。
半抗原多为简单的小分子物质(分子量<1ku)。
多数的多糖,类脂,某些药物等属于半抗原 载体(carrier):与半抗原结合而赋予其免疫原性的物质抗原特异性:免疫原性(Immunogenicity)即抗原能刺激机体免疫系统产生抗体和致敏淋巴细胞(特异性免疫应答的能力)反应原性(Immunoreactivity)指抗原能与相应的抗体及致敏淋巴细胞在体内或体外发生特异性结合的特性。
”.第一章免疫学绪论掌握:1、免疫和免疫学概念。
2、免疫应答的类型和特点。
3、免疫系统的组成和功能。
熟悉:1、免疫细胞的分类和种类。
免疫系统的组成和功能。
:一.免疫系统的功能:答:1.免疫防御(Immunological defence):是机体排斥外来抗原性异物的一种免疫保护功能。
正常:可产生抗感染的作用(清除病原微生物及其他抗原);异常:应答过强或持续时间过长——超敏反应;应答过弱——免疫缺陷疾病。
2.免疫监视(Immunological surveillance):指免疫系统及时识别、清除体内突变、畸变和病毒感染细胞的一种生理保护作用。
丧失——肿瘤发生;病毒持续感染3.免疫自稳(Immunological homeostasis):指免疫系统通过调节网络实现免疫系统功能相对稳定(清除损伤的细胞或衰老的细胞)。
自稳机制发生异常——自身免疫病免疫应答的类型和特点:二.免疫应答的特点1.非特异性免疫应答(固有免疫应答细胞)【单核-巨噬细胞、NK、多形核中性粒细胞等】特点:通过细胞表面表达的受体,识别表达于多种病原体表面(非特异性免疫)的分子。
如:T oll-like receptor4(TLR4)识别多糖(表达于多种G-肠道杆菌表面)固有细胞活化→免疫效应→释放CKs(IFN)→防御作用2.特异性免疫应答(适应性免疫应答细胞)【淋巴细胞】特点:细胞克隆分布,表达一种抗原识别受体,特异性识别天然大分子中具有特殊结构的小分子(蛋白质中的多肽、糖中的寡糖、脂酸、核苷酸片断)这些小分子称为抗原(Ag)。
三、免疫的类型1、非特异性免疫:个体在长期进化过程中逐渐形成的防御功能,乃经遗传而获得,而并非针对特定抗原,属天然免疫。
【先天具有;无特异性;无记忆性;作用快而弱。
】2、特异性免疫:个体发育过程中接触特定抗原而产生的仅针对该特定抗原发生的反应。
【后天获得;有特异性;有记忆性;有耐受性;作用慢而强。
】免疫和免疫学概念:免疫(immunity):是机体识别“自己”,排除“异己(非己)过程中所产生的生物学效应的总和,正常情况下是维持内环境稳定的一种生理性防御功能。
医学免疫学考试重点医学免疫学的概念:P1免疫系统的基本功能:P1免疫系统的组成:P1 表1-1免疫系统P12 由免疫器官和组织、免疫细胞、免疫分子中枢免疫器官P13外周免疫器官P18淋巴细胞归巢P23 淋巴细胞再循环P23抗原概念、重要特征P25 抗原表位的概念:类型P25T细胞表位与B细胞表位的特性比较P26 表3-1TD-Ag<胸腺依赖性抗原、TI-Ag<胸腺非依赖性抗原的特性比较P29异嗜性抗原P29 同种异型抗原P30 超抗原P30免疫球Pr的功能、各类免疫球Pr的特性与功能见课件多克隆抗体概念P45 单克隆抗体概念P46补体的概念P49补体系统是人或脊椎动物血清、组织液和细胞膜表面存在的一组不耐热、经活化后具有酶活性蛋白质,能辅助抗体发挥溶菌作用。
补体通过级联酶促反应而被激活。
三条补体激活人途径:1.经典途径2.旁路途径3.MBL 途径P53三条补体激活途径比较见课件(P50-52):1.2.3.激活物、激活胞序、C3转化酶、C5转化酶、末端效应补体的生物学作用见课件细胞因子、细胞因子的共同特点P60巨细胞分化抗原P67 CD的概念:将来自不同实验室的单克隆抗体所识别的同一分化抗原,其编码基因及其分子表达的细胞种类均鉴定明确者,称为CD。
细胞粘附分子P69 粘附分子的功能P72主要组织相容性复合体(MHC):脊椎动物某一染色体上(人是第6号染色体),编码主要组织相容性抗原,控制细胞间相互识别、调节免疫应答的一组紧密连锁的基因群。
MHC分子:是由MHC基因复合编码的基因产物,又称为主要组织相容性抗原,因为这些抗原在器官移植中代表双方组织相容抗原,故亦称移植抗原或相容性抗原。
小鼠称H-2,人称HLAHLA I类和II类抗原的结构、组织分布和特色P77HLA与临床医学P84-86B淋巴C的表面分子及其作用P92 B淋巴C的亚群P93 B淋巴C的功能P94T淋巴C的表面分子及其作用P98 TCD-CD3复合物,CD4和CD8分子、协同刺激分子(CD28,CTLA-4,CD40)T淋巴C的亚群αβT细胞和γδT细胞的比较,Th,CTL和Treg细胞P103细胞因子对Th1和Th2的调节作用P105 表10-4CD8+杀伤性TCCTL的功能P107(APC)抗原提呈细胞概念P108MHC I类分子(内源性)和MHCII类分子(外源性)特征比较:P112T细胞活化的第一信号P118 T细胞活化子的第二信号P118-119CTL细胞效应功能P124 P106B细胞活化需要信号P127 第一信号第二信号体液免疫应答抗体产生的一般规律P133固有免疫的概念P136 NK细胞P140 NK T细胞P144免疫耐受概念P151 免疫耐受与临床医学P158-160免疫调节:免疫S中免疫C和免疫分子之间,以及免疫S与其他S(如N,内分泌S)之间的相互作用,进而构成一个相互协同又相互制约的网络结构,使免疫应答维持合适的强度,进而保证机体内环境的稳定。
免疫名词解释1、抗原:是一类能够诱导机体免疫应答并能与相应抗体或T细胞受体发生特异反应的物质。
2、半抗原:具有反应原性(免疫反应性)而无免疫原性的物质,3、超抗原:是指具有强大的刺激能力,只需极低浓度就可诱发最大的免疫反应的免疫刺激分子:细菌的毒素4、抗原决定簇:抗原分子中决定抗原特异性的特殊化学基团,是被免疫细胞识别的靶结构,与相应抗体结合,又称抗原表位。
5、多克隆抗体:是指血清中抗体是多个抗原决定簇刺激不同的B细胞克隆而产生的抗体。
6、补体系统:是由存在于人和脊椎动物血清及组织液中一组经活化后具有酶样活性蛋白质分子,以及调节蛋白和相关膜蛋白组成的系统,能参与破坏或者清除那些与抗体结合的抗原,包括与抗体结合的细胞。
7、补体经典激活途径:也被称为传统途径或第一途径,是指在抗原抗体复合物结合C1q的前。
提下,对补体(酶前体)进行激活的一系列扩大的连锁反应。
8、NK细胞:也称自然杀伤细胞,是一张大颗粒的淋巴细胞,其中含有溶解细胞的穿孔素和具有丝氨酸蛋白酶活性的颗粒酶等。
9、主要组织相容性复合体:其英文简称为MHC,是脊椎动物中一类具有高度多态性,含有多个基因座位,并紧密连锁的基因群。
10 . HLA分子:是指人类的MHC基因或者MHC基因所表达的具有高度多态性的同种异体抗原,其化学本质为糖蛋白,按其分布和功能分为1类抗原和2类抗原。
11、酶连免疫吸附实验(ELISA):是指将抗原或抗体吸附在固相(如聚苯乙烯微量板或磁珠等)的表面,用酶标抗体或抗原与之反应后,根据固定酶催化底物颜色变化的深浅来检测抗原或抗体的方法。
12、体液免疫应答:是指由B细胞介导的免疫应答,指B细胞在接受抗原刺激后进行活化增殖并分化为浆细胞并合成、分泌抗体,进而通过抗体发挥作用的特异性免疫效应。
13、细胞免疫应答:是指由T细胞介导的免疫应答,指T细胞接受抗原刺激后转化为效应T细胞进而发挥免疫效应的应答方式。
14、免疫耐受:是指抗原进入机体后,诱导机体免疫系统产生的对该种抗原的特异无应答状态。
第十二章T淋巴细胞介导的细胞免疫应答一、单项选择1.在细胞免疫效应阶段中起重要作用的细胞是:A. Th 和TregB. Th1 和Th2C. CTL 和Th1D. CTL 和Th2E. Th0 和Th172.向T细胞提供第二活化信号的重要协同刺激分子是:A. MHC- I /CD8B. MHC- II/CD4C. CD28/B7D. CD28/CTLA-4E.以上均是3.T细胞对抗原的识别部位在:A.抗原入侵部位B.胸腺C.骨髓D.淋巴结或脾脏E.以上都不对4.以下哪些分子组合不会出现在免疫突触中:A. TCR/抗原肽-MHC 复合物B. MHC- I /CD8C. CD28/B7D.LFA-1/ICAM-1E. TLR4/HSP605.TD-Ag诱发抗体反应须由以下组细胞参与:A. T淋巴细胞和B淋巴细胞B.淋巴细胞和单核巨噬细胞C. NK细胞和单核巨噬细胞D.淋巴细胞和NK细胞E. T淋巴细胞和单核巨噬细胞6.CTL细胞活化所需的双信号之一是:A. TCR与pMHC I复合物结合B. TCR与pMHC l复合物结合C.TCR与pMHClII复合物结合D. CD40和CD40L分子结合E.与游离抗原肽结合7.特异性细胞免疫的效应细胞是:A. Th1和Th2细胞B. Th1和Th0细胞C. Th1和CTL细胞D. Th2和CTL细胞E. Th2和Th0细胞8.关于T细胞活化正确的描述是:A.APC提呈pMHC给T细胞是活化第一信号B.CTLA-4与B7的结合是促进T细胞活化重要的第二信号C.TCR传递信号不需要CD3/CD28的辅助D.细胞因子在T细胞活化过程中没有作用E.以上均不正确9.以下哪项不是T细胞活化的表现:A.分泌多种细胞因子B.表达多种细胞因子受体C.表达CD40LD.表达CD3分子E.表达FasL10.特异性免疫应答过程不包括:A.T细胞特异性识别APC向其提呈的抗原肽-MHC分子复合物B.T细胞在胸腺内的分化成熟C.B细胞对抗原的特异性识别D.T/B细胞的活化、增殖和分化E.效应细胞和效应分子的产生和作用11.与特异性抗原相遇前的成熟T细胞称为:A.初始T细胞B.效应性T细胞C.细胞毒性T细胞D.记忆性T细胞E.前T细胞12.细胞间相互作用不受MHC限制的是:A. CTL细胞与肿瘤细胞B. NK细胞与肿瘤细胞C. Th细胞与B细胞D.巨噬细胞与Th细胞E.树突状细胞与Th细胞13.下列哪些细胞间作用受MHC I类分子限制?A. APC与Th细胞B. NK细胞与靶细胞C. Th细胞与巨噬细胞D.CTL细胞与靶细胞E. Th细胞与B细胞14.T细胞特异性应答的第一步是:A. APC对抗原的摄取B. APC对抗原的加工和处理C.T细胞表面的TCR识别APC表面的抗原肽-MHC复合物D.IL-2的分泌E. CD40L的表达15.关于初始T细胞与APC间黏附分子的非特异性结合,错误的是:A.发生在淋巴结的副皮质区B.包括LFA-1与ICAM-1的结合C.包括CD2与LFA-3的结合D.是不可逆的E.为TCR识别特异性抗原肽提供机会16. T细胞表面传递抗原识别信号的分子是:CD2 B. CD3 C. CD4 D. CD8 E. CD2817.下列关于T细胞介导的免疫应答的说法,哪项是错误的:对抗原的应答产生记忆需APC提呈抗原CTL杀伤靶细胞受MHC I类限制能形成免疫耐受E 效应产物的效应均具特异性18. CD8分子是哪种细胞的标志:B细胞B.辅助性T细胞C.细胞毒性T细胞 D.活化的巨噬细胞E.中性粒细胞19.关于T细胞与APC特异性结合描述错误的是:是指TCR与APC上MHC分子提呈的抗原肽结合一旦发生即可稳定和延长T细胞与APC间的结合时间由CD3分子向胞内传递特异性识别信号CD4和CD8分子不参与影响这种结合可导致LFA-1分子构像改变增强其与ICAM的亲和力20. APC和T细胞间形成的免疫突触,错误的是:是在细胞接触部位形成的特殊膜结构含多种跨膜分子中心区是TCR和抗原肽-MHC分子复合物可促进T细胞内信号转导在细胞相互接触前预先存在的膜结构21.关于T细胞活化的协同刺激信号,错误的是:主要由CD28-B7提供缺乏协同刺激信号,T细胞也可充分活化与自身耐受有关可促进IL-2基因转录可促进IL-2合成22.关于T细胞的协同刺激分子,错误的是:以受体和配体的形式结合为T细胞的进一步活化提供协同刺激信号加强APC和T细胞间的直接接触具有抗原特异性激活的专职APC高表达23.关于CTLA-4分子,错误的是:对T细胞的活化有负调节作用与CD28竞争结合B7与B7分子的亲和力大于CD28与B7间的亲和力与CD28高度同源在初始T细胞上高表达24.下列哪种细胞是介导适应性细胞免疫的主要细胞:B细胞B. T细胞C.肥大细胞 D.浆细胞E.树突状细胞25.关于IL-2,错误的说法是:T细胞活化晚期才表达的分子是促进T细胞增殖和分化最重要的细胞因子通过自分泌和旁分泌发挥作用选择性促进活化T细胞的增殖主要由活化的T细胞产生26.关于IL-2R,错误的说法是:可由a、B、Y链组成静止T细胞表达中亲和力IL-2R活化后T细胞达高亲和力IL-2R活化T细胞高表达IL-2R高亲和力IL-2R的组成形式是B Y链27.关于IL-2的描述,下列哪种说法是错误的:可由CD4+T分泌产生 B.是T细胞生长因子 C.可抑制T细胞增殖分化也可由CD8+T产生 E.可增强NK细胞的活性28. CD4+T细胞的分化方向不包括:Th1细胞B. Th2细胞 C.记忆性T细胞 D.调节性T细胞E.CD8+T细胞29.初始CD8+T细胞的激活方式包括:Th细胞依赖性Th细胞非依赖性巨噬细胞依赖性以上A、B两项以上A、B、C三项30.对胞内感染起重要作用的细胞是:Th1,Th2 B. Th1,CTL C. Th2,CTL D. Th1,B 细胞 E.Th2,B 细胞31. Th细胞的主要功能是:抗原提呈 B.中和作用C.激活补体 D.分泌细胞因子 E.吞噬作用32. Th1细胞分泌的巨噬细胞活化因子不包括:IFN-Y B. IL-3 C. IL-10 D.TNF-a E.GM-CSF33.能促进T细胞生长的细胞因子是:IL-1 B.IL-2 C. TGF-B D. TNF-a E.TNF-034.关于Th1和Th2细胞所分泌的细胞因子,下列哪种说法是错误的:Th1细胞分泌的细胞因子包括INF-Y和TNF-aTh2细胞分泌的细胞因子包括IL-4Th1细胞分泌的细胞因子可引起巨噬细胞和NK细胞活化Th2细胞分泌的细胞因子可活化CD8+T细胞Th1细胞分泌的细胞因子能抑制Th2细胞的活性35.关于T细胞,下列哪种说法是错误的:Th1细胞和Th2细胞均是CD4+T细胞Th1细胞和Th2细胞具有相互协同作用Th1细胞分泌IFN-YTh2细胞分泌IL-4Th2细胞辅助体液免疫36.表达抗原肽-MHC I类分子复合物的细胞是下列哪种细胞的特异性靶细胞: B细胞B. CTL C. Th1细胞D. Th2细胞 E.树突状细胞37.关于CD8+T细胞,下列哪种说法是错误的:可通过合成穿孔素和颗粒酶溶解靶细胞可诱导靶细胞凋亡不能杀伤CD4+T细胞通过相互作用的表面分子识别靶细胞对靶细胞的杀伤具有特异性38.下列关于Tc细胞杀伤靶细胞的提法,哪项是正确的:Tc细胞无须与靶细胞接触靶细胞被溶解时,Tc同时受损Tc细胞具有特异性杀伤作用穿孔素诱导靶细胞凋亡一个Tc细胞只能杀伤一个靶细胞39.能特异性杀伤靶细胞的细胞是:NK细胞B. M Q细胞 C. CTL细胞D. Th细胞E.中性粒细胞40.记忆T淋巴区别于初始T淋巴细胞的表面标志是:CD4 B. CD8 C. CD28 D. CD45RA E. CD45RO41.适应性免疫应答的特点是:A.产生免疫记忆B.抗原识别受体缺乏多样性C.无需经过克隆增殖与分化即可发挥免疫效应D.通过模式识别受体识别抗原E.与固有免疫应答无关二、不定项选择1.A.C.E. 2.A.C.E. 3.关于T细胞识别抗原,下列哪项是正确的:具有MHC限制性I识别经APC加工处理的抗原识别T细胞表位免疫突触的功能有:增强TCR与抗原肽-MHC复合物亲和力促进T细胞信号通路激活促进细胞内亚显微结构的极化具有免疫记忆的细胞有:B.D.可识别完整抗原分子识别的表位是线性肽段B.促进T细胞信号转导分子的相互作用D.参与T细胞的激活A. APCB.单核细胞C. B细胞D. T细胞E. 中性粒细胞4.下列膜分子中,属协同刺激分子的是:A. BCRB. TCRC. CD28D. MHCE.CTLA-4三、名词解释1.T细胞的辅助受体2.T细胞协同刺激分子3.免疫突触四、简答与论述1.简述T细胞活化两个信号的产生和作用。
免疫学重点1.免疫学基本特点:①识别自己与非己:对机体自己与非自己的大分子物质进行识别是免疫应答基础②特异性:免疫反应有高度的特异性,它能对抗原物质极细微的差异加以区别。
③免疫记忆:免疫细胞接受抗原刺激后,部分淋巴细胞分化为记忆细胞,当再次与同种抗原接触,即可迅速产生免疫应答。
2.免疫的基本功能:①免疫防御:即抗原感染免疫指阻止病原微生物侵入机体,抑制其在体内繁殖,扩散,从体内清除病原微生物及其产物,保护机体生存功能。
②免疫自身稳定:清除体内变性,损伤及衰老细胞。
维持内环境稳定功能。
③免疫监视:具有识别杀伤与清除体内突变细胞的功能。
3.抗原:指凡能刺激机体产生抗体或致敏淋巴细胞,并能与之结合发生特异性免疫反应的物质。
4.免疫原性:抗原能刺激机体的免疫系统产生抗体或致敏淋巴细胞的特性。
5.反应原性:抗原能与相应的抗体或致敏淋巴细胞发生特异性反应。
6.构成抗原的条件:异源性,大分子物质,分子结构复杂,物理状态,适当的进入途径。
(P25)7.抗原决定簇:由暴露在抗原分子表面具有特殊立体构型和免疫活性的化学基团,这些基团称为抗原决定簇。
8.每个抗原分子上抗原决定簇的数目为抗原结合价或抗原价。
9.多克隆抗体:由异源抗原刺激机体产生免疫反应,有机体浆细胞分泌的一组免疫球蛋白。
10.根据免疫原性分:①完全抗原:既具有免疫原性,又具有反应原性的物质。
②不完全抗原:仅仅具有反应原性而缺乏免疫原性的物质。
11.表面抗原:包围在细菌细胞壁外面的抗原称为表迷昂抗原(肺炎链球菌的表面抗原为荚膜抗原;大肠杆菌和痢疾杆菌的表面抗原为包膜抗原或K抗原;伤寒杆菌的表面抗原为Vi抗原。
)12.中和抗体:与相应抗原结合,是病毒失去吸附细胞能力或抑制病毒侵入,使病毒市区感染力。
13.抗体:由抗原致敏的B细胞分化为浆细胞产生的并能与相应抗原发生特异性结合的免疫球蛋白。
14.可变区与稳定区:①可变区:在多肽链的N端,约占轻链的1/2或重链1/4,这个区域的氨基酸排列顺序随抗体特异性不同而有所变化。
医学免疫学重点知识归纳摘要:1.免疫学的基本概念2.免疫系统的组成3.免疫应答的类型及功能4.免疫疾病的分类和特点5.免疫学的应用和发展前景正文:一、免疫学的基本概念免疫学是研究机体如何识别自己和非己成分,以维持体内环境平衡和稳定的学科。
免疫学主要研究免疫系统的结构和功能,以及免疫应答的调节和效应。
二、免疫系统的组成免疫系统包括固有免疫和适应性免疫。
固有免疫是生物在长期进化中逐渐形成的,是机体抵御病原体入侵的第一道防线。
适应性免疫则是指体内T、B 淋巴细胞接受非己的物质(主要指抗原)刺激后,自身活化、增殖、分化为效应细胞,产生一系列生物学效应(包括清除抗原等)的全过程。
三、免疫应答的类型及功能免疫应答分为细胞免疫和体液免疫。
细胞免疫主要由T 细胞执行,可分为CD4+T 细胞和CD8+T 细胞。
CD4+T 细胞可释放IL-2、IFN-γ、TNF-α等细胞因子,在局部组织产生以淋巴细胞和单核吞噬细胞浸润为主的慢性炎症反应或迟发型超敏反应。
CD8+T 细胞(即CTL)可通过释放穿孔素、颗粒酶和高表达FasL,导致靶细胞溶解破坏或发生凋亡,主要杀死胞内菌、病毒感染细胞和肿瘤细胞。
体液免疫主要由B 细胞执行,分泌特异性抗体,与抗原结合,进而通过吞噬细胞等清除抗原。
四、免疫疾病的分类和特点免疫疾病可分为自身免疫病、移植排斥反应、免疫缺陷病、肿瘤免疫病等。
自身免疫病是免疫系统错误地攻击自身组织和器官,如类风湿性关节炎、系统性红斑狼疮等。
移植排斥反应是受者与供者之间存在免疫不相容,导致移植物被排斥。
免疫缺陷病是免疫系统功能缺陷,无法有效抵抗病原体,如艾滋病、先天性免疫缺陷病等。
肿瘤免疫病是免疫系统对肿瘤细胞产生免疫应答,清除肿瘤细胞,如黑色素瘤、肺癌等。
五、免疫学的应用和发展前景免疫学在临床诊断、治疗和预防疾病方面具有重要应用价值。
例如,疫苗接种可以预防某些传染病,免疫抑制剂可以治疗移植排斥反应,单克隆抗体可以作为诊断试剂和治疗疾病等。
免疫学基础1免疫三大功能:免疫防御:是机体排除外来抗原异物的一种保护功能。
免疫稳态:机体清除衰老或损伤的细胞,进行自身调节,维持体内平衡的功能。
免疫监视:机体识别和清除突变细胞,防止发生肿瘤,控制癌变细胞的功能。
2免疫系统的组成:由免疫器官(黏膜相关淋巴组织、胸腺、骨髓、脾脏、淋巴结),免疫细胞(吞噬细胞、自然杀伤细胞,T细胞和B细胞),及免疫分子(补体、细胞表面分子、各种细胞因子)组成。
3免疫应答的分类:固有免疫(先天性免疫或非特异性免疫)和适应性免疫(获得性免疫或特异性免疫)4适应性免疫的作用特点:1识别自我与非自我 2特异性 3多样性 4记忆性 5自我调节性5克隆选择性学说:是1959年Burnet在研究免疫耐受性和Jerne的自然选择学说的基础上提出的克隆选择性学说。
6免疫系统定义:是机体执行免疫应答和免疫功能的组织系统。
7免疫器官按功能分为:中枢免疫器官和外周免疫器官。
8中枢免疫器官:也称初级免疫器官,是免疫细胞发生、分化、发育和成熟的场所,包括胸腺、骨髓和腔上囊。
是B 细胞分化发育的场所。
9T细胞分化成熟场所:胸腺B细胞分化成熟场所:骨髓10外周免疫器官:是成熟淋巴细胞定居的场所,也是淋巴细胞对外来抗原刺激产生免疫应答的主要部位,包括有:淋巴结、脾脏和黏膜相关淋巴组织。
11脾是体内最大的免疫器官。
12淋巴细胞归巢:成熟淋巴细胞离开中枢免疫器官后,经血液循环趋向性迁移并定居于外周免疫器官或组织的特定区域。
13 淋巴细胞再循环的生物学意义:1使带有各种不同抗原受体的淋巴细胞不断在体内循环,增加与抗原和APC接触的机会,有利于适应性免疫应答产生,许多免疫记忆性细胞也参与淋巴细胞再循环,一旦接触相应抗原,可迅速进入淋巴组织产生免疫应答,2充实淋巴细胞,即淋巴组织科从反复循环的“细胞库”正补充新的淋巴细胞,3保证淋巴细胞在组织中的均匀分布。
14抗原的概念:是指能刺激机体免疫系统诱导免疫应答并能与应答产物。
免疫学重点大题一、简述超敏反应的发生机制I型:机制:(1)、机体致敏:变应原刺激诱导B细胞增殖分化为浆细胞,产生IgE 类抗体。
IgE以其Fc段与肥大细胞/嗜碱性粒细胞的Fc受体结合,使机体处于致敏状态。
(2)、IgE受体交联引发细胞活化:相同变应原再次进入机体后,与致敏肥大细胞/嗜碱性粒细胞表面的IgE特异性结合,使之脱颗粒反应,释放生物活性介质。
(3)、释放生物活性介质:(4)局部或全身性I型超敏反应发生:活化的肥大细胞和嗜碱性粒细胞释放的生物活性介质作用于效应组织和器官,引起肌肉收缩,血管扩张充血,引起局部或全身性的超敏反应。
特点:1、反应发生快,消退也快2、常引起生理功能紊乱,几乎不发生严重组织细胞损伤3、具有明显个体差异和遗传背景4、特异性lgE抗体介导。
II型:反应特点: 1、lgG、lgM类抗体2、抗体结合靶细胞表面的抗原或半抗原3、激活补体系统、吞噬细胞及NK细胞4、引起细胞溶解或组织损伤机制:1、靶细胞及其表面抗原:正常组织细胞、改变了抗原性的自身组织细胞和被抗原或抗原表位结合而修饰的自身组织,均可成为Ⅱ型超敏反应中被攻击的靶细胞。
2、抗体、补体和效应细胞的作用:lgG或lgM抗体与靶细胞表面抗原结合,通过激活补体经典途径使其溶解,lgG抗体与靶细胞特异性结合后,通过调理吞噬和ADCC作用、介导吞噬细胞和NK细胞杀伤靶细胞。
二、简述巨噬细胞的生物学功能。
1、杀伤、清除病原体:借助表面PRR和调理性受体,通过氧依赖和氧非依赖杀菌途径杀伤病原体。
2、参与炎症反应:募集至感染部位的巨噬细胞被活化,可通过分泌趋化因子和促炎症细胞因子参与炎症反应。
3、杀伤胞内寄生菌和肿瘤等靶细胞:活化的巨噬细胞可有效杀伤肿瘤和病毒感染细胞。
也可通过ADCC效应杀伤靶细胞。
4、加工、处理提呈抗原:属专职APC细胞5、免疫调节作用:分泌多种细胞因子,参与免疫调节三、体液免疫应答的一般规律/初次应答和再次应答的区别四、简述T细胞的免疫效应。
免疫学复习资料(重点)第二章免疫器官免疫系统由免疫器官、免疫细胞和免疫分子组成。
免疫器官是免疫细胞成熟和工作的场所,而免疫细胞是担负免疫功能的主体,免疫分子则是免疫细胞发挥功能的物质基础。
免疫器官包括中枢免疫器官和外周免疫器官。
中枢免疫器官包括胸腺和骨髓,而外周免疫器官则是免疫细胞定居的场所,产生免疫应答的场所,包括淋巴结、脾脏和黏膜免疫系统。
胸腺是T细胞分化成熟的场所,包括胸腺细胞和胸腺基质细胞。
而骨髓不仅是免疫器官,也是造血器官,其内的造血干细胞是所有血细胞(包括免疫细胞)的共同祖先。
骨髓也是B细胞发育成熟的场所,是再次体液免疫应答的主要场所。
淋巴结的功能包括T细胞及B细胞定居的场所(T:75%。
B:25%),免疫应答发生的场所,参与淋巴细胞再循环(HEV)以及过滤作用。
而脾脏的功能包括免疫细胞定居的场所(T:40%。
B:60%),免疫应答的场所(血源性抗原),合成生物活性物质,滤过作用以及贮存红细胞。
第三章抗原抗原是一类能被T、B淋巴细胞识别并启动特异性免疫应答、并能与相应的特异性免疫应答产物(抗体和致敏淋巴细胞)在体内外发生特异性结合的物质。
抗原的特性包括免疫原性(刺激机体产生抗体或致敏淋巴细胞的能力)和抗原性(抗原能够与其所诱生的抗体或致敏淋巴细胞特异性结合的能力)。
完全抗原是同时具有免疫原性和抗原性的物质,而半抗原是仅具有抗原性而无免疫原性的物质。
载体是与半抗原结合而赋予其免疫原性的物质。
半抗原与载体(蛋白质)结合后形成完全抗原。
外来抗原进入体内可能产生四种不同的结果:无应答、抗原特异性体液和细胞免疫应答(正性应答)、超敏反应以及诱导免疫耐受(负性应答)。
决定抗原免疫原性的条件包括抗原的异物性、理化状态(如分子大小、化学组成和结构以及物理性状)等。
抗原的异物性指的是机体非自身物质的特性,如异种抗原、同种异型抗原和自身抗原。
免疫球蛋白分子中,重链和轻链都包含可变区和恒定区。
可变区决定了抗体的抗原特异性,因为它们包含了与抗原结合的表位。
一、B细胞对TI-Ag和TD-Ag应答的区别对TI-Ag应答的特点:(1)不需Th细胞辅助;(2)激发产生IgM抗体,无Ig类型转换;(3)不产生免疫记忆。
对TD-Ag应答的特点:(1)需Th细胞辅助;(2)可发生Ig类转换,产生各类抗体(IgM, IgG,IgA, IgE);(3)具有免疫记忆。
二、体液免疫应答的一般规律初次免疫应答(primary immune response):病原体初次侵入机体所引发的应答。
再次免疫应答(secondary response):机体再次遭遇相同抗原刺激,记忆性淋巴细胞可迅速、高效、特异地产生的应答。
1、初次免疫应答特点:潜伏期(诱导期)长(约7~10天);抗体的种类以IgM为主;抗体亲和力低;维持时间短;总抗体水平低。
2、再次免疫应答特点:潜伏期短(约2~3天);抗体的种类以IgG为主;抗体亲和力比初次应答明显增强;维持时间长;总抗体水平高。
实际意义:死疫苗预防接种,常需二次以上。
三、体液免疫应答的过程:TI抗原主要激活B1细胞,识别抗原之后直接刺激B细胞活化、增殖形成浆细胞发挥效应。
TD抗原主要激活B2细胞,过程包括识别抗原、B细胞的活化增殖分化成浆细胞(需要T 细胞的辅助)分泌抗体产生作用。
四、B细胞主要的膜分子B细胞受体抗原识别受体(B cell receptor,BCR)是T细胞特异性抗原识别受体,也是B细胞的特征性表面标志。
细胞因子受体B细胞表面表达IL-1R、IL-2R、IL-4R、IL-5R、IL-6R、IL-7R及IFN-γR等多种细胞因子受体。
细胞因子通过与B细胞表面相应受体结合而参与或调节B细胞活化、增殖和分化。
补体受体(CR)多数B细胞表面表达CR1和CR2(即CD35和CD21)。
Fc受体多数B细胞表达IgG Fc受体Ⅱ(FcγRⅡ),可与免疫复合物中的IgG Fc段结合,五、水解片段1、木瓜蛋白酶(papain)的水解部位位于Ig铰链区重链间二硫键近N端处,水解后可得到2个相同的抗原结合片段(fragment of antigen binding,Fab)和1个可结晶的片段(fragment crystallizable,Fc)。
1.免疫(Immune):免疫是指机体识别和清除非自身的大分子物质,从而保持机体内外环境平衡的一种生理学过程。
2.免疫学(Immunology):以分子、细胞、器官及整体调节为基础,发展起来的现代免疫学,已超越狭义“免疫”的范围,其研究涉及生命中的生、老、病、死的基本问题及其机制,是生命科学中的前沿学科之一,推动着医学和生命科学的全面发展。
3.免疫记忆(immunological memory):机体再次接触到同种抗原时可迅速地产生更多的高亲合力的抗体。
这主要是记忆细胞的产生。
4.抗原(antigen,Ag):凡是能刺激机体产生抗体和效应T细胞,并能与之结合(体内或体外)引起特异性免疫反应的物质。
5.载体效应:半抗原与载体结合后首次免疫动物,可测得半抗原的抗体,但当二次免疫时,半抗原连接的载体只有与首次免疫所用的载体相同时,才会有再次反应,这种现象称为~6.免疫原性:抗原能刺激机体产生抗体和效应T细胞的性能(能力)。
7.反应原性:抗原能与相应抗体或效应T细胞发生反应的性能(能力)。
8.抗原决定簇(基)(antigenic determinant):抗原分子中决定抗原特异性的特殊化学基团,又称抗原表位(epitope)。
9.T细胞表位:蛋白质分子中被MHC分子递呈并被TCR识别的肽段称为~【需要APC处理,有MHC限制性】10.B细胞表位:抗原中被BCR分子识别(直接接触或结合)的部位称为~11.异嗜性抗原:与种属特异性无关,存在于人、动物、植物及微生物之间的共同抗原称为~12.佐剂(adjuvant):当与抗原一起注射或预先注射入机体时,可增强机体对抗原的免疫应答,发挥其辅佐的作用。
13.抗体(antibody,Ab):动物机体受到抗原刺激后,由B淋巴细胞转化为浆细胞产生的,能与相应的抗体发生特异性结合反应的免疫球蛋白称为~14.免疫球蛋白(immunoglobulin,Ig):是指存在于人和动物血清、组织液及其他外分泌液中的一类具有相似结构的球蛋白。
15.抗体的独特型(idiotype)同一种属、同一个体来源的抗体分子,主要由于其CDR区的氨基酸序列的不同,可显示不同的免疫原性,称为独特型,是每个免疫球蛋白分子所特有的抗原特异性标志。
16.单克隆抗体(McAb ):是指由一个B细胞分化增殖的子代细胞(浆细胞)产生的针对单一抗原决定簇的抗体。
17.免疫器官:是免疫细胞发生、分化、成熟、定居、增殖以及产生免疫应答的场所。
18.T细胞抗原受体(TCR):是存在于T细胞表面具有识别和结合特异性抗原的分子结构。
19.白细胞介素(interleukin,IL)是指由白细胞产生又在白细胞间发挥作用的细胞因子。
干扰素:动物机体的细胞或组织培养的细胞,在干扰素诱生剂作用下,由细胞基因组编码而产生的一类糖蛋白,称为干扰素。
20.免疫应答(immune response):实质上指的是特异性免疫应答,是指机体免疫系统受到抗原物质刺激后,免疫细胞对抗原分子的识别并产生一系列的免疫反应和表现出特定的生物学效应的过程【系后天获得,又称获得性免疫】21.细胞免疫:是指由T细胞识别抗原引起的,并由效应T细胞、抗原递呈细胞和细胞因子等参与的免疫应答。
22.CTL:细胞毒性T淋巴细胞,可直接杀伤靶细胞,主要参与抗肿瘤免疫和抗胞内病原感染。
23.补体(complement,C):是存在于人和动物血清中,具有类似酶活性的一组蛋白质。
24.免疫调节:免疫应答过程中,各种免疫细胞与免疫分子相互促进和抑制,•形成正负作用的网络结构,并在基因的控制下,完成免疫系统对抗原的识别和应答。
25、免疫球蛋白的同种异型:是指同一种属不同动物所有个体共同具有的抗原特异性。
也就是说在同一种动物不同个体之间同时存在不同类型的免疫球蛋白,不表现出抗原性,只是在异种动物之间才表现出抗原性。
26、联苗:由两种以上不同的细菌或病毒制成,注射一针可同时预防几种疾病的疫苗。
27、多价苗:针对同一病原体的不同抗原表位所制备的疫苗。
28、ADCC效应:巨噬细胞表面有IgGFc的结合位点,当抗原与IgG抗体结合后,暴露出Fc 的结合位点与巨噬细胞结合,巨噬细胞就被活化,分泌细胞溶解物质,溶解靶细胞。
29、ELISA:用酶标记抗体或抗抗体,根据抗原抗体反应的特异性,洗去没有结合的酶标记抗体,加入酶作用的特异底物,根据是否显色和颜色的深浅定性和定量的免疫测定方法。
30、超敏反应(hypersensitivity): 在某些情况下,过度或不适当的免疫应答可引起组织损伤或器官功能紊乱,这种免疫应答通常称超敏反应31、Ⅱ型超敏反应:由IgG或IgM类抗体与细胞表面的抗原结合,在补体、吞噬细胞及NK 细胞等参与下,引起的以细胞裂解死亡为主的病理损伤。
32、Ⅲ型超敏反应:血液循环中的可溶性抗原与相应的抗体(IgG、IgM类)结合形成可溶性的免疫复合物,在一定条件下沉积于毛细血管基底膜,通过激活补体并在血小板、中性粒细胞等其它细胞的参与下,引起以充血水肿,局部坏死和中性粒细胞浸润为主要特征的炎症反应和组织损伤。
33、天然被动免疫:新生动物通过胎盘、初乳或卵黄从母体获得某种特异性抗体,从而获得对某种病原体的免疫力。
(保护幼畜禽免受病原体的感染)34、人工被动免疫:将免疫血清、康复动物血清或卵黄抗体人工输入给未免疫动物,使其获得对某种病原体的抵抗力。
(紧急预防和治疗)35、天然主动免疫:动物机体接触病原微生物后产生的免疫力。
(只对该病原体或病原体的某一型)36、人工主动免疫:给动物接种抗原后,产生的特异性免疫力37、疫苗:使机体产生人工主动免疫的生物制品.38.、抗原的交叉性、不同抗原物质之间、不同种属的微生物间、微生物与其他抗原物质之间,存在相同或相似的抗原组成或结构,或共同的抗原表位,这种现象称为~39、免疫耐受:抗原诱导相应的淋巴细胞克隆对该抗原表现出特异性无应答状态,称为~40、抗原价:抗原分子抗原表位的数目,称为~41、多克隆抗体:采用传统免疫学方法,将抗原物质经不同途径注入动物体内,经主次免疫后采取动物血液,分离出血清,由此获得的抗血清即为~免疫的基本特性:识别自身与非自身、特异性、免疫记忆免疫的基本功能:、免疫防御、自身稳定、免疫监视抗原性:免疫原性、反应原性抗原决定簇:构象决定簇(构象表位)——降解易失活顺序决定簇(顺序表位)根据抗原的性质分类1、完全抗原2、半抗原根据抗原的来源分类: 1、异种抗原2、同种异型抗原3、自身抗原4、异嗜性抗原根据对胸腺(T细胞)的依赖性分类:胸腺依赖性抗原(TD)、胸腺非依赖性抗原(TI)微生物抗原:1、细菌抗原:菌体抗原(O)、鞭毛抗原(H) 、荚膜抗原(K)、菌毛抗原2、病毒抗原:囊膜抗原(V)、衣壳抗原(VC)、核蛋白抗原(NP)3、毒素抗原4、寄生虫抗原高等生物的抗原: 1、ABO血型抗原2、动物血清与组织浸液3、酶类物质4、激素据重链C 区氨基酸的组成和排列的不同,将Ig分为五类。
IgG、IgM、IgA、IgD、IgE人工制备的抗体类型主要:多克隆抗体、单克隆抗体、基因工程抗体、催化抗体免疫途径:免疫反应产生速度依次为静脉>腹腔>肌肉>皮下>皮内>淋巴结>足掌免疫器官:中枢免疫器官---免疫细胞产生与成熟场所(骨髓、胸腺、法氏囊)外周免疫器官---免疫细胞分布及进行免疫应答的场所(脾脏、淋巴结、粘膜淋巴组织)骨髓——1、造血和免疫器官2、一切血细胞源于骨髓3、是人类和哺乳动物B细胞成熟的场所胸腺:T 细胞成熟的场所、产生胸腺激素免疫细胞:淋巴细胞、辅佐细胞(抗原递呈细胞)、粒细胞淋巴细胞:T细胞,B细胞,K细胞,NK细胞辅佐细胞(抗原递呈细胞):单核细胞,巨噬细胞,树突状细胞粒细胞:嗜中性、嗜碱性、嗜酸性粒细胞,肥大细胞抗体的效应:中和作用、调理作用、激活补体作用、抗体依赖性细胞介导的细胞毒作用(ADCC)细胞因子的生物学活性:免疫调节作用、促进造血作用、炎症反应、抗感染和抗肿瘤作用、诱导调亡细胞因子的种类:白细胞介素、干扰素、肿瘤坏死因子、集落刺激因子、生长因子、趋化因子免疫应答的特点:严格的特异性、有一定的免疫期、具有免疫记忆变态反应:Ⅰ型超敏反应--过敏反应Ⅱ型超敏反应---细胞溶解型或细胞毒型Ⅲ型超敏反应---免疫复合物型或血管炎型Ⅳ型超敏反应---迟发型超敏反应非特异性免疫特点:(1)出生时已具备(早)(2)可稳定性遗传给后代(3)作用广泛:无特异性(4)个体差异不大获得性免疫:天然被动免疫、人工被动免疫、天然主动免疫、人工主动免疫活疫苗:强毒苗;弱毒苗;异源疫苗;基因缺失疫苗;活载体疫苗死疫苗:选择毒力强、免疫原性好的毒株大量培养,灭活后所制备的疫苗。
一、构成抗原的条件(1)异源性(2)大分子性(3)化学组成、分子结构和立体构像的复杂性(4)物理状态及可降解性二、非特异性免疫由哪些部分组成?答:(1)屏障作用:(1分)A.皮肤、黏膜的抗感染作用;B.血脑屏障;C.血胎屏障。
(2)吞噬细胞的吞噬作用;(1分)(3)正常体液中的抗菌物质。
如补体、干扰素、溶菌素等。
(1分)(4)炎症反应;(1分)(5)淋巴组织的过滤作用。
(1分)三、影响抗原的因素(1)异物性:○1指异种物质、同种异体物质、自身隐蔽物质及自身变性物质。
○2抗原与机体的亲缘关系越远,其免疫原性越强(2).分子大小、化学组成和物理状态○1、分子量越大,免疫原性越强。
○2、蛋白质是良好的免疫原。
○3、颗粒性抗原强于可溶性抗原。
(3).复杂的分子结构和立体构象(完整性)○1、分子结构和立体构象复杂。
○2、在接触免疫细胞时,分子结构和立体构象复杂。
(4).宿主方面的因素○1.遗传因素同种动物不同品系及不同个体对同种抗原产生不同强度的免疫应答。
○2.其他因素年龄、性别与健康状态。
(5).免疫原的剂量及进入途径○1剂量a.剂量不足或过多均不引起免疫应答。
b重复进入引起强免疫应答。
○2途径:皮内、皮下、肌肉、静脉、腹腔、呼吸道和口服免疫应答水平依次降低。
3.T 四、细胞表位与B细胞表位的特性比较五、图示免疫球蛋白单体结构及各功能区,并说明各部分功能1. VH 和VL:是结合抗原的部位;2. CH1和CL:具有遗传标志;3. CH2:有补体结合位点;4. CH3:与抗体的亲细胞有关。
六..抗体产生的克隆选择学说1、抗体产生侧链学说,诱导学说,自然选择学说,克隆选择学说。
2、克隆选择学说:动物出生后,体内就有无数个B细胞克隆,每一个B细胞克隆表面都带有特异性的SmIg,每一个抗原决定簇进入体内,都能找到与其相对应的受体(即SmIg),含有这一受体的B细胞就被选择出来,进行分化增殖,产生抗体。
3、产生过程:○1、B细胞的制备:用抗原免疫小鼠,获取经抗原免疫的小鼠脾细胞(B细胞)○2、骨髓瘤细胞的制备:在体外培养○3、饲养细胞的准备:常用小鼠胸腺细胞、腹腔巨噬细胞,制成所需浓度,加入培养板孔○4、细胞融合:将脾细胞与骨髓瘤细胞按一定比例混合、离心,吸取上清液,加入融合剂,之后在HAT选择培养基中培养。