工程材料采购申请表
- 格式:xls
- 大小:25.00 KB
- 文档页数:2
工程进度款申请表样板申请单位:XXX工程有限公司
项目名称:XXX工程
工程施工单位:XXX施工队
项目总发包价款:XXX元
本次进度款申请金额:XXX元
序号工程量名称工程量单位单价金额备注
1 土方开挖 XX m³ XX XXX -
2 混凝土浇筑 XX m³ XX XXX -
3 钢筋加工 XX t XX XXX -
4 砌体砌筑 XX m² XX XXX -
5 土建安装 XX m² XX XXX -
6 给排水安装 XX m XX XXX -
7 电气安装 XX m² XX XXX -
8 室内装修 XX m² XX XXX -
9 外装修 XX m² XX XXX -
合计 XXXX
申请说明:
本次申请金额为工程进度款的XX%,共计XXX元。
申请原因及计划:本次申请款项用于支付施工队伍工人工资、材料采购、设备租赁等费用,确保工程按计划顺利进行。
工程进度情况:目前工程已完成土方开挖工作,混凝土浇筑、钢筋加工、砌体砌筑等工程正在有序进行中,进度符合预期。
未付款项说明:目前还有XXX元未付款项,该款项将在后续进度款申请中一并提交。
附件:本次申请工程进度款附件包括施工照片、施工人员工资表及采购材料清单等,请查收。
申请人签字:日期:XXXX年XX月XX日
工程负责人签字:日期:XXXX年XX月XX日
财务负责人签字:日期:XXXX年XX月XX日
注:此为工程进度款申请表样板,具体内容可根据实际情况进行修改和补充。
工程进度款申请表格
在"完成情况"一栏中,您可以根据工程各阶段的实际完成情况进行填写,如"已完成"、"进行中"等。
在"申请款项"一栏中,您可以填写您希望申请的工程进度款项数额。
在"备注"一栏中,您可以添加其他相关信息,如阶段性验收报告、支出明细等。
请注意,这只是一个简单的模板,实际工程进度款申请表格可能需要根据具体情况进行更加详细的填写和说明。
如有需要,您可以与相关管理人员或专业人士咨询并制定符合实际情况的申请表格。
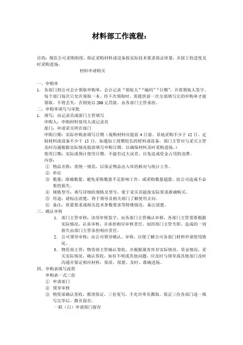
材料部工作流程:目的:规范公司采购制度,保证采购材料或设备按实际技术要求保证质量,并按工程进度及时采购进场,材料申请购买一、申购单1.各部门到公司会计领取申购单,会计记录“领取人”“编码”“日期”,并需领取人签字。
每个部门每次只允许领取一本。
待下次领取时,需提供前一次全部填写完的申购单才能领取。
不得丢失,否则处以200元罚款。
由各部门主管承担。
二、申购单填写与审批1.填写:由记录员或部门主管填写申购人:申购材料使用人或记录员部门:申请采买所在部门申购日期:实际申购表填写日期(现购材料应提前4日前。
异地采购不少于12日。
定制材料或设备不少于15日,如遇加工周期较长的材料或设备,部门主管应与采买主管及时沟通根据实际情况提前填写申购日期,以确保材料及时采购进场。
)使用日期:实际或预计使用日期。
不能有过大误差,以免造成资金占用的浪费。
内容:①物品名称:需统一规范,以保证物品出入库的核对与统计工作。
②单位③数量:准确数量,避免采购数量不足影响工作,或采购数量超量,给公司造成不必要的损失。
④规格型号:填写详细的规格及型号,便于采买员能按实际要求准确购买。
⑤用途:请标注清楚,利于领导及相关部门了解使用去向。
⑥备注:质量要求或相关技术参数要求等特殊情况,备注清楚。
三、确认审核1.部门主管审核:该项审核签字,由各部门主管确认审核,各部门主管需要根据实际情况,认真审核,并承担相应审核责任。
如因部门主管失职,造成的一切损失由部门主管承担相应责任。
2.公司领导审核:由公司领导确认、审核,以便了解公司各部门材料申请使用情况。
3.物资部主管:物资部主管确认签收,并根据现有库存实际情况,资金情况,采买实际情况,确认签收,如有不明或其他问题,应及时与领导或其他部门及时沟通并保证相应材料,保质、保量、及时、准确进场。
四、申购表填写流程申购表一式三份①申请部门②领导审核③物资部确认签收,都需保证,三份复写,不允许单页撕取。
保证三份各部门逐一填写完毕后,撕页留存。
零星采购申请表
零星采购申请表(一)
AA物业
作业表单
编号:PF303
零星材料采购申请表
备注:1.表中序号、材料名称、规格、单位、申请数量由技术室填写。
制表:年月日 2.表中实际的数量、单位、供应商由材料室填写。
零星采购申请表(二)
零星物品采购申请单
零星物品采购申请单
零星采购申请表(三)
零星采购申请表(四)
1 / 4
附件1
资本性支出(零星物品)采购审批表
申请部门:申购日期:
零星采购申请表(五)
第周
零星材料报销申请表
编制日期:
批号:共第页
零星采购申请表(六)
沙河市奥驰新能源汽车有限公司
零星物资采购申请单
年月日
总经理:分管领导:部门负责人:申请人:
附注:各部门需添置办公用品及生产用品时,请填单送领导审批同意后,将此单交综合管理部或者采购部,由有关部门按类别采购。
沙河市奥驰新能源汽车有限公司
零星物资采购申请单
申请部门:
年月日
总经理:分管领导:部门负责人:申请人:
附注:各部门需添置办公用品及生产用品时,请填单送领导审批同意后,将此单交综合管理部或者采购部,由有关部门按类别采购。
3 / 4
零星采购申请表(七)
怡和(企业)集团公司·房地产事业部-*****项目工程零星材料采购申请表
主办部门:装修部编号
年月日。
XFGFCGBG-001采购计划表采购计划表NO:编制部门:_______________ 批准:_________________XFGFCGBG-002用料计划表用料计划表注:(1)安全存量为半个月之计划用量。
(2)七月份之计划请购量,若购运时间为三个月,则务必在四月份下订单。
XFGFCGBG-003采购数量计划表采购数量计划表每日耗用数量:XFGFCGBG-004采购预算表采购预算表制表部门:预算期间:单位:元审批:制表人:XFGFCGBG-005 采购申请单采购申请单XFGFCGBG-006 采购变更审批表采购变更审批表编号:申请日期:年月日制表人:电话:XFGFCGBG-007 采购开发周期表采购开发周期表编号: 修订日期: 部门: 编制日期: .XFGFCGBG-008 请购单请购单请购单位:请购日期:年月日备注:请于需求日前三日填写本单以利作业。
XFGFCGBG-009临时采购申请单临时采购申请单NO:XFGFCGBG-010采购订单采购订单XFGFCGBG-011采购进度操纵表采购进度操纵表年月日XFGFCGBG-012采购电话记录表采购电话记录表XFGFCGBG-013 物料订购跟催表物料订购跟催表分类:跟催员:XFGFCGBG-014 到期未交货物料一览表到期未交货物料一览表XFGFCGBG-015 采购订单进展状态一览表采购订单进展状态一览表XFGFCGBG-016采购追踪记录表采购追踪记录表XFGFCGBG-017交期操纵表交期操纵表月日至月日XFGFCGBG-018来料检验日报表来料检验日报表年月日XFGFCGBG-019不合格通知单不合格通知单编号:填表日期:年月日XFGFCGBG-020 缺失索赔通知书XFGFCGBG-021比价、议价记录单比价、议价记录单日期:年月日承办人:主管:核准:XFGFCGBG-022 供应商产品直接比价表供应商产品直接比价表图纸编号:产品名称:填表日期:XFGFCGBG-023 价格变动原因报告表价格变动原因报告表XFGFCGBG-024 采购成本汇总表采购成本汇总表XFGFCGBG-025 采购成本差异汇总表采购成本差异汇总表填表人:日期:XFGFCGBG-026 采购成本比较表采购成本比较表供应商资料一览表填表日期:供应商问卷调查表供应商名称:年月日【注】本表由供应商填写。
材料报审表【实用版】目录1.材料报审表的概述2.材料报审表的作用和重要性3.材料报审表的填写要求4.材料报审表的审核流程5.材料报审表的常见问题及解决方法正文一、材料报审表的概述材料报审表是在建设项目、工程或产品生产过程中,对所需材料进行申报、审批和管理的一种表格。
它主要包括材料的名称、规格、型号、数量、单价、总价等信息,以及申请人、审批人、日期等基本信息。
材料报审表在确保项目顺利进行、控制成本、规范材料使用等方面起着重要作用。
二、材料报审表的作用和重要性1.有助于项目材料的规范化管理,确保项目按照设计要求和标准使用材料,提高工程质量。
2.有助于对材料成本进行有效控制,避免因材料使用不当导致的成本浪费。
3.有助于及时了解项目材料的使用情况,便于采购、供应和调度。
4.有助于记录材料使用过程中的问题,为项目总结和评估提供依据。
三、材料报审表的填写要求1.表格内容应填写齐全,包括材料名称、规格、型号、数量、单价、总价等。
2.申请人应如实填写,并确保与实际情况相符。
3.审批人应在审核通过后及时签字并注明日期。
4.材料报审表应随附相关材料证明,如材料样品、技术说明书等。
四、材料报审表的审核流程1.申请人填写材料报审表,并准备相关材料证明。
2.审核人进行材料报审表的审核,确认材料名称、规格、数量等信息是否符合要求。
3.审核人提出审核意见,如有问题,通知申请人进行修改。
4.审核人审核通过后,在材料报审表上签字并注明日期。
5.审批完成后的材料报审表归档保存。
五、材料报审表的常见问题及解决方法1.材料名称、规格、型号等填写不准确:解决方法是加强培训,提高申请人对材料的认识和理解。
2.材料报审表填写不规范:解决方法是制定统一的填写规范,并对申请人进行指导。
3.审核流程不畅:解决方法是优化审核流程,提高审核效率。
工程项目材料采购流程和有关规定为加强工程材料程序化管理,有效的控制资金使用,更好的做好材料成本控制工作,了解各项目材料用款,对外欠款.结合公司实际情况,特制定相关材料采购流程,望各项目部严格按照此制度执行.一﹑预算部预算,项目部统计,审核采购材料的数量工程中标后,预算部对本工程所需的各种材料进行预算,为工程的资金投入提供依据( 注:提供详细的材料使用节点计划,此计划作为项目收款计划主要支撑依据)。
项目部根据中标书(中标合同清单)和施工图纸认真严格计算本项目的材料需求,填报材料采购总计划表交公司相关领导审批。
同时此材料需求总表要一式三份,工程部,采购部,项目部各一份。
二﹑项目部申请材料采购计划1.在进场前,项目部要提前做出由工程部认可的材料总需求计划,如果部分材料是甲方指定的,项目必须注明指定材料名称,品牌,规格型号,数量,到场时间,联系方式等。
有加工图纸的材料要附上图纸,且有项目部项目经理签字,(结合工程实际情况,项目部必须考虑到定制加工材料的加工周期,给采购部合理的采购时间)。
2. 材料采购申请单一一式三份,采购部,项目部,工程部各一份.为了杜绝浪费和其他不合理情况发生,材料采购申请表上面必须有材料申请人,项目工程部负责人,项目经理签字,缺一不可(详见样表).否则公司采购部有权拒绝接收材料采购申请表。
公司采购部原则上不接收项目部任何人电话通知供货要求,如果有特殊情况,一定要有公司领导批准同意,由公司领导通知公司采购部负责人,公司采购部负责人在接收到公司领导批准同意采购,方可安排公司采购部相关人员进行采购。
在公司采购部进行材料采购的同时,项目部相关人员必须及时的补交材料采购申请表,并且按正常的审批程序进行审批,然后将审批通过的材料采购申请表交至公司采购部。
3. 项目中变更或增加材料用量,以甲方书面通知或签证为主。
项目部及时将甲方书面通知或签证发公司预算部备案,同时,项目部按材料采购流程申请材料采购。
采购申请表申请部门:申请日期:年月日品名数量单价总价用途:申请人:总经理审批:采购计划表申请部门联系人递交时间采购项目品名参考型号数量单位预算单价需求时间规格配置(元)预算合计(元)询价比价记录品名:供应商名称规格型号价格交货时付款税票联系信息间方式方式情况采购人员建议:公司领导意见 ;采购执行情况验收签字A : 1)材料需求申请:各部门根据需求和工作计划,填写采购申请表,经财务部门和公司领导审核批准后,办公室采购人员联络采购事项。
B: 1)查询库存:办公室在接到采购申请表后查询库存量,如有类似规格物料可征求部门意见可代用的就代用,最终采购数量需扣除库存数量。
C:采购员根据签批后的采购申请单项目内容要求,填写采购计划表并进行询价。
1)采购员填写采购计划表进行比价,,选择至少三家供应商比较(单价、质量、付款周期、服务等),优选合格供应商。
2)比价时,需求部门根据需求,提供专业和技术支持。
3)日常需开发各种物料的供货商,经送样确认合格,实地考察符合公司合作条件的列采购入合格供应商名录,以备后用。
作4)采购计划表审批:制表(办公室采购人员)——审核批准(公司领导)业D: 1)办公室采购员依据批准后的采购计划表进行采购,采购时需要明确货品规格型号、细节名称、单价、付款及结算方式、交货期、品质要求、包装要求及违约责任等说E: 1)采购订单下发后办公室采购员每天需密切跟催货品交货期。
明2)供方所供货品不能按期交付于我司时,采购员需提前与需求部门联系沟通,落实情况。
F: 1)供方按约定交期送货至我司,办公室采购人员依据采购表《送货单》核对实物是否相符(规格型号、名称、颜色、数量、单价)并办理入库手续。
2)收货时发现所送货品不符我司订购货品要求的,立即要求供方当时拉回。
G: 1)货品到经初验符合后,由办公室采购人员及时通知需求部门检验,经检验合格的物品需由需求部门签字认可。
2)所供货品经检验不合格时,由需求部门填写原因,通知采购部、供货商,限期(3天内)要求整改并回复处理措施及改善措施。
工程款申请审批表
合同单位:申请时间:年月日
附件:1、合同2、工程量确认单3、工程量结算单
材料款申请审批表
合同单位:申请时间:年月日
附件:1、采购合同2、材料入库单3、材料出库单
工程量结算单
工程名称:
班组名称:
结算起止日期:年月日至年月日
项目经理:预算:质量:安全:劳务
派遣合同
劳务用工单位(甲方):
地址:
电话:
劳务派遣单位(乙方):
地址:
电话:
开户行:帐号:
甲乙双方经过平等协商,建立劳务派遣合作关系,乙方根据甲方要求向甲方派遣劳务人员,甲方根据工作需要安排劳务人员的工作。
现就有关问题签订本协议:
第一条劳务人员的条件和提供劳务的方式
(一)乙方按照甲方要求年月日起派遣劳务人员到甲方工作,甲方安排劳务人员的具体工作,并向乙方支付相关费用。
(二)提供劳务的方式:按照甲方的生产需要(用工需求作为本协议的附件),乙方向甲方派遣符合条件的劳务人员。
劳务人员的数量和提供劳务的期限由甲方确定。
第二条劳务人员的招录与变更
劳务人员由甲方负责组织招录,与乙方签订劳动合同。
第三条协议的期限
本协议自甲乙双方签字并盖章之日起生效,到年月日终止。
第四条费用标准及支付方式。
完整版)工程材料采购申请表工程材料采购申请表工程名称:回兴名瑞项目申请时间:2013.8.27序号材料名称规格、型号单位数量使用部位备注1 三级钢HRB400 6 件 1 基础梁、插筋预算员:项目经理:经理。
2 三级钢HRB400 8 件3 基础梁、插筋预算员:项目经理:经理。
3 三级钢HRB400 10 件 3 基础梁、插筋预算员:项目经理:经理。
4 三级钢(抗震)HRB400E 14 吨 30 基础梁、插筋预算员:项目经理:经理。
5 三级钢(抗震)HRB400E 16 件 3 基础梁、插筋预算员:项目经理:经理。
6 三级钢(抗震)HRB400E 18 件 1 基础梁、插筋预算员:项目经理:经理。
工程名称:回兴名瑞项目申请时间:2013.9.12序号材料名称规格、型号单位数量使用部位备注1 三级钢HRB400 8 T 10 负三层墙柱材料员:预算员:项目经理:经理。
2 三级钢(抗震)HRB400E 12 T 15 负三层墙柱材料员:预算员:项目经理:经理。
3 三级钢(抗震)HRB400E 14 T 20 负三层墙柱材料员:预算员:项目经理:经理。
4 三级钢(抗震)HRB400E 16 T 6 负三层墙柱材料员:预算员:项目经理:经理。
5 三级钢(抗震)HRB400E 18 T6 负三层墙柱材料员:预算员:项目经理:经理。
6 三级钢(抗震)HRB400E 20 T 20 负三层墙柱材料员:预算员:项目经理:经理。
7 三级钢(抗震)HRB400E 22 T 8 负三层墙柱材料员:预算员:项目经理:经理。
8 三级钢(抗震)HRB400E 25 T 6 负三层墙柱材料员:预算员:项目经理:经理。
9 三级钢(抗震)HRB400E 28 T 8 负三层墙柱材料员:预算员:项目经理:经理。
10 三级钢(抗震)HRB400E 32 T 15 负三层墙柱材料员:预算员:项目经理:经理。
工程名称:回兴名瑞项目申请时间:2013.9.24序号材料名称规格、型号单位数量使用部位备注1 三级钢HRB400 12 T 70 负三层板材料员:预算员:项目经理:经理。
物料管理表格Document number:PBGCG-0857-BTDO-0089-PTT1998五A10 请购单(A) No.日期:批准人/日期:审核人/日期:请购人/日期:五A10 请购单(B) No.部门:日期:批准/日期;审核/日期:请购:五A12 委外加工申请单 No.日期:批准/日期:审核/日期:制表:五A13 原料耗用分析表 No. 月份: 分析日期:厂长:主管:分析员:说明:1.领料单用量+特别领料单用量=实际用量;2.用来计算直接材料成本。
五A14 物料供应计划(存量订货型用)No.批准/日期:核对:填写:五A01 物料订单订购流程图五A02 物料存货订购示意图存量订购点安全存量时间变动AB CD注: 安全存量=平均一日用量×紧急订购时间五A03 订单订购流程五A04 物料分析表分析日期:分析员:说明:1.依据订单及BOM表分析用料;2.备用率=(进料不良率+工程不良率)×。
五A05 物料表(BOM)No.说明:1.产品开发完成后,即建立BOM表;2.设计(材料)变更时,BOM表须随之变更。
五A06 年度材料耗用预算表年度:说明:1.依据年度销售计划(产品别)预算;2.预算贵重材料耗用便于资金预算。
五A07 呆废料处理申请单No. 申请部门:日期:批准:主管:申请:说明:1.定期就部门内的呆料、废料提出处理;2.原则上每月一次。
五A08 呆废料处理报告No.日期:批准:审核:报告:五A09 ABC 分析法100908070605040302010100908070605040302010%%9%18%53%20%4%11%25%60%项目数% 成本区分 年用金额%项目金额(A)(B)(C)说明:1.使用于物料之重点管理法;2.A料控制资金,C料控制不断料。
五A11 外包申请单 No.日期:五B01 采购程序及准购权限表核准:制表:五B03 材料采购计划 No.日期:批准/日期:审核/日期:编制:五B04 用料订购计划表 No.批示:审核:主管:制表:五B05 采购询价单(A) No.日期:总经理:财会:主管:填单:五B06 询价单(B)台鉴: No. 请将下列各料给予报价,并于年月日前传真或寄交本公司采购部为荷。
XFGFCGBG-001采购计划表采购计划表NO:编制部门:_______________ 批准:_________________XFGFCGBG-002用料计划表用料计划表注:(1)安全存量为半个月之计划用量。
(2)七月份之计划请购量,若购运时间为三个月,则务必在四月份下订单。
XFGFCGBG-003采购数量计划表采购数量计划表每日耗用数量:XFGFCGBG-004采购预算表采购预算表制表部门:预算期间:单位:元审批:制表人:XFGFCGBG-005 采购申请单采购申请单XFGFCGBG-006 采购变更审批表采购变更审批表编号:申请日期:年月日制表人:电话:XFGFCGBG-007 采购开发周期表采购开发周期表编号: 修订日期: 部门: 编制日期: .XFGFCGBG-008 请购单请购单请购单位:请购日期:年月日备注:请于需求日前三日填写本单以利作业。
XFGFCGBG-009临时采购申请单临时采购申请单NO:XFGFCGBG-010采购订单采购订单XFGFCGBG-011采购进度操纵表采购进度操纵表年月日XFGFCGBG-012采购电话记录表采购电话记录表XFGFCGBG-013 物料订购跟催表物料订购跟催表分类:跟催员:XFGFCGBG-014 到期未交货物料一览表到期未交货物料一览表XFGFCGBG-015 采购订单进展状态一览表采购订单进展状态一览表XFGFCGBG-016采购追踪记录表采购追踪记录表XFGFCGBG-017交期操纵表交期操纵表月日至月日XFGFCGBG-018来料检验日报表来料检验日报表年月日XFGFCGBG-019不合格通知单不合格通知单编号:填表日期:年月日XFGFCGBG-020 缺失索赔通知书XFGFCGBG-021比价、议价记录单比价、议价记录单日期:年月日承办人:主管:核准:XFGFCGBG-022 供应商产品直接比价表供应商产品直接比价表图纸编号:产品名称:填表日期:XFGFCGBG-023 价格变动原因报告表价格变动原因报告表XFGFCGBG-024 采购成本汇总表采购成本汇总表XFGFCGBG-025 采购成本差异汇总表采购成本差异汇总表填表人:日期:XFGFCGBG-026 采购成本比较表采购成本比较表供应商资料一览表填表日期:供应商问卷调查表供应商名称:年月日【注】本表由供应商填写。
采购流程与表格采购流程与表格5.直接材料采购预算表编号:填写日期:年月日6.年度原材料采购预算表编号:填写日期:年月日7.采购现金预算表审批:审核:填表:8.材料定期采购计划表填写日期:年月日页次:9.订单采购计划表填写日期:年月日编号:10.月度材料采购计划表填写日期:年月日编号:批准/日期:/ 年月日审核/日期:/ 年月日编制人:11.所有物品年度采购计划表编号:制表人:制表日期:年月日本表有效期:年月日至年月日12.物品申购表编号:申请人:填写日期:年月日13.材料请购单请购单编号:请购日期:年月日14.设备采购申请表15采购变更申请表16.采购变更审批表编号:申请日期:年月日制表人:电话:17.采购审核表日期:年月日18.材料采购记录表日期:年月日19.采购月报表月份:年月20.单件产品采购统计表产品品名:填写日期:年月日21.原材料采购数量排名表22.采购预算编制流程财务部采购部 相关部门23.采购预算编制流程说明表24.采购计划编制流程图制订公司经营计划汇总采购需求确定采购种类、数量、时间、方式等财务部采购经理采购部相关部门①提出采购需求上年度经营状况及年度经营目标相关信息的收集与分析24.采购计划编制流程说明表25月度采购计划编制流程图财务部采购经理采购部相关部门26.月度采购计划编制流程说明表27.采购计划审批流程图财务部 采购经理 采购部 相关部门28.采购计划审批流程说明表29.采购计划管理流程图否采购部财务部相关部门主管副总30.采购计划管理流程说明表31.采购调查主题项目表32.价值分析实施细则表33.物料调查的内容详解表31。