低温省煤器化清洗技术方案
- 格式:doc
- 大小:46.00 KB
- 文档页数:10
低温省煤器及凝结水管道化学清洗施工方案一、编制依据1.1 DL/T794-2012《火力发电厂锅炉化学清洗导则》1.2 国家质量技术监督局《锅炉化学清洗规则》1.3 HG-T2387-2007《工业设备化学清洗质量标准》1.4 《工业设备化学清洗施工方案制定方法》1.5《火力发电厂基本建设工程启动及竣工验收规程实施办法》(1996年) 1.6 GB8978-88《污水综合排放标准》1.7 GB246-88 《化学监督制度》1.8 GB12145-89《火力发电机组及蒸汽动力设备水汽质量标准》。
1.9 DL/T560-1995《火力发电厂水汽化学监督导则》1.10 ATLSTD 1607-90(99)《腐蚀试样的制备、清洗和评定标准》1.1《欣格瑞(山东)环境科技有限公司化学清洗方案制定办法》。
二、化学清洗的目的及范围和工期2.1化学清洗范围化学清洗范围包括2#机低温省煤器及进回水凝结水母管。
2.2化学清洗系统水容积低温省煤器、进回水母管及临时系统约容积80m3。
2.3施工工期根据甲方提供的化学清洗工作量及技术要求,在甲方约定时间内完工,欣格瑞(山东)环境科技有限公司统筹安排时间,确保工程如期完工并验收合格,交付使用。
2.4清洗工艺根据《工业设备化学清洗质量标准》的规定,确定化学清洗工艺过程为:水冲洗→酸洗→酸洗后的水冲洗→漂洗→中和钝化→验收。
三、清洗前的准备工作3.1清洗职责分工表3.2清洗前,确认系统连接安装完好;施工方化学清洗所需的人员、设备、分析仪器、药品应运抵现场。
3.3 保证安全措施、保证试验措施、保证环保措施。
3.4化学清洗临时系统(包括清洗泵站)的建立,通过水压试验,各种转动设备应试运转正常。
化学清洗箱须搭一临时加药平台及扶梯,以便清洗时加药及操作。
3.5公用工程条件3.5.1 水:根据现场实际情况,施工方使用除盐水用量,流量≥100m3/h3.5.2电:380v 3相5线制,50Hz,75KW,满足施工用电需求3.5.3蒸汽:0.6MPa、20t/h。
低温省煤器化学清洗方案1. 简介低温省煤器是一种重要的烟气余热回收设备,可有效减少燃煤锅炉的煤耗。
然而,由于工作环境的特殊性,低温省煤器内部容易积累煤灰和烟气中的其他污染物,从而导致换热效率下降。
为了保持低温省煤器的正常运行和换热效率,定期进行化学清洗是必要的。
本文将介绍一种低温省煤器化学清洗的方案,包括清洗剂的选择、清洗步骤和注意事项。
2. 清洗剂选择在进行低温省煤器化学清洗时,选择合适的清洗剂非常重要。
常用的清洗剂包括碱性清洗剂、酸性清洗剂和中性清洗剂。
针对不同的污染物和清洗需求,可以选择以下清洗剂中的一种或组合使用:•碱性清洗剂:适用于清除低温省煤器内积累的酸性烟气成分和粘结的高温煤灰。
常见的碱性清洗剂有氢氧化钠、氢氧化钾等。
•酸性清洗剂:适用于清除低温省煤器内积累的碱性烟气成分和高温腐蚀产物。
常见的酸性清洗剂有盐酸、硫酸等。
•中性清洗剂:适用于清除低温省煤器内积累的中性污染物,如无机盐、颗粒物等。
常见的中性清洗剂有过硅酸盐、EDTA等。
在选择清洗剂时,需要考虑清洗剂对设备的腐蚀性、清洗效果、操作安全性等因素,并根据实际情况进行合理选择。
3. 清洗步骤下面介绍一种基于碱性清洗剂的低温省煤器化学清洗步骤:步骤1:准备工作•确保低温省煤器处于停机状态,并与锅炉脱开。
•将低温省煤器的进出口阀门关闭,防止清洗剂外泄。
步骤2:清洗剂注入•根据低温省煤器的尺寸和容积,计算出所需清洗剂的用量。
•将预先配制好的碱性清洗剂注入低温省煤器,注意防止溅入皮肤和眼睛。
步骤3:清洗操作•将清洗剂在低温省煤器内循环,可以通过内外循环泵实现。
•根据实际情况,选择合适的清洗时间和循环次数,一般建议至少进行3次循环清洗。
•清洗过程中,可以适时检查清洗液的浑浊度和 pH 值变化,根据需要进行调整。
步骤4:冲洗和排放•清洗完成后,使用清水对低温省煤器进行冲洗,彻底清除残留的清洗剂。
•排放清洗液时,需按照环境保护要求进行处理,避免对环境造成污染。
山西阳光发电有限责任公司超低排放改造总体改造建议方案:针对空预器堵灰、腐蚀问题,建议:1)减小原省煤器受热面积(即拆除部分省煤器受热面),使空预后的排烟温度稳定在150℃左右;2)增加暖风器受热面积,提高空预后的排烟温度,同样保证空预后的排烟温度在150℃左右;具体改造的技术方案:分控相变换热器布置在空气预热器出口至除尘器进口喇叭之间(本方案分控相变换热器布置主要根据现场实际情况及考虑余热利用的效率、阻力、磨损、堵灰、工程量、工程成本等综合因素而定),低温烟道换热器布置在除尘器出口至吸收塔之间(详见附图),GGH加热器本方案只考虑预留安装位置,未做方案考虑(成本大幅增加)。
由于考虑冬季等特殊情况,本分控相变换热器系统还需投入辅汽热源来加以实现全部功能降烟温情况:分控相变换热器降烟温由150℃降至120℃;低温烟道换热器降烟温由120℃降至80℃;烟道阻力增加情况:分控相变换热器阻力增加约300pa左右;低温烟道换热器阻力增加约320pa左右;凝结水温升情况:凝结水换热器出口温升:60℃——100℃;低温烟道换热器凝结水温升:60℃——100℃;余热回收系统总体采用分控相变技术+低低温省煤器技术,分控相变段回收烟气的热量用于同时加热进入空预器的一、二次风和旁路7号低加的凝结水,加热风和水的热量根据排烟温度和环境温度自行调节分配。
在原有分控相变换热主系统中,再增设低温烟道换热器(详见下系统图)。
汽机7号低加进出口的凝结水分别引出后混合,通过增压循环泵,再经过余热回收系统的凝结水换热器及低温烟道换热器升温热交换后,最终回到7号低加出口管道上。
低温烟道换热器与系统的凝结水换热器采用串联连接。
7号低加进出口的凝结水分别通过调节阀控制开度,以控制去往烟气余热回收系统的水温。
凝结水换热器凝结水管路设有入口关断阀和调节阀以及旁路阀。
通过调节凝结水换热器的凝结水旁路阀和入口调节阀,可调节进入低温烟道换热器的水温和水量,在确保可靠控制低温烟道换热器的低温腐蚀和堵灰现象情况下,尽可能回收更多的烟气余热。
低低温省煤器冲洗方案介绍低低温省煤器是一种在燃煤锅炉中使用的节能设备,其作用是回收燃煤锅炉烟气中的可利用热量,提高燃煤锅炉的热效率。
然而,随着使用时间的增加,低低温省煤器表面会积累大量的灰尘和污垢,从而影响其正常工作。
因此,定期对低低温省煤器进行冲洗是必要的。
本文将介绍低低温省煤器冲洗的方案,包括冲洗工具、冲洗步骤、注意事项等内容。
通过正确的冲洗方式,可以保证低低温省煤器的清洁和正常运行,进一步提高燃煤锅炉的热效率。
冲洗工具在进行低低温省煤器冲洗之前,首先需要准备以下工具:1.水源:可使用自来水或纯净水。
2.喷洗设备:可以选择高压水枪或喷洗泵。
3.洗地板:用于收集冲洗时排出的污水和残渣。
冲洗步骤接下来,我们将介绍低低温省煤器的冲洗步骤:1.关闭低低温省煤器进出口煤气阀门,停止煤气流动。
2.将冷却水进口与出口的阀门关闭。
3.将冷却水泵接通,进行低低温省煤器的冷却。
4.确保低低温省煤器的温度降至合适的冲洗温度,一般为60°C左右。
5.打开低低温省煤器的上下两个洗衣板门,使其暴露在外。
6.使用高压水枪或喷洗泵,从上方开始,逐渐将水射入低低温省煤器的表面。
7.在冲洗过程中,要注意调整水枪或泵的喷头角度和水压,以确保冲洗效果良好,同时避免对设备造成损伤。
8.从上到下进行冲洗,确保所有表面都经过充分冲洗。
9.冲洗完毕后,关闭冷却水泵和水源。
10.打开低低温省煤器进出口煤气阀门,使煤气重新流过低低温省煤器。
11.开启冷却水进口与出口的阀门,使冷却水重新流过低低温省煤器。
12.检查冷却水压力和温度,确保其恢复到正常工作状态。
13.清理冲洗过程中产生的污水和残渣,保持场地整洁。
注意事项在进行低低温省煤器的冲洗过程中,需要注意以下事项:1.在冲洗过程中,应注意个人安全,佩戴好防护眼镜和手套,避免被喷出的水和污垢溅到眼睛或皮肤上。
2.在使用高压水枪或喷洗泵时,要控制好喷头的水压和角度,避免对设备造成损伤。
3.在冲洗过程中,应注意水源的选择,尽量使用纯净水或自来水,避免水中含有杂质,对设备产生不良影响。
某电厂低温省煤器专项治理方案张容波发布时间:2021-09-17T03:49:19.402Z 来源:《中国科技人才》2021年第16期作者:张容波[导读] 低温省煤器是热交换器,通过回收烟气余热加热从汽轮机某级低压加热器出口水,从而提高烟气余热利用率,提高电厂运行效率。
安徽华电六安电厂有限公司一、设备状况低温省煤器是热交换器,通过回收烟气余热加热从汽轮机某级低压加热器出口水,从而提高烟气余热利用率,提高电厂运行效率。
它是由管箱及管箱密封、联箱、本体构架、排柱与支撑、钢架与平台及扶梯、顶部起吊装置、进出口过渡烟道及膨胀节和配套件等组成。
管箱是低温省煤器本体的核心部件,管箱是一定数量的管子的集合,它是热交换的主要构件,烟气通过管子将热量传给管子里的水,使水得以升温。
管箱密封是由一些搭板及封板构成,搭板主要起管箱间的连接与固定作用,封板则是起密封的作用,使得烟气均匀流过各管箱。
联箱用于汇总水流以及分流到管子,在附属管道与受热管子之间起到过渡的作用,同时也使得管子进出口水可以均匀混合。
本体构架分本体外围构架和本体顶层、中层和底层构架,外围构架相当于本体管箱外的框架,用于连接本体与本体外构件;各层构架则是起支撑作用。
排柱与支撑和钢架是支撑整个预热器重量的主要构件,基本支承整个低温省煤器的重量。
顶部起吊装置主要是在检修时,用于吊装管箱等构件。
进出口过渡烟道及烟道外壳构成烟空气通道,防止烟气外泄。
低温省煤器热交换原理,是通过烟气冲刷管子,管子从热烟气中吸取热量,再不断地传给其中的水,从而加热水。
烟气与管子里的水总体呈现逆流方式,可以增大换热效率,提高烟气余热利用率。
本机组设置一级低温省煤器,布置在引风机后、脱硫塔入口总烟道前,降低烟气温度,加热凝结水,提高机组总的热效率。
低温省煤器布置在脱硫装置吸收塔入口,是利用烟气的余热加热凝结水的换热系统。
凝结水由#7低加出口引出,经过低温省煤器加热后回#6低加进口,与低加串联运行。
有限公司1025T/H锅炉省煤器化学清洗工程施工方案1.1.编制依据1.1 DL/T794-2001《火力发电厂锅炉化学清洗导则》1.2 国家质量技术监督局《锅炉化学清洗规则》1.3 HG-T2387-92《工业设备化学清洗质量标准》1.4 《工业设备化学清洗施工方案制定方法》1.5《火力发电厂基本建设工程启动及竣工验收规程实施办法》(1996年)1.6 GB8978-88《污水综合排放标准》1.7 GB246-88 《化学监督制度》1.8 GB12145-89《火力发电机组及蒸汽动力设备水汽质量标准》。
1.9 DL/T560-1995《火力发电厂水汽化学监督导则》1.10 ATLSTD 1607-90(99)《腐蚀试样的制备、清洗和评定标准》1.11甲方提供的有关技术参数。
1.工程概述有限公司电厂锅炉省煤器工程需清洗,锅炉为循环流化床锅炉。
锅炉的化学清洗,是使受热面内表面清洁、防止受热面因腐蚀和结垢引起事故的必要措施,同时也是提高锅炉热效率、改善机组水汽品质的有效措施之一。
对新建锅炉而言,在启动前一般都应进行化学清洗,以清除设备在制造、加工过程中形成的高温氧化轧皮和带硅氧化皮,以及在存放、运输、安装过程中所产生的腐蚀产物、焊渣和带入的泥沙、油脂涂层、污染物等。
实践证明,新建锅炉如启动前不进行化学清洗,水、汽系统内的各种杂质和附着物在锅炉投运后会产生以下危害:(1)直接妨碍管壁的传热或者导致水垢的产生,使炉管金属过热和损坏,缩短锅炉的使用寿命;(2)促使锅炉在运行中发生沉积物下腐蚀,致使炉管变薄、穿孔而引起爆管;(3)在炉水中形成碎片和沉渣,从而引起炉管堵塞或破坏正常的汽、水流动;(4)使炉水的含硅量、含铁量等水质指标长期不合格,延长了机组的启动时间,危害汽轮机的正常运行。
相反,新建锅炉启动前进行化学清洗,不仅有利于锅炉的安全运行,还能改善锅炉启动阶段的水汽质量,使之较快达到正常标准,从而大大缩短机组启动到正常运行的时间。
低低温省煤器冲洗方案引言低低温省煤器是锅炉系统中的重要组成部分,它能够高效地回收锅炉烟气中的余热,提高能源利用效率。
然而,长期使用后,低低温省煤器表面会积累大量的灰尘和污垢,影响其正常工作。
为了保证省煤器的良好工作状态,需要定期进行冲洗清理。
本文将介绍一种有效的低低温省煤器冲洗方案。
低低温省煤器冲洗方案步骤步骤一:准备工作在进行低低温省煤器冲洗之前,需要进行一些准备工作。
1.关闭锅炉系统:先关闭锅炉系统,确保冲洗过程中不会有热水和蒸汽流入省煤器,避免安全事故的发生。
2.断开省煤器连接:将省煤器与锅炉系统的连接处拆开,使省煤器独立出来。
3.准备冲洗工具和材料:准备好洗涤剂、橡胶手套、刷子等冲洗工具和材料,确保冲洗过程中的安全和顺利进行。
步骤二:湿式冲洗1.用清水湿润省煤器表面:首先,用清水将省煤器表面湿润,使灰尘和污垢变软,便于清理。
2.使用洗涤剂清洁省煤器:将适量的洗涤剂倒入一个容器中,加入适量的清水调制成溶液。
然后,用刷子将洗涤剂溶液均匀地涂抹在省煤器表面,特别是积灰较多的地方。
3.等待一段时间:将洗涤剂溶液涂抹在省煤器表面后,需要让其在表面停留一段时间,以达到更好的清洁效果。
一般来说,等待时间为10-15分钟。
4.用清水冲洗省煤器:等待时间结束后,用清水彻底冲洗省煤器表面,将洗涤剂和清洁后的灰尘冲洗干净。
可以使用水枪或水管进行冲洗,确保省煤器表面干净无污垢。
步骤三:干式清洗1.用干净的布擦拭省煤器表面:冲洗过后,用干净的布把省煤器表面的水分擦干,确保省煤器表面干燥。
2.查看省煤器是否有损坏:在干燥的过程中,检查省煤器表面是否有损坏或腐蚀现象。
如发现有损坏,应及时修复或更换。
3.连接省煤器与锅炉系统:在确认省煤器表面干燥且无损坏后,将其重新连接到锅炉系统,确保连接牢固。
结论低低温省煤器是提高锅炉系统能源利用率的重要设备,定期冲洗清理对其长期稳定工作至关重要。
本文提供了一种低低温省煤器冲洗方案,包括湿式冲洗和干式清洗两个步骤,可有效清除省煤器表面的灰尘和污垢,使其保持良好的工作状态。
山西侯马电厂2X300MW热电联产机组烟气余热利用回收装置改造工程方案建议书山西三合盛节能环保技术股份有限公司2015年04月目录一、公司介绍 (1)1. 公司基本情况 (1)2. 公司专利 (1)3. 公司法人兼董事长 (1)4. 公司的主营业务 (2)二、项目概况 (3)1. 机组基本情况 (3)2. 现在实际使用的典型煤质分析数据 (11)3. 锅炉风烟系统实际运行参数 (11)三、分控相变余热利用系统技术介绍 (12)1. 技术背景 (12)2. 分控相变换热技术简介 (13)专题一:分控相变余热利用系统相关因素影响分析 (15)专题二:分控相变余热利用系统防磨损、防积灰、防腐技术保障措施 (17)专题三:分控相变余热利用系统防泄露的技术保障措施 (19)专题四:分控相变余热利用系统吹灰方式的选择 (21)专题五:分控相变余热利用项目业绩 (22)四、锅炉烟气余热回收方案 (24)1. 总体设计方案 (24)1. 热力系统构成 (27)2. 分控相变余热回收系统的计算参数(根据提供的数据计算) (28)五、费用预算及经济效益分析 (29)1. 项目总投资费用 (29)2. 项目投资回报期 (29)3. 效益计算 (29)六、结论及建议 (31)一、公司介绍山西三合盛节能环保技术股份有限公司是成立于1996年,是太原市国家高新技术开发区入区及高新技术企业。
2010年完成从承接工程到自主研发方向的转型,目前主要致力于电厂、煤化工等工业领域节能减排技术的研发、设计、推广、实施及设备检修、技改等工作。
公司按照“以人为本、安全第一、科学管理、技术为先”的发展原则,依靠“技术革新求发展,瞄准市场搞开发”,坚持走“节能、减排、环保、创新”的发展道路。
1.公司基本情况1997年,公司获得建设部颁发的“施工资质证书”。
1998年,公司获得“安全施工许可证”。
2005年6月起至今,公司持续通过了ISO9001:2000的质量管理体系认。
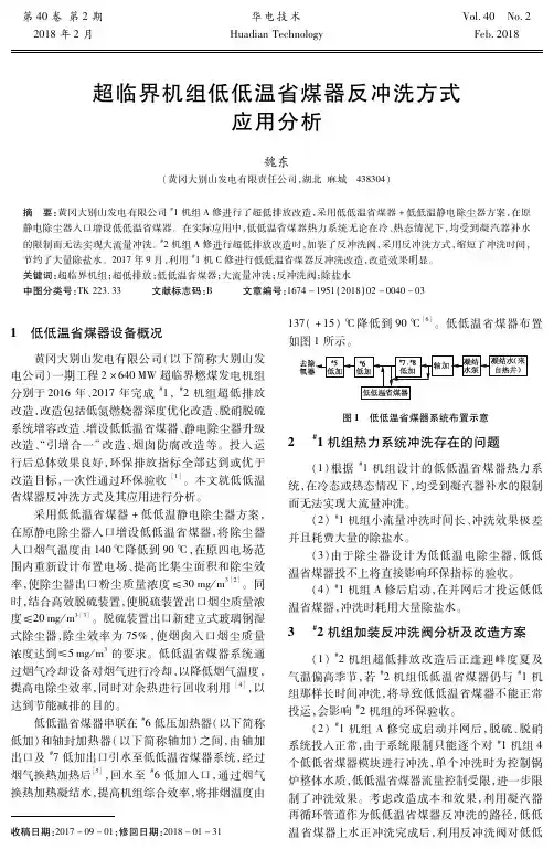
火电厂低温省煤器启动冲洗方式分析摘要:通过对低温省煤器系统的改造及冲洗方式的改变,在开机前低温省煤器使用凝结水泵大流量冲洗及反冲洗,随后与给水系统同时冲洗,达到减少冲洗时间,水质达标投入运行,降低排烟温度,取得环保及节能效果。
关键词:低温省煤器冲洗反冲洗水质指标ANALYSIS OF STARTING AND WASHING MODE OF LOW TEMPERATURE ECONOMIZERChen Fan,Hao Shou Wen,Sun Qiang,Jin Xiao Juan(HuangGang Da Bieshan Power Generation Company Ltd,Ma Chen 438300)Abstract:Based on the modification of low temperature economizer(LTE)system and the change of washing methods,the large flow flushing and back washing of condensate pump in the low temperature economizer(LTE)before starting up are used,then flush with the feed water system to reduce the washing time,the water quality indexes are putting into actuate,lowing exit gas temperature and achievingthe environment protection and energy saving results.Keywords:low temperature economizer(LTE),flushing,back washing,water quality index1 前言随着国家环保要求越来越严格,对火电厂大气污染物排放指标要求的提高,我公司在2016年、2017年先后对两台机组进行了超净排放改造,以满足环保要求,超净排放改造中的低温省煤器将电除尘入口烟气温度降至酸露点温度以下,降低锅炉排烟温度的热损失,大幅提高除尘效率,提高凝结水的工作温度,从而减少部分抽汽,节约锅炉燃煤耗量。
3#炉低温省煤器改造水冲洗方案二○一一年十二月一、设备简介炉后LSC换热器受热面管束安装在空气预热器出口至除尘器A、B两侧的竖直烟道内,供水管线(Φ219×6)从#3机轴加出口、冷渣器出口两路引出汇合,经过一条供水管接入炉后LSC换热器上集水箱。
回水管线(Φ219×6)自炉后LSC换热器下集水箱引出,接入#4低加前,如下图所示:二、管道水冲洗方案#3炉低温省煤器改造系统水冲洗利用化学除盐水,经除盐水补水至凝汽器,再由凝结水泵打压进入改造系统管道进行冲洗,低省回水手动总门前接临时管道和冲洗手动门,再由皮管接出引至汽机厂房外排水沟,将水排走。
经化验出口水质合格后恢复系统,拆除临时冲洗排污门。
1、组织分工我厂提供冲洗水源、凝泵的启动操作及水质的化验,指导龙净检修人员进行阀门操作;龙净施工方负责水冲洗临时管道和阀门的敷设,水冲洗过程中系统阀门的开关及缺陷的处理等工作。
2、准备工作当所有管道铺设对接完成后,我厂组织进行冲洗系统的全面验收,具备冲洗条件后,发电部对这套系统所涉阀门挂好临时牌,预备足够的除盐水(大概冲洗10分钟左右),检查凝泵处于可用状态。
3、管路水冲洗1)启动凝结水泵,调整再循环门及除氧器上水门,使凝结水空打状态。
2)关闭冷渣器回水至低温省煤器手动门、冷渣器回水至#5低加电动调节门,开启A\B侧低温省煤器进水手动门,关闭A\B侧低温省煤器回水手动门,开启A\B侧低温省煤器向空排气门,调整低温省煤器入口调节对低温省煤器进行注水,待空气门见水后,关闭A\B侧低温省煤器向空排气手动门。
注水过程中,检查系统各焊口无泄漏情况3)开启低温省煤器冲洗水门,进行管路冲洗,冲洗过程中若补水来不及,可适当关小冲洗水门,冲洗直至出水合格。
三、水压试验1.调整安全阀的起跳压力大于2.0Mpa,或者直接屏蔽安全阀。
. 2..按照水冲洗步骤对管路进行注水。
3.关闭低温省煤器回水手动门。
4.将凝结水压力升至2.0Mpa,对整个管路进行水压试验,保压时间为30分钟。
电厂锅炉低压省煤器系统冲洗方案说明目录1、编制依据............................................................................................................................................... - 3 -2、系统概况............................................................................................................................................... - 3 - 3.系统清洗的目的:............................................................................................................................... - 3 - 4.系统清洗的基本思路.............................................................................................................................. - 4 -4.1系统清洗范围............................................................................................................................... - 4 -4.2系统清洗工艺............................................................................................................................... - 4 -5.系统清洗的步骤...................................................................................................................................... - 4 -5.1向低压省煤器系统注水............................................................................................................... - 4 -5.2低压省煤器系统管路清洗........................................................................................................... - 5 -5.3清洗时需隔绝的系统................................................................................................................... - 5 -6.冲洗放水处理.......................................................................................................................................... - 5 - 附图一锅炉低压省煤器热力系统图 .. (7)1、编制依据1.1 《电力建设施工及验收技术规范 (锅炉篇)》1996年版1.2 《电力建设施工及验收技术规范(管道篇)》1996年版1.3 《电力建设施工及验收技术规范(焊接篇)》1996年版1.4 《火电施工质量检验及评定标准(锅炉篇)》 1996年版1.5《电力建设施工及验收技术规范(管道篇)》 1996年版1.6 《电力建设安全工作规程》(火力发电厂部分)2002年版1.7 锅炉低压省煤器施工图2、系统概况低压省煤器的热力系统如附图1所示。
低低温省煤器施工方案1. 引言在能源紧缺和环境污染加剧的背景下,各种节能减排技术被广泛应用于工业生产中。
低低温省煤器作为一种重要的节能设备,被广泛应用于燃煤锅炉系统中,能够有效回收烟气中的低温热量,提高设备热效率,减少燃煤消耗和烟气排放。
本文将介绍低低温省煤器的施工方案,包括施工准备、施工流程和注意事项等内容。
2. 施工准备在进行低低温省煤器施工之前,需要进行充分的准备工作,包括材料准备、工具准备和人员组织等。
2.1 材料准备在材料准备方面,需要准备以下主要材料:•钢管:用于制作低低温省煤器的传热管道。
•硅酸铝耐火砖:用于制作低低温省煤器的烟气通道衬砌。
•高温耐热涂料:用于涂覆低低温省煤器的外表面,提高外界温度对设备的影响。
•螺栓、螺母、垫片:用于固定低低温省煤器的各个部件。
2.2 工具准备在工具准备方面,需要准备以下主要工具:•焊割工具:包括电焊机、气割刀等,用于焊接和切割钢管。
•手动工具:包括扳手、锤子、刷子等,用于安装和维修低低温省煤器。
•测量工具:包括卷尺、水平仪等,用于测量和调整低低温省煤器的位置和水平度。
2.3 人员组织在施工准备阶段,需要合理组织人员,并确保相关施工人员具备相关的技术和证书。
通常施工队伍由技术负责人、焊接工、钢结构安装工和电气工等组成。
3. 施工流程低低温省煤器的施工流程主要包括设备安装、管道连接和衬砌固定等步骤。
3.1 设备安装设备安装是低低温省煤器施工的关键步骤之一。
在安装之前,需要根据现场实际情况,确定低低温省煤器的安装位置和方向。
安装时需要使用起重设备,确保设备安全稳定地安装在预定位置上。
安装过程中,需要严格按照相关施工规范和图纸要求进行操作。
3.2 管道连接管道连接是低低温省煤器施工的重要步骤之一。
在连接之前,需要对传热管道进行清洗和检查,确保管道内部干净无异物。
然后,根据设计要求进行管道连接,采用合适的连接方式,如焊接、螺纹连接等。
连接完成后,需要进行密封测试,确保连接处无泄漏。
国华陈家港发电有限公司#2机组低低温省煤器化学清洗技术方案国华陈家港发电有限公司#2机组低低温省煤器化学清洗技术方案批准:审核:编制:济南山源电力设备有限公司二〇一六年五月目录1.概述2.化学清洗方案设计依据3.化学清洗范围及工艺4.项目组织机构5.清洗作业流程及方法6.质量标准及控制措施7.安全施工措施8.职责分工附1:低温省煤器阀门隔离清单附2:低温省煤器化学清洗检修工序及工艺要求附3:低温省煤器化学水清洗系统图附4:低温省煤器酸洗工作进度计划1.概述国华港电一期2×660MW国产#2超超临界燃煤机组分别于2011年8月30日和2011年12月31日投产发电;SG2037-26.15-605/603-M626型锅炉是上海锅炉厂有限公司设计制造的超超临界一次中间再热变压运行直流锅炉,单炉膛、一次再热、平衡通风、半露天布置、固态排渣、全钢构架、全悬吊结构∏型锅炉,采用四角切圆燃烧方式,配用中速磨煤机的直吹式制粉系统,采用燃烧器和尾部烟气挡板摆动调温,露天布置,全钢架悬吊结构;机组运行方式为带基本负荷并参与调峰,干式静电除尘器为浙江菲达设计制造,气力输灰系统为克莱德设计制造供货,此次国华港电#1、2机组为满足节能环保要求,将进行低温省煤器改造。
本次大修期间,#2机组进行了改造项目,在烟道中安装了低温省煤器。
新安装的系统设备在制造、运输、现场存放和安装过程中,其热力系统不可避免地产生一些腐蚀产物及受到污染,为保证机组安全运行,确保机组在投运过程中水汽品质尽快合格,必须清除这些杂质。
根据《火力发电厂锅炉化学清洗导则》(DL/T794-2012)的有关规定,新安装的低温省煤器系统在投产前,其相关系统及受热面必须进行化学清洗。
2.化学清洗方案设计依据本方案依据下列文件设计:2.1《火力发电厂锅炉化学清洗导则》(DL/T 794-2012)2.2《电力建设施工技术规范》第6部分:水处理及制氢设备和系统(DL 5190.6-2012) 2.3《电力建设施工技术规范》第5部分:管道及系统 (DL 5190.5-2012)2.4《火力发电厂焊接技术规程》(DL/T 869-2012)2.5《电力基本建设热力设备化学监督导则》(DL/T889-2004)2.6《电力建设安全工作规程》(火力发电厂部分)(DL5009.1-2002)2.7《锅炉化学清洗规则》(TSG G5003-2008)3.化学清洗范围及工艺3.1化学清洗范围及水容积:3.1.1化学清洗范围: 低温省煤器及相关管道系统。
火电厂低低温省煤器系统冲洗方式优化低低温省煤器系统每次投运后,因水质不合格需大量时间冲洗系统,造成除盐水的大量消耗。
并对机组整体启动时间、进度有一定影响。
为此,通过近期两台机组检修后调试阶段对冲洗方式进行试验,优化冲洗方式,达到尽量缩短冲洗时间,省水的目的。
标签:低低温省煤器;除盐水冲洗;研究方式随着电煤供应的紧张和我国能源消耗的形势愈加严峻,国家对节能降耗的要求更加严格,各大电力集团都在利用各种手段节能降耗。
与此同时,随着国家对环境保护要求的日益提高,国内火电厂需要进行多种如炉内低氮燃烧改造、除尘器的改造等一系列技改项目。
然而诸如此类的改造会造成锅炉排烟温度不同程度升高,都对进口烟气温度有一定的要求。
锅炉低低温烟气冷却器的利用,不但能够降低排烟温度回收烟气余热,还能为环保改造提供便利条件。
通过低低温烟气冷却器,使进入电除尘器的烟气温度下降到低温状态。
由于排烟温度的降低,烟尘更易荷电和收集,同时进入电除尘器的实际烟气量相应减少、烟气流速降低,这些均对提高除尘效率有利。
另外,对进行引(风机)、增(压风机)合一改造的电厂,可以在原增压风机的位置布置烟气深度冷却器,把烟气温度继续降低到露点以下,充分回收烟气余热。
可以用回收的烟气余热加热净烟气,从而解决烟囱腐蚀和冒白烟的问题,避免进行湿烟囱防腐改造。
总体而言,低低温烟气冷却器在广大火电机组有着广泛应用。
然而,纵观国内外各应用着低低温烟冷却器的火电厂,低低温系统取水一般都从主机凝结水系统低加处引出,这对机组启动时,投运凝结水系统以及低低温系统过程中必须要将系统冲洗,化学水质必须合格才能进行整体启动。
由于凝结水与低低温系统较为庞大,需要长时间冲洗,化学水质才能合格,造成消耗大量的除盐水,可能影响全厂其他机组正常运行,还对本机组启动时间、进度有一定滞后影响。
为此,通过对两台机组检修后调试阶段对冲洗方式进行试验,优化冲洗方式,期望达到尽量缩短冲洗时间、省水的目的。
低温省煤器及凝结水管道化学清洗施工方案一、编制依据1.1 DL/T794-2012《火力发电厂锅炉化学清洗导则》1.2 国家质量技术监督局《锅炉化学清洗规则》1.3 HG-T2387-2007《工业设备化学清洗质量标准》1.4 《工业设备化学清洗施工方案制定方法》1.5《火力发电厂基本建设工程启动及竣工验收规程实施办法》(1996年) 1.6 GB8978-88《污水综合排放标准》1.7 GB246-88 《化学监督制度》1.8 GB12145-89《火力发电机组及蒸汽动力设备水汽质量标准》。
1.9 DL/T560-1995《火力发电厂水汽化学监督导则》1.10 ATLSTD 1607-90(99)《腐蚀试样的制备、清洗和评定标准》1.1《欣格瑞(山东)环境科技有限公司化学清洗方案制定办法》。
二、化学清洗的目的及范围和工期2.1化学清洗范围化学清洗范围包括2#机低温省煤器及进回水凝结水母管。
2.2化学清洗系统水容积低温省煤器、进回水母管及临时系统约容积80m3。
2.3施工工期根据甲方提供的化学清洗工作量及技术要求,在甲方约定时间内完工,欣格瑞(山东)环境科技有限公司统筹安排时间,确保工程如期完工并验收合格,交付使用。
2.4清洗工艺根据《工业设备化学清洗质量标准》的规定,确定化学清洗工艺过程为:水冲洗→酸洗→酸洗后的水冲洗→漂洗→中和钝化→验收。
三、清洗前的准备工作3.1清洗职责分工表3.2清洗前,确认系统连接安装完好;施工方化学清洗所需的人员、设备、分析仪器、药品应运抵现场。
3.3 保证安全措施、保证试验措施、保证环保措施。
3.4化学清洗临时系统(包括清洗泵站)的建立,通过水压试验,各种转动设备应试运转正常。
化学清洗箱须搭一临时加药平台及扶梯,以便清洗时加药及操作。
3.5公用工程条件3.5.1 水:根据现场实际情况,施工方使用除盐水用量,流量≥100m3/h3相5线制,50Hz,75KW,满足施工用电需求3.6 12月19日前水、电均已经与清洗泵站连接完毕,临时清洗泵电源需保证稳定,在化学清洗过程中,应及时提供充足的热除盐水及加热用蒸汽。
低温省煤器及凝结水管道化学清洗施工方案一、编制依据1.1 DL/T794-2012《火力发电厂锅炉化学清洗导则》1.2 国家质量技术监督局《锅炉化学清洗规则》1.3 HG-T2387-2007《工业设备化学清洗质量标准》1.4 《工业设备化学清洗施工方案制定方法》1.5《火力发电厂基本建设工程启动及竣工验收规程实施办法》(1996年) 1.6 GB8978-88《污水综合排放标准》1.7 GB246-88 《化学监督制度》1.8 GB12145-89《火力发电机组及蒸汽动力设备水汽质量标准》。
1.9 DL/T560-1995《火力发电厂水汽化学监督导则》1.10 ATLSTD 1607-90(99)《腐蚀试样的制备、清洗和评定标准》1.1《欣格瑞(山东)环境科技有限公司化学清洗方案制定办法》。
二、化学清洗的目的及范围和工期2.1化学清洗范围化学清洗范围包括2#机低温省煤器及进回水凝结水母管。
2.2化学清洗系统水容积低温省煤器、进回水母管及临时系统约容积80m3。
2.3施工工期根据甲方提供的化学清洗工作量及技术要求,在甲方约定时间内完工,欣格瑞(山东)环境科技有限公司统筹安排时间,确保工程如期完工并验收合格,交付使用。
2.4清洗工艺根据《工业设备化学清洗质量标准》的规定,确定化学清洗工艺过程为:水冲洗→酸洗→酸洗后的水冲洗→漂洗→中和钝化→验收。
三、清洗前的准备工作3.1清洗职责分工表3.2清洗前,确认系统连接安装完好;施工方化学清洗所需的人员、设备、分析仪器、药品应运抵现场。
3.3 保证安全措施、保证试验措施、保证环保措施。
3.4化学清洗临时系统(包括清洗泵站)的建立,通过水压试验,各种转动设备应试运转正常。
化学清洗箱须搭一临时加药平台及扶梯,以便清洗时加药及操作。
3.5公用工程条件3.5.1 水:根据现场实际情况,施工方使用除盐水用量,流量≥100m3/h3相5线制,50Hz,75KW,满足施工用电需求3.6 12月19日前水、电均已经与清洗泵站连接完毕,临时清洗泵电源需保证稳定,在化学清洗过程中,应及时提供充足的热除盐水及加热用蒸汽。
3.7 在化学清洗前,将被清洗系统中不参与化学清洗的部件拆除,并采取临时短管、临时旁路及添加盲板等措施对拆除部件的位置进行处理。
关闭并隔离与化学清洗系统无关的阀门,以防清洗液的外泄。
拆装部位均应进行挂牌,标明位置,对拆下的设备附件按要求单独处理,以备清洗后安装复位。
3.8 落实清洗废液的排放点情况。
3.9为了检查化学清洗效果和监测腐蚀速度,在循环系统中分别安装监测管段和腐蚀挂片。
监测管段、试片材质应与被清洗设备材质相同,试片在清洗前放入,清洗后取出,并计算出清洗过程的平均腐蚀速率和总腐蚀量。
3.10低温省煤气完善伴热措施,管道保温完毕。
3.11引风机具备条件,油枪点火条件具备,并随时准备点火。
3.12临时清洗外接管道从墙体打孔穿墙出。
3.13临时管道保温完善。
3.14压缩空气与排污管道连接,并具备管道吹扫条件,空气压力要求不低于0.6MPa,流量不小于10m³/min,对每一次废液放排后都要进行空气吹扫。
3.15废液排污管道开三通连接至雨水井,冲洗废液可直接排入雨水井。
3.16现场具备喷灯,随时可以投入局部加温。
3.17钝化结束后可用喷灯将省煤器进回水管道排污(疏水)管,将管道中的废液排尽。
3.18为保证清洗过程中的电源安全,应保证双电源接入清洗泵控制柜。
3.19省煤器烟气烟道应封闭,温度降低时(酸洗时温度降至60℃以下)应开启引风机并投油枪点火加热省煤器换热管,水冲洗时要用蒸汽加热除盐水防止省煤器换热管束上冻。
3.20 管道连接完成后应进行水压试验,水压试验应先用热的除盐水冲洗管道,热除盐水冲洗后在进行打压试验,打压试验过程中要保证低温省煤气不上冻。
四、临时系统安装4.1化学清洗循环回路为:清洗箱→清洗泵省煤器进水母管→省煤器→省煤器回水母管→临时回液母管→根据欣格瑞(山东)环境科技施工经验,清洗液在省煤器壁流速应在0.2m/s~0.5m/s左右,在省煤器流速应在0.1m/s~0.2m/s左右,清洗泵流量应在80t/h~100t/h,泵扬程应大于锅炉省煤器静液位及系统流动沿程阻力之和,O。
根据上述考虑,清洗选用的临时进液和回液母管内径应大于100mm,约为40mH2选用2台(一备一用)流量为100t/h的清洗泵。
4.2有关临时回路安装的说明省煤器主进水管道作为临时系统管道主进水口,由安装单位指定合适位置接一根临时管道,构成清洗回路(根据现场实际情况确定最终清洗回路)。
在省煤器排气孔位置连接临时管,并在管道相对高点安装临时管道,作为放空管。
在管道的相对低点安装临时管道,作为排污管。
除盐水:从除盐水接口处引一根φ109临时管至清洗箱,清洗时除盐水最大用水量约200t/h。
加热蒸汽:从附近热源引一根φ89临时管至清洗箱,要求蒸汽参数:压力0.6MPa,温度160℃,流量20t/h。
电源:采用380V开关室作为临时电源,50米之内的临时电缆线由清洗公司自行负责。
,并便于操作。
五、清洗工艺条件的确定及工艺步骤根据该省煤器特点,确定清洗工艺如下:5.1清洗工艺条件的确定采用SGR-0405缓蚀剂、2%-4%柠檬酸和促进剂为主要清洗介质进行酸洗;采用SGR-0405缓蚀剂及柠檬酸作为主要介质进行漂洗;采用亚硝酸钠为主要介质进行钝化。
5.2清洗工艺步骤根据以上考虑,确定采用如下清洗工艺步骤。
酸洗结束后关闭管线的进回液阀门,对清洗槽进行清洗,清洗箱中的酸液迅速排至废水池,马上向清洗箱补水,排放、补水反复操作,至出口水质澄清透明,无可视颗粒。
开除盐水,开排水门,启动清洗泵对系统进行大流量顶酸水冲洗,按水冲洗流程对系统补加除盐水至排除污水PH=5.0~6.0。
冲洗结束前,开启烟气冷却器疏水把排污管线排干净。
在水冲洗接近终点时开始取样检测,每15分钟检测PH值一次,并记录检测结果。
整个酸洗后水冲洗过程中,维持清洗箱高水位。
水冲洗结束后,清洗泵不停,投蒸汽至清洗箱加热,系统按酸洗清洗回路循环稳定后,在清洗箱内加入定量的缓蚀剂,在该回路中混合均匀后,在清洗箱中投加计算好的柠檬酸,并用氨水调节PH值为3.0~4.0,开启蒸汽加热,系统温度维持在55~65℃,循环漂洗2小时。
漂洗过程中控制清洗箱1/2水位。
漂洗过程中每半小时检测PH值、温度和总铁量,接近终点时连续测定总铁量。
若漂洗液中Fe3+≥300mg/L时,漂洗结束后用热的除盐水置换漂洗液,控制Fe3+低于50mg/L。
漂洗结束后将清洗箱水位调节至清洗泵运行最低水位,向清洗箱内加入氨水迅速调节整个清洗系统溶液的PH值至9.0以上,将计算好的亚硝酸钠加入系统,使其初始浓度为1.5%~2.0%,再用辅助蒸汽加热并维持温度为55~65℃,系统按清洗回路循环钝化4~6小时后结束循环钝化。
钝化过程中,清洗箱为高水位。
钝化结束后将系统内钝化液迅速排至废水中和池集中处理。
化学清洗质量达到DL/T794-2012《火力发电厂锅炉化学清洗导则》的标准。
六、化学清洗过程中监督项目和要求化学清洗过程中监督项目和要求七、清洗效果检查及质量标准化学清洗质量达到达到DL/T794-2012《火力发电厂锅炉化学清洗导则》标准:7.1被清洗金属表面清洁,基本上无残留氧化物和焊渣,无明显金属粗晶析出的过洗现象,不应有镀铜现象。
7.2腐蚀指示片无点蚀,平均腐蚀速度小于6g/(m2·h),腐蚀总量小于60 g/m2。
7.3清洗后的金属表面应形成良好的钝化保护膜,不应出现二次锈蚀和点蚀。
7.4化学清洗废液的排放必须符合GB8978的规定。
八、清洗废液处理酸洗废液、漂洗液及钝化液废液,先排至机组排水槽,通过废水排污泵转运至预留的废水池临时储存,开搅拌装置,在池内加入氢氧化钠,中和至废液PH值为6~9,然后接临时管道系统排到地沟里。
九. 安全措施9.1清洗施工前,有关人员学习清洗的安全知识和操作规程,熟悉清洗用药的性能和灼伤急救方法。
清洗前对有关人员进行知识考核。
合格后方可参加清洗工作,清洗时所担任的工作与事前演习的相同,为了避免误操作,在清洗的过程中由清洗负责人发给操作票进行操作。
参加化学清洗的人员佩带本公司标志牌,无关人员不得逗留在清洗现场。
9.2清洗现场备有消防设备,消防水管路应保持畅通,现场挂“注意安全”、“严禁明火”、“请勿靠近”等标语牌,并做好安全宣传工作。
9.3清洗前对化学清洗系统进行彻底的安全检查,并使之符合下列条件。
(1)与本管道无关的仪表及管道应隔绝。
(2)临时安装的管道应与清洗系统图相符。
(3)对影响安全的扶梯、孔洞、沟盖板、脚手架,做妥善处理。
(4)清洗系统所有管道焊接应可靠,所有阀门、法兰以及水泵的盘根均应严密,并设防溅装置,防备漏泄时碱液四溅。
还应备有毛毡、胶皮垫、塑料布和卡子以便漏碱时包扎。
(5)取样点、化验站等附近须设水源,用胶皮软管连接,以备阀门或管道泄漏时冲洗用,还应备有药品以便中和时用。
(6)清洗时,禁止在清洗系统上进行其他工作,尤其不准进行明火作业。
在加药场地及取样点严禁吸烟。
(7)清洗过程中应有检修人员值班,随时检修清洗设备的缺陷。
(8)搬运碱溶液时,应有专用工具,禁止肩扛或手抱。
(9)直接接触苛性碱或酸的人员和检修钳工,应穿防护工作服、胶皮靴,带胶皮围裙、胶皮手套、口罩和防护眼镜或防毒面具以防酸、碱液飞溅烧伤。
(10)在配碱地点应备有盛清洁水的水桶、毛巾、药棉和浓度为0.2%的硼酸溶液。
(11)酸液漏到地面上应用石灰中和。
溅于衣服上,应先用大量清水冲洗,然后用2—3%浓度的碳酸钠溶液中和,最后再用水冲洗。
若酸液溅到皮肤上,应立即用清水冲洗,再用2—3%浓度的重碳酸钠溶液清洗,最后涂上一层凡士林。
若酸液溅入眼睛里,应立即用大量清水冲洗,再用0.5%的碳酸氢钠溶液冲洗并立即送医务室急救。
(12)清洗过程中应有医务人员值班,并备有下列急救药品:2%的氨水、重碳酸钠和碳酸钠溶液各5L,石灰水溶液10L。
十、质量管理组织机构及质量管理措施10.1、建立健全质量管理机械网络建立以项目经理为首的质量管理网络,工程质量管理严格把关,设专职质监员。
质量管理组织机构如下:《质量保证手册》、《质量体系程序》、《质量管理作业文件》运转正常,质量管理做到了文件化、程序化。
(2)严格的三级验收制度,确保工程质量优良率。
(3)严格的施工工艺。
欣格瑞(山东)环境科技有限公司对施工工艺极为重视,自96年以来就制订了《施工工艺纪律奖惩办法》等,人手一册,学有依据,干有标准。
(4)质量检验计划制度。
每项工程开工前,以《验标》为蓝本,按项目计划划分原则及各项检验规范基本要求,结合施工具体情况,制订出每个部门的质量检验。