钢烟囱吊装施工方案
- 格式:doc
- 大小:73.50 KB
- 文档页数:7
钢烟囱施工方案钢烟囱施工方案一、施工工艺流程1. 测量设计:根据设计要求,测量烟囱的高度、外径、内径等尺寸,并确定烟囱的位置。
2. 基础施工:首先进行地面开挖,然后进行混凝土基础的pour 筑,待混凝土凝固后,设置支撑架。
3. 搭建施工脚手架:根据施工需要,搭建合适的脚手架以支撑施工过程中的操作人员和设备。
4. 烟囱制作:根据设计要求,将预制的钢板进行弯曲、切割、穿孔等工序,然后进行烟囱的拼装和焊接工作。
5. 烟囱安装:使用起重机将制作完成的烟囱抬至合适的位置,利用吊车将烟囱逐节升起装配,并与支撑架进行连接,确保安全稳固。
6. 防腐处理:对钢烟囱进行防锈、涂层等处理,以增强其抗腐蚀性能和提高使用寿命。
7. 其他设备安装:根据设计要求,安装烟囱上的平台、梯子、护栏、照明设备等辅助设备。
8. 安全检测与验收:对烟囱进行安全检测,确保其符合相关标准和要求,经验收合格后,施工完成。
二、施工所需工具和材料1. 工具:测量工具、焊接机、切割机、起重机、吊车、脚手架、防护设备等。
2. 材料:钢板、钢管、螺栓、螺母、焊条、涂料等。
三、施工注意事项1. 做好施工前的准备工作,包括检查设备和工具的性能是否正常,筹备所需材料。
2. 坚持安全第一原则,严格遵守施工操作规范,做好个人防护,保证施工过程中的安全。
3. 施工过程中要严格按照设计要求进行操作,确保施工质量。
4. 在施工现场设置明显的警示标志,提醒周围人员注意安全。
5. 在高空作业时,要严格把好安全关,确保起重机和吊车的使用安全可靠。
6. 对烟囱安装后的防腐处理应严格按照相关规范进行,做到工艺合理、涂层均匀。
7. 完成施工后,进行安全检测和验收,确保烟囱的安全可靠。
四、施工效果及意义1. 钢烟囱采用钢结构制作,具有结构轻巧、强度高、施工周期短等特点。
2. 钢烟囱能够有效排放工业废气,减少对环境的污染。
3. 钢烟囱外观美观、耐用,能够提高企业形象。
4. 钢烟囱施工方案的制定和实施,能够保证施工过程的安全、质量和进度的控制。
钢烟囱塔制作、组装及吊装施工方案审批:审核:编制:年月日目录1.概述2.排气筒和塔架制作与组装3. 塔架吊装4. 吊装计算5. 安全技术措施6. 资源计划附图:钢架组装托架示意图(略)塔架吊装工艺流程图(略)塔架吊装状态图(略)塔架吊装状平面布置图(略)1. 概述1.1 说明钢烟囱塔是由排气筒和塔架两部分组成,其中排气筒重108t,高80 m,外壳为碳钢,内部衬胶,分节制作,法兰连接。
塔架为钢管组焊格构式,截面为等边三角形,高约为75m,其截面由下向上逐步缩小。
塔架设有平台和扶梯栏杆。
1.2 施工依据1.2.1 施工图纸和设计说明书;1.2.2《钢结构施工验收规范》;1.2.3排气筒按常压容器制作标准制作;1.2.4 焊接按GB985-986标准执行。
1.3 工艺要求1.3.1 排气筒和塔架所用材料必须具有出厂合格证明书,塔架柱用无逢管的长度要满足长度要求,尽量减少其对接焊缝,各接点焊瘤、飞溅均应打磨光滑。
1.3.2 塔架下料前应先按1:1比例在平台上放样,复核各部尺寸及角度无误。
腹杆与塔柱相贯处接口的节点应划出准确样板,检查无误方可下料。
1.3.3 塔柱、横、腹杆划线要准确,应划出基准中心线,节点装配中心线、检查线,并打好洋冲作标记。
1.3.4 烟囱塔是重要的钢结构,由焊接连接,因而上岗焊工必须持有效焊接合格证,所焊项目必须与合格项目对应。
1.3.5 塔架采用分节预制,然后在地面把各节组对成一个整体,采用扳起法整体吊装就位,因而制作期间要严格检查,确保各部尺寸和质量。
1.3.6 塔架表面防腐前,要对表面进行喷砂除锈,除锈合格后,再按要求进行防腐处理。
排气筒外部防腐同塔架。
内部喷砂合格后作衬胶防腐。
2.排气筒和塔架制作与组装2.1排气筒制作2.1.1 按图纸先确定排气筒的分节和每节长度;2.1.2 铺设一座30m*20m=6000m2钢平台;2.1.3 排气筒在非标制作厂作成若干段,然后运至工地组对成节(预先确定的)组对时采用滚胎;2.1.4 排气筒制作按常压容器制作标准和施工图进行,并按要求展开排板;2.1.5 筒节的环、纵缝坡口采用设计规定,焊接按规定的焊接工艺要求进行;2.1.6 排气筒按节制作完后,应先预组装,合格后每节内部的焊瘤,飞溅应打磨光滑,并喷砂除锈,然后衬胶;2.1.7 制作与组对偏差要求椭圆度≤1‰D (最小限数按设计要求)焊缝偏边≤0.1S (最小限数按设计要求)组装后中心偏差≤1‰L (最小限数按设计要求)2.1.8 预组装合格后应做好标记,便于正式安装。
本工程为某工厂新建烟囱的吊装安装工程,烟囱直径为2.5米,高30米,采用钢制结构,整体重量约50吨。
施工场地位于工厂内,环境较为复杂,周围有其他建筑物和设备,需特别注意施工安全。
二、施工准备1. 施工组织成立施工领导小组,负责整个施工过程的组织、协调和监督。
下设施工技术组、安全质量组、材料设备组、施工队伍等。
2. 施工材料(1)烟囱主体:钢制结构,分为筒体、顶板、底板等部分。
(2)吊装设备:400吨履带吊车、70吨汽车吊、卷扬机、钢丝绳等。
(3)辅助材料:膨胀螺栓、焊接材料、涂装材料等。
3. 施工人员施工人员应具备高空作业、焊接、起重等专业技能,并持有相关资格证书。
三、施工工艺流程1. 确定吊装位置根据设计图纸和现场实际情况,确定烟囱的吊装位置,确保吊装过程安全、平稳。
2. 安装支架(1)在烟囱基础位置安装固定支架,支架采用10#槽钢焊制。
(2)在烟囱基础位置安装导向支架,支架用6.3#角钢制作。
3. 吊装烟囱(1)将烟囱主体分段制作,并在现场进行组装。
(2)采用400吨履带吊车作为主吊,70吨汽车吊作为辅吊,将烟囱分段吊装至固定支架上。
(3)确保烟囱在吊装过程中保持垂直,调整吊装角度,确保烟囱与固定支架紧密贴合。
4. 紧固连接(1)将吊装完成的烟囱与固定支架进行连接,确保连接牢固。
(2)对烟囱的连接部位进行焊接,确保焊接质量。
5. 涂装对烟囱表面进行除锈、涂装,提高烟囱的耐腐蚀性能。
四、安全措施1. 施工人员必须遵守国家有关安全生产法律法规,严格按照施工方案执行。
2. 施工现场设置安全警示标志,确保施工区域安全。
3. 施工人员必须佩戴安全帽、安全带等防护用品,高空作业人员必须系好安全带。
4. 吊装过程中,确保吊装设备安全可靠,吊装速度平稳。
5. 施工过程中,加强对施工人员的安全培训,提高安全意识。
6. 建立健全施工现场安全管理制度,严格执行各项安全规定。
五、施工进度本工程计划施工周期为30天,具体进度安排如下:1. 施工准备(1天)2. 支架安装(2天)3. 烟囱吊装(10天)4. 紧固连接(3天)5. 涂装(5天)6. 竣工验收(5天)六、质量保证1. 施工过程中,严格按照国家相关质量标准执行。
烟囱钢结构施工方案1. 引言烟囱是工业设施中常见的结构,用于排放烟雾和废气。
烟囱的施工需要严格的工艺和规范,以确保结构的稳定和安全。
本文将介绍一种常见的烟囱钢结构施工方案。
2. 施工前准备在进行烟囱钢结构施工之前,需要进行充分的准备工作。
准备工作包括以下几个方面:2.1. 材料准备所需的材料包括钢管、钢板、连接件、螺栓等。
这些材料应符合规范要求,并经过质量检验。
2.2. 设备准备施工需要使用各种设备,如吊车、起重机、焊接设备等。
这些设备需要经过检查和调试,确保其正常运行。
2.3. 施工场地准备施工场地应平整、清洁,并确保有足够的空间供设备和材料操作。
同时,应设置安全警示标志,确保工人的安全。
2.4. 施工方案制定根据设计要求和施工条件,制定详细的施工方案。
方案应包括施工步骤、安全预措施、时间计划等。
3. 施工步骤3.1. 基础施工首先进行烟囱的基础施工。
根据设计要求,挖掘基础坑,然后进行基础混凝土浇筑。
待混凝土达到设计强度后,进行下一步。
3.2. 钢结构制作制作烟囱钢结构的各个组件。
根据设计图纸,对钢管和钢板进行切割、焊接等加工。
连接件和螺栓均需要进行质量检查,以确保其满足要求。
3.3. 吊装安装使用吊车或起重机将钢结构组件吊装到指定位置。
吊装过程中需要注意操作规范,以确保吊装安全。
3.4. 连接固定将吊装好的钢结构组件进行连接和固定。
使用合适的连接件和螺栓将组件连接在一起,确保结构的稳定和强度。
3.5. 焊接加固对连接件和关键部位进行焊接加固。
焊接操作需要技术熟练的焊工进行,确保焊接质量符合要求。
3.6. 防腐处理对烟囱钢结构进行防腐处理。
根据设计要求选择合适的防腐涂料或防腐膜进行涂覆,有效延长烟囱的使用寿命。
4. 安全措施在施工过程中,需要严格遵守相关安全规范,确保施工的安全性。
以下是一些常见的安全措施:•工人应穿戴合适的安全服装和防护用具,如安全帽、手套、安全鞋等。
•施工现场应设置安全警示标志,引导工人遵守安全规定。
钢烟囱制作安装施工方案一、工程概况本工程为鸡西龙唐供热项目钢烟囱安装工程,黑龙江龙唐电力投资有限公司自筹资金承建,本工程基础为钢筋混凝土基础,主体为钢结构。
二、施工技术方案1、在施工前一天,准备好材料,工具等,做好开工的准备。
2、进场施工中,必须严格执行《建筑安全工作规程》,严格遵守高空作业施工规范要求,防止高空坠物伤人,严格执行工作监护制度,操作平台不允许堆放物品,进入生产区域内施工,必须严格执行施工现场管理制度.3、先对烟囱图纸进行分析。
1)钢烟囱采用优质钢材:钢板厚度为16㎜、长度为20m、经卷板机加工制作成直径为1.4m的圆筒型、然后对所有缝口进行内外焊接、焊接时,应焊浆饱满、无孔洞、表面光滑平整。
2)其中钢烟囱底部法兰采用厚度为20㎜的板材,孔径为28㎜,用¢26㎜×100㎜的螺栓与地面基础相连接。
3)在钢烟囱由下向上5m至20m处分别焊接等距相称的三个固定点,以便连接风缆绳再与地面地锚点之间相连接固定之用.4)在地面上用商业混凝土浇灌一个直径为2m,深度(厚度)为2.3m的烟囱基础。
5)烟囱基础钢筋结构用¢16㎜的螺纹钢,螺纹钢密度为24根,上下连接使用¢12㎜的螺纹钢进行绑扎.6)基础与钢烟囱固定的螺栓分别预埋在钢筋混凝土基础中,且距离分布合理均匀.7)钢烟囱安装使用汽车式吊车、烟囱筒体与基础螺丝连接时,采用双螺母固定,起吊到相应的位置时,拉起风缆绳与地面地锚相连接,且风缆绳与地面夹角不大于60°.8)钢烟囱焊接整体吊装安装完毕后,对烟囱的内筒外筒进行全面油漆防腐,油漆涂刷时,必须对烟囱筒壁表面处理,焊缝渣杂质全部清理干净,涂刷均匀、保持筒体表面平整光滑,色泽鲜艳。
三、工程施工质量计划质量是本公司的发展生命.针对该工程特点,根据国家有关验收标准要求,我公司对该工程质量目标是:确保本工程质量验收一次合格率达到100%,总体验收达到优良标准。
1、总措施:1)本工程实行创优良管理,全体施工人员牢固树立起“质量第一"的意识,确保工程质量获得优、良级。
锅炉钢制烟囱吊装施工方案1. 引言锅炉钢制烟囱是将烟气从锅炉排出的管道系统,其功能是将废气排到大气中,以保证锅炉运行的安全与效率。
本文档旨在提供锅炉钢制烟囱吊装施工方案,详细介绍了该施工任务的流程、注意事项以及安全措施。
2. 施工流程2.1 准备工作在施工前,需进行以下准备工作:•了解烟囱吊装的设计图纸和相关要求;•确定施工期限和计划;•联系吊装设备供应商,并准备所需的吊装设备。
2.2 现场布置在进行吊装施工前,需要进行现场布置工作:•将吊装设备按照图纸要求摆放好;•确保吊装设备的稳定性和安全性;•铺设作业区域必要的安全警示标志。
2.3 吊装准备吊装准备包括以下步骤:•安装吊装绳索、钢丝绳等吊装装备;•检查吊装装备的完好性和安全性;•根据设计要求,调整吊装装备的高度和位置。
2.4 吊装操作吊装操作按以下步骤进行:•将吊装装备连接到烟囱的固定部位;•进行起吊试验,确保吊装装备的稳定性和安全性;•控制吊装操作,慢慢将烟囱吊离地面;•在吊装过程中,严格遵循安全操作规范。
2.5 固定烟囱在吊装烟囱到预定位置后,需要进行固定工作:•使用螺栓、钢丝绳等固定材料将烟囱牢固地连接到基座上;•检查固定效果,确保烟囱的稳定性和安全性。
2.6 完成工作完成以上步骤后,进行以下验收和整理工作:•和设计师、工程师等相关人员进行验收;•清理现场,保持施工环境整洁;•归档相关施工文件和图纸。
3. 注意事项和安全措施3.1 注意事项在进行锅炉钢制烟囱吊装施工时,需注意以下事项:•严格遵循相关法规和安全操作规程;•经验丰富的工作人员应参与施工操作;•根据设计要求,选择合适的吊装装备;•在施工过程中,及时处理发生的意外情况;•遵循施工计划,确保施工任务的顺利进行。
3.2 安全措施为确保锅炉钢制烟囱吊装施工的安全性,需采取以下措施:•工作人员需佩戴安全帽、安全鞋等个人防护装备;•准备充足的灭火器和急救箱,并熟悉使用方法;•在吊装过程中,禁止在吊装范围内工作或停留;•定期检查和维护吊装装备的安全性;•在施工现场设置合理的防护栏杆和警示标志。
烟囱钢内筒及钢平台施工方案
一、烟囱钢内筒施工方案
1. 前期准备
在进行烟囱钢内筒施工前,首先要对施工现场进行全面的勘察,确保施工条件
和安全风险的评估。
2. 施工工艺
1.内筒吊装:
–内筒采用吊装机进行升吊,严格遵守挂钩规范,确保安全。
–在吊装过程中,保障内筒的稳定性,避免碰撞和摩擦。
2.内筒焊接:
–使用高强度焊接设备,对内筒进行焊接,确保焊缝牢固。
–在焊接过程中,严格控制焊接温度和速度,避免出现焊接缺陷。
3.内筒验收:
–施工完成后,对内筒进行全面的验收,确保结构安全和符合设计要求。
二、钢平台施工方案
1. 材料准备
•钢平台所需钢材要进行质量检验,确保符合国家标准。
2. 施工工艺
1.平台安装:
–预先制作好各个零部件,然后在现场进行组装,确保安装准确无误。
2.焊接处理:
–使用焊接技术将各部件焊接在一起,确保牢固稳定。
3.防腐处理:
–在平台安装完成后,进行防腐处理,延长使用寿命。
3. 安全保障
•在施工过程中,要严格遵守安全操作规程,确保施工人员和设备的安全。
结语
通过对烟囱钢内筒及钢平台施工方案的详细规划和实施,可以确保烟囱结构的稳定性和安全性,为工程顺利进行提供保障。
在施工过程中,要严格按照工艺要求操作,确保施工质量和安全。
钢烟囱施工方案范文一、项目概况本施工方案针对钢烟囱的建设展开,烟囱高度为XX米,直径为XX米,位于XX工业园区。
本项目施工预计耗时XX天。
二、施工准备1.材料准备:根据设计要求,准备所需的钢材、焊接材料、防腐材料等。
2.设备准备:准备吊车、塔吊等施工所需的机械设备。
3.人员准备:组织有施工经验的工程师、施工人员和相关的安全负责人。
4.方案评审:组织专业人员对施工方案进行评审,并根据评审结果进行调整完善。
三、施工步骤1.地基施工:根据设计要求,进行地基开挖和处理,确保地基的承载力和稳定性。
2.钢结构制作:根据设计图纸,对钢烟囱所需的构件进行加工和焊接,确保构件的质量和尺寸精度。
3.吊装安装:使用吊车或塔吊进行钢烟囱的吊装安装,确保安装过程中的安全性和地基的承载情况。
4.焊接接头:对安装好的构件进行焊接接头处理,确保焊接接头的牢固性和防腐效果。
5.防腐处理:对焊接接头和整体钢烟囱进行防腐处理,延长烟囱的使用寿命和减少腐蚀问题。
6.检测验收:组织相关部门对钢烟囱进行检测,确保施工质量符合设计要求和相关标准。
7.策划移交:完成检测合格后,进行相关手续办理并将工程移交给业主方。
四、安全措施1.施工方案评审:组织专业人员对施工方案进行评审,确保方案的合理性和安全性。
2.施工现场保护:对施工现场进行封闭和警示,确保施工期间的安全和顺利进行。
3.人员定期培训:定期组织安全培训,提高施工人员的安全意识和技能水平。
4.安全设施设置:在施工现场设置安全栏杆、安全网等安全设施,保护工程人员的安全。
5.防火防爆措施:对施工现场进行防火防爆措施,确保施工过程中的安全性。
6.施工监督管理:组织专业人员对施工现场进行监督管理,确保施工过程安全可控。
五、环境保护措施1.排放控制:对施工期间产生的废气、废水等进行有效控制和处理,确保环境不受污染。
2.垃圾分类:对施工过程中产生的垃圾进行分类处理,减少对环境的影响。
3.噪声控制:采取隔音措施,降低施工过程中产生的噪声对周围环境的影响。
除尘器烟囱安全吊装施工方案编制:点检审核:设备审核:安全审核:分管领导:批准:日期:年月日一、编制依据2.1《工业管道施工及验收规范》(GB50235-97)2.2《现场设备工业管道焊接工程施工及验收规范》(GB50236-98)2.3《钢结构工程施工及验收规范》(GB50205-2001)2.4 《建筑施工高处作业安全技术规范》(JGJ80-91)2.5 《建筑施工安全检查标准》(JGJ59-99)2.6 《冶金设备焊接吊耳》(GB/T35981-2018)二、工程概况:除尘器是锻坯修磨机除尘系统的配套项目之一,由底座支腿、灰斗、上箱体、螺旋输送机、卸灰阀、楼梯平台与栏杆等各部份组成,除尘器,处理风量50000m3/h。
除尘器安装可分成两部分。
第一部分为下锥体灰斗、支腿、检修平台、螺旋输送机、卸灰电机,重量约10t;第二部分为上箱体、布袋龙骨,重量为10t。
烟囱也是锻坯修磨机除尘系统的配套项目之一,该烟囱总重10t,高度25m,其中烟囱的吊装安装是项目实施的难点和关键点。
烟囱由下筒体、消音器、上筒体、监测平台、烟囱帽组成的。
烟囱所有各部件均在地面组装完毕后采用一次吊装。
三、施工安全管理体网络图:四、施工准备工作:1)施工前做好安全交底,明确危险源,做好两穿两戴,开具两单一书后方可施工。
2)施工人员不得出入非检修现场。
3)现场吊装人员必须持有相应的资格证;4)现场制作临时吊具固定牢固;5)施工用电按新冶钢用电安全管理制度执行;在甲方指定区域接电,施工现场配备配电箱并配有漏电保护装置,进出线路无裸露,施工用电做到“一机一闸”。
6)做好日清日洁工作。
7)现场电源、水源不能乱接、乱动,必须请示业主单位安排使用。
8)特种作业人员必须持证上岗。
五、施工工序除尘器施工:⒈基础验收:检查除尘器各立柱处预埋板位置尺寸,并对其标高和中心线等进行复测,确认无误后方可安装。
2.安装工艺:除尘器安装分为两部分,采用35t吊车吊装,第一部分为除尘器灰斗和门架及其附属件,此部分重量为10t;安装前,在地面上将灰斗和门架及其附属件(爬梯、检修平台、栏杆、螺旋输送机、卸灰电机等)全部组装焊接完毕,用吊车吊起,将支腿立柱放置在预埋板上,用水平仪找平和找正,然后随即将支腿与预埋板焊接在一起。
钢烟囱施工方案一、前言钢烟囱是工业中常见的烟气排放装置,对于保障环境和工人安全具有重要意义。
本文将针对钢烟囱的施工方案进行详细介绍,包括工程准备、安全措施、施工流程等内容,以确保施工的顺利进行。
二、工程准备1. 材料准备根据设计要求,准备好所需的钢材、焊条、焊机等材料和设备。
### 2. 工具准备准备好作业所需的切割机、起吊设备、防护设备等工具。
### 3. 工程布局在施工现场进行布局,确定钢烟囱的安装位置和方向,确保施工安全和顺利进行。
三、安全措施1. 人员安全施工过程中,所有参与作业的人员必须佩戴安全帽、安全鞋等防护装备,并遵守操作规程,确保人员安全。
### 2. 设备安全所有使用的设备必须符合相关标准,定期检查和维护,确保设备在良好的工作状态下进行作业,防止意外发生。
### 3. 环境安全施工现场必须保持整洁,避免杂物堆积,防止引发火灾等安全隐患。
四、施工流程1. 切割加工根据设计要求,对钢材进行切割、加工,确保尺寸和形状的准确性。
### 2. 焊接安装使用焊机对钢材进行焊接,安装成钢烟囱的结构,确保焊接质量和强度。
### 3. 验收调试施工完成后,进行验收和调试工作,确保钢烟囱的正常运行和安全稳定。
五、总结与展望钢烟囱施工是一项复杂的工程,需要严格按照设计要求和安全规范进行操作。
只有确保施工质量和安全性,才能有效地保障环境和工人的安全。
未来,在施工过程中应不断完善施工方案,提高工作效率和安全水平。
以上就是钢烟囱施工方案的简要介绍,希望能为相关施工工作提供一定的参考和指导。
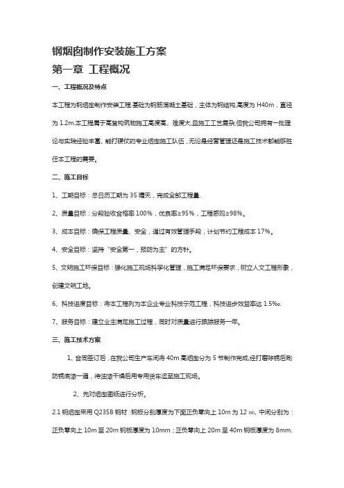
钢烟囱制作安装施工方案第一章工程概况一、工程概况及特点本工程为钢烟囱制作安装工程.基础为钢筋混凝土基础,主体为钢结构,高度为H40m,直径为1.2m.本工程属于高耸构筑物施工高度高、难度大,且施工工艺复杂,但我公司拥有一批理论与实践经验丰富、能打硬仗的专业烟囱施工队伍,无论是经营管理还是施工技术都能够胜任本工程的需要。
二、施工目标1、工期目标:总日历工期为35晴天,完成全部工程量.2、质量目标:分段验收合格率100%,优良率≥95%,工程感观≥98%。
3、成本目标:确保工程质量、安全,通过有效管理手段,计划节约工程成本17%。
4、安全目标:坚持“安全第一,预防为主”的方针。
5、文明施工环保目标:强化施工现场科学化管理,施工满足环保要求,树立人文工程形象,创建文明工地。
6、科技进度目标:将本工程列为本企业专业科技示范工程,科技进步效益率达1.5‰.7、服务目标:建立业主满足施工过程,同时对质量进行跟踪服务一年。
三、施工技术方案1、合同签订后,在我公司生产车间将40m高烟囱分为5节制作完成,经打磨除锈后刷防锈底漆一遍,待油漆干燥后用专用货车运至施工现场。
2、先对烟囱图纸进行分析。
2.1钢烟囱采用Q235B钢材:钢板分别厚度为下面正负零向上10m为12㎜、中间分别为:正负零向上10m至20m钢板厚度为10mm;正负零向上20m至40m钢板厚度为8mm.将钢板经卷板机加工制作成直径相应的圆筒型、然后对所有缝口进行内外焊接、焊接时,应焊浆饱满、无孔洞、表面光滑平整.2。
2其中钢烟囱底部法兰采用厚度为20㎜的板材,孔径为28㎜,用¢26㎜×100㎜的螺栓与地面基础相连接.2.3在钢烟囱由下向上20m至30m处分别焊接等距相称的三个固定点,以便吊机起吊之用。
2。
4烟囱运至现场后将五节连接成一个整体,用150t左右吊车进行安装。
3、进场施工中,必须严格执行《建筑安全工作规程》,严格遵守高空作业施工规范要求,防止高空坠物伤人,严格执行工作监护制度,操作平台不允许堆放物品,进入生产区域内施工,必须严格执行施工现场管理制度。
钢烟囱施工方案背景介绍钢烟囱是一种用于排放工业烟气的设备,由于其抗腐蚀性能好、结构强度高等优点而被广泛应用于各个工业领域。
在进行钢烟囱的施工过程中,需要根据具体情况制定相应的施工方案,以确保施工安全、质量可靠。
本文将介绍钢烟囱施工的一般步骤和注意事项。
施工步骤1. 地基处理钢烟囱的施工首先需要进行地基处理。
地基的稳定性和承载能力对钢烟囱的稳定运行起着至关重要的作用。
地基处理包括以下几个步骤:•确定地基的类型、承载力和稳定性要求。
•清理地基上的杂草、垃圾等杂物。
•按照设计要求进行土方开挖和填筑。
2. 钢结构搭设钢烟囱的主体是由钢结构构成的,搭设钢结构需要按照以下步骤进行:•按照设计图纸要求组织搭设人员和起重设备。
•分段组装钢结构并进行安装,包括立柱、梁、横撑等。
•钢结构安装完成后,进行检查和固定,确保结构稳定。
3. 烟囱筒体铺设钢烟囱的筒体是由耐热材料构成的。
在进行烟囱筒体铺设时,需要注意以下几点:•确定使用的耐热材料种类和规格。
•在筒体内外部分逐层进行耐热材料的铺设。
•在铺设过程中注意保护材料表面,以防止损坏。
4. 烟气排放系统安装钢烟囱的主要功能是排放工业烟气,因此烟气排放系统的安装至关重要。
安装步骤如下:•安装烟气排放口和检修门。
•连接烟囱内外的管道系统。
•安装烟气排放系统的附件,如烟气净化装置等。
注意事项1.安全第一:在进行钢烟囱施工时,一定要确保安全,严格执行相关操作规程,佩戴个人防护装备,并合理安排施工人员的工作任务和岗位。
2.质量可靠:根据设计要求进行施工,严格控制材料的质量,确保施工质量可靠。
3.涉及环保:钢烟囱排放的废气要符合环保要求,在施工过程中应该安装相应的排放控制设备。
4.现场管理:对施工现场进行严格的管理,包括现场清扫、道路平整等,确保施工人员的安全和施工质量。
5.环境保护:在施工现场进行垃圾分类和清理,注意环境保护,避免对周围环境造成污染。
结论钢烟囱施工方案是确保施工质量和工程安全的关键。
钢烟囱吊装方案二、编制说明:2.1工程建设安装工程起重施工标准〔HG20221-2000〕;2.2吊车吊装施工工艺标准〔QB-CNCECJ21604-2006〕;2.3起重机械平安规程(GB6067.1-2005);2.4起重吊装指挥信号(GB5082-85);2.5设备吊耳〔HG/T21574-2022〕;三、钢烟囱的吊装撤除:采用整体吊装方法。
3.1吊车及钢丝绳的选取:根据烟囱的高度及重量,结合70t液压汽车吊性能表,采用70T液压吊吊装。
吊装示意图:工作半径10米,杆长32米。
≥2米3.5米L≤39米70t液压吊25米27米R=10米3.2吊装撤除流程:吊装准备工作-----钢丝绳捆扎-----烟囱的割除-----烟囱就地放到----摘钩-----吊装撤除完成3.3准备工作:3.3.1各种人员、机具到位,吊车作好吊装准备。
3.3.2施工人员坐吊篮到达烟囱顶部并拴好钢丝绳,撤除烟囱周围拉线。
3.4烟囱的吊装及撤除:3.4.1经起重指挥人员检查绳扣、钢丝绳绑扎牢固后,70t吊车缓慢起吊,钢丝绳受力后,现场施工人员对烟囱进行割除作业,割除工作完成,进行起吊,到达指定放置地点后,缓慢下落,放置在干气压缩院东墙东侧。
四、质量保证措施:1.做好平安交底工作。
2.检查施工机械设备是否可以进入正常运行状态。
检查施工人员是否进入正常的作业状态。
3.在施工过程中,要预先向作业者进行工艺过程的技术交底,交代清楚有关的平安要求。
五、平安措施:1.施工作业人员必须经平安教育、平安技术交底前方可进行施工。
2.施工作业人员应遵守本工种、本岗位平安技术操作规程,并且持证上岗。
3.吊车设专人指挥,指挥信号要明显、准确,不得旁拉斜拽,不得超负荷吊装,吊装不得使用有损坏的钢丝绳,吊车站位必须四平八稳。
4.吊装过程中必须听从指挥人员的统一指挥,吊装范围内禁止无关人员进入。
5.构件起吊时,吊索必须绑扎牢固,钢丝绳与构件之间必须采取措施进行保护,绳扣必须在钓钩内锁牢,起吊前必须经专职起重工认真检查,起吊前,应进行试吊,确认无误后再正式吊,各种起重用具严禁超负荷使用。
钢烟囱吊装施工方案在钢烟囱的安装过程中,吊装施工是一个至关重要的环节。
吊装施工不仅关乎施工安全,还直接关系到钢烟囱的稳固性和使用寿命。
因此,在进行钢烟囱的吊装施工时,必须谨慎规划和认真执行方案。
方案准备材料准备在进行钢烟囱吊装施工之前,必须充分准备所需材料。
通常所需材料包括吊装设备、钢丝绳、安全带、起重工具等。
人员准备在进行吊装施工时,需要组织专业的操作人员。
操作人员必须具备相关施工经验和操作技能,确保吊装过程安全顺利进行。
吊装方案方案制定在制定钢烟囱吊装方案时,首先要进行现场勘察,了解吊装环境和条件。
根据吊装高度、重量和周围环境等因素,制定详细的吊装计划。
吊装准备在进行吊装前,必须确保吊装设备和工具完好无损,并经过检查和调试。
同时,操作人员需要进行岗前培训,了解吊装方案和操作流程。
吊装实施在实施吊装过程中,操作人员必须按照吊装方案操作,保持沟通协调。
同时要特别注意吊装速度和力度,确保钢烟囱安全顺利地吊装到指定位置。
安全措施安全意识吊装施工是一项高风险的作业,操作人员必须时刻保持高度警惕,提升安全意识,确保自身和他人的安全。
安全装备在吊装过程中,操作人员必须佩戴安全带等安全装备,确保在意外情况下能够及时保护自己。
紧急应对在吊装过程中,如果发生意外情况,操作人员必须立即停止吊装工作,采取相应的紧急应对措施,并及时报告相关部门。
以上是关于钢烟囱吊装施工方案的基本内容,希望对施工过程中的吊装工作有所帮助。
在实际施工中,务必严格遵守相关规定,确保施工安全有序进行。
钢烟囱吊装方案(总21页)本页仅作为文档封面,使用时可以删除This document is for reference only-rar21year.March目录第一章工程概况及工作内容................................... 错误!未定义书签。
第二章编制依据 ...................................................... 错误!未定义书签。
第三章钢烟囱吊装工艺 .......................................... 错误!未定义书签。
1、吊装前的准备工作 ......................................... 错误!未定义书签。
2.机尾除尘钢烟囱吊装...................................... 错误!未定义书签。
第四章安全措施 ..................................................... 错误!未定义书签。
第五章主要施工设备、机具及劳动力资源配置.. 错误!未定义书签。
第一节、劳动力资源配置.................................... 错误!未定义书签。
第二节、主要施工设备、机具 ........................... 错误!未定义书签。
第一章工程概况及工作内容武钢集团昆明钢铁股份有限公司昆钢新区项目烧结工厂位于安宁草铺工艺园区内,为保证烧结工程环保达标,设计了烧结机的辅助设施:机尾除尘站。
机尾除尘站主要由一台除尘风机、1套除尘器、及一根钢烟囱组成。
钢烟囱高60米,重吨,下口直径5080mm,上口直径3700mm,中部由5组法兰连接,将烟囱分成了6段。
在20米、40米、55米高度各布置有一个环形钢平台。
在烟囱轴向通长布置有直爬梯。
下部设有烟道口及清灰口各1个,各段的重量如下表:(根据法兰划分)钢烟囱吊装采用分段法,第一段直接在基础上组装,通过分带组装,不仅减小了吊车的吨位,需且占用厂地小;第二段,第三段、采用双吊车抬吊,第四、五、六段组合成一段进行吊装,采用双吊车抬吊。
本工程为某电厂烟囱安装工程,烟囱采用钢结构设计,总高度为210.0m,自立于基础钢内筒支墩上。
钢内筒内径7.68m,底标高为0.00m,顶标高为210.0m。
筒首8m高材质为12mm厚不锈钢,其余为Q345B;0.00m~65.0m钢内筒厚度为18mm,65.0m~135.0m厚度为14mm,135.0m~202.0m厚度为12mm。
主要材料包括焊接型箱型钢、H型钢、热扎工字钢、热扎槽钢、钢格栅板、压型钢板、花纹钢板等。
二、施工准备1. 人员准备:成立项目施工团队,明确各岗位职责,组织施工人员进行技术交底和安全教育。
2. 材料准备:按照设计要求,采购各类钢材、焊接材料、连接件等,确保材料质量合格。
3. 工具准备:准备焊接设备、切割设备、起重设备、测量设备等,确保设备运行正常。
4. 施工场地准备:清理施工现场,搭建临时设施,确保施工环境满足施工要求。
三、施工工艺1. 钢内筒安装:(1)测量定位:根据设计图纸,确定钢内筒安装位置,进行测量定位。
(2)分段吊装:将钢内筒分段切割,利用起重设备进行分段吊装。
(3)焊接:将分段后的钢内筒进行焊接,确保焊接质量。
(4)整体调整:调整钢内筒位置,确保垂直度和水平度符合设计要求。
2. 钢平台安装:(1)测量定位:根据设计图纸,确定钢平台安装位置,进行测量定位。
(2)分段吊装:将钢平台分段切割,利用起重设备进行分段吊装。
(3)焊接:将分段后的钢平台进行焊接,确保焊接质量。
(4)整体调整:调整钢平台位置,确保垂直度和水平度符合设计要求。
3. 钢爬梯安装:(1)测量定位:根据设计图纸,确定钢爬梯安装位置,进行测量定位。
(2)分段吊装:将钢爬梯分段切割,利用起重设备进行分段吊装。
(3)焊接:将分段后的钢爬梯进行焊接,确保焊接质量。
(4)整体调整:调整钢爬梯位置,确保垂直度和水平度符合设计要求。
四、施工质量控制1. 材料质量:确保钢材、焊接材料、连接件等材料质量合格。
2. 施工质量:严格按照设计要求和质量标准进行施工,确保焊接、安装等工序质量。
钢烟囱施工方案最终版一、前言钢烟囱是工业生产中常见的排烟设备,它在保障环境保护和工厂正常运行方面起着至关重要的作用。
本文旨在讨论钢烟囱的施工方案,并提出最终版的实施方案。
二、施工前准备1. 地基处理在进行钢烟囱施工前,首先要对基础进行处理,确保其承受能力和稳定性。
根据工程要求的承载力,进行地基的开挖和处理,最终形成坚固稳定的基础。
2. 材料准备准备好施工所需的材料,包括钢材、焊接材料、固定螺栓等,确保质量过关。
3. 安全措施施工现场要严格遵守安全作业规范,所有人员必须佩戴符合规定的安全装备,确保施工过程中的安全。
三、施工步骤1. 概述钢烟囱施工主要包括烟囱管的安装、焊接、固定和检查等步骤。
2. 烟囱管安装首先根据设计要求,安装烟囱管的主体结构,确保位置和角度准确。
3. 焊接对烟囱管的连接部位进行焊接,确保焊接质量和牢固度,提高整体结构的稳定性。
4. 固定使用固定螺栓等设备固定烟囱管,防止其在风力等外力作用下产生移动或倾斜。
5. 检查最后对施工完成的烟囱进行全面检查,确保施工质量符合标准要求。
四、施工验收在施工完成后,由专业工程师对钢烟囱进行全面验收。
验收包括外观检查、焊缝质量、结构牢固性等多个方面,确保钢烟囱的安全稳定。
五、总结通过制定合理的施工方案,确定施工步骤,严格执行安全规范和质量要求,可以有效提高钢烟囱的安全性和稳定性,保障工厂生产和环境保护的顺利进行。
以上是钢烟囱施工方案的最终版,通过科学的施工流程和规范的管理措施,提高工程质量,确保工程安全,为工业生产的持续发展提供有力保障。
第一节编制依据朝阳凌钢高炉水渣系统的钢烟囱安装作业设计是依据1. 设计图纸 X3116J22.《钢结构工程施工质量验收规范》 GB50205-20013.《钢结构设计规范》 GBJ17-19884. 现场实际条件5. 250t履带式起重机使用说明书编制而成,高炉水渣系统的钢烟囱制作安装必须满足以上的要求,确保工程质量。
第二节工程简介及特点工程简介:高炉水渣系统的钢烟囱在高炉南北两侧各一座。
本座烟囱总高70M, 烟囱本身高度54M,安装在16M高的烟囱基础上,烟囱直径3M。
烟囱单重80T,本工程烟囱分为四段吊装,其中空中对接口难度较大。
且安装需测量配合,其安装的精度直接影响烟囱质量,吊挂制作安装前需进行检测,确认后再安装,另外上段安装、找正后还要复测,保证其安装精度,且在吊装过程中应随时观察吊车吊重显示器,不要卸载,以免保证不了质量。
三二斜一钢烟囱示意主要实物量表第三节施工进度计划高炉水渣系统的钢烟囱安装受条件制约(准备工作时间短,现场条件不好,施工场地狭窄,无组对场地等因素影响)必须加班加点为五月三日吊装做好准备(遇自然条件顺延)吊装总工期13天。
其中吊装一座烟囱用5天,250t履带式起重机拆装用3天。
第四节吊装组织机构吊装组织机构主要质量要求:1 制作烟囱管道时,钢板在加工前应作平直校正;钢板的切边,须用切割机进行。
2 钢板切割后,边缘必须平整,切割线应符合设计尺寸。
在制作烟道时,必须考虑焊接时横缝收缩的余量。
3 管道钢板的弯曲加工,应符合设计规定的曲率半径。
用弦长不小于1500mm的弧形样板检查,弧线与样板之间的间隙不得大于2mm。
钢板在弯曲成型前应进行端部压头,经压头后,钢板端部应达到所要求的弧度,其偏差不得超过上述规定。
4 管道焊缝必须经煤油渗透试验。
5 管道接缝应符合要求,纵向接缝间距应大于300mm。
组对时,纵缝应互相错开,其间距应大于1000mm。
卷管制作的允许偏差:6 管道对口错边:<3mm7.管道出厂前,管口用角钢(75*5)四等分十字支撑。
8.焊接要求:全部Ⅱ级焊缝,抽查焊缝总长度,焊条必须烘干2小时以上。
9 面漆要求:颜色符合设计要求,均匀、无漏涂,干漆模厚度δ=150μm,允许偏差±25μm.第六节施工作业方法6.1 施工程序和控制要点6.1.1 施工程序场地清整—构件运输进场—吊挂、爬梯制作—烟囱组对—测量垂直度—吊耳焊接—脚手架及爬梯安装—吊挂安装—烟囱吊装—再次测量校核—焊接固定—涂漆及临时设施拆除。
6.1.2 控制要点:下降管吊装的控制点主要有:a重量核算及重心确定。
b测量垂直度使吊架安装定位准确。
c吊索在地面的调整。
d注意就位时的对接顺序。
6.2施工方法:6.2.1 场地清整由于烟囱吊装采用单机吊装,构件重量大,为避免重、大件越过炉区高空回转,本着就近组对的原则,顺通道走行就位提升的原则,应将通道南、北两侧40m范围内清理干净,并用测量配合找平找垂直度。
6.2.2 构件运输烟囱从加工场运输入现场,由于管道直径大,应制作管托,并采用3t以上倒链封固,运输的时间如安排夜间应做好充足的照明,卸车时应一次吊装到位。
以避免对装时再占用大型吊车。
6.2.3 临时设施制作安装所需的临时设施主要有:吊挂,管托及管内支撑、爬梯及护栏、吊耳等,其中主要是吊挂的制作长度和安装位置必须准确,为拆装方便,规定吊架制作完成后与钢跳板焊在一起,用安全网与护栏连接,确保施工人员安全。
6.2.4 烟囱组对组对按方案确定的长度组对,第一段长度18m,第二段长度24m,第三段长度12m,第四段长度12m。
为保证安全,6.2.5吊耳焊接吊耳焊接必须严格按图示位置焊接,先画出吊耳位置,焊接四个主吊耳,然后安装焊接加劲板。
6.2.6脚手架搭设脚手架从地面搭设到烟囱基础以上。
烟囱基础处上方应开人孔以便人员进入烟囱内从爬梯进入烟囱内,先进行里口组对焊接,同时在接口处下方应设安全网,以防坠落。
6.2.7爬梯安装爬梯安装要在每段吊起前进行,位置由技术人员通过技术交底卡下发到班组,安装时要用经纬仪检查内外爬梯位置是否与烟囱上下段对应。
6.2.8 烟囱吊装烟囱起吊前,需用一台70T汽车吊与250T履带吊配合将烟囱吊起,然后将烟囱立起。
将组对好的烟囱用Ф50mm钢丝绳,50t卡扣连接在吊耳上,管道吊起后用长的麻绳调整角度,有误差时调整至安装就位角度后回钩。
第一段就位时先对地脚螺栓,吊车回转半径24M,吊重量为24.2T,吊车吊竿长度为73.15 m。
用M42螺栓与基础连接,用测量检查垂直度符合规定回钩,回钩时注意观查吊重显示器不卸载。
第二段烟囱与第一段烟囱接口时,吊车回转半径24 m,吊重量为24.85T。
吊车吊竿长度为73.15 m。
上下口对齐找平后用测量检查垂直度符合规定,将烟道与临时紧固件焊固,接口大部分焊完后方可摘钩,回钩时注意观查吊重显示器。
第三段烟囱与第二段烟囱接口时,吊车回转半径24 m,吊重量为12.42T吊车吊竿长度为85.35 m。
上下口对齐找平后用测量检查垂直度符合规定,将烟道与临时紧固件焊固,接口大部分焊完后方可摘钩,回钩时注意观查吊重显示器。
斜段烟囱与第一段烟囱接口时,吊车回转半径20 m,吊重量为20.85T。
吊车吊竿长度为73.15 m。
上下口对齐找平后用测量检查垂直度符合规定,将烟道与临时紧固件焊固,接口大部分焊完后方可摘钩,回钩时注意观查吊重显示器。
6.2.9 临时设施拆除及补漆脚手架拆除在外爬梯、吊挂、补漆后拆除,外爬梯及吊挂用吊车吊住后整体拆除,详细操作过程技术员向班组下发交底卡。
安全员要检查安全措施。
6.2.10 安装的精度要求劳力、材料、机具计划施工措施用材料表1 焊工应经过考试并取得合格证后方可从事焊接工作。
合格证应注明施焊条件、有效期限。
焊工停焊时间超过6个月,应重新考试。
2 焊接时, 不得使用药皮脱落或焊芯生锈的焊条和受潮结块的焊剂及已熔烧过的渣壳。
3 焊丝、焊条在使用前应清除油污、铁锈。
4 施焊前, 焊工应复查焊接接头质量和焊区的处理情况。
当不符合要求时,应经修整合格后方可施焊。
5 对接接头、T型接头、角接接头、十字接头等对接焊缝及对接和角接组合焊缝,应在焊缝的两端设置引弧板,其材质和坡口形式应与焊件相同。
焊接完毕应采用气割切除,并修磨平整,不得用锤击落。
6 焊接时,焊工应遵守焊接工艺,不得自由施焊及在焊道外的母材上引弧。
7 角焊缝转角处宜连续绕角施焊,起落弧点距焊缝端部要大于10.0mm;角焊缝端部不设置引弧板的连续焊缝,起落弧点距焊缝端部要大于10.0mm,弧坑要填满。
8 多层焊接要连续施焊, 每一层焊道焊完后应进行电弧、气刨或用角向磨光机进行清根,清除缺陷后再焊。
9 T型接头、十字接头、角接接头等要求熔透的对接和角接组合焊缝,其焊脚尺寸不得小于t/4。
10 定位焊所采用的焊接材料型号, 应与焊件材质相匹配;焊缝厚度不超过设计焊缝厚度的2/3, 且不大于8mm;焊缝长度不大于25mm,定位焊位置应布置在焊道以内,并由持合格证的焊工施焊。
11 焊缝出现裂纹等焊接缺陷时,焊工不得擅自处理,应查清原因,制订修补工艺后方可处理。
12 焊缝同一部位的返修次数, 不得超过两次。
当超过两次时,应按返修工艺进行。
13 焊接完毕, 焊工应清理焊缝表面的熔渣及两侧的飞溅物,检查焊缝外观质量。
检查合格后应在工艺规定的记录单上填写记录。
第八节涂装、编号1 钢结构的除锈和涂装应在制作质量检验合格后进行。
2 钢结构表面的除锈方法和除锈等级应符合图纸的规定, 其质量要求应符合现场国家标准《涂装前钢材表面锈蚀等级和除锈等级》的规定。
3 构件表面除锈方法与除锈等级应与设计采用的涂料相适应。
4 涂料、涂装遍数、涂层厚度均应符合设计的要求。
当天使用的涂料应在当天配置,并不得随意添加稀释剂。
5 涂装时的环境温度和相对湿度应符合涂料产品说明书的要求, 当产品说明书无要求时, 环境温度宜在5~38℃之间,相对湿度不应大于85%。
构件表面有结露时不得涂装。
涂装后4h 内不得淋雨。
6 施工图中注明不涂装的部位不得涂装。
安装焊缝处应留出30~50mm暂不涂装。
7 涂装应均匀,无明显起皱、流挂,附着应良好。
8 涂装完毕后, 应在构件上标注构件的原编号。
大型构件应标明重量、重心位置和定位标记。
第九节质量要求1.对参加施工的单位进行技术交底,将质量控制目标分解到班组和个人.2.对进场材料、严格按规范进行验收,无材料合格证不得使用。
3.严格控制标高、角度、中心线对所安装构件要进行实测实量,确保安装构件准确到位。
4.制定合理的焊接工艺,满足质量要求,按规范进行焊接。
5.焊工要经过专门培训,持证上岗,保证焊接的质量.6.上道工序不达标准,不得进行下道工序.第十节安全措施1.在使用所需设备时,应对其了解机械性能并应由专业人员指导操作,不得盲目操作,应按规定执行。
2.现场组对烟囱时应对周围环境进行清理,确保安全,对所需索具、卡具要进行安全确认。
3.烟囱吊装必须提前与250T吊车司机进行详细的技术交底、交待清楚起吊运行、升降及就位的位置,吊车受力情况明确告知实际操作的当班司机,其中包括烟囱空中运行状态。
正式起吊时必须设专人指挥,其中总指挥一名,250T履带起重机指挥一名,烟囱下口处有三名人员施工,上、下点的指挥要动作时必须互相联系,然后经总指挥同意后才可指挥吊车,不准擅自未经联系、确认,单独动作。
各指挥要分别配置对讲机。
4.下降管吊装应选择3级以下风力及白天进行。
5.进入施工现场所有人员应严格执行国家有关安全法规。
6.搞好文明施工,严防高空坠物伤人。
所需工具要系挂牢固。
7.搞好安全互保,保安全事故率降低为零。
8.特殊工种须持证上岗。
9.夜间焊接施工要严格执行安全措施,保证充足的照明,管道内照明应接低压灯。
10.构件进场要有专人负责保管,不得随意堆放。
11.施工中各种孔洞要及时覆盖,防止各类安全事故的发生。
第十一节降低成本措施1.加强对施工操作人员的审核,坚持持证上岗,择优录取,选择过硬的队伍,确保工程按期完成。
2.加强对各种材料的控制,施工中要合理套材,充分利用边角余料,减少损耗,达到降低成本的目的。
3.加强对运输机具的控制,合理使用车辆,不能大车拉小件,努力降低机械费用,提高各种机械使用率,提高工作效率。
第十二节现场布置1 本工程施工场地较为狭窄,为了保证工程进度的顺利进行,必须在水渣机南、北侧搭设通道,电焊机、气割工具放在水渣机一侧。
2 在通道之间组立一台履带式起重机,以供本工程的构件安装。