境外设立分、子公司的流程(参考)
- 格式:docx
- 大小:203.14 KB
- 文档页数:2
境外子公司管理制度一、概述境外子公司是指由中国企业在国外设立或收购的全资或控股企业,在国外市场开展业务并与母公司保持着一定的关系。
境外子公司管理制度是为了规范境外子公司的运营行为,保护母公司的利益和形象,促进境外子公司与母公司之间的协调合作而建立的制度体系。
二、制度内容1. 组织架构(1)境外子公司应设立完善的组织架构,明确各部门的职责和权限。
通常情况下,境外子公司应设立总经理办公室、市场部、财务部、人力资源部等基础部门,并根据实际情况设立其他专业部门。
(2)总经理为公司的最高决策人,负责制定公司的发展战略和业务计划,协调各部门的工作,对公司的整体运营负责。
(3)其他部门负责具体业务的执行和管理工作,例如市场部负责市场营销和促销工作,财务部负责财务和会计工作,人力资源部负责员工招聘、培训和绩效管理等工作。
2. 决策机制(1)境外子公司应按照公司章程规定的程序和权限进行决策,确保决策的合法性和有效性。
(2)对于重大事项,境外子公司应进行决策会议或董事会审议,确保重大事项的决策有依据、公正和透明。
(3)境外子公司与母公司之间应保持密切沟通和协商,共同商定重大事项的决策方案,避免出现分歧和矛盾。
3. 财务管理(1)境外子公司应建立健全的财务管理制度,按照国际财务报告准则和中国会计准则编制财务报表,确保财务数据的真实、完整和准确。
(2)财务部门负责公司的资金管理、财务分析和成本控制等工作,确保公司的经营活动符合资金利润最大化的原则。
(3)境外子公司应定期向母公司报告财务情况,并接受母公司的审计和监督,确保财务数据的可靠性和透明度。
4. 人力资源管理(1)人力资源部门负责公司员工的管理和培训工作,确保员工具备所需的专业知识和技能,提高员工的绩效和工作效率。
(2)境外子公司应建立健全的员工激励机制,吸引和留住优秀员工,提高公司的竞争力和发展潜力。
(3)境外子公司应注重跨文化管理,尊重和理解当地员工的文化差异,建立和谐的员工关系,促进团队合作和共同发展。
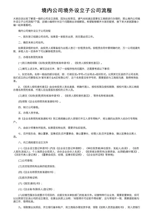
境内公司境外设⽴⼦公司流程⼤家应该⽐较了解是⼀般的公司设⽴流程,因为⽐较常见,通⽓也知道这是要在⼯商局进⾏办理的,那么境内公司境外设⽴⼦公司流程?下⾯,店铺⼩编将针对这个问题做出详细解答。
希望能够解开⼤家的疑惑,接下来⼤家就跟着⼩编⼀起来看看吧。
境内公司境外设⽴⼦公司流程⼀、股东签订组建公司合同。
如果是⼀家股东出资,则⽆需此项⼯作。
⼆、确定未来公司住所。
如果是承租的住所,由投资⼈或筹备组与出租⼈签订⼀份租赁合同。
但租赁合同中要明确约定,万⼀公司组建失败,承租⼈在⼀定条件下可以解除租赁合同。
三、办理名称预先核准(⼀)到⼯商局领取《名称(变更)预先核准申请书》、《投资⼈授权委托意见》。
(⼆)填写上述⽂件。
填写这些⽂件,除了⼀些程序性的问题外,还需要考虑以下事项:1、拟定名称。
名称⼀般由四部分组成,即:⾏政区划+字号+⾏业特点+组织形式。
⽐照其它区县的⼦公司名称,我们成⽴的公司要取名为“某市某⾏业A区有限公司”,这个名称是没有字号的,需要提前与⼯商局沟通,取得特殊批准。
2、《投资⼈授权委托意见》由全体投资⼈签名盖章,明确代理⼈、授权权限及授权期限,授权代理⼈到⼯商局办理名称预先核准,代理⼈应当是股东授权的⼯作⼈员。
(三)递交《名称(变更)预先核准申请书》、《投资⼈授权委托意见》,等待名称核准结果;(四)领取《企业名称预先核准通知书》。
四、制订公司章程。
五、办理⼊资⼿续。
持《企业名称预先核准通知书》到⼯商局确认的⼊资银⾏开⽴⼊资专⽤帐户,将认缴的出资存⼊经办⾏专⽤帐户。
六、由会计师事务所验资。
如果是实物出资,需要评估后验资。
七、召开股东会,确认董事、监事成员;召开董事会,确认董事长、经理⼈选;召开监事会,确认监事会主席⼈选。
⼋、向⼯商局提交设⽴⽂件(⼀)《企业设⽴登记申请书》(内含《企业设⽴登记申请表》、《单位投资者(单位股东、发起⼈)名录》、《⾃然⼈股东(发起⼈)、个⼈独资企业投资⼈、合伙企业合伙⼈名录》、《投资者注册资本(注册资⾦、出资额)缴付情况》、《法定代表⼈登记表》、《董事会成员、经理、监事任职证明》、《企业住所证明》等表格);(⼆)公司章程;(三)法定验资机构出具的验资报告;(四)《企业名称预先核准通知书》;(五)股东资格证明;(六)《指定(委托)书》;(七)《企业秘书(联系⼈)登记表》;(⼋)经营范围涉及前置许可项⽬的,应提交有关审批部门的批准⽂件。
设立分公司公司法中是怎么规定的公司法关于分公司的规定第四十六条分公司是指公司在其住所以外设立的从事经营活动的机构。
分公司不具有企业法人资格。
第四十七条分公司的登记事项包括:名称、营业场所、负责人、经营范围。
分公司的名称应当符合国家有关规定。
分公司的经营范围不得超出公司的经营范围。
设立分公司这是企业发展壮大的一个很好体现,相信分公司的不断创立这也是很多创业者梦寐以求的一个结果。
其实分公司在法律上来说也具备独立的法人资格,所以我国境内所有的公司在设立分公司之前还是有必要来了解一下公司法的。
小编下面要给大家介绍的内容就是设立分公司公司法中是怎么规定的?▲设立分公司公司法中是怎么规定的?▲中华人民共和国公司法:第十一条:设立公司必须依法制定公司章程。
公司章程对公司、股东、董事、监事、高级管理人员具有约束力。
第十二条:公司的经营范围由公司章程规定,并依法登记。
公司可以修改公司章程,改变经营范围,但是应当办理变更登记。
公司的经营范围中属于法律、行政法规规定须经批准的项目,应当依法经过批准。
第十三条:公司法定代表人依照公司章程的规定,由董事长、执行董事或者经理担任,并依法登记。
公司法定代表人变更,应当办理变更登记。
第十四条:公司可以设立分公司。
设立分公司,应当向公司登记机关申请登记,领取营业执照。
分公司不具有法人资格,其民事责任由公司承担。
公司可以设立子公司,子公司具有法人资格,依法独立承担民事责任。
第四十六条:董事会对股东会负责,行使下列职权:1、召集股东会会议,并向股东会报告工作;2、执行股东会的决议;3、决定公司的经营计划和投资方案;4、制订公司的年度财务预算方案、决算方案;5、制订公司的利润分配方案和弥补亏损方案;6、制订公司增加或者减少注册资本以及发行公司债券的方案;7、制订公司合并、分立、解散或者变更公司形式的方案;8、决定公司内部管理机构的设置;9、决定聘任或者解聘公司经理及其报酬事项,并根据经理的提名决定聘任或者解聘公司副经理、财务负责人及其报酬事项;10、制定公司的基本管理制度;▲外国公司的分支机构第一百九十一条:本法所称外国公司是指依照外国法律在中国境外设立的公司。
第一章总则第一条为规范我公司在境外的子公司(以下简称“境外子公司”)的管理运作,确保公司战略目标的实现,维护公司及员工的合法权益,根据《中华人民共和国公司法》、《中华人民共和国合同法》等相关法律法规,结合公司实际情况,制定本制度。
第二条本制度适用于公司设立的境外子公司,包括但不限于子公司、合资公司、分支机构等。
第三条境外子公司管理制度应遵循以下原则:(一)依法合规原则:严格遵守我国及所在国家(地区)的法律法规,确保公司及境外子公司合法经营。
(二)风险控制原则:加强风险识别、评估和控制,确保公司及境外子公司运营安全。
(三)规范管理原则:建立健全的管理制度,规范境外子公司运营流程,提高管理效率。
(四)效益最大化原则:充分发挥境外子公司的作用,实现公司利益最大化。
第二章组织架构与职责第四条境外子公司应设立董事会、监事会、总经理等管理机构,明确各机构的职责和权限。
第五条董事会负责制定境外子公司的发展战略、重大决策及监督公司经营状况。
第六条监事会负责对董事会及经营管理层的决策进行监督,保障公司及员工的合法权益。
第七条总经理负责执行董事会决策,组织实施公司战略规划,确保公司运营目标的实现。
第三章财务管理第八条境外子公司应建立健全财务管理制度,严格执行国家及所在国家(地区)的财务法规。
第九条境外子公司应定期编制财务报表,确保财务信息的真实、准确、完整。
第十条境外子公司应加强成本控制,提高经济效益。
第四章人力资源管理第十一条境外子公司应建立健全人力资源管理制度,确保员工权益。
第十二条境外子公司应按照所在国家(地区)的劳动法规,签订劳动合同,保障员工合法权益。
第十三条境外子公司应加强对员工的培训和发展,提高员工素质。
第五章风险管理第十四条境外子公司应建立健全风险管理体系,识别、评估和控制各类风险。
第十五条境外子公司应定期进行风险评估,针对潜在风险制定应对措施。
第十六条境外子公司应加强对外部环境变化的监测,及时调整经营策略。
可以在美国注册分公司吗有什么政策有朋友会想在美国注册分公司营业,但是国外的注册跟国内是不一样的,具体有什么手续呢?今天店铺整理了美国注册分公司流程分享给大家,欢迎阅读!可以在美国注册分公司吗答:可以的,只要手续齐全就可以注册的。
随着中美两国经贸往来不断增加,许多国内企业家都想知道:到美国投资做生意,怎样能少走一点弯路,更快地在美国开展业务呢?笔者趁在美参加拉斯韦加斯国际服装博览会期间,特意请教了国内公司代表和美国商人有关如何在美投资的问题。
如果想在美国投资开公司做生意,美国人只需10个美元即可。
但要是中国公民想成为投资移民,那就得投资10万美元,据悉现在又升至50万美元了。
投资50 万美元可以申请在美国开公司,解决两个人的绿卡问题。
不过,美国对投资资金的合法性审查很严,主要是看这笔投资款是否属合法收入,是否已经照章纳税。
因此,如果中国民营企业家到美国投资,还得出示经过公证了的中国税务局的征税证明。
即便这两个条件全部满足,国内的投资商还得了解国家外汇管理的有关政策,对汇出境外的大笔投资有什么规定和要求。
如果投资资金到位并经过美方验资合格,那么,公司就可申领营业执照、开设帐户及制定公司的章程。
一般说,在美国开设分公司可由4人组成,包括经理、副经理、秘书、会计,4个人中必须有一人是美籍的。
这4个人是公司的核心。
除美籍的之外,其余3人都是持L1签证,即公司经理和主要管理人员所持的签证。
持 L1签证的人两年后可申领绿卡。
要注意,在美国所开的公司最好是国内总公司的分公司,其经理的最佳人选是国内的副经理什么的。
如果在申请L1签证时的填写自己在国内担任总裁、总经理之类职位的,美国移民局会怀疑你有移民倾向。
因此,申请L1签证的人,国内的头衔最好是企业策划人员、副总经理,这些人的身份与在美从事工作的性质是相吻合的。
当然,公司根据业务需要和经营规模,可以向美国移民局申请雇用员工。
这些雇员可以是当地的,也可以是中国国内的。
2024国有企业境外设立子公司流程下载温馨提示:该文档是我店铺精心编制而成,希望大家下载以后,能够帮助大家解决实际的问题。
文档下载后可定制随意修改,请根据实际需要进行相应的调整和使用,谢谢!并且,本店铺为大家提供各种各样类型的实用资料,如教育随笔、日记赏析、句子摘抄、古诗大全、经典美文、话题作文、工作总结、词语解析、文案摘录、其他资料等等,如想了解不同资料格式和写法,敬请关注!Download tips: This document is carefully compiled by the editor. I hope that after you download them, they can help yousolve practical problems. The document can be customized and modified after downloading, please adjust and use it according to actual needs, thank you!In addition, our shop provides you with various types of practical materials, such as educational essays, diary appreciation, sentence excerpts, ancient poems, classic articles, topic composition, work summary, word parsing, copy excerpts,other materials and so on, want to know different data formats and writing methods, please pay attention!2024年,随着中国国有企业在国际市场上的竞争力不断增强,境外设立子公司成为一种常见的扩张方式。
成立分公司流程篇一:关于成立股份公司流程关于成立子公司流程一、定义:子公司是指公司一定比例以上的股份被另一公司所拥有的或者通过协议方式受到另一方公司实际操控的公司。
子公司是独立的法人,具备自己独立的名称、章程和组织机构,对外以自己的名义进行活动,在经营过程中发生的债权债务中同由自己独立承担。
子公司要受母公司的压制。
子公司在重大事项和问题上才并无权策权,而是由母公司决定其董事会组成,任命董事等重大结构性问题。
子公司受母公司控制主要以股权的偏向相对份额的占有或者双方之控制周畅议而定。
子公司一般不应对母公司拥有股份。
二、条件:只要公司的股东会决议通过了,就可以设立子公司了不会其它的什么法定条件。
三、如何办理等同于创设注册成立即新公司的流程,具体如下:1、有限责任公司目前公司设立登记提交材料准则1、公司法定代表人签署的《公司设立登记申请书》;2、全体股东签署的《指定代表或者共同确凿委托代理人的证明》及指定代表或委托中间人的身份证件复印件;应标明指定代表或者共同委托代理人的办理事项、权限、授权期限。
3、全体股东签署的第十二条;4、股东的主体资格证明或者自然人身份证件复印件;股东为企业的,提交营业执照副本复印件;中小股东为事业法人的,提交事业法人登记证书复印件;股东为社团法人的,提交社团法人登记证复印件;股东为民办非企业单位的,提交民办非企业单位证书申请书;股东为自然人的,提交证件复印件;其他股东提交有关法律法规规定的资格股东证明。
5、依法设立的验资机构出具的验资证明;6、股东初次出资股东是非货币财产的,呈报已办理财产权转移手续的证明文件;以股权出资的,提交《股权认缴共同出资承诺书》;7、董事、和经理的任职文件及身份证件复印件;依据《公司法》和公司章程的有关新规定,提交股东会决议、董事会决议或其他相关材料。
相关股东决议由股东签署,董事会决议由董事签字。
依据《公司法》和公司章程规定有职工董事和职工监事的,上报职工民主选举的证明。
外国公司分支机构概述导语:所谓的分支机构是整体企业的一个组成部分,它在经营业务、经营方针等各方面都要受到公司总部不同程度的控制。
分支机构不是独立的法律主体,但通常是一个独立的会计个体。
下面是店铺为大家带来的外国公司分支机构概述,欢迎阅读。
一、外国公司分支机构概述外国公司分支机构是指外国公司依照我国公司法在我国境内设立的从事生产经营活动的分支机构。
所谓外国公司,依照我国公司法第192条的规定,是指依照外国法律在中国境外登记设立的公司。
外国公司本身不是我国公司法调整的对象,不是公司法的主体。
公司法规制的是外国公司在我国境内设立的分支机构。
二、外国公司分支机构的设立1、外国公司分支机构的设立条件。
外国公司可以在我国境内设立分支机构。
在我国设立分支机构,应当具备以下条件:(1)外国公司的证明文件。
外国公司在中国境内申请设立分支机构,必须提交包括公司章程、所属国的公司登记证书等足以反映该公司真实情况和合法资格的证明文件。
其公司章程,还应当置备于该分支机构,供随时查阅。
(2)分支机构的名称。
外国公司分支机构的名称中,必须标明该外国公司的国籍及责任形式。
(3)分支机构的代表人或者代理人。
外国公司必须在中国境内指定负责其分支机构的代表人或者代理人。
该代表人或代理人的`国籍不限。
(4)分支机构的经营资金。
外国公司必须向其在中国境内的分支机构拨付与其所从事的经营活动相适应的资金。
必要时,国务院可以规定外国公司分支机构经营资金的最低限额。
2、外国公司分支机构的设立程序。
对外国公司在我国境内设立分支机构,我国公司法采取的是审批主义,即需经批准才能设立。
外国公司在中国境内设立分支机构,必须向中国的主管机关提出申请。
目前受理申请的机关为商务部。
申请时,应当提交以下证明文件:(1)该外国公司的公司章程、所属国的公司登记证书等有关文件;(2)该外国公司在中国境内指定的代表人或者代理人的姓名、住所及其有关身份证明文件;(3)该外国公司向其分支机构拨付经营资金的证明。
The sky is always cloudy, it is foggy now, and nothing can be seen in the distance, as if it is my future.通用参考模板(页眉可删)公司分立的详细流程是什么(一)内部决策程序(二)起草分立计划或分立协议(三)分割财产(四)向债权人履行通知义务(五)办理公司分立审批与登记手续。
不管公司是进行合并还是分立,除了要满足法律规定的条件外,还需要按照法律规定办理相应的流程。
那么对于公司分立而言,其具体流程是怎样的?为您带来公司分立的详细流程,希望对您有所帮助。
公司分立指一个公司依照法定的程序和条件,通过分立协议和股东会决议,不需经过清算程序分成两个以上的公司的行为。
公司分立是一种法律行为,其不仅涉及公司的变化,还关系到公司债权债务及关系人的利益,因此必须依法定程序进行。
公司分立程序比较复杂,通常公司分立应经历下列程序:(一)内部决策程序1、召开公司董事会议。
董事会作出公司分立的决议,制定分立计划和分立协议(草案)。
2、召开股东(大)会。
董事会将公司分立议案提交股东(大)会表决,表决时按公司特别议事规则表决。
(二)起草分立计划或分立协议分立计划书是由分离公司董事会制作和决议通过的,并须提交公司股东(大)会表决。
分立协议是由分立公司与相对公司董事会协商制定,并经其决议通过后,提交各自股东会批准的法律文书。
(三)分割财产在分立事项获得批准后,分立企业应当组织人员进行财产分割,并且需要编制新的资产负债表和财产清单。
(四)向债权人履行通知义务根据公司法规定公司应当在作出分立决议之日起10日内通知债权人,并于30日内在报纸上公告。
若债权人有异议的应当按规定做出相应的安排。
(五)办理公司分立审批与登记手续1、审批手续对于外商投资企业分立需要外商投资主管部门审批,对于上市公司需要证监会审批,对于国有企业需要国有资产管理部门审批。
境外投资odi流程境外投资ODI流程。
境外直接投资(Outward Direct Investment,简称ODI)是指投资者在境外投资,即跨国公司在境外设立子公司、分支机构或者参股外国企业,以获取经济利益并对投资对象企业的经营管理产生实质性影响。
在全球化背景下,越来越多的企业选择进行境外投资,以拓展市场、获取资源和技术,实现跨国经营。
本文将介绍境外投资ODI的流程。
首先,进行市场调研。
在决定进行境外投资之前,企业需要对目标国家或地区的市场进行调研,包括政治、经济、法律、文化等方面的情况。
市场调研的目的是为了确定投资的可行性,评估潜在风险和回报,为后续决策提供依据。
其次,选择投资方式。
境外投资可以采取独资、合资、合作等多种方式。
企业需要根据自身实际情况和目标国家的法律法规选择最适合的投资方式,同时考虑到资金、管理、风险分担等因素进行权衡。
然后,进行项目论证。
在确定投资方式后,企业需要对投资项目进行论证,包括市场需求、投资规模、投资回报、风险评估等方面的分析。
项目论证是为了确保投资决策的科学性和合理性,为后续的实施提供依据。
接着,进行投资决策。
在项目论证完成后,企业需要进行投资决策,确定投资的时间、地点、规模和方式,制定投资计划和预算,并进行内部审批程序。
投资决策是整个投资过程中的关键一步,需要充分考虑各种因素,做出正确的决策。
然后,进行投资实施。
投资实施阶段包括注册设立公司、资金汇出、人员招聘、设备采购等一系列工作。
企业需要按照投资计划和预算,依法依规地完成投资实施工作,确保投资项目顺利进行。
最后,进行投资管理和运营。
投资管理和运营是境外投资的持续过程,包括财务管理、人力资源管理、市场营销、风险控制等方面的工作。
企业需要建立健全的管理体系,加强与投资对象企业的沟通和合作,实现投资项目的长期稳定运营。
总之,境外投资ODI是一个复杂的过程,需要企业充分考虑各种因素,科学决策,合法合规地进行投资活动。
公司分立的详细流程公司分立是企业经营的一项重要举措,在企业经营中可以有效改善企业经营状况和企业价值。
公司分立的流程非常复杂,以下是关于公司分立的详细流程。
一、司分立的准备工作1、了解当前公司的经营状况:首先,需要了解当前公司的经营状况,如企业组织机构、财务状况、核心竞争力、经营战略、市场状况、技术和人员等,以便于了解公司的实际情况。
2、做好分立的准备工作:针对分立的规模、内容及时间表等,公司分立的准备工作应包括相关规章、政策、细则、手续等。
3、拟定公司分立方案:针对现有企业及其子公司的经营状况,应该拟定用于实施分立的企业计划,以便于确定分立的条件、阶段、方式和落实分立的实施路径,并提出有效的措施保证整个分立过程的顺利进行。
二、公司分立的正式流程1、按照计划,分立公司准备经资产重组:根据分立方案中确定的资产重组方案和措施,正式开始分立公司的准备工作,完成资产整理、确定调整资产结构、实现资产配置平衡、调整资产结构等。
2、进行分立的技术调整:首先,需要建立新公司的组织机构,调整管理结构,明确权限;然后,需要调整新公司的财务报表,明确财务结构,落实财务数据;最后,还要根据公司分立的后续经营计划,来调整、优化新公司的技术结构。
3、准备新公司法律文件:在公司分立前,还需要准备新公司的法律文件,如公司章程、董事会决议、股东会决议、行政审批文书、政府批准文件等,以便符合法律的规定,保证新公司的合法运营。
4、实施公司分立:在完成上述准备工作后,公司可以正式开始实施分立,依据分立方案和规定部署实施,并针对新公司分立后的后续经营,进行长期的经营准备和市场推广措施。
三、公司分立的管理工作1、开展管理和检查工作:公司分立实施过程中,应加强管理和检查工作,确保公司分立工作有效精细推进,并及时纠正不符合政策要求的问题。
2、组织公司分立的评估工作:在公司分立的实施过程中,还需要组织对公司分立的效果进行评估,避免不必要的损失,并加强对公司分立细则、技术、法律、财务等方面的审查,确保公司分立按计划实施,评估结果良好。
境外设立子公司流程在全球化经济的背景下,越来越多的企业开始考虑在境外设立子公司,以拓展业务范围,降低税负,规避风险等目的。
然而,境外设立子公司并非易事,需要经过一系列繁琐的流程和程序。
下面,我们将详细介绍境外设立子公司的流程。
首先,企业需要选择合适的国家和地区。
在选择国家和地区时,需要考虑政治稳定性、法律法规、税收政策、市场需求、人才资源等因素。
企业可以根据自身的业务需求和发展战略,选择最适合的国家和地区。
其次,企业需要进行市场调研和风险评估。
在确定了国家和地区后,企业需要对当地的市场情况进行调研,了解市场需求、竞争对手、消费习惯等信息。
同时,还需要评估当地的政治、经济、法律等风险,以便制定合理的风险防范措施。
接下来,企业需要完成注册资本的注资。
根据当地的法律法规,企业需要将注册资本注入当地银行账户,并取得资金证明。
注册资本的数额根据当地的规定而定,企业需要进行充分的准备。
然后,企业需要选择合适的公司类型并完成注册。
不同的国家和地区对于公司类型的要求各有不同,企业需要根据当地的法律法规,选择合适的公司类型,如有限责任公司、股份有限公司等,并完成公司注册手续。
同时,企业还需要办理税务登记、开立银行账户、申请营业执照等相关手续。
在办理这些手续时,企业需要与当地的相关部门进行沟通,提交所需的材料,并严格按照规定的流程和程序办理。
最后,企业需要制定合规的经营计划和管理制度。
境外子公司的经营活动需要遵守当地的法律法规,企业需要制定合规的经营计划和管理制度,确保子公司的经营活动合法合规。
总的来说,境外设立子公司的流程繁琐复杂,需要企业充分准备,了解当地的法律法规和市场情况,与当地的相关部门进行积极沟通,严格按照规定的程序办理,确保境外子公司的设立顺利进行,并能够顺利开展经营活动。
希望以上内容对您有所帮助,谢谢阅读!。
公司海外分支机构管理制度第一章总则第一条目的和依据为规范公司海外分支机构的管理,提高管理水平和工作效率,保障公司利益和形象,订立本制度。
第二条适用范围本制度适用于公司海外分支机构的日常管理工作。
第三条重要任务公司海外分支机构的重要任务包含:市场拓展、销售推广、项目管理、协调沟通等。
第二章组织架构第四条海外分支机构设立1.公司海外分支机构设立必需符合相关国家法律法规和政策规定。
2.分支机构设立前须经公司总部批准,并办理相关手续。
第五条分支机构管理机构1.海外分支机构应设置管理机构,包含总经理、各部门经理等。
2.各管理机构应具备相关工作经验和专业知识,能够独立负责海外分支机构的管理工作。
第六条职责分工1.总经理负责海外分支机构整体管理与决策,对下属各部门工作结果负责。
2.各部门经理负责部门日常运营和管理工作,承当相应的责任和任务。
第七条管理层培养与选拔1.公司重视培养和选拔管理层人才,供应必需的培训和发展机会。
2.管理层应具备较强的组织协调本领、沟通本领和团队合作精神。
第三章工作流程第八条信息传递与反馈1.分支机构与总部之间应保持及时的信息传递与反馈,确保沟通畅通。
2.分支机构应依照总部的要求定期向总部报告工作进展和问题解决情况。
第九条项目管理1.分支机构应依照公司总部的项目管理要求,组织和实施相关项目。
2.分支机构项目管理需报备公司总部,确保项目进度和质量。
第十条绩效评估1.公司将定期对海外分支机构进行绩效评估,评估内容包含业绩、效益、管理水平等方面。
2.绩效评估结果将作为薪酬调整和晋升等方面的依据。
第十一条问题处理1.分支机构在遇到问题时,应及时向总部报告,并依照总部的要求进行处理。
2.问题处理过程中,应保持与总部的沟通,确保问题得到及时解决。
第四章行为规范第十二条诚信守法分支机构及其管理层、员工应严格遵守本地法律法规和公司规章制度,依法办事,诚信经营。
第十三条保护公司利益分支机构及其管理层、员工应始终把公司的利益放在首位,乐观维护公司形象,不得从事损害公司利益的行为。
分公司成立具体流程分公司成立具体流程现如今,社会上的很多公司如雨后春笋般出现,其中听得最多的就是分公司的设立。
可你知道分公司的设立需要什么条件吗?分公司的设立往往走什么流程呢?下面法律快车店铺就对这一问题,做了以下详细的阐述,希望对各位有所帮助!设立分公司的流程:名称预先核准→办理营业执照→刻制印章→办理组织代码证→税务登记证→银行开户注册分公司流程第一步名称预先核准一、分公司名称预先登记办理事项:企业名称预先登记办事机构:区工商分局办理地点:投资服务大厅工商分局窗口办理时限:两个小时后领取办理程序:持股东(投资人)资格证明领取《名称(变更)预先核准申请书》、《投资人授权委托意见》→填表(按公司命名要求一次可以最多起9个名称备查)→ 交表→ 领取《企业名称预先核准通知书》收费标准:无收费提供材料:⑴《名称预先核准申请书》、《投资人授权委托意见》⑵特殊行业需要的其他文件(详细内容参看工商局一次性告知单)。
注册公司流程第二步办理营业执照注册分公司各部门所需材料:二、注册分公司所需资料:(工商所注册分公司需资料)1、名称表2、申请书(工商的一套表格)3、总公司章程复印件4、总公司营业执照副本复印件5、分公司营业场所使用证明租赁合同、产权证复印件6、总公司出具的分公司负责人的任职文件及身份证明复印件以上复印件需带原件核对(具体见工商规定),复印件需盖公章办理时间:10个工作日(本地分公司5个工作日)注册分公司流程第三步分公司印章备案及刻制三、分公司印章备案及刻制办理事项:备案及刻制印章办事机构:区公安分局及其指定的刻字社办理地点:投资服务大厅公安分局窗口备案,区公安分局指定的刻字社刻章办理时限:备案立等可取;刻章价格不定(属于企业行为,由刻字社自行定价)办理程序:携带营业执照副本到公安分局窗口备案→公安分局在营业执照副本上印核准章→在指定的刻字社刻制公章、财务章、合同章、人名章等印鉴收费标准:公安分局备案免费,刻章费:(此为行业规范价格,仅供参考)共计365元(其中财务章180、公章70元/枚、合同章70元/枚、人名章45元/枚)提供材料:⑴营业执照副本原件及复印件⑵分公司负责人身份证原件及复印件⑶经办人身份证原件及复印件⑷全民、集体企业、企业的分支机构,出示上级主管部门的介绍信;有限公司参股股东中,包括法人股的应持其中一家法人单位介绍信。
成立子公司与分公司流程一、成立子公司的流程:1.确定公司类型:选择公司类型,如有限责任公司(有限公司)或股份有限公司。
2.寻找合作伙伴:确定股东、董事会成员和监事会成员,根据公司需要确定合适的股东结构。
3.完成注册资本的认缴:确认子公司的注册资本额度,并向工商部门交纳注册资金。
4.申请公司名称:根据相关法律法规和工商部门的要求,提供公司名称备案和核准。
5.办理核准手续:向审批机关提交公司设立申请文件,包括公司章程、股东会决议和监事选举等。
6.注册登记:提交相关材料至当地工商部门完成公司的注册登记手续。
7.银行开户:选择一家商业银行并向其提供相关材料以开立公司银行账户。
8.办理税务登记:向国家税务机关提供公司的注册登记和相关材料,办理税务登记手续。
9.办理社保登记:根据当地规定向社会保险部门提供相关材料,办理员工社会保险登记手续。
10.办理其他许可证和执照:根据公司业务和当地规定,办理其他可能需要的许可证和执照,如特种行业许可证等。
11.办理营业执照和印章:根据工商部门要求,完成营业执照的申请和注册,并制作印章。
12.印制公司公章:根据公司需要,制作公司的公章和财务专用章。
13.办理外汇管理:如果子公司需要进行跨国贸易或境外投资等涉及外汇的业务,需向外汇管理机构申请相关许可或备案。
14.办理劳动合同和社保:根据当地劳动法规定,与员工签订劳动合同,并为员工办理社会保险和住房公积金等。
15.年检和年度报告:根据当地相关法规,每年向监管机构提交年度报告和完成年检等程序。
二、成立分公司的流程:1.确定分公司名称:根据公司总部或上级机构的要求选择一个适合的分公司名称。
2.寻找合作伙伴:确定分公司的责任人、员工和管理层成员。
3.提交注册申请:向当地工商部门提交分公司设立申请材料,包括公司章程、股东会决议和监事选举等。
4.注册登记:提交相关材料至工商部门完成分公司的注册登记手续。
5.银行开户:选择一家商业银行并向其提供相关材料以开立分公司银行账户。
外资企业注册分、子公司所需文件
1-国外之注册公司的英文名字
2-国外母公司的所有注册资料(营业执照、公司章程、税务登记证和相关资质、法人授权委托书(各公证版英文3份)和法人彩色护照复印件,带有1年的居留商务签证、国外联络地址和法人照片4cm * 6cm 八张。
3-公司法人在取得商务部的营业执照后,须到本地任何一家银行,由银行发函开户证明。
4-公司在柬埔寨营业地址附上当地公安派出所备书认证的租约和当地公安派出所的暂住居留住户登记证明。
5-法人在取得营业执照后,再到税务局拍照、按指纹。
申办公司执照包括:
1.公司的商务部营业执照(7个工作日完成,从文件齐全算起)
2.商务部确认盖章之公司章程及印章(7个工作日完成,从文件齐全
算起)
3.税务登记证和增值税证(或进出口许可证)30-60个工作日完成
*备注:至于对应所能开的发票,是要根据公司的营业项目有关的业务,如:建筑类型的公司,只能开与建筑有关的发票;普通贸易公司,也只能开与其业务相关的贸易发票。
付款方式:
1.先预付美金$100.00元。
2.文件资料收集齐全后,待我司把所有的申办文件、批文经商务批准备,签署
好所有的申办文件主,再付余额美元$2200.00。
3.所有子、分公司都归总局注册登记,税务登记证的费用都比新成立的公司要
费用要大将近500美元(普通程序大约2个月完成,若要加急则需加500美元,15个工作日完成)
4.若是工程、设计、勘察、装修等项目公司,则必须再办理相关资质,办理手
续与费用不在以上报价内。
5.办理相关资质文件需要:国内建筑或装修图文、画册,相关项目的合同,
(还要再翻译成柬语版)建造总价不低于500万美元、本地银行10万存款证明。
6.甲级费用:7000美元乙级费用:6000美元丙级费用:4000美元。