河南省2017年人身损害赔偿标准
- 格式:doc
- 大小:29.00 KB
- 文档页数:2
2017年全国人身损害赔偿项目:1、医疗费2、误工费3、伙食费4、护理费5、交通费6、住宿费7、营养费8、残疾赔偿金9、残疾用具费10、丧葬费11、死亡赔偿金12、生活费13、抚慰金人身损害计算方式2017年国家统计局公布数据:1、上一年度全国城镇居民人均可支配收入31195元2、上一年度全国农村居民人均可支配收入11422元3、上一年度全国城镇居民人均消费支出21392元4、上一年度全国农村居民人均消费支出9223元5、上一年度全国城镇就业人员年平均工资为62029元6、上一年度全国在岗职工年平均工资63241元2017年全国人身损害赔偿标准计算方式:1、医疗费医药治疗费的赔偿,一般应以所在地治疗医院的诊断证明和医药费、治疗费、住院费的单据或病历、处方认定。
2、误工费根据受害人的误工时间和收入状况确定。
受害人误工日期,应当按其实际损害程度、恢复状况并参照法医鉴定或者治疗医院出具的证明等认定。
受害人有固定收入的,误工费的赔偿应当按照其收入的实际损失计算。
受害人无固定收入的,按照其最近三年的平均收入计算;受害人不能举证证明其最近三年的平均收入状况的,可以参照海南省相同或者相近行业上一年度职工的平均工资计算。
3、伙食费住院伙食补助费,按照国家机关一般工作人员出差伙食补助标准(元/天)×住院天数赔偿。
4、护理费根据护理人员的收入状况和护理人数、护理期限确定。
护理人员有收入的,护理费的赔偿可以按照本意见关于误工费的规定计算。
护理人员无收入的,护理费的赔偿可以按照当地居民平均生活费标准计算。
5、交通费交通费的票据应与就医次数相符。
票据少于就医次数的,一般可根据实际票据认定;票据多于就医次数的,应以实际就医次数认定。
6、住宿费住宿费的赔偿,可以按照当地国家机关一般工作人员的出差住宿标准计算,以住宿费的收据为凭。
7、营养费营养费的赔偿,可以按照当地居民平均生活费标准的百分之四十至六十的比例计算。
8、残疾赔偿金(1)受害人在60岁以下城镇居民残疾赔偿金=城镇居民家庭人均可支配收入元×20年×伤残赔偿系数农村居民残疾赔偿金=农民人均纯收入元×20年×伤残赔偿系数(2)受害人在60-74岁之间城镇居民残疾赔偿金=城镇居民家庭人均可支配收入元×[20年-(受害人实际年龄-60岁)]×伤残赔偿系数农村居民残疾赔偿金=农民人均纯收入元×[20年-(受害人实际年龄-60岁)]×伤残赔偿系数(3)受害人在75岁以上城镇居民残疾赔偿金=城镇居民家庭人均可支配收入元×5年×伤残赔偿系数农村居民残疾赔偿金=农民人均纯收入元×5年×伤残赔偿系数9、残疾用具费因残疾需要配制补偿功能的器具的,应当根据治疗医院的证明或法医意见,结合使用者的年龄、我国人口平均寿命、器具使用年限等因素,按照普及型器具的费用计算赔偿数额。
遇到交通问题?赢了网律师为你免费解惑!访问>>2017河南交通事故死亡赔偿标准交通事故死亡赔偿,是肇事者对受害者近亲属的一种补偿,需要按照交通事故死亡赔偿标准进行。
《2017河南交通事故死亡赔偿标准》沿用的是2017年的赔偿标准,该标准的大多内容基本是没有什么变化的。
如有变动,可以参考我们赢了网网站。
《2017河南交通事故死亡赔偿标准》一、根据《2017年河南省国民经济和社会发展统计公报》得出一下数据:1、城镇居民人均可支配收入25576元/年;2、城镇居民人均消费性支出17154元/年;3、农村居民人均可支配收入10853元/年;4、农村居民人均消费性支出7887元/年.5、2017年河南省城镇单位在岗职工年平均工资为38804元/年。
二、河南省交通事故死亡赔偿标准1、死亡赔偿金计算公式(1)受害人在60周岁以下城镇居民死亡赔偿金=城镇居民人均可支配收入× 20年农村居民死亡赔偿金=农村居民人均纯收入× 20年(2)受害人在60-74岁之间城镇居民死亡赔偿金=城镇居民人均可支配收入×[20年-(死亡人实际年龄-60岁)]农村居民死亡赔偿金=农村居民人均纯收入×[20年-(死亡人实际年龄-60岁)](3)受害人在75岁以上城镇居民死亡赔偿金=城镇居民人均可支配收入×5年农村居民死亡赔偿金=农村居民人均纯收入×5年2、丧葬费丧葬费按照受诉法院所在地上一年度职工月平均工资标准,以六个月总额计算。
丧葬费=在岗职工年平均工资÷2来源:(2017河南交通事故死亡赔偿标准/jt/104098.html)交通事故.相关法律知识∙压白色实线怎么处罚,有什么规定(2018)/jt/652301.html∙什么情况下会被吊销驾驶证/jt/652300.html∙二次酒驾会被行政拘留吗/jt/652299.html∙人身损害赔偿误工费标准(2018年)和计算方法是什么样子的/jt/652298.html∙交通事故后驾驶员离开现场算不算逃逸/jt/652297.html ∙违章滞纳金从什么时候算/jt/652296.html ∙手机上怎么交违章罚款/jt/652295.html ∙公司营业执照注销掉,车辆保险索赔/jt/652294.html ∙查酒驾验血的费用是多少/jt/652293.html ∙交通违章哪种没有滞纳金/jt/652292.html ∙车辆违章多久就能在网上查/jt/652291.html ∙债权人什么情况下可以保全债务人车辆/jt/652290.html ∙交通标志分为哪些种类/jt/652289.html ∙现在车辆违章没拍到人可以不扣分吗/jt/652288.html ∙2018年实习驾照上高速处罚/jt/652287.html∙汽车年检可以提前和延后多少天/jt/652286.html∙汽车报废国家有多少补助/jt/652285.html∙交通事故赔偿住院伙食是多少钱一天/jt/652284.html∙异地违章多久能查出来/jt/652283.html∙2018年无证驾驶汽车怎么处理/jt/652282.html∙c1驾驶证能开什么车 /jt/652281.html ∙酒驾后私了被索要巨额赔偿,是否涉嫌敲诈/jt/652280.html∙单位货车年检需要那些材料/jt/652279.html∙各类驾驶证换领补证方式/jt/652278.html∙小车超过年审一年还可以再去年审吗/jt/652277.html∙交通违章行政复议怎么弄/jt/652276.html∙连环车祸责任如何划分/jt/652275.html∙车辆购置税发票有什么用/jt/652274.html∙小车年检要注意什么 /jt/652273.html ∙交通事故道路护栏赔偿标准(2018年)/jt/652272.html∙机动车年检是6年一次还是2年一次/jt/652271.html∙超速去哪处理 /jt/652270.html∙套牌车被扣押如何取车/jt/652269.html∙企业年审和年检的区别/jt/652268.html∙驾驶机动车违章超过15天未处理会怎样/jt/652267.html∙如何避免产生交通罚款滞纳金/jt/652266.html∙酒驾出车祸会坐牢吗 /jt/652265.html ∙汽车购置税去哪交材料及程序2018最新/jt/652264.html∙在自助终端机如何交交通罚款/jt/652263.html∙醉驾后不想被追究刑事责任怎么办/jt/652262.html∙年检和年审有什么区别/jt/652261.html∙2018年驾驶证扣分新规定(2018)/jt/652260.html∙B1驾照可以开什么车 /jt/652259.html ∙摩托车年审在哪里,需要什么证件/jt/652258.html∙酒驾处罚标准(2018年)2018/jt/652257.html∙酒驾跑了交警会查吗 /jt/652256.html ∙交通违章罚款及扣分去哪办理/jt/652255.html∙车辆违章了在哪里缴费/jt/652254.html∙车祸导致四级伤残赔多少钱/jt/652253.html∙违章停车会受到哪些处罚/jt/652252.html∙酒驾拘留是当场带走吗/jt/652251.html∙年内两次酒驾被查,会受怎样的处罚/jt/652250.html∙酒驾自己把车撞坏了,交警把车拖走了怎么办/jt/652249.html∙c1驾驶证被扣分后多久清零/jt/652248.html∙不知事故发生离开事故现场算逃逸吗/jt/652247.html∙出车祸驾驶员死亡赔偿多少钱/jt/652246.html∙年审和年检是一回事吗/jt/652245.html∙公安机关可以撤销交通事故责任认定书吗/jt/652244.html∙新能源汽车补贴延期到哪一年/jt/652243.html∙货车营运证年检过期怎么办/jt/652242.html∙车辆违章后,需要在多长时间内缴纳罚款/jt/652241.html∙车祸致人死亡保险赔多少钱/jt/652240.html ∙摩托车年检可以延迟几天/jt/652239.html ∙交通事故修车的误工费/jt/652238.html ∙旧车置换补贴是怎么回事/jt/652237.html ∙酒驾、醉驾的定性及应承担的法律责任/jt/652236.html ∙交通5级伤残赔偿多少钱/jt/652235.html ∙超速扣分标准(2018年)是什么/jt/652234.html ∙车祸追尾赔前车多少钱/jt/652233.html ∙驾驶证没满一年被扣分要去重新考试吗/jt/652232.html ∙车辆购置税在哪交,需要带什么证件/jt/652231.html ∙轿车的车辆购置税比例是多少/jt/652230.html∙驾驶证换证需要带什么资料,程序是什么/jt/652229.html∙行车过程中因操作不当引发交通事故,保险公司理赔吗/jt/652228.html∙哪些交通违章会被扣留机动车/jt/652227.html∙汽车延后年检会被罚款吗/jt/652226.html∙为什么交了罚款,网上还是未处理状态/jt/652225.html∙旧车置换补贴的申请材料和程序/jt/652224.html∙2018单位车辆违章处理/jt/652223.html∙2018年企业退休人员因病死亡的抚恤金和丧葬费/jt/652222.html∙车祸撞坏了护栏要赔多少钱/jt/652221.html∙最新交通法规处罚细则有哪些/jt/652220.html∙汽车在外地停车违章罚款怎么办/jt/652219.html∙2018年二手车置换补贴领取程序及注意事项/jt/652218.html∙何种情况下危险驾驶罪追诉时效会中断/jt/652217.html∙驾驶证扣分怎么消分 /jt/652216.html ∙超速发生车祸责任如何划分/jt/652215.html∙交通违章罚款可以在哪些银行缴费/jt/652214.html∙申请驾驶证要达到怎样的条件才可以/jt/652213.html∙酒驾被碰瓷该报警吗 /jt/652212.html ∙酒驾碰车找人替罪,代替人应受怎样处罚/jt/652211.html∙审车需要多少钱2018 /jt/652210.html ∙现在车辆购置税大概要多少钱/jt/652209.html∙车辆违章分被扣完怎么办/jt/652208.html∙2018年闯红灯怎么处理/jt/652207.html∙货车年审需要多少钱 /jt/652206.html∙私家车超过年检期限怎么办/jt/652205.html∙道路违章处理存在异议,如何申请行政复议/jt/652204.html∙出车祸精神病6级赔偿多少钱/jt/652203.html∙西安限行的具体规定(2018)有哪些/jt/652202.html遇到交通问题?赢了网律师为你免费解惑!访问>>交通事故伤残等级有哪些评定标准一、交通事故伤残如何评定?交通事故受伤人员伤残评定工作应当由法医进行;无法医的,由处理交通事故的办案人员进行;伤情复杂的,可以聘请有专门知识的人员或者委托其他专业伤残鉴定机构进行。
2017最新工伤伤残1-10级鉴定赔偿标准2017最新工伤伤残1-10级鉴定赔偿标准引言工伤伤残是指劳动者在工作过程中因工作原因造成的身体伤害,导致身体功能或组织结构的不完整,对劳动能力造成一定程度的限制及影响。
根据《中华人民共和国工伤保险条例》,对工伤伤残程度进行鉴定,工伤劳动者可以获得相应的赔偿。
鉴定赔偿标准是根据伤残程度划分等级来决定的,下面将介绍2017年最新的工伤伤残1-10级鉴定赔偿标准。
1. 一级伤残鉴定赔偿标准一级伤残鉴定为完全丧失劳动能力的伤残,在2017年的赔偿标准为:赔偿金200-250个月工资。
2. 二级伤残鉴定赔偿标准二级伤残鉴定为丧失了三分之二以上劳动能力的伤残,在2017年的赔偿标准为:赔偿金180-220个月工资。
3. 三级伤残鉴定赔偿标准三级伤残鉴定为丧失了五分之二以上但不满三分之二劳动能力的伤残,在2017年的赔偿标准为:赔偿金160-200个月工资。
四级伤残鉴定为丧失了四分之一以上但不满五分之二劳动能力的伤残,在2017年的赔偿标准为:赔偿金140-180个月工资。
5. 五级伤残鉴定赔偿标准五级伤残鉴定为丧失了五分之二十以上但不满四分之一劳动能力的伤残,在2017年的赔偿标准为:赔偿金120-160个月工资。
6. 六级伤残鉴定赔偿标准六级伤残鉴定为丧失了五分之十以上但不满五分之二十劳动能力的伤残,在2017年的赔偿标准为:赔偿金100-140个月工资。
7. 七级伤残鉴定赔偿标准七级伤残鉴定为丧失了五分之五以上但不满五分之十劳动能力的伤残,在2017年的赔偿标准为:赔偿金80-120个月工资。
8. 八级伤残鉴定赔偿标准八级伤残鉴定为丧失了三分之二以上但不满五分之五劳动能力的伤残,在2017年的赔偿标准为:赔偿金60-100个月工资。
9. 九级伤残鉴定赔偿标准九级伤残鉴定为丧失了五分之十以上但不满三分之二劳动能力的伤残,在2017年的赔偿标准为:赔偿金40-80个月工资。
职工治疗工伤应当在签订服务协议的医疗机构就医,情况紧急时可以先到就近的医疗机构急救。
治疗工伤所需费用符合工伤保险诊疗项目目录、工伤保险药品目录、工伤保险住院服务标准的,从工伤保险基金支付。
工伤保险诊疗项目目录、工伤保险药品目录、工伤保险住院服务标准,由国务院社会保险行政部门会同国务院卫生行政部门、食品药品监督管理部门等部门规定。
职工住院治疗工伤的伙食补助费,以及经医疗机构出具证明,报经办机构同意,工伤职工到统筹地区以外就医所需的交通、食宿费用从工伤保险基金支付,基金支付的具体标准由统筹地区人民政府规定。
工伤职工治疗非工伤引发的疾病,不享受工伤医疗待遇,按照基本医疗保险办法理。
工伤职工到签订服务协议的医疗机构进行工伤康复的费用,符合规定的,从工伤保险基金支付。
第三十二条工伤职工因日常生活或者就业需要,经劳动能力鉴定委员会确认,可以安装假肢、矫形器、假眼、假牙和配置轮椅等辅助器具,所需费用按照国家规定的标准从工伤保险基金支付。
第三十三条职工因工作遭受事故伤害或者患职业病需要暂停工作接受工伤医疗的,在停工留薪期内,原工资福利待遇不变,由所在单位按月支付。
停工留薪期一般不超过12个月。
伤情严重或者情况特殊,经设区的市级劳动能力鉴定委员会确认,可以适当延长,但延长不得超过12个月。
工伤职工评定伤残等级后,停发原待遇,按照本章的有关规定享受伤残待遇。
工伤职工在停工留薪期满后仍需治疗的,继续享受工伤医疗待遇。
生活不能自理的工伤职工在停工留薪期需要护理的,由所在单位负责。
第三十四条工伤职工已经评定伤残等级并经劳动能力鉴定委员会确认需要生活护理的,从工伤保险基金按月支付生活护理费。
生活护理费按照生活完全不能自理、生活大部分不能自理或者生活部分不能自理3个不同等级支付,其标准分别为统筹地区上年度职工月平均工资的50%、40%或者30%。
第三十五条职工因工致残被鉴定为一级至四级伤残的,保留劳动关系,退出工作岗位,享受以下待遇:(一)从工伤保险基金按伤残等级支付一次性伤残补助金,标准为:一级伤残为27个月的本人工资,二级伤残为25个月的本人工资,三级伤残为23个月的本人工资,四级伤残为21个月的本人工资;(二)从工伤保险基金按月支付伤残津贴,标准为:一级伤残为本人工资的90%,二级伤残为本人工资的85%,三级伤残为本人工资的80%,四级伤残为本人工资的75%。
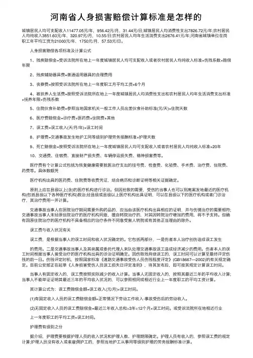
河南省⼈⾝损害赔偿计算标准是怎样的城镇居民⼈均可⽀配收⼊11477.05元/年,956.42元/⽉,31.44元/⽇;城镇居民⼈均消费性⽀出7826.72元/年;农村居民⼈均纯收⼊3851.60元/年,320.97元/⽉,10.55/⽇;农村居民⼈均年⽣活消费⽀出2676.41元/年;河南省城镇单位在岗职⼯年平均⼯资为21000元/年,1750元/⽉,57.53元/⽇。
⼈⾝损害赔偿各项标准及计算公式1、残疾赔偿⾦=受诉法院所在地上⼀年度城镇居民⼈均可⽀配收⼊或者农村居民⼈均纯收⼊标准×伤残系数×赔偿年限2、残疾辅助器具费=普通适⽤器具的合理费⽤3、丧葬费=按照受诉法院所在地上⼀年度职⼯⽉平均⼯资×6个⽉4、被扶养⼈⽣活费=按照受诉法院所在地上⼀年度城镇居民⼈均消费性⽀出和农村居民⼈均年⽣活消费⽀出标准×抚养年限×伤残系数5、住院伙⾷补助费=参照当地国家机关⼀般⼯作⼈员出差伙⾷补助标准(元/天)×住院天数6、医疗费赔偿⾦=诊疗费+医药费+住院费+其他7、误⼯费=误⼯收⼊(天/⽉/年)×误⼯时间8、护理费=交通事故发⽣地护⼯同等级别护理劳务报酬标准×护理天数9、死亡赔偿⾦=按照受诉法院所在地上⼀年度城镇居民⼈均可⽀配收⼊或者农村居民⼈均纯收⼊标准×20年10、交通费、住宿费、直接财产损失费、车辆停运损失费、精神损害费等。
医疗费有个计算公式包括为恢复健康需要就医治疗⽀出的挂号费、检查费、化验费、⼿术费、治疗费、住院费、药费等。
具体数额凭医疗机构出具的医药费、住院费等收费凭证,结合病历和诊断证明等相关证据确定。
原则上应在县级以上(含)的医疗机构进⾏诊治。
但因抢救的需要,受伤的当事⼈也可以到离案发地最近的医疗机构(包括县级以下各种医疗机构)救治;经县级或县级以上医疗机构出具证明,可以在县级以下的医疗机构或者门诊治疗,其治疗费⽤⼀并计算。
遇到保险纠纷问题?赢了网律师为你免费解惑!访问>>交通事故致人伤亡案件损害赔偿标准(2017最新)[导读]:伤亡事故赔偿标准,交通事故致人伤亡案件损害赔偿的范围与标准,人身伤亡损害赔偿的范围应当包括医疗费、误工费、护理费、营养费、交通费,残疾者用具费,死者生前扶养的人必要的生活费等费用。
1、侵害公民身体造成伤亡的,应当赔偿由此引起的全部财产损失。
依照法律规定当事人只承担限制赔偿责任或应承担惩罚性赔偿责任的,则依照法律规定。
2、致人损害,造成他人残疾或死亡的,侵害人应适当补偿受害人或死者遗属的其他损害。
3、故意侵害他人且情节恶劣的,人民法院可根据《中华人民共和国民法通则》第一百三十四条第三款的规定予以民事制裁。
4、人身伤亡损害赔偿的范围应当包括医疗费、误工费、护理费、营养费、交通费,残疾者用具费,死者生前扶养的人必要的生活费等费用。
5、医疗费:即受害人受伤害后为恢复健康进行医疗所支付的费用。
应当包括挂号费、药费、检查费、住院费、整容费等费用。
医疗费一般应当以治疗医院出具的诊断证明和医疗费的单据为凭证,并确系治疗侵害人的侵害行为所致伤害的费用。
在审核医疗费用时,应当遵循以下具体规定:(1)挂号费:挂号费的次数、科别与审核认定的治疗伤害所就诊的次数、科别一致的挂号费应当赔偿。
(2)检查费、治疗费等:根据伤疾的需要经治疗医院同意进行的检查、治疗等费用应予赔偿。
未经治疗医院同意,受害人自行治疗与伤疾无关的费用或自行重复检查所花费的费用不计入赔偿范围,但确系治疗医院误诊而遗漏的伤疾除外。
(3)药费:必须确系治疗因伤害人的侵害行为所致伤害的药费。
需外购药品的,应当有治疗医院开具的处方。
药品的种类、数量应当与处方一致,没有治疗医院开具的处方,擅自购买与损害无关的药品不应计入赔偿范围。
[导读]:伤亡事故赔偿标准,交通事故致人伤亡案件损害赔偿的范围与标准,人身伤亡损害赔偿的范围应当包括医疗费、误工费、护理费、营养费、交通费,残疾者用具费,死者生前扶养的人必要的生活费等费用。
遇到侵权赔偿问题?赢了网律师为你免费解惑!访问>>各地精神损害赔偿计算标准(2017年最新版) 《最高人民法院关于确定民事侵权精神损害赔偿责任若干问题的解释》第十条并未明确精神损害抚慰金的计算方式和赔偿限额,各地法院在审批实践中如何确定具体的赔偿数额,遇到了一定的困扰。
针对此种情况,各地法院根据本地区的经济发展水平及司法实践,制定了具体的精神损害抚慰金计算规定。
一、安徽省《安徽省高级人民法院审理人身损害案件若干问题的指导意见》第二十五条规定如下:(一)公民身体权、健康权遭受轻微伤害,不支持赔偿权利人的精神抚慰金请求;(二)公民身体权、健康权遭受一般伤害没有构成伤残等级的,精神抚慰金的数额一般为1000元至5000元;(三)公民身体权、健康权遭受的伤害已经构成伤残等级,精神抚慰金的数额可以结合受害人的伤残等级确定,一般不低于5000元,但不高于80000元。
(四)造成公民死亡的,精神抚慰金的数额一般不低于50000元,但不高于80000元;案件有其他特殊侵权情节的,精神抚慰金的数额可以不按上述标准确定。
受害人自身有过错的,应按其过错程度减少精神抚慰金数额。
二、山东省《山东高级人民法院关于审理人身损害赔偿案件若干问题的意见》第八十五条规定,自然人的生命权、健康权、身体权等物质性人格权和自然人的名誉权、姓名权、肖像权、荣誉权、人格尊严权、人身自由权、隐私权等精神性人格权因受到不法侵害,造成受害人精神利益损害而请求精神损害赔偿或精神损害抚慰金赔偿(残疾赔偿金、死亡赔偿金及其他情形的赔偿金)的,具体赔偿标准规定如下:(一)侵害人是自然人的一般性精神损害赔偿标准为一千元--三千元;严重精神损害,赔偿标准为三千元--五千元。
(二)侵害人是法人或其他社会组织的,一般按照公民赔偿标准的五--十倍予以赔偿侵害人侵害行为特别恶劣、受害人的伤害程度特别严重或社会影响特别大的,可根据实际需要,适当提高上述赔偿标准,但判决前必须呈报省法院复核。
河南省道路交通事故损害赔偿项目计算标准一、交通事故的定义车辆在道路上因过错或者意外造成的人身伤亡或者财产损失的事件。
车辆,是指机动车和非机动车;道路,是指公路、城市道路和虽在单位管辖范围内但允许社会机动车通行的地方,包括广场、公共停车场等用于公众通行的场所。
机动车在道路以外的地方通行时发生事故,造成人身伤亡、财产损失的赔偿,比照适用机动车交通事故责任强制保险条例。
如果发生交通事故造成人身损害,要第一时间选择报警,方便日后理赔,无论是法院起诉还是私下调解,有交警部门出具的事故认定书,都方便很多。
二、事故认定书事故认定书按照类型可划分为简易程序和一般程序;按照内容可划分为事故认定书和事故证明书。
(1)简易程序。
交通事故有以下情况的可以按照简易程序来进行处理:仅造成人员轻微伤的; 发生财产损失事故,当事人对事实或者成因有争议的,以及虽然对事实或者成因无争议,但协商损害赔偿未达成协议的; 机动车无号牌、无检验合格标志、无保险标志的; 载运爆炸物品、易燃易爆化学物品以及毒害性、放射性、腐蚀性、传染病病源体等危险物品车辆的;碰撞建筑物、公共设施或者其他设施的; 驾驶人无有效机动车驾驶证的;驾驶人有饮酒、服用国家管制的精神药品或者麻醉药品嫌疑的; 当事人不能自行移动车辆的。
简易程序可一名交警处理。
(2)一般程序。
自现场调查之日起十日内制作道路事故认定书;交通肇事逃逸案件在查获交通肇事车辆和驾驶人后十日内制作道路事故认定书;需要进行检验、鉴定的,应当在检验、鉴定结论确定之日起五日内制作道路事故认定书。
至少要两名交警处理。
(3)事故证明书(道路事故成因无法查清,无法划分责任或无法证明事故发生)。
河南省法院在诉讼过程中处理事故证明书时,通常情况下会按照事故双方同等责任来计算理赔。
(4)检验、鉴定:公安机关交通管理部门应当自事故现场调查结束之日起三日内委托具备资格的鉴定机构进行检验、鉴定。
对检验、鉴定结论有异议的,可在公安机关交通管理部门送达之日起三日内申请重新检验、鉴定。
2017年河南省人身损害赔偿标准及各行业职工平均工资一、河南省城镇居民2016年人均可支配收入27232.92元/年;二、河南省城镇居民2016年人均消费性支出18087.79元/年;三、河南省农村居民2016年人均纯收入11696.74元/年;四、河南省农村居民2015年人均年生活消费支出8586.59元/年。
五、城镇非私营单位就业人员年平均工资为45920元六、各行业就业人员平均工资1、农、林、牧、渔业为34941元/年。
2、采矿业为48774元/年。
3、制造业为41338元/年。
4、电力、燃气及水的生产和供应业为65713元/年。
5、建筑业为41283元/年。
6、批发和零售业为39990元/年。
7、交通运输、仓储和邮政业为52099元/年。
8、住宿和餐饮业为33854元/年。
9、信息传输、软件和信息技术服务业为60671元/年。
10、金融业为74441元/年。
11、房地产业为45429元/年。
12、租赁和商务服务业为41060元/年。
13、科学研究和技术服务业为56866元/年。
14、水利、环境和公共设施管理业为37552元/年。
15、居民服务、修理和其他服务业为33857元/年。
16、教育为50152元/年。
17、卫生和社会工作为53308元/年。
18、文化、体育和娱乐业为47591元/年。
19、公共管理、社会保障和社会组织为42587元/年。
2016年河南省人身损害赔偿标准及各行业职工平均工资一、城镇居民人均可支配收入25576元/年;二、城镇居民人均消费支出17154元/年;三、农村居民人均纯收入10853元/年;四、农村居民人均消费支出7887元/年。
五、城镇非私营单位在岗职工年平均工资42670元。
六、各行业职工平均工资1、农、林、牧、渔业为28849元/年。
2、采矿业为51239元/年。
3、制造业为37944元/年。
4、电力、燃气及水的生产和供应业为61076元/年。
5、建筑业为38425元/年。
2017年伤残赔偿标准2017年伤残赔偿标准一、伤残赔偿的概述伤残赔偿是根据伤者因事故或其他原因导致身体或心理机能丧失或功能障碍而给予的经济补偿。
本文档将详细介绍2017年的伤残赔偿标准。
二、伤残赔偿等级与金额根据伤残程度的不同,伤残赔偿分为十级,分别对应不同的赔偿金额。
具体的伤残程度与赔偿金额如下:1级伤残:伤残程度为轻微,赔偿金额为5000元。
2级伤残:伤残程度为较轻,赔偿金额为10000元。
3级伤残:伤残程度为轻度,赔偿金额为20000元。
4级伤残:伤残程度为中度,赔偿金额为50000元。
5级伤残:伤残程度为较重,赔偿金额为100000元。
6级伤残:伤残程度为重度,赔偿金额为150000元。
7级伤残:伤残程度为严重,赔偿金额为210000元。
8级伤残:伤残程度为极重,赔偿金额为280000元。
9级伤残:伤残程度为特重,赔偿金额为360000元。
10级伤残:伤残程度为极特重,赔偿金额为450000元。
三、伤残赔偿的申请流程1.伤残认定的申请1.1 准备申请材料:联系明、医疗证明、事故证明等。
1.2 提交申请材料至相关部门。
1.3 相关部门对伤残程度进行评估。
1.4 根据评估结果,作出伤残认定。
2.赔偿金申请2.1 准备申请材料:伤残认定证明、银行账户等。
2.2 提交申请材料至人身损害赔偿委员会。
2.3 人身损害赔偿委员会审查材料并进行审核。
2.4 根据审核结果,发放赔偿金。
四、附件本文档涉及的附件包括:1.伤残认定申请表格2.赔偿金申请表格五、法律名词及注释1.伤残赔偿:因事故或其他原因导致身体或心理机能丧失或功能障碍而给予的经济补偿。
2.伤残程度:对身体或心理机能丧失或功能障碍的评定程度。
3.伤残认定:根据伤者的身体或心理机能丧失或功能障碍程度进行评定,并作出相应的认定。
国家赔偿如何计算?2017年国家赔偿新标准国家赔偿是指国家机关及其工作人员因行使职权给公民、法人及其他组织的人身权或财产权造成损害,依法应给予的赔偿。
国家赔偿由侵权的国家机关履行赔偿义务。
一、行政赔偿范围第三条行政机关及其工作人员在行使行政职权时有下列侵犯人身权情形之一的,受害人有取得赔偿的权利:(一)违法拘留或者违法采取限制公民人身自由的行政强制措施的;(二)非法拘禁或者以其他方法非法剥夺公民人身自由的;(三)以殴打、虐待等行为或者唆使、放纵他人以殴打、虐待等行为造成公民身体伤害或者死亡的;(四)违法使用武器、警械造成公民身体伤害或者死亡的;(五)造成公民身体伤害或者死亡的其他违法行为。
第四条行政机关及其工作人员在行使行政职权时有下列侵犯财产权情形之一的,受害人有取得赔偿的权利:(一)违法实施罚款、吊销许可证和执照、责令停产停业、没收财物等行政处罚的;(二)违法对财产采取查封、扣押、冻结等行政强制措施的;(三)违法征收、征用财产的;(四)造成财产损害的其他违法行为。
第五条属于下列情形之一的,国家不承担赔偿责任:(一)行政机关工作人员与行使职权无关的个人行为;(二)因公民、法人和其他组织自己的行为致使损害发生的;(三)法律规定的其他情形。
二、刑事赔偿范围第十七条行使侦查、检察、审判职权的机关以及看守所、监狱管理机关及其工作人员在行使职权时有下列侵犯人身权情形之一的,受害人有取得赔偿的权利:(一)违反刑事诉讼法的规定对公民采取拘留措施的,或者依照刑事诉讼法规定的条件和程序对公民采取拘留措施,但是拘留时间超过刑事诉讼法规定的时限,其后决定撤销案件、不起诉或者判决宣告无罪终止追究刑事责任的;(二)对公民采取逮捕措施后,决定撤销案件、不起诉或者判决宣告无罪终止追究刑事责任的;(三)依照审判监督程序再审改判无罪,原判刑罚已经执行的;(四)刑讯逼供或者以殴打、虐待等行为或者唆使、放纵他人以殴打、虐待等行为造成公民身体伤害或者死亡的;(五)违法使用武器、警械造成公民身体伤害或者死亡的。
遇到交通问题?赢了网律师为你免费解惑!访问>>2017年全国各地交通事故人身损害最新赔偿标准每年在交通事故中发生人身损害的不在少数,在发生交通事故之后,我们最担心的是发生交通事故之后赔偿标准是什么,那么2017年全国各地交通事故人身损害最新赔偿标准是什么呢?这个便是我们比较关心的问题,下文就是小编为你整理2017年全国各地交通事故人身损害最新赔偿标准,希望对您有所帮助。
交通事故赔偿项目,是指交通事故当中肇事者给予受害者的赔偿所包含的项目,主要包括医疗费、误工费、护理费、交通费、住宿费、住院期间伙食补助费、营养费、鉴定费、残疾赔偿金、残疾辅助器具费、丧葬费、被扶养人生活费、死亡赔偿金、精神损害抚慰金。
随着2017年度各地人均可支配收入、人均消费性支出数据的陆续的出台,2017年交通事故/人身损害赔偿案件,赔偿标准已经确定,交通事故和人身伤害赔偿案件中,赔偿的标准:1、医疗费:医药费按发票2、误工费:误工费按实际减少收入计算3、护理费:护理费按实际产生的费用计算,如是家属护理,则按家属实际减少收入计算4、交通费:交通费按票据5、住宿费:住宿费合理发生实际费用6、住院期间伙食补助费:住院伙食补助费20元/天×住院时间7、营养费:营养费20—40/天×营养期限8、鉴定费:鉴定费凭票据9、残疾赔偿金:60周岁及其以下:城市居民家庭人均可支配收入×20×伤残系数;农村居民人均纯收入×20×伤残系数;61—75周岁城镇:城市居民家庭人均可支配收入×年限×系数增加一岁减少一年; 农村居民人均纯收入×年限×系数;75周岁以上城镇:城市居民家庭人均可支配收入×5×系数;农村居民人均纯收入×5×系数;10、残疾辅助器具费:普通实用器具的合理标准计算11、丧葬费:丧葬费城市居民人均消费性支出12、被扶养人生活费:城市居民人均消费性支出×年限(人均消费性支出);农村居民人均消费性支出×年限(人均消费性支出);死亡赔偿金60周岁及其以下城镇:城市居民家庭人均可支配收入×20年;农村居民人均纯收入×20年;61—75周岁城镇:城市居民家庭人均可支配收入×年限增加一岁减少一年; 农村居民人均纯收入×年限;75周岁以上城镇:城市居民家庭人均可支配收入×5年;农村居民人均纯收入×5年;13、死亡赔偿金:参照各地政府指导标准14、精神损害抚慰金:死亡50000;残疾50000×系数15、其他因维权而支付的合理费用如律师费等。
遇到侵权赔偿问题?赢了网律师为你免费解惑!访问>>人身损害赔偿项目、计算标准(2017最新)人身损害赔偿包括的项目、计算标准和计算方法《中华人民共和国民法通则》第119条规定:“侵害公民身体造成伤害的,应当赔偿医疗费、因误工减少的收入、残废者生活补助费用;造成死亡的,并应当支付丧葬费、死者生前抚养的人必要的生活费等费用”。
《最高人民法院关于审理人身损害赔偿案件适用法律若干问题的解释》第17条、18条明确规定了人身损害赔偿的范围:(一)受害人遭受人身损害但没有导致伤残和死亡后果的,赔偿义务人应当予以赔偿受害人因就医治疗支出的各项费用以及因误工减少的收入,包括医疗费、误工费、护理费、交通费、住宿费、住院伙食补助费、必要的营养费。
(二)受害人因伤致残的,赔偿义务人应当赔偿受害人因增加生活上需要所支出的必要费用以及因丧失劳动能力导致的收入损失,包括残疾赔偿金、残疾辅助器具费、被抚养人生活费,以及因康复护理、继续治疗实际发生的必要的康复费、护理费、后续治疗费。
(三)受害人死亡的,赔偿义务人除应当根据抢救治疗情况赔偿上述规定的相关费用外,还应当赔偿丧葬费、被抚养人生活费、死亡补偿费以及受害人亲属办理丧葬事宜支出的交通费、住宿费和误工损失等其他合理费用。
(四)受害人或者死者近亲属遭受精神损害,赔偿权利人向人民法院请求赔偿精神损害抚慰金的,适用《最高人民法院关于确定民事侵权精神损害赔偿若干问题的解释》予以确定。
人身损害赔偿的计算标准和计算方法《最高人民法院关于审理人身损害赔偿案件适用法律若干问题的解释》第19条至33条规定了人身损害赔偿的计算标准和计算方法如下:1、医疗费根据医疗机构出具的医药费、住院费等收款凭证,结合病历和诊断证明等相关证据确定。
赔偿义务人对治疗的必要性和合理性有异议的,应当承担相应的举证责任。
医疗费的赔偿数额按照一审法庭辩论终结前实际发生的数额确定。
器官功能恢复训练所必须的康复费、适当的整容费以及其他后续治疗费,赔偿权利人可以待实际发生后另行起诉。
遇到侵权赔偿问题?赢了网律师为你免费解惑!访问>>人身损害赔偿范围和标准(2017最新)人身损害赔偿是审判实践中较为常见的案件。
由于我国法律对人身损害赔偿的范围和标准散见于多个法律部门之中,且立法时出于各自不同目的的考虑,虽然同是人身损害赔偿,但各法律部门的赔偿范围和标准却大不相同,在理论上缺乏合理性,在实践中导致操作困难,容易出现适用法律不当、赔偿数额不一等影响审判效果和法律严肃性的现象。
对此,笔者进行了分析对比,认为应当在现行法律的基础上,制定统一的《人身损害赔偿法》或在今后的民法典中予以统一规范。
兹论如下:一、人身损害赔偿中的相关概念及区别人身损害赔偿是指违法行为侵害了公民的身体权、健康权、生命权等物质性人格权,造成受害人身体的损伤或生命的丧失,侵害人应当依法承担受害人因此而造成的财产损失的侵权民事责任。
它具有以下几个法律特征:1、侵权行为的受害人只能是公民,法人不能构成人身损害赔偿的受害人;2、侵权行为的客体包括身体权、健康权和生命权;3、人身损害赔偿赔偿的不是人身伤害或死亡这一损害事实的本身,而是这种损害所造成的财产的损失。
人身损害造成的损失可分为直接损失和间接损失。
直接损失是指受害人在受到伤害后已得或必得的财产利益的减少,即人身权利受到不法伤害后,受害人所必须先行支付的一切财务开支。
间接损失是指受害人在受到伤害后可得的财产利益的丧失。
综合现行的人身损害赔偿法律法规,直接和间接损失(也就是人身损害赔偿的范围)主要有以下15项:1、医疗费用。
指受害人的身体受到不法伤害后所接受的医学上的检查、治疗和康复而支出的必须的费用。
包括挂号费、药费、治疗费、检查费、住院费、手术费、医院护理费、会诊费以及必要的整容费、器官移植费、代用器官装饰费(义眼、义齿假肢、假发等)和后期治疗费等。
2、护理费。
是指受害人因伤害在治疗、康复期间用于生活照料的开支以及因伤害丧失生活自理能力而在治疗、康复以后所开支的生活照料费用。
遇到医疗纠纷问题?赢了网律师为你免费解惑!访问>>人身损害赔偿案件的赔偿项目及标准(2017年最新版)人身损害赔偿案件的赔偿项目及标准一、医疗费的赔偿标准医疗费是指受害人接受医学上的检查、治疗和康复所必需的费用主要包括:挂号费、检验费、医药费、治疗费、住院费及其他必要的医疗费用。
因侵权行为诱发受害人其他疾病的医疗费用,应当根据侵权行为与损害后果之间的因果关系和原因力比例等实际情况,予以适当赔偿对因果关系和原因力大小难以确定的,参照专业鉴定机构的鉴定结论由人民法院自行确定。
(一)挂号费。
一般以就诊治疗单位的挂号凭据为凭证进行赔偿。
(二)检验费。
基于诊断和治疗伤情的需要,应经治单位的要求进行检验所支出的费用,均应进行赔偿。
赔偿数额根据经治单位的检查单据、诊断证明和相应的收费凭证进行确认,但有证据证明受害人进行不必要检验所支出的费用,致害人不予赔偿。
未经治疗单位允许擅自进行检验所支付的费用不予赔偿,但受害人有正当理由的除外(三)医药费。
基于伤情治疗和康复的需要,按经治单位的处方购买药品所花的费用,均应予以赔偿。
赔偿数额根据经治单位的处方单据、诊断证明和相应的收费凭据加以确认,但有证据证明受害人购买与伤情治疗和身体康复无关的药品或其他物品所支出的费用,致害人不予赔偿。
(四)治疗费。
一般以就诊治疗单位的诊断证明和治疗单据为凭进行赔偿(五)住院费。
一般以就诊治疗单位的诊断证明和住院单据为凭进行赔偿,但有证据证明受害人伤情显著轻微不需住院或伤情已经痊愈应当出院而仍然住院所支付的住院费,致害人不予赔偿。
未经初诊治疗单位允许,擅自转院接受治疗和购买药品所支付的费用不予赔偿,但受害人有正当理由的除外。
二、误工费误工费是指受害人因身体受到伤害不能正常工作所减少的正当收入。
计算误工费应考虑误工时间和受害人的正当收入标准:(一)误工时间。
指受害人因受伤害而耽误工作的时间量。
误工时间一般应当参照受害人接受治疗的医疗机构出具的证明或者法医鉴定予以认定,也可以按照受害人的实际损害程度、恢复状况等情况来确定受害人伤情显著轻微不影响正常工作的,仅计算就诊、换药当日的误工费;受害人伤情轻微无须住院治疗的,误工时间自因伤情停止工作之日起至实际痊愈之日计算;受害人出院时伤情仍末痊愈的。
2017人身损害赔偿计算标准及公式1、医疗费医疗费赔偿金额=诊疗费+医药费+住院费+其他医用费用2、住院伙食补助费住院伙食补助费赔偿金额=50元/天X住院天数3、营养费营养费赔偿金额=根据伤残情况参照医疗机构意见确定(也可按照20元左右/天标准计算)4、误工费误工时间:根据受害人接受治疗的医疗机构出具的证明确定。
受害人因伤致残持续误工的,误工时间可以计算至定残日前一天。
误工费赔偿金额=受害人固定收入(天/月/年)X误工时间,(一般要有单位工资证明和扣发工资证明等证明材料)或者(2017年度居民服务业在岗平均工资36848元七65日=100.95元/天)X误工天数受害人无固定收入的,按照起最近三年的平均收入计算;受害人不能举证证明其最近三年的平均收入状况的,可以参照受诉法院所在地相同或者相近行业上一年度职工的平均工资计算。
如都没有,误工费参照当地上一年农民人均纯收入。
5、护理费护理费赔偿金额=根据陪护人员误工费X陪护时间,或居民服务业36848元十365日=100.95元/天X陪护人数X陪护时间6、交通费(20元/天)交通费赔偿金额=根据受害人及其必要的陪护人员因就医或者转院治疗实际发生的费用计算。
交通费应当以正式票据为凭;有关凭据应当与就医地点、时间、人数、次数相符合。
7、住宿费住宿费赔偿金额=一般公职人员出差住宿标准X住宿天数(可按照150元/天计算)8、残疾赔偿金(按照受诉法院所在地)(1)、受害人在60岁以下城镇居民残疾赔偿金=29557.86元X20年X伤残赔偿指数农村居民残疾赔偿金=12719.18元X20年X伤残赔偿指数(2)、受害人在60-74岁之间城镇居民残疾赔偿金=29557.86元X20年—(受害人实际年龄—60岁)]X 伤残赔偿指数农村居民残疾赔偿金=12719.18元X20年—(受害人实际年龄—60岁)]X 伤残赔偿指数(3)、受害人在75岁以上城镇居民残疾赔偿金=29557.86元X5年X伤残赔偿指数农村居民残疾赔偿金=12719.18元X5年X伤残赔偿指数【具体伤残赔偿数额如下】:城镇居民:一级伤残为29557.86 元X20 年=591157.2 元;二级伤残为591157.2 元X90% =532041.48 元;三级伤残为591157.2 元X80% =472925.76 元;四级伤残为591157.2 元X70% =413810.04 元;五级伤残为591157.2 元X30% =354694.32 元;六级伤残为591157.2 X50% =295578.6 元;七级伤残为591157.2 X40% =236462.88 元;八级伤残为591157.2 X30% =177347.16 元;九级伤残为591157.2 X20% =118231.44 元;十级伤残为591157.2 X10% =59115.72 元。
河南省2017年人身损害赔偿标准
一、城镇居民人均可支配收入27233元/年(全额赔偿金544660元)。
二、城镇居民人均消费性支出18088元/年。
三、农村居民人均纯收入11697元/年(全额赔偿金233940元)。
四、农村居民人均年生活消费支出8587元/年。
五、河南省在岗职工平均工资(城镇非私营单位)为45920元/年,2016年6月14日通知。
(全国63241元/年,国家统计局2016年5月13日公布)。
六、2015年河南省各行业在岗职工平均工资:
1、农、林、牧、渔业为34941元/年,95.73元/天。
2、采矿业为48777元/年,133.64元/天。
3、制造业为 41338元/年, 113.25元/天。
4、电力、燃气及水的生产和供应业为65713 元/年,180.04元/天。
5、建筑业为 41283元/年,113.10元/天。
6、批发和零售业为39990元/年,109.56元/天。
7、交通运输、仓储和邮政业为 52099元/年,142.74元/天。
8、住宿和餐饮业为33854元/年,92.75 元/天。
9、信息传输、计算机服务和软件业为60671元/年,166.22元/天。
10、金融业为74441元/年,203.95元/天。
11、房地产业为45429元/年,124.46元/天。
12、租赁和商务服务业为41060元/年,112.49 元/天。
13、科学研究、技术服务和地质勘查业为56866元/年,155.80元/天。
14、水利、环境和公共设施管理业为37552元/年,102.88元/天。
15、居民服务业和其他服务业为33857元/年,92.76元/天。
16、教育为50152元/年,137.40元/天。
17、卫生、社会保障和社会福利业为53 08 元/年,146.05元/天。
18、文化、体育和娱乐业为47591元/年,130.39元/天。
19、公共管理和社会组织为42587元/年,116.68元/天。
七、全国城镇居民人均可支配收入33616元(2017年1月22日中国公报),2017年一次性工亡补助金标准为672320元。
——来源于2017年3月1日《2016年河南省国民经济和社会发展统计公报》《最高人民法院关于审理人身损害赔偿案件适用法律若干问题的解释》第25条第1款规定,“残疾赔偿金根据受害人丧失劳动能力程度或者伤残等级,按照受诉法院所在地上一年度城镇居民人均可支配收人或者农村居民人均纯收人标准,自定残之日起按二十年计算。
但六十周岁以上的,年龄每增加一岁减少一年;七十五周岁以上的,按五年计算。
”根据上述规定,要计算残疾赔偿金需要确定赔偿等级和赔偿年限。
其中居民人均收人按照城镇居民和农村居民而有所不同,但都要按照政府统计部门公布的各省、自治区、直辖市以及经济特区和计划单列市上一年度相关统计数据确定。
其计算公式为:残疾赔偿金=上一年度城镇居民人均可支配收人或者农村居民人均纯收人×伤残系数×赔偿年限。