乙肝两对半化验单对照表
- 格式:xls
- 大小:78.00 KB
- 文档页数:5
医院检验报告单乙肝两对半模板XXX检验报告单(乙肝两对半)
姓名:XXX
性别:男
年龄:XX岁
门诊号:xxxxxxxx06
病床号:
科别:检验科
送检医师:XXX
送检时间:2015-03-14 10:29:53
标本类型:血清
标本号:28
检验科室:免疫室
临床诊断:
备注:
序号检测项目检测结果单位参考范围实验方法
1 乙肝病毒表面抗原 HBs-Ag 阴性(-)阴性(-)酶联免疫吸附试验
2 乙肝病毒表面抗体 HBs-Ab 阴性(-)阴性(-)酶联免疫吸附试验
3 乙肝病毒e抗原 HBe-Ag 阴性(-)阴性(-)酶联免疫吸附试验
4 乙肝病毒e抗体 HBe-Ab 阴性(-)阴性(-)酶联免疫吸附试验
5 乙肝病毒核心抗体 HBc-Ab 阴性(-)阴性(-)酶联免疫吸附试验
检验者:XXX
审核员:XXX
审核时间:2015-03-14 12:02:18
本检验结果只对所有检测的标本负责,如有不明之处,请向专科医师咨询。
祝您健康!。
乙肝两对半对照表临床意义编辑本段乙肝两对半相关图(3张)乙肝两对半(乙肝五项)是目前国内医院最常用的乙肝病毒(HBV)感染检测血清标志物。
乙肝五项反映乙肝病毒免疫学标记一共3对,即表面抗原(HBsAg)和表面抗体(抗HBs或HBsAb)、e抗原(HBeAg)和e抗体(抗HBe或HBeAb)、核心抗原(HBcAg)和核心抗体(抗HBc或HBcAb),通常核心抗原没有检验,所以通俗的说法就是“两对半”。
乙肝五项检查是用来判断是否感染乙肝或粗略估计病毒复制水平的初步检查,乙肝五项结果只是对乙肝病毒标志物的判断,只能判断体内有没有感染过乙肝病毒或者有没有抗体。
能够分辨受检者是不是乙肝病毒感染者,但并不能确诊是乙肝患者或是乙肝病毒携带者,又或是携带有乙肝病毒的其他疾病,例如乙肝后肝硬化,乙肝伴有肝癌等。
总体而言,乙肝五项检查并不能用来判断乙肝病情的轻重,只能会后期治疗提供一个参考标准,患者病情轻重还需要结合其它各项检查来分析确定。
检查项目编辑本段1.乙肝表面抗原(HBsAg):表面抗原就是过去人们经常说的“澳抗”。
“澳抗”是“澳大利亚抗原”的简称,因为它最早是在澳大利亚发现的,所以称为“澳抗”。
乙肝病毒虽然构造非常简单,但是,它也有一个外壳。
这种外壳,是一种蛋白质,它就是“表面抗原”。
它的出现,标志着有乙肝病毒存在。
所以,如果化验时“表面抗原”阳性,就表示体内感染了乙型肝炎病毒。
[3]2.乙肝表面抗体(抗HBs):乙肝病毒侵入了人体,人体就会产生抵抗它的物质。
这种物质也是一种蛋白质,就称为“抗体”。
抗体对人体有保护能力。
人体产生了“表面抗体”,就意味着机体对乙肝病毒产生了抵抗力。
现在许多人接种了“乙肝疫苗”,于是体内也会产生“表面抗体”,检查“表面抗体”,也会阳性。
这时,你反而希望“表面抗体”最好是阳性,这就标志你注射的乙肝疫苗,接种成功了,不会再被传染上“乙肝”了。
3.乙肝e抗原(HBeAg):e抗原是乙肝病毒复制的标志。
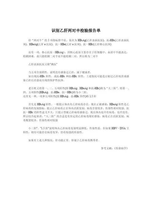
识别乙肝两对半检验报告单
给“两对半”的5项指标排个队,依次为HBsAg(乙肝表面抗原)、抗-HBs(乙肝表面抗体)、HBeAg(乙肝e抗原)、抗—HBe(乙肝e抗体)、抗—HBc(乙肝核心抗体)
还有一项,核心抗原(HBcAg),因核心抗原主要存在于肝细胞中,血清中不能表达,检测困难,故只能检测二对半而不能检测三对,所以称为二对半
乙肝表面抗原又称"澳抗"
当五项全部阴性,说明没有感染过乙肝,属于健康者,
如出现抗-HBs阳性,或抗-HBs和抗-HBc阳性,上述情况可能是注射过乙肝疫苗或感染乙肝后治愈而出现的保护性抗体。
老百姓又将第一、三、五项阳性(即HBsAg、HBeAg和抗-HBc)称为“大三阳”,将第一、四、五项阳性(HBsAg、抗-HBe、抗—HBc)称为小三阳。
还常见一种,一项和五项阳性(指HBsAg、抗-HBc阳性)称1.5阳
首先是HBsAg阳性。
一般提示体内有乙肝病毒存在,现在正被感染;HBeAg阳性是乙肝病毒的复制指标,提示乙肝病毒正在体内活跃复制,病毒含量较多,传染性相对较强。
抗抗—HBc的阳性意义不大,只提示曾被乙肝病毒感染过,现在体内也许有病毒,也许没有。
所以综合起来讲,“大三阳”的含意是有肯定的乙肝病毒现症感染,病毒正在活跃复制,病毒数量较多,传染性相对较强
小三阳"、"1.5阳"说明体内乙肝病毒复制明显降低,传染性弱。
但如果HBV-DNA呈阳性,则有可能存在病毒变异,仍有较强的传染性。
如果有上述几种情况,肝功能正常,即属于乙肝病毒携带者。
参考文献:《传染病学》。
乙肝两对半对照表供参考序号HBsAgHBsAbHBeAgHBeAbHBcAb简明临床意义(1)注射过乙肝苗有免疫;1-+---乙肝两对半2阳(2)既往感染;③假阳性。
2-+-++乙肝两对半245阳急性HBV感后康复(1)急性HBV感染;3+---+乙肝两对半15阳(2)慢性HBsAg携带者;(3)传染性弱既往感染过乙肝病毒,4-+--+乙肝两对半25阳现病毒已基本清除,身体在康复。
(1)急性HBV感染趋向恢复;5+--++乙肝两对半145阳(2)慢性HBsAg携带者;(3)传染性弱。
即俗称的小三阳。
急性或慢性乙型肝炎感染。
提示HBV复制,传染强。
6+-+-+乙肝两对半135阳即俗称的“大三阳”。
7-----乙肝两对半全阴过去和现在未感染过HBV(1)既往感染未能测出抗-HBs;8----+乙肝两对半5阳(2)恢复期HBsAg已消,抗-HBs尚未出现;(3)无症状HBsAg携带者(1)既往感染过HBV;9---++乙肝两对半45阳(2)急性HBV感染恢复期;(3)少数标本仍有传染性(1)急性HBV感染早期,急性HBV感染潜伏期10+----乙肝两对半1阳(2)慢性HBV携带者,传染性弱。
(1)慢性HBsAg携带者易转阴;11+--+-乙肝两对半14阳(2)急性HBV感染趋向恢复。
(1)急性HBV感染早期,(2)慢性携带者,传染性12+-+--乙肝两对半13阳强。
13+-+++乙肝两对半1345(1)急性HBV感染趋向恢复;阳(2)慢性携带者。
(1)亚临床型HBV感染早期;14++---乙肝两对半12阳(2)不同亚型HBV二次感染(1)亚临床型HBV感染早期;15++--+乙肝两对半125阳(2)不同亚型HBV二次感染。
16++-+-乙肝两对半124阳亚临床型或非典型性感染。
乙肝两对半124517++-++亚临床型或非典型性感染阳18+++-+ 乙肝两对半1235阳亚临床型或非典型性感染早期。
HBsAg免疫复合物,新的不同亚型感染。
乙肝两对半正常值乙肝两对半检查分为定性检查和定量检查,在定性检查和定量检查中,乙肝两对半正常值是不同的。
在乙肝两对半定性检查中,检查结果通常用“+”或“-”号来表示,“+”号表示阳性,“-”号表示阴性。
乙肝两对半正常值是“-”阴性,说明血清中检测不到这项乙肝病毒标志物。
在乙肝两对半定量检查中,乙肝两对半正常值为①HBsAg:<0.5ng/ml(毫微克/毫升) ②HBsAb:<=10MIU/ml[米尤(音)/毫升] ③HBeAg<=0.5PEI U/ml ④HBeAb:当HBeAb定量<=0.2PEI U/ml ⑤HBcAb:<=0.9PEI U/ml。
乙肝两对半报告单表面抗原:提示已感染了乙肝病毒(HBV),由于表面抗原是乙肝病毒的外壳,仅此一项阳性并无传染性。
70%—90%表面抗原可长期阳性,如无症状,且肝功能正常,称无症状乙肝表面抗原携带者,不需处理,也不妨碍工作和学习,我国人群中此项抗原阳性者约占10%。
表面抗体:这是一种保护性抗体,可以中和乙肝病毒。
提示:①接种乙肝疫苗后,获得了免疫力,是一种好现象;②乙肝恢复期或曾患乙肝已愈,表示已有免疫力。
e抗原:表示乙肝病素复制(繁殖)活跃,传染性较强,与其密切接触,被传染的可能性较大。
此抗原如长期存在,提示为慢性乙肝病毒携带者。
e抗体:表示乙肝患者病情缓解稳定或趋向康复,预后良好,传染性降低,但不保证乙肝病毒已全部消失。
核心抗体:本抗体不是中和抗体,不能清除病毒,而且一旦阳性在体内长期存在,病愈之后可持续阳性,此项阳性只能说明近期感染了乙肝病毒或病毒仍在继续复制(繁殖),或曾经有过乙肝病毒感染,而不能区分是以往感染过还是目前正在患病。
1 - - - - - 过去和现在未感染过HBV。
2 - - - - + (1)既往感染未能测出抗-HBs;(2)恢复期HBsAg已消,抗-HBs尚未出现;(3)无症状HBsAg携带者。
乙肝两对半检查结果分析乙肝两对半是现阶段国内医疗机构最多用的乙肝病毒(HBV)感染检测血清标志物,包括五项指标,即乙肝表面抗原(HBSAg)、乙肝表面抗体(抗-HBS或HBsAb)、乙肝e抗原(HBeAg)、乙肝e抗体(抗-HBe或HBeAb)、乙肝核心抗体(抗-HBc或HBcAb)。
在乙肝检查化验单上,常用“+”表示阳性,“-”表示阴性。
乙肝两对半各项指标阳性在临床上又有其不同的指示意义:乙肝表面抗原阳性说明身体内存在乙肝病毒;乙肝表面抗体阳性说明身体内有乙肝抗体,能够抵抗病毒侵入;乙肝е抗原阳性说明身体内有乙肝病毒复制及具备传染性;乙肝е抗体阳性则说明乙肝病毒复制遭到抑制;乙肝核心抗体阳性说明感染过乙肝病毒。
在乙肝两对半检查化验中,检查结果通常为不同指标阴性或阳性的组合。
常见乙肝两对半检查结果分析图表如下:乙肝两对半对照表供参考序号HBsAg HBsAb HBeAg HBeAb HBcAb 简明临床意义1 - + - - - 乙肝两对半2阳(1)注射过乙肝苗有免疫;(2)既往感染;③假阳性。
2 - + - + + 乙肝两对半245阳急性HBV感后康复3 + - - - + 乙肝两对半15阳(1)急性HBV感染;(2)慢性HBsAg携带者;(3)传染性弱4 - + - - + 乙肝两对半25阳既往感染过乙肝病毒,现病毒已基本清除,身体在康复。
5 + - - + + 乙肝两对半145阳(1)急性HBV感染趋向恢复;(2)慢性HBsAg携带者;(3)传染性弱。
即俗称的小三阳。
6 + - + - + 乙肝两对半135阳急性或慢性乙型肝炎感染。
提示HBV复制,传染强。
即俗称的“大三阳”。
7 - - - - - 乙肝两对半全阴过去和现在未感染过HBV8 - - - - + 乙肝两对半5阳(1)既往感染未能测出抗-HBs;(2)恢复期HBsAg已消,抗-HBs尚未出现;(3)无症状HBsAg携带者9 - - - + + 乙肝两对半45阳(1)既往感染过HBV;(2)急性HBV感染恢复期;(3)少数标本仍有传染性10 + - - - - 乙肝两对半1阳(1)急性HBV感染早期,急性HBV感染潜伏期(2)慢性HBV携带者,传染性弱。
【读懂化验单】乙肝两对半对照表!认识乙肝乙型病毒性肝炎简称乙肝,是由乙肝病毒(HBV)引起的、以肝脏炎性病变为主,并可引起多器官损害的一种疾病。
主要传染源为乙型肝炎患者或无症状的HBsAg携带者,不论在潜伏期、急性期或慢性活动初期,病人血清都有传染性。
HBV潜伏期较长(30-160天),可通过母婴、血和血液制品、破损的皮肤黏膜及性接触传播。
乙肝两对半又称乙肝五项,作为国内医院最常用的乙肝病毒感染检测血清标志物,包括:乙肝病毒表面抗原(HBsAg)、乙肝病毒表面抗体(抗HBs或HBsAb)、乙肝病毒e抗原(HBeAg)、乙肝病毒e抗体(抗HBe或HBeAb)、乙肝病毒核心抗体(抗HBc或HBcAb)。
乙肝两对半常用于判断乙肝感染或粗略估计病毒复制水平,若评估病情严重程度则需以肝功能作为重要参考指标。
指标释义1. 乙肝病毒表面抗原(HBsAg)为感染病毒的标志,但并不反映病毒复制及传染性强弱。
2. 乙肝病毒表面抗体(HBsAb)为中和性抗体标志,对人体具有保护能力。
乙肝疫苗接种者,若仅此项阳性,应视为乙肝疫苗接种后正常现象。
3. 乙肝病毒e抗原(HBeAg)为病毒复制标志,有较强传染性。
如转为阴性,则表示病毒停止复制。
若持续阳性3个月以上则有慢性化倾向。
4. 乙肝病毒e抗体(HBeAb)为病毒复制停止标志。
病毒复制减少,传染性较弱,但并非完全没有传染性。
5. 乙肝病毒核心抗体(HBcAb)曾经感染或正在感染者均会出现。
常见模式“+”阳性“-”阴性“HBV”指乙肝病毒预防免疫主动免疫:注射乙肝疫苗是最有效的预防方法。
被动免疫:注射乙肝免疫球蛋白(HBIg)可用于乙肝紧急预防。
适用人群包括:1.乙型肝炎表面抗原(HBsAg)阳性以及HBsAg和e抗原双阳性的母亲和其所生婴儿;2.意外感染HBV的人群;3.与乙型肝炎患者或HBsAg携带者密切接触者;4.免疫功能低下者。
阳性
阴性
HBsAg(乙肝表面抗原)+-12 HBsAb(乙肝表面抗体)+-34 HBeAg(乙肝E抗原)+-56 HBeAb(乙肝E抗体)+-78 HBcAB(乙肝核心抗体)+-910
9种常见模式:
1 - - - - -过去和现在未感染过乙肝病毒。
2- - - - +(1)既往感染未能测出抗-
3- - - + +(1)既往感染过乙肝病毒;(2)
4- + - - -(1)注射过乙肝苗有免疫;(2)既往感染;③假阳性。
5- + - + +急性乙肝病毒感后康复。
6+ - - - +(1)急性乙肝病毒感染;(2)
7- + - - +既往感染过乙肝病毒,现病毒已基本清除,身体在康复。
但也有个别病人仍出现肝功能异常、DNA阳性,考虑病毒是否有变异存在,仍要继续治疗。
,仍有免疫力。
乙肝病毒感染,恢复期
8+ - - + +(1)急性乙肝病毒感染趋向恢复;(2)慢性HBsAg携带者;
(3)传染性弱。
即俗称的“小三阳”。
9 + - + - +急性或慢性乙型肝炎感染。
提示乙肝病毒复制,传染强。
即俗称的“大三阳”。
16种少见模式
1+ - - - -(1)急性乙肝病毒感染早期,急性乙肝病毒感染潜伏期;(2)慢性乙肝病毒携带者,传染性弱。
2 + - - + -(1)慢性HBsAg 携带者易转阴;(2)急性乙肝病毒感染趋向恢复。
3+ - + - -(1)急性乙肝病毒感染早期,(2)慢性携带者,传染性强。
4+ - + + +(1)急性乙肝病毒感染趋向恢复;(2)慢性携带者。
5+ + - - -(1)亚临床型乙肝病毒感染早期;(2)不同亚型乙肝病毒二次感染。
6+ + - - +1)亚临床型乙肝病毒感染早期;(2)不同亚型乙肝病毒二次感染。
7 + + - + -亚临床型或非典型性感染。
8+ + - + +亚临床型或非典型性感染。
9 + + + - +亚临床型或非典型性感染早期。
HBsAg免疫复合物,新的不同亚型感
染。
10 - - + - -(1)非典型性急性感染;(2)见于抗-HBc出现之前的 感染早期,HBsAg滴度低而呈阴性,或呈假阳性。
11- - + - +非典型性急性感染。
12 - - + + +急性乙肝病毒感染中期。
13- + - + -乙肝病毒感染后已恢复。
14- + + - -非典型性或亚临床型乙肝病毒感染。
15- + + - +非典型性或亚临床型乙肝病毒感染。
16- - - + -急性乙肝病毒感染趋向恢复。
7种罕见模式
1+ + + + +①一种亚型的HBsAg及异型的抗HBs(常见); ②血清从HBsAg转化为抗HBs的过程(少见)。
2- + + + -化验单很罕见,无法辨别,建议直接咨询临床医生
3 - + + + +化验单很罕见,无法辨别,建议直接咨询临床医生
4- - + + -化验单很罕见,无法辨别,建议直接咨询临床医生
5+ - + + -化验单很罕见,无法辨别,建议直接咨询临床医生
6+ + + - -化验单很罕见,无法辨别,建议直接咨询临床医生
7+ + + + -化验单很罕见,无法辨别,建议直接咨询临床医生。